|
PLASMA
2.4.5
PLASMA - Parallel Linear Algebra for Scalable Multi-core Architectures
|

Go to the source code of this file.
Macros | |
| #define | plasma_sdesc_alloc(descA, mb, nb, lm, ln, i, j, m, n, free) |
| #define | plasma_sooplap2tile(descA, A, mb, nb, lm, ln, i, j, m, n, free) |
| #define | plasma_siplap2tile(descA, A, mb, nb, lm, ln, i, j, m, n) |
| #define | plasma_sooptile2lap(descA, A, mb, nb, lm, ln) |
| #define | plasma_siptile2lap(descA, A, mb, nb, lm, ln) |
PLASMA auxiliary routines PLASMA is a software package provided by Univ. of Tennessee, Univ. of California Berkeley and Univ. of Colorado Denver
Definition in file compute_s.h.
| #define plasma_sdesc_alloc | ( | descA, | |
| mb, | |||
| nb, | |||
| lm, | |||
| ln, | |||
| i, | |||
| j, | |||
| m, | |||
| n, | |||
| free | |||
| ) |
Macro for matrix conversion / Lapack interface
Definition at line 20 of file compute_s.h.
| #define plasma_siplap2tile | ( | descA, | |
| A, | |||
| mb, | |||
| nb, | |||
| lm, | |||
| ln, | |||
| i, | |||
| j, | |||
| m, | |||
| n | |||
| ) |
Definition at line 47 of file compute_s.h.
| #define plasma_siptile2lap | ( | descA, | |
| A, | |||
| mb, | |||
| nb, | |||
| lm, | |||
| ln | |||
| ) |
Definition at line 65 of file compute_s.h.
| #define plasma_sooplap2tile | ( | descA, | |
| A, | |||
| mb, | |||
| nb, | |||
| lm, | |||
| ln, | |||
| i, | |||
| j, | |||
| m, | |||
| n, | |||
| free | |||
| ) |
Definition at line 30 of file compute_s.h.
| #define plasma_sooptile2lap | ( | descA, | |
| A, | |||
| mb, | |||
| nb, | |||
| lm, | |||
| ln | |||
| ) |
Definition at line 57 of file compute_s.h.
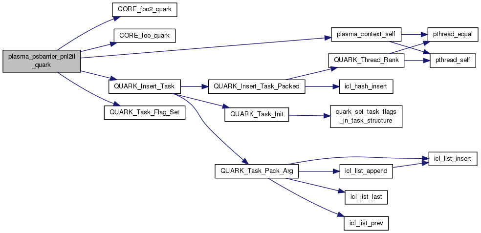
| void plasma_psbarrier_pnl2tl_quark | ( | PLASMA_desc | A, |
| PLASMA_sequence * | sequence, | ||
| PLASMA_request * | request | ||
| ) |
Barrier from panels to tiles
Definition at line 61 of file psbarrier.c.
References CORE_foo2_quark(), CORE_foo_quark(), INOUT, INPUT, plasma_desc_t::mb, plasma_desc_t::mt, plasma_desc_t::nb, plasma_desc_t::nt, plasma_context_self(), PLASMA_SUCCESS, plasma_context_struct::quark, QUARK_Insert_Task(), plasma_sequence_t::quark_sequence, QUARK_Task_Flag_Set(), Quark_Task_Flags_Initializer, plasma_sequence_t::status, and TASK_SEQUENCE.

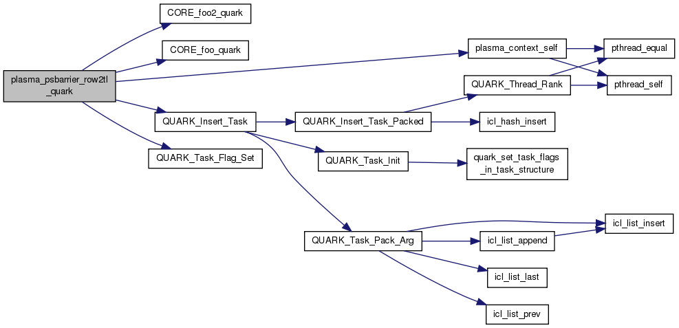
| void plasma_psbarrier_row2tl_quark | ( | PLASMA_desc | A, |
| PLASMA_sequence * | sequence, | ||
| PLASMA_request * | request | ||
| ) |
Barrier from panels to tiles
Definition at line 128 of file psbarrier.c.
References CORE_foo2_quark(), CORE_foo_quark(), INOUT, INPUT, plasma_desc_t::mb, plasma_desc_t::mt, plasma_desc_t::nb, plasma_desc_t::nt, plasma_context_self(), PLASMA_SUCCESS, plasma_context_struct::quark, QUARK_Insert_Task(), plasma_sequence_t::quark_sequence, QUARK_Task_Flag_Set(), Quark_Task_Flags_Initializer, plasma_sequence_t::status, and TASK_SEQUENCE.

| void plasma_psbarrier_tl2pnl_quark | ( | PLASMA_desc | A, |
| PLASMA_sequence * | sequence, | ||
| PLASMA_request * | request | ||
| ) |
Barrier from tiles to panels
Definition at line 25 of file psbarrier.c.
References CORE_foo2_quark(), CORE_foo_quark(), GATHERV, INOUT, plasma_desc_t::mb, plasma_desc_t::mt, plasma_desc_t::nb, plasma_desc_t::nt, plasma_context_self(), PLASMA_SUCCESS, plasma_context_struct::quark, QUARK_Insert_Task(), plasma_sequence_t::quark_sequence, QUARK_Task_Flag_Set(), Quark_Task_Flags_Initializer, plasma_sequence_t::status, and TASK_SEQUENCE.

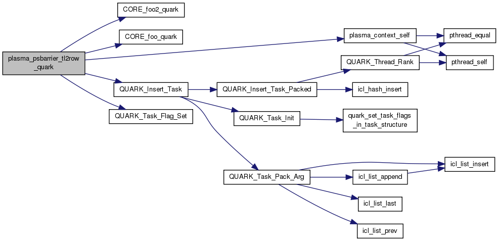
| void plasma_psbarrier_tl2row_quark | ( | PLASMA_desc | A, |
| PLASMA_sequence * | sequence, | ||
| PLASMA_request * | request | ||
| ) |
Barrier from tiles to panels
Definition at line 92 of file psbarrier.c.
References CORE_foo2_quark(), CORE_foo_quark(), GATHERV, INOUT, plasma_desc_t::mb, plasma_desc_t::mt, plasma_desc_t::nb, plasma_desc_t::nt, plasma_context_self(), PLASMA_SUCCESS, plasma_context_struct::quark, QUARK_Insert_Task(), plasma_sequence_t::quark_sequence, QUARK_Task_Flag_Set(), Quark_Task_Flags_Initializer, plasma_sequence_t::status, and TASK_SEQUENCE.

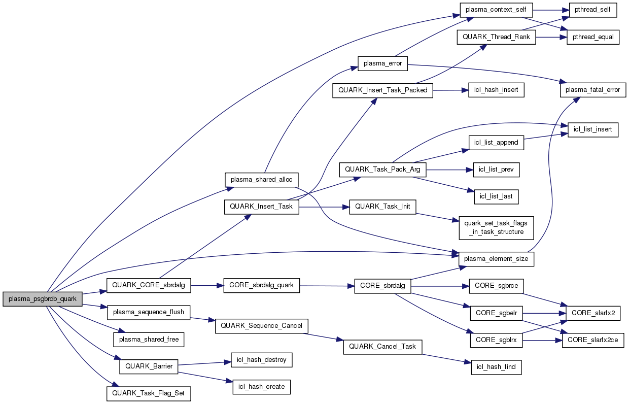
| void plasma_psgbrdb_quark | ( | PLASMA_enum | uplo, |
| PLASMA_desc | A, | ||
| float * | D, | ||
| float * | E, | ||
| PLASMA_desc | T, | ||
| PLASMA_sequence * | sequence, | ||
| PLASMA_request * | request | ||
| ) |
Parallel Reduction from BAND Bidiagonal to the final condensed form - dynamic scheduler
Definition at line 26 of file psgbrdb.c.
References A, C, DEP, plasma_desc_t::dtyp, plasma_desc_t::lm, plasma_desc_t::m, plasma_desc_t::mb, min, plasma_desc_t::n, plasma_context_self(), plasma_element_size(), plasma_sequence_flush(), plasma_shared_alloc(), plasma_shared_free(), PLASMA_SUCCESS, PlasmaInteger, PlasmaLower, PlasmaRealFloat, plasma_context_struct::quark, QUARK_Barrier(), QUARK_CORE_sbrdalg(), plasma_sequence_t::quark_sequence, QUARK_Task_Flag_Set(), Quark_Task_Flags_Initializer, plasma_sequence_t::status, TASK_SEQUENCE, TAU, and V.

| void plasma_psgeadd | ( | plasma_context_t * | plasma | ) |
Declarations of parallel functions (static scheduling) - alphabetical order
Definition at line 23 of file psgeadd.c.
References A, B, BLKLDD, CORE_sgeadd(), plasma_desc_t::m, plasma_desc_t::mb, plasma_desc_t::mt, plasma_desc_t::n, plasma_desc_t::nb, plasma_desc_t::nt, PLASMA_RANK, PLASMA_SIZE, PLASMA_SUCCESS, plasma_unpack_args_5, and plasma_sequence_t::status.

| void plasma_psgeadd_quark | ( | float | alpha, |
| PLASMA_desc | A, | ||
| PLASMA_desc | B, | ||
| PLASMA_sequence * | sequence, | ||
| PLASMA_request * | request | ||
| ) |
Declarations of parallel functions (dynamic scheduling) - alphabetical order
Definition at line 72 of file psgeadd.c.
References B, BLKLDD, plasma_desc_t::m, plasma_desc_t::mb, plasma_desc_t::mt, plasma_desc_t::n, plasma_desc_t::nb, plasma_desc_t::nt, plasma_context_self(), PLASMA_SUCCESS, plasma_context_struct::quark, QUARK_CORE_sgeadd(), plasma_sequence_t::quark_sequence, QUARK_Task_Flag_Set(), Quark_Task_Flags_Initializer, plasma_sequence_t::status, and TASK_SEQUENCE.

| void plasma_psgelqf | ( | plasma_context_t * | plasma | ) |
Parallel tile LQ factorization - static scheduling
Definition at line 24 of file psgelqf.c.
References A, BLKLDD, CORE_sgelqt(), CORE_sormlq(), CORE_stslqt(), CORE_stsmlq(), plasma_desc_t::dtyp, plasma_desc_t::m, plasma_desc_t::mb, min, plasma_desc_t::mt, plasma_desc_t::n, plasma_desc_t::nb, plasma_desc_t::nt, PLASMA_IB, plasma_private_alloc(), plasma_private_free(), PLASMA_RANK, PLASMA_SIZE, PLASMA_SUCCESS, plasma_unpack_args_4, PlasmaRight, PlasmaTrans, ss_cond_set, ss_cond_wait, ss_finalize, ss_init, plasma_sequence_t::status, and T.


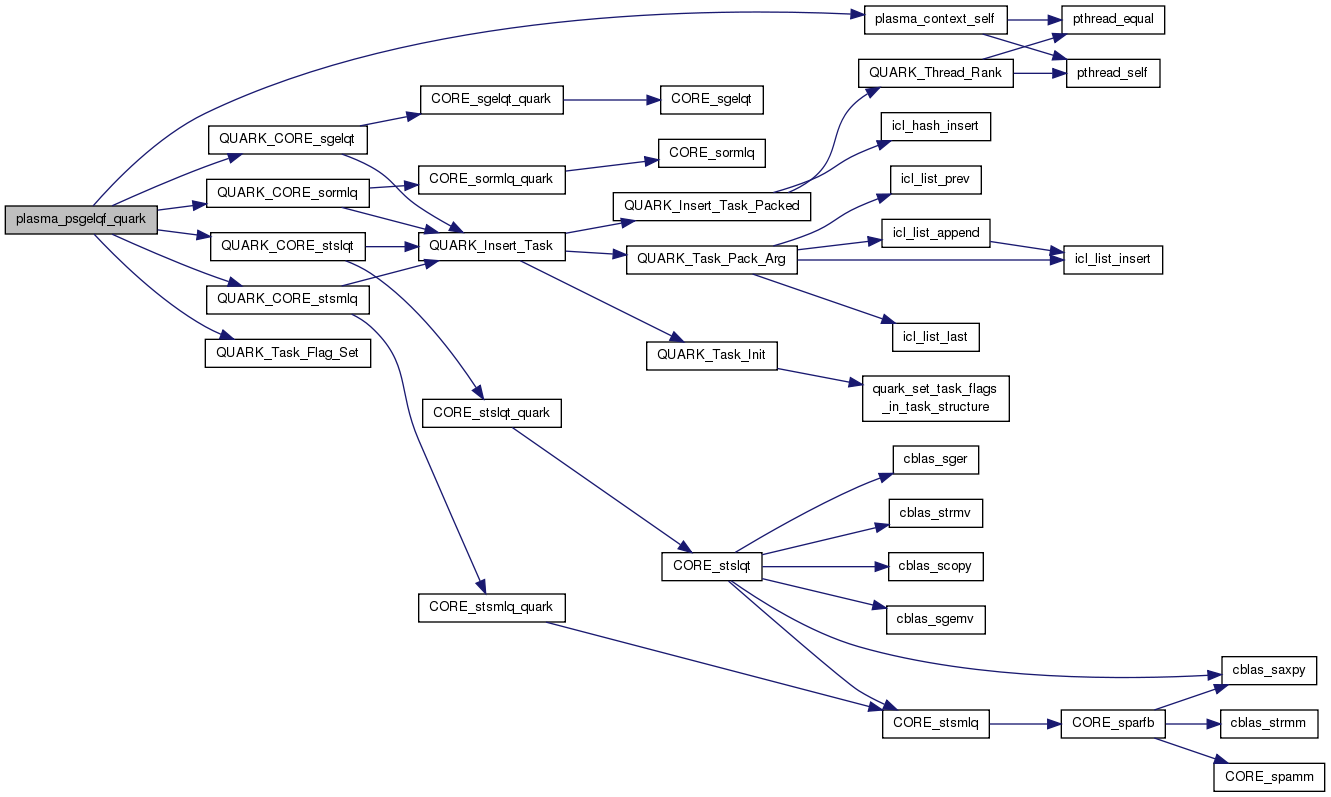
| void plasma_psgelqf_quark | ( | PLASMA_desc | A, |
| PLASMA_desc | T, | ||
| PLASMA_sequence * | sequence, | ||
| PLASMA_request * | request | ||
| ) |
Parallel tile LQ factorization - dynamic scheduling
Definition at line 137 of file psgelqf.c.
References A, BLKLDD, plasma_desc_t::m, plasma_desc_t::mb, min, plasma_desc_t::mt, plasma_desc_t::n, plasma_desc_t::nb, plasma_desc_t::nt, plasma_context_self(), PLASMA_IB, PLASMA_SUCCESS, PlasmaRight, PlasmaTrans, plasma_context_struct::quark, QUARK_CORE_sgelqt(), QUARK_CORE_sormlq(), QUARK_CORE_stslqt(), QUARK_CORE_stsmlq(), plasma_sequence_t::quark_sequence, QUARK_Task_Flag_Set(), Quark_Task_Flags_Initializer, plasma_sequence_t::status, T, and TASK_SEQUENCE.


| void plasma_psgelqfrh_quark | ( | PLASMA_desc | A, |
| PLASMA_desc | T, | ||
| int | BS, | ||
| PLASMA_sequence * | sequence, | ||
| PLASMA_request * | request | ||
| ) |
Parallel tile LQ factorization (reduction Householder) - dynamic scheduling
Definition at line 25 of file psgelqfrh.c.
References A, BLKLDD, plasma_desc_t::m, plasma_desc_t::mb, min, plasma_desc_t::mt, plasma_desc_t::n, plasma_desc_t::nb, plasma_desc_t::nt, plasma_context_self(), PLASMA_IB, PLASMA_SUCCESS, PlasmaRight, PlasmaTrans, plasma_context_struct::quark, QUARK_CORE_sgelqt(), QUARK_CORE_sormlq(), QUARK_CORE_stslqt(), QUARK_CORE_stsmlq(), QUARK_CORE_sttlqt(), QUARK_CORE_sttmlq(), plasma_sequence_t::quark_sequence, QUARK_Task_Flag_Set(), Quark_Task_Flags_Initializer, plasma_sequence_t::status, T, T2, and TASK_SEQUENCE.

| void plasma_psgemm | ( | plasma_context_t * | plasma | ) |
Parallel tile matrix-matrix multiplication - static scheduling
Definition at line 24 of file psgemm.c.
References A, B, BLKLDD, C, CORE_sgemm(), plasma_desc_t::m, plasma_desc_t::mb, plasma_desc_t::mt, plasma_desc_t::n, plasma_desc_t::nb, plasma_desc_t::nt, PLASMA_RANK, PLASMA_SIZE, PLASMA_SUCCESS, plasma_unpack_args_9, PlasmaNoTrans, and plasma_sequence_t::status.


| void plasma_psgemm_quark | ( | PLASMA_enum | transA, |
| PLASMA_enum | transB, | ||
| float | alpha, | ||
| PLASMA_desc | A, | ||
| PLASMA_desc | B, | ||
| float | beta, | ||
| PLASMA_desc | C, | ||
| PLASMA_sequence * | sequence, | ||
| PLASMA_request * | request | ||
| ) |
Parallel tile matrix-matrix multiplication - dynamic scheduling
Definition at line 149 of file psgemm.c.
References B, BLKLDD, C, plasma_desc_t::m, plasma_desc_t::mb, plasma_desc_t::mt, plasma_desc_t::n, plasma_desc_t::nb, plasma_desc_t::nt, plasma_context_self(), PLASMA_SUCCESS, PlasmaNoTrans, plasma_context_struct::quark, QUARK_CORE_sgemm(), plasma_sequence_t::quark_sequence, QUARK_Task_Flag_Set(), Quark_Task_Flags_Initializer, plasma_sequence_t::status, and TASK_SEQUENCE.


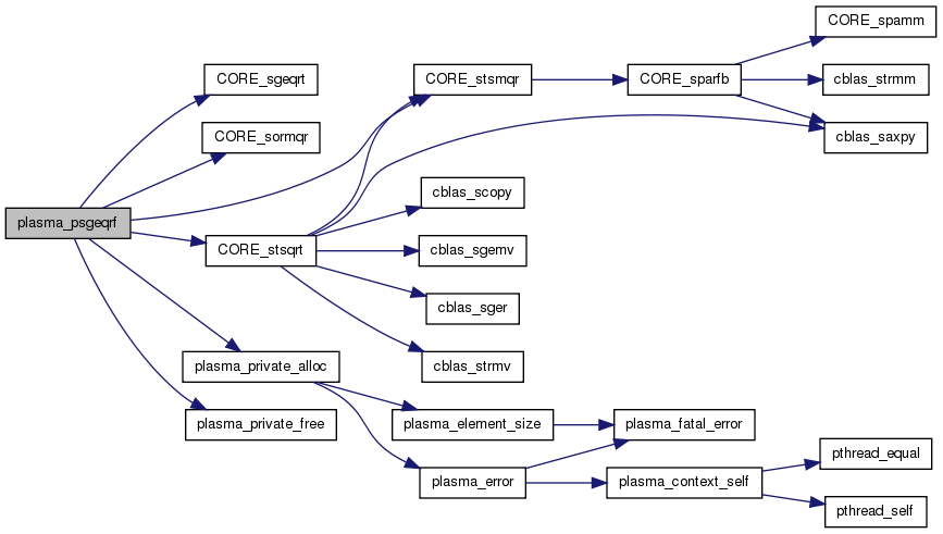
| void plasma_psgeqrf | ( | plasma_context_t * | plasma | ) |
Parallel tile QR factorization - static scheduling
Definition at line 24 of file psgeqrf.c.
References A, BLKLDD, CORE_sgeqrt(), CORE_sormqr(), CORE_stsmqr(), CORE_stsqrt(), plasma_desc_t::dtyp, plasma_desc_t::m, plasma_desc_t::mb, min, plasma_desc_t::mt, plasma_desc_t::n, plasma_desc_t::nb, plasma_desc_t::nt, PLASMA_IB, plasma_private_alloc(), plasma_private_free(), PLASMA_RANK, PLASMA_SIZE, PLASMA_SUCCESS, plasma_unpack_args_4, PlasmaLeft, PlasmaTrans, ss_cond_set, ss_cond_wait, ss_finalize, ss_init, plasma_sequence_t::status, and T.


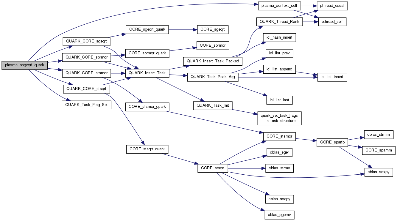
| void plasma_psgeqrf_quark | ( | PLASMA_desc | A, |
| PLASMA_desc | T, | ||
| PLASMA_sequence * | sequence, | ||
| PLASMA_request * | request | ||
| ) |
Parallel tile QR factorization - dynamic scheduling
Definition at line 137 of file psgeqrf.c.
References A, BLKLDD, plasma_desc_t::m, plasma_desc_t::mb, min, plasma_desc_t::mt, plasma_desc_t::n, plasma_desc_t::nb, plasma_desc_t::nt, plasma_context_self(), PLASMA_IB, PLASMA_SUCCESS, PlasmaLeft, PlasmaTrans, plasma_context_struct::quark, QUARK_CORE_sgeqrt(), QUARK_CORE_sormqr(), QUARK_CORE_stsmqr(), QUARK_CORE_stsqrt(), plasma_sequence_t::quark_sequence, QUARK_Task_Flag_Set(), Quark_Task_Flags_Initializer, plasma_sequence_t::status, T, and TASK_SEQUENCE.


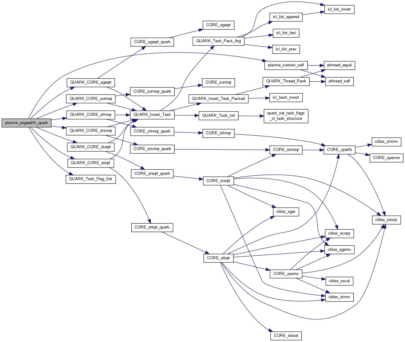
| void plasma_psgeqrfrh_quark | ( | PLASMA_desc | A, |
| PLASMA_desc | T, | ||
| int | BS, | ||
| PLASMA_sequence * | sequence, | ||
| PLASMA_request * | request | ||
| ) |
Parallel tile QR factorization (reduction Householder) - dynamic scheduling
Definition at line 25 of file psgeqrfrh.c.
References A, BLKLDD, plasma_desc_t::m, plasma_desc_t::mb, min, plasma_desc_t::mt, plasma_desc_t::n, plasma_desc_t::nb, plasma_desc_t::nt, plasma_context_self(), PLASMA_IB, PLASMA_SUCCESS, PlasmaLeft, PlasmaTrans, plasma_context_struct::quark, QUARK_CORE_sgeqrt(), QUARK_CORE_sormqr(), QUARK_CORE_stsmqr(), QUARK_CORE_stsqrt(), QUARK_CORE_sttmqr(), QUARK_CORE_sttqrt(), plasma_sequence_t::quark_sequence, QUARK_Task_Flag_Set(), Quark_Task_Flags_Initializer, plasma_sequence_t::status, T, T2, and TASK_SEQUENCE.

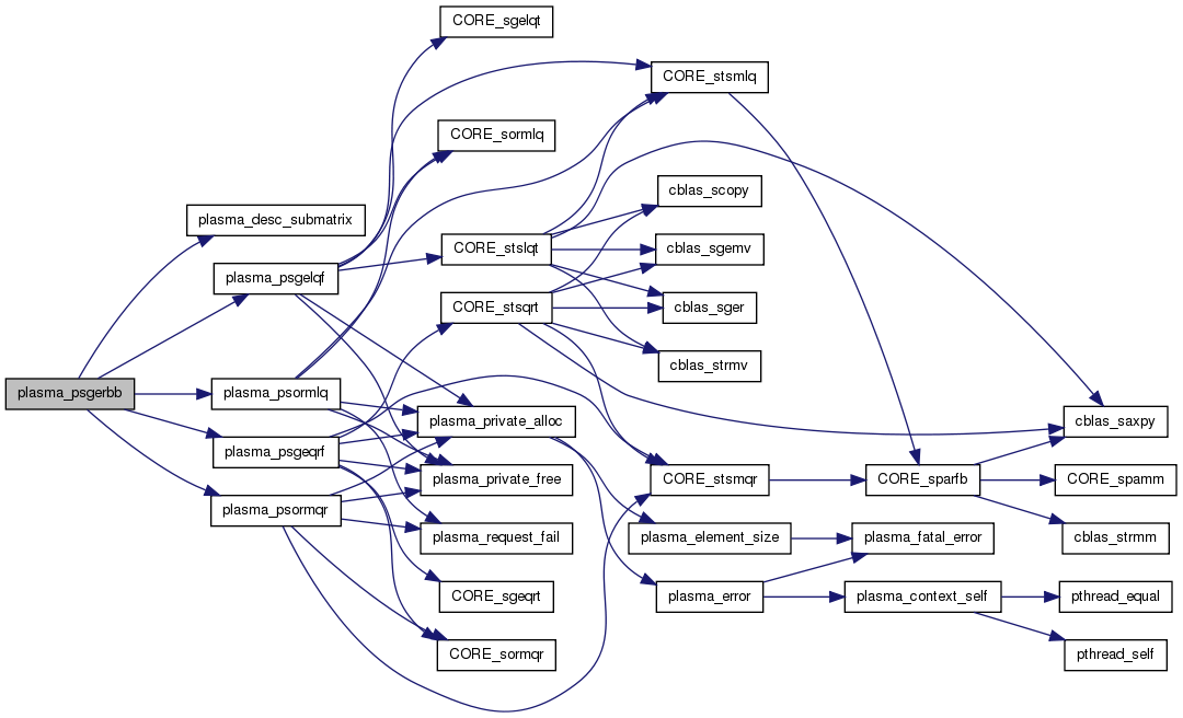
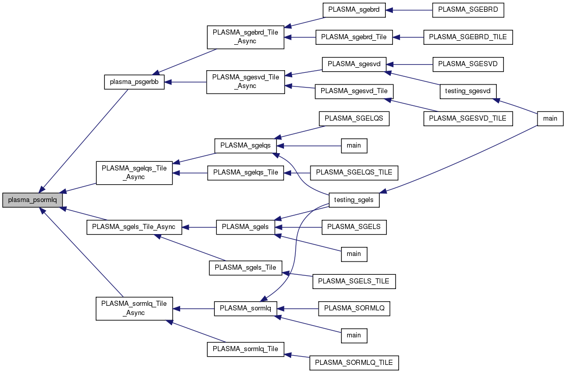
| void plasma_psgerbb | ( | plasma_context_t * | plasma | ) |
Parallel tile BAND Bidiagonal Reduction - dynamic scheduler Could be optimized by using the algorithms from Trefethen book
WARNING: do never call this function because ormqr and unmlq are not implementing all the cases required in static.
Definition at line 26 of file psgerbb.c.
References A, plasma_desc_t::m, plasma_desc_t::mb, plasma_desc_t::mt, plasma_desc_t::n, plasma_desc_t::nb, plasma_desc_t::nt, plasma_desc_submatrix(), plasma_psgelqf(), plasma_psgeqrf(), plasma_psormlq(), plasma_psormqr(), plasma_static_call_4, plasma_static_call_7, PLASMA_SUCCESS, plasma_unpack_args_4, PlasmaLeft, PlasmaRight, PlasmaTrans, plasma_sequence_t::status, and T.


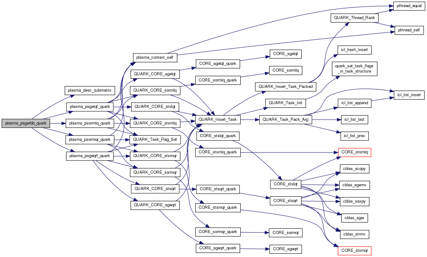
| void plasma_psgerbb_quark | ( | PLASMA_desc | A, |
| PLASMA_desc | T, | ||
| PLASMA_sequence * | sequence, | ||
| PLASMA_request * | request | ||
| ) |
Parallel tile BAND Bidiagonal Reduction - dynamic scheduler Could be optimized by using the algorithms from Trefethen book
Definition at line 127 of file psgerbb.c.
References plasma_desc_t::m, plasma_desc_t::mb, plasma_desc_t::mt, plasma_desc_t::n, plasma_desc_t::nb, plasma_desc_t::nt, plasma_desc_submatrix(), plasma_psgelqf_quark(), plasma_psgeqrf_quark(), plasma_psormlq_quark(), plasma_psormqr_quark(), PlasmaLeft, PlasmaRight, and PlasmaTrans.

| void plasma_psgerbbrh_quark | ( | PLASMA_desc | A, |
| PLASMA_desc | T, | ||
| PLASMA_sequence * | sequence, | ||
| PLASMA_request * | request | ||
| ) |
| void plasma_psgerbh_quark | ( | PLASMA_desc | A, |
| PLASMA_desc | T, | ||
| PLASMA_sequence * | sequence, | ||
| PLASMA_request * | request | ||
| ) |
| void plasma_psgetmi2 | ( | plasma_context_t * | plasma | ) |
plasma_psgetmi2 - realises nprob independant transpositions. Each subproblem is a tile of mb-by-nb elements. This function use an extra space of PLASMA_SIZE*(mb*nb).
| [in] | plasma | Plasma context to which this call belong to. |
Definition at line 40 of file psgetmi2.c.
References A, CORE_sgetrip(), plasma_private_alloc(), plasma_private_free(), PLASMA_RANK, PLASMA_SIZE, PLASMA_SUCCESS, plasma_unpack_args_10, PlasmaRealFloat, plasma_sequence_t::status, and storev.

| void plasma_psgetmi2_quark | ( | PLASMA_enum | idep, |
| PLASMA_enum | odep, | ||
| PLASMA_enum | storev, | ||
| int | m, | ||
| int | n, | ||
| int | mb, | ||
| int | nb, | ||
| float * | A, | ||
| PLASMA_sequence * | sequence, | ||
| PLASMA_request * | request | ||
| ) |
plasma_psgetmi2_quark - realises nprob independant transpositions. Each subproblem is a tile of mb-by-nb elements. This function use an extra space of PLASMA_SIZE*(mb*nb). This is a maximum in case of dynamic scheduling.
| [in] | idep | PlasmaIPT_Nodep: No fake dependencies are added. PlasmaIPT_Panel: A gatherv is added on each panel and panel size is m*nb. PlasmaIPT_All: A gatherv is added on the whole matrix. |
| [in] | odep | PlasmaIPT_Nodep: No fake dependencies are added. PlasmaIPT_Panel: A gatherv is added on each panel and panel size is m*nb. PlasmaIPT_All: A gatherv is added on the whole matrix. |
| [in] | storev | PlasmaColumnWise: Data stored in column major. PlasmaRowWise: Data stored in row major. |
| [in] | m | Number of row of A if tiles are sorted in column major format, number of columns otherwise. |
| [in] | n | Number of columns of A if tiles are sorted in column major format, number of rows otherwise. |
| [in] | mb | Number of rows in each individual subproblem if storev == PlasmaColumnWise, number of columns otherwise. mmb must be 0. |
| [in] | nb | Number of columns in each individual subproblem if storev == PlasmaColumnWise, number of rows otherwise. nnb must be 0. |
| [in,out] | A | Matrix of size m*n. |
| [in] | sequence | Identifies the sequence of function calls that this call belongs to (for completion checks and exception handling purposes). |
| [out] | request | Identifies this function call (for exception handling purposes). |
Definition at line 128 of file psgetmi2.c.
References GATHERV, INOUT, INPUT, plasma_context_self(), PLASMA_SUCCESS, PlasmaColumnwise, PlasmaIPT_All, PlasmaIPT_NoDep, PlasmaIPT_Panel, plasma_context_struct::quark, QUARK_CORE_sgetrip(), QUARK_CORE_sgetrip_f1(), QUARK_CORE_sgetrip_f2(), plasma_sequence_t::quark_sequence, QUARK_Task_Flag_Set(), Quark_Task_Flags_Initializer, plasma_sequence_t::status, and TASK_SEQUENCE.

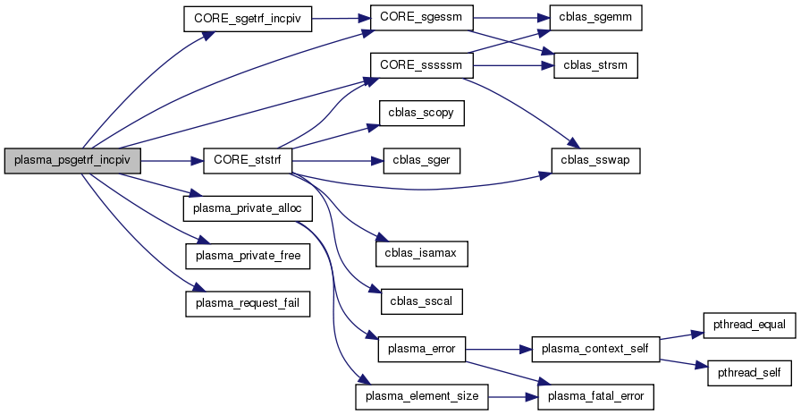
| void plasma_psgetrf_incpiv | ( | plasma_context_t * | plasma | ) |
Parallel tile LU factorization - static scheduling
Definition at line 25 of file psgetrf_incpiv.c.
References A, BLKLDD, CORE_sgessm(), CORE_sgetrf_incpiv(), CORE_sssssm(), CORE_ststrf(), plasma_desc_t::dtyp, IPIV, L, plasma_desc_t::m, plasma_desc_t::mb, min, plasma_desc_t::mt, plasma_desc_t::n, plasma_desc_t::nb, plasma_desc_t::nt, PLASMA_IB, plasma_private_alloc(), plasma_private_free(), PLASMA_RANK, plasma_request_fail(), PLASMA_SIZE, PLASMA_SUCCESS, plasma_unpack_args_5, ss_abort, ss_aborted, ss_cond_set, ss_cond_wait, ss_finalize, ss_init, and plasma_sequence_t::status.


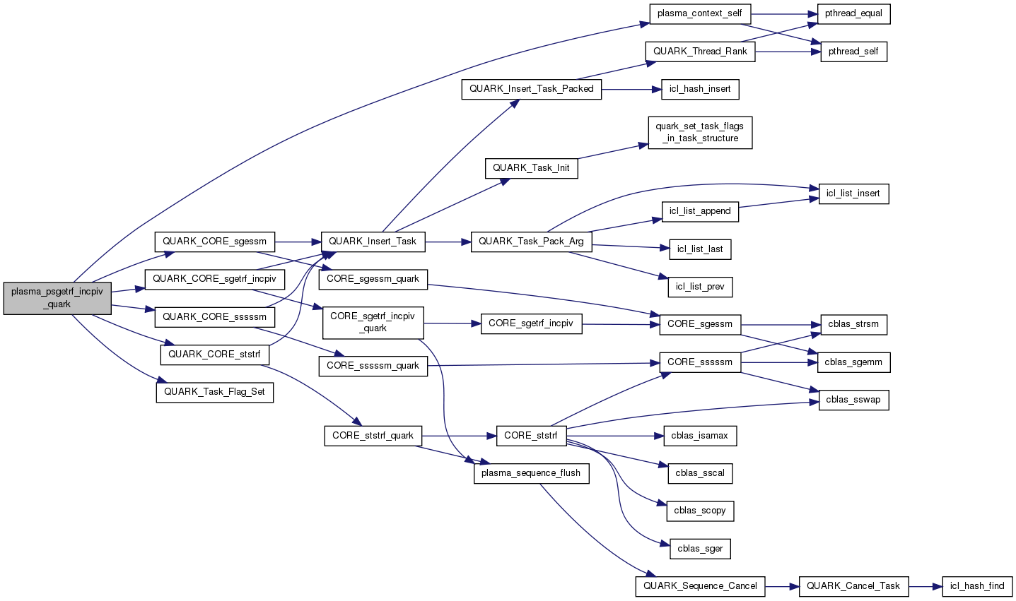
| void plasma_psgetrf_incpiv_quark | ( | PLASMA_desc | A, |
| PLASMA_desc | L, | ||
| int * | IPIV, | ||
| PLASMA_sequence * | sequence, | ||
| PLASMA_request * | request | ||
| ) |
Parallel tile LU factorization - dynamic scheduling
Definition at line 143 of file psgetrf_incpiv.c.
References A, BLKLDD, IPIV, L, plasma_desc_t::m, plasma_desc_t::mb, min, plasma_desc_t::mt, plasma_desc_t::n, plasma_desc_t::nb, plasma_desc_t::nt, plasma_context_self(), PLASMA_IB, PLASMA_SUCCESS, plasma_context_struct::quark, QUARK_CORE_sgessm(), QUARK_CORE_sgetrf_incpiv(), QUARK_CORE_sssssm(), QUARK_CORE_ststrf(), plasma_sequence_t::quark_sequence, QUARK_Task_Flag_Set(), Quark_Task_Flags_Initializer, plasma_sequence_t::status, and TASK_SEQUENCE.

| void plasma_psgetrf_reclap_quark | ( | PLASMA_desc | A, |
| int * | IPIV, | ||
| PLASMA_sequence * | sequence, | ||
| PLASMA_request * | request | ||
| ) |
| void plasma_psgetrf_rectil_quark | ( | PLASMA_desc | A, |
| int * | IPIV, | ||
| PLASMA_sequence * | sequence, | ||
| PLASMA_request * | request | ||
| ) |
| void plasma_pslacpy | ( | plasma_context_t * | plasma | ) |
Definition at line 23 of file pslacpy.c.
References A, B, BLKLDD, CORE_slacpy(), plasma_desc_t::m, plasma_desc_t::mb, plasma_desc_t::mt, plasma_desc_t::n, plasma_desc_t::nb, plasma_desc_t::nt, PLASMA_RANK, PLASMA_SIZE, PLASMA_SUCCESS, plasma_unpack_args_5, PlasmaLower, PlasmaUpper, PlasmaUpperLower, plasma_sequence_t::status, and uplo.


| void plasma_pslacpy_quark | ( | PLASMA_enum | uplo, |
| PLASMA_desc | A, | ||
| PLASMA_desc | B, | ||
| PLASMA_sequence * | sequence, | ||
| PLASMA_request * | request | ||
| ) |
Definition at line 153 of file pslacpy.c.
References B, BLKLDD, plasma_desc_t::m, plasma_desc_t::mb, min, plasma_desc_t::mt, plasma_desc_t::n, plasma_desc_t::nb, plasma_desc_t::nt, plasma_context_self(), PLASMA_SUCCESS, PlasmaLower, PlasmaUpper, PlasmaUpperLower, plasma_context_struct::quark, QUARK_CORE_slacpy(), plasma_sequence_t::quark_sequence, QUARK_Task_Flag_Set(), Quark_Task_Flags_Initializer, plasma_sequence_t::status, and TASK_SEQUENCE.

| void plasma_pslag2d | ( | plasma_context_t * | plasma | ) |
Definition at line 111 of file pdlag2s.c.
References B, BLKLDD, CORE_slag2d(), plasma_desc_t::m, plasma_desc_t::mb, plasma_desc_t::mt, plasma_desc_t::n, plasma_desc_t::nb, plasma_desc_t::nt, PLASMA_RANK, PLASMA_SIZE, PLASMA_SUCCESS, plasma_unpack_args_4, SA, and plasma_sequence_t::status.

| void plasma_pslag2d_quark | ( | PLASMA_desc | A, |
| PLASMA_desc | SB, | ||
| PLASMA_sequence * | sequence, | ||
| PLASMA_request * | request | ||
| ) |
Definition at line 159 of file pdlag2s.c.
References B, BLKLDD, plasma_desc_t::m, plasma_desc_t::mb, plasma_desc_t::mt, plasma_desc_t::n, plasma_desc_t::nb, plasma_desc_t::nt, plasma_context_self(), PLASMA_SUCCESS, plasma_context_struct::quark, QUARK_CORE_slag2d(), plasma_sequence_t::quark_sequence, QUARK_Task_Flag_Set(), Quark_Task_Flags_Initializer, plasma_sequence_t::status, and TASK_SEQUENCE.

| void plasma_pslange | ( | plasma_context_t * | plasma | ) |
Definition at line 24 of file pslange.c.
References A, BLKLDD, CORE_sasum(), CORE_slange(), plasma_desc_t::i, plasma_desc_t::j, plasma_desc_t::m, max, plasma_desc_t::mb, plasma_desc_t::mt, plasma_desc_t::n, plasma_desc_t::nb, norm, plasma_desc_t::nt, plasma_private_alloc(), plasma_private_free(), PLASMA_RANK, PLASMA_SIZE, plasma_unpack_args_6, PlasmaColumnwise, PlasmaFrobeniusNorm, PlasmaInfNorm, PlasmaMaxNorm, PlasmaOneNorm, PlasmaRealDouble, PlasmaRowwise, PlasmaUpperLower, ss_cond_set, ss_cond_wait, ss_finalize, and ss_init.


| void plasma_pslange_quark | ( | PLASMA_enum | norm, |
| PLASMA_desc | A, | ||
| float * | work, | ||
| float * | result, | ||
| PLASMA_sequence * | sequence, | ||
| PLASMA_request * | request | ||
| ) |
Definition at line 202 of file pslange.c.
References BLKLDD, plasma_desc_t::i, plasma_desc_t::j, plasma_desc_t::m, plasma_desc_t::mb, plasma_desc_t::mt, plasma_desc_t::n, plasma_desc_t::nb, plasma_desc_t::nt, plasma_context_self(), plasma_shared_alloc(), PLASMA_SUCCESS, PlasmaColumnwise, PlasmaFrobeniusNorm, PlasmaInfNorm, PlasmaMaxNorm, PlasmaOneNorm, PlasmaRealDouble, PlasmaRowwise, PlasmaUpperLower, plasma_context_struct::quark, QUARK_CORE_free(), QUARK_CORE_sasum_f1(), QUARK_CORE_slange(), QUARK_CORE_slange_f1(), plasma_sequence_t::quark_sequence, QUARK_Task_Flag_Set(), Quark_Task_Flags_Initializer, plasma_sequence_t::status, and TASK_SEQUENCE.

| void plasma_pslansy | ( | plasma_context_t * | plasma | ) |
Definition at line 24 of file pslansy.c.
References A, BLKLDD, CORE_sasum(), CORE_slange(), CORE_slansy(), plasma_desc_t::i, plasma_desc_t::j, plasma_desc_t::m, max, plasma_desc_t::mb, plasma_desc_t::mt, plasma_desc_t::n, plasma_desc_t::nb, norm, plasma_desc_t::nt, plasma_private_alloc(), plasma_private_free(), PLASMA_RANK, PLASMA_SIZE, plasma_unpack_args_7, PlasmaColumnwise, PlasmaFrobeniusNorm, PlasmaInfNorm, PlasmaLower, PlasmaMaxNorm, PlasmaOneNorm, PlasmaRealDouble, PlasmaRowwise, PlasmaUpperLower, ss_cond_set, ss_cond_wait, ss_finalize, ss_init, and uplo.


| void plasma_pslansy_quark | ( | PLASMA_enum | norm, |
| PLASMA_enum | uplo, | ||
| PLASMA_desc | A, | ||
| float * | work, | ||
| float * | result, | ||
| PLASMA_sequence * | sequence, | ||
| PLASMA_request * | request | ||
| ) |
Definition at line 219 of file pslansy.c.
References BLKLDD, plasma_desc_t::i, plasma_desc_t::j, plasma_desc_t::m, plasma_desc_t::mb, plasma_desc_t::mt, plasma_desc_t::n, plasma_desc_t::nb, plasma_desc_t::nt, plasma_context_self(), plasma_shared_alloc(), PLASMA_SUCCESS, PlasmaColumnwise, PlasmaFrobeniusNorm, PlasmaInfNorm, PlasmaLower, PlasmaMaxNorm, PlasmaOneNorm, PlasmaRealDouble, PlasmaRowwise, PlasmaUpperLower, plasma_context_struct::quark, QUARK_CORE_free(), QUARK_CORE_sasum_f1(), QUARK_CORE_slange(), QUARK_CORE_slange_f1(), QUARK_CORE_slansy_f1(), plasma_sequence_t::quark_sequence, QUARK_Task_Flag_Set(), Quark_Task_Flags_Initializer, plasma_sequence_t::status, and TASK_SEQUENCE.

| void plasma_pslaset2_quark | ( | PLASMA_enum | uplo, |
| float | alpha, | ||
| PLASMA_desc | A, | ||
| PLASMA_sequence * | sequence, | ||
| PLASMA_request * | request | ||
| ) |
Parallel initializztion a 2-D array A to ALPHA on the offdiagonals.
Definition at line 22 of file pslaset2.c.
References BLKLDD, plasma_desc_t::m, plasma_desc_t::mb, min, plasma_desc_t::mt, plasma_desc_t::n, plasma_desc_t::nb, plasma_desc_t::nt, plasma_context_self(), PLASMA_SUCCESS, PlasmaLower, PlasmaUpper, PlasmaUpperLower, plasma_context_struct::quark, QUARK_CORE_slaset2(), plasma_sequence_t::quark_sequence, QUARK_Task_Flag_Set(), Quark_Task_Flags_Initializer, plasma_sequence_t::status, and TASK_SEQUENCE.

| void plasma_pslaset_quark | ( | PLASMA_enum | uplo, |
| float | alpha, | ||
| float | beta, | ||
| PLASMA_desc | A, | ||
| PLASMA_sequence * | sequence, | ||
| PLASMA_request * | request | ||
| ) |
Parallel initialization a 2-D array A to BETA on the diagonal and ALPHA on the offdiagonals.
Definition at line 22 of file pslaset.c.
References BLKLDD, plasma_desc_t::m, plasma_desc_t::mb, min, plasma_desc_t::mt, plasma_desc_t::n, plasma_desc_t::nb, plasma_desc_t::nt, plasma_context_self(), PLASMA_SUCCESS, PlasmaLower, PlasmaUpper, PlasmaUpperLower, plasma_context_struct::quark, QUARK_CORE_slaset(), plasma_sequence_t::quark_sequence, QUARK_Task_Flag_Set(), Quark_Task_Flags_Initializer, plasma_sequence_t::status, and TASK_SEQUENCE.

| void plasma_pslaswp_quark | ( | PLASMA_desc | B, |
| int * | IPIV, | ||
| int | inc, | ||
| PLASMA_sequence * | sequence, | ||
| PLASMA_request * | request | ||
| ) |
Parallel tile row interchanges - dynamic scheduling
Definition at line 23 of file pslaswp.c.
References B, IPIV, plasma_desc_t::m, plasma_desc_t::mb, plasma_desc_t::mt, plasma_desc_t::n, plasma_desc_t::nb, plasma_desc_t::nt, plasma_context_self(), plasma_desc_submatrix(), PLASMA_SUCCESS, plasma_context_struct::quark, QUARK_CORE_slaswp_ontile(), plasma_sequence_t::quark_sequence, QUARK_Task_Flag_Set(), Quark_Task_Flags_Initializer, plasma_sequence_t::status, and TASK_SEQUENCE.

| void plasma_pslaswpc_quark | ( | PLASMA_desc | B, |
| int * | IPIV, | ||
| int | inc, | ||
| PLASMA_sequence * | sequence, | ||
| PLASMA_request * | request | ||
| ) |
Parallel tile column interchanges - dynamic scheduling
Definition at line 23 of file pslaswpc.c.
References B, IPIV, plasma_desc_t::m, plasma_desc_t::mb, plasma_desc_t::mt, plasma_desc_t::n, plasma_desc_t::nb, plasma_desc_t::nt, plasma_context_self(), plasma_desc_submatrix(), PLASMA_SUCCESS, plasma_context_struct::quark, QUARK_CORE_slaswpc_ontile(), plasma_sequence_t::quark_sequence, QUARK_Task_Flag_Set(), Quark_Task_Flags_Initializer, plasma_sequence_t::status, and TASK_SEQUENCE.

| void plasma_pslauum_quark | ( | PLASMA_enum | uplo, |
| PLASMA_desc | A, | ||
| PLASMA_sequence * | sequence, | ||
| PLASMA_request * | request | ||
| ) |
Parallel UU' or L'L operation - dynamic scheduling
Definition at line 23 of file pslauum.c.
References A, BLKLDD, plasma_desc_t::m, plasma_desc_t::mb, plasma_desc_t::mt, plasma_desc_t::n, plasma_desc_t::nb, plasma_desc_t::nt, plasma_context_self(), PLASMA_SUCCESS, PlasmaLeft, PlasmaLower, PlasmaNonUnit, PlasmaNoTrans, PlasmaRight, PlasmaTrans, plasma_context_struct::quark, QUARK_CORE_sgemm(), QUARK_CORE_slauum(), QUARK_CORE_ssyrk(), QUARK_CORE_strmm(), plasma_sequence_t::quark_sequence, QUARK_Task_Flag_Set(), Quark_Task_Flags_Initializer, plasma_sequence_t::status, and TASK_SEQUENCE.

| void plasma_psorgbr_quark | ( | PLASMA_enum | side, |
| PLASMA_desc | A, | ||
| PLASMA_desc | O, | ||
| PLASMA_desc | T, | ||
| PLASMA_sequence * | sequence, | ||
| PLASMA_request * | request | ||
| ) |
| void plasma_psorgbrrh_quark | ( | PLASMA_enum | side, |
| PLASMA_desc | A, | ||
| PLASMA_desc | O, | ||
| PLASMA_desc | T, | ||
| PLASMA_sequence * | sequence, | ||
| PLASMA_request * | request | ||
| ) |
| void plasma_psorglq | ( | plasma_context_t * | plasma | ) |

| void plasma_psorglq_quark | ( | PLASMA_desc | A, |
| PLASMA_desc | Q, | ||
| PLASMA_desc | T, | ||
| PLASMA_sequence * | sequence, | ||
| PLASMA_request * | request | ||
| ) |
Parallel construction of Q using tile V (application to identity) - dynamic scheduling
Definition at line 25 of file psorglq.c.
References A, BLKLDD, plasma_desc_t::m, plasma_desc_t::mb, min, plasma_desc_t::mt, plasma_desc_t::n, plasma_desc_t::nb, plasma_desc_t::nt, plasma_context_self(), PLASMA_IB, PLASMA_SUCCESS, PlasmaNoTrans, PlasmaRight, Q, plasma_context_struct::quark, QUARK_CORE_sormlq(), QUARK_CORE_stsmlq(), plasma_sequence_t::quark_sequence, QUARK_Task_Flag_Set(), Quark_Task_Flags_Initializer, plasma_sequence_t::status, T, and TASK_SEQUENCE.

| void plasma_psorglqrh_quark | ( | PLASMA_desc | A, |
| PLASMA_desc | Q, | ||
| PLASMA_desc | T, | ||
| int | BS, | ||
| PLASMA_sequence * | sequence, | ||
| PLASMA_request * | request | ||
| ) |
Parallel construction of Q using tile V (application to identity; reduction Householder) - dynamic scheduling
Definition at line 25 of file psorglqrh.c.
References A, BLKLDD, plasma_desc_t::m, plasma_desc_t::mb, min, plasma_desc_t::mt, plasma_desc_t::n, plasma_desc_t::nb, plasma_desc_t::nt, plasma_context_self(), PLASMA_IB, PLASMA_SUCCESS, PlasmaNoTrans, PlasmaRight, Q, plasma_context_struct::quark, QUARK_CORE_sormlq(), QUARK_CORE_stsmlq(), QUARK_CORE_sttmlq(), plasma_sequence_t::quark_sequence, QUARK_Task_Flag_Set(), Quark_Task_Flags_Initializer, plasma_sequence_t::status, T, T2, and TASK_SEQUENCE.

| void plasma_psorgqr | ( | plasma_context_t * | plasma | ) |

| void plasma_psorgqr_quark | ( | PLASMA_desc | A, |
| PLASMA_desc | Q, | ||
| PLASMA_desc | T, | ||
| PLASMA_sequence * | sequence, | ||
| PLASMA_request * | request | ||
| ) |
Parallel construction of Q using tile V (application to identity) - dynamic scheduling
Definition at line 25 of file psorgqr.c.
References A, BLKLDD, plasma_desc_t::m, plasma_desc_t::mb, min, plasma_desc_t::mt, plasma_desc_t::n, plasma_desc_t::nb, plasma_desc_t::nt, plasma_context_self(), PLASMA_IB, PLASMA_SUCCESS, PlasmaLeft, PlasmaNoTrans, Q, plasma_context_struct::quark, QUARK_CORE_sormqr(), QUARK_CORE_stsmqr(), plasma_sequence_t::quark_sequence, QUARK_Task_Flag_Set(), Quark_Task_Flags_Initializer, plasma_sequence_t::status, T, and TASK_SEQUENCE.

| void plasma_psorgqrrh | ( | plasma_context_t * | plasma | ) |

| void plasma_psorgqrrh_quark | ( | PLASMA_desc | A, |
| PLASMA_desc | Q, | ||
| PLASMA_desc | T, | ||
| int | BS, | ||
| PLASMA_sequence * | sequence, | ||
| PLASMA_request * | request | ||
| ) |
Parallel construction of Q using tile V (application to identity; reduction Householder) - dynamic scheduling
Definition at line 27 of file psorgqrrh.c.
References A, BLKLDD, plasma_desc_t::m, plasma_desc_t::mb, min, plasma_desc_t::mt, plasma_desc_t::n, plasma_desc_t::nb, plasma_desc_t::nt, plasma_context_self(), PLASMA_IB, PLASMA_SUCCESS, PlasmaLeft, PlasmaNoTrans, Q, plasma_context_struct::quark, QUARK_CORE_sormqr(), QUARK_CORE_stsmqr(), QUARK_CORE_sttmqr(), plasma_sequence_t::quark_sequence, QUARK_Task_Flag_Set(), Quark_Task_Flags_Initializer, plasma_sequence_t::status, T, T2, and TASK_SEQUENCE.

| void plasma_psorgtr_quark | ( | PLASMA_enum | uplo, |
| PLASMA_desc | A, | ||
| PLASMA_desc | Q, | ||
| PLASMA_desc | T, | ||
| PLASMA_sequence * | sequence, | ||
| PLASMA_request * | request | ||
| ) |
| void plasma_psormlq | ( | plasma_context_t * | plasma | ) |
Parallel application of Q using tile V - LQ factorization - static scheduling
Definition at line 26 of file psormlq.c.
References A, B, BLKLDD, CORE_sormlq(), CORE_stsmlq(), plasma_desc_t::dtyp, plasma_desc_t::m, plasma_desc_t::mb, min, plasma_desc_t::mt, plasma_desc_t::n, plasma_desc_t::nb, plasma_desc_t::nt, PLASMA_ERR_NOT_SUPPORTED, PLASMA_IB, plasma_private_alloc(), plasma_private_free(), PLASMA_RANK, plasma_request_fail(), PLASMA_SIZE, PLASMA_SUCCESS, plasma_unpack_args_7, PlasmaLeft, PlasmaTrans, side, ss_cond_set, ss_cond_wait, ss_finalize, ss_init, plasma_sequence_t::status, T, and trans.


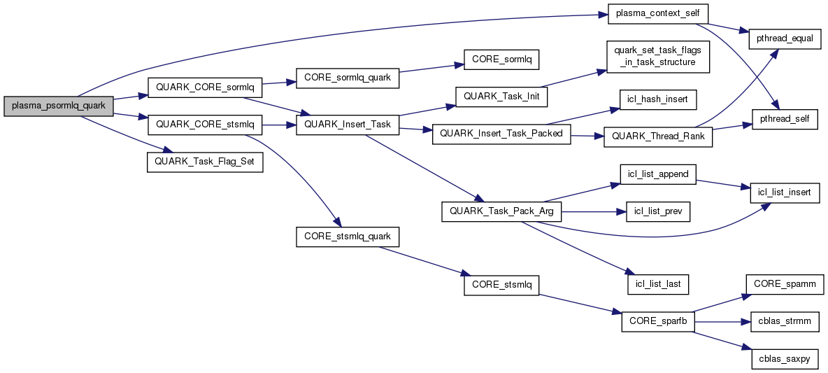
| void plasma_psormlq_quark | ( | PLASMA_enum | side, |
| PLASMA_enum | trans, | ||
| PLASMA_desc | A, | ||
| PLASMA_desc | B, | ||
| PLASMA_desc | T, | ||
| PLASMA_sequence * | sequence, | ||
| PLASMA_request * | request | ||
| ) |
Parallel application of Q using tile V - LQ factorization - dynamic scheduling
Definition at line 135 of file psormlq.c.
References A, B, BLKLDD, plasma_desc_t::m, plasma_desc_t::mb, plasma_desc_t::mt, plasma_desc_t::n, plasma_desc_t::nb, plasma_desc_t::nt, plasma_context_self(), PLASMA_IB, PLASMA_SUCCESS, PlasmaLeft, PlasmaNoTrans, plasma_context_struct::quark, QUARK_CORE_sormlq(), QUARK_CORE_stsmlq(), plasma_sequence_t::quark_sequence, QUARK_Task_Flag_Set(), Quark_Task_Flags_Initializer, plasma_sequence_t::status, T, and TASK_SEQUENCE.


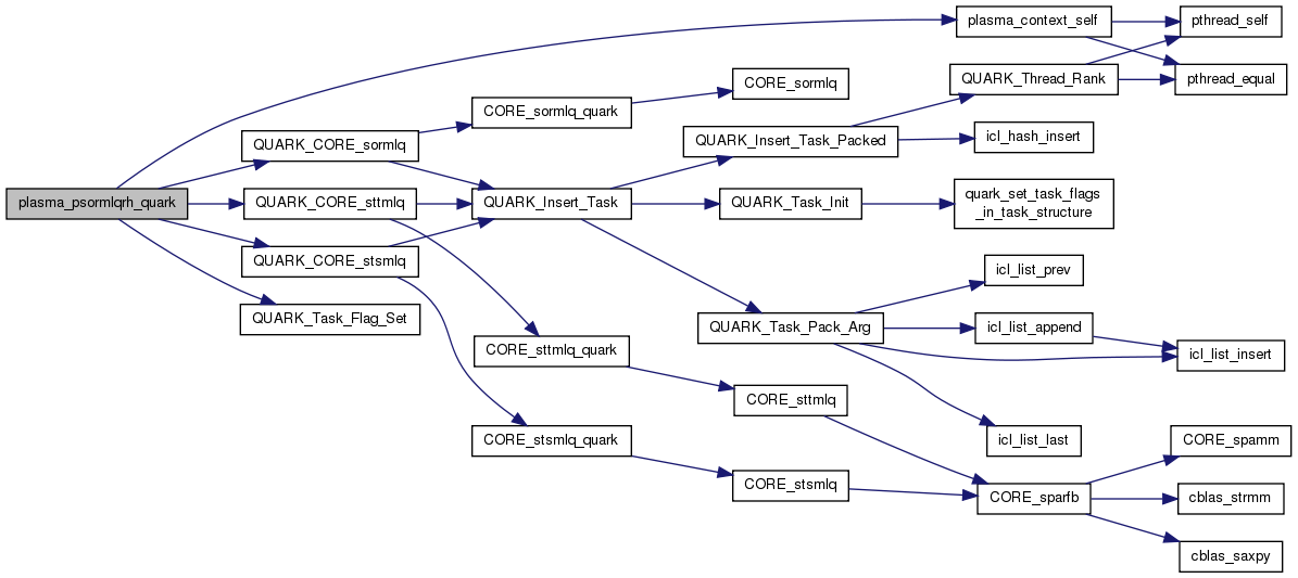
| void plasma_psormlqrh_quark | ( | PLASMA_enum | side, |
| PLASMA_enum | trans, | ||
| PLASMA_desc | A, | ||
| PLASMA_desc | B, | ||
| PLASMA_desc | T, | ||
| int | BS, | ||
| PLASMA_sequence * | sequence, | ||
| PLASMA_request * | request | ||
| ) |
Parallel application of Q using tile V - LQ factorization (reduction Householder) - dynamic scheduling
Definition at line 27 of file psormlqrh.c.
References A, B, BLKLDD, plasma_desc_t::m, plasma_desc_t::mb, min, plasma_desc_t::mt, plasma_desc_t::n, plasma_desc_t::nb, plasma_desc_t::nt, plasma_context_self(), PLASMA_IB, PLASMA_SUCCESS, PlasmaLeft, PlasmaNoTrans, plasma_context_struct::quark, QUARK_CORE_sormlq(), QUARK_CORE_stsmlq(), QUARK_CORE_sttmlq(), plasma_sequence_t::quark_sequence, QUARK_Task_Flag_Set(), Quark_Task_Flags_Initializer, plasma_sequence_t::status, T, T2, and TASK_SEQUENCE.

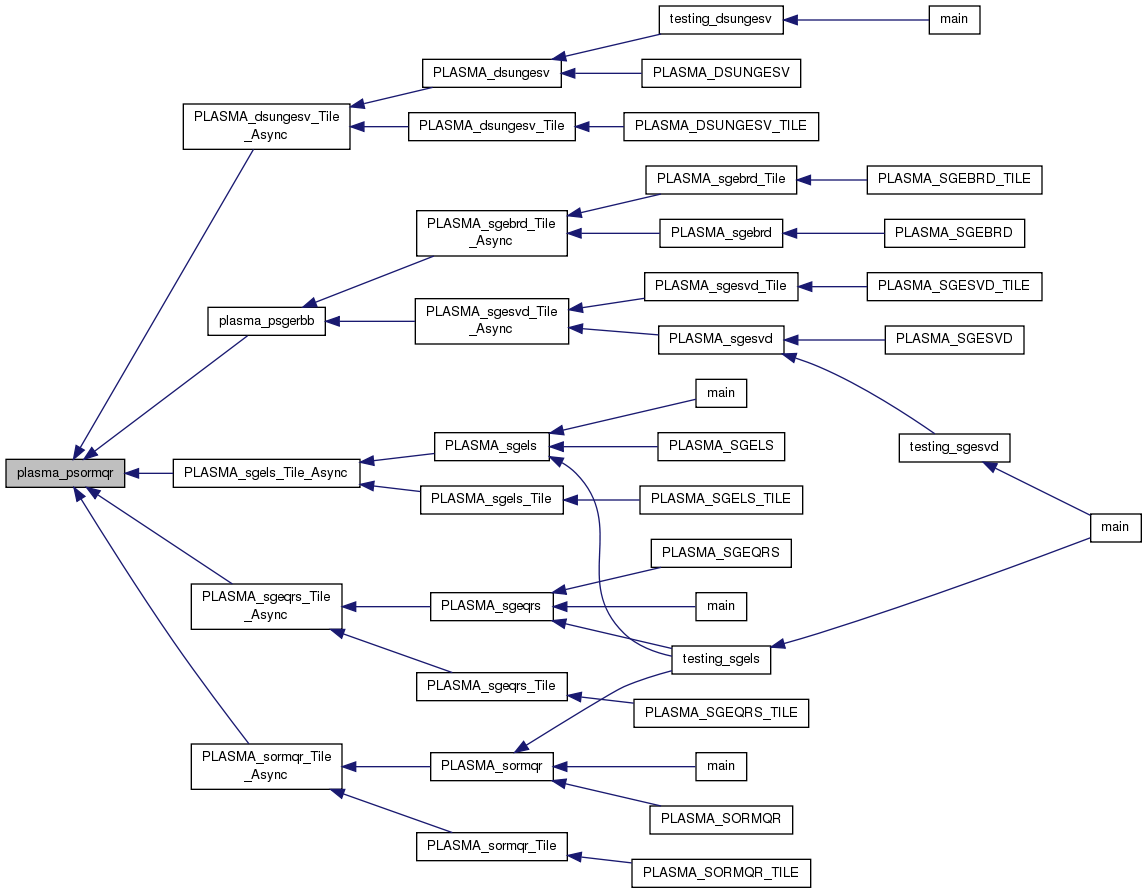
| void plasma_psormqr | ( | plasma_context_t * | plasma | ) |
Parallel application of Q using tile V - QR factorization - static scheduling
Definition at line 26 of file psormqr.c.
References A, B, BLKLDD, CORE_sormqr(), CORE_stsmqr(), plasma_desc_t::dtyp, plasma_desc_t::m, plasma_desc_t::mb, plasma_desc_t::mt, plasma_desc_t::n, plasma_desc_t::nb, plasma_desc_t::nt, PLASMA_ERR_NOT_SUPPORTED, PLASMA_IB, plasma_private_alloc(), plasma_private_free(), PLASMA_RANK, plasma_request_fail(), PLASMA_SIZE, PLASMA_SUCCESS, plasma_unpack_args_7, PlasmaLeft, PlasmaTrans, side, ss_cond_set, ss_cond_wait, ss_finalize, ss_init, plasma_sequence_t::status, T, and trans.


| void plasma_psormqr_quark | ( | PLASMA_enum | side, |
| PLASMA_enum | trans, | ||
| PLASMA_desc | A, | ||
| PLASMA_desc | B, | ||
| PLASMA_desc | T, | ||
| PLASMA_sequence * | sequence, | ||
| PLASMA_request * | request | ||
| ) |
Parallel application of Q using tile V - QR factorization - dynamic scheduling
Definition at line 137 of file psormqr.c.
References A, B, BLKLDD, plasma_desc_t::m, plasma_desc_t::mb, plasma_desc_t::mt, plasma_desc_t::n, plasma_desc_t::nb, plasma_desc_t::nt, plasma_context_self(), PLASMA_IB, PLASMA_SUCCESS, PlasmaLeft, PlasmaTrans, plasma_context_struct::quark, QUARK_CORE_sormqr(), QUARK_CORE_stsmqr(), plasma_sequence_t::quark_sequence, QUARK_Task_Flag_Set(), Quark_Task_Flags_Initializer, plasma_sequence_t::status, T, and TASK_SEQUENCE.


| void plasma_psormqrrh_quark | ( | PLASMA_enum | side, |
| PLASMA_enum | trans, | ||
| PLASMA_desc | A, | ||
| PLASMA_desc | B, | ||
| PLASMA_desc | T, | ||
| int | BS, | ||
| PLASMA_sequence * | sequence, | ||
| PLASMA_request * | request | ||
| ) |
Parallel application of Q using tile V - QR factorization (reduction Householder) - dynamic scheduling
Definition at line 27 of file psormqrrh.c.
References A, B, BLKLDD, plasma_desc_t::m, plasma_desc_t::mb, min, plasma_desc_t::mt, plasma_desc_t::n, plasma_desc_t::nb, plasma_desc_t::nt, plasma_context_self(), PLASMA_IB, PLASMA_SUCCESS, PlasmaLeft, PlasmaTrans, plasma_context_struct::quark, QUARK_CORE_sormqr(), QUARK_CORE_stsmqr(), QUARK_CORE_sttmqr(), plasma_sequence_t::quark_sequence, QUARK_Task_Flag_Set(), Quark_Task_Flags_Initializer, plasma_sequence_t::status, T, T2, and TASK_SEQUENCE.

| void plasma_pspack | ( | plasma_context_t * | plasma | ) |
plasma_pspack pack all extra elements at the end of the matrix
+—————+ | | | | | A11 | | | | | +—————+ | A21 | +—————+
This matrix is initially stored as (example of Column Major, it's the same for row major. We just consider the transpose matrix) : A11(:,0), A21(:,0), A11(:,1), A21(:,1), ...
On exit, it's stored as follow. A11(:,:), A12(:,:)
| [in] | plasma | Plasma context |
| [in] | m | Number of rows in matrix A |
| [in] | n | Number of columns in matrix A |
| [in,out] | A | Matrix A to pack. (see above for entry and exit format) |
| [in] | m0 | Number of rows of A21 |
Definition at line 65 of file pspack.c.
References A, CORE_slacpy(), min, plasma_barrier(), plasma_private_alloc(), plasma_private_free(), PLASMA_RANK, PLASMA_SIZE, PLASMA_SUCCESS, plasma_unpack_args_6, PlasmaRealFloat, PlasmaUpperLower, plasma_sequence_t::status, and W.


| void plasma_psplgsy | ( | plasma_context_t * | plasma | ) |
Parallel tile Cholesky factorization - static scheduling
Definition at line 21 of file psplgsy.c.
References A, BLKLDD, CORE_splgsy(), plasma_desc_t::m, plasma_desc_t::mb, plasma_desc_t::mt, plasma_desc_t::n, plasma_desc_t::nb, plasma_desc_t::nt, PLASMA_RANK, PLASMA_SIZE, PLASMA_SUCCESS, plasma_unpack_args_5, and plasma_sequence_t::status.


| void plasma_psplgsy_quark | ( | float | bump, |
| PLASMA_desc | A, | ||
| unsigned long long int | seed, | ||
| PLASMA_sequence * | sequence, | ||
| PLASMA_request * | request | ||
| ) |
Parallel tile Cholesky factorization - dynamic scheduling
Definition at line 72 of file psplgsy.c.
References BLKLDD, plasma_desc_t::m, plasma_desc_t::mb, plasma_desc_t::mt, plasma_desc_t::n, plasma_desc_t::nb, plasma_desc_t::nt, plasma_context_self(), PLASMA_SUCCESS, plasma_context_struct::quark, QUARK_CORE_splgsy(), plasma_sequence_t::quark_sequence, QUARK_Task_Flag_Set(), Quark_Task_Flags_Initializer, plasma_sequence_t::status, and TASK_SEQUENCE.

| void plasma_psplrnt | ( | plasma_context_t * | plasma | ) |
Parallel tile Cholesky factorization - static scheduling
Definition at line 21 of file psplrnt.c.
References A, BLKLDD, CORE_splrnt(), plasma_desc_t::m, plasma_desc_t::mb, plasma_desc_t::mt, plasma_desc_t::n, plasma_desc_t::nb, plasma_desc_t::nt, PLASMA_RANK, PLASMA_SIZE, PLASMA_SUCCESS, plasma_unpack_args_4, and plasma_sequence_t::status.


| void plasma_psplrnt_quark | ( | PLASMA_desc | A, |
| unsigned long long int | seed, | ||
| PLASMA_sequence * | sequence, | ||
| PLASMA_request * | request | ||
| ) |
Parallel tile Cholesky factorization - dynamic scheduling
Definition at line 71 of file psplrnt.c.
References BLKLDD, plasma_desc_t::m, plasma_desc_t::mb, plasma_desc_t::mt, plasma_desc_t::n, plasma_desc_t::nb, plasma_desc_t::nt, plasma_context_self(), PLASMA_SUCCESS, plasma_context_struct::quark, QUARK_CORE_splrnt(), plasma_sequence_t::quark_sequence, QUARK_Task_Flag_Set(), Quark_Task_Flags_Initializer, plasma_sequence_t::status, and TASK_SEQUENCE.

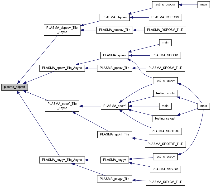
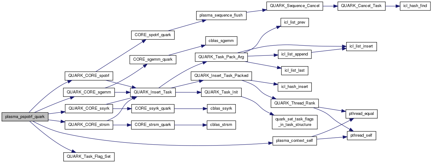
| void plasma_pspotrf | ( | plasma_context_t * | plasma | ) |
Parallel tile Cholesky factorization - static scheduling
Definition at line 23 of file pspotrf.c.
References A, BLKLDD, CORE_sgemm(), CORE_spotrf(), CORE_ssyrk(), CORE_strsm(), plasma_desc_t::n, plasma_desc_t::nb, plasma_desc_t::nt, PLASMA_RANK, plasma_request_fail(), PLASMA_SIZE, PLASMA_SUCCESS, plasma_unpack_args_4, PlasmaLeft, PlasmaLower, PlasmaNonUnit, PlasmaNoTrans, PlasmaRight, PlasmaTrans, PlasmaUpper, ss_abort, ss_aborted, ss_cond_set, ss_cond_wait, ss_finalize, ss_init, plasma_sequence_t::status, and uplo.


| void plasma_pspotrf_quark | ( | PLASMA_enum | uplo, |
| PLASMA_desc | A, | ||
| PLASMA_sequence * | sequence, | ||
| PLASMA_request * | request | ||
| ) |
Parallel tile Cholesky factorization - dynamic scheduling
Definition at line 190 of file pspotrf.c.
References A, BLKLDD, plasma_desc_t::m, plasma_desc_t::mb, plasma_desc_t::mt, plasma_desc_t::n, plasma_desc_t::nb, plasma_desc_t::nt, plasma_context_self(), PLASMA_SUCCESS, PlasmaLeft, PlasmaLower, PlasmaNonUnit, PlasmaNoTrans, PlasmaRight, PlasmaTrans, PlasmaUpper, plasma_context_struct::quark, QUARK_CORE_sgemm(), QUARK_CORE_spotrf(), QUARK_CORE_ssyrk(), QUARK_CORE_strsm(), plasma_sequence_t::quark_sequence, QUARK_Task_Flag_Set(), Quark_Task_Flags_Initializer, plasma_sequence_t::status, and TASK_SEQUENCE.

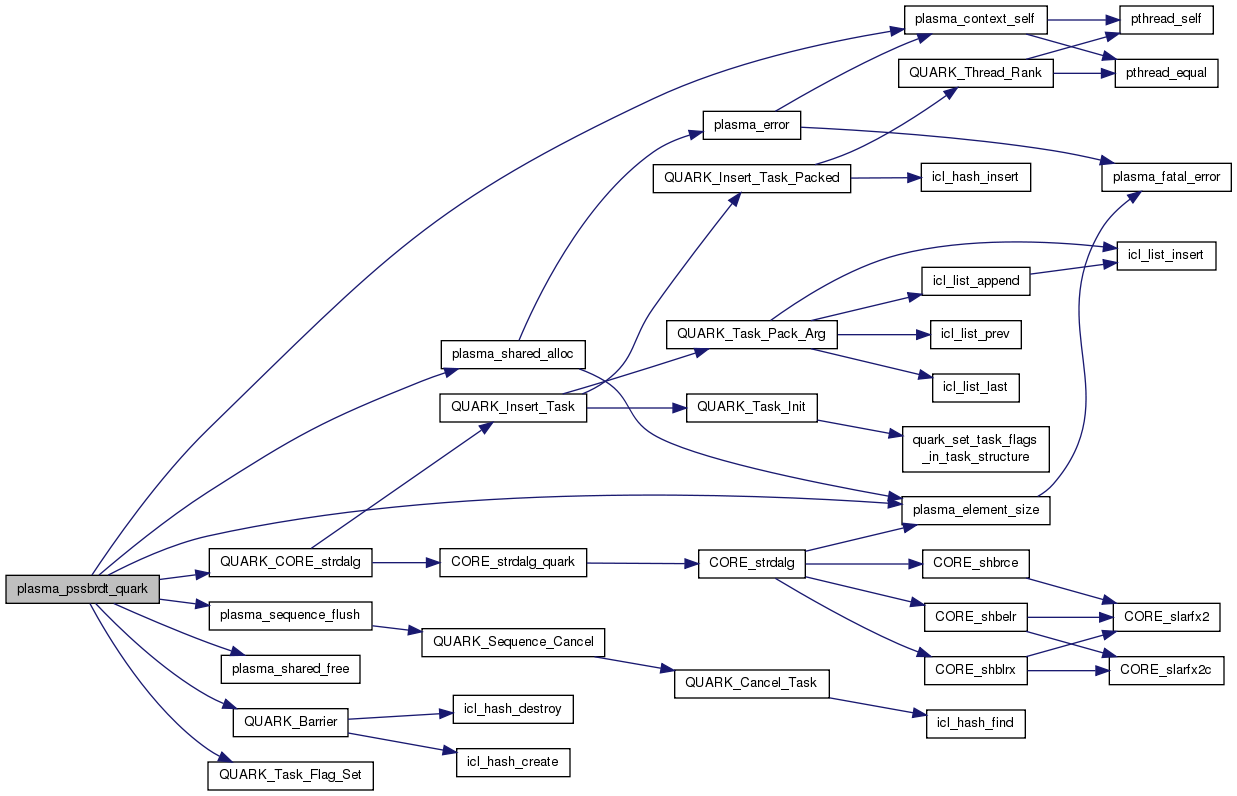
| void plasma_pssbrdt_quark | ( | PLASMA_enum | uplo, |
| PLASMA_desc | A, | ||
| float * | D, | ||
| float * | E, | ||
| PLASMA_desc | T, | ||
| PLASMA_sequence * | sequence, | ||
| PLASMA_request * | request | ||
| ) |
Parallel Reduction from BAND tridiagonal to the final condensed form - dynamic scheduler
Definition at line 28 of file pssbrdt.c.
References A, C, DEP, plasma_desc_t::dtyp, lapack_const, plasma_desc_t::lm, plasma_desc_t::m, plasma_desc_t::mb, min, plasma_context_self(), plasma_element_size(), plasma_sequence_flush(), plasma_shared_alloc(), plasma_shared_free(), PLASMA_SUCCESS, PlasmaInteger, PlasmaLower, PlasmaRealFloat, plasma_context_struct::quark, QUARK_Barrier(), QUARK_CORE_strdalg(), plasma_sequence_t::quark_sequence, QUARK_Task_Flag_Set(), Quark_Task_Flags_Initializer, plasma_sequence_t::status, and TASK_SEQUENCE.

| void plasma_psshift | ( | plasma_context_t * | plasma | ) |
plasma_psshift shifts a batch of cycles in parallel.
| [in] | plasma | Plasma context |
| [in] | m | Number of rows of the panel to shift. |
| [in] | n | Number of columns of the panel to shift |
| [in] | L | Size of each chunk to shift (Usually mb) |
| [in,out] | A | |
| [in] | leaders | |
| [in] | nleaders | |
| [in] | thrdbypb |
Definition at line 231 of file psshift.c.
References A, CORE_sshiftw(), L, modpow(), plasma_barrier(), plasma_private_alloc(), plasma_private_free(), PLASMA_RANK, PLASMA_SUCCESS, plasma_unpack_args_9, PlasmaRealFloat, plasma_sequence_t::status, and W.


| void plasma_psshift_quark | ( | int | , |
| int | , | ||
| int | , | ||
| float * | , | ||
| int * | , | ||
| int | , | ||
| int | , | ||
| PLASMA_sequence * | , | ||
| PLASMA_request * | |||
| ) |
Definition at line 289 of file psshift.c.
References CORE_foo_quark(), INOUT, L, plasma_context_self(), PLASMA_SUCCESS, plasma_context_struct::quark, QUARK_CORE_sshift(), QUARK_Insert_Task(), plasma_sequence_t::quark_sequence, QUARK_Task_Flag_Set(), Quark_Task_Flags_Initializer, plasma_sequence_t::status, TASK_SEQUENCE, TASKCOLOR, TASKLABEL, and VALUE.

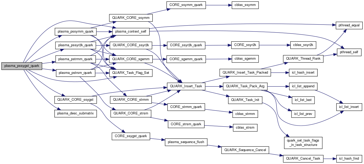
| void plasma_pssygst_quark | ( | PLASMA_enum | itype, |
| PLASMA_enum | uplo, | ||
| PLASMA_desc | A, | ||
| PLASMA_desc | B, | ||
| PLASMA_sequence * | sequence, | ||
| PLASMA_request * | request | ||
| ) |
Parallel Transformation to standard eigenvalue problem - dynamic scheduler
Definition at line 22 of file pssygst.c.
References B, BLKLDD, plasma_desc_t::n, plasma_desc_t::nb, plasma_desc_t::nt, plasma_context_self(), plasma_desc_submatrix(), plasma_pssymm_quark(), plasma_pssyr2k_quark(), plasma_pstrmm_quark(), plasma_pstrsm_quark(), PLASMA_SUCCESS, PlasmaLeft, PlasmaLower, PlasmaNonUnit, PlasmaNoTrans, PlasmaRight, PlasmaTrans, plasma_context_struct::quark, QUARK_CORE_ssygst(), plasma_sequence_t::quark_sequence, QUARK_Task_Flag_Set(), Quark_Task_Flags_Initializer, plasma_sequence_t::status, and TASK_SEQUENCE.

| void plasma_pssymm | ( | plasma_context_t * | plasma | ) |
Parallel tile symmetric matrix-matrix multiplication - static scheduling
Definition at line 24 of file pssymm.c.
References A, B, BLKLDD, C, CORE_sgemm(), CORE_ssymm(), plasma_desc_t::m, plasma_desc_t::mb, plasma_desc_t::mt, plasma_desc_t::n, plasma_desc_t::nb, plasma_desc_t::nt, PLASMA_RANK, PLASMA_SIZE, PLASMA_SUCCESS, plasma_unpack_args_9, PlasmaLeft, PlasmaLower, PlasmaNoTrans, PlasmaTrans, side, plasma_sequence_t::status, and uplo.


| void plasma_pssymm_quark | ( | PLASMA_enum | side, |
| PLASMA_enum | uplo, | ||
| float | alpha, | ||
| PLASMA_desc | A, | ||
| PLASMA_desc | B, | ||
| float | beta, | ||
| PLASMA_desc | C, | ||
| PLASMA_sequence * | sequence, | ||
| PLASMA_request * | request | ||
| ) |
Parallel tile symmetric matrix-matrix multiplication - dynamic scheduling
Definition at line 231 of file pssymm.c.
References A, B, BLKLDD, C, plasma_desc_t::m, plasma_desc_t::mb, plasma_desc_t::mt, plasma_desc_t::n, plasma_desc_t::nb, plasma_desc_t::nt, plasma_context_self(), PLASMA_SUCCESS, PlasmaLeft, PlasmaLower, PlasmaNoTrans, PlasmaTrans, plasma_context_struct::quark, QUARK_CORE_sgemm(), QUARK_CORE_ssymm(), plasma_sequence_t::quark_sequence, QUARK_Task_Flag_Set(), Quark_Task_Flags_Initializer, plasma_sequence_t::status, and TASK_SEQUENCE.


| void plasma_pssyr2k | ( | plasma_context_t * | plasma | ) |
Parallel tile Hermitian rank-k update - static scheduling
Definition at line 23 of file pssyr2k.c.
References A, B, BLKLDD, C, CORE_sgemm(), CORE_ssyr2k(), plasma_desc_t::m, plasma_desc_t::mb, plasma_desc_t::mt, plasma_desc_t::n, plasma_desc_t::nb, plasma_desc_t::nt, PLASMA_RANK, PLASMA_SIZE, PLASMA_SUCCESS, plasma_unpack_args_9, PlasmaLower, PlasmaNoTrans, PlasmaTrans, plasma_sequence_t::status, trans, and uplo.


| void plasma_pssyr2k_quark | ( | PLASMA_enum | uplo, |
| PLASMA_enum | trans, | ||
| float | alpha, | ||
| PLASMA_desc | A, | ||
| PLASMA_desc | B, | ||
| float | beta, | ||
| PLASMA_desc | C, | ||
| PLASMA_sequence * | sequence, | ||
| PLASMA_request * | request | ||
| ) |
Parallel tile Hermitian rank-k update - dynamic scheduling
Definition at line 217 of file pssyr2k.c.
References A, B, BLKLDD, C, plasma_desc_t::m, plasma_desc_t::mb, plasma_desc_t::mt, plasma_desc_t::n, plasma_desc_t::nb, plasma_desc_t::nt, plasma_context_self(), PLASMA_SUCCESS, PlasmaLower, PlasmaNoTrans, PlasmaTrans, plasma_context_struct::quark, QUARK_CORE_sgemm(), QUARK_CORE_ssyr2k(), plasma_sequence_t::quark_sequence, QUARK_Task_Flag_Set(), Quark_Task_Flags_Initializer, plasma_sequence_t::status, and TASK_SEQUENCE.


| void plasma_pssyrbt_quark | ( | PLASMA_enum | uplo, |
| PLASMA_desc | A, | ||
| PLASMA_desc | T, | ||
| PLASMA_sequence * | sequence, | ||
| PLASMA_request * | request | ||
| ) |
Parallel tile BAND Tridiagonal Reduction - dynamic scheduler
Definition at line 23 of file pssyrbt.c.
References A, BLKLDD, plasma_desc_t::m, plasma_desc_t::mb, plasma_desc_t::mt, plasma_desc_t::n, plasma_desc_t::nb, plasma_desc_t::nt, plasma_context_self(), PLASMA_IB, PLASMA_SUCCESS, PlasmaLeft, PlasmaLower, PlasmaNoTrans, PlasmaRight, PlasmaTrans, PlasmaUpper, plasma_context_struct::quark, QUARK_CORE_sgelqt(), QUARK_CORE_sgeqrt(), QUARK_CORE_sormlq(), QUARK_CORE_sormqr(), QUARK_CORE_ssyrfb(), QUARK_CORE_stslqt(), QUARK_CORE_stsmlq(), QUARK_CORE_stsmlq_corner(), QUARK_CORE_stsmlq_sytra1(), QUARK_CORE_stsmqr(), QUARK_CORE_stsmqr_corner(), QUARK_CORE_stsmqr_sytra1(), QUARK_CORE_stsqrt(), plasma_sequence_t::quark_sequence, QUARK_Task_Flag_Set(), Quark_Task_Flags_Initializer, plasma_sequence_t::status, T, and TASK_SEQUENCE.

| void plasma_pssyrk | ( | plasma_context_t * | plasma | ) |
Parallel tile symmetric rank-k update - static scheduling
Definition at line 23 of file pssyrk.c.
References A, BLKLDD, C, CORE_sgemm(), CORE_ssyrk(), plasma_desc_t::m, plasma_desc_t::mb, plasma_desc_t::mt, plasma_desc_t::n, plasma_desc_t::nb, plasma_desc_t::nt, PLASMA_RANK, PLASMA_SIZE, PLASMA_SUCCESS, plasma_unpack_args_8, PlasmaLower, PlasmaNoTrans, PlasmaTrans, plasma_sequence_t::status, trans, and uplo.


| void plasma_pssyrk_quark | ( | PLASMA_enum | uplo, |
| PLASMA_enum | trans, | ||
| float | alpha, | ||
| PLASMA_desc | A, | ||
| float | beta, | ||
| PLASMA_desc | C, | ||
| PLASMA_sequence * | sequence, | ||
| PLASMA_request * | request | ||
| ) |
Parallel tile symmetric rank-k update - dynamic scheduling
Definition at line 180 of file pssyrk.c.
References A, BLKLDD, C, plasma_desc_t::m, plasma_desc_t::mb, plasma_desc_t::mt, plasma_desc_t::n, plasma_desc_t::nb, plasma_desc_t::nt, plasma_context_self(), PLASMA_SUCCESS, PlasmaLower, PlasmaNoTrans, PlasmaTrans, plasma_context_struct::quark, QUARK_CORE_sgemm(), QUARK_CORE_ssyrk(), plasma_sequence_t::quark_sequence, QUARK_Task_Flag_Set(), Quark_Task_Flags_Initializer, plasma_sequence_t::status, and TASK_SEQUENCE.

| void plasma_pstrmm | ( | plasma_context_t * | plasma | ) |

| void plasma_pstrmm_quark | ( | PLASMA_enum | side, |
| PLASMA_enum | uplo, | ||
| PLASMA_enum | trans, | ||
| PLASMA_enum | diag, | ||
| float | alpha, | ||
| PLASMA_desc | A, | ||
| PLASMA_desc | B, | ||
| PLASMA_sequence * | sequence, | ||
| PLASMA_request * | request | ||
| ) |
Parallel tile triangular matrix-matrix multiplication - dynamic scheduling
Definition at line 269 of file pstrmm.c.
References A, B, BLKLDD, plasma_desc_t::m, plasma_desc_t::mb, plasma_desc_t::mt, plasma_desc_t::n, plasma_desc_t::nb, plasma_desc_t::nt, plasma_context_self(), PLASMA_SUCCESS, PlasmaLeft, PlasmaNoTrans, PlasmaUpper, plasma_context_struct::quark, QUARK_CORE_sgemm(), QUARK_CORE_strmm(), plasma_sequence_t::quark_sequence, QUARK_Task_Flag_Set(), Quark_Task_Flags_Initializer, plasma_sequence_t::status, and TASK_SEQUENCE.


| void plasma_pstrsm | ( | plasma_context_t * | plasma | ) |
Parallel tile triangular solve - static scheduling
Definition at line 24 of file pstrsm.c.
References A, B, BLKLDD, CORE_sgemm(), CORE_strsm(), diag, plasma_desc_t::m, plasma_desc_t::mb, plasma_desc_t::mt, plasma_desc_t::n, plasma_desc_t::nb, plasma_desc_t::nt, PLASMA_RANK, PLASMA_SIZE, PLASMA_SUCCESS, plasma_unpack_args_9, PlasmaLeft, PlasmaLower, PlasmaNoTrans, PlasmaUpper, side, ss_cond_set, ss_cond_wait, ss_finalize, ss_init, plasma_sequence_t::status, trans, and uplo.


| void plasma_pstrsm_quark | ( | PLASMA_enum | side, |
| PLASMA_enum | uplo, | ||
| PLASMA_enum | trans, | ||
| PLASMA_enum | diag, | ||
| float | alpha, | ||
| PLASMA_desc | A, | ||
| PLASMA_desc | B, | ||
| PLASMA_sequence * | sequence, | ||
| PLASMA_request * | request | ||
| ) |
Parallel tile triangular solve - dynamic scheduling
Definition at line 347 of file pstrsm.c.
References A, B, BLKLDD, plasma_desc_t::m, plasma_desc_t::mb, plasma_desc_t::mt, plasma_desc_t::n, plasma_desc_t::nb, plasma_desc_t::nt, plasma_context_self(), PLASMA_SUCCESS, PlasmaLeft, PlasmaNoTrans, PlasmaUpper, plasma_context_struct::quark, QUARK_CORE_sgemm(), QUARK_CORE_strsm(), plasma_sequence_t::quark_sequence, QUARK_Task_Flag_Set(), Quark_Task_Flags_Initializer, plasma_sequence_t::status, and TASK_SEQUENCE.


| void plasma_pstrsmpl | ( | plasma_context_t * | plasma | ) |
Parallel forward substitution for tile LU - static scheduling
Definition at line 26 of file pstrsmpl.c.
References A, B, BLKLDD, CORE_sgessm(), CORE_sssssm(), IPIV, L, plasma_desc_t::m, plasma_desc_t::mb, min, plasma_desc_t::mt, plasma_desc_t::n, plasma_desc_t::nb, plasma_desc_t::nt, PLASMA_IB, PLASMA_RANK, PLASMA_SIZE, PLASMA_SUCCESS, plasma_unpack_args_6, ss_cond_set, ss_cond_wait, ss_finalize, ss_init, and plasma_sequence_t::status.


| void plasma_pstrsmpl_quark | ( | PLASMA_desc | A, |
| PLASMA_desc | B, | ||
| PLASMA_desc | L, | ||
| int * | IPIV, | ||
| PLASMA_sequence * | sequence, | ||
| PLASMA_request * | request | ||
| ) |
Parallel forward substitution for tile LU - dynamic scheduling
Definition at line 113 of file pstrsmpl.c.
References A, B, BLKLDD, IPIV, L, plasma_desc_t::m, plasma_desc_t::mb, min, plasma_desc_t::mt, plasma_desc_t::n, plasma_desc_t::nb, plasma_desc_t::nt, plasma_context_self(), PLASMA_IB, PLASMA_SUCCESS, plasma_context_struct::quark, QUARK_CORE_sgessm(), QUARK_CORE_sssssm(), plasma_sequence_t::quark_sequence, QUARK_Task_Flag_Set(), Quark_Task_Flags_Initializer, plasma_sequence_t::status, and TASK_SEQUENCE.

| void plasma_pstrsmrv | ( | plasma_context_t * | plasma | ) |

| void plasma_pstrsmrv_quark | ( | PLASMA_enum | side, |
| PLASMA_enum | uplo, | ||
| PLASMA_enum | trans, | ||
| PLASMA_enum | diag, | ||
| float | alpha, | ||
| PLASMA_desc | A, | ||
| PLASMA_desc | W, | ||
| PLASMA_sequence * | sequence, | ||
| PLASMA_request * | request | ||
| ) |
Parallel tile ReVerse triangular solve - dynamic scheduling
Definition at line 25 of file pstrsmrv.c.
References BLKLDD, plasma_desc_t::m, plasma_desc_t::mb, plasma_desc_t::mt, plasma_desc_t::n, plasma_desc_t::nb, plasma_desc_t::nt, plasma_context_self(), plasma_desc_submatrix(), plasma_psgemm_quark(), plasma_pstrsm_quark(), PLASMA_SUCCESS, PlasmaLower, PlasmaNoTrans, PlasmaRight, PlasmaUnit, PlasmaUpperLower, plasma_context_struct::quark, QUARK_CORE_slacpy(), QUARK_CORE_slaset(), QUARK_CORE_slaset2(), plasma_sequence_t::quark_sequence, QUARK_Task_Flag_Set(), Quark_Task_Flags_Initializer, plasma_sequence_t::status, TASK_SEQUENCE, and W.

| void plasma_pstrtri_quark | ( | PLASMA_enum | uplo, |
| PLASMA_enum | diag, | ||
| PLASMA_desc | A, | ||
| PLASMA_sequence * | sequence, | ||
| PLASMA_request * | request | ||
| ) |
Parallel tile triangular matrix inverse - dynamic scheduling
Definition at line 23 of file pstrtri.c.
References A, BLKLDD, plasma_desc_t::m, plasma_desc_t::mb, plasma_desc_t::mt, plasma_desc_t::n, plasma_desc_t::nb, plasma_desc_t::nt, plasma_context_self(), PLASMA_SUCCESS, PlasmaLeft, PlasmaLower, PlasmaNoTrans, PlasmaRight, plasma_context_struct::quark, QUARK_CORE_sgemm(), QUARK_CORE_strsm(), QUARK_CORE_strtri(), plasma_sequence_t::quark_sequence, QUARK_Task_Flag_Set(), Quark_Task_Flags_Initializer, plasma_sequence_t::status, and TASK_SEQUENCE.

| void plasma_psunpack | ( | plasma_context_t * | plasma | ) |
plasma_psunpack unpack all extra elements from the end of the matrix
+—————+ | | | | | A11 | | | | | +—————+ | A21 | +—————+
This matrix is initially stored as (example of Column Major, it's the same for row major. We just consider the transpose matrix) : A11(:,:), A12(:,:)
On exit, it's stored as follow. A11(:,0), A21(:,0), A11(:,1), A21(:,1), ...
| [in] | plasma | Plasma context |
| [in] | m | Number of rows in matrix A |
| [in] | n | Number of columns in matrix A |
| [in,out] | A | Matrix A to pack. (see above for entry and exit format) |
| [in] | m0 | Number of rows of A21 |
Definition at line 166 of file pspack.c.
References A, CORE_slacpy(), min, plasma_barrier(), plasma_private_alloc(), plasma_private_free(), PLASMA_RANK, PLASMA_SIZE, PLASMA_SUCCESS, plasma_unpack_args_6, PlasmaRealFloat, PlasmaUpperLower, plasma_sequence_t::status, and W.


| int plasma_sshift | ( | plasma_context_t * | plasma, |
| int | m, | ||
| int | n, | ||
| float * | A, | ||
| int | nprob, | ||
| int | me, | ||
| int | ne, | ||
| int | L, | ||
| PLASMA_sequence * | sequence, | ||
| PLASMA_request * | request | ||
| ) |
Declarations of internal sequential functions
plasma_sgetmi2 Implementation of inplace transposition based on the GKK algorithm by Gustavson, Karlsson, Kagstrom. This algorithm shift some cycles to transpose the matrix.
| [in] | m | Number of rows of matrix A |
| [in] | n | Number of columns of matrix A |
| [in,out] | A | Matrix of size L*m*n |
| [in] | nprob | Number of parallel and independant problems |
| [in] | me | Number of rows of the problem |
| [in] | ne | Number of columns in the problem |
| [in] | L | Size of chunk to use for transformation |
Definition at line 60 of file psshift.c.
References GKK_BalanceLoad(), GKK_getLeaderNbr(), L, minloc(), plasma_dynamic_call_9, PLASMA_ERR_ILLEGAL_VALUE, plasma_error(), PLASMA_GRPSIZE, plasma_psshift(), plasma_request_fail(), PLASMA_SCHEDULING, plasma_shared_alloc(), plasma_shared_free(), PLASMA_SIZE, plasma_static_call_9, PLASMA_STATIC_SCHEDULING, PLASMA_SUCCESS, and PlasmaInteger.

