|
PLASMA
2.4.5
PLASMA - Parallel Linear Algebra for Scalable Multi-core Architectures
|

Go to the source code of this file.
Macros | |
| #define | A(m, n) BLKADDR(descA, float, m, n) |
Functions | |
| void | CORE_slaswp (int N, float *A, int LDA, int I1, int I2, int *IPIV, int INC) |
| void | QUARK_CORE_slaswp (Quark *quark, Quark_Task_Flags *task_flags, int n, float *A, int lda, int i1, int i2, int *ipiv, int inc) |
| void | CORE_slaswp_quark (Quark *quark) |
| void | QUARK_CORE_slaswp_f2 (Quark *quark, Quark_Task_Flags *task_flags, int n, float *A, int lda, int i1, int i2, int *ipiv, int inc, float *fake1, int szefake1, int flag1, float *fake2, int szefake2, int flag2) |
| void | CORE_slaswp_f2_quark (Quark *quark) |
| int | CORE_slaswp_ontile (PLASMA_desc descA, int i1, int i2, int *ipiv, int inc) |
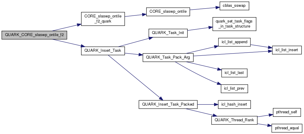
| void | QUARK_CORE_slaswp_ontile (Quark *quark, Quark_Task_Flags *task_flags, PLASMA_desc descA, float *Aij, int i1, int i2, int *ipiv, int inc, float *fakepanel) |
| void | CORE_slaswp_ontile_quark (Quark *quark) |
| void | QUARK_CORE_slaswp_ontile_f2 (Quark *quark, Quark_Task_Flags *task_flags, PLASMA_desc descA, float *Aij, int i1, int i2, int *ipiv, int inc, float *fake1, int szefake1, int flag1, float *fake2, int szefake2, int flag2) |
| void | CORE_slaswp_ontile_f2_quark (Quark *quark) |
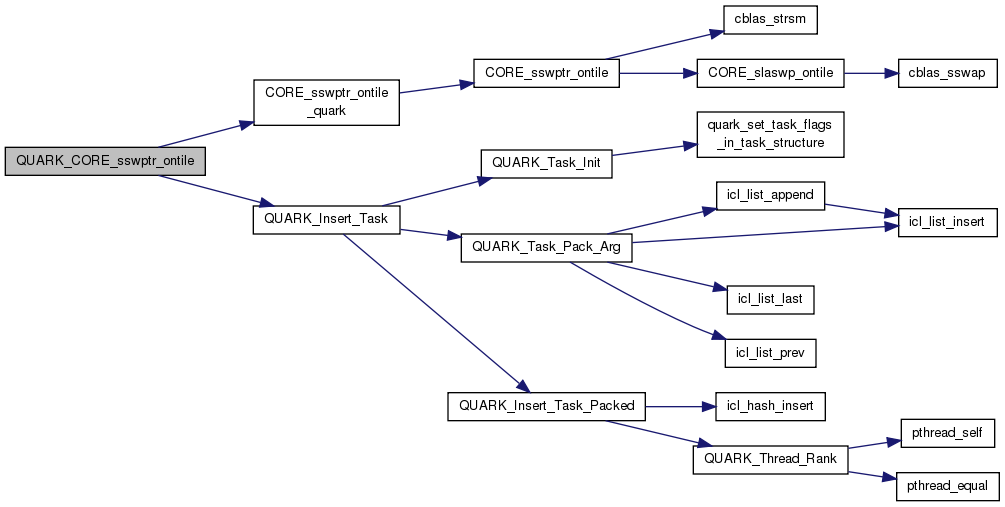
| int | CORE_sswptr_ontile (PLASMA_desc descA, int i1, int i2, int *ipiv, int inc, float *Akk, int ldak) |
| void | QUARK_CORE_sswptr_ontile (Quark *quark, Quark_Task_Flags *task_flags, PLASMA_desc descA, float *Aij, int i1, int i2, int *ipiv, int inc, float *Akk, int ldak) |
| void | CORE_sswptr_ontile_quark (Quark *quark) |
| int | CORE_slaswpc_ontile (PLASMA_desc descA, int i1, int i2, int *ipiv, int inc) |
| void | QUARK_CORE_slaswpc_ontile (Quark *quark, Quark_Task_Flags *task_flags, PLASMA_desc descA, float *Aij, int i1, int i2, int *ipiv, int inc, float *fakepanel) |
| void | CORE_slaswpc_ontile_quark (Quark *quark) |
PLASMA core_blas kernel PLASMA is a software package provided by Univ. of Tennessee, Univ. of California Berkeley and Univ. of Colorado Denver
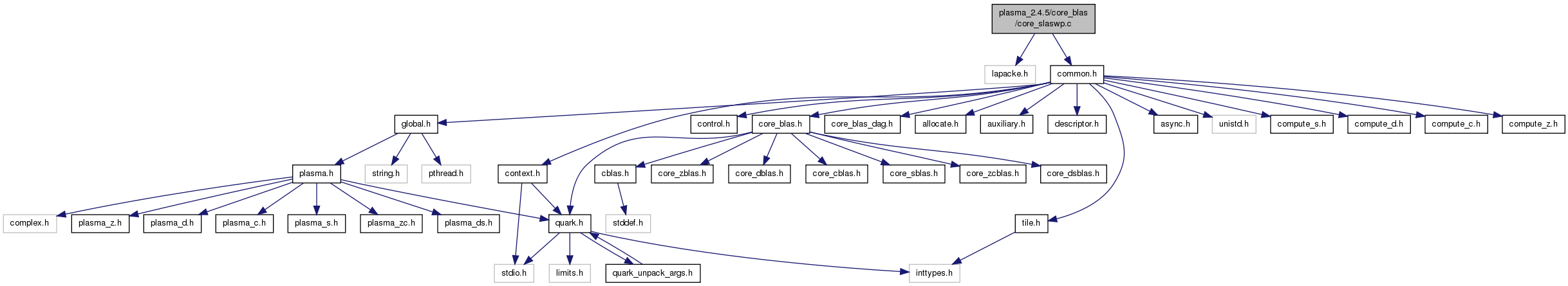
Definition in file core_slaswp.c.
| #define A | ( | m, | |
| n | |||
| ) | BLKADDR(descA, float, m, n) |
Definition at line 18 of file core_slaswp.c.
| void CORE_slaswp | ( | int | N, |
| float * | A, | ||
| int | LDA, | ||
| int | I1, | ||
| int | I2, | ||
| int * | IPIV, | ||
| int | INC | ||
| ) |
Definition at line 29 of file core_slaswp.c.
| void CORE_slaswp_f2_quark | ( | Quark * | quark | ) |
Definition at line 102 of file core_slaswp.c.
References A, and quark_unpack_args_9.

| int CORE_slaswp_ontile | ( | PLASMA_desc | descA, |
| int | i1, | ||
| int | i2, | ||
| int * | ipiv, | ||
| int | inc | ||
| ) |
CORE_slaswp_ontile apply the slaswp function on a matrix stored in tile layout
| [in,out] | A | The descriptor of the matrix A to permute. |
| [in] | i1 | The first element of IPIV for which a row interchange will be done. |
| [in] | i2 | The last element of IPIV for which a row interchange will be done. |
| [in] | ipiv | The pivot indices; Only the element in position i1 to i2 are accessed. The pivot are offset by A.i. |
| [in] | inc | The increment between successive values of IPIV. If IPIV is negative, the pivots are applied in reverse order. |
Definition at line 147 of file core_slaswp.c.
References A, BLKLDD, cblas_sswap(), coreblas_error, plasma_desc_t::i, plasma_desc_t::m, plasma_desc_t::mb, plasma_desc_t::mt, plasma_desc_t::n, plasma_desc_t::nt, and PLASMA_SUCCESS.


| void CORE_slaswp_ontile_f2_quark | ( | Quark * | quark | ) |
Definition at line 279 of file core_slaswp.c.
References A, CORE_slaswp_ontile(), and quark_unpack_args_8.


| void CORE_slaswp_ontile_quark | ( | Quark * | quark | ) |
Definition at line 238 of file core_slaswp.c.
References A, CORE_slaswp_ontile(), and quark_unpack_args_7.


| void CORE_slaswp_quark | ( | Quark * | quark | ) |
Definition at line 61 of file core_slaswp.c.
References A, and quark_unpack_args_7.

| int CORE_slaswpc_ontile | ( | PLASMA_desc | descA, |
| int | i1, | ||
| int | i2, | ||
| int * | ipiv, | ||
| int | inc | ||
| ) |
CORE_slaswpc_ontile apply the slaswp function on a matrix stored in tile layout
| [in,out] | A | The descriptor of the matrix A to permute. |
| [in] | i1 | The first element of IPIV for which a column interchange will be done. |
| [in] | i2 | The last element of IPIV for which a column interchange will be done. |
| [in] | ipiv | The pivot indices; Only the element in position i1 to i2 are accessed. The pivot are offset by A.i. |
| [in] | inc | The increment between successive values of IPIV. If IPIV is negative, the pivots are applied in reverse order. |
Definition at line 430 of file core_slaswp.c.
References A, BLKLDD, cblas_sswap(), coreblas_error, plasma_desc_t::j, plasma_desc_t::m, plasma_desc_t::mt, plasma_desc_t::n, plasma_desc_t::nb, and PLASMA_SUCCESS.


| void CORE_slaswpc_ontile_quark | ( | Quark * | quark | ) |
Definition at line 516 of file core_slaswp.c.
References A, CORE_slaswpc_ontile(), and quark_unpack_args_7.


| int CORE_sswptr_ontile | ( | PLASMA_desc | descA, |
| int | i1, | ||
| int | i2, | ||
| int * | ipiv, | ||
| int | inc, | ||
| float * | Akk, | ||
| int | ldak | ||
| ) |
CORE_sswptr_ontile apply the slaswp function on a matrix stored in tile layout, followed by a strsm on the first tile of the panel.
| [in,out] | A | The descriptor of the matrix A to permute. |
| [in] | i1 | The first element of IPIV for which a row interchange will be done. |
| [in] | i2 | The last element of IPIV for which a row interchange will be done. |
| [in] | ipiv | The pivot indices; Only the element in position i1 to i2 are accessed. The pivot are offset by A.i. |
| [in] | inc | The increment between successive values of IPIV. If IPIV is negative, the pivots are applied in reverse order. |
Definition at line 325 of file core_slaswp.c.
References A, BLKLDD, cblas_strsm(), CblasColMajor, CblasLeft, CblasLower, CblasNoTrans, CblasUnit, CORE_slaswp_ontile(), coreblas_error, plasma_desc_t::m, plasma_desc_t::mb, plasma_desc_t::mt, plasma_desc_t::n, plasma_desc_t::nt, and PLASMA_SUCCESS.


| void CORE_sswptr_ontile_quark | ( | Quark * | quark | ) |
Definition at line 385 of file core_slaswp.c.
References A, CORE_sswptr_ontile(), and quark_unpack_args_8.


| void QUARK_CORE_slaswp | ( | Quark * | quark, |
| Quark_Task_Flags * | task_flags, | ||
| int | n, | ||
| float * | A, | ||
| int | lda, | ||
| int | i1, | ||
| int | i2, | ||
| int * | ipiv, | ||
| int | inc | ||
| ) |
Definition at line 37 of file core_slaswp.c.
References CORE_slaswp_quark(), DAG_CORE_LASWP, INOUT, INPUT, LOCALITY, QUARK_Insert_Task(), and VALUE.


| void QUARK_CORE_slaswp_f2 | ( | Quark * | quark, |
| Quark_Task_Flags * | task_flags, | ||
| int | n, | ||
| float * | A, | ||
| int | lda, | ||
| int | i1, | ||
| int | i2, | ||
| int * | ipiv, | ||
| int | inc, | ||
| float * | fake1, | ||
| int | szefake1, | ||
| int | flag1, | ||
| float * | fake2, | ||
| int | szefake2, | ||
| int | flag2 | ||
| ) |
Definition at line 74 of file core_slaswp.c.
References CORE_slaswp_f2_quark(), DAG_CORE_LASWP, INOUT, INPUT, LOCALITY, QUARK_Insert_Task(), and VALUE.


| void QUARK_CORE_slaswp_ontile | ( | Quark * | quark, |
| Quark_Task_Flags * | task_flags, | ||
| PLASMA_desc | descA, | ||
| float * | Aij, | ||
| int | i1, | ||
| int | i2, | ||
| int * | ipiv, | ||
| int | inc, | ||
| float * | fakepanel | ||
| ) |
Definition at line 214 of file core_slaswp.c.
References CORE_slaswp_ontile_quark(), DAG_CORE_LASWP, INOUT, INPUT, LOCALITY, QUARK_Insert_Task(), and VALUE.


| void QUARK_CORE_slaswp_ontile_f2 | ( | Quark * | quark, |
| Quark_Task_Flags * | task_flags, | ||
| PLASMA_desc | descA, | ||
| float * | Aij, | ||
| int | i1, | ||
| int | i2, | ||
| int * | ipiv, | ||
| int | inc, | ||
| float * | fake1, | ||
| int | szefake1, | ||
| int | flag1, | ||
| float * | fake2, | ||
| int | szefake2, | ||
| int | flag2 | ||
| ) |
Definition at line 252 of file core_slaswp.c.
References CORE_slaswp_ontile_f2_quark(), DAG_CORE_LASWP, INOUT, INPUT, LOCALITY, QUARK_Insert_Task(), and VALUE.


| void QUARK_CORE_slaswpc_ontile | ( | Quark * | quark, |
| Quark_Task_Flags * | task_flags, | ||
| PLASMA_desc | descA, | ||
| float * | Aij, | ||
| int | i1, | ||
| int | i2, | ||
| int * | ipiv, | ||
| int | inc, | ||
| float * | fakepanel | ||
| ) |
Definition at line 492 of file core_slaswp.c.
References CORE_slaswpc_ontile_quark(), DAG_CORE_LASWP, INOUT, INPUT, LOCALITY, QUARK_Insert_Task(), and VALUE.


| void QUARK_CORE_sswptr_ontile | ( | Quark * | quark, |
| Quark_Task_Flags * | task_flags, | ||
| PLASMA_desc | descA, | ||
| float * | Aij, | ||
| int | i1, | ||
| int | i2, | ||
| int * | ipiv, | ||
| int | inc, | ||
| float * | Akk, | ||
| int | ldak | ||
| ) |
Definition at line 359 of file core_slaswp.c.
References CORE_sswptr_ontile_quark(), DAG_CORE_TRSM, INOUT, INPUT, LOCALITY, QUARK_Insert_Task(), and VALUE.

