|
PLASMA
2.4.5
PLASMA - Parallel Linear Algebra for Scalable Multi-core Architectures
|
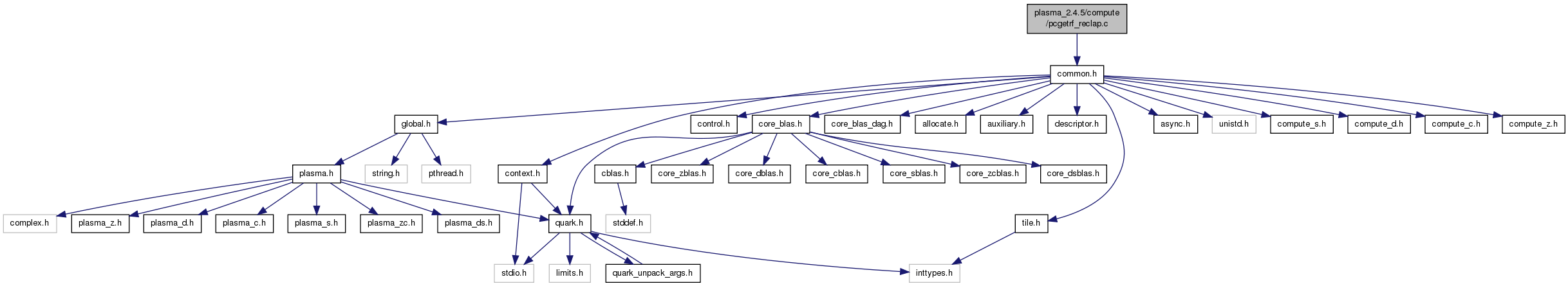
#include "common.h"
Go to the source code of this file.
Macros | |
| #define | PARALLEL_KERNEL |
| #define | LAPACK_LAYOUT |
| #define | BLKLDD(A, k) (A).lm |
| #define | A(m, n) (&((PLASMA_Complex32_t*)(A.mat))[(int64_t)(A.lm)*(int64_t)(A.nb)*(int64_t)(n)+(int64_t)(A.mb)*(int64_t)(m)]) |
| #define | IPIV(k) &(IPIV[(int64_t)A.mb*(int64_t)(k)]) |
| #define | plasma_pcgetrf_reclap_rl_quark plasma_pcgetrf_reclap_quark |
Functions | |
| void | CORE_cgetrf_reclap_init (void) |
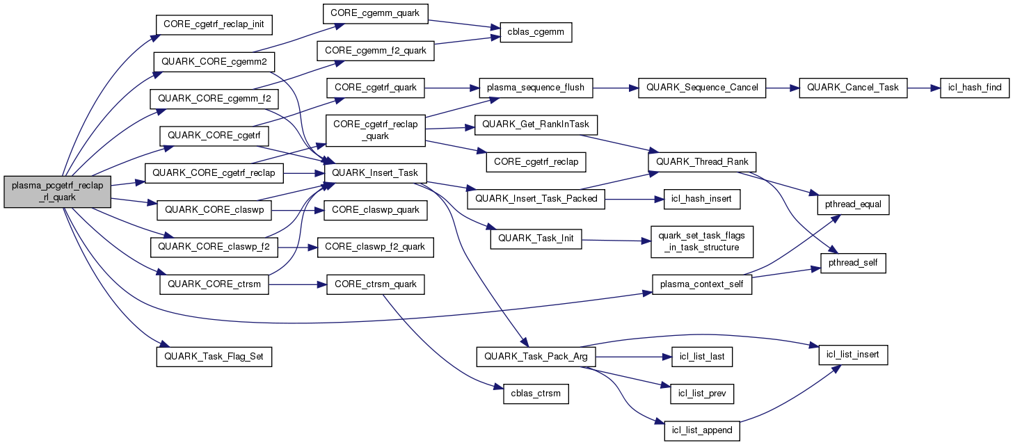
| void | plasma_pcgetrf_reclap_rl_quark (PLASMA_desc A, int *IPIV, PLASMA_sequence *sequence, PLASMA_request *request) |
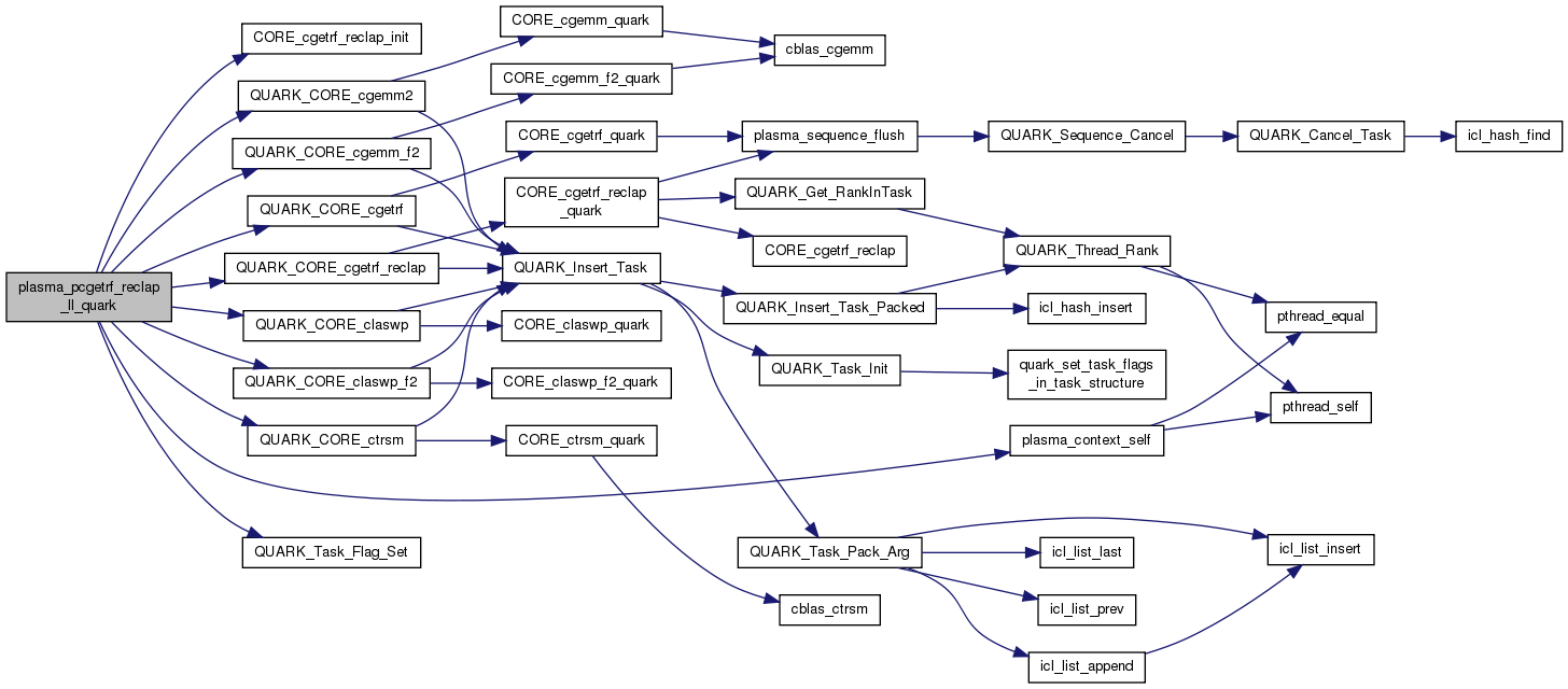
| void | plasma_pcgetrf_reclap_ll_quark (PLASMA_desc A, int *IPIV, PLASMA_sequence *sequence, PLASMA_request *request) |
PLASMA auxiliary routines PLASMA is a software package provided by Univ. of Tennessee, Univ. of California Berkeley and Univ. of Colorado Denver
LU with Partial pivoting.
c Tue Nov 22 14:35:42 2011
Definition in file pcgetrf_reclap.c.
| #define A | ( | m, | |
| n | |||
| ) | (&((PLASMA_Complex32_t*)(A.mat))[(int64_t)(A.lm)*(int64_t)(A.nb)*(int64_t)(n)+(int64_t)(A.mb)*(int64_t)(m)]) |
Definition at line 28 of file pcgetrf_reclap.c.
Definition at line 27 of file pcgetrf_reclap.c.
| #define IPIV | ( | k | ) | &(IPIV[(int64_t)A.mb*(int64_t)(k)]) |
Definition at line 33 of file pcgetrf_reclap.c.
| #define LAPACK_LAYOUT |
Definition at line 24 of file pcgetrf_reclap.c.
| #define PARALLEL_KERNEL |
Definition at line 23 of file pcgetrf_reclap.c.
| #define plasma_pcgetrf_reclap_rl_quark plasma_pcgetrf_reclap_quark |
Definition at line 35 of file pcgetrf_reclap.c.
| void CORE_cgetrf_reclap_init | ( | void | ) |
Definition at line 105 of file core_cgetrf_reclap.c.

| void plasma_pcgetrf_reclap_ll_quark | ( | PLASMA_desc | A, |
| int * | IPIV, | ||
| PLASMA_sequence * | sequence, | ||
| PLASMA_request * | request | ||
| ) |
Parallel tile LU factorization - dynamic scheduling - Left looking
Definition at line 194 of file pcgetrf_reclap.c.
References A, BLKLDD, CORE_cgetrf_reclap_init(), GATHERV, INOUT, INPUT, IPIV, plasma_desc_t::lm, plasma_desc_t::m, plasma_desc_t::mb, min, plasma_desc_t::mt, plasma_desc_t::n, plasma_desc_t::nb, plasma_desc_t::nt, plasma_context_self(), PLASMA_SIZE, PLASMA_SUCCESS, PlasmaLeft, PlasmaLower, PlasmaNoTrans, PlasmaUnit, plasma_context_struct::quark, QUARK_CORE_cgemm2(), QUARK_CORE_cgemm_f2(), QUARK_CORE_cgetrf(), QUARK_CORE_cgetrf_reclap(), QUARK_CORE_claswp(), QUARK_CORE_claswp_f2(), QUARK_CORE_ctrsm(), plasma_sequence_t::quark_sequence, QUARK_Task_Flag_Set(), Quark_Task_Flags_Initializer, QUARK_TASK_MAX_PRIORITY, QUARK_TASK_MIN_PRIORITY, plasma_sequence_t::status, TASK_PRIORITY, TASK_SEQUENCE, and TASK_THREAD_COUNT.

| void plasma_pcgetrf_reclap_rl_quark | ( | PLASMA_desc | A, |
| int * | IPIV, | ||
| PLASMA_sequence * | sequence, | ||
| PLASMA_request * | request | ||
| ) |
Parallel tile LU factorization - dynamic scheduling - Right looking
Definition at line 40 of file pcgetrf_reclap.c.
References A, BLKLDD, CORE_cgetrf_reclap_init(), GATHERV, INOUT, INPUT, IPIV, plasma_desc_t::lm, plasma_desc_t::m, plasma_desc_t::mb, min, plasma_desc_t::mt, plasma_desc_t::n, plasma_desc_t::nb, plasma_desc_t::nt, plasma_context_self(), PLASMA_SIZE, PLASMA_SUCCESS, PlasmaLeft, PlasmaLower, PlasmaNoTrans, PlasmaUnit, plasma_context_struct::quark, QUARK_CORE_cgemm2(), QUARK_CORE_cgemm_f2(), QUARK_CORE_cgetrf(), QUARK_CORE_cgetrf_reclap(), QUARK_CORE_claswp(), QUARK_CORE_claswp_f2(), QUARK_CORE_ctrsm(), plasma_sequence_t::quark_sequence, QUARK_Task_Flag_Set(), Quark_Task_Flags_Initializer, QUARK_TASK_MAX_PRIORITY, QUARK_TASK_MIN_PRIORITY, plasma_sequence_t::status, TASK_PRIORITY, TASK_SEQUENCE, and TASK_THREAD_COUNT.
