|
PLASMA
2.4.5
PLASMA - Parallel Linear Algebra for Scalable Multi-core Architectures
|
#include <stddef.h>

Go to the source code of this file.
Macros | |
| #define | CBLAS_INDEX size_t /* this may vary between platforms */ |
Enumerations | |
| enum | CBLAS_ORDER { CblasRowMajor = 101, CblasColMajor = 102 } |
| enum | CBLAS_TRANSPOSE { CblasNoTrans = 111, CblasTrans = 112, CblasConjTrans = 113 } |
| enum | CBLAS_UPLO { CblasUpper = 121, CblasLower = 122 } |
| enum | CBLAS_DIAG { CblasNonUnit = 131, CblasUnit = 132 } |
| enum | CBLAS_SIDE { CblasLeft = 141, CblasRight = 142 } |
Functions | |
| float | cblas_sdsdot (const int N, const float alpha, const float *X, const int incX, const float *Y, const int incY) |
| double | cblas_dsdot (const int N, const float *X, const int incX, const float *Y, const int incY) |
| float | cblas_sdot (const int N, const float *X, const int incX, const float *Y, const int incY) |
| double | cblas_ddot (const int N, const double *X, const int incX, const double *Y, const int incY) |
| void | cblas_cdotu_sub (const int N, const void *X, const int incX, const void *Y, const int incY, void *dotu) |
| void | cblas_cdotc_sub (const int N, const void *X, const int incX, const void *Y, const int incY, void *dotc) |
| void | cblas_zdotu_sub (const int N, const void *X, const int incX, const void *Y, const int incY, void *dotu) |
| void | cblas_zdotc_sub (const int N, const void *X, const int incX, const void *Y, const int incY, void *dotc) |
| float | cblas_snrm2 (const int N, const float *X, const int incX) |
| float | cblas_sasum (const int N, const float *X, const int incX) |
| double | cblas_dnrm2 (const int N, const double *X, const int incX) |
| double | cblas_dasum (const int N, const double *X, const int incX) |
| float | cblas_scnrm2 (const int N, const void *X, const int incX) |
| float | cblas_scasum (const int N, const void *X, const int incX) |
| double | cblas_dznrm2 (const int N, const void *X, const int incX) |
| double | cblas_dzasum (const int N, const void *X, const int incX) |
| CBLAS_INDEX | cblas_isamax (const int N, const float *X, const int incX) |
| CBLAS_INDEX | cblas_idamax (const int N, const double *X, const int incX) |
| CBLAS_INDEX | cblas_icamax (const int N, const void *X, const int incX) |
| CBLAS_INDEX | cblas_izamax (const int N, const void *X, const int incX) |
| void | cblas_sswap (const int N, float *X, const int incX, float *Y, const int incY) |
| void | cblas_scopy (const int N, const float *X, const int incX, float *Y, const int incY) |
| void | cblas_saxpy (const int N, const float alpha, const float *X, const int incX, float *Y, const int incY) |
| void | cblas_dswap (const int N, double *X, const int incX, double *Y, const int incY) |
| void | cblas_dcopy (const int N, const double *X, const int incX, double *Y, const int incY) |
| void | cblas_daxpy (const int N, const double alpha, const double *X, const int incX, double *Y, const int incY) |
| void | cblas_cswap (const int N, void *X, const int incX, void *Y, const int incY) |
| void | cblas_ccopy (const int N, const void *X, const int incX, void *Y, const int incY) |
| void | cblas_caxpy (const int N, const void *alpha, const void *X, const int incX, void *Y, const int incY) |
| void | cblas_zswap (const int N, void *X, const int incX, void *Y, const int incY) |
| void | cblas_zcopy (const int N, const void *X, const int incX, void *Y, const int incY) |
| void | cblas_zaxpy (const int N, const void *alpha, const void *X, const int incX, void *Y, const int incY) |
| void | cblas_srotg (float *a, float *b, float *c, float *s) |
| void | cblas_srotmg (float *d1, float *d2, float *b1, const float b2, float *P) |
| void | cblas_srot (const int N, float *X, const int incX, float *Y, const int incY, const float c, const float s) |
| void | cblas_srotm (const int N, float *X, const int incX, float *Y, const int incY, const float *P) |
| void | cblas_drotg (double *a, double *b, double *c, double *s) |
| void | cblas_drotmg (double *d1, double *d2, double *b1, const double b2, double *P) |
| void | cblas_drot (const int N, double *X, const int incX, double *Y, const int incY, const double c, const double s) |
| void | cblas_drotm (const int N, double *X, const int incX, double *Y, const int incY, const double *P) |
| void | cblas_sscal (const int N, const float alpha, float *X, const int incX) |
| void | cblas_dscal (const int N, const double alpha, double *X, const int incX) |
| void | cblas_cscal (const int N, const void *alpha, void *X, const int incX) |
| void | cblas_zscal (const int N, const void *alpha, void *X, const int incX) |
| void | cblas_csscal (const int N, const float alpha, void *X, const int incX) |
| void | cblas_zdscal (const int N, const double alpha, void *X, const int incX) |
| void | cblas_sgemv (const enum CBLAS_ORDER order, const enum CBLAS_TRANSPOSE TransA, const int M, const int N, const float alpha, const float *A, const int lda, const float *X, const int incX, const float beta, float *Y, const int incY) |
| void | cblas_sgbmv (const enum CBLAS_ORDER order, const enum CBLAS_TRANSPOSE TransA, const int M, const int N, const int KL, const int KU, const float alpha, const float *A, const int lda, const float *X, const int incX, const float beta, float *Y, const int incY) |
| void | cblas_strmv (const enum CBLAS_ORDER order, const enum CBLAS_UPLO Uplo, const enum CBLAS_TRANSPOSE TransA, const enum CBLAS_DIAG Diag, const int N, const float *A, const int lda, float *X, const int incX) |
| void | cblas_stbmv (const enum CBLAS_ORDER order, const enum CBLAS_UPLO Uplo, const enum CBLAS_TRANSPOSE TransA, const enum CBLAS_DIAG Diag, const int N, const int K, const float *A, const int lda, float *X, const int incX) |
| void | cblas_stpmv (const enum CBLAS_ORDER order, const enum CBLAS_UPLO Uplo, const enum CBLAS_TRANSPOSE TransA, const enum CBLAS_DIAG Diag, const int N, const float *Ap, float *X, const int incX) |
| void | cblas_strsv (const enum CBLAS_ORDER order, const enum CBLAS_UPLO Uplo, const enum CBLAS_TRANSPOSE TransA, const enum CBLAS_DIAG Diag, const int N, const float *A, const int lda, float *X, const int incX) |
| void | cblas_stbsv (const enum CBLAS_ORDER order, const enum CBLAS_UPLO Uplo, const enum CBLAS_TRANSPOSE TransA, const enum CBLAS_DIAG Diag, const int N, const int K, const float *A, const int lda, float *X, const int incX) |
| void | cblas_stpsv (const enum CBLAS_ORDER order, const enum CBLAS_UPLO Uplo, const enum CBLAS_TRANSPOSE TransA, const enum CBLAS_DIAG Diag, const int N, const float *Ap, float *X, const int incX) |
| void | cblas_dgemv (const enum CBLAS_ORDER order, const enum CBLAS_TRANSPOSE TransA, const int M, const int N, const double alpha, const double *A, const int lda, const double *X, const int incX, const double beta, double *Y, const int incY) |
| void | cblas_dgbmv (const enum CBLAS_ORDER order, const enum CBLAS_TRANSPOSE TransA, const int M, const int N, const int KL, const int KU, const double alpha, const double *A, const int lda, const double *X, const int incX, const double beta, double *Y, const int incY) |
| void | cblas_dtrmv (const enum CBLAS_ORDER order, const enum CBLAS_UPLO Uplo, const enum CBLAS_TRANSPOSE TransA, const enum CBLAS_DIAG Diag, const int N, const double *A, const int lda, double *X, const int incX) |
| void | cblas_dtbmv (const enum CBLAS_ORDER order, const enum CBLAS_UPLO Uplo, const enum CBLAS_TRANSPOSE TransA, const enum CBLAS_DIAG Diag, const int N, const int K, const double *A, const int lda, double *X, const int incX) |
| void | cblas_dtpmv (const enum CBLAS_ORDER order, const enum CBLAS_UPLO Uplo, const enum CBLAS_TRANSPOSE TransA, const enum CBLAS_DIAG Diag, const int N, const double *Ap, double *X, const int incX) |
| void | cblas_dtrsv (const enum CBLAS_ORDER order, const enum CBLAS_UPLO Uplo, const enum CBLAS_TRANSPOSE TransA, const enum CBLAS_DIAG Diag, const int N, const double *A, const int lda, double *X, const int incX) |
| void | cblas_dtbsv (const enum CBLAS_ORDER order, const enum CBLAS_UPLO Uplo, const enum CBLAS_TRANSPOSE TransA, const enum CBLAS_DIAG Diag, const int N, const int K, const double *A, const int lda, double *X, const int incX) |
| void | cblas_dtpsv (const enum CBLAS_ORDER order, const enum CBLAS_UPLO Uplo, const enum CBLAS_TRANSPOSE TransA, const enum CBLAS_DIAG Diag, const int N, const double *Ap, double *X, const int incX) |
| void | cblas_cgemv (const enum CBLAS_ORDER order, const enum CBLAS_TRANSPOSE TransA, const int M, const int N, const void *alpha, const void *A, const int lda, const void *X, const int incX, const void *beta, void *Y, const int incY) |
| void | cblas_cgbmv (const enum CBLAS_ORDER order, const enum CBLAS_TRANSPOSE TransA, const int M, const int N, const int KL, const int KU, const void *alpha, const void *A, const int lda, const void *X, const int incX, const void *beta, void *Y, const int incY) |
| void | cblas_ctrmv (const enum CBLAS_ORDER order, const enum CBLAS_UPLO Uplo, const enum CBLAS_TRANSPOSE TransA, const enum CBLAS_DIAG Diag, const int N, const void *A, const int lda, void *X, const int incX) |
| void | cblas_ctbmv (const enum CBLAS_ORDER order, const enum CBLAS_UPLO Uplo, const enum CBLAS_TRANSPOSE TransA, const enum CBLAS_DIAG Diag, const int N, const int K, const void *A, const int lda, void *X, const int incX) |
| void | cblas_ctpmv (const enum CBLAS_ORDER order, const enum CBLAS_UPLO Uplo, const enum CBLAS_TRANSPOSE TransA, const enum CBLAS_DIAG Diag, const int N, const void *Ap, void *X, const int incX) |
| void | cblas_ctrsv (const enum CBLAS_ORDER order, const enum CBLAS_UPLO Uplo, const enum CBLAS_TRANSPOSE TransA, const enum CBLAS_DIAG Diag, const int N, const void *A, const int lda, void *X, const int incX) |
| void | cblas_ctbsv (const enum CBLAS_ORDER order, const enum CBLAS_UPLO Uplo, const enum CBLAS_TRANSPOSE TransA, const enum CBLAS_DIAG Diag, const int N, const int K, const void *A, const int lda, void *X, const int incX) |
| void | cblas_ctpsv (const enum CBLAS_ORDER order, const enum CBLAS_UPLO Uplo, const enum CBLAS_TRANSPOSE TransA, const enum CBLAS_DIAG Diag, const int N, const void *Ap, void *X, const int incX) |
| void | cblas_zgemv (const enum CBLAS_ORDER order, const enum CBLAS_TRANSPOSE TransA, const int M, const int N, const void *alpha, const void *A, const int lda, const void *X, const int incX, const void *beta, void *Y, const int incY) |
| void | cblas_zgbmv (const enum CBLAS_ORDER order, const enum CBLAS_TRANSPOSE TransA, const int M, const int N, const int KL, const int KU, const void *alpha, const void *A, const int lda, const void *X, const int incX, const void *beta, void *Y, const int incY) |
| void | cblas_ztrmv (const enum CBLAS_ORDER order, const enum CBLAS_UPLO Uplo, const enum CBLAS_TRANSPOSE TransA, const enum CBLAS_DIAG Diag, const int N, const void *A, const int lda, void *X, const int incX) |
| void | cblas_ztbmv (const enum CBLAS_ORDER order, const enum CBLAS_UPLO Uplo, const enum CBLAS_TRANSPOSE TransA, const enum CBLAS_DIAG Diag, const int N, const int K, const void *A, const int lda, void *X, const int incX) |
| void | cblas_ztpmv (const enum CBLAS_ORDER order, const enum CBLAS_UPLO Uplo, const enum CBLAS_TRANSPOSE TransA, const enum CBLAS_DIAG Diag, const int N, const void *Ap, void *X, const int incX) |
| void | cblas_ztrsv (const enum CBLAS_ORDER order, const enum CBLAS_UPLO Uplo, const enum CBLAS_TRANSPOSE TransA, const enum CBLAS_DIAG Diag, const int N, const void *A, const int lda, void *X, const int incX) |
| void | cblas_ztbsv (const enum CBLAS_ORDER order, const enum CBLAS_UPLO Uplo, const enum CBLAS_TRANSPOSE TransA, const enum CBLAS_DIAG Diag, const int N, const int K, const void *A, const int lda, void *X, const int incX) |
| void | cblas_ztpsv (const enum CBLAS_ORDER order, const enum CBLAS_UPLO Uplo, const enum CBLAS_TRANSPOSE TransA, const enum CBLAS_DIAG Diag, const int N, const void *Ap, void *X, const int incX) |
| void | cblas_ssymv (const enum CBLAS_ORDER order, const enum CBLAS_UPLO Uplo, const int N, const float alpha, const float *A, const int lda, const float *X, const int incX, const float beta, float *Y, const int incY) |
| void | cblas_ssbmv (const enum CBLAS_ORDER order, const enum CBLAS_UPLO Uplo, const int N, const int K, const float alpha, const float *A, const int lda, const float *X, const int incX, const float beta, float *Y, const int incY) |
| void | cblas_sspmv (const enum CBLAS_ORDER order, const enum CBLAS_UPLO Uplo, const int N, const float alpha, const float *Ap, const float *X, const int incX, const float beta, float *Y, const int incY) |
| void | cblas_sger (const enum CBLAS_ORDER order, const int M, const int N, const float alpha, const float *X, const int incX, const float *Y, const int incY, float *A, const int lda) |
| void | cblas_ssyr (const enum CBLAS_ORDER order, const enum CBLAS_UPLO Uplo, const int N, const float alpha, const float *X, const int incX, float *A, const int lda) |
| void | cblas_sspr (const enum CBLAS_ORDER order, const enum CBLAS_UPLO Uplo, const int N, const float alpha, const float *X, const int incX, float *Ap) |
| void | cblas_ssyr2 (const enum CBLAS_ORDER order, const enum CBLAS_UPLO Uplo, const int N, const float alpha, const float *X, const int incX, const float *Y, const int incY, float *A, const int lda) |
| void | cblas_sspr2 (const enum CBLAS_ORDER order, const enum CBLAS_UPLO Uplo, const int N, const float alpha, const float *X, const int incX, const float *Y, const int incY, float *A) |
| void | cblas_dsymv (const enum CBLAS_ORDER order, const enum CBLAS_UPLO Uplo, const int N, const double alpha, const double *A, const int lda, const double *X, const int incX, const double beta, double *Y, const int incY) |
| void | cblas_dsbmv (const enum CBLAS_ORDER order, const enum CBLAS_UPLO Uplo, const int N, const int K, const double alpha, const double *A, const int lda, const double *X, const int incX, const double beta, double *Y, const int incY) |
| void | cblas_dspmv (const enum CBLAS_ORDER order, const enum CBLAS_UPLO Uplo, const int N, const double alpha, const double *Ap, const double *X, const int incX, const double beta, double *Y, const int incY) |
| void | cblas_dger (const enum CBLAS_ORDER order, const int M, const int N, const double alpha, const double *X, const int incX, const double *Y, const int incY, double *A, const int lda) |
| void | cblas_dsyr (const enum CBLAS_ORDER order, const enum CBLAS_UPLO Uplo, const int N, const double alpha, const double *X, const int incX, double *A, const int lda) |
| void | cblas_dspr (const enum CBLAS_ORDER order, const enum CBLAS_UPLO Uplo, const int N, const double alpha, const double *X, const int incX, double *Ap) |
| void | cblas_dsyr2 (const enum CBLAS_ORDER order, const enum CBLAS_UPLO Uplo, const int N, const double alpha, const double *X, const int incX, const double *Y, const int incY, double *A, const int lda) |
| void | cblas_dspr2 (const enum CBLAS_ORDER order, const enum CBLAS_UPLO Uplo, const int N, const double alpha, const double *X, const int incX, const double *Y, const int incY, double *A) |
| void | cblas_chemv (const enum CBLAS_ORDER order, const enum CBLAS_UPLO Uplo, const int N, const void *alpha, const void *A, const int lda, const void *X, const int incX, const void *beta, void *Y, const int incY) |
| void | cblas_chbmv (const enum CBLAS_ORDER order, const enum CBLAS_UPLO Uplo, const int N, const int K, const void *alpha, const void *A, const int lda, const void *X, const int incX, const void *beta, void *Y, const int incY) |
| void | cblas_chpmv (const enum CBLAS_ORDER order, const enum CBLAS_UPLO Uplo, const int N, const void *alpha, const void *Ap, const void *X, const int incX, const void *beta, void *Y, const int incY) |
| void | cblas_cgeru (const enum CBLAS_ORDER order, const int M, const int N, const void *alpha, const void *X, const int incX, const void *Y, const int incY, void *A, const int lda) |
| void | cblas_cgerc (const enum CBLAS_ORDER order, const int M, const int N, const void *alpha, const void *X, const int incX, const void *Y, const int incY, void *A, const int lda) |
| void | cblas_cher (const enum CBLAS_ORDER order, const enum CBLAS_UPLO Uplo, const int N, const float alpha, const void *X, const int incX, void *A, const int lda) |
| void | cblas_chpr (const enum CBLAS_ORDER order, const enum CBLAS_UPLO Uplo, const int N, const float alpha, const void *X, const int incX, void *A) |
| void | cblas_cher2 (const enum CBLAS_ORDER order, const enum CBLAS_UPLO Uplo, const int N, const void *alpha, const void *X, const int incX, const void *Y, const int incY, void *A, const int lda) |
| void | cblas_chpr2 (const enum CBLAS_ORDER order, const enum CBLAS_UPLO Uplo, const int N, const void *alpha, const void *X, const int incX, const void *Y, const int incY, void *Ap) |
| void | cblas_zhemv (const enum CBLAS_ORDER order, const enum CBLAS_UPLO Uplo, const int N, const void *alpha, const void *A, const int lda, const void *X, const int incX, const void *beta, void *Y, const int incY) |
| void | cblas_zhbmv (const enum CBLAS_ORDER order, const enum CBLAS_UPLO Uplo, const int N, const int K, const void *alpha, const void *A, const int lda, const void *X, const int incX, const void *beta, void *Y, const int incY) |
| void | cblas_zhpmv (const enum CBLAS_ORDER order, const enum CBLAS_UPLO Uplo, const int N, const void *alpha, const void *Ap, const void *X, const int incX, const void *beta, void *Y, const int incY) |
| void | cblas_zgeru (const enum CBLAS_ORDER order, const int M, const int N, const void *alpha, const void *X, const int incX, const void *Y, const int incY, void *A, const int lda) |
| void | cblas_zgerc (const enum CBLAS_ORDER order, const int M, const int N, const void *alpha, const void *X, const int incX, const void *Y, const int incY, void *A, const int lda) |
| void | cblas_zher (const enum CBLAS_ORDER order, const enum CBLAS_UPLO Uplo, const int N, const double alpha, const void *X, const int incX, void *A, const int lda) |
| void | cblas_zhpr (const enum CBLAS_ORDER order, const enum CBLAS_UPLO Uplo, const int N, const double alpha, const void *X, const int incX, void *A) |
| void | cblas_zher2 (const enum CBLAS_ORDER order, const enum CBLAS_UPLO Uplo, const int N, const void *alpha, const void *X, const int incX, const void *Y, const int incY, void *A, const int lda) |
| void | cblas_zhpr2 (const enum CBLAS_ORDER order, const enum CBLAS_UPLO Uplo, const int N, const void *alpha, const void *X, const int incX, const void *Y, const int incY, void *Ap) |
| void | cblas_sgemm (const enum CBLAS_ORDER Order, const enum CBLAS_TRANSPOSE TransA, const enum CBLAS_TRANSPOSE TransB, const int M, const int N, const int K, const float alpha, const float *A, const int lda, const float *B, const int ldb, const float beta, float *C, const int ldc) |
| void | cblas_ssymm (const enum CBLAS_ORDER Order, const enum CBLAS_SIDE Side, const enum CBLAS_UPLO Uplo, const int M, const int N, const float alpha, const float *A, const int lda, const float *B, const int ldb, const float beta, float *C, const int ldc) |
| void | cblas_ssyrk (const enum CBLAS_ORDER Order, const enum CBLAS_UPLO Uplo, const enum CBLAS_TRANSPOSE Trans, const int N, const int K, const float alpha, const float *A, const int lda, const float beta, float *C, const int ldc) |
| void | cblas_ssyr2k (const enum CBLAS_ORDER Order, const enum CBLAS_UPLO Uplo, const enum CBLAS_TRANSPOSE Trans, const int N, const int K, const float alpha, const float *A, const int lda, const float *B, const int ldb, const float beta, float *C, const int ldc) |
| void | cblas_strmm (const enum CBLAS_ORDER Order, const enum CBLAS_SIDE Side, const enum CBLAS_UPLO Uplo, const enum CBLAS_TRANSPOSE TransA, const enum CBLAS_DIAG Diag, const int M, const int N, const float alpha, const float *A, const int lda, float *B, const int ldb) |
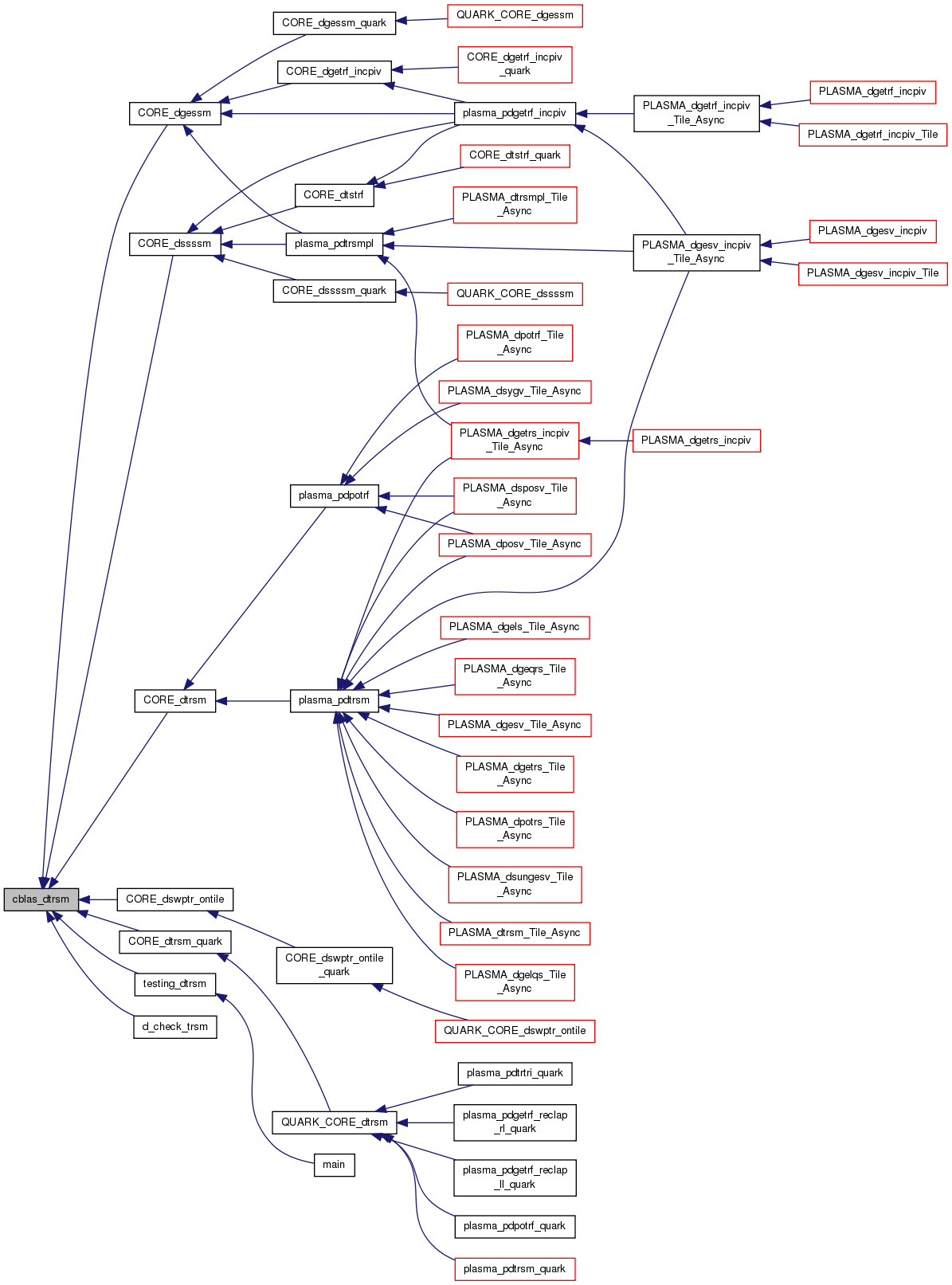
| void | cblas_strsm (const enum CBLAS_ORDER Order, const enum CBLAS_SIDE Side, const enum CBLAS_UPLO Uplo, const enum CBLAS_TRANSPOSE TransA, const enum CBLAS_DIAG Diag, const int M, const int N, const float alpha, const float *A, const int lda, float *B, const int ldb) |
| void | cblas_dgemm (const enum CBLAS_ORDER Order, const enum CBLAS_TRANSPOSE TransA, const enum CBLAS_TRANSPOSE TransB, const int M, const int N, const int K, const double alpha, const double *A, const int lda, const double *B, const int ldb, const double beta, double *C, const int ldc) |
| void | cblas_dsymm (const enum CBLAS_ORDER Order, const enum CBLAS_SIDE Side, const enum CBLAS_UPLO Uplo, const int M, const int N, const double alpha, const double *A, const int lda, const double *B, const int ldb, const double beta, double *C, const int ldc) |
| void | cblas_dsyrk (const enum CBLAS_ORDER Order, const enum CBLAS_UPLO Uplo, const enum CBLAS_TRANSPOSE Trans, const int N, const int K, const double alpha, const double *A, const int lda, const double beta, double *C, const int ldc) |
| void | cblas_dsyr2k (const enum CBLAS_ORDER Order, const enum CBLAS_UPLO Uplo, const enum CBLAS_TRANSPOSE Trans, const int N, const int K, const double alpha, const double *A, const int lda, const double *B, const int ldb, const double beta, double *C, const int ldc) |
| void | cblas_dtrmm (const enum CBLAS_ORDER Order, const enum CBLAS_SIDE Side, const enum CBLAS_UPLO Uplo, const enum CBLAS_TRANSPOSE TransA, const enum CBLAS_DIAG Diag, const int M, const int N, const double alpha, const double *A, const int lda, double *B, const int ldb) |
| void | cblas_dtrsm (const enum CBLAS_ORDER Order, const enum CBLAS_SIDE Side, const enum CBLAS_UPLO Uplo, const enum CBLAS_TRANSPOSE TransA, const enum CBLAS_DIAG Diag, const int M, const int N, const double alpha, const double *A, const int lda, double *B, const int ldb) |
| void | cblas_cgemm (const enum CBLAS_ORDER Order, const enum CBLAS_TRANSPOSE TransA, const enum CBLAS_TRANSPOSE TransB, const int M, const int N, const int K, const void *alpha, const void *A, const int lda, const void *B, const int ldb, const void *beta, void *C, const int ldc) |
| void | cblas_csymm (const enum CBLAS_ORDER Order, const enum CBLAS_SIDE Side, const enum CBLAS_UPLO Uplo, const int M, const int N, const void *alpha, const void *A, const int lda, const void *B, const int ldb, const void *beta, void *C, const int ldc) |
| void | cblas_csyrk (const enum CBLAS_ORDER Order, const enum CBLAS_UPLO Uplo, const enum CBLAS_TRANSPOSE Trans, const int N, const int K, const void *alpha, const void *A, const int lda, const void *beta, void *C, const int ldc) |
| void | cblas_csyr2k (const enum CBLAS_ORDER Order, const enum CBLAS_UPLO Uplo, const enum CBLAS_TRANSPOSE Trans, const int N, const int K, const void *alpha, const void *A, const int lda, const void *B, const int ldb, const void *beta, void *C, const int ldc) |
| void | cblas_ctrmm (const enum CBLAS_ORDER Order, const enum CBLAS_SIDE Side, const enum CBLAS_UPLO Uplo, const enum CBLAS_TRANSPOSE TransA, const enum CBLAS_DIAG Diag, const int M, const int N, const void *alpha, const void *A, const int lda, void *B, const int ldb) |
| void | cblas_ctrsm (const enum CBLAS_ORDER Order, const enum CBLAS_SIDE Side, const enum CBLAS_UPLO Uplo, const enum CBLAS_TRANSPOSE TransA, const enum CBLAS_DIAG Diag, const int M, const int N, const void *alpha, const void *A, const int lda, void *B, const int ldb) |
| void | cblas_zgemm (const enum CBLAS_ORDER Order, const enum CBLAS_TRANSPOSE TransA, const enum CBLAS_TRANSPOSE TransB, const int M, const int N, const int K, const void *alpha, const void *A, const int lda, const void *B, const int ldb, const void *beta, void *C, const int ldc) |
| void | cblas_zsymm (const enum CBLAS_ORDER Order, const enum CBLAS_SIDE Side, const enum CBLAS_UPLO Uplo, const int M, const int N, const void *alpha, const void *A, const int lda, const void *B, const int ldb, const void *beta, void *C, const int ldc) |
| void | cblas_zsyrk (const enum CBLAS_ORDER Order, const enum CBLAS_UPLO Uplo, const enum CBLAS_TRANSPOSE Trans, const int N, const int K, const void *alpha, const void *A, const int lda, const void *beta, void *C, const int ldc) |
| void | cblas_zsyr2k (const enum CBLAS_ORDER Order, const enum CBLAS_UPLO Uplo, const enum CBLAS_TRANSPOSE Trans, const int N, const int K, const void *alpha, const void *A, const int lda, const void *B, const int ldb, const void *beta, void *C, const int ldc) |
| void | cblas_ztrmm (const enum CBLAS_ORDER Order, const enum CBLAS_SIDE Side, const enum CBLAS_UPLO Uplo, const enum CBLAS_TRANSPOSE TransA, const enum CBLAS_DIAG Diag, const int M, const int N, const void *alpha, const void *A, const int lda, void *B, const int ldb) |
| void | cblas_ztrsm (const enum CBLAS_ORDER Order, const enum CBLAS_SIDE Side, const enum CBLAS_UPLO Uplo, const enum CBLAS_TRANSPOSE TransA, const enum CBLAS_DIAG Diag, const int M, const int N, const void *alpha, const void *A, const int lda, void *B, const int ldb) |
| void | cblas_chemm (const enum CBLAS_ORDER Order, const enum CBLAS_SIDE Side, const enum CBLAS_UPLO Uplo, const int M, const int N, const void *alpha, const void *A, const int lda, const void *B, const int ldb, const void *beta, void *C, const int ldc) |
| void | cblas_cherk (const enum CBLAS_ORDER Order, const enum CBLAS_UPLO Uplo, const enum CBLAS_TRANSPOSE Trans, const int N, const int K, const float alpha, const void *A, const int lda, const float beta, void *C, const int ldc) |
| void | cblas_cher2k (const enum CBLAS_ORDER Order, const enum CBLAS_UPLO Uplo, const enum CBLAS_TRANSPOSE Trans, const int N, const int K, const void *alpha, const void *A, const int lda, const void *B, const int ldb, const float beta, void *C, const int ldc) |
| void | cblas_zhemm (const enum CBLAS_ORDER Order, const enum CBLAS_SIDE Side, const enum CBLAS_UPLO Uplo, const int M, const int N, const void *alpha, const void *A, const int lda, const void *B, const int ldb, const void *beta, void *C, const int ldc) |
| void | cblas_zherk (const enum CBLAS_ORDER Order, const enum CBLAS_UPLO Uplo, const enum CBLAS_TRANSPOSE Trans, const int N, const int K, const double alpha, const void *A, const int lda, const double beta, void *C, const int ldc) |
| void | cblas_zher2k (const enum CBLAS_ORDER Order, const enum CBLAS_UPLO Uplo, const enum CBLAS_TRANSPOSE Trans, const int N, const int K, const void *alpha, const void *A, const int lda, const void *B, const int ldb, const double beta, void *C, const int ldc) |
| void | cblas_xerbla (int p, const char *rout, const char *form,...) |
| #define CBLAS_INDEX size_t /* this may vary between platforms */ |
| enum CBLAS_DIAG |
Definition at line 13 of file cblas.h.
| enum CBLAS_ORDER |
Definition at line 10 of file cblas.h.
| enum CBLAS_SIDE |
Definition at line 14 of file cblas.h.
| enum CBLAS_TRANSPOSE |
| enum CBLAS_UPLO |
Definition at line 12 of file cblas.h.
| void cblas_caxpy | ( | const int | N, |
| const void * | alpha, | ||
| const void * | X, | ||
| const int | incX, | ||
| void * | Y, | ||
| const int | incY | ||
| ) |

| void cblas_ccopy | ( | const int | N, |
| const void * | X, | ||
| const int | incX, | ||
| void * | Y, | ||
| const int | incY | ||
| ) |

| void cblas_cdotc_sub | ( | const int | N, |
| const void * | X, | ||
| const int | incX, | ||
| const void * | Y, | ||
| const int | incY, | ||
| void * | dotc | ||
| ) |
| void cblas_cdotu_sub | ( | const int | N, |
| const void * | X, | ||
| const int | incX, | ||
| const void * | Y, | ||
| const int | incY, | ||
| void * | dotu | ||
| ) |
| void cblas_cgbmv | ( | const enum CBLAS_ORDER | order, |
| const enum CBLAS_TRANSPOSE | TransA, | ||
| const int | M, | ||
| const int | N, | ||
| const int | KL, | ||
| const int | KU, | ||
| const void * | alpha, | ||
| const void * | A, | ||
| const int | lda, | ||
| const void * | X, | ||
| const int | incX, | ||
| const void * | beta, | ||
| void * | Y, | ||
| const int | incY | ||
| ) |
| void cblas_cgemm | ( | const enum CBLAS_ORDER | Order, |
| const enum CBLAS_TRANSPOSE | TransA, | ||
| const enum CBLAS_TRANSPOSE | TransB, | ||
| const int | M, | ||
| const int | N, | ||
| const int | K, | ||
| const void * | alpha, | ||
| const void * | A, | ||
| const int | lda, | ||
| const void * | B, | ||
| const int | ldb, | ||
| const void * | beta, | ||
| void * | C, | ||
| const int | ldc | ||
| ) |

| void cblas_cgemv | ( | const enum CBLAS_ORDER | order, |
| const enum CBLAS_TRANSPOSE | TransA, | ||
| const int | M, | ||
| const int | N, | ||
| const void * | alpha, | ||
| const void * | A, | ||
| const int | lda, | ||
| const void * | X, | ||
| const int | incX, | ||
| const void * | beta, | ||
| void * | Y, | ||
| const int | incY | ||
| ) |

| void cblas_cgerc | ( | const enum CBLAS_ORDER | order, |
| const int | M, | ||
| const int | N, | ||
| const void * | alpha, | ||
| const void * | X, | ||
| const int | incX, | ||
| const void * | Y, | ||
| const int | incY, | ||
| void * | A, | ||
| const int | lda | ||
| ) |

| void cblas_cgeru | ( | const enum CBLAS_ORDER | order, |
| const int | M, | ||
| const int | N, | ||
| const void * | alpha, | ||
| const void * | X, | ||
| const int | incX, | ||
| const void * | Y, | ||
| const int | incY, | ||
| void * | A, | ||
| const int | lda | ||
| ) |

| void cblas_chbmv | ( | const enum CBLAS_ORDER | order, |
| const enum CBLAS_UPLO | Uplo, | ||
| const int | N, | ||
| const int | K, | ||
| const void * | alpha, | ||
| const void * | A, | ||
| const int | lda, | ||
| const void * | X, | ||
| const int | incX, | ||
| const void * | beta, | ||
| void * | Y, | ||
| const int | incY | ||
| ) |
| void cblas_chemm | ( | const enum CBLAS_ORDER | Order, |
| const enum CBLAS_SIDE | Side, | ||
| const enum CBLAS_UPLO | Uplo, | ||
| const int | M, | ||
| const int | N, | ||
| const void * | alpha, | ||
| const void * | A, | ||
| const int | lda, | ||
| const void * | B, | ||
| const int | ldb, | ||
| const void * | beta, | ||
| void * | C, | ||
| const int | ldc | ||
| ) |

| void cblas_chemv | ( | const enum CBLAS_ORDER | order, |
| const enum CBLAS_UPLO | Uplo, | ||
| const int | N, | ||
| const void * | alpha, | ||
| const void * | A, | ||
| const int | lda, | ||
| const void * | X, | ||
| const int | incX, | ||
| const void * | beta, | ||
| void * | Y, | ||
| const int | incY | ||
| ) |
| void cblas_cher | ( | const enum CBLAS_ORDER | order, |
| const enum CBLAS_UPLO | Uplo, | ||
| const int | N, | ||
| const float | alpha, | ||
| const void * | X, | ||
| const int | incX, | ||
| void * | A, | ||
| const int | lda | ||
| ) |
| void cblas_cher2 | ( | const enum CBLAS_ORDER | order, |
| const enum CBLAS_UPLO | Uplo, | ||
| const int | N, | ||
| const void * | alpha, | ||
| const void * | X, | ||
| const int | incX, | ||
| const void * | Y, | ||
| const int | incY, | ||
| void * | A, | ||
| const int | lda | ||
| ) |
| void cblas_cher2k | ( | const enum CBLAS_ORDER | Order, |
| const enum CBLAS_UPLO | Uplo, | ||
| const enum CBLAS_TRANSPOSE | Trans, | ||
| const int | N, | ||
| const int | K, | ||
| const void * | alpha, | ||
| const void * | A, | ||
| const int | lda, | ||
| const void * | B, | ||
| const int | ldb, | ||
| const float | beta, | ||
| void * | C, | ||
| const int | ldc | ||
| ) |

| void cblas_cherk | ( | const enum CBLAS_ORDER | Order, |
| const enum CBLAS_UPLO | Uplo, | ||
| const enum CBLAS_TRANSPOSE | Trans, | ||
| const int | N, | ||
| const int | K, | ||
| const float | alpha, | ||
| const void * | A, | ||
| const int | lda, | ||
| const float | beta, | ||
| void * | C, | ||
| const int | ldc | ||
| ) |

| void cblas_chpmv | ( | const enum CBLAS_ORDER | order, |
| const enum CBLAS_UPLO | Uplo, | ||
| const int | N, | ||
| const void * | alpha, | ||
| const void * | Ap, | ||
| const void * | X, | ||
| const int | incX, | ||
| const void * | beta, | ||
| void * | Y, | ||
| const int | incY | ||
| ) |
| void cblas_chpr | ( | const enum CBLAS_ORDER | order, |
| const enum CBLAS_UPLO | Uplo, | ||
| const int | N, | ||
| const float | alpha, | ||
| const void * | X, | ||
| const int | incX, | ||
| void * | A | ||
| ) |
| void cblas_chpr2 | ( | const enum CBLAS_ORDER | order, |
| const enum CBLAS_UPLO | Uplo, | ||
| const int | N, | ||
| const void * | alpha, | ||
| const void * | X, | ||
| const int | incX, | ||
| const void * | Y, | ||
| const int | incY, | ||
| void * | Ap | ||
| ) |
| void cblas_cscal | ( | const int | N, |
| const void * | alpha, | ||
| void * | X, | ||
| const int | incX | ||
| ) |

| void cblas_csscal | ( | const int | N, |
| const float | alpha, | ||
| void * | X, | ||
| const int | incX | ||
| ) |
| void cblas_cswap | ( | const int | N, |
| void * | X, | ||
| const int | incX, | ||
| void * | Y, | ||
| const int | incY | ||
| ) |

| void cblas_csymm | ( | const enum CBLAS_ORDER | Order, |
| const enum CBLAS_SIDE | Side, | ||
| const enum CBLAS_UPLO | Uplo, | ||
| const int | M, | ||
| const int | N, | ||
| const void * | alpha, | ||
| const void * | A, | ||
| const int | lda, | ||
| const void * | B, | ||
| const int | ldb, | ||
| const void * | beta, | ||
| void * | C, | ||
| const int | ldc | ||
| ) |

| void cblas_csyr2k | ( | const enum CBLAS_ORDER | Order, |
| const enum CBLAS_UPLO | Uplo, | ||
| const enum CBLAS_TRANSPOSE | Trans, | ||
| const int | N, | ||
| const int | K, | ||
| const void * | alpha, | ||
| const void * | A, | ||
| const int | lda, | ||
| const void * | B, | ||
| const int | ldb, | ||
| const void * | beta, | ||
| void * | C, | ||
| const int | ldc | ||
| ) |

| void cblas_csyrk | ( | const enum CBLAS_ORDER | Order, |
| const enum CBLAS_UPLO | Uplo, | ||
| const enum CBLAS_TRANSPOSE | Trans, | ||
| const int | N, | ||
| const int | K, | ||
| const void * | alpha, | ||
| const void * | A, | ||
| const int | lda, | ||
| const void * | beta, | ||
| void * | C, | ||
| const int | ldc | ||
| ) |

| void cblas_ctbmv | ( | const enum CBLAS_ORDER | order, |
| const enum CBLAS_UPLO | Uplo, | ||
| const enum CBLAS_TRANSPOSE | TransA, | ||
| const enum CBLAS_DIAG | Diag, | ||
| const int | N, | ||
| const int | K, | ||
| const void * | A, | ||
| const int | lda, | ||
| void * | X, | ||
| const int | incX | ||
| ) |
| void cblas_ctbsv | ( | const enum CBLAS_ORDER | order, |
| const enum CBLAS_UPLO | Uplo, | ||
| const enum CBLAS_TRANSPOSE | TransA, | ||
| const enum CBLAS_DIAG | Diag, | ||
| const int | N, | ||
| const int | K, | ||
| const void * | A, | ||
| const int | lda, | ||
| void * | X, | ||
| const int | incX | ||
| ) |
| void cblas_ctpmv | ( | const enum CBLAS_ORDER | order, |
| const enum CBLAS_UPLO | Uplo, | ||
| const enum CBLAS_TRANSPOSE | TransA, | ||
| const enum CBLAS_DIAG | Diag, | ||
| const int | N, | ||
| const void * | Ap, | ||
| void * | X, | ||
| const int | incX | ||
| ) |
| void cblas_ctpsv | ( | const enum CBLAS_ORDER | order, |
| const enum CBLAS_UPLO | Uplo, | ||
| const enum CBLAS_TRANSPOSE | TransA, | ||
| const enum CBLAS_DIAG | Diag, | ||
| const int | N, | ||
| const void * | Ap, | ||
| void * | X, | ||
| const int | incX | ||
| ) |
| void cblas_ctrmm | ( | const enum CBLAS_ORDER | Order, |
| const enum CBLAS_SIDE | Side, | ||
| const enum CBLAS_UPLO | Uplo, | ||
| const enum CBLAS_TRANSPOSE | TransA, | ||
| const enum CBLAS_DIAG | Diag, | ||
| const int | M, | ||
| const int | N, | ||
| const void * | alpha, | ||
| const void * | A, | ||
| const int | lda, | ||
| void * | B, | ||
| const int | ldb | ||
| ) |

| void cblas_ctrmv | ( | const enum CBLAS_ORDER | order, |
| const enum CBLAS_UPLO | Uplo, | ||
| const enum CBLAS_TRANSPOSE | TransA, | ||
| const enum CBLAS_DIAG | Diag, | ||
| const int | N, | ||
| const void * | A, | ||
| const int | lda, | ||
| void * | X, | ||
| const int | incX | ||
| ) |

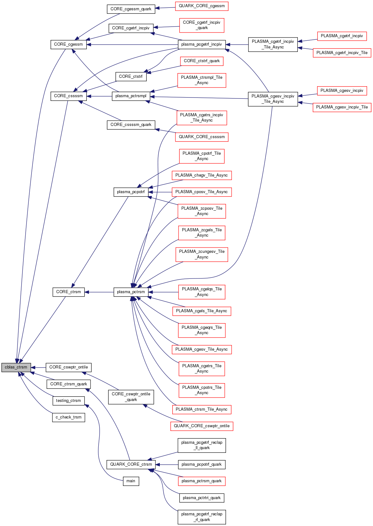
| void cblas_ctrsm | ( | const enum CBLAS_ORDER | Order, |
| const enum CBLAS_SIDE | Side, | ||
| const enum CBLAS_UPLO | Uplo, | ||
| const enum CBLAS_TRANSPOSE | TransA, | ||
| const enum CBLAS_DIAG | Diag, | ||
| const int | M, | ||
| const int | N, | ||
| const void * | alpha, | ||
| const void * | A, | ||
| const int | lda, | ||
| void * | B, | ||
| const int | ldb | ||
| ) |

| void cblas_ctrsv | ( | const enum CBLAS_ORDER | order, |
| const enum CBLAS_UPLO | Uplo, | ||
| const enum CBLAS_TRANSPOSE | TransA, | ||
| const enum CBLAS_DIAG | Diag, | ||
| const int | N, | ||
| const void * | A, | ||
| const int | lda, | ||
| void * | X, | ||
| const int | incX | ||
| ) |
| double cblas_dasum | ( | const int | N, |
| const double * | X, | ||
| const int | incX | ||
| ) |
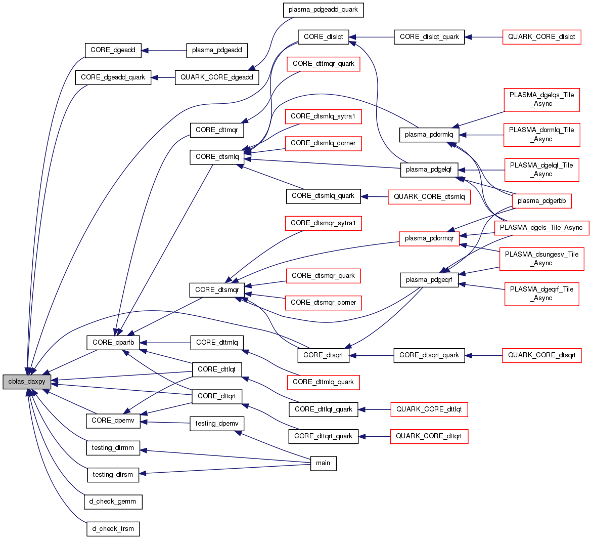
| void cblas_daxpy | ( | const int | N, |
| const double | alpha, | ||
| const double * | X, | ||
| const int | incX, | ||
| double * | Y, | ||
| const int | incY | ||
| ) |

| void cblas_dcopy | ( | const int | N, |
| const double * | X, | ||
| const int | incX, | ||
| double * | Y, | ||
| const int | incY | ||
| ) |

| double cblas_ddot | ( | const int | N, |
| const double * | X, | ||
| const int | incX, | ||
| const double * | Y, | ||
| const int | incY | ||
| ) |
| void cblas_dgbmv | ( | const enum CBLAS_ORDER | order, |
| const enum CBLAS_TRANSPOSE | TransA, | ||
| const int | M, | ||
| const int | N, | ||
| const int | KL, | ||
| const int | KU, | ||
| const double | alpha, | ||
| const double * | A, | ||
| const int | lda, | ||
| const double * | X, | ||
| const int | incX, | ||
| const double | beta, | ||
| double * | Y, | ||
| const int | incY | ||
| ) |
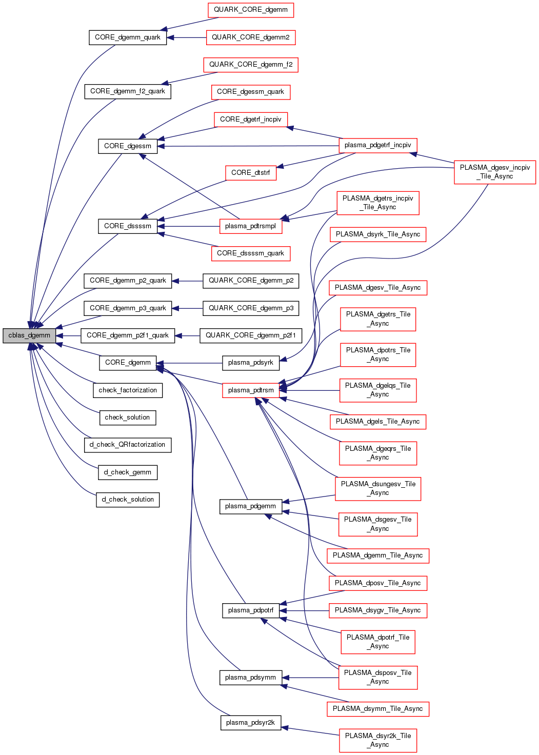
| void cblas_dgemm | ( | const enum CBLAS_ORDER | Order, |
| const enum CBLAS_TRANSPOSE | TransA, | ||
| const enum CBLAS_TRANSPOSE | TransB, | ||
| const int | M, | ||
| const int | N, | ||
| const int | K, | ||
| const double | alpha, | ||
| const double * | A, | ||
| const int | lda, | ||
| const double * | B, | ||
| const int | ldb, | ||
| const double | beta, | ||
| double * | C, | ||
| const int | ldc | ||
| ) |

| void cblas_dgemv | ( | const enum CBLAS_ORDER | order, |
| const enum CBLAS_TRANSPOSE | TransA, | ||
| const int | M, | ||
| const int | N, | ||
| const double | alpha, | ||
| const double * | A, | ||
| const int | lda, | ||
| const double * | X, | ||
| const int | incX, | ||
| const double | beta, | ||
| double * | Y, | ||
| const int | incY | ||
| ) |

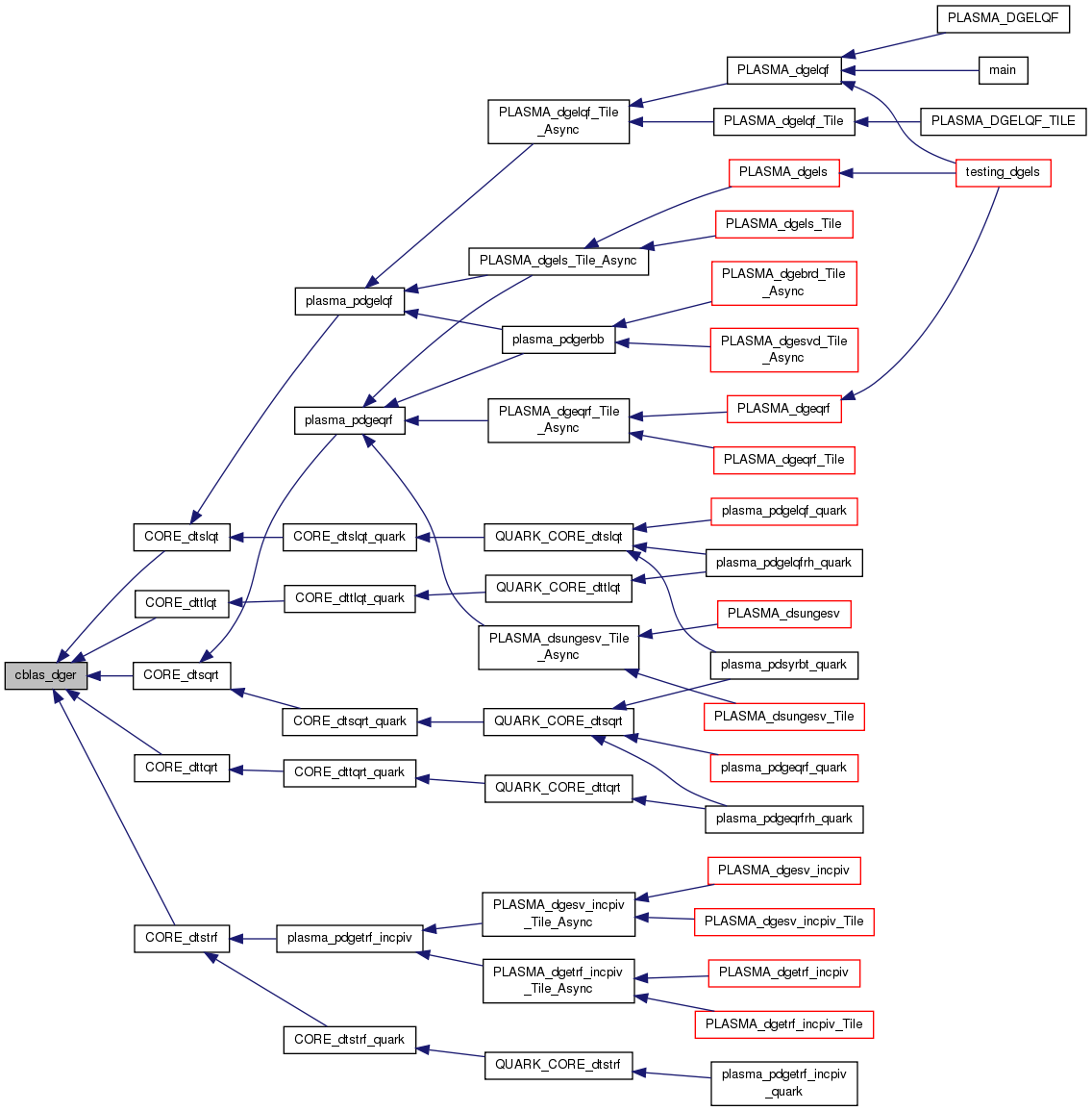
| void cblas_dger | ( | const enum CBLAS_ORDER | order, |
| const int | M, | ||
| const int | N, | ||
| const double | alpha, | ||
| const double * | X, | ||
| const int | incX, | ||
| const double * | Y, | ||
| const int | incY, | ||
| double * | A, | ||
| const int | lda | ||
| ) |

| double cblas_dnrm2 | ( | const int | N, |
| const double * | X, | ||
| const int | incX | ||
| ) |
| void cblas_drot | ( | const int | N, |
| double * | X, | ||
| const int | incX, | ||
| double * | Y, | ||
| const int | incY, | ||
| const double | c, | ||
| const double | s | ||
| ) |
| void cblas_drotg | ( | double * | a, |
| double * | b, | ||
| double * | c, | ||
| double * | s | ||
| ) |
| void cblas_drotm | ( | const int | N, |
| double * | X, | ||
| const int | incX, | ||
| double * | Y, | ||
| const int | incY, | ||
| const double * | P | ||
| ) |
| void cblas_drotmg | ( | double * | d1, |
| double * | d2, | ||
| double * | b1, | ||
| const double | b2, | ||
| double * | P | ||
| ) |
| void cblas_dsbmv | ( | const enum CBLAS_ORDER | order, |
| const enum CBLAS_UPLO | Uplo, | ||
| const int | N, | ||
| const int | K, | ||
| const double | alpha, | ||
| const double * | A, | ||
| const int | lda, | ||
| const double * | X, | ||
| const int | incX, | ||
| const double | beta, | ||
| double * | Y, | ||
| const int | incY | ||
| ) |
| void cblas_dscal | ( | const int | N, |
| const double | alpha, | ||
| double * | X, | ||
| const int | incX | ||
| ) |

| double cblas_dsdot | ( | const int | N, |
| const float * | X, | ||
| const int | incX, | ||
| const float * | Y, | ||
| const int | incY | ||
| ) |
| void cblas_dspmv | ( | const enum CBLAS_ORDER | order, |
| const enum CBLAS_UPLO | Uplo, | ||
| const int | N, | ||
| const double | alpha, | ||
| const double * | Ap, | ||
| const double * | X, | ||
| const int | incX, | ||
| const double | beta, | ||
| double * | Y, | ||
| const int | incY | ||
| ) |
| void cblas_dspr | ( | const enum CBLAS_ORDER | order, |
| const enum CBLAS_UPLO | Uplo, | ||
| const int | N, | ||
| const double | alpha, | ||
| const double * | X, | ||
| const int | incX, | ||
| double * | Ap | ||
| ) |
| void cblas_dspr2 | ( | const enum CBLAS_ORDER | order, |
| const enum CBLAS_UPLO | Uplo, | ||
| const int | N, | ||
| const double | alpha, | ||
| const double * | X, | ||
| const int | incX, | ||
| const double * | Y, | ||
| const int | incY, | ||
| double * | A | ||
| ) |
| void cblas_dswap | ( | const int | N, |
| double * | X, | ||
| const int | incX, | ||
| double * | Y, | ||
| const int | incY | ||
| ) |

| void cblas_dsymm | ( | const enum CBLAS_ORDER | Order, |
| const enum CBLAS_SIDE | Side, | ||
| const enum CBLAS_UPLO | Uplo, | ||
| const int | M, | ||
| const int | N, | ||
| const double | alpha, | ||
| const double * | A, | ||
| const int | lda, | ||
| const double * | B, | ||
| const int | ldb, | ||
| const double | beta, | ||
| double * | C, | ||
| const int | ldc | ||
| ) |

| void cblas_dsymv | ( | const enum CBLAS_ORDER | order, |
| const enum CBLAS_UPLO | Uplo, | ||
| const int | N, | ||
| const double | alpha, | ||
| const double * | A, | ||
| const int | lda, | ||
| const double * | X, | ||
| const int | incX, | ||
| const double | beta, | ||
| double * | Y, | ||
| const int | incY | ||
| ) |
| void cblas_dsyr | ( | const enum CBLAS_ORDER | order, |
| const enum CBLAS_UPLO | Uplo, | ||
| const int | N, | ||
| const double | alpha, | ||
| const double * | X, | ||
| const int | incX, | ||
| double * | A, | ||
| const int | lda | ||
| ) |
| void cblas_dsyr2 | ( | const enum CBLAS_ORDER | order, |
| const enum CBLAS_UPLO | Uplo, | ||
| const int | N, | ||
| const double | alpha, | ||
| const double * | X, | ||
| const int | incX, | ||
| const double * | Y, | ||
| const int | incY, | ||
| double * | A, | ||
| const int | lda | ||
| ) |
| void cblas_dsyr2k | ( | const enum CBLAS_ORDER | Order, |
| const enum CBLAS_UPLO | Uplo, | ||
| const enum CBLAS_TRANSPOSE | Trans, | ||
| const int | N, | ||
| const int | K, | ||
| const double | alpha, | ||
| const double * | A, | ||
| const int | lda, | ||
| const double * | B, | ||
| const int | ldb, | ||
| const double | beta, | ||
| double * | C, | ||
| const int | ldc | ||
| ) |

| void cblas_dsyrk | ( | const enum CBLAS_ORDER | Order, |
| const enum CBLAS_UPLO | Uplo, | ||
| const enum CBLAS_TRANSPOSE | Trans, | ||
| const int | N, | ||
| const int | K, | ||
| const double | alpha, | ||
| const double * | A, | ||
| const int | lda, | ||
| const double | beta, | ||
| double * | C, | ||
| const int | ldc | ||
| ) |

| void cblas_dtbmv | ( | const enum CBLAS_ORDER | order, |
| const enum CBLAS_UPLO | Uplo, | ||
| const enum CBLAS_TRANSPOSE | TransA, | ||
| const enum CBLAS_DIAG | Diag, | ||
| const int | N, | ||
| const int | K, | ||
| const double * | A, | ||
| const int | lda, | ||
| double * | X, | ||
| const int | incX | ||
| ) |
| void cblas_dtbsv | ( | const enum CBLAS_ORDER | order, |
| const enum CBLAS_UPLO | Uplo, | ||
| const enum CBLAS_TRANSPOSE | TransA, | ||
| const enum CBLAS_DIAG | Diag, | ||
| const int | N, | ||
| const int | K, | ||
| const double * | A, | ||
| const int | lda, | ||
| double * | X, | ||
| const int | incX | ||
| ) |
| void cblas_dtpmv | ( | const enum CBLAS_ORDER | order, |
| const enum CBLAS_UPLO | Uplo, | ||
| const enum CBLAS_TRANSPOSE | TransA, | ||
| const enum CBLAS_DIAG | Diag, | ||
| const int | N, | ||
| const double * | Ap, | ||
| double * | X, | ||
| const int | incX | ||
| ) |
| void cblas_dtpsv | ( | const enum CBLAS_ORDER | order, |
| const enum CBLAS_UPLO | Uplo, | ||
| const enum CBLAS_TRANSPOSE | TransA, | ||
| const enum CBLAS_DIAG | Diag, | ||
| const int | N, | ||
| const double * | Ap, | ||
| double * | X, | ||
| const int | incX | ||
| ) |
| void cblas_dtrmm | ( | const enum CBLAS_ORDER | Order, |
| const enum CBLAS_SIDE | Side, | ||
| const enum CBLAS_UPLO | Uplo, | ||
| const enum CBLAS_TRANSPOSE | TransA, | ||
| const enum CBLAS_DIAG | Diag, | ||
| const int | M, | ||
| const int | N, | ||
| const double | alpha, | ||
| const double * | A, | ||
| const int | lda, | ||
| double * | B, | ||
| const int | ldb | ||
| ) |

| void cblas_dtrmv | ( | const enum CBLAS_ORDER | order, |
| const enum CBLAS_UPLO | Uplo, | ||
| const enum CBLAS_TRANSPOSE | TransA, | ||
| const enum CBLAS_DIAG | Diag, | ||
| const int | N, | ||
| const double * | A, | ||
| const int | lda, | ||
| double * | X, | ||
| const int | incX | ||
| ) |

| void cblas_dtrsm | ( | const enum CBLAS_ORDER | Order, |
| const enum CBLAS_SIDE | Side, | ||
| const enum CBLAS_UPLO | Uplo, | ||
| const enum CBLAS_TRANSPOSE | TransA, | ||
| const enum CBLAS_DIAG | Diag, | ||
| const int | M, | ||
| const int | N, | ||
| const double | alpha, | ||
| const double * | A, | ||
| const int | lda, | ||
| double * | B, | ||
| const int | ldb | ||
| ) |

| void cblas_dtrsv | ( | const enum CBLAS_ORDER | order, |
| const enum CBLAS_UPLO | Uplo, | ||
| const enum CBLAS_TRANSPOSE | TransA, | ||
| const enum CBLAS_DIAG | Diag, | ||
| const int | N, | ||
| const double * | A, | ||
| const int | lda, | ||
| double * | X, | ||
| const int | incX | ||
| ) |
| double cblas_dzasum | ( | const int | N, |
| const void * | X, | ||
| const int | incX | ||
| ) |
| double cblas_dznrm2 | ( | const int | N, |
| const void * | X, | ||
| const int | incX | ||
| ) |
| CBLAS_INDEX cblas_icamax | ( | const int | N, |
| const void * | X, | ||
| const int | incX | ||
| ) |

| CBLAS_INDEX cblas_idamax | ( | const int | N, |
| const double * | X, | ||
| const int | incX | ||
| ) |

| CBLAS_INDEX cblas_isamax | ( | const int | N, |
| const float * | X, | ||
| const int | incX | ||
| ) |

| CBLAS_INDEX cblas_izamax | ( | const int | N, |
| const void * | X, | ||
| const int | incX | ||
| ) |

| float cblas_sasum | ( | const int | N, |
| const float * | X, | ||
| const int | incX | ||
| ) |
| void cblas_saxpy | ( | const int | N, |
| const float | alpha, | ||
| const float * | X, | ||
| const int | incX, | ||
| float * | Y, | ||
| const int | incY | ||
| ) |

| float cblas_scasum | ( | const int | N, |
| const void * | X, | ||
| const int | incX | ||
| ) |
| float cblas_scnrm2 | ( | const int | N, |
| const void * | X, | ||
| const int | incX | ||
| ) |
| void cblas_scopy | ( | const int | N, |
| const float * | X, | ||
| const int | incX, | ||
| float * | Y, | ||
| const int | incY | ||
| ) |

| float cblas_sdot | ( | const int | N, |
| const float * | X, | ||
| const int | incX, | ||
| const float * | Y, | ||
| const int | incY | ||
| ) |
| float cblas_sdsdot | ( | const int | N, |
| const float | alpha, | ||
| const float * | X, | ||
| const int | incX, | ||
| const float * | Y, | ||
| const int | incY | ||
| ) |
| void cblas_sgbmv | ( | const enum CBLAS_ORDER | order, |
| const enum CBLAS_TRANSPOSE | TransA, | ||
| const int | M, | ||
| const int | N, | ||
| const int | KL, | ||
| const int | KU, | ||
| const float | alpha, | ||
| const float * | A, | ||
| const int | lda, | ||
| const float * | X, | ||
| const int | incX, | ||
| const float | beta, | ||
| float * | Y, | ||
| const int | incY | ||
| ) |
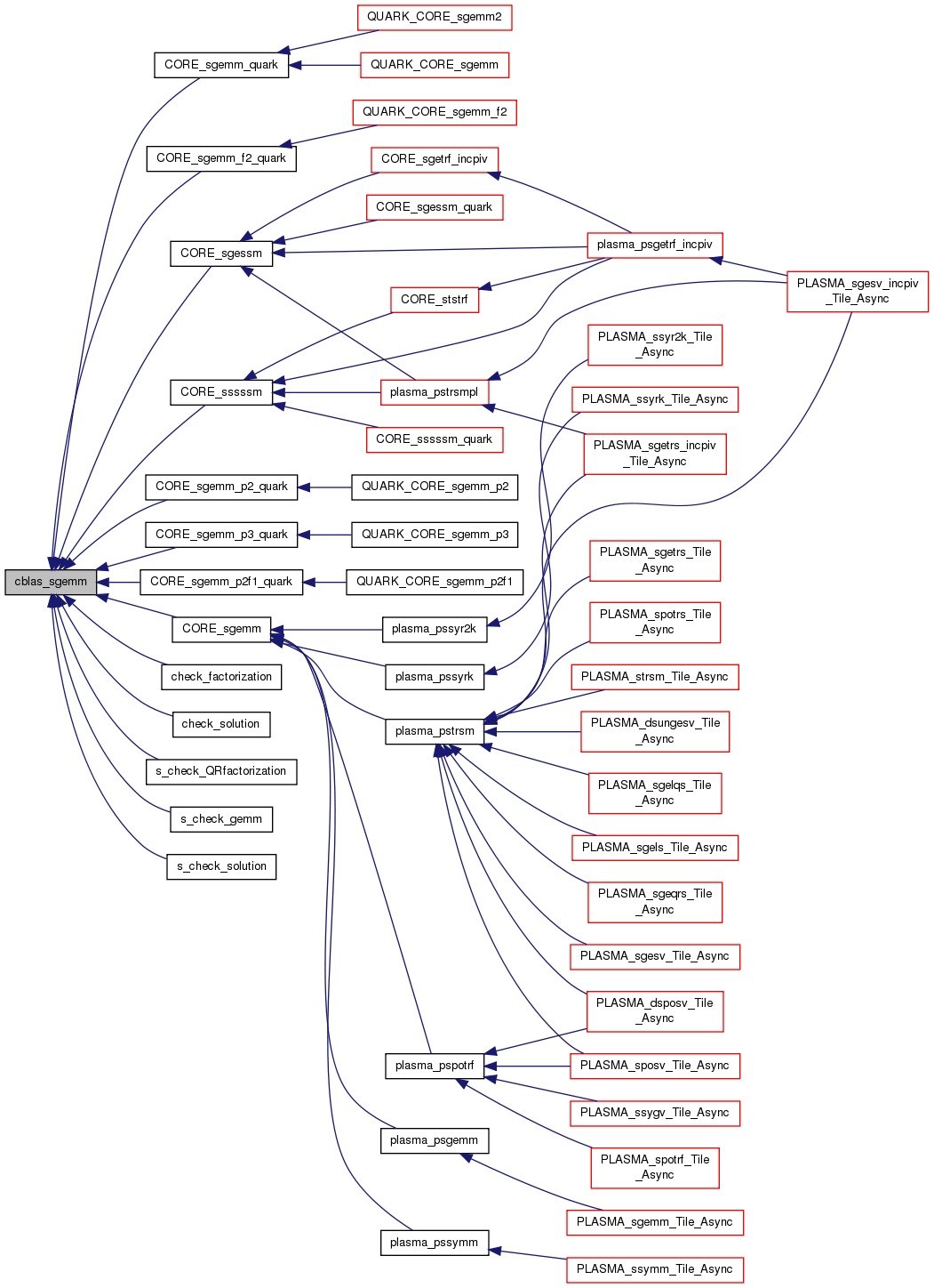
| void cblas_sgemm | ( | const enum CBLAS_ORDER | Order, |
| const enum CBLAS_TRANSPOSE | TransA, | ||
| const enum CBLAS_TRANSPOSE | TransB, | ||
| const int | M, | ||
| const int | N, | ||
| const int | K, | ||
| const float | alpha, | ||
| const float * | A, | ||
| const int | lda, | ||
| const float * | B, | ||
| const int | ldb, | ||
| const float | beta, | ||
| float * | C, | ||
| const int | ldc | ||
| ) |

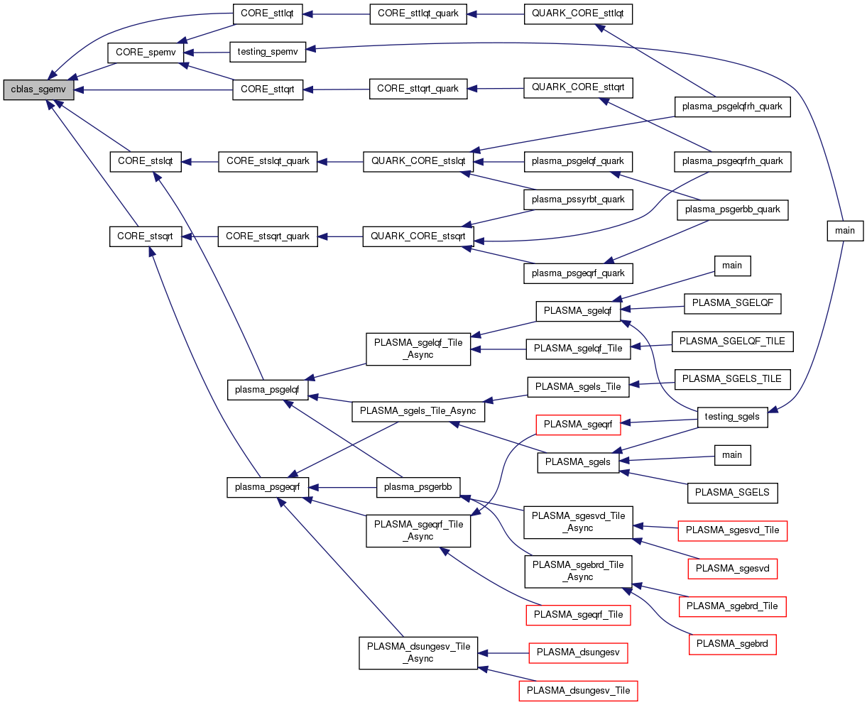
| void cblas_sgemv | ( | const enum CBLAS_ORDER | order, |
| const enum CBLAS_TRANSPOSE | TransA, | ||
| const int | M, | ||
| const int | N, | ||
| const float | alpha, | ||
| const float * | A, | ||
| const int | lda, | ||
| const float * | X, | ||
| const int | incX, | ||
| const float | beta, | ||
| float * | Y, | ||
| const int | incY | ||
| ) |

| void cblas_sger | ( | const enum CBLAS_ORDER | order, |
| const int | M, | ||
| const int | N, | ||
| const float | alpha, | ||
| const float * | X, | ||
| const int | incX, | ||
| const float * | Y, | ||
| const int | incY, | ||
| float * | A, | ||
| const int | lda | ||
| ) |

| float cblas_snrm2 | ( | const int | N, |
| const float * | X, | ||
| const int | incX | ||
| ) |
| void cblas_srot | ( | const int | N, |
| float * | X, | ||
| const int | incX, | ||
| float * | Y, | ||
| const int | incY, | ||
| const float | c, | ||
| const float | s | ||
| ) |
| void cblas_srotg | ( | float * | a, |
| float * | b, | ||
| float * | c, | ||
| float * | s | ||
| ) |
| void cblas_srotm | ( | const int | N, |
| float * | X, | ||
| const int | incX, | ||
| float * | Y, | ||
| const int | incY, | ||
| const float * | P | ||
| ) |
| void cblas_srotmg | ( | float * | d1, |
| float * | d2, | ||
| float * | b1, | ||
| const float | b2, | ||
| float * | P | ||
| ) |
| void cblas_ssbmv | ( | const enum CBLAS_ORDER | order, |
| const enum CBLAS_UPLO | Uplo, | ||
| const int | N, | ||
| const int | K, | ||
| const float | alpha, | ||
| const float * | A, | ||
| const int | lda, | ||
| const float * | X, | ||
| const int | incX, | ||
| const float | beta, | ||
| float * | Y, | ||
| const int | incY | ||
| ) |
| void cblas_sscal | ( | const int | N, |
| const float | alpha, | ||
| float * | X, | ||
| const int | incX | ||
| ) |

| void cblas_sspmv | ( | const enum CBLAS_ORDER | order, |
| const enum CBLAS_UPLO | Uplo, | ||
| const int | N, | ||
| const float | alpha, | ||
| const float * | Ap, | ||
| const float * | X, | ||
| const int | incX, | ||
| const float | beta, | ||
| float * | Y, | ||
| const int | incY | ||
| ) |
| void cblas_sspr | ( | const enum CBLAS_ORDER | order, |
| const enum CBLAS_UPLO | Uplo, | ||
| const int | N, | ||
| const float | alpha, | ||
| const float * | X, | ||
| const int | incX, | ||
| float * | Ap | ||
| ) |
| void cblas_sspr2 | ( | const enum CBLAS_ORDER | order, |
| const enum CBLAS_UPLO | Uplo, | ||
| const int | N, | ||
| const float | alpha, | ||
| const float * | X, | ||
| const int | incX, | ||
| const float * | Y, | ||
| const int | incY, | ||
| float * | A | ||
| ) |
| void cblas_sswap | ( | const int | N, |
| float * | X, | ||
| const int | incX, | ||
| float * | Y, | ||
| const int | incY | ||
| ) |

| void cblas_ssymm | ( | const enum CBLAS_ORDER | Order, |
| const enum CBLAS_SIDE | Side, | ||
| const enum CBLAS_UPLO | Uplo, | ||
| const int | M, | ||
| const int | N, | ||
| const float | alpha, | ||
| const float * | A, | ||
| const int | lda, | ||
| const float * | B, | ||
| const int | ldb, | ||
| const float | beta, | ||
| float * | C, | ||
| const int | ldc | ||
| ) |

| void cblas_ssymv | ( | const enum CBLAS_ORDER | order, |
| const enum CBLAS_UPLO | Uplo, | ||
| const int | N, | ||
| const float | alpha, | ||
| const float * | A, | ||
| const int | lda, | ||
| const float * | X, | ||
| const int | incX, | ||
| const float | beta, | ||
| float * | Y, | ||
| const int | incY | ||
| ) |
| void cblas_ssyr | ( | const enum CBLAS_ORDER | order, |
| const enum CBLAS_UPLO | Uplo, | ||
| const int | N, | ||
| const float | alpha, | ||
| const float * | X, | ||
| const int | incX, | ||
| float * | A, | ||
| const int | lda | ||
| ) |
| void cblas_ssyr2 | ( | const enum CBLAS_ORDER | order, |
| const enum CBLAS_UPLO | Uplo, | ||
| const int | N, | ||
| const float | alpha, | ||
| const float * | X, | ||
| const int | incX, | ||
| const float * | Y, | ||
| const int | incY, | ||
| float * | A, | ||
| const int | lda | ||
| ) |
| void cblas_ssyr2k | ( | const enum CBLAS_ORDER | Order, |
| const enum CBLAS_UPLO | Uplo, | ||
| const enum CBLAS_TRANSPOSE | Trans, | ||
| const int | N, | ||
| const int | K, | ||
| const float | alpha, | ||
| const float * | A, | ||
| const int | lda, | ||
| const float * | B, | ||
| const int | ldb, | ||
| const float | beta, | ||
| float * | C, | ||
| const int | ldc | ||
| ) |

| void cblas_ssyrk | ( | const enum CBLAS_ORDER | Order, |
| const enum CBLAS_UPLO | Uplo, | ||
| const enum CBLAS_TRANSPOSE | Trans, | ||
| const int | N, | ||
| const int | K, | ||
| const float | alpha, | ||
| const float * | A, | ||
| const int | lda, | ||
| const float | beta, | ||
| float * | C, | ||
| const int | ldc | ||
| ) |

| void cblas_stbmv | ( | const enum CBLAS_ORDER | order, |
| const enum CBLAS_UPLO | Uplo, | ||
| const enum CBLAS_TRANSPOSE | TransA, | ||
| const enum CBLAS_DIAG | Diag, | ||
| const int | N, | ||
| const int | K, | ||
| const float * | A, | ||
| const int | lda, | ||
| float * | X, | ||
| const int | incX | ||
| ) |
| void cblas_stbsv | ( | const enum CBLAS_ORDER | order, |
| const enum CBLAS_UPLO | Uplo, | ||
| const enum CBLAS_TRANSPOSE | TransA, | ||
| const enum CBLAS_DIAG | Diag, | ||
| const int | N, | ||
| const int | K, | ||
| const float * | A, | ||
| const int | lda, | ||
| float * | X, | ||
| const int | incX | ||
| ) |
| void cblas_stpmv | ( | const enum CBLAS_ORDER | order, |
| const enum CBLAS_UPLO | Uplo, | ||
| const enum CBLAS_TRANSPOSE | TransA, | ||
| const enum CBLAS_DIAG | Diag, | ||
| const int | N, | ||
| const float * | Ap, | ||
| float * | X, | ||
| const int | incX | ||
| ) |
| void cblas_stpsv | ( | const enum CBLAS_ORDER | order, |
| const enum CBLAS_UPLO | Uplo, | ||
| const enum CBLAS_TRANSPOSE | TransA, | ||
| const enum CBLAS_DIAG | Diag, | ||
| const int | N, | ||
| const float * | Ap, | ||
| float * | X, | ||
| const int | incX | ||
| ) |
| void cblas_strmm | ( | const enum CBLAS_ORDER | Order, |
| const enum CBLAS_SIDE | Side, | ||
| const enum CBLAS_UPLO | Uplo, | ||
| const enum CBLAS_TRANSPOSE | TransA, | ||
| const enum CBLAS_DIAG | Diag, | ||
| const int | M, | ||
| const int | N, | ||
| const float | alpha, | ||
| const float * | A, | ||
| const int | lda, | ||
| float * | B, | ||
| const int | ldb | ||
| ) |

| void cblas_strmv | ( | const enum CBLAS_ORDER | order, |
| const enum CBLAS_UPLO | Uplo, | ||
| const enum CBLAS_TRANSPOSE | TransA, | ||
| const enum CBLAS_DIAG | Diag, | ||
| const int | N, | ||
| const float * | A, | ||
| const int | lda, | ||
| float * | X, | ||
| const int | incX | ||
| ) |

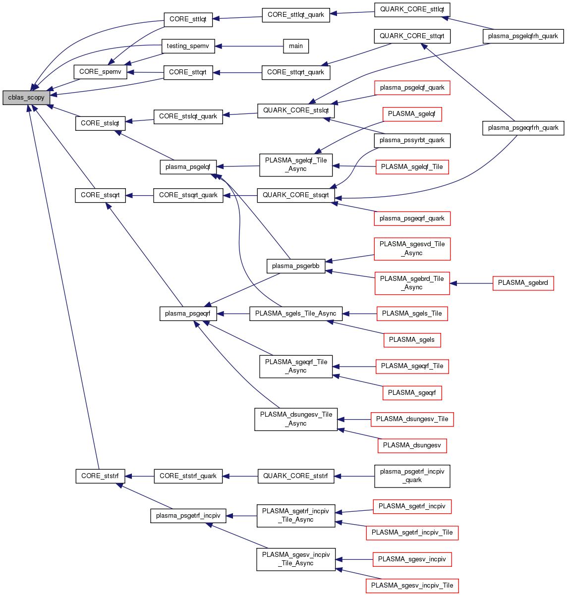
| void cblas_strsm | ( | const enum CBLAS_ORDER | Order, |
| const enum CBLAS_SIDE | Side, | ||
| const enum CBLAS_UPLO | Uplo, | ||
| const enum CBLAS_TRANSPOSE | TransA, | ||
| const enum CBLAS_DIAG | Diag, | ||
| const int | M, | ||
| const int | N, | ||
| const float | alpha, | ||
| const float * | A, | ||
| const int | lda, | ||
| float * | B, | ||
| const int | ldb | ||
| ) |

| void cblas_strsv | ( | const enum CBLAS_ORDER | order, |
| const enum CBLAS_UPLO | Uplo, | ||
| const enum CBLAS_TRANSPOSE | TransA, | ||
| const enum CBLAS_DIAG | Diag, | ||
| const int | N, | ||
| const float * | A, | ||
| const int | lda, | ||
| float * | X, | ||
| const int | incX | ||
| ) |
| void cblas_xerbla | ( | int | p, |
| const char * | rout, | ||
| const char * | form, | ||
| ... | |||
| ) |
| void cblas_zaxpy | ( | const int | N, |
| const void * | alpha, | ||
| const void * | X, | ||
| const int | incX, | ||
| void * | Y, | ||
| const int | incY | ||
| ) |

| void cblas_zcopy | ( | const int | N, |
| const void * | X, | ||
| const int | incX, | ||
| void * | Y, | ||
| const int | incY | ||
| ) |

| void cblas_zdotc_sub | ( | const int | N, |
| const void * | X, | ||
| const int | incX, | ||
| const void * | Y, | ||
| const int | incY, | ||
| void * | dotc | ||
| ) |
| void cblas_zdotu_sub | ( | const int | N, |
| const void * | X, | ||
| const int | incX, | ||
| const void * | Y, | ||
| const int | incY, | ||
| void * | dotu | ||
| ) |
| void cblas_zdscal | ( | const int | N, |
| const double | alpha, | ||
| void * | X, | ||
| const int | incX | ||
| ) |
| void cblas_zgbmv | ( | const enum CBLAS_ORDER | order, |
| const enum CBLAS_TRANSPOSE | TransA, | ||
| const int | M, | ||
| const int | N, | ||
| const int | KL, | ||
| const int | KU, | ||
| const void * | alpha, | ||
| const void * | A, | ||
| const int | lda, | ||
| const void * | X, | ||
| const int | incX, | ||
| const void * | beta, | ||
| void * | Y, | ||
| const int | incY | ||
| ) |
| void cblas_zgemm | ( | const enum CBLAS_ORDER | Order, |
| const enum CBLAS_TRANSPOSE | TransA, | ||
| const enum CBLAS_TRANSPOSE | TransB, | ||
| const int | M, | ||
| const int | N, | ||
| const int | K, | ||
| const void * | alpha, | ||
| const void * | A, | ||
| const int | lda, | ||
| const void * | B, | ||
| const int | ldb, | ||
| const void * | beta, | ||
| void * | C, | ||
| const int | ldc | ||
| ) |

| void cblas_zgemv | ( | const enum CBLAS_ORDER | order, |
| const enum CBLAS_TRANSPOSE | TransA, | ||
| const int | M, | ||
| const int | N, | ||
| const void * | alpha, | ||
| const void * | A, | ||
| const int | lda, | ||
| const void * | X, | ||
| const int | incX, | ||
| const void * | beta, | ||
| void * | Y, | ||
| const int | incY | ||
| ) |

| void cblas_zgerc | ( | const enum CBLAS_ORDER | order, |
| const int | M, | ||
| const int | N, | ||
| const void * | alpha, | ||
| const void * | X, | ||
| const int | incX, | ||
| const void * | Y, | ||
| const int | incY, | ||
| void * | A, | ||
| const int | lda | ||
| ) |

| void cblas_zgeru | ( | const enum CBLAS_ORDER | order, |
| const int | M, | ||
| const int | N, | ||
| const void * | alpha, | ||
| const void * | X, | ||
| const int | incX, | ||
| const void * | Y, | ||
| const int | incY, | ||
| void * | A, | ||
| const int | lda | ||
| ) |

| void cblas_zhbmv | ( | const enum CBLAS_ORDER | order, |
| const enum CBLAS_UPLO | Uplo, | ||
| const int | N, | ||
| const int | K, | ||
| const void * | alpha, | ||
| const void * | A, | ||
| const int | lda, | ||
| const void * | X, | ||
| const int | incX, | ||
| const void * | beta, | ||
| void * | Y, | ||
| const int | incY | ||
| ) |
| void cblas_zhemm | ( | const enum CBLAS_ORDER | Order, |
| const enum CBLAS_SIDE | Side, | ||
| const enum CBLAS_UPLO | Uplo, | ||
| const int | M, | ||
| const int | N, | ||
| const void * | alpha, | ||
| const void * | A, | ||
| const int | lda, | ||
| const void * | B, | ||
| const int | ldb, | ||
| const void * | beta, | ||
| void * | C, | ||
| const int | ldc | ||
| ) |

| void cblas_zhemv | ( | const enum CBLAS_ORDER | order, |
| const enum CBLAS_UPLO | Uplo, | ||
| const int | N, | ||
| const void * | alpha, | ||
| const void * | A, | ||
| const int | lda, | ||
| const void * | X, | ||
| const int | incX, | ||
| const void * | beta, | ||
| void * | Y, | ||
| const int | incY | ||
| ) |
| void cblas_zher | ( | const enum CBLAS_ORDER | order, |
| const enum CBLAS_UPLO | Uplo, | ||
| const int | N, | ||
| const double | alpha, | ||
| const void * | X, | ||
| const int | incX, | ||
| void * | A, | ||
| const int | lda | ||
| ) |
| void cblas_zher2 | ( | const enum CBLAS_ORDER | order, |
| const enum CBLAS_UPLO | Uplo, | ||
| const int | N, | ||
| const void * | alpha, | ||
| const void * | X, | ||
| const int | incX, | ||
| const void * | Y, | ||
| const int | incY, | ||
| void * | A, | ||
| const int | lda | ||
| ) |
| void cblas_zher2k | ( | const enum CBLAS_ORDER | Order, |
| const enum CBLAS_UPLO | Uplo, | ||
| const enum CBLAS_TRANSPOSE | Trans, | ||
| const int | N, | ||
| const int | K, | ||
| const void * | alpha, | ||
| const void * | A, | ||
| const int | lda, | ||
| const void * | B, | ||
| const int | ldb, | ||
| const double | beta, | ||
| void * | C, | ||
| const int | ldc | ||
| ) |

| void cblas_zherk | ( | const enum CBLAS_ORDER | Order, |
| const enum CBLAS_UPLO | Uplo, | ||
| const enum CBLAS_TRANSPOSE | Trans, | ||
| const int | N, | ||
| const int | K, | ||
| const double | alpha, | ||
| const void * | A, | ||
| const int | lda, | ||
| const double | beta, | ||
| void * | C, | ||
| const int | ldc | ||
| ) |

| void cblas_zhpmv | ( | const enum CBLAS_ORDER | order, |
| const enum CBLAS_UPLO | Uplo, | ||
| const int | N, | ||
| const void * | alpha, | ||
| const void * | Ap, | ||
| const void * | X, | ||
| const int | incX, | ||
| const void * | beta, | ||
| void * | Y, | ||
| const int | incY | ||
| ) |
| void cblas_zhpr | ( | const enum CBLAS_ORDER | order, |
| const enum CBLAS_UPLO | Uplo, | ||
| const int | N, | ||
| const double | alpha, | ||
| const void * | X, | ||
| const int | incX, | ||
| void * | A | ||
| ) |
| void cblas_zhpr2 | ( | const enum CBLAS_ORDER | order, |
| const enum CBLAS_UPLO | Uplo, | ||
| const int | N, | ||
| const void * | alpha, | ||
| const void * | X, | ||
| const int | incX, | ||
| const void * | Y, | ||
| const int | incY, | ||
| void * | Ap | ||
| ) |
| void cblas_zscal | ( | const int | N, |
| const void * | alpha, | ||
| void * | X, | ||
| const int | incX | ||
| ) |

| void cblas_zswap | ( | const int | N, |
| void * | X, | ||
| const int | incX, | ||
| void * | Y, | ||
| const int | incY | ||
| ) |

| void cblas_zsymm | ( | const enum CBLAS_ORDER | Order, |
| const enum CBLAS_SIDE | Side, | ||
| const enum CBLAS_UPLO | Uplo, | ||
| const int | M, | ||
| const int | N, | ||
| const void * | alpha, | ||
| const void * | A, | ||
| const int | lda, | ||
| const void * | B, | ||
| const int | ldb, | ||
| const void * | beta, | ||
| void * | C, | ||
| const int | ldc | ||
| ) |

| void cblas_zsyr2k | ( | const enum CBLAS_ORDER | Order, |
| const enum CBLAS_UPLO | Uplo, | ||
| const enum CBLAS_TRANSPOSE | Trans, | ||
| const int | N, | ||
| const int | K, | ||
| const void * | alpha, | ||
| const void * | A, | ||
| const int | lda, | ||
| const void * | B, | ||
| const int | ldb, | ||
| const void * | beta, | ||
| void * | C, | ||
| const int | ldc | ||
| ) |

| void cblas_zsyrk | ( | const enum CBLAS_ORDER | Order, |
| const enum CBLAS_UPLO | Uplo, | ||
| const enum CBLAS_TRANSPOSE | Trans, | ||
| const int | N, | ||
| const int | K, | ||
| const void * | alpha, | ||
| const void * | A, | ||
| const int | lda, | ||
| const void * | beta, | ||
| void * | C, | ||
| const int | ldc | ||
| ) |

| void cblas_ztbmv | ( | const enum CBLAS_ORDER | order, |
| const enum CBLAS_UPLO | Uplo, | ||
| const enum CBLAS_TRANSPOSE | TransA, | ||
| const enum CBLAS_DIAG | Diag, | ||
| const int | N, | ||
| const int | K, | ||
| const void * | A, | ||
| const int | lda, | ||
| void * | X, | ||
| const int | incX | ||
| ) |
| void cblas_ztbsv | ( | const enum CBLAS_ORDER | order, |
| const enum CBLAS_UPLO | Uplo, | ||
| const enum CBLAS_TRANSPOSE | TransA, | ||
| const enum CBLAS_DIAG | Diag, | ||
| const int | N, | ||
| const int | K, | ||
| const void * | A, | ||
| const int | lda, | ||
| void * | X, | ||
| const int | incX | ||
| ) |
| void cblas_ztpmv | ( | const enum CBLAS_ORDER | order, |
| const enum CBLAS_UPLO | Uplo, | ||
| const enum CBLAS_TRANSPOSE | TransA, | ||
| const enum CBLAS_DIAG | Diag, | ||
| const int | N, | ||
| const void * | Ap, | ||
| void * | X, | ||
| const int | incX | ||
| ) |
| void cblas_ztpsv | ( | const enum CBLAS_ORDER | order, |
| const enum CBLAS_UPLO | Uplo, | ||
| const enum CBLAS_TRANSPOSE | TransA, | ||
| const enum CBLAS_DIAG | Diag, | ||
| const int | N, | ||
| const void * | Ap, | ||
| void * | X, | ||
| const int | incX | ||
| ) |
| void cblas_ztrmm | ( | const enum CBLAS_ORDER | Order, |
| const enum CBLAS_SIDE | Side, | ||
| const enum CBLAS_UPLO | Uplo, | ||
| const enum CBLAS_TRANSPOSE | TransA, | ||
| const enum CBLAS_DIAG | Diag, | ||
| const int | M, | ||
| const int | N, | ||
| const void * | alpha, | ||
| const void * | A, | ||
| const int | lda, | ||
| void * | B, | ||
| const int | ldb | ||
| ) |

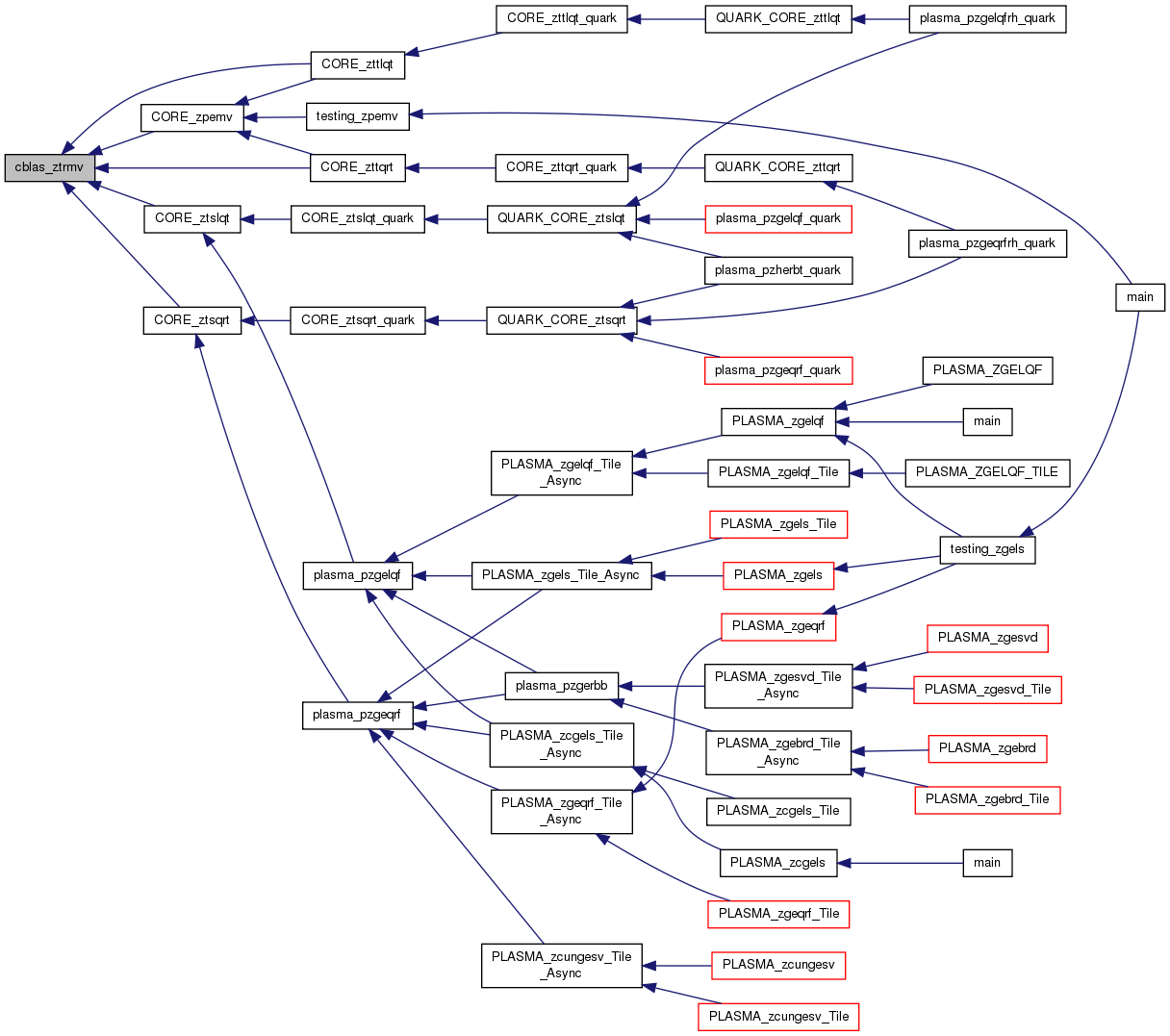
| void cblas_ztrmv | ( | const enum CBLAS_ORDER | order, |
| const enum CBLAS_UPLO | Uplo, | ||
| const enum CBLAS_TRANSPOSE | TransA, | ||
| const enum CBLAS_DIAG | Diag, | ||
| const int | N, | ||
| const void * | A, | ||
| const int | lda, | ||
| void * | X, | ||
| const int | incX | ||
| ) |

| void cblas_ztrsm | ( | const enum CBLAS_ORDER | Order, |
| const enum CBLAS_SIDE | Side, | ||
| const enum CBLAS_UPLO | Uplo, | ||
| const enum CBLAS_TRANSPOSE | TransA, | ||
| const enum CBLAS_DIAG | Diag, | ||
| const int | M, | ||
| const int | N, | ||
| const void * | alpha, | ||
| const void * | A, | ||
| const int | lda, | ||
| void * | B, | ||
| const int | ldb | ||
| ) |

| void cblas_ztrsv | ( | const enum CBLAS_ORDER | order, |
| const enum CBLAS_UPLO | Uplo, | ||
| const enum CBLAS_TRANSPOSE | TransA, | ||
| const enum CBLAS_DIAG | Diag, | ||
| const int | N, | ||
| const void * | A, | ||
| const int | lda, | ||
| void * | X, | ||
| const int | incX | ||
| ) |