PLASMA  2.4.5
PLASMA - Parallel Linear Algebra for Scalable Multi-core Architectures
 All Data Structures Namespaces Files Functions Variables Typedefs Enumerations Enumerator Macros Groups
pzunmqrrh.c File Reference
#include "common.h"
Include dependency graph for pzunmqrrh.c:

Go to the source code of this file.

Macros

#define A(m, n)   BLKADDR(A, PLASMA_Complex64_t, (m), (n))
#define B(m, n)   BLKADDR(B, PLASMA_Complex64_t, (m), (n))
#define T(m, n)   BLKADDR(T, PLASMA_Complex64_t, (m), (n))
#define T2(m, n)   BLKADDR(T, PLASMA_Complex64_t, (m), (n)+A.nt)

Functions

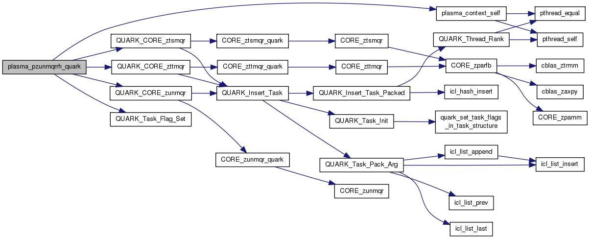
void plasma_pzunmqrrh_quark (PLASMA_enum side, PLASMA_enum trans, PLASMA_desc A, PLASMA_desc B, PLASMA_desc T, int BS, PLASMA_sequence *sequence, PLASMA_request *request)

Detailed Description

PLASMA auxiliary routines PLASMA is a software package provided by Univ. of Tennessee, Univ. of California Berkeley and Univ. of Colorado Denver

Version:
2.4.5
Author:
Hatem Ltaief
Jakub Kurzak
Dulceneia Becker
Date:
2010-11-15 normal z -> s d c

Definition in file pzunmqrrh.c.


Macro Definition Documentation

#define A (   m,
 
)    BLKADDR(A, PLASMA_Complex64_t, (m), (n))

Definition at line 19 of file pzunmqrrh.c.

#define B (   m,
 
)    BLKADDR(B, PLASMA_Complex64_t, (m), (n))

Definition at line 20 of file pzunmqrrh.c.

#define T (   m,
 
)    BLKADDR(T, PLASMA_Complex64_t, (m), (n))

Definition at line 21 of file pzunmqrrh.c.

#define T2 (   m,
 
)    BLKADDR(T, PLASMA_Complex64_t, (m), (n)+A.nt)

Definition at line 22 of file pzunmqrrh.c.


Function Documentation

void plasma_pzunmqrrh_quark ( PLASMA_enum  side,
PLASMA_enum  trans,
PLASMA_desc  A,
PLASMA_desc  B,
PLASMA_desc  T,
int  BS,
PLASMA_sequence sequence,
PLASMA_request request 
)

Parallel application of Q using tile V - QR factorization (reduction Householder) - dynamic scheduling

Definition at line 27 of file pzunmqrrh.c.

References A, B, BLKLDD, plasma_desc_t::m, plasma_desc_t::mb, min, plasma_desc_t::mt, plasma_desc_t::n, plasma_desc_t::nb, plasma_desc_t::nt, plasma_context_self(), PLASMA_IB, PLASMA_SUCCESS, PlasmaConjTrans, PlasmaLeft, plasma_context_struct::quark, QUARK_CORE_ztsmqr(), QUARK_CORE_zttmqr(), QUARK_CORE_zunmqr(), plasma_sequence_t::quark_sequence, QUARK_Task_Flag_Set(), Quark_Task_Flags_Initializer, plasma_sequence_t::status, T, T2, and TASK_SEQUENCE.

{
int k, m, n;
int K, M, RD, lastRD;
int ldaM, ldam, ldan, ldaMRD;
int ldbM, ldbm, ldbMRD;
int tempMm, tempkn, tempnn, tempmm, tempMRDm, tempkmin;
int ib;
plasma = plasma_context_self();
if (sequence->status != PLASMA_SUCCESS)
return;
QUARK_Task_Flag_Set(&task_flags, TASK_SEQUENCE, (intptr_t)sequence->quark_sequence);
ib = PLASMA_IB;
K = min(A.mt, A.nt);
if (side == PlasmaLeft ) {
/*
* PlasmaLeft / PlasmaConjTrans
*/
for (k = 0; k < K; k++) {
tempkn = k == A.nt-1 ? A.n-k*A.nb : A.nb;
for (M = k; M < A.mt; M += BS) {
tempMm = M == A.mt-1 ? A.m-M*A.mb : A.mb;
tempkmin = min(tempMm, tempkn);
ldaM = BLKLDD(A, M);
ldbM = BLKLDD(B, M);
for (n = 0; n < B.nt; n++) {
tempnn = n == B.nt-1 ? B.n-n*B.nb : B.nb;
plasma->quark, &task_flags,
tempMm, tempnn,
tempkmin, ib, T.nb,
A(M, k), ldaM,
T(M, k), T.mb,
B(M, n), ldbM);
}
for (m = M+1; m < min(M+BS, A.mt); m++) {
tempmm = m == A.mt-1 ? A.m-m*A.mb : A.mb;
ldbm = BLKLDD(B, m);
ldam = BLKLDD(A, m);
for (n = 0; n < B.nt; n++) {
tempnn = n == B.nt-1 ? B.n-n*B.nb : B.nb;
plasma->quark, &task_flags,
A.nb, tempnn, tempmm, tempnn,
tempkn, ib, T.nb,
B(M, n), ldbM,
B(m, n), ldbm,
A(m, k), ldam,
T(m, k), T.mb);
}
}
}
for (RD = BS; RD < A.mt-k; RD *= 2) {
for (M = k; M+RD < A.mt; M += 2*RD) {
tempMRDm = M+RD == A.mt-1 ? A.m-(M+RD)*A.mb : A.mb;
ldbM = BLKLDD(B, M );
ldbMRD = BLKLDD(B, M+RD);
ldaMRD = BLKLDD(A, M+RD);
for (n = 0; n < B.nt; n++) {
tempnn = n == B.nt-1 ? B.n-n*B.nb : B.nb;
plasma->quark, &task_flags,
A.nb, tempnn, tempMRDm, tempnn,
tempkn, ib, T.nb,
B (M, n), ldbM,
B (M+RD, n), ldbMRD,
A (M+RD, k), ldaMRD,
T2(M+RD, k), T.mb);
}
}
}
}
} else {
/*
* PlasmaLeft / PlasmaNoTrans
*/
for (k = K-1; k >= 0; k--) {
tempkn = k == A.nt-1 ? A.n-k*A.nb : A.nb;
lastRD = 0;
for (RD = BS; RD < A.mt-k; RD *= 2)
lastRD = RD;
for (RD = lastRD; RD >= BS; RD /= 2) {
for (M = k; M+RD < A.mt; M += 2*RD) {
tempMRDm = M+RD == A.mt-1 ? A.m-(M+RD)*A.mb : A.mb;
ldbM = BLKLDD(B, M );
ldbMRD = BLKLDD(B, M+RD);
ldaMRD = BLKLDD(A, M+RD);
for (n = 0; n < B.nt; n++) {
tempnn = n == B.nt-1 ? B.n-n*B.nb : B.nb;
plasma->quark, &task_flags,
A.nb, tempnn, tempMRDm, tempnn,
tempkn, ib, T.nb,
B (M, n), ldbM,
B (M+RD, n), ldbMRD,
A (M+RD, k), ldaMRD,
T2(M+RD, k), T.mb);
}
}
}
for (M = k; M < A.mt; M += BS) {
tempMm = M == A.mt-1 ? A.m-M*A.mb : A.mb;
tempkmin = min(tempMm, tempkn);
ldaM = BLKLDD(A, M);
ldbM = BLKLDD(B, M);
for (m = min(M+BS, A.mt)-1; m > M; m--) {
tempmm = m == A.mt-1 ? A.m-m*A.mb : A.mb;
ldbm = BLKLDD(B, m);
ldam = BLKLDD(A, m);
for (n = 0; n < B.nt; n++) {
tempnn = n == B.nt-1 ? B.n-n*B.nb : B.nb;
plasma->quark, &task_flags,
A.nb, tempnn, tempmm, tempnn,
tempkn, ib, T.nb,
B(M, n), ldbM,
B(m, n), ldbm,
A(m, k), ldam,
T(m, k), T.mb);
}
}
for (n = 0; n < B.nt; n++) {
tempnn = n == B.nt-1 ? B.n-n*B.nb : B.nb;
plasma->quark, &task_flags,
tempMm, tempnn,
tempkmin, ib, T.nb,
A(M, k), ldaM,
T(M, k), T.mb,
B(M, n), ldbM);
}
}
}
}
} else {
/*
* PlasmaRight / PlasmaConjTrans
*/
for (k = K-1; k >= 0; k--) {
tempkn = k == A.nt-1 ? A.n-k*A.nb : A.nb;
lastRD = 0;
for (RD = BS; RD < A.mt-k; RD *= 2)
lastRD = RD;
for (RD = lastRD; RD >= BS; RD /= 2) {
for (M = k; M+RD < A.mt; M += 2*RD) {
tempMRDm = M+RD == A.mt-1 ? A.m-(M+RD)*A.mb : A.mb;
ldaMRD = BLKLDD(A, M+RD);
for (m = 0; m < B.mt; m++) {
ldbm = BLKLDD(B, m);
tempmm = m == B.mt-1 ? B.m-m*B.mb : B.mb;
plasma->quark, &task_flags,
tempmm, B.nb, tempmm, tempMRDm,
tempkn, ib, T.nb,
B (m, M), ldbm,
B (m, M+RD), ldbm,
A (M+RD, k), ldaMRD,
T2(M+RD, k), T.mb);
}
}
}
for (M = k; M < A.mt; M += BS) {
tempMm = M == A.mt-1 ? A.m-M*A.mb : A.mb;
tempkmin = min(tempMm, tempkn);
ldaM = BLKLDD(A, M);
ldbM = BLKLDD(B, M);
for (n = min(M+BS, A.mt)-1; n > M; n--) {
ldan = BLKLDD(A, n);
tempnn = n == B.nt-1 ? B.n-n*B.nb : B.nb;
for (m = 0; m < B.mt; m++) {
ldbm = BLKLDD(B, m);
tempmm = m == B.mt-1 ? B.m-m*B.mb : B.mb;
plasma->quark, &task_flags,
tempmm, tempMm, tempmm, tempnn,
tempkn, ib, T.nb,
B(m, M), ldbm,
B(m, n), ldbm,
A(n, k), ldan,
T(n, k), T.mb);
}
}
for (m = 0; m < B.mt; m++) {
ldbm = BLKLDD(B, m);
tempmm = m == B.mt-1 ? B.m-m*B.mb : B.mb;
plasma->quark, &task_flags,
tempmm, tempMm,
tempkmin, ib, T.nb,
A(M, k), ldaM,
T(M, k), T.mb,
B(m, M), ldbm);
}
}
}
} else {
/*
* PlasmaRight / PlasmaNoTrans
*/
for (k = 0; k < K; k++) {
tempkn = k == A.nt-1 ? A.n-k*A.nb : A.nb;
for (M = k; M < A.mt; M += BS) {
tempMm = M == A.mt-1 ? A.m-M*A.mb : A.mb;
tempkmin = min(tempMm, tempkn);
ldaM = BLKLDD(A, M);
for (m = 0; m < B.mt; m++) {
ldbm = BLKLDD(B, m);
tempmm = m == B.mt-1 ? B.m-m*B.mb : B.mb;
plasma->quark, &task_flags,
tempmm, tempMm,
tempkmin, ib, T.nb,
A(M, k), ldaM,
T(M, k), T.mb,
B(m, M), ldbm);
}
for (n = M+1; n < min(M+BS, A.mt); n++) {
tempnn = n == B.nt-1 ? B.n-n*B.nb : B.nb;
ldan = BLKLDD(A, n);
for (m = 0; m < B.mt; m++) {
tempmm = m == B.mt-1 ? B.m-m*B.mb : B.mb;
ldbm = BLKLDD(B, m);
plasma->quark, &task_flags,
tempmm, tempMm, tempmm, tempnn,
tempkn, ib, T.nb,
B(m, M), ldbm,
B(m, n), ldbm,
A(n, k), ldan,
T(n, k), T.mb);
}
}
}
for (RD = BS; RD < A.mt-k; RD *= 2) {
for (M = k; M+RD < A.mt; M += 2*RD) {
tempMRDm = M+RD == A.mt-1 ? A.m-(M+RD)*A.mb : A.mb;
ldaMRD = BLKLDD(A, M+RD);
for (m = 0; m < B.mt; m++) {
tempmm = m == B.mt-1 ? B.m-m*B.mb : B.mb;
ldbm = BLKLDD(B, m);
plasma->quark, &task_flags,
tempmm, B.nb, tempmm, tempMRDm,
tempkn, ib, T.nb,
B (m, M ), ldbm,
B (m, M+RD), ldbm,
A (M+RD, k), ldaMRD,
T2(M+RD, k), T.mb);
}
}
}
}
}
}
}

Here is the call graph for this function: