|
PLASMA
2.4.5
PLASMA - Parallel Linear Algebra for Scalable Multi-core Architectures
|

Go to the source code of this file.
Functions | |
| int | CORE_sssssm (int M1, int N1, int M2, int N2, int K, int IB, float *A1, int LDA1, float *A2, int LDA2, float *L1, int LDL1, float *L2, int LDL2, int *IPIV) |
| void | QUARK_CORE_sssssm (Quark *quark, Quark_Task_Flags *task_flags, int m1, int n1, int m2, int n2, int k, int ib, int nb, float *A1, int lda1, float *A2, int lda2, float *L1, int ldl1, float *L2, int ldl2, int *IPIV) |
| void | CORE_sssssm_quark (Quark *quark) |
PLASMA core_blas kernel PLASMA is a software package provided by Univ. of Tennessee, Univ. of California Berkeley and Univ. of Colorado Denver
Definition in file core_sssssm.c.
| int CORE_sssssm | ( | int | M1, |
| int | N1, | ||
| int | M2, | ||
| int | N2, | ||
| int | K, | ||
| int | IB, | ||
| float * | A1, | ||
| int | LDA1, | ||
| float * | A2, | ||
| int | LDA2, | ||
| float * | L1, | ||
| int | LDL1, | ||
| float * | L2, | ||
| int | LDL2, | ||
| int * | IPIV | ||
| ) |
CORE_ststrf computes an LU factorization of a complex matrix formed by an upper triangular M1-by-N1 tile U on top of a M2-by-N2 tile A (N1 == N2) using partial pivoting with row interchanges.
This is the right-looking Level 2.5 BLAS version of the algorithm.
| [in] | M1 | The number of rows of the tile A1. M1 >= 0. |
| [in] | N1 | The number of columns of the tile A1. N1 >= 0. |
| [in] | M2 | The number of rows of the tile A2. M2 >= 0. |
| [in] | N2 | The number of columns of the tile A2. N2 >= 0. |
| [in] | K | The number of columns of the tiles L1 and L2. K >= 0. |
| [in] | IB | The inner-blocking size. IB >= 0. |
| [in,out] | A1 | On entry, the M1-by-N1 tile A1. On exit, A1 is overwritten by the application of L. |
| [in] | LDA1 | The leading dimension of the array A1. LDA1 >= max(1,M1). |
| [in,out] | A2 | On entry, the M2-by-N2 tile A2. On exit, A2 is overwritten by the application of L. |
| [in] | LDA2 | The leading dimension of the array A2. LDA2 >= max(1,M2). |
| [in] | L1 | The IB-by-K lower triangular tile as returned by CORE_ststrf. |
| [in] | LDL1 | The leading dimension of the array L1. LDL1 >= max(1,IB). |
| [in] | L2 | The M2-by-N2 tile as returned by CORE_ststrf. |
| [in] | LDL2 | The leading dimension of the array L2. LDL2 >= max(1,M2). |
| [in] | IPIV | as returned by CORE_ststrf. |
| PLASMA_SUCCESS | successful exit |
| <0 | if INFO = -k, the k-th argument had an illegal value |
Definition at line 90 of file core_sssssm.c.
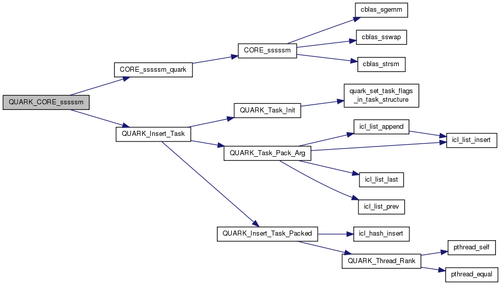
References cblas_sgemm(), cblas_sswap(), cblas_strsm(), CblasColMajor, CblasLeft, CblasLower, CblasNoTrans, CblasUnit, coreblas_error, max, min, and PLASMA_SUCCESS.


| void CORE_sssssm_quark | ( | Quark * | quark | ) |
Definition at line 219 of file core_sssssm.c.
References CORE_sssssm(), IPIV, and quark_unpack_args_15.


| void QUARK_CORE_sssssm | ( | Quark * | quark, |
| Quark_Task_Flags * | task_flags, | ||
| int | m1, | ||
| int | n1, | ||
| int | m2, | ||
| int | n2, | ||
| int | k, | ||
| int | ib, | ||
| int | nb, | ||
| float * | A1, | ||
| int | lda1, | ||
| float * | A2, | ||
| int | lda2, | ||
| float * | L1, | ||
| int | ldl1, | ||
| float * | L2, | ||
| int | ldl2, | ||
| int * | IPIV | ||
| ) |
Definition at line 184 of file core_sssssm.c.
References CORE_sssssm_quark(), DAG_CORE_SSSSM, INOUT, INPUT, LOCALITY, QUARK_Insert_Task(), and VALUE.

