|
PLASMA
2.4.5
PLASMA - Parallel Linear Algebra for Scalable Multi-core Architectures
|

Go to the source code of this file.
Macros | |
| #define | USAGE(name, args, details) |
| #define | max(a, b) ((a) > (b) ? (a) : (b)) |
| #define | min(a, b) ((a) < (b) ? (a) : (b)) |
Functions | |
| int | map_CM (int m, int n, int mb, int nb, int i, int j) |
| int | map_CCRB (int m, int n, int mb, int nb, int i, int j) |
| int | map_CRRB (int m, int n, int mb, int nb, int i, int j) |
| int | map_RCRB (int m, int n, int mb, int nb, int i, int j) |
| int | map_RRRB (int m, int n, int mb, int nb, int i, int j) |
| int | map_RM (int m, int n, int mb, int nb, int i, int j) |
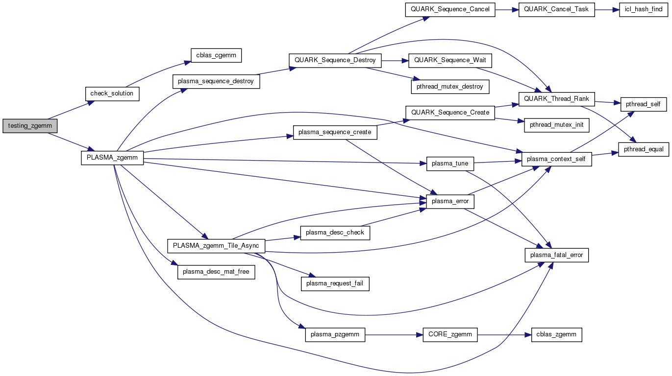
| int | testing_zgemm (int argc, char **argv) |
| int | testing_zhemm (int argc, char **argv) |
| int | testing_zsymm (int argc, char **argv) |
| int | testing_zherk (int argc, char **argv) |
| int | testing_zsyrk (int argc, char **argv) |
| int | testing_zher2k (int argc, char **argv) |
| int | testing_zsyr2k (int argc, char **argv) |
| int | testing_ztrmm (int argc, char **argv) |
| int | testing_ztrsm (int argc, char **argv) |
| int | testing_zpemv (int argc, char **argv) |
| int | testing_zposv (int argc, char **argv) |
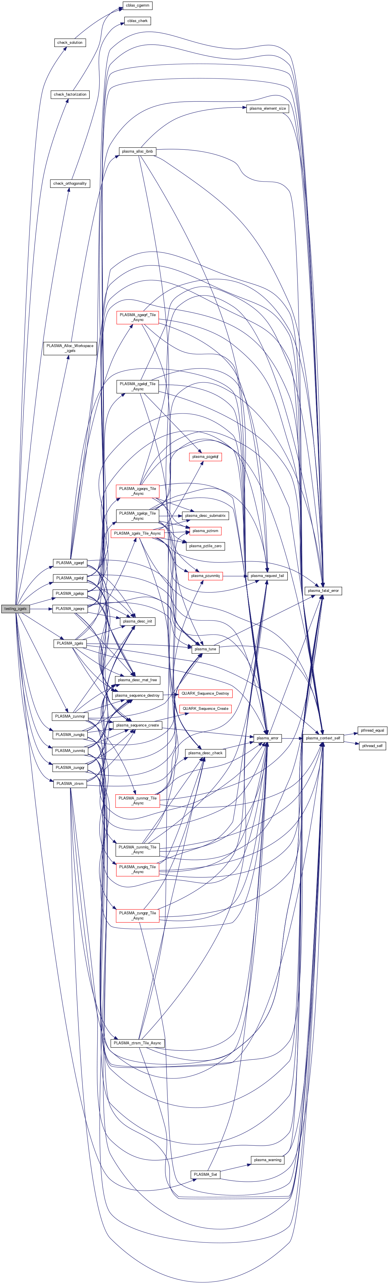
| int | testing_zgels (int argc, char **argv) |
| int | testing_zgesv (int argc, char **argv) |
| int | testing_zpotri (int argc, char **argv) |
| int | testing_zgetri (int argc, char **argv) |
| int | testing_zgeev (int argc, char **argv) |
| int | testing_zgesvd (int argc, char **argv) |
| int | testing_zheev (int argc, char **argv) |
| int | testing_zhegv (int argc, char **argv) |
| int | testing_zhegst (int argc, char **argv) |
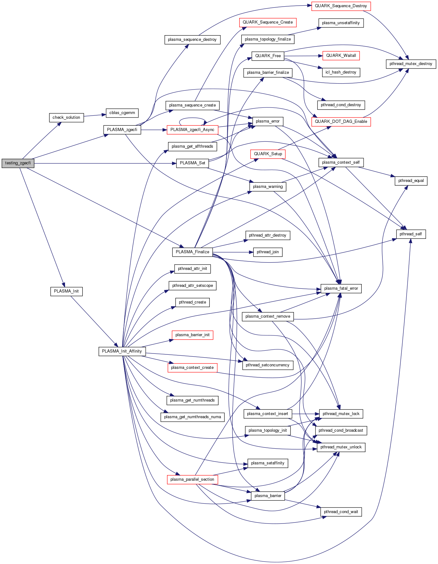
| int | testing_zgecfi (int argc, char **argv) |
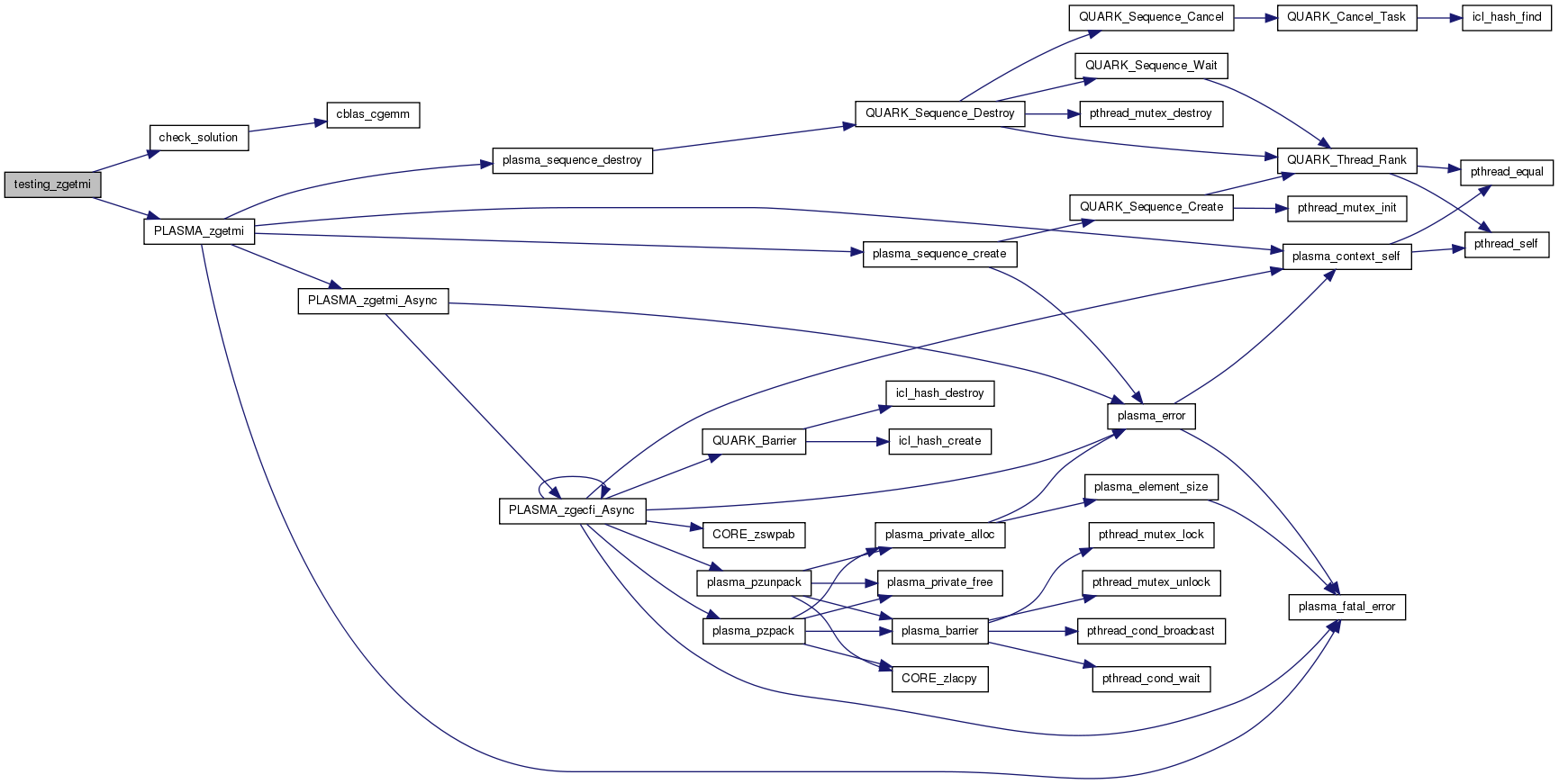
| int | testing_zgetmi (int argc, char **argv) |
| int | testing_zlange (int argc, char **argv) |
Variables | |
| int | IONE |
| int | ISEED [4] |
| int | format [6] |
| int | trans [3] |
| int | uplo [2] |
| int | side [2] |
| int | diag [2] |
| int | itype [3] |
| int | storev [2] |
| char * | formatstr [6] |
| char * | transstr [3] |
| char * | uplostr [2] |
| char * | sidestr [2] |
| char * | diagstr [2] |
| char * | itypestr [3] |
| char * | storevstr [2] |
| void * | formatmap [6] |
PLASMA testing routines PLASMA is a software package provided by Univ. of Tennessee, Univ. of California Berkeley and Univ. of Colorado Denver
Definition in file testing_zmain.h.
| #define max | ( | a, | |
| b | |||
| ) | ((a) > (b) ? (a) : (b)) |
Definition at line 31 of file testing_zmain.h.
| #define min | ( | a, | |
| b | |||
| ) | ((a) < (b) ? (a) : (b)) |
Definition at line 34 of file testing_zmain.h.
| #define USAGE | ( | name, | |
| args, | |||
| details | |||
| ) |
Definition at line 18 of file testing_zmain.h.
| int map_CCRB | ( | int | m, |
| int | n, | ||
| int | mb, | ||
| int | nb, | ||
| int | i, | ||
| int | j | ||
| ) |
Definition at line 49 of file testing_cmain.c.
| int map_CM | ( | int | m, |
| int | n, | ||
| int | mb, | ||
| int | nb, | ||
| int | i, | ||
| int | j | ||
| ) |
Definition at line 47 of file testing_cmain.c.
| int map_CRRB | ( | int | m, |
| int | n, | ||
| int | mb, | ||
| int | nb, | ||
| int | i, | ||
| int | j | ||
| ) |
Definition at line 68 of file testing_cmain.c.
| int map_RCRB | ( | int | m, |
| int | n, | ||
| int | mb, | ||
| int | nb, | ||
| int | i, | ||
| int | j | ||
| ) |
Definition at line 87 of file testing_cmain.c.
| int map_RM | ( | int | m, |
| int | n, | ||
| int | mb, | ||
| int | nb, | ||
| int | i, | ||
| int | j | ||
| ) |
Definition at line 48 of file testing_cmain.c.
| int map_RRRB | ( | int | m, |
| int | n, | ||
| int | mb, | ||
| int | nb, | ||
| int | i, | ||
| int | j | ||
| ) |
Definition at line 106 of file testing_cmain.c.
| int testing_zgecfi | ( | int | argc, |
| char ** | argv | ||
| ) |
Definition at line 89 of file testing_zgecfi.c.
References A, B, check_solution(), formatmap, formatstr, ISEED, PLASMA_DYNAMIC_SCHEDULING, PLASMA_Finalize(), PLASMA_Init(), PLASMA_SCHEDULING_MODE, PLASMA_Set(), PLASMA_SUCCESS, PLASMA_zgecfi(), PlasmaCM, and USAGE.


| int testing_zgeev | ( | int | argc, |
| char ** | argv | ||
| ) |
| int testing_zgels | ( | int | argc, |
| char ** | argv | ||
| ) |
Definition at line 198 of file testing_zgels.c.
References blas_eps, check_factorization(), check_orthogonality(), check_solution(), IONE, ISEED, min, PLASMA_Alloc_Workspace_zgels(), PLASMA_HOUSEHOLDER_MODE, PLASMA_HOUSEHOLDER_SIZE, PLASMA_Set(), PLASMA_TREE_HOUSEHOLDER, PLASMA_zgelqf(), PLASMA_zgelqs(), PLASMA_zgels(), PLASMA_zgeqrf(), PLASMA_zgeqrs(), PLASMA_ztrsm(), PLASMA_zunglq(), PLASMA_zungqr(), PLASMA_zunmlq(), PLASMA_zunmqr(), PlasmaConjTrans, PlasmaLeft, PlasmaLower, PlasmaNonUnit, PlasmaNoTrans, PlasmaUpper, Q, T, and USAGE.


| int testing_zgemm | ( | int | argc, |
| char ** | argv | ||
| ) |
Definition at line 35 of file testing_zgemm.c.
References A, B, C, check_solution(), IONE, ISEED, max, PLASMA_zgemm(), trans, transstr, and USAGE.


| int testing_zgesv | ( | int | argc, |
| char ** | argv | ||
| ) |
Definition at line 155 of file testing_zgesv.c.
References blas_eps, check_solution(), IONE, IPIV, ISEED, PLASMA_zgesv(), PLASMA_zgetrf(), PLASMA_zgetrs, PLASMA_zlaswp(), PLASMA_ztrsm(), PlasmaLeft, PlasmaLower, PlasmaNonUnit, PlasmaNoTrans, PlasmaUnit, PlasmaUpper, and USAGE.


| int testing_zgesvd | ( | int | argc, |
| char ** | argv | ||
| ) |
Definition at line 33 of file testing_zgesvd.c.
References check_orthogonality(), check_solution(), ISEED, lapack_const, max, min, PLASMA_Alloc_Workspace_zgesvd(), PLASMA_Dealloc_Handle_Tile(), PLASMA_Enable(), PLASMA_ERRORS, PLASMA_HOUSEHOLDER_MODE, PLASMA_HOUSEHOLDER_SIZE, PLASMA_Set(), PLASMA_TREE_HOUSEHOLDER, PLASMA_WARNINGS, PLASMA_zgesvd(), PlasmaDistUniform, PlasmaLeft, PlasmaNonsymPosv, PlasmaNoPacking, PlasmaNoVec, PlasmaRight, PlasmaVec, T, and USAGE.


| int testing_zgetmi | ( | int | argc, |
| char ** | argv | ||
| ) |
Definition at line 46 of file testing_zgetmi.c.
References A, B, check_solution(), format, formatmap, formatstr, ISEED, PLASMA_SUCCESS, PLASMA_zgetmi(), and USAGE.


| int testing_zgetri | ( | int | argc, |
| char ** | argv | ||
| ) |
Definition at line 29 of file testing_zgetri.c.
References check_factorization(), IPIV, PLASMA_zgetrf(), PLASMA_zgetri(), PLASMA_zplrnt(), and USAGE.


| int testing_zheev | ( | int | argc, |
| char ** | argv | ||
| ) |
Definition at line 35 of file testing_zheev.c.
References check_orthogonality(), check_solution(), ISEED, lapack_const, min, PLASMA_Alloc_Workspace_zheev(), PLASMA_Dealloc_Handle_Tile(), PLASMA_Enable(), PLASMA_ERRORS, PLASMA_WARNINGS, PLASMA_zheev(), PlasmaDistSymmetric, PlasmaHermGeev, PlasmaLower, PlasmaNoPacking, PlasmaNoVec, PlasmaVec, Q, T, uplo, and USAGE.


| int testing_zhegst | ( | int | argc, |
| char ** | argv | ||
| ) |
Definition at line 32 of file testing_zhegst.c.
References check_factorization(), itype, itypestr, PLASMA_zhegst(), PLASMA_zplghe(), PLASMA_zpotrf(), uplo, uplostr, and USAGE.


| int testing_zhegv | ( | int | argc, |
| char ** | argv | ||
| ) |
Definition at line 36 of file testing_zhegv.c.
References check_orthogonality(), check_solution(), itype, itypestr, lapack_const, PLASMA_Alloc_Workspace_zhegv(), PLASMA_Dealloc_Handle_Tile(), PLASMA_Enable(), PLASMA_ERRORS, PLASMA_WARNINGS, PLASMA_zhegv(), PLASMA_zplghe(), PlasmaNoVec, PlasmaVec, Q, T, uplo, uplostr, and USAGE.


| int testing_zhemm | ( | int | argc, |
| char ** | argv | ||
| ) |
Definition at line 31 of file testing_zhemm.c.
References A, B, C, check_solution(), IONE, ISEED, max, PLASMA_zhemm(), PLASMA_zplghe(), side, sidestr, uplo, uplostr, and USAGE.


| int testing_zher2k | ( | int | argc, |
| char ** | argv | ||
| ) |
Definition at line 32 of file testing_zher2k.c.
References A, B, C, check_solution(), IONE, ISEED, max, PLASMA_zher2k(), PLASMA_zplghe(), PlasmaTrans, trans, transstr, uplo, uplostr, and USAGE.


| int testing_zherk | ( | int | argc, |
| char ** | argv | ||
| ) |
Definition at line 31 of file testing_zherk.c.
References A, C, check_solution(), IONE, ISEED, max, PLASMA_zherk(), PLASMA_zplgsy(), PlasmaTrans, trans, transstr, uplo, uplostr, and USAGE.


| int testing_zlange | ( | int | argc, |
| char ** | argv | ||
| ) |
Definition at line 34 of file testing_zlange.c.
References A, cimag(), IONE, ISEED, lapack_const, max, min, norm, normstr, PLASMA_zlange, PLASMA_zlanhe, PLASMA_zlansy(), uplo, uplostr, and USAGE.


| int testing_zpemv | ( | int | argc, |
| char ** | argv | ||
| ) |
Definition at line 79 of file testing_zpemv.c.
References A, cblas_zcopy(), check_solution(), CORE_zpemv(), creal(), ISEED, PLASMA_zplrnt(), PlasmaColumnwise, PlasmaNoTrans, PlasmaRowwise, storev, storevstr, trans, transstr, and USAGE.


| int testing_zposv | ( | int | argc, |
| char ** | argv | ||
| ) |
Definition at line 154 of file testing_zposv.c.
References blas_eps, check_factorization(), check_solution(), PLASMA_zlacpy, PLASMA_zplghe(), PLASMA_zplrnt(), PLASMA_zposv(), PLASMA_zpotrf(), PLASMA_zpotrs(), PLASMA_ztrsm(), PlasmaConjTrans, PlasmaLeft, PlasmaNonUnit, PlasmaNoTrans, PlasmaUpper, PlasmaUpperLower, uplo, and USAGE.


| int testing_zpotri | ( | int | argc, |
| char ** | argv | ||
| ) |
Definition at line 164 of file testing_zpotri.c.
References blas_eps, check_factorization(), PLASMA_zlacpy, PLASMA_zplghe(), PLASMA_zpotrf(), PLASMA_zpotri(), PlasmaUpper, PlasmaUpperLower, uplo, and USAGE.


| int testing_zsymm | ( | int | argc, |
| char ** | argv | ||
| ) |
Definition at line 31 of file testing_zsymm.c.
References A, B, C, check_solution(), IONE, ISEED, max, PLASMA_zplgsy(), PLASMA_zsymm(), side, sidestr, uplo, uplostr, and USAGE.


| int testing_zsyr2k | ( | int | argc, |
| char ** | argv | ||
| ) |
Definition at line 32 of file testing_zsyr2k.c.
References A, B, C, check_solution(), IONE, ISEED, max, PLASMA_zplgsy(), PLASMA_zsyr2k(), trans, transstr, uplo, uplostr, and USAGE.


| int testing_zsyrk | ( | int | argc, |
| char ** | argv | ||
| ) |
Definition at line 31 of file testing_zsyrk.c.
References A, C, check_solution(), IONE, ISEED, max, PLASMA_zplgsy(), PLASMA_zsyrk(), trans, transstr, uplo, uplostr, and USAGE.


| int testing_ztrmm | ( | int | argc, |
| char ** | argv | ||
| ) |
Definition at line 34 of file testing_ztrmm.c.
References A, B, CBLAS_SADDR, cblas_zaxpy(), cblas_ztrmm(), CblasColMajor, check_solution(), diag, diagstr, IONE, ISEED, lapack_const, max, PLASMA_ztrmm(), PlasmaInfNorm, PlasmaLeft, side, sidestr, trans, transstr, uplo, uplostr, and USAGE.


| int testing_ztrsm | ( | int | argc, |
| char ** | argv | ||
| ) |
Definition at line 34 of file testing_ztrsm.c.
References A, B, CBLAS_SADDR, cblas_zaxpy(), cblas_ztrsm(), CblasColMajor, check_solution(), diag, diagstr, IONE, ISEED, lapack_const, max, PLASMA_ztrsm(), PlasmaInfNorm, PlasmaLeft, side, sidestr, trans, transstr, uplo, uplostr, and USAGE.


| int diag[2] |
Definition at line 31 of file testing_cmain.c.
| char* diagstr[2] |
Definition at line 39 of file testing_cmain.c.
| int format[6] |
Definition at line 28 of file testing_cmain.c.
| void* formatmap[6] |
Definition at line 125 of file testing_cmain.c.
| char* formatstr[6] |
Definition at line 36 of file testing_cmain.c.
| int IONE |
Definition at line 37 of file example_cgelqf.c.
| int ISEED[4] |
Definition at line 38 of file example_cgelqf.c.
| int itype[3] |
Definition at line 33 of file testing_cmain.c.
| char* itypestr[3] |
Definition at line 41 of file testing_cmain.c.
| int side[2] |
Definition at line 29 of file testing_cmain.c.
| char* sidestr[2] |
Definition at line 37 of file testing_cmain.c.
| int storev[2] |
Definition at line 34 of file testing_cmain.c.
| char* storevstr[2] |
Definition at line 42 of file testing_cmain.c.
| int trans[3] |
Definition at line 32 of file testing_cmain.c.
| char* transstr[3] |
Definition at line 40 of file testing_cmain.c.
| int uplo[2] |
Definition at line 30 of file testing_cmain.c.
| char* uplostr[2] |
Definition at line 38 of file testing_cmain.c.