|
PLASMA
2.4.5
PLASMA - Parallel Linear Algebra for Scalable Multi-core Architectures
|

Go to the source code of this file.
PLASMA auxiliary routines PLASMA is a software package provided by Univ. of Tennessee, Univ. of California Berkeley and Univ. of Colorado Denver
Definition in file workspace_z.c.
| int PLASMA_Alloc_Workspace_zgebrd | ( | int | M, |
| int | N, | ||
| PLASMA_desc ** | descT | ||
| ) |
PLASMA_Alloc_Workspace_zgebrd - Allocates workspace for PLASMA_zgebrd or PLASMA_zgebrd_Tile routine.
| [in] | M | The number of rows of the matrix A. M >= 0. |
| [in] | N | The number of columns of the matrix A. N >= 0. |
| [out] | T | On exit, workspace handle for storage of the extra T factors required by the tile BRD. |
| PLASMA_SUCCESS | successful exit |
Definition at line 89 of file workspace_z.c.
References plasma_alloc_ibnb_tile(), PLASMA_FUNC_ZGEBRD, and PlasmaComplexDouble.


| int PLASMA_Alloc_Workspace_zgeev | ( | int | N, |
| PLASMA_desc ** | descT | ||
| ) |
PLASMA_Alloc_Workspace_zgeev - Allocates workspace for PLASMA_zgeev or PLASMA_zgeev_Tile routine.
| [in] | N | The order of the matrix A. N >= 0. |
| [out] | T | On exit, workspace handle for storage of the extra T factors required by the tile Hessenberg. |
| PLASMA_SUCCESS | successful exit |
Definition at line 40 of file workspace_z.c.
References plasma_alloc_ibnb_tile(), PLASMA_FUNC_ZGEEV, and PlasmaComplexDouble.

| int PLASMA_Alloc_Workspace_zgehrd | ( | int | N, |
| PLASMA_desc ** | descT | ||
| ) |
PLASMA_Alloc_Workspace_zgehrd - Allocates workspace for PLASMA_zgehrd or PLASMA_zgehrd_Tile routine.
| [in] | N | The number of columns of the matrix A. N >= 0. |
| [out] | T | On exit, workspace handle for storage of the extra T factors required by the tile Hessenberg. |
| PLASMA_SUCCESS | successful exit |
Definition at line 63 of file workspace_z.c.
References plasma_alloc_ibnb_tile(), PLASMA_FUNC_ZGEHRD, and PlasmaComplexDouble.

| int PLASMA_Alloc_Workspace_zgelqf | ( | int | M, |
| int | N, | ||
| PLASMA_Complex64_t ** | T | ||
| ) |
PLASMA_Alloc_Workspace_zgelqf - Allocates workspace for PLASMA_zgelqf or PLASMA_zgelqf_Tile routines.
| [in] | M | The number of rows of the matrix A. M >= 0. |
| [in] | N | The number of columns of the matrix A. N >= 0. |
| [out] | T | On exit, workspace handle for storage of the extra T factors required by the tile LQ factorization. |
| PLASMA_SUCCESS | successful exit |
Definition at line 225 of file workspace_z.c.
References plasma_alloc_ibnb(), PLASMA_FUNC_ZGELS, and PlasmaComplexDouble.


| int PLASMA_Alloc_Workspace_zgelqf_Tile | ( | int | M, |
| int | N, | ||
| PLASMA_desc ** | descT | ||
| ) |
PLASMA_Alloc_Workspace_zgelqf_Tile - Allocates tile workspace for PLASMA_zgels_Tile routine.
| [in] | M | The number of rows of the matrix A. M >= 0. |
| [in] | N | The number of columns of the matrix A. N >= 0. |
| [out] | descT | On exit, PLASMA_desc on workspace handle for storage of the extra T factors required by the tile QR or the tile LQ factorization. |
| PLASMA_SUCCESS | successful exit |
Definition at line 252 of file workspace_z.c.
References plasma_alloc_ibnb_tile(), PLASMA_FUNC_ZGELS, and PlasmaComplexDouble.


| int PLASMA_Alloc_Workspace_zgels | ( | int | M, |
| int | N, | ||
| PLASMA_Complex64_t ** | T | ||
| ) |
PLASMA_Alloc_Workspace_zgels - Allocates workspace for PLASMA_zgels or PLASMA_zgels_Tile routine.
| [in] | M | The number of rows of the matrix A. M >= 0. |
| [in] | N | The number of columns of the matrix A. N >= 0. |
| [out] | T | On exit, workspace handle for storage of the extra T factors required by the tile QR or the tile LQ factorization. |
| PLASMA_SUCCESS | successful exit |
Definition at line 116 of file workspace_z.c.
References plasma_alloc_ibnb(), PLASMA_FUNC_ZGELS, and PlasmaComplexDouble.


| int PLASMA_Alloc_Workspace_zgels_Tile | ( | int | M, |
| int | N, | ||
| PLASMA_desc ** | descT | ||
| ) |
@ -192,33 +120,6 @
PLASMA_Alloc_Workspace_zgels_Tile - Allocates tile workspace for PLASMA_zgels_Tile routine.
| [in] | M | The number of rows of the matrix A. M >= 0. |
| [in] | N | The number of columns of the matrix A. N >= 0. |
| [out] | descT | On exit, PLASMA_desc on workspace handle for storage of the extra T factors required by the tile QR or the tile LQ factorization. |
| PLASMA_SUCCESS | successful exit |
Definition at line 144 of file workspace_z.c.
References plasma_alloc_ibnb_tile(), PLASMA_FUNC_ZGELS, and PlasmaComplexDouble.


| int PLASMA_Alloc_Workspace_zgeqrf | ( | int | M, |
| int | N, | ||
| PLASMA_Complex64_t ** | T | ||
| ) |
PLASMA_Alloc_Workspace_zgeqrf - Allocates workspace for PLASMA_zgeqrf or PLASMA_zgeqrf_Tile routine.
| [in] | M | The number of rows of the matrix A. M >= 0. |
| [in] | N | The number of columns of the matrix A. N >= 0. |
| [out] | T | On exit, workspace handle for storage of the extra T factors required by the tile QR factorization. |
| PLASMA_SUCCESS | successful exit |
Definition at line 171 of file workspace_z.c.
References plasma_alloc_ibnb(), PLASMA_FUNC_ZGELS, and PlasmaComplexDouble.


| int PLASMA_Alloc_Workspace_zgeqrf_Tile | ( | int | M, |
| int | N, | ||
| PLASMA_desc ** | descT | ||
| ) |
PLASMA_Alloc_Workspace_zgeqrf_Tile - Allocates tile workspace for PLASMA_zgels_Tile routine.
| [in] | M | The number of rows of the matrix A. M >= 0. |
| [in] | N | The number of columns of the matrix A. N >= 0. |
| [out] | descT | On exit, PLASMA_desc on workspace handle for storage of the extra T factors required by the tile QR or the tile LQ factorization. |
| PLASMA_SUCCESS | successful exit |
Definition at line 198 of file workspace_z.c.
References plasma_alloc_ibnb_tile(), PLASMA_FUNC_ZGELS, and PlasmaComplexDouble.


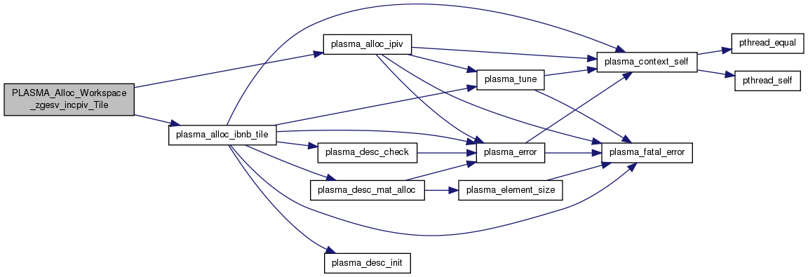
| int PLASMA_Alloc_Workspace_zgesv_incpiv | ( | int | N, |
| PLASMA_Complex64_t ** | L, | ||
| int ** | IPIV | ||
| ) |
PLASMA_Alloc_Workspace_zgesv - Allocates workspace for PLASMA_zgesv or PLASMA_zgesv_Tile routines.
| [in] | N | The number of linear equations, i.e., the order of the matrix A. N >= 0. |
| [out] | L | On exit, workspace handle for storage of the extra L factors required by the tile LU factorization. |
| [out] | IPIV | On exit, workspace handle for storage of pivot indexes required by the tile LU factorization (not equivalent to LAPACK). |
| PLASMA_SUCCESS | successful exit |
Definition at line 280 of file workspace_z.c.
References plasma_alloc_ibnb(), plasma_alloc_ipiv(), PLASMA_FUNC_ZGESV, PLASMA_SUCCESS, and PlasmaComplexDouble.


| int PLASMA_Alloc_Workspace_zgesv_incpiv_Tile | ( | int | N, |
| PLASMA_desc ** | descL, | ||
| int ** | IPIV | ||
| ) |
PLASMA_Alloc_Workspace_zgesv_Tile - Allocates workspace for PLASMA_zgesv_Tile routines.
| [in] | N | The number of linear equations, i.e., the order of the matrix A. N >= 0. |
| [out] | descL | On exit, PLASMA descriptor on workspace handle for storage of the extra L factors required by the tile LU factorization. |
| [out] | IPIV | On exit, workspace handle for storage of pivot indexes required by the tile LU factorization (not equivalent to LAPACK). |
| PLASMA_SUCCESS | successful exit |
Definition at line 311 of file workspace_z.c.
References plasma_alloc_ibnb_tile(), plasma_alloc_ipiv(), PLASMA_FUNC_ZGESV, PLASMA_SUCCESS, and PlasmaComplexDouble.


| int PLASMA_Alloc_Workspace_zgesvd | ( | int | M, |
| int | N, | ||
| PLASMA_desc ** | descT | ||
| ) |
PLASMA_Alloc_Workspace_zgesvd - Allocates workspace for PLASMA_zgesvd or PLASMA_zgesvd_Tile routine.
| [in] | M | The number of rows of the matrix A. M >= 0. |
| [in] | N | The number of columns of the matrix A. N >= 0. |
| [out] | T | On exit, workspace handle for storage of the extra T factors required by the tile BRD. |
| PLASMA_SUCCESS | successful exit |
Definition at line 341 of file workspace_z.c.
References plasma_alloc_ibnb_tile(), PLASMA_FUNC_ZGESVD, and PlasmaComplexDouble.


| int PLASMA_Alloc_Workspace_zgetrf_incpiv | ( | int | M, |
| int | N, | ||
| PLASMA_Complex64_t ** | L, | ||
| int ** | IPIV | ||
| ) |
PLASMA_Alloc_Workspace_zgetrf_incpiv - Allocates workspace for PLASMA_zgetrf_incpiv or PLASMA_zgetrf_incpiv_Tile or PLASMA_zgetrf_incpiv_Tile_Async routines.
| [in] | M | The number of rows of the matrix A. M >= 0. |
| [in] | N | The number of columns of the matrix A. N >= 0. |
| [out] | L | On exit, workspace handle for storage of the extra L factors required by the tile LU factorization. |
| [out] | IPIV | On exit, workspace handle for storage of pivot indexes required by the tile LU factorization (not equivalent to LAPACK). |
| PLASMA_SUCCESS | successful exit |
Definition at line 379 of file workspace_z.c.
References plasma_alloc_ibnb(), plasma_alloc_ipiv(), PLASMA_FUNC_ZGESV, PLASMA_SUCCESS, and PlasmaComplexDouble.


| int PLASMA_Alloc_Workspace_zgetrf_incpiv_Tile | ( | int | N, |
| PLASMA_desc ** | descL, | ||
| int ** | IPIV | ||
| ) |
PLASMA_Alloc_Workspace_zgetrf_incpiv_Tile - Allocates workspace for PLASMA_zgesv_incpiv_Tile or PLASMA_zgesv_incpiv_Tile_Async routines.
| [in] | N | The number of linear equations, i.e., the order of the matrix A. N >= 0. |
| [out] | descL | On exit, PLASMA descriptor on workspace handle for storage of the extra L factors required by the tile LU factorization. |
| [out] | IPIV | On exit, workspace handle for storage of pivot indexes required by the tile LU factorization (not equivalent to LAPACK). |
| PLASMA_SUCCESS | successful exit |
Definition at line 411 of file workspace_z.c.
References plasma_alloc_ibnb_tile(), plasma_alloc_ipiv(), PLASMA_FUNC_ZGESV, PLASMA_SUCCESS, and PlasmaComplexDouble.


| int PLASMA_Alloc_Workspace_zheev | ( | int | M, |
| int | N, | ||
| PLASMA_desc ** | descT | ||
| ) |
PLASMA_Alloc_Workspace_zheev - Allocates workspace for PLASMA_zheev or PLASMA_zheev_Tile routine.
| [in] | M | The number of rows of the matrix A. M >= 0. |
| [in] | N | The number of columns of the matrix A. N >= 0. |
| [out] | T | On exit, workspace handle for storage of the extra T factors required by the tile TRD. |
| PLASMA_SUCCESS | successful exit |
Definition at line 441 of file workspace_z.c.
References plasma_alloc_ibnb_tile(), PLASMA_FUNC_ZHEEV, and PlasmaComplexDouble.


| int PLASMA_Alloc_Workspace_zhegv | ( | int | M, |
| int | N, | ||
| PLASMA_desc ** | descT | ||
| ) |
PLASMA_Alloc_Workspace_zhegv - Allocates workspace for PLASMA_zhegv or PLASMA_zhegv_Tile routine.
| [in] | M | The number of rows of the matrix A. M >= 0. |
| [in] | N | The number of columns of the matrix A. N >= 0. |
| [out] | T | On exit, workspace handle for storage of the extra T factors required by the tile TRD. |
| PLASMA_SUCCESS | successful exit |
Definition at line 467 of file workspace_z.c.
References plasma_alloc_ibnb_tile(), PLASMA_FUNC_ZHEGV, and PlasmaComplexDouble.


| int PLASMA_Alloc_Workspace_zhetrd | ( | int | M, |
| int | N, | ||
| PLASMA_desc ** | descT | ||
| ) |
PLASMA_Alloc_Workspace_zhetrd - Allocates workspace for PLASMA_zhetrd or PLASMA_zhetrd_Tile routine.
| [in] | M | The number of rows of the matrix A. M >= 0. |
| [in] | N | The number of columns of the matrix A. N >= 0. |
| [out] | T | On exit, workspace handle for storage of the extra T factors required by the tile TRD. |
| PLASMA_SUCCESS | successful exit |
Definition at line 493 of file workspace_z.c.
References plasma_alloc_ibnb_tile(), PLASMA_FUNC_ZHETRD, and PlasmaComplexDouble.

