|
PLASMA
2.4.5
PLASMA - Parallel Linear Algebra for Scalable Multi-core Architectures
|

Go to the source code of this file.
Functions | |
| void | CORE_sbrdalg (PLASMA_enum uplo, int N, int NB, PLASMA_desc *pA, float *V, float *TAU, int i, int j, int m, int grsiz) |
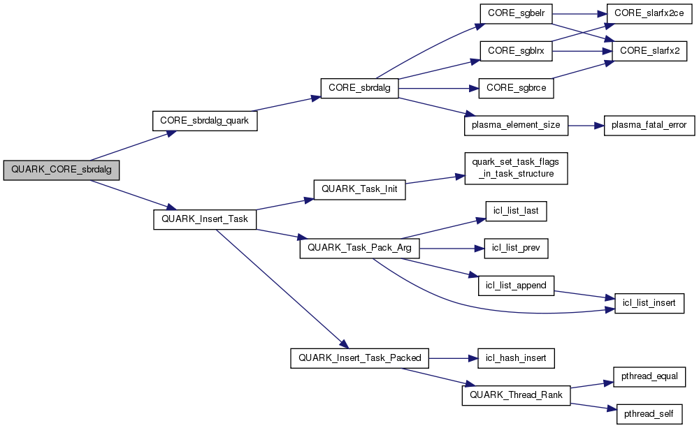
| void | QUARK_CORE_sbrdalg (Quark *quark, Quark_Task_Flags *task_flags, int uplo, int N, int NB, PLASMA_desc *A, float *V, float *TAU, int i, int j, int m, int grsiz, int BAND, int *PCOL, int *ACOL, int *MCOL) |
| void | CORE_sbrdalg_quark (Quark *quark) |
PLASMA core_blas kernel PLASMA is a software package provided by Univ. of Tennessee, Univ. of California Berkeley and Univ. of Colorado Denver
Definition in file core_sbrdalg.c.
| void CORE_sbrdalg | ( | PLASMA_enum | uplo, |
| int | N, | ||
| int | NB, | ||
| PLASMA_desc * | pA, | ||
| float * | V, | ||
| float * | TAU, | ||
| int | i, | ||
| int | j, | ||
| int | m, | ||
| int | grsiz | ||
| ) |
CORE_sbrdalg is a part of the bidiagonal reduction algorithm (bulgechasing). It correspond to a local driver of the kernels that should be executed on a single core.
| [in] | uplo |
|
| [in] | N | The order of the matrix A. N >= 0. |
| [in] | NB | The size of the Bandwidth of the matrix A, which correspond to the tile size. NB >= 0. |
| [in] | pA | A pointer to the descriptor of the matrix A. |
| [out] | V | float array, dimension (N). The scalar elementary reflectors are written in this array. So it is used as a workspace for V at each step of the bulge chasing algorithm. |
| [out] | TAU | float array, dimension (N). The scalar factors of the elementary reflectors are written in thisarray. So it is used as a workspace for TAU at each step of the bulge chasing algorithm. |
| [in] | i | Integer that refer to the current sweep. (outer loop). |
| [in] | j | Integer that refer to the sweep to chase.(inner loop). |
| [in] | m | Integer that refer to a sweep step, to ensure order dependencies. |
| [in] | grsiz | Integer that refer to the size of a group. group mean the number of kernel that should be executed sequentially on the same core. group size is a trade-off between locality (cache reuse) and parallelism. a small group size increase parallelism while a large group size increase cache reuse. |
| PLASMA_SUCCESS | successful exit |
| <0 | if -i, the i-th argument had an illegal value |
Definition at line 83 of file core_sbrdalg.c.
References A, CORE_sgbelr(), CORE_sgblrx(), CORE_sgbrce(), plasma_desc_t::dtyp, min, and plasma_element_size().


| void CORE_sbrdalg_quark | ( | Quark * | quark | ) |
Definition at line 161 of file core_sbrdalg.c.
References CORE_sbrdalg(), quark_unpack_args_10, TAU, uplo, and V.


| void QUARK_CORE_sbrdalg | ( | Quark * | quark, |
| Quark_Task_Flags * | task_flags, | ||
| int | uplo, | ||
| int | N, | ||
| int | NB, | ||
| PLASMA_desc * | A, | ||
| float * | V, | ||
| float * | TAU, | ||
| int | i, | ||
| int | j, | ||
| int | m, | ||
| int | grsiz, | ||
| int | BAND, | ||
| int * | PCOL, | ||
| int * | ACOL, | ||
| int * | MCOL | ||
| ) |
Definition at line 127 of file core_sbrdalg.c.
References CORE_sbrdalg_quark(), INPUT, LOCALITY, NODEP, OUTPUT, QUARK_Insert_Task(), and VALUE.

