|
PLASMA
2.4.5
PLASMA - Parallel Linear Algebra for Scalable Multi-core Architectures
|
#include "common.h"
Go to the source code of this file.
Macros | |
| #define | A(m, n) BLKADDR(A, float, m, n) |
| #define | B(m, n) BLKADDR(B, float, m, n) |
| #define | C(m, n) BLKADDR(C, float, m, n) |
Functions | |
| void | plasma_pssyr2k (plasma_context_t *plasma) |
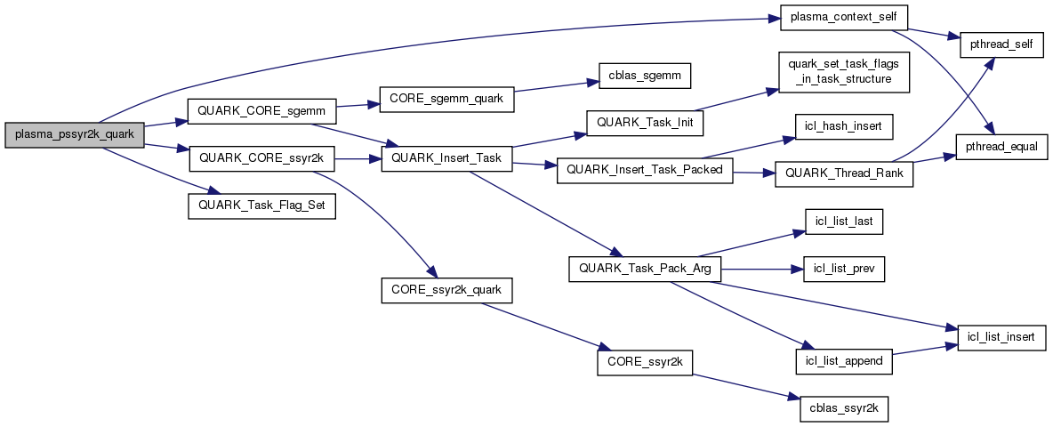
| void | plasma_pssyr2k_quark (PLASMA_enum uplo, PLASMA_enum trans, float alpha, PLASMA_desc A, PLASMA_desc B, float beta, PLASMA_desc C, PLASMA_sequence *sequence, PLASMA_request *request) |
PLASMA auxiliary routines PLASMA is a software package provided by Univ. of Tennessee, Univ. of California Berkeley and Univ. of Colorado Denver
Definition in file pssyr2k.c.
| void plasma_pssyr2k | ( | plasma_context_t * | plasma | ) |
Parallel tile Hermitian rank-k update - static scheduling
Definition at line 23 of file pssyr2k.c.
References A, B, BLKLDD, C, CORE_sgemm(), CORE_ssyr2k(), plasma_desc_t::m, plasma_desc_t::mb, plasma_desc_t::mt, plasma_desc_t::n, plasma_desc_t::nb, plasma_desc_t::nt, PLASMA_RANK, PLASMA_SIZE, PLASMA_SUCCESS, plasma_unpack_args_9, PlasmaLower, PlasmaNoTrans, PlasmaTrans, plasma_sequence_t::status, trans, and uplo.


| void plasma_pssyr2k_quark | ( | PLASMA_enum | uplo, |
| PLASMA_enum | trans, | ||
| float | alpha, | ||
| PLASMA_desc | A, | ||
| PLASMA_desc | B, | ||
| float | beta, | ||
| PLASMA_desc | C, | ||
| PLASMA_sequence * | sequence, | ||
| PLASMA_request * | request | ||
| ) |
Parallel tile Hermitian rank-k update - dynamic scheduling
Definition at line 217 of file pssyr2k.c.
References A, B, BLKLDD, C, plasma_desc_t::m, plasma_desc_t::mb, plasma_desc_t::mt, plasma_desc_t::n, plasma_desc_t::nb, plasma_desc_t::nt, plasma_context_self(), PLASMA_SUCCESS, PlasmaLower, PlasmaNoTrans, PlasmaTrans, plasma_context_struct::quark, QUARK_CORE_sgemm(), QUARK_CORE_ssyr2k(), plasma_sequence_t::quark_sequence, QUARK_Task_Flag_Set(), Quark_Task_Flags_Initializer, plasma_sequence_t::status, and TASK_SEQUENCE.

