|
PLASMA
2.4.5
PLASMA - Parallel Linear Algebra for Scalable Multi-core Architectures
|
#include "common.h"
Go to the source code of this file.
Functions | |
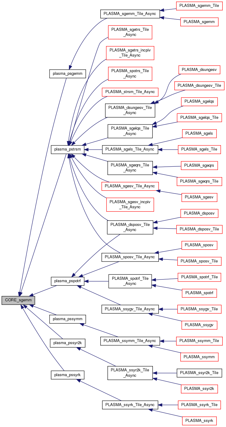
| void | CORE_sgemm (int transA, int transB, int M, int N, int K, float alpha, float *A, int LDA, float *B, int LDB, float beta, float *C, int LDC) |
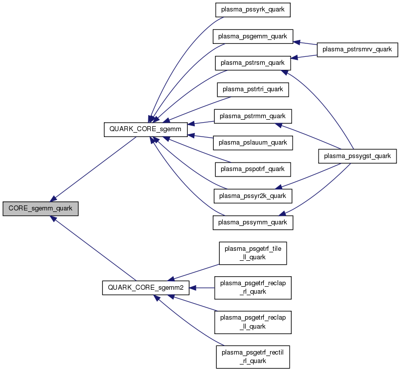
| void | QUARK_CORE_sgemm (Quark *quark, Quark_Task_Flags *task_flags, int transA, int transB, int m, int n, int k, int nb, float alpha, float *A, int lda, float *B, int ldb, float beta, float *C, int ldc) |
| void | QUARK_CORE_sgemm2 (Quark *quark, Quark_Task_Flags *task_flags, int transA, int transB, int m, int n, int k, int nb, float alpha, float *A, int lda, float *B, int ldb, float beta, float *C, int ldc) |
| void | CORE_sgemm_quark (Quark *quark) |
| void | QUARK_CORE_sgemm_f2 (Quark *quark, Quark_Task_Flags *task_flags, int transA, int transB, int m, int n, int k, int nb, float alpha, float *A, int lda, float *B, int ldb, float beta, float *C, int ldc, float *fake1, int szefake1, int flag1, float *fake2, int szefake2, int flag2) |
| void | CORE_sgemm_f2_quark (Quark *quark) |
| void | QUARK_CORE_sgemm_p2 (Quark *quark, Quark_Task_Flags *task_flags, int transA, int transB, int m, int n, int k, int nb, float alpha, float *A, int lda, float **B, int ldb, float beta, float *C, int ldc) |
| void | CORE_sgemm_p2_quark (Quark *quark) |
| void | QUARK_CORE_sgemm_p3 (Quark *quark, Quark_Task_Flags *task_flags, int transA, int transB, int m, int n, int k, int nb, float alpha, float *A, int lda, float *B, int ldb, float beta, float **C, int ldc) |
| void | CORE_sgemm_p3_quark (Quark *quark) |
| void | QUARK_CORE_sgemm_p2f1 (Quark *quark, Quark_Task_Flags *task_flags, int transA, int transB, int m, int n, int k, int nb, float alpha, float *A, int lda, float **B, int ldb, float beta, float *C, int ldc, float *fake1, int szefake1, int flag1) |
| void | CORE_sgemm_p2f1_quark (Quark *quark) |
PLASMA core_blas kernel PLASMA is a software package provided by Univ. of Tennessee, Univ. of California Berkeley and Univ. of Colorado Denver
Definition in file core_sgemm.c.
| void CORE_sgemm | ( | int | transA, |
| int | transB, | ||
| int | M, | ||
| int | N, | ||
| int | K, | ||
| float | alpha, | ||
| float * | A, | ||
| int | LDA, | ||
| float * | B, | ||
| int | LDB, | ||
| float | beta, | ||
| float * | C, | ||
| int | LDC | ||
| ) |
Definition at line 28 of file core_sgemm.c.
References cblas_sgemm(), and CblasColMajor.


| void CORE_sgemm_f2_quark | ( | Quark * | quark | ) |
Definition at line 171 of file core_sgemm.c.
References A, B, C, cblas_sgemm(), CblasColMajor, and quark_unpack_args_15.


| void CORE_sgemm_p2_quark | ( | Quark * | quark | ) |
Definition at line 234 of file core_sgemm.c.
References A, B, C, cblas_sgemm(), CblasColMajor, and quark_unpack_args_13.


| void CORE_sgemm_p2f1_quark | ( | Quark * | quark | ) |
Definition at line 360 of file core_sgemm.c.
References A, B, C, cblas_sgemm(), CblasColMajor, and quark_unpack_args_14.


| void CORE_sgemm_p3_quark | ( | Quark * | quark | ) |
Definition at line 296 of file core_sgemm.c.
References A, B, C, cblas_sgemm(), CblasColMajor, and quark_unpack_args_13.


| void CORE_sgemm_quark | ( | Quark * | quark | ) |
Definition at line 106 of file core_sgemm.c.
References A, B, C, cblas_sgemm(), CblasColMajor, and quark_unpack_args_13.


| void QUARK_CORE_sgemm | ( | Quark * | quark, |
| Quark_Task_Flags * | task_flags, | ||
| int | transA, | ||
| int | transB, | ||
| int | m, | ||
| int | n, | ||
| int | k, | ||
| int | nb, | ||
| float | alpha, | ||
| float * | A, | ||
| int | lda, | ||
| float * | B, | ||
| int | ldb, | ||
| float | beta, | ||
| float * | C, | ||
| int | ldc | ||
| ) |
Definition at line 46 of file core_sgemm.c.
References CORE_sgemm_quark(), DAG_CORE_GEMM, INOUT, INPUT, QUARK_Insert_Task(), and VALUE.


| void QUARK_CORE_sgemm2 | ( | Quark * | quark, |
| Quark_Task_Flags * | task_flags, | ||
| int | transA, | ||
| int | transB, | ||
| int | m, | ||
| int | n, | ||
| int | k, | ||
| int | nb, | ||
| float | alpha, | ||
| float * | A, | ||
| int | lda, | ||
| float * | B, | ||
| int | ldb, | ||
| float | beta, | ||
| float * | C, | ||
| int | ldc | ||
| ) |
Definition at line 74 of file core_sgemm.c.
References CORE_sgemm_quark(), DAG_CORE_GEMM, GATHERV, INOUT, INPUT, LOCALITY, QUARK_Insert_Task(), and VALUE.


| void QUARK_CORE_sgemm_f2 | ( | Quark * | quark, |
| Quark_Task_Flags * | task_flags, | ||
| int | transA, | ||
| int | transB, | ||
| int | m, | ||
| int | n, | ||
| int | k, | ||
| int | nb, | ||
| float | alpha, | ||
| float * | A, | ||
| int | lda, | ||
| float * | B, | ||
| int | ldb, | ||
| float | beta, | ||
| float * | C, | ||
| int | ldc, | ||
| float * | fake1, | ||
| int | szefake1, | ||
| int | flag1, | ||
| float * | fake2, | ||
| int | szefake2, | ||
| int | flag2 | ||
| ) |
Definition at line 135 of file core_sgemm.c.
References CORE_sgemm_f2_quark(), DAG_CORE_GEMM, INOUT, INPUT, LOCALITY, QUARK_Insert_Task(), and VALUE.


| void QUARK_CORE_sgemm_p2 | ( | Quark * | quark, |
| Quark_Task_Flags * | task_flags, | ||
| int | transA, | ||
| int | transB, | ||
| int | m, | ||
| int | n, | ||
| int | k, | ||
| int | nb, | ||
| float | alpha, | ||
| float * | A, | ||
| int | lda, | ||
| float ** | B, | ||
| int | ldb, | ||
| float | beta, | ||
| float * | C, | ||
| int | ldc | ||
| ) |
Definition at line 202 of file core_sgemm.c.
References CORE_sgemm_p2_quark(), DAG_CORE_GEMM, INOUT, INPUT, LOCALITY, QUARK_Insert_Task(), and VALUE.

| void QUARK_CORE_sgemm_p2f1 | ( | Quark * | quark, |
| Quark_Task_Flags * | task_flags, | ||
| int | transA, | ||
| int | transB, | ||
| int | m, | ||
| int | n, | ||
| int | k, | ||
| int | nb, | ||
| float | alpha, | ||
| float * | A, | ||
| int | lda, | ||
| float ** | B, | ||
| int | ldb, | ||
| float | beta, | ||
| float * | C, | ||
| int | ldc, | ||
| float * | fake1, | ||
| int | szefake1, | ||
| int | flag1 | ||
| ) |
Definition at line 326 of file core_sgemm.c.
References CORE_sgemm_p2f1_quark(), DAG_CORE_GEMM, INOUT, INPUT, LOCALITY, QUARK_Insert_Task(), and VALUE.

| void QUARK_CORE_sgemm_p3 | ( | Quark * | quark, |
| Quark_Task_Flags * | task_flags, | ||
| int | transA, | ||
| int | transB, | ||
| int | m, | ||
| int | n, | ||
| int | k, | ||
| int | nb, | ||
| float | alpha, | ||
| float * | A, | ||
| int | lda, | ||
| float * | B, | ||
| int | ldb, | ||
| float | beta, | ||
| float ** | C, | ||
| int | ldc | ||
| ) |
Definition at line 264 of file core_sgemm.c.
References CORE_sgemm_p3_quark(), DAG_CORE_GEMM, INOUT, INPUT, LOCALITY, QUARK_Insert_Task(), and VALUE.
