|
PLASMA
2.4.5
PLASMA - Parallel Linear Algebra for Scalable Multi-core Architectures
|
#include "common.h"
Go to the source code of this file.
Macros | |
| #define | A(m, n) BLKADDR(A, double, m, n) |
| #define | B(m, n) BLKADDR(B, double, m, n) |
| #define | SA(m, n) BLKADDR(SA, float, m, n) |
| #define | SB(m, n) BLKADDR(SB, float, m, n) |
Functions | |
| void | plasma_pdlag2s (plasma_context_t *plasma) |
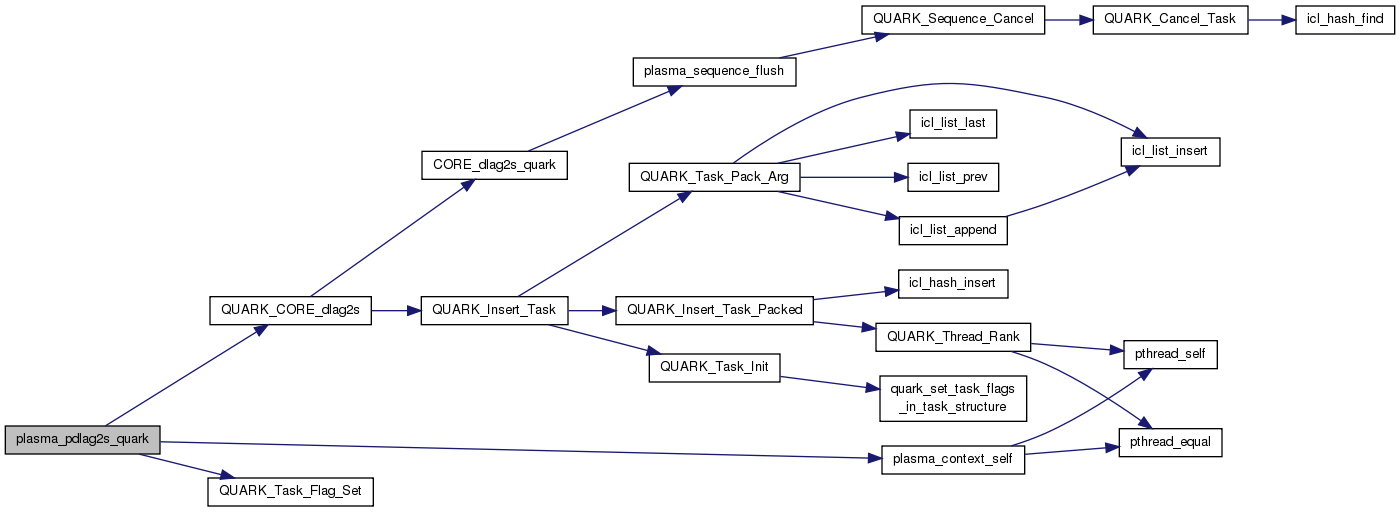
| void | plasma_pdlag2s_quark (PLASMA_desc A, PLASMA_desc SB, PLASMA_sequence *sequence, PLASMA_request *request) |
| void | plasma_pslag2d (plasma_context_t *plasma) |
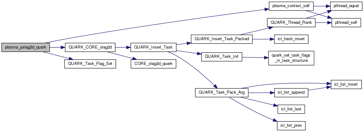
| void | plasma_pslag2d_quark (PLASMA_desc SA, PLASMA_desc B, PLASMA_sequence *sequence, PLASMA_request *request) |
PLASMA auxiliary routines PLASMA is a software package provided by Univ. of Tennessee, Univ. of California Berkeley and Univ. of Colorado Denver
Definition in file pdlag2s.c.
| void plasma_pdlag2s | ( | plasma_context_t * | plasma | ) |
Definition at line 25 of file pdlag2s.c.
References A, BLKLDD, CORE_dlag2s(), plasma_desc_t::m, plasma_desc_t::mb, plasma_desc_t::mt, plasma_desc_t::n, plasma_desc_t::nb, plasma_desc_t::nt, PLASMA_RANK, plasma_request_fail(), PLASMA_SIZE, PLASMA_SUCCESS, plasma_unpack_args_4, SB, and plasma_sequence_t::status.

| void plasma_pdlag2s_quark | ( | PLASMA_desc | A, |
| PLASMA_desc | SB, | ||
| PLASMA_sequence * | sequence, | ||
| PLASMA_request * | request | ||
| ) |
Definition at line 77 of file pdlag2s.c.
References BLKLDD, plasma_desc_t::m, plasma_desc_t::mb, plasma_desc_t::mt, plasma_desc_t::n, plasma_desc_t::nb, plasma_desc_t::nt, plasma_context_self(), PLASMA_SUCCESS, plasma_context_struct::quark, QUARK_CORE_dlag2s(), plasma_sequence_t::quark_sequence, QUARK_Task_Flag_Set(), Quark_Task_Flags_Initializer, SB, plasma_sequence_t::status, and TASK_SEQUENCE.

| void plasma_pslag2d | ( | plasma_context_t * | plasma | ) |
Definition at line 111 of file pdlag2s.c.
References B, BLKLDD, CORE_slag2d(), plasma_desc_t::m, plasma_desc_t::mb, plasma_desc_t::mt, plasma_desc_t::n, plasma_desc_t::nb, plasma_desc_t::nt, PLASMA_RANK, PLASMA_SIZE, PLASMA_SUCCESS, plasma_unpack_args_4, SA, and plasma_sequence_t::status.

| void plasma_pslag2d_quark | ( | PLASMA_desc | SA, |
| PLASMA_desc | B, | ||
| PLASMA_sequence * | sequence, | ||
| PLASMA_request * | request | ||
| ) |
Definition at line 159 of file pdlag2s.c.
References B, BLKLDD, plasma_desc_t::m, plasma_desc_t::mb, plasma_desc_t::mt, plasma_desc_t::n, plasma_desc_t::nb, plasma_desc_t::nt, plasma_context_self(), PLASMA_SUCCESS, plasma_context_struct::quark, QUARK_CORE_slag2d(), plasma_sequence_t::quark_sequence, QUARK_Task_Flag_Set(), Quark_Task_Flags_Initializer, plasma_sequence_t::status, and TASK_SEQUENCE.
