|
PLASMA
2.4.5
PLASMA - Parallel Linear Algebra for Scalable Multi-core Architectures
|
#include "common.h"
Go to the source code of this file.
Macros | |
| #define | A(m, n) BLKADDR(A, float, m, n) |
| #define | T(m, n) BLKADDR(T, float, m, n) |
Functions | |
| void | plasma_psgelqf (plasma_context_t *plasma) |
| void | plasma_psgelqf_quark (PLASMA_desc A, PLASMA_desc T, PLASMA_sequence *sequence, PLASMA_request *request) |
PLASMA auxiliary routines PLASMA is a software package provided by Univ. of Tennessee, Univ. of California Berkeley and Univ. of Colorado Denver
Definition in file psgelqf.c.
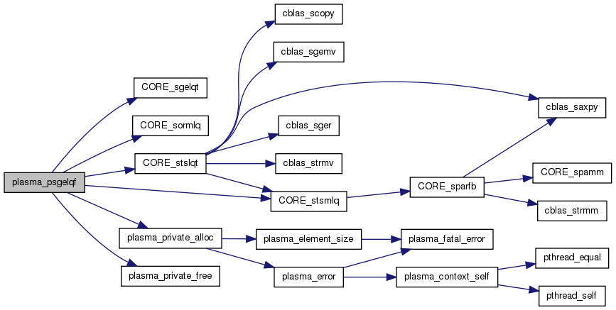
| void plasma_psgelqf | ( | plasma_context_t * | plasma | ) |
Parallel tile LQ factorization - static scheduling
Definition at line 24 of file psgelqf.c.
References A, BLKLDD, CORE_sgelqt(), CORE_sormlq(), CORE_stslqt(), CORE_stsmlq(), plasma_desc_t::dtyp, plasma_desc_t::m, plasma_desc_t::mb, min, plasma_desc_t::mt, plasma_desc_t::n, plasma_desc_t::nb, plasma_desc_t::nt, PLASMA_IB, plasma_private_alloc(), plasma_private_free(), PLASMA_RANK, PLASMA_SIZE, PLASMA_SUCCESS, plasma_unpack_args_4, PlasmaRight, PlasmaTrans, ss_cond_set, ss_cond_wait, ss_finalize, ss_init, plasma_sequence_t::status, and T.


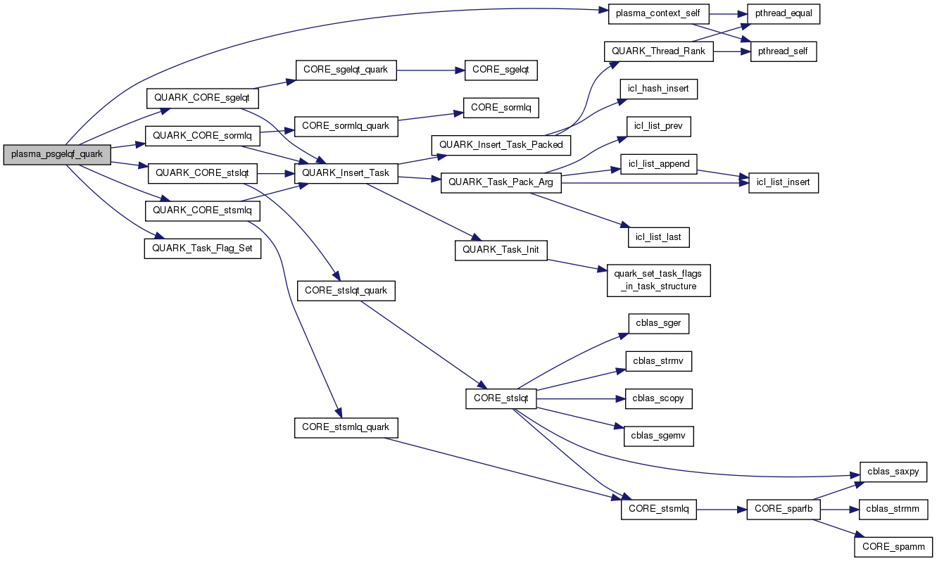
| void plasma_psgelqf_quark | ( | PLASMA_desc | A, |
| PLASMA_desc | T, | ||
| PLASMA_sequence * | sequence, | ||
| PLASMA_request * | request | ||
| ) |
Parallel tile LQ factorization - dynamic scheduling
Definition at line 137 of file psgelqf.c.
References A, BLKLDD, plasma_desc_t::m, plasma_desc_t::mb, min, plasma_desc_t::mt, plasma_desc_t::n, plasma_desc_t::nb, plasma_desc_t::nt, plasma_context_self(), PLASMA_IB, PLASMA_SUCCESS, PlasmaRight, PlasmaTrans, plasma_context_struct::quark, QUARK_CORE_sgelqt(), QUARK_CORE_sormlq(), QUARK_CORE_stslqt(), QUARK_CORE_stsmlq(), plasma_sequence_t::quark_sequence, QUARK_Task_Flag_Set(), Quark_Task_Flags_Initializer, plasma_sequence_t::status, T, and TASK_SEQUENCE.

