|
PLASMA
2.4.5
PLASMA - Parallel Linear Algebra for Scalable Multi-core Architectures
|

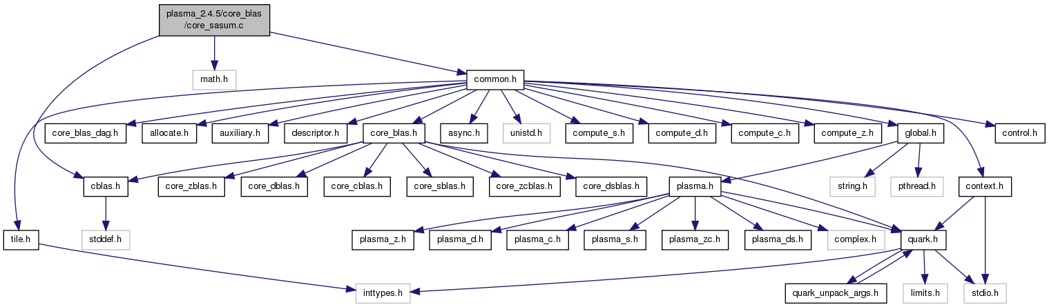
Go to the source code of this file.
Functions | |
| void | CORE_sasum (int storev, int uplo, int M, int N, float *A, int lda, float *work) |
| void | QUARK_CORE_sasum (Quark *quark, Quark_Task_Flags *task_flags, PLASMA_enum storev, PLASMA_enum uplo, int M, int N, float *A, int lda, int szeA, float *work, int szeW) |
| void | CORE_sasum_quark (Quark *quark) |
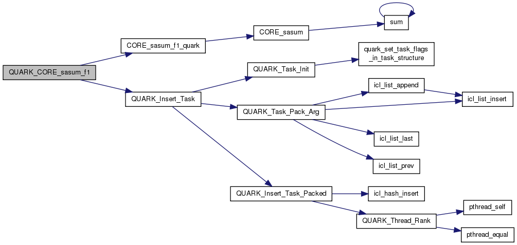
| void | QUARK_CORE_sasum_f1 (Quark *quark, Quark_Task_Flags *task_flags, PLASMA_enum storev, PLASMA_enum uplo, int M, int N, float *A, int lda, int szeA, float *work, int szeW, float *fake, int szeF) |
| void | CORE_sasum_f1_quark (Quark *quark) |
| void CORE_sasum | ( | int | storev, |
| int | uplo, | ||
| int | M, | ||
| int | N, | ||
| float * | A, | ||
| int | lda, | ||
| float * | work | ||
| ) |
Definition at line 28 of file core_sasum.c.
References PlasmaColumnwise, PlasmaLower, PlasmaUpper, PlasmaUpperLower, and sum().


| void CORE_sasum_f1_quark | ( | Quark * | quark | ) |
Definition at line 162 of file core_sasum.c.
References A, CORE_sasum(), quark_unpack_args_8, storev, and uplo.


| void CORE_sasum_quark | ( | Quark * | quark | ) |
Definition at line 119 of file core_sasum.c.
References A, CORE_sasum(), quark_unpack_args_7, storev, and uplo.


| void QUARK_CORE_sasum | ( | Quark * | quark, |
| Quark_Task_Flags * | task_flags, | ||
| PLASMA_enum | storev, | ||
| PLASMA_enum | uplo, | ||
| int | m, | ||
| int | n, | ||
| float * | A, | ||
| int | lda, | ||
| int | szeA, | ||
| float * | work, | ||
| int | szeW | ||
| ) |
Definition at line 95 of file core_sasum.c.
References CORE_sasum_quark(), INOUT, INPUT, QUARK_Insert_Task(), and VALUE.

| void QUARK_CORE_sasum_f1 | ( | Quark * | quark, |
| Quark_Task_Flags * | task_flags, | ||
| PLASMA_enum | storev, | ||
| PLASMA_enum | uplo, | ||
| int | M, | ||
| int | N, | ||
| float * | A, | ||
| int | lda, | ||
| int | szeA, | ||
| float * | work, | ||
| int | szeW, | ||
| float * | fake, | ||
| int | szeF | ||
| ) |
Definition at line 136 of file core_sasum.c.
References CORE_sasum_f1_quark(), DAG_CORE_ASUM, GATHERV, INOUT, INPUT, OUTPUT, QUARK_Insert_Task(), and VALUE.

