|
PLASMA
2.4.5
PLASMA - Parallel Linear Algebra for Scalable Multi-core Architectures
|

Go to the source code of this file.
Macros | |
| #define | COMPLEX |
Functions | |
| int | CORE_zlarfx2 (int side, int N, PLASMA_Complex64_t V, PLASMA_Complex64_t TAU, PLASMA_Complex64_t *C1, int LDC1, PLASMA_Complex64_t *C2, int LDC2) |
| int | CORE_zlarfx2c (int uplo, PLASMA_Complex64_t V, PLASMA_Complex64_t TAU, PLASMA_Complex64_t *C1, PLASMA_Complex64_t *C2, PLASMA_Complex64_t *C3) |
| int | CORE_zlarfx2ce (int uplo, PLASMA_Complex64_t *V, PLASMA_Complex64_t *TAU, PLASMA_Complex64_t *C1, PLASMA_Complex64_t *C2, PLASMA_Complex64_t *C3) |
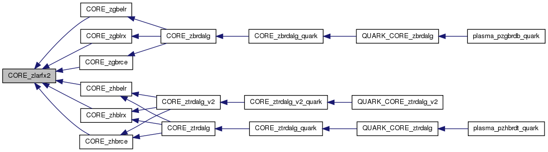
| int | CORE_zhbelr (int uplo, int N, PLASMA_desc *A, PLASMA_Complex64_t *V, PLASMA_Complex64_t *TAU, int st, int ed, int eltsize) |
| int | CORE_zhbrce (int uplo, int N, PLASMA_desc *A, PLASMA_Complex64_t *V, PLASMA_Complex64_t *TAU, int st, int ed, int eltsize) |
| int | CORE_zhblrx (int uplo, int N, PLASMA_desc *A, PLASMA_Complex64_t *V, PLASMA_Complex64_t *TAU, int st, int ed, int eltsize) |
| int | CORE_zgbelr (int uplo, int N, PLASMA_desc *A, PLASMA_Complex64_t *V, PLASMA_Complex64_t *TAU, int st, int ed, int eltsize) |
| int | CORE_zgbrce (int uplo, int N, PLASMA_desc *A, PLASMA_Complex64_t *V, PLASMA_Complex64_t *TAU, int st, int ed, int eltsize) |
| int | CORE_zgblrx (int uplo, int N, PLASMA_desc *A, PLASMA_Complex64_t *V, PLASMA_Complex64_t *TAU, int st, int ed, int eltsize) |
| void | CORE_dzasum (int storev, int uplo, int M, int N, PLASMA_Complex64_t *A, int lda, double *work) |
| void | CORE_zgeadd (int M, int N, PLASMA_Complex64_t alpha, PLASMA_Complex64_t *A, int LDA, PLASMA_Complex64_t *B, int LDB) |
| void | CORE_zbrdalg (PLASMA_enum uplo, int N, int NB, PLASMA_desc *pA, PLASMA_Complex64_t *C, PLASMA_Complex64_t *S, int i, int j, int m, int grsiz) |
| int | CORE_zgelqt (int M, int N, int IB, PLASMA_Complex64_t *A, int LDA, PLASMA_Complex64_t *T, int LDT, PLASMA_Complex64_t *TAU, PLASMA_Complex64_t *WORK) |
| void | CORE_zgemm (int transA, int transB, int M, int N, int K, PLASMA_Complex64_t alpha, PLASMA_Complex64_t *A, int LDA, PLASMA_Complex64_t *B, int LDB, PLASMA_Complex64_t beta, PLASMA_Complex64_t *C, int LDC) |
| int | CORE_zgeqrt (int M, int N, int IB, PLASMA_Complex64_t *A, int LDA, PLASMA_Complex64_t *T, int LDT, PLASMA_Complex64_t *TAU, PLASMA_Complex64_t *WORK) |
| int | CORE_zgessm (int M, int N, int K, int IB, int *IPIV, PLASMA_Complex64_t *L, int LDL, PLASMA_Complex64_t *A, int LDA) |
| int | CORE_zgetrf (int M, int N, PLASMA_Complex64_t *A, int LDA, int *IPIV, int *INFO) |
| int | CORE_zgetrf_incpiv (int M, int N, int IB, PLASMA_Complex64_t *A, int LDA, int *IPIV, int *INFO) |
| int | CORE_zgetrf_reclap (const int M, const int N, PLASMA_Complex64_t *A, const int LDA, int *IPIV, int *info) |
| int | CORE_zgetrf_rectil (const PLASMA_desc A, int *IPIV, int *info) |
| void | CORE_zgetrip (int m, int n, PLASMA_Complex64_t *A, PLASMA_Complex64_t *work) |
| void | CORE_zhegst (int itype, int uplo, int N, PLASMA_Complex64_t *A, int LDA, PLASMA_Complex64_t *B, int LDB, int *INFO) |
| void | CORE_zhemm (int side, int uplo, int M, int N, PLASMA_Complex64_t alpha, PLASMA_Complex64_t *A, int LDA, PLASMA_Complex64_t *B, int LDB, PLASMA_Complex64_t beta, PLASMA_Complex64_t *C, int LDC) |
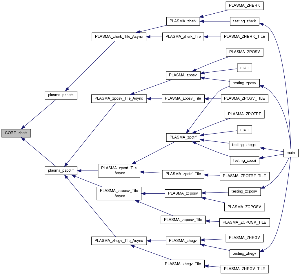
| void | CORE_zherk (int uplo, int trans, int N, int K, double alpha, PLASMA_Complex64_t *A, int LDA, double beta, PLASMA_Complex64_t *C, int LDC) |
| void | CORE_zher2k (int uplo, int trans, int N, int K, PLASMA_Complex64_t alpha, PLASMA_Complex64_t *A, int LDA, PLASMA_Complex64_t *B, int LDB, double beta, PLASMA_Complex64_t *C, int LDC) |
| int | CORE_zherfb (PLASMA_enum uplo, int N, int K, int IB, int NB, PLASMA_Complex64_t *A, int LDA, PLASMA_Complex64_t *T, int LDT, PLASMA_Complex64_t *C, int LDC, PLASMA_Complex64_t *WORK, int LDWORK) |
| void | CORE_zlacpy (PLASMA_enum uplo, int M, int N, PLASMA_Complex64_t *A, int LDA, PLASMA_Complex64_t *B, int LDB) |
| void | CORE_zlange (int norm, int M, int N, PLASMA_Complex64_t *A, int LDA, double *work, double *normA) |
| void | CORE_zlanhe (int norm, int uplo, int N, PLASMA_Complex64_t *A, int LDA, double *work, double *normA) |
| void | CORE_zlansy (int norm, int uplo, int N, PLASMA_Complex64_t *A, int LDA, double *work, double *normA) |
| void | CORE_zlaset (PLASMA_enum uplo, int n1, int n2, PLASMA_Complex64_t alpha, PLASMA_Complex64_t beta, PLASMA_Complex64_t *tileA, int ldtilea) |
| void | CORE_zlaset2 (PLASMA_enum uplo, int n1, int n2, PLASMA_Complex64_t alpha, PLASMA_Complex64_t *tileA, int ldtilea) |
| void | CORE_zlaswp (int N, PLASMA_Complex64_t *A, int LDA, int I1, int I2, int *IPIV, int INC) |
| int | CORE_zlaswp_ontile (PLASMA_desc descA, int i1, int i2, int *ipiv, int inc) |
| int | CORE_zlaswpc_ontile (PLASMA_desc descA, int i1, int i2, int *ipiv, int inc) |
| void | CORE_zlauum (int uplo, int N, PLASMA_Complex64_t *A, int LDA) |
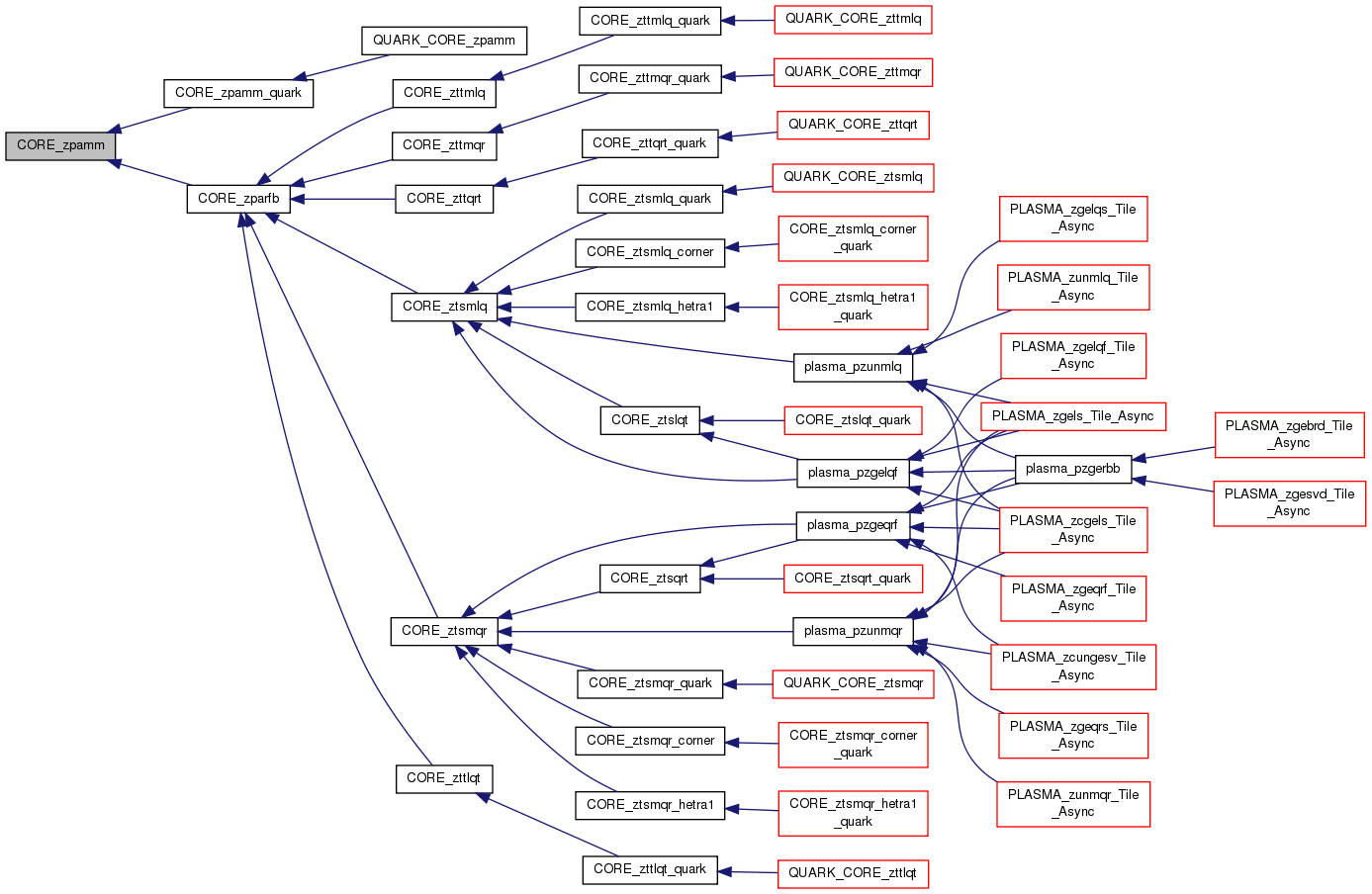
| int | CORE_zpamm (int op, int side, int storev, int M, int N, int K, int L, PLASMA_Complex64_t *A1, int LDA1, PLASMA_Complex64_t *A2, int LDA2, PLASMA_Complex64_t *V, int LDV, PLASMA_Complex64_t *W, int LDW) |
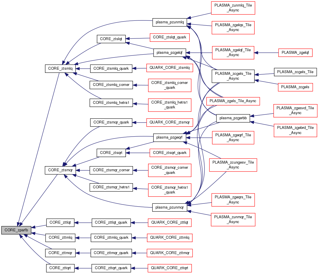
| int | CORE_zparfb (int side, int trans, int direct, int storev, int M1, int N1, int M2, int N2, int K, int L, PLASMA_Complex64_t *A1, int LDA1, PLASMA_Complex64_t *A2, int LDA2, PLASMA_Complex64_t *V, int LDV, PLASMA_Complex64_t *T, int LDT, PLASMA_Complex64_t *WORK, int LDWORK) |
| int | CORE_zpemv (int trans, int storev, int M, int N, int L, PLASMA_Complex64_t ALPHA, PLASMA_Complex64_t *A, int LDA, PLASMA_Complex64_t *X, int INCX, PLASMA_Complex64_t BETA, PLASMA_Complex64_t *Y, int INCY, PLASMA_Complex64_t *WORK) |
| void | CORE_zplghe (double bump, int m, int n, PLASMA_Complex64_t *A, int lda, int bigM, int m0, int n0, unsigned long long int seed) |
| void | CORE_zplgsy (PLASMA_Complex64_t bump, int m, int n, PLASMA_Complex64_t *A, int lda, int bigM, int m0, int n0, unsigned long long int seed) |
| void | CORE_zplrnt (int m, int n, PLASMA_Complex64_t *A, int lda, int bigM, int m0, int n0, unsigned long long int seed) |
| void | CORE_zpotrf (int uplo, int N, PLASMA_Complex64_t *A, int LDA, int *INFO) |
| void | CORE_zshift (int s, int m, int n, int L, PLASMA_Complex64_t *A) |
| void | CORE_zshiftw (int s, int cl, int m, int n, int L, PLASMA_Complex64_t *A, PLASMA_Complex64_t *W) |
| int | CORE_zssssm (int M1, int N1, int M2, int N2, int K, int IB, PLASMA_Complex64_t *A1, int LDA1, PLASMA_Complex64_t *A2, int LDA2, PLASMA_Complex64_t *L1, int LDL1, PLASMA_Complex64_t *L2, int LDL2, int *IPIV) |
| void | CORE_zsymm (int side, int uplo, int M, int N, PLASMA_Complex64_t alpha, PLASMA_Complex64_t *A, int LDA, PLASMA_Complex64_t *B, int LDB, PLASMA_Complex64_t beta, PLASMA_Complex64_t *C, int LDC) |
| void | CORE_zsyrk (int uplo, int trans, int N, int K, PLASMA_Complex64_t alpha, PLASMA_Complex64_t *A, int LDA, PLASMA_Complex64_t beta, PLASMA_Complex64_t *C, int LDC) |
| void | CORE_zsyr2k (int uplo, int trans, int N, int K, PLASMA_Complex64_t alpha, PLASMA_Complex64_t *A, int LDA, PLASMA_Complex64_t *B, int LDB, PLASMA_Complex64_t beta, PLASMA_Complex64_t *C, int LDC) |
| void | CORE_zswpab (int i, int n1, int n2, PLASMA_Complex64_t *A, PLASMA_Complex64_t *work) |
| int | CORE_zswptr_ontile (PLASMA_desc descA, int i1, int i2, int *ipiv, int inc, PLASMA_Complex64_t *Akk, int ldak) |
| void | CORE_ztrdalg (PLASMA_enum uplo, int N, int NB, PLASMA_desc *pA, PLASMA_Complex64_t *C, PLASMA_Complex64_t *S, int i, int j, int m, int grsiz) |
| void | CORE_ztrmm (int side, int uplo, int transA, int diag, int M, int N, PLASMA_Complex64_t alpha, PLASMA_Complex64_t *A, int LDA, PLASMA_Complex64_t *B, int LDB) |
| void | CORE_ztrsm (int side, int uplo, int transA, int diag, int M, int N, PLASMA_Complex64_t alpha, PLASMA_Complex64_t *A, int LDA, PLASMA_Complex64_t *B, int LDB) |
| void | CORE_ztrtri (int uplo, int diag, int N, PLASMA_Complex64_t *A, int LDA, int *info) |
| int | CORE_ztslqt (int M, int N, int IB, PLASMA_Complex64_t *A1, int LDA1, PLASMA_Complex64_t *A2, int LDA2, PLASMA_Complex64_t *T, int LDT, PLASMA_Complex64_t *TAU, PLASMA_Complex64_t *WORK) |
| int | CORE_ztsmlq (int side, int trans, int M1, int N1, int M2, int N2, int K, int IB, PLASMA_Complex64_t *A1, int LDA1, PLASMA_Complex64_t *A2, int LDA2, PLASMA_Complex64_t *V, int LDV, PLASMA_Complex64_t *T, int LDT, PLASMA_Complex64_t *WORK, int LDWORK) |
| int | CORE_ztsmlq_corner (int m1, int n1, int m2, int n2, int m3, int n3, int k, int ib, int nb, PLASMA_Complex64_t *A1, int lda1, PLASMA_Complex64_t *A2, int lda2, PLASMA_Complex64_t *A3, int lda3, PLASMA_Complex64_t *V, int ldv, PLASMA_Complex64_t *T, int ldt, PLASMA_Complex64_t *WORK, int ldwork) |
| int | CORE_ztsmlq_hetra1 (int side, int trans, int m1, int n1, int m2, int n2, int k, int ib, PLASMA_Complex64_t *A1, int lda1, PLASMA_Complex64_t *A2, int lda2, PLASMA_Complex64_t *V, int ldv, PLASMA_Complex64_t *T, int ldt, PLASMA_Complex64_t *WORK, int ldwork) |
| int | CORE_ztsmqr (int side, int trans, int M1, int N1, int M2, int N2, int K, int IB, PLASMA_Complex64_t *A1, int LDA1, PLASMA_Complex64_t *A2, int LDA2, PLASMA_Complex64_t *V, int LDV, PLASMA_Complex64_t *T, int LDT, PLASMA_Complex64_t *WORK, int LDWORK) |
| int | CORE_ztsmqr_corner (int m1, int n1, int m2, int n2, int m3, int n3, int k, int ib, int nb, PLASMA_Complex64_t *A1, int lda1, PLASMA_Complex64_t *A2, int lda2, PLASMA_Complex64_t *A3, int lda3, PLASMA_Complex64_t *V, int ldv, PLASMA_Complex64_t *T, int ldt, PLASMA_Complex64_t *WORK, int ldwork) |
| int | CORE_ztsmqr_hetra1 (int side, int trans, int m1, int n1, int m2, int n2, int k, int ib, PLASMA_Complex64_t *A1, int lda1, PLASMA_Complex64_t *A2, int lda2, PLASMA_Complex64_t *V, int ldv, PLASMA_Complex64_t *T, int ldt, PLASMA_Complex64_t *WORK, int ldwork) |
| int | CORE_ztsqrt (int M, int N, int IB, PLASMA_Complex64_t *A1, int LDA1, PLASMA_Complex64_t *A2, int LDA2, PLASMA_Complex64_t *T, int LDT, PLASMA_Complex64_t *TAU, PLASMA_Complex64_t *WORK) |
| int | CORE_ztstrf (int M, int N, int IB, int NB, PLASMA_Complex64_t *U, int LDU, PLASMA_Complex64_t *A, int LDA, PLASMA_Complex64_t *L, int LDL, int *IPIV, PLASMA_Complex64_t *WORK, int LDWORK, int *INFO) |
| int | CORE_zttmqr (int side, int trans, int M1, int N1, int M2, int N2, int K, int IB, PLASMA_Complex64_t *A1, int LDA1, PLASMA_Complex64_t *A2, int LDA2, PLASMA_Complex64_t *V, int LDV, PLASMA_Complex64_t *T, int LDT, PLASMA_Complex64_t *WORK, int LDWORK) |
| int | CORE_zttqrt (int M, int N, int IB, PLASMA_Complex64_t *A1, int LDA1, PLASMA_Complex64_t *A2, int LDA2, PLASMA_Complex64_t *T, int LDT, PLASMA_Complex64_t *TAU, PLASMA_Complex64_t *WORK) |
| int | CORE_zttmlq (int side, int trans, int M1, int N1, int M2, int N2, int K, int IB, PLASMA_Complex64_t *A1, int LDA1, PLASMA_Complex64_t *A2, int LDA2, PLASMA_Complex64_t *V, int LDV, PLASMA_Complex64_t *T, int LDT, PLASMA_Complex64_t *WORK, int LDWORK) |
| int | CORE_zttlqt (int M, int N, int IB, PLASMA_Complex64_t *A1, int LDA1, PLASMA_Complex64_t *A2, int LDA2, PLASMA_Complex64_t *T, int LDT, PLASMA_Complex64_t *TAU, PLASMA_Complex64_t *WORK) |
| int | CORE_zunmlq (int side, int trans, int M, int N, int IB, int K, PLASMA_Complex64_t *V, int LDV, PLASMA_Complex64_t *T, int LDT, PLASMA_Complex64_t *C, int LDC, PLASMA_Complex64_t *WORK, int LDWORK) |
| int | CORE_zunmqr (int side, int trans, int M, int N, int K, int IB, PLASMA_Complex64_t *V, int LDV, PLASMA_Complex64_t *T, int LDT, PLASMA_Complex64_t *C, int LDC, PLASMA_Complex64_t *WORK, int LDWORK) |
| void | QUARK_CORE_dzasum (Quark *quark, Quark_Task_Flags *task_flags, PLASMA_enum storev, PLASMA_enum uplo, int m, int n, PLASMA_Complex64_t *A, int lda, int szeA, double *work, int szeW) |
| void | QUARK_CORE_dzasum_f1 (Quark *quark, Quark_Task_Flags *task_flags, PLASMA_enum storev, PLASMA_enum uplo, int m, int n, PLASMA_Complex64_t *A, int lda, int szeA, double *work, int szeW, double *fake, int szeF) |
| void | QUARK_CORE_zgeadd (Quark *quark, Quark_Task_Flags *task_flags, int m, int n, int nb, PLASMA_Complex64_t alpha, PLASMA_Complex64_t *A, int lda, PLASMA_Complex64_t *B, int ldb) |
| void | QUARK_CORE_zbrdalg (Quark *quark, Quark_Task_Flags *task_flags, int uplo, int N, int NB, PLASMA_desc *A, PLASMA_Complex64_t *C, PLASMA_Complex64_t *S, int i, int j, int m, int grsiz, int BAND, int *PCOL, int *ACOL, int *MCOL) |
| void | QUARK_CORE_zgelqt (Quark *quark, Quark_Task_Flags *task_flags, int m, int n, int ib, int nb, PLASMA_Complex64_t *A, int lda, PLASMA_Complex64_t *T, int ldt) |
| void | QUARK_CORE_zgemm (Quark *quark, Quark_Task_Flags *task_flags, int transA, int transB, int m, int n, int k, int nb, PLASMA_Complex64_t alpha, PLASMA_Complex64_t *A, int lda, PLASMA_Complex64_t *B, int ldb, PLASMA_Complex64_t beta, PLASMA_Complex64_t *C, int ldc) |
| void | QUARK_CORE_zgemm2 (Quark *quark, Quark_Task_Flags *task_flags, int transA, int transB, int m, int n, int k, int nb, PLASMA_Complex64_t alpha, PLASMA_Complex64_t *A, int lda, PLASMA_Complex64_t *B, int ldb, PLASMA_Complex64_t beta, PLASMA_Complex64_t *C, int ldc) |
| void | QUARK_CORE_zgemm_f2 (Quark *quark, Quark_Task_Flags *task_flags, int transA, int transB, int m, int n, int k, int nb, PLASMA_Complex64_t alpha, PLASMA_Complex64_t *A, int lda, PLASMA_Complex64_t *B, int ldb, PLASMA_Complex64_t beta, PLASMA_Complex64_t *C, int ldc, PLASMA_Complex64_t *fake1, int szefake1, int flag1, PLASMA_Complex64_t *fake2, int szefake2, int flag2) |
| void | QUARK_CORE_zgemm_p2 (Quark *quark, Quark_Task_Flags *task_flags, int transA, int transB, int m, int n, int k, int nb, PLASMA_Complex64_t alpha, PLASMA_Complex64_t *A, int lda, PLASMA_Complex64_t **B, int ldb, PLASMA_Complex64_t beta, PLASMA_Complex64_t *C, int ldc) |
| void | QUARK_CORE_zgemm_p2f1 (Quark *quark, Quark_Task_Flags *task_flags, int transA, int transB, int m, int n, int k, int nb, PLASMA_Complex64_t alpha, PLASMA_Complex64_t *A, int lda, PLASMA_Complex64_t **B, int ldb, PLASMA_Complex64_t beta, PLASMA_Complex64_t *C, int ldc, PLASMA_Complex64_t *fake1, int szefake1, int flag1) |
| void | QUARK_CORE_zgemm_p3 (Quark *quark, Quark_Task_Flags *task_flags, int transA, int transB, int m, int n, int k, int nb, PLASMA_Complex64_t alpha, PLASMA_Complex64_t *A, int lda, PLASMA_Complex64_t *B, int ldb, PLASMA_Complex64_t beta, PLASMA_Complex64_t **C, int ldc) |
| void | QUARK_CORE_zgeqrt (Quark *quark, Quark_Task_Flags *task_flags, int m, int n, int ib, int nb, PLASMA_Complex64_t *A, int lda, PLASMA_Complex64_t *T, int ldt) |
| void | QUARK_CORE_zgessm (Quark *quark, Quark_Task_Flags *task_flags, int m, int n, int k, int ib, int nb, int *IPIV, PLASMA_Complex64_t *L, int ldl, PLASMA_Complex64_t *A, int lda) |
| void | QUARK_CORE_zgetrf (Quark *quark, Quark_Task_Flags *task_flags, int m, int n, int nb, PLASMA_Complex64_t *A, int lda, int *IPIV, PLASMA_sequence *sequence, PLASMA_request *request, PLASMA_bool check_info, int iinfo) |
| void | QUARK_CORE_zgetrf_incpiv (Quark *quark, Quark_Task_Flags *task_flags, int m, int n, int ib, int nb, PLASMA_Complex64_t *A, int lda, int *IPIV, PLASMA_sequence *sequence, PLASMA_request *request, PLASMA_bool check_info, int iinfo) |
| void | QUARK_CORE_zgetrf_reclap (Quark *quark, Quark_Task_Flags *task_flags, int m, int n, int nb, PLASMA_Complex64_t *A, int lda, int *IPIV, PLASMA_sequence *sequence, PLASMA_request *request, PLASMA_bool check_info, int iinfo, int nbthread) |
| void | QUARK_CORE_zgetrf_rectil (Quark *quark, Quark_Task_Flags *task_flags, PLASMA_desc A, PLASMA_Complex64_t *Amn, int size, int *IPIV, PLASMA_sequence *sequence, PLASMA_request *request, PLASMA_bool check_info, int iinfo, int nbthread) |
| void | QUARK_CORE_zgetrip (Quark *quark, Quark_Task_Flags *task_flags, int m, int n, PLASMA_Complex64_t *A, int szeA) |
| void | QUARK_CORE_zgetrip_f1 (Quark *quark, Quark_Task_Flags *task_flags, int m, int n, PLASMA_Complex64_t *A, int szeA, PLASMA_Complex64_t *fake, int szeF, int paramF) |
| void | QUARK_CORE_zgetrip_f2 (Quark *quark, Quark_Task_Flags *task_flags, int m, int n, PLASMA_Complex64_t *A, int szeA, PLASMA_Complex64_t *fake1, int szeF1, int paramF1, PLASMA_Complex64_t *fake2, int szeF2, int paramF2) |
| void | QUARK_CORE_zhemm (Quark *quark, Quark_Task_Flags *task_flags, int side, int uplo, int m, int n, int nb, PLASMA_Complex64_t alpha, PLASMA_Complex64_t *A, int lda, PLASMA_Complex64_t *B, int ldb, PLASMA_Complex64_t beta, PLASMA_Complex64_t *C, int ldc) |
| void | QUARK_CORE_zhegst (Quark *quark, Quark_Task_Flags *task_flags, int itype, int uplo, int N, PLASMA_Complex64_t *A, int LDA, PLASMA_Complex64_t *B, int LDB, PLASMA_sequence *sequence, PLASMA_request *request, int iinfo) |
| void | QUARK_CORE_zherk (Quark *quark, Quark_Task_Flags *task_flags, int uplo, int trans, int n, int k, int nb, double alpha, PLASMA_Complex64_t *A, int lda, double beta, PLASMA_Complex64_t *C, int ldc) |
| void | QUARK_CORE_zher2k (Quark *quark, Quark_Task_Flags *task_flags, int uplo, int trans, int n, int k, int nb, PLASMA_Complex64_t alpha, PLASMA_Complex64_t *A, int lda, PLASMA_Complex64_t *B, int LDB, double beta, PLASMA_Complex64_t *C, int ldc) |
| void | QUARK_CORE_zherfb (Quark *quark, Quark_Task_Flags *task_flags, int uplo, int n, int k, int ib, int nb, PLASMA_Complex64_t *A, int lda, PLASMA_Complex64_t *T, int ldt, PLASMA_Complex64_t *C, int ldc) |
| void | QUARK_CORE_zlacpy (Quark *quark, Quark_Task_Flags *task_flags, PLASMA_enum uplo, int m, int n, int mb, PLASMA_Complex64_t *A, int lda, PLASMA_Complex64_t *B, int ldb) |
| void | QUARK_CORE_zlange (Quark *quark, Quark_Task_Flags *task_flags, int norm, int M, int N, PLASMA_Complex64_t *A, int LDA, int szeA, int szeW, double *result) |
| void | QUARK_CORE_zlange_f1 (Quark *quark, Quark_Task_Flags *task_flags, int norm, int M, int N, PLASMA_Complex64_t *A, int LDA, int szeA, int szeW, double *result, double *fake, int szeF) |
| void | QUARK_CORE_zlanhe (Quark *quark, Quark_Task_Flags *task_flags, int norm, int uplo, int N, PLASMA_Complex64_t *A, int LDA, int szeA, int szeW, double *result) |
| void | QUARK_CORE_zlanhe_f1 (Quark *quark, Quark_Task_Flags *task_flags, int norm, int uplo, int N, PLASMA_Complex64_t *A, int LDA, int szeA, int szeW, double *result, double *fake, int szeF) |
| void | QUARK_CORE_zlansy (Quark *quark, Quark_Task_Flags *task_flags, int norm, int uplo, int N, PLASMA_Complex64_t *A, int LDA, int szeA, int szeW, double *result) |
| void | QUARK_CORE_zlansy_f1 (Quark *quark, Quark_Task_Flags *task_flags, int norm, int uplo, int N, PLASMA_Complex64_t *A, int LDA, int szeA, int szeW, double *result, double *fake, int szeF) |
| void | QUARK_CORE_zlaset (Quark *quark, Quark_Task_Flags *task_flags, PLASMA_enum uplo, int n1, int n2, PLASMA_Complex64_t alpha, PLASMA_Complex64_t beta, PLASMA_Complex64_t *tileA, int ldtilea) |
| void | QUARK_CORE_zlaset2 (Quark *quark, Quark_Task_Flags *task_flags, PLASMA_enum uplo, int n1, int n2, PLASMA_Complex64_t alpha, PLASMA_Complex64_t *tileA, int ldtilea) |
| void | QUARK_CORE_zlaswp (Quark *quark, Quark_Task_Flags *task_flags, int n, PLASMA_Complex64_t *A, int lda, int i1, int i2, int *ipiv, int inc) |
| void | QUARK_CORE_zlaswp_f2 (Quark *quark, Quark_Task_Flags *task_flags, int n, PLASMA_Complex64_t *A, int lda, int i1, int i2, int *ipiv, int inc, PLASMA_Complex64_t *fake1, int szefake1, int flag1, PLASMA_Complex64_t *fake2, int szefake2, int flag2) |
| void | QUARK_CORE_zlaswp_ontile (Quark *quark, Quark_Task_Flags *task_flags, PLASMA_desc descA, PLASMA_Complex64_t *A, int i1, int i2, int *ipiv, int inc, PLASMA_Complex64_t *fakepanel) |
| void | QUARK_CORE_zlaswp_ontile_f2 (Quark *quark, Quark_Task_Flags *task_flags, PLASMA_desc descA, PLASMA_Complex64_t *A, int i1, int i2, int *ipiv, int inc, PLASMA_Complex64_t *fake1, int szefake1, int flag1, PLASMA_Complex64_t *fake2, int szefake2, int flag2) |
| void | QUARK_CORE_zlaswpc_ontile (Quark *quark, Quark_Task_Flags *task_flags, PLASMA_desc descA, PLASMA_Complex64_t *A, int i1, int i2, int *ipiv, int inc, PLASMA_Complex64_t *fakepanel) |
| void | QUARK_CORE_zlauum (Quark *quark, Quark_Task_Flags *task_flags, int uplo, int n, int nb, PLASMA_Complex64_t *A, int lda) |
| void | QUARK_CORE_zplghe (Quark *quark, Quark_Task_Flags *task_flags, double bump, int m, int n, PLASMA_Complex64_t *A, int lda, int bigM, int m0, int n0, unsigned long long int seed) |
| void | QUARK_CORE_zplgsy (Quark *quark, Quark_Task_Flags *task_flags, PLASMA_Complex64_t bump, int m, int n, PLASMA_Complex64_t *A, int lda, int bigM, int m0, int n0, unsigned long long int seed) |
| void | QUARK_CORE_zplrnt (Quark *quark, Quark_Task_Flags *task_flags, int m, int n, PLASMA_Complex64_t *A, int lda, int bigM, int m0, int n0, unsigned long long int seed) |
| void | QUARK_CORE_zpotrf (Quark *quark, Quark_Task_Flags *task_flags, int uplo, int n, int nb, PLASMA_Complex64_t *A, int lda, PLASMA_sequence *sequence, PLASMA_request *request, int iinfo) |
| void | QUARK_CORE_zshift (Quark *quark, Quark_Task_Flags *task_flags, int s, int m, int n, int L, PLASMA_Complex64_t *A) |
| void | QUARK_CORE_zshiftw (Quark *quark, Quark_Task_Flags *task_flags, int s, int cl, int m, int n, int L, PLASMA_Complex64_t *A, PLASMA_Complex64_t *W) |
| void | QUARK_CORE_zssssm (Quark *quark, Quark_Task_Flags *task_flags, int m1, int n1, int m2, int n2, int k, int ib, int nb, PLASMA_Complex64_t *A1, int lda1, PLASMA_Complex64_t *A2, int lda2, PLASMA_Complex64_t *L1, int ldl1, PLASMA_Complex64_t *L2, int ldl2, int *IPIV) |
| void | QUARK_CORE_zsymm (Quark *quark, Quark_Task_Flags *task_flags, int side, int uplo, int m, int n, int nb, PLASMA_Complex64_t alpha, PLASMA_Complex64_t *A, int lda, PLASMA_Complex64_t *B, int ldb, PLASMA_Complex64_t beta, PLASMA_Complex64_t *C, int ldc) |
| void | QUARK_CORE_zsyrk (Quark *quark, Quark_Task_Flags *task_flags, int uplo, int trans, int n, int k, int nb, PLASMA_Complex64_t alpha, PLASMA_Complex64_t *A, int lda, PLASMA_Complex64_t beta, PLASMA_Complex64_t *C, int ldc) |
| void | QUARK_CORE_zsyr2k (Quark *quark, Quark_Task_Flags *task_flags, int uplo, int trans, int n, int k, int nb, PLASMA_Complex64_t alpha, PLASMA_Complex64_t *A, int lda, PLASMA_Complex64_t *B, int LDB, PLASMA_Complex64_t beta, PLASMA_Complex64_t *C, int ldc) |
| void | QUARK_CORE_zswpab (Quark *quark, Quark_Task_Flags *task_flags, int i, int n1, int n2, PLASMA_Complex64_t *A, int szeA) |
| void | QUARK_CORE_zswptr_ontile (Quark *quark, Quark_Task_Flags *task_flags, PLASMA_desc descA, PLASMA_Complex64_t *Aij, int i1, int i2, int *ipiv, int inc, PLASMA_Complex64_t *Akk, int ldak) |
| void | QUARK_CORE_ztrdalg (Quark *quark, Quark_Task_Flags *task_flags, int uplo, int N, int NB, PLASMA_desc *A, PLASMA_Complex64_t *C, PLASMA_Complex64_t *S, int i, int j, int m, int grsiz, int BAND, int *PCOL, int *ACOL, int *MCOL) |
| void | QUARK_CORE_ztrmm (Quark *quark, Quark_Task_Flags *task_flags, int side, int uplo, int transA, int diag, int m, int n, int nb, PLASMA_Complex64_t alpha, PLASMA_Complex64_t *A, int lda, PLASMA_Complex64_t *B, int ldb) |
| void | QUARK_CORE_ztrmm_p2 (Quark *quark, Quark_Task_Flags *task_flags, int side, int uplo, int transA, int diag, int m, int n, int nb, PLASMA_Complex64_t alpha, PLASMA_Complex64_t *A, int lda, PLASMA_Complex64_t **B, int ldb) |
| void | QUARK_CORE_ztrsm (Quark *quark, Quark_Task_Flags *task_flags, int side, int uplo, int transA, int diag, int m, int n, int nb, PLASMA_Complex64_t alpha, PLASMA_Complex64_t *A, int lda, PLASMA_Complex64_t *B, int ldb) |
| void | QUARK_CORE_ztrtri (Quark *quark, Quark_Task_Flags *task_flags, int uplo, int diag, int n, int nb, PLASMA_Complex64_t *A, int lda, PLASMA_sequence *sequence, PLASMA_request *request, int iinfo) |
| void | QUARK_CORE_ztslqt (Quark *quark, Quark_Task_Flags *task_flags, int m, int n, int ib, int nb, PLASMA_Complex64_t *A1, int lda1, PLASMA_Complex64_t *A2, int lda2, PLASMA_Complex64_t *T, int ldt) |
| void | QUARK_CORE_ztsmlq (Quark *quark, Quark_Task_Flags *task_flags, int side, int trans, int m1, int n1, int m2, int n2, int k, int ib, int nb, PLASMA_Complex64_t *A1, int lda1, PLASMA_Complex64_t *A2, int lda2, PLASMA_Complex64_t *V, int ldv, PLASMA_Complex64_t *T, int ldt) |
| void | QUARK_CORE_ztsmlq_hetra1 (Quark *quark, Quark_Task_Flags *task_flags, int side, int trans, int m1, int n1, int m2, int n2, int k, int ib, int nb, PLASMA_Complex64_t *A1, int lda1, PLASMA_Complex64_t *A2, int lda2, PLASMA_Complex64_t *V, int ldv, PLASMA_Complex64_t *T, int ldt) |
| void | QUARK_CORE_ztsmlq_corner (Quark *quark, Quark_Task_Flags *task_flags, int m1, int n1, int m2, int n2, int m3, int n3, int k, int ib, int nb, PLASMA_Complex64_t *A1, int lda1, PLASMA_Complex64_t *A2, int lda2, PLASMA_Complex64_t *A3, int lda3, PLASMA_Complex64_t *V, int ldv, PLASMA_Complex64_t *T, int ldt) |
| void | QUARK_CORE_ztsmqr (Quark *quark, Quark_Task_Flags *task_flags, int side, int trans, int m1, int n1, int m2, int n2, int k, int ib, int nb, PLASMA_Complex64_t *A1, int lda1, PLASMA_Complex64_t *A2, int lda2, PLASMA_Complex64_t *V, int ldv, PLASMA_Complex64_t *T, int ldt) |
| void | QUARK_CORE_ztsmqr_hetra1 (Quark *quark, Quark_Task_Flags *task_flags, int side, int trans, int m1, int n1, int m2, int n2, int k, int ib, int nb, PLASMA_Complex64_t *A1, int lda1, PLASMA_Complex64_t *A2, int lda2, PLASMA_Complex64_t *V, int ldv, PLASMA_Complex64_t *T, int ldt) |
| void | QUARK_CORE_ztsmqr_corner (Quark *quark, Quark_Task_Flags *task_flags, int m1, int n1, int m2, int n2, int m3, int n3, int k, int ib, int nb, PLASMA_Complex64_t *A1, int lda1, PLASMA_Complex64_t *A2, int lda2, PLASMA_Complex64_t *A3, int lda3, PLASMA_Complex64_t *V, int ldv, PLASMA_Complex64_t *T, int ldt) |
| void | QUARK_CORE_ztsqrt (Quark *quark, Quark_Task_Flags *task_flags, int m, int n, int ib, int nb, PLASMA_Complex64_t *A1, int lda1, PLASMA_Complex64_t *A2, int lda2, PLASMA_Complex64_t *T, int ldt) |
| void | QUARK_CORE_ztstrf (Quark *quark, Quark_Task_Flags *task_flags, int m, int n, int ib, int nb, PLASMA_Complex64_t *U, int ldu, PLASMA_Complex64_t *A, int lda, PLASMA_Complex64_t *L, int ldl, int *IPIV, PLASMA_sequence *sequence, PLASMA_request *request, PLASMA_bool check_info, int iinfo) |
| void | QUARK_CORE_zttmqr (Quark *quark, Quark_Task_Flags *task_flags, int side, int trans, int m1, int n1, int m2, int n2, int k, int ib, int nb, PLASMA_Complex64_t *A1, int lda1, PLASMA_Complex64_t *A2, int lda2, PLASMA_Complex64_t *V, int ldv, PLASMA_Complex64_t *T, int ldt) |
| void | QUARK_CORE_zttqrt (Quark *quark, Quark_Task_Flags *task_flags, int m, int n, int ib, int nb, PLASMA_Complex64_t *A1, int lda1, PLASMA_Complex64_t *A2, int lda2, PLASMA_Complex64_t *T, int ldt) |
| void | QUARK_CORE_zttmlq (Quark *quark, Quark_Task_Flags *task_flags, int side, int trans, int m1, int n1, int m2, int n2, int k, int ib, int nb, PLASMA_Complex64_t *A1, int lda1, PLASMA_Complex64_t *A2, int lda2, PLASMA_Complex64_t *V, int ldv, PLASMA_Complex64_t *T, int ldt) |
| void | QUARK_CORE_zttlqt (Quark *quark, Quark_Task_Flags *task_flags, int m, int n, int ib, int nb, PLASMA_Complex64_t *A1, int lda1, PLASMA_Complex64_t *A2, int lda2, PLASMA_Complex64_t *T, int ldt) |
| void | QUARK_CORE_zpamm (Quark *quark, Quark_Task_Flags *task_flags, int op, int side, int storev, int m, int n, int k, int l, PLASMA_Complex64_t *A1, int lda1, PLASMA_Complex64_t *A2, int lda2, PLASMA_Complex64_t *V, int ldv, PLASMA_Complex64_t *W, int ldw) |
| void | QUARK_CORE_zunmlq (Quark *quark, Quark_Task_Flags *task_flags, int side, int trans, int m, int n, int ib, int nb, int k, PLASMA_Complex64_t *A, int lda, PLASMA_Complex64_t *T, int ldt, PLASMA_Complex64_t *C, int ldc) |
| void | QUARK_CORE_zunmqr (Quark *quark, Quark_Task_Flags *task_flags, int side, int trans, int m, int n, int k, int ib, int nb, PLASMA_Complex64_t *A, int lda, PLASMA_Complex64_t *T, int ldt, PLASMA_Complex64_t *C, int ldc) |
| void | CORE_dzasum_quark (Quark *quark) |
| void | CORE_dzasum_f1_quark (Quark *quark) |
| void | CORE_zgeadd_quark (Quark *quark) |
| void | CORE_zbrdalg_quark (Quark *quark) |
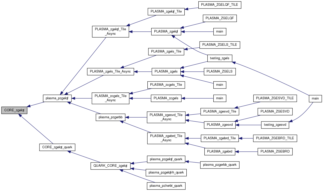
| void | CORE_zgelqt_quark (Quark *quark) |
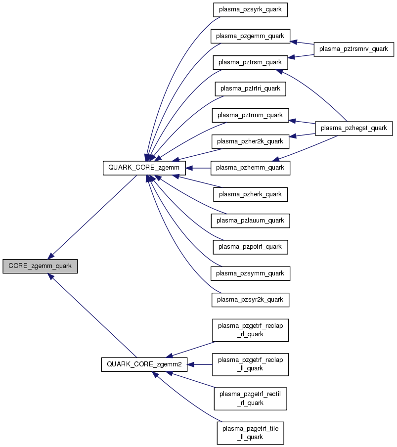
| void | CORE_zgemm_quark (Quark *quark) |
| void | CORE_zgeqrt_quark (Quark *quark) |
| void | CORE_zgessm_quark (Quark *quark) |
| void | CORE_zgetrf_quark (Quark *quark) |
| void | CORE_zgetrf_incpiv_quark (Quark *quark) |
| void | CORE_zgetrf_reclap_quark (Quark *quark) |
| void | CORE_zgetrf_rectil_quark (Quark *quark) |
| void | CORE_zgetrip_quark (Quark *quark) |
| void | CORE_zgetrip_f1_quark (Quark *quark) |
| void | CORE_zgetrip_f2_quark (Quark *quark) |
| void | CORE_zhemm_quark (Quark *quark) |
| void | CORE_zherk_quark (Quark *quark) |
| void | CORE_zher2k_quark (Quark *quark) |
| void | CORE_zhegst_quark (Quark *quark) |
| void | CORE_zherfb_quark (Quark *quark) |
| void | CORE_zlacpy_quark (Quark *quark) |
| void | CORE_zlange_quark (Quark *quark) |
| void | CORE_zlange_f1_quark (Quark *quark) |
| void | CORE_zlanhe_quark (Quark *quark) |
| void | CORE_zlanhe_f1_quark (Quark *quark) |
| void | CORE_zlansy_quark (Quark *quark) |
| void | CORE_zlansy_f1_quark (Quark *quark) |
| void | CORE_zlaset_quark (Quark *quark) |
| void | CORE_zlaset2_quark (Quark *quark) |
| void | CORE_zlauum_quark (Quark *quark) |
| void | CORE_zpamm_quark (Quark *quark) |
| void | CORE_zplghe_quark (Quark *quark) |
| void | CORE_zplgsy_quark (Quark *quark) |
| void | CORE_zplrnt_quark (Quark *quark) |
| void | CORE_zpotrf_quark (Quark *quark) |
| void | CORE_zshift_quark (Quark *quark) |
| void | CORE_zshiftw_quark (Quark *quark) |
| void | CORE_zssssm_quark (Quark *quark) |
| void | CORE_zsymm_quark (Quark *quark) |
| void | CORE_zsyrk_quark (Quark *quark) |
| void | CORE_zsyr2k_quark (Quark *quark) |
| void | CORE_zswpab_quark (Quark *quark) |
| void | CORE_zswptr_ontile_quark (Quark *quark) |
| void | CORE_ztrdalg_quark (Quark *quark) |
| void | CORE_ztrmm_quark (Quark *quark) |
| void | CORE_ztrsm_quark (Quark *quark) |
| void | CORE_ztrtri_quark (Quark *quark) |
| void | CORE_ztslqt_quark (Quark *quark) |
| void | CORE_ztsmlq_quark (Quark *quark) |
| void | CORE_ztsmlq_hetra1_quark (Quark *quark) |
| void | CORE_ztsmlq_corner_quark (Quark *quark) |
| void | CORE_ztsmqr_quark (Quark *quark) |
| void | CORE_ztsmqr_hetra1_quark (Quark *quark) |
| void | CORE_ztsmqr_corner_quark (Quark *quark) |
| void | CORE_ztsqrt_quark (Quark *quark) |
| void | CORE_ztstrf_quark (Quark *quark) |
| void | CORE_zttmqr_quark (Quark *quark) |
| void | CORE_zttqrt_quark (Quark *quark) |
| void | CORE_zttmlq_quark (Quark *quark) |
| void | CORE_zttlqt_quark (Quark *quark) |
| void | CORE_zunmlq_quark (Quark *quark) |
| void | CORE_zunmqr_quark (Quark *quark) |
| void | CORE_zlaswp_quark (Quark *quark) |
| void | CORE_zlaswp_f2_quark (Quark *quark) |
| void | CORE_zlaswp_ontile_quark (Quark *quark) |
| void | CORE_zlaswp_ontile_f2_quark (Quark *quark) |
| void | CORE_zlaswpc_ontile_quark (Quark *quark) |
| void | CORE_ztrmm_p2_quark (Quark *quark) |
| void | CORE_zgemm_f2_quark (Quark *quark) |
| void | CORE_zgemm_p2_quark (Quark *quark) |
| void | CORE_zgemm_p2f1_quark (Quark *quark) |
| void | CORE_zgemm_p3_quark (Quark *quark) |
PLASMA auxiliary routines PLASMA is a software package provided by Univ. of Tennessee, Univ. of California Berkeley and Univ. of Colorado Denver
Definition in file core_zblas.h.
| #define COMPLEX |
Definition at line 21 of file core_zblas.h.
| void CORE_dzasum | ( | int | storev, |
| int | uplo, | ||
| int | M, | ||
| int | N, | ||
| PLASMA_Complex64_t * | A, | ||
| int | lda, | ||
| double * | work | ||
| ) |
Definition at line 28 of file core_dzasum.c.
References cabs(), PlasmaColumnwise, PlasmaLower, PlasmaUpper, PlasmaUpperLower, and sum().


| void CORE_dzasum_f1_quark | ( | Quark * | quark | ) |
Definition at line 162 of file core_dzasum.c.
References A, CORE_dzasum(), quark_unpack_args_8, storev, and uplo.


| void CORE_dzasum_quark | ( | Quark * | quark | ) |
Definition at line 119 of file core_dzasum.c.
References A, CORE_dzasum(), quark_unpack_args_7, storev, and uplo.


| void CORE_zbrdalg | ( | PLASMA_enum | uplo, |
| int | N, | ||
| int | NB, | ||
| PLASMA_desc * | pA, | ||
| PLASMA_Complex64_t * | V, | ||
| PLASMA_Complex64_t * | TAU, | ||
| int | i, | ||
| int | j, | ||
| int | m, | ||
| int | grsiz | ||
| ) |
CORE_zbrdalg is a part of the bidiagonal reduction algorithm (bulgechasing). It correspond to a local driver of the kernels that should be executed on a single core.
| [in] | uplo |
|
| [in] | N | The order of the matrix A. N >= 0. |
| [in] | NB | The size of the Bandwidth of the matrix A, which correspond to the tile size. NB >= 0. |
| [in] | pA | A pointer to the descriptor of the matrix A. |
| [out] | V | PLASMA_Complex64_t array, dimension (N). The scalar elementary reflectors are written in this array. So it is used as a workspace for V at each step of the bulge chasing algorithm. |
| [out] | TAU | PLASMA_Complex64_t array, dimension (N). The scalar factors of the elementary reflectors are written in thisarray. So it is used as a workspace for TAU at each step of the bulge chasing algorithm. |
| [in] | i | Integer that refer to the current sweep. (outer loop). |
| [in] | j | Integer that refer to the sweep to chase.(inner loop). |
| [in] | m | Integer that refer to a sweep step, to ensure order dependencies. |
| [in] | grsiz | Integer that refer to the size of a group. group mean the number of kernel that should be executed sequentially on the same core. group size is a trade-off between locality (cache reuse) and parallelism. a small group size increase parallelism while a large group size increase cache reuse. |
| PLASMA_SUCCESS | successful exit |
| <0 | if -i, the i-th argument had an illegal value |
Definition at line 83 of file core_zbrdalg.c.
References A, CORE_zgbelr(), CORE_zgblrx(), CORE_zgbrce(), plasma_desc_t::dtyp, min, and plasma_element_size().


| void CORE_zbrdalg_quark | ( | Quark * | quark | ) |
Definition at line 161 of file core_zbrdalg.c.
References CORE_zbrdalg(), quark_unpack_args_10, TAU, uplo, and V.


| int CORE_zgbelr | ( | int | uplo, |
| int | N, | ||
| PLASMA_desc * | A, | ||
| PLASMA_Complex64_t * | V, | ||
| PLASMA_Complex64_t * | TAU, | ||
| int | st, | ||
| int | ed, | ||
| int | eltsize | ||
| ) |
Definition at line 78 of file core_zgbelr.c.
References A, conj(), CORE_zlarfx2(), CORE_zlarfx2ce(), coreblas_error, ELTLDD, max, plasma_desc_t::mb, min, PLASMA_SUCCESS, PlasmaLeft, PlasmaLower, PlasmaRight, PlasmaUpper, TAU, and V.


| int CORE_zgblrx | ( | int | uplo, |
| int | N, | ||
| PLASMA_desc * | A, | ||
| PLASMA_Complex64_t * | V, | ||
| PLASMA_Complex64_t * | TAU, | ||
| int | st, | ||
| int | ed, | ||
| int | eltsize | ||
| ) |
Definition at line 78 of file core_zgblrx.c.
References A, conj(), CORE_zlarfx2(), CORE_zlarfx2ce(), coreblas_error, ELTLDD, max, plasma_desc_t::mb, min, PLASMA_SUCCESS, PlasmaLeft, PlasmaLower, PlasmaRight, PlasmaUpper, TAU, and V.


| int CORE_zgbrce | ( | int | uplo, |
| int | N, | ||
| PLASMA_desc * | A, | ||
| PLASMA_Complex64_t * | V, | ||
| PLASMA_Complex64_t * | TAU, | ||
| int | st, | ||
| int | ed, | ||
| int | eltsize | ||
| ) |
Definition at line 76 of file core_zgbrce.c.
References A, conj(), CORE_zlarfx2(), coreblas_error, ELTLDD, max, plasma_desc_t::mb, min, PLASMA_SUCCESS, PlasmaLeft, PlasmaLower, PlasmaRight, TAU, and V.


| void CORE_zgeadd | ( | int | M, |
| int | N, | ||
| PLASMA_Complex64_t | alpha, | ||
| PLASMA_Complex64_t * | A, | ||
| int | LDA, | ||
| PLASMA_Complex64_t * | B, | ||
| int | LDB | ||
| ) |
Definition at line 26 of file core_zgeadd.c.
References CBLAS_SADDR, and cblas_zaxpy().


| void CORE_zgeadd_quark | ( | Quark * | quark | ) |
Definition at line 67 of file core_zgeadd.c.
References A, B, CBLAS_SADDR, cblas_zaxpy(), and quark_unpack_args_7.


| int CORE_zgelqt | ( | int | M, |
| int | N, | ||
| int | IB, | ||
| PLASMA_Complex64_t * | A, | ||
| int | LDA, | ||
| PLASMA_Complex64_t * | T, | ||
| int | LDT, | ||
| PLASMA_Complex64_t * | TAU, | ||
| PLASMA_Complex64_t * | WORK | ||
| ) |
CORE_zgelqt - computes a LQ factorization of a complex M-by-N tile A: A = L * Q.
The tile Q is represented as a product of elementary reflectors
Q = H(k)' . . . H(2)' H(1)', where k = min(M,N).
Each H(i) has the form
H(i) = I - tau * v * v'
where tau is a complex scalar, and v is a complex vector with v(1:i-1) = 0 and v(i) = 1; conjg(v(i+1:n)) is stored on exit in A(i,i+1:n), and tau in TAU(i).
| [in] | M | The number of rows of the tile A. M >= 0. |
| [in] | N | The number of columns of the tile A. N >= 0. |
| [in] | IB | The inner-blocking size. IB >= 0. |
| [in,out] | A | On entry, the M-by-N tile A. On exit, the elements on and below the diagonal of the array contain the M-by-min(M,N) lower trapezoidal tile L (L is lower triangular if M <= N); the elements above the diagonal, with the array TAU, represent the unitary tile Q as a product of elementary reflectors (see Further Details). |
| [in] | LDA | The leading dimension of the array A. LDA >= max(1,M). |
| [out] | T | The IB-by-N triangular factor T of the block reflector. T is upper triangular by block (economic storage); The rest of the array is not referenced. |
| [in] | LDT | The leading dimension of the array T. LDT >= IB. |
| [out] | TAU | The scalar factors of the elementary reflectors (see Further Details). |
| [out] | WORK |
| PLASMA_SUCCESS | successful exit |
| <0 | if -i, the i-th argument had an illegal value |
Definition at line 85 of file core_zgelqt.c.
References coreblas_error, lapack_const, max, min, PLASMA_SUCCESS, PlasmaForward, PlasmaNoTrans, PlasmaRight, and PlasmaRowwise.

| void CORE_zgelqt_quark | ( | Quark * | quark | ) |
Definition at line 180 of file core_zgelqt.c.
References A, CORE_zgelqt(), quark_unpack_args_9, T, and TAU.


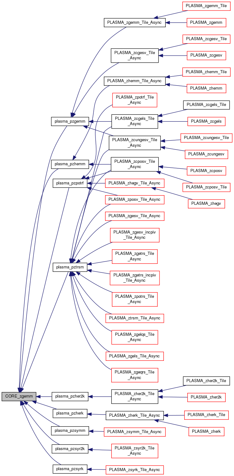
| void CORE_zgemm | ( | int | transA, |
| int | transB, | ||
| int | M, | ||
| int | N, | ||
| int | K, | ||
| PLASMA_Complex64_t | alpha, | ||
| PLASMA_Complex64_t * | A, | ||
| int | LDA, | ||
| PLASMA_Complex64_t * | B, | ||
| int | LDB, | ||
| PLASMA_Complex64_t | beta, | ||
| PLASMA_Complex64_t * | C, | ||
| int | LDC | ||
| ) |
Definition at line 28 of file core_zgemm.c.
References CBLAS_SADDR, cblas_zgemm(), and CblasColMajor.


| void CORE_zgemm_f2_quark | ( | Quark * | quark | ) |
Definition at line 171 of file core_zgemm.c.
References A, B, C, CBLAS_SADDR, cblas_zgemm(), CblasColMajor, and quark_unpack_args_15.


| void CORE_zgemm_p2_quark | ( | Quark * | quark | ) |
Definition at line 234 of file core_zgemm.c.
References A, B, C, CBLAS_SADDR, cblas_zgemm(), CblasColMajor, and quark_unpack_args_13.


| void CORE_zgemm_p2f1_quark | ( | Quark * | quark | ) |
Definition at line 360 of file core_zgemm.c.
References A, B, C, CBLAS_SADDR, cblas_zgemm(), CblasColMajor, and quark_unpack_args_14.


| void CORE_zgemm_p3_quark | ( | Quark * | quark | ) |
Definition at line 296 of file core_zgemm.c.
References A, B, C, CBLAS_SADDR, cblas_zgemm(), CblasColMajor, and quark_unpack_args_13.


| void CORE_zgemm_quark | ( | Quark * | quark | ) |
Definition at line 106 of file core_zgemm.c.
References A, B, C, CBLAS_SADDR, cblas_zgemm(), CblasColMajor, and quark_unpack_args_13.


| int CORE_zgeqrt | ( | int | M, |
| int | N, | ||
| int | IB, | ||
| PLASMA_Complex64_t * | A, | ||
| int | LDA, | ||
| PLASMA_Complex64_t * | T, | ||
| int | LDT, | ||
| PLASMA_Complex64_t * | TAU, | ||
| PLASMA_Complex64_t * | WORK | ||
| ) |
CORE_zgeqrt computes a QR factorization of a complex M-by-N tile A: A = Q * R.
The tile Q is represented as a product of elementary reflectors
Q = H(1) H(2) . . . H(k), where k = min(M,N).
Each H(i) has the form
H(i) = I - tau * v * v'
where tau is a complex scalar, and v is a complex vector with v(1:i-1) = 0 and v(i) = 1; v(i+1:m) is stored on exit in A(i+1:m,i), and tau in TAU(i).
| [in] | M | The number of rows of the tile A. M >= 0. |
| [in] | N | The number of columns of the tile A. N >= 0. |
| [in] | IB | The inner-blocking size. IB >= 0. |
| [in,out] | A | On entry, the M-by-N tile A. On exit, the elements on and above the diagonal of the array contain the min(M,N)-by-N upper trapezoidal tile R (R is upper triangular if M >= N); the elements below the diagonal, with the array TAU, represent the unitary tile Q as a product of elementary reflectors (see Further Details). |
| [in] | LDA | The leading dimension of the array A. LDA >= max(1,M). |
| [out] | T | The IB-by-N triangular factor T of the block reflector. T is upper triangular by block (economic storage); The rest of the array is not referenced. |
| [in] | LDT | The leading dimension of the array T. LDT >= IB. |
| [out] | TAU | The scalar factors of the elementary reflectors (see Further Details). |
| [out] | WORK |
| PLASMA_SUCCESS | successful exit |
| <0 | if -i, the i-th argument had an illegal value |
Definition at line 86 of file core_zgeqrt.c.
References coreblas_error, lapack_const, max, min, PLASMA_SUCCESS, PlasmaColumnwise, PlasmaConjTrans, PlasmaForward, and PlasmaLeft.

| void CORE_zgeqrt_quark | ( | Quark * | quark | ) |
Definition at line 181 of file core_zgeqrt.c.
References A, CORE_zgeqrt(), quark_unpack_args_9, T, and TAU.


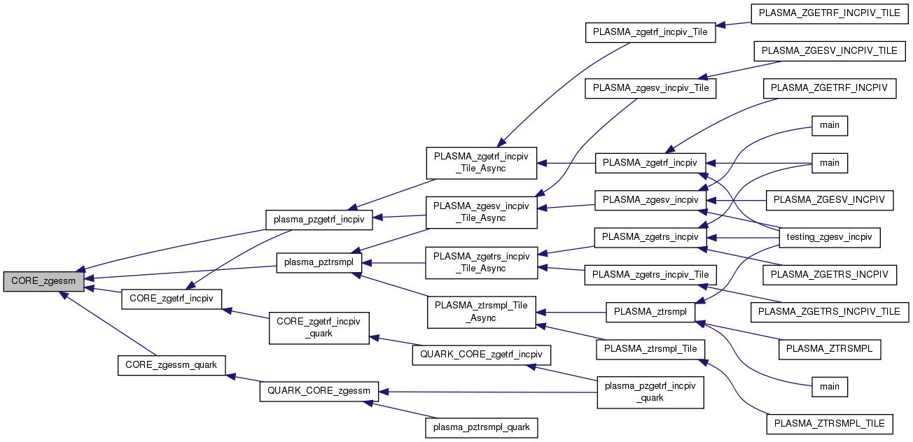
| int CORE_zgessm | ( | int | M, |
| int | N, | ||
| int | K, | ||
| int | IB, | ||
| int * | IPIV, | ||
| PLASMA_Complex64_t * | L, | ||
| int | LDL, | ||
| PLASMA_Complex64_t * | A, | ||
| int | LDA | ||
| ) |
CORE_zgessm applies the factor L computed by CORE_zgetrf_incpiv to a complex M-by-N tile A.
| [in] | M | The number of rows of the tile A. M >= 0. |
| [in] | N | The number of columns of the tile A. N >= 0. |
| [in] | K | |
| [in] | IB | The inner-blocking size. IB >= 0. |
| [in] | IPIV | as returned by CORE_zgetrf_incpiv. |
| [in] | L | The NB-by-NB lower triangular tile. |
| [in] | LDL | The leading dimension of the array L. LDL >= max(1,NB). |
| [in,out] | A | On entry, the M-by-N tile A. On exit, updated by the application of L. |
| [in] | LDA | The leading dimension of the array A. LDA >= max(1,M). |
| PLASMA_SUCCESS | successful exit |
| <0 | if INFO = -k, the k-th argument had an illegal value |
Definition at line 68 of file core_zgessm.c.
References CBLAS_SADDR, cblas_zgemm(), cblas_ztrsm(), CblasColMajor, CblasLeft, CblasLower, CblasNoTrans, CblasUnit, coreblas_error, max, min, and PLASMA_SUCCESS.


| void CORE_zgessm_quark | ( | Quark * | quark | ) |
Definition at line 172 of file core_zgessm.c.
References A, CORE_zgessm(), IPIV, L, and quark_unpack_args_9.


| int CORE_zgetrf | ( | int | M, |
| int | N, | ||
| PLASMA_Complex64_t * | A, | ||
| int | LDA, | ||
| int * | IPIV, | ||
| int * | INFO | ||
| ) |
Definition at line 22 of file core_zgetrf.c.
References PLASMA_SUCCESS.
| int CORE_zgetrf_incpiv | ( | int | M, |
| int | N, | ||
| int | IB, | ||
| PLASMA_Complex64_t * | A, | ||
| int | LDA, | ||
| int * | IPIV, | ||
| int * | INFO | ||
| ) |
CORE_zgetrf_incpiv computes an LU factorization of a general M-by-N tile A using partial pivoting with row interchanges.
The factorization has the form
A = P * L * U
where P is a permutation matrix, L is lower triangular with unit diagonal elements (lower trapezoidal if m > n), and U is upper triangular (upper trapezoidal if m < n).
This is the right-looking Level 2.5 BLAS version of the algorithm.
| [in] | M | The number of rows of the tile A. M >= 0. |
| [in] | N | The number of columns of the tile A. N >= 0. |
| [in] | IB | The inner-blocking size. IB >= 0. |
| [in,out] | A | On entry, the M-by-N tile to be factored. On exit, the factors L and U from the factorization A = P*L*U; the unit diagonal elements of L are not stored. |
| [in] | LDA | The leading dimension of the array A. LDA >= max(1,M). |
| [out] | IPIV | The pivot indices; for 1 <= i <= min(M,N), row i of the tile was interchanged with row IPIV(i). |
| [out] | INFO | See returned value. |
| PLASMA_SUCCESS | successful exit |
| <0 | if INFO = -k, the k-th argument had an illegal value |
| >0 | if INFO = k, U(k,k) is exactly zero. The factorization has been completed, but the factor U is exactly singular, and division by zero will occur if it is used to solve a system of equations. |
Definition at line 83 of file core_zgetrf_incpiv.c.
References CORE_zgessm(), coreblas_error, max, min, and PLASMA_SUCCESS.


| void CORE_zgetrf_incpiv_quark | ( | Quark * | quark | ) |
Definition at line 174 of file core_zgetrf_incpiv.c.
References A, CORE_zgetrf_incpiv(), IPIV, plasma_sequence_flush(), PLASMA_SUCCESS, and quark_unpack_args_10.


| void CORE_zgetrf_quark | ( | Quark * | quark | ) |
Definition at line 61 of file core_zgetrf.c.
References A, IPIV, plasma_sequence_flush(), PLASMA_SUCCESS, and quark_unpack_args_9.


| int CORE_zgetrf_reclap | ( | const int | M, |
| const int | N, | ||
| PLASMA_Complex64_t * | A, | ||
| const int | LDA, | ||
| int * | IPIV, | ||
| int * | info | ||
| ) |
Definition at line 307 of file core_zgetrf_reclap.c.
References coreblas_error, max, min, and PLASMA_SUCCESS.

| void CORE_zgetrf_reclap_quark | ( | Quark * | quark | ) |
Definition at line 381 of file core_zgetrf_reclap.c.
References A, CORE_zgetrf_reclap(), IPIV, plasma_sequence_flush(), PLASMA_SUCCESS, QUARK_Get_RankInTask(), and quark_unpack_args_10.


| int CORE_zgetrf_rectil | ( | const PLASMA_desc | A, |
| int * | IPIV, | ||
| int * | info | ||
| ) |
Definition at line 653 of file core_zgetrf_rectil.c.
References coreblas_error, plasma_desc_t::m, min, plasma_desc_t::mt, plasma_desc_t::n, and plasma_desc_t::nt.

| void CORE_zgetrf_rectil_quark | ( | Quark * | quark | ) |
Definition at line 726 of file core_zgetrf_rectil.c.
References A, CORE_zgetrf_rectil(), IPIV, plasma_sequence_flush(), PLASMA_SUCCESS, QUARK_Get_RankInTask(), and quark_unpack_args_8.


| void CORE_zgetrip | ( | int | m, |
| int | n, | ||
| PLASMA_Complex64_t * | A, | ||
| PLASMA_Complex64_t * | W | ||
| ) |
CORE_zgetrip transposes a m-by-n matrix in place using an extra workspace of size m-by-n. Note : For square tile, workspace is not used.
| [in] | m | Number of lines of tile A |
| [in] | n | Number of columns of tile A |
| [in,out] | A | Tile of size m-by-n On exit, A = trans(A) |
| [out] | W | Workspace of size n-by-m if n != m, NULL otherwise. |
Definition at line 54 of file core_zgetrip.c.

| void CORE_zgetrip_f1_quark | ( | Quark * | quark | ) |
Definition at line 138 of file core_zgetrip.c.
References A, CORE_zgetrip(), quark_unpack_args_5, and W.


| void CORE_zgetrip_f2_quark | ( | Quark * | quark | ) |
Definition at line 178 of file core_zgetrip.c.
References A, CORE_zgetrip(), quark_unpack_args_6, and W.


| void CORE_zgetrip_quark | ( | Quark * | quark | ) |
Definition at line 101 of file core_zgetrip.c.
References A, CORE_zgetrip(), quark_unpack_args_4, and W.


| int CORE_zhbelr | ( | int | uplo, |
| int | N, | ||
| PLASMA_desc * | A, | ||
| PLASMA_Complex64_t * | V, | ||
| PLASMA_Complex64_t * | TAU, | ||
| int | st, | ||
| int | ed, | ||
| int | eltsize | ||
| ) |
Definition at line 78 of file core_zhbelr.c.
References A, conj(), CORE_zlarfx2(), CORE_zlarfx2c(), coreblas_error, ELTLDD, max, plasma_desc_t::mb, min, PLASMA_SUCCESS, PlasmaLeft, PlasmaLower, PlasmaRight, PlasmaUpper, TAU, and V.


| int CORE_zhblrx | ( | int | uplo, |
| int | N, | ||
| PLASMA_desc * | A, | ||
| PLASMA_Complex64_t * | V, | ||
| PLASMA_Complex64_t * | TAU, | ||
| int | st, | ||
| int | ed, | ||
| int | eltsize | ||
| ) |
Definition at line 76 of file core_zhblrx.c.
References A, conj(), CORE_zlarfx2(), CORE_zlarfx2c(), coreblas_error, ELTLDD, max, plasma_desc_t::mb, min, PLASMA_SUCCESS, PlasmaLeft, PlasmaLower, PlasmaRight, PlasmaUpper, TAU, and V.


| int CORE_zhbrce | ( | int | uplo, |
| int | N, | ||
| PLASMA_desc * | A, | ||
| PLASMA_Complex64_t * | V, | ||
| PLASMA_Complex64_t * | TAU, | ||
| int | st, | ||
| int | ed, | ||
| int | eltsize | ||
| ) |
Definition at line 76 of file core_zhbrce.c.
References A, conj(), CORE_zlarfx2(), coreblas_error, ELTLDD, max, plasma_desc_t::mb, min, PLASMA_SUCCESS, PlasmaLeft, PlasmaLower, PlasmaRight, TAU, and V.


| void CORE_zhegst | ( | int | itype, |
| int | uplo, | ||
| int | N, | ||
| PLASMA_Complex64_t * | A, | ||
| int | LDA, | ||
| PLASMA_Complex64_t * | B, | ||
| int | LDB, | ||
| int * | INFO | ||
| ) |
Definition at line 27 of file core_zhegst.c.
References lapack_const.
| void CORE_zhegst_quark | ( | Quark * | quark | ) |
Definition at line 67 of file core_zhegst.c.
References A, B, itype, lapack_const, plasma_sequence_flush(), PLASMA_SUCCESS, quark_unpack_args_10, plasma_sequence_t::status, and uplo.


| void CORE_zhemm | ( | int | side, |
| int | uplo, | ||
| int | M, | ||
| int | N, | ||
| PLASMA_Complex64_t | alpha, | ||
| PLASMA_Complex64_t * | A, | ||
| int | LDA, | ||
| PLASMA_Complex64_t * | B, | ||
| int | LDB, | ||
| PLASMA_Complex64_t | beta, | ||
| PLASMA_Complex64_t * | C, | ||
| int | LDC | ||
| ) |
Definition at line 31 of file core_zhemm.c.
References CBLAS_SADDR, cblas_zhemm(), and CblasColMajor.


| void CORE_zhemm_quark | ( | Quark * | quark | ) |
Definition at line 80 of file core_zhemm.c.
References A, B, C, CBLAS_SADDR, cblas_zhemm(), CblasColMajor, quark_unpack_args_12, side, and uplo.


| void CORE_zher2k | ( | int | uplo, |
| int | trans, | ||
| int | N, | ||
| int | K, | ||
| PLASMA_Complex64_t | alpha, | ||
| PLASMA_Complex64_t * | A, | ||
| int | LDA, | ||
| PLASMA_Complex64_t * | B, | ||
| int | LDB, | ||
| double | beta, | ||
| PLASMA_Complex64_t * | C, | ||
| int | LDC | ||
| ) |
Definition at line 31 of file core_zher2k.c.
References CBLAS_SADDR, cblas_zher2k(), and CblasColMajor.


| void CORE_zher2k_quark | ( | Quark * | quark | ) |
Definition at line 79 of file core_zher2k.c.
References A, B, C, CORE_zher2k(), quark_unpack_args_12, trans, and uplo.


| int CORE_zherfb | ( | PLASMA_enum | uplo, |
| int | n, | ||
| int | k, | ||
| int | ib, | ||
| int | nb, | ||
| PLASMA_Complex64_t * | A, | ||
| int | lda, | ||
| PLASMA_Complex64_t * | T, | ||
| int | ldt, | ||
| PLASMA_Complex64_t * | C, | ||
| int | ldc, | ||
| PLASMA_Complex64_t * | WORK, | ||
| int | ldwork | ||
| ) |
CORE_zherfb overwrites the symmetric complex N-by-N tile C with
Q**T*C*Q
where Q is a complex unitary matrix defined as the product of k elementary reflectors
Q = H(1) H(2) . . . H(k)
as returned by CORE_zgeqrt. Only PlasmaLower supported!
| [in] | uplo |
|
| [in] | n | The number of rows/columns of the tile C. N >= 0. |
| [in] | k | The number of elementary reflectors whose product defines the matrix Q. K >= 0. |
| [in] | ib | The inner-blocking size. IB >= 0. |
| [in] | nb | The blocking size. NB >= 0. |
| [in] | A | The i-th column must contain the vector which defines the elementary reflector H(i), for i = 1,2,...,k, as returned by CORE_zgeqrt in the first k columns of its array argument A. |
| [in] | lda | The leading dimension of the array A. LDA >= max(1,N). |
| [out] | T | The IB-by-K triangular factor T of the block reflector. T is upper triangular by block (economic storage); The rest of the array is not referenced. |
| [in] | ldt | The leading dimension of the array T. LDT >= IB. |
| [in,out] | C | On entry, the symmetric N-by-N tile C. On exit, C is overwritten by Q**T*C*Q. |
| [in] | ldc | The leading dimension of the array C. LDC >= max(1,M). |
| [in,out] | WORK | On exit, if INFO = 0, WORK(1) returns the optimal LDWORK. |
| [in] | ldwork | The dimension of the array WORK. LDWORK >= max(1,N); |
| PLASMA_SUCCESS | successful exit |
| <0 | if -i, the i-th argument had an illegal value |
Definition at line 110 of file core_zherfb.c.
References CORE_zunmlq(), CORE_zunmqr(), PlasmaConjTrans, PlasmaLeft, PlasmaLower, PlasmaNoTrans, and PlasmaRight.


| void CORE_zherfb_quark | ( | Quark * | quark | ) |
Definition at line 215 of file core_zherfb.c.
References A, C, CORE_zherfb(), quark_unpack_args_13, T, and uplo.


| void CORE_zherk | ( | int | uplo, |
| int | trans, | ||
| int | N, | ||
| int | K, | ||
| double | alpha, | ||
| PLASMA_Complex64_t * | A, | ||
| int | LDA, | ||
| double | beta, | ||
| PLASMA_Complex64_t * | C, | ||
| int | LDC | ||
| ) |
Definition at line 31 of file core_zherk.c.
References cblas_zherk(), and CblasColMajor.


| void CORE_zherk_quark | ( | Quark * | quark | ) |
Definition at line 75 of file core_zherk.c.
References A, C, cblas_zherk(), CblasColMajor, quark_unpack_args_10, trans, and uplo.


| void CORE_zlacpy | ( | PLASMA_enum | uplo, |
| int | M, | ||
| int | N, | ||
| PLASMA_Complex64_t * | A, | ||
| int | LDA, | ||
| PLASMA_Complex64_t * | B, | ||
| int | LDB | ||
| ) |
Definition at line 29 of file core_zlacpy.c.
References lapack_const.

| void CORE_zlacpy_quark | ( | Quark * | quark | ) |
Definition at line 66 of file core_zlacpy.c.
References A, B, lapack_const, quark_unpack_args_7, and uplo.

| void CORE_zlange | ( | int | norm, |
| int | M, | ||
| int | N, | ||
| PLASMA_Complex64_t * | A, | ||
| int | LDA, | ||
| double * | work, | ||
| double * | normA | ||
| ) |
Definition at line 29 of file core_zlange.c.
References lapack_const.

| void CORE_zlange_f1_quark | ( | Quark * | quark | ) |
Definition at line 114 of file core_zlange.c.
References A, lapack_const, norm, and quark_unpack_args_8.

| void CORE_zlange_quark | ( | Quark * | quark | ) |
Definition at line 67 of file core_zlange.c.
References A, lapack_const, norm, and quark_unpack_args_7.

| void CORE_zlanhe | ( | int | norm, |
| int | uplo, | ||
| int | N, | ||
| PLASMA_Complex64_t * | A, | ||
| int | LDA, | ||
| double * | work, | ||
| double * | normA | ||
| ) |
Definition at line 29 of file core_zlanhe.c.
References lapack_const.

| void CORE_zlanhe_f1_quark | ( | Quark * | quark | ) |
Definition at line 113 of file core_zlanhe.c.
References A, lapack_const, norm, quark_unpack_args_8, and uplo.

| void CORE_zlanhe_quark | ( | Quark * | quark | ) |
Definition at line 67 of file core_zlanhe.c.
References A, lapack_const, norm, quark_unpack_args_7, and uplo.

| void CORE_zlansy | ( | int | norm, |
| int | uplo, | ||
| int | N, | ||
| PLASMA_Complex64_t * | A, | ||
| int | LDA, | ||
| double * | work, | ||
| double * | normA | ||
| ) |
Definition at line 29 of file core_zlansy.c.
References lapack_const.

| void CORE_zlansy_f1_quark | ( | Quark * | quark | ) |
Definition at line 114 of file core_zlansy.c.
References A, lapack_const, norm, quark_unpack_args_8, and uplo.

| void CORE_zlansy_quark | ( | Quark * | quark | ) |
Definition at line 67 of file core_zlansy.c.
References A, lapack_const, norm, quark_unpack_args_7, and uplo.

| int CORE_zlarfx2 | ( | PLASMA_enum | side, |
| int | N, | ||
| PLASMA_Complex64_t | V, | ||
| PLASMA_Complex64_t | TAU, | ||
| PLASMA_Complex64_t * | C1, | ||
| int | LDC1, | ||
| PLASMA_Complex64_t * | C2, | ||
| int | LDC2 | ||
| ) |
CORE_zlarfx2 applies a complex elementary reflector H to a complex m by n matrix C, from either the left or the right. H is represented in the form
H = I - tau * v * v'
where tau is a complex scalar and v is a complex vector.
If tau = 0, then H is taken to be the unit matrix
This version uses inline code if H has order < 11.
| [in] | side |
|
| [in] | N | The number of columns of C1 and C2 if side = PlasmaLeft. The number of rows of C1 and C2 if side = PlasmaRight. |
| [in] | V | The double complex V in the representation of H. |
| [in] | TAU | The value tau in the representation of H. |
| [in,out] | C1 | dimension (LDC1,N), if side = PlasmaLeft dimension (LDC1,1), if side = PlasmaRight On entry, the m by n matrix C1. On exit, C1 is overwritten by the matrix H * C1 if SIDE = PlasmaLeft, or C1 * H if SIDE = PlasmaRight. |
| [in] | LDC1 | The leading dimension of the array C1. LDC1 >= max(1,N), if side == PlasmaRight. LDC1 >= 1, otherwise. |
| [in,out] | C2 | dimension (LDC2,N), if side = PlasmaLeft dimension (LDC2,1), if side = PlasmaRight On entry, the m by n matrix C2. On exit, C2 is overwritten by the matrix H * C2 if SIDE = PlasmaLeft, or C2 * H if SIDE = PlasmaRight. |
| [in] | LDC2 | The leading dimension of the array C2. LDC2 >= max(1,N), if side == PlasmaRight. LDC2 >= 1, otherwise. |
| PLASMA_SUCCESS | successful exit |
| <0 | if -i, the i-th argument had an illegal value |
Definition at line 86 of file core_zlarfx_tbrd.c.
References conj(), PLASMA_SUCCESS, PlasmaLeft, T2, TAU, and V.


| int CORE_zlarfx2c | ( | PLASMA_enum | uplo, |
| PLASMA_Complex64_t | V, | ||
| PLASMA_Complex64_t | TAU, | ||
| PLASMA_Complex64_t * | C1, | ||
| PLASMA_Complex64_t * | C2, | ||
| PLASMA_Complex64_t * | C3 | ||
| ) |
CORE_zlarfx2c applies a complex elementary reflector H to a diagonal corner C=[C1, C2, C3], from both the left and the right side. C = H * C * H. It is used in the case of Hermetian. If PlasmaLower, a left apply is followed by a right apply. If PlasmaUpper, a right apply is followed by a left apply. H is represented in the form
This routine is a special code for a corner C diagonal block C1 C2 C3
H = I - tau * v * v'
where tau is a complex scalar and v is a complex vector.
If tau = 0, then H is taken to be the unit matrix
This version uses inline code if H has order < 11.
| [in] | uplo | = PlasmaUpper: Upper triangle of A is stored; = PlasmaLower: Lower triangle of A is stored. |
| [in] | V | The double complex V in the representation of H. |
| [in] | TAU | The value tau in the representation of H. |
| [in,out] | C1 | On entry, the element C1. On exit, C1 is overwritten by the result H * C * H. |
| [in,out] | C2 | On entry, the element C2. On exit, C2 is overwritten by the result H * C * H. |
| [in,out] | C3 | On entry, the element C3. On exit, C3 is overwritten by the result H * C * H. |
| PLASMA_SUCCESS | successful exit |
| <0 | if -i, the i-th argument had an illegal value |
Definition at line 185 of file core_zlarfx_tbrd.c.
References conj(), PLASMA_SUCCESS, PlasmaLower, T2, TAU, and V.


| int CORE_zlarfx2ce | ( | PLASMA_enum | uplo, |
| PLASMA_Complex64_t * | V, | ||
| PLASMA_Complex64_t * | TAU, | ||
| PLASMA_Complex64_t * | C1, | ||
| PLASMA_Complex64_t * | C2, | ||
| PLASMA_Complex64_t * | C3 | ||
| ) |
CORE_zlarfx2c applies a complex elementary reflector H to a diagonal corner C=[C1, C2, C3], from both the left and the right side. C = H * C * H. It is used in the case of general matrices, where it create a nnz at the NEW_NNZ position, then it eliminate it and update the reflector V and TAU. If PlasmaLower, a left apply is followed by a right apply. If PlasmaUpper, a right apply is followed by a left apply. H is represented in the form
This routine is a special code for a corner C diagonal block C1 NEW_NNZ C2 C3
H = I - tau * v * v'
where tau is a complex scalar and v is a complex vector.
If tau = 0, then H is taken to be the unit matrix
This version uses inline code if H has order < 11.
| [in] | uplo | = PlasmaUpper: Upper triangle of A is stored; = PlasmaLower: Lower triangle of A is stored. |
| [in,out] | V | On entry, the double complex V in the representation of H. On exit, the double complex V in the representation of H, updated by the elimination of the NEW_NNZ created by the left apply in case of PlasmaLower or the right apply in case of PlasmaUpper. |
| [in] | TAU | On entry, the value tau in the representation of H. On exit, the value tau in the representation of H, updated by the elimination of the NEW_NNZ created by the left apply in case of PlasmaLower or the right apply in case of PlasmaUpper. |
| [in,out] | C1 | On entry, the element C1. On exit, C1 is overwritten by the result H * C * H. |
| [in,out] | C2 | On entry, the element C2. On exit, C2 is overwritten by the result H * C * H. |
| [in,out] | C3 | On entry, the element C3. On exit, C3 is overwritten by the result H * C * H. |
| PLASMA_SUCCESS | successful exit |
| <0 | if -i, the i-th argument had an illegal value |
Definition at line 335 of file core_zlarfx_tbrd.c.
References conj(), PLASMA_SUCCESS, PlasmaLower, PlasmaUpper, T2, and V.


| void CORE_zlaset | ( | PLASMA_enum | uplo, |
| int | M, | ||
| int | N, | ||
| PLASMA_Complex64_t | alpha, | ||
| PLASMA_Complex64_t | beta, | ||
| PLASMA_Complex64_t * | A, | ||
| int | LDA | ||
| ) |
CORE_zlaset - Sets the elements of the matrix A on the diagonal to beta and on the off-diagonals to alpha
| [in] | uplo | Specifies which elements of the matrix are to be set = PlasmaUpper: Upper part of A is set; = PlasmaLower: Lower part of A is set; = PlasmaUpperLower: ALL elements of A are set. |
| [in] | M | The number of rows of the matrix A. M >= 0. |
| [in] | N | The number of columns of the matrix A. N >= 0. |
| [in] | alpha | The constant to which the off-diagonal elements are to be set. |
| [in] | beta | The constant to which the diagonal elements are to be set. |
| [in,out] | A | On entry, the M-by-N tile A. On exit, A has been set accordingly. |
| [in] | LDA | The leading dimension of the array A. LDA >= max(1,M). |
Definition at line 58 of file core_zlaset.c.
References lapack_const.

| void CORE_zlaset2 | ( | PLASMA_enum | uplo, |
| int | M, | ||
| int | N, | ||
| PLASMA_Complex64_t | alpha, | ||
| PLASMA_Complex64_t * | A, | ||
| int | LDA | ||
| ) |
CORE_zlaset2 - Sets the elements of the matrix A to alpha. Not LAPACK compliant! Read below.
| [in] | uplo | Specifies which elements of the matrix are to be set = PlasmaUpper: STRICT Upper part of A is set to alpha; = PlasmaLower: STRICT Lower part of A is set to alpha; = PlasmaUpperLower: ALL elements of A are set to alpha. Not LAPACK Compliant. |
| [in] | M | The number of rows of the matrix A. M >= 0. |
| [in] | N | The number of columns of the matrix A. N >= 0. |
| [in] | alpha | The constant to which the elements are to be set. |
| [in,out] | A | On entry, the M-by-N tile A. On exit, A has been set to alpha accordingly. |
| [in] | LDA | The leading dimension of the array A. LDA >= max(1,M). |
Definition at line 56 of file core_zlaset2.c.
References lapack_const, PlasmaLower, and PlasmaUpper.

| void CORE_zlaset2_quark | ( | Quark * | quark | ) |
Definition at line 103 of file core_zlaset2.c.
References A, CORE_zlaset2(), quark_unpack_args_6, and uplo.


| void CORE_zlaset_quark | ( | Quark * | quark | ) |
Definition at line 95 of file core_zlaset.c.
References A, lapack_const, quark_unpack_args_7, and uplo.

| void CORE_zlaswp | ( | int | N, |
| PLASMA_Complex64_t * | A, | ||
| int | LDA, | ||
| int | I1, | ||
| int | I2, | ||
| int * | IPIV, | ||
| int | INC | ||
| ) |
Definition at line 29 of file core_zlaswp.c.
| void CORE_zlaswp_f2_quark | ( | Quark * | quark | ) |
Definition at line 102 of file core_zlaswp.c.
References A, and quark_unpack_args_9.

| int CORE_zlaswp_ontile | ( | PLASMA_desc | descA, |
| int | i1, | ||
| int | i2, | ||
| int * | ipiv, | ||
| int | inc | ||
| ) |
CORE_zlaswp_ontile apply the zlaswp function on a matrix stored in tile layout
| [in,out] | A | The descriptor of the matrix A to permute. |
| [in] | i1 | The first element of IPIV for which a row interchange will be done. |
| [in] | i2 | The last element of IPIV for which a row interchange will be done. |
| [in] | ipiv | The pivot indices; Only the element in position i1 to i2 are accessed. The pivot are offset by A.i. |
| [in] | inc | The increment between successive values of IPIV. If IPIV is negative, the pivots are applied in reverse order. |
Definition at line 147 of file core_zlaswp.c.
References A, BLKLDD, cblas_zswap(), coreblas_error, plasma_desc_t::i, plasma_desc_t::m, plasma_desc_t::mb, plasma_desc_t::mt, plasma_desc_t::n, plasma_desc_t::nt, and PLASMA_SUCCESS.


| void CORE_zlaswp_ontile_f2_quark | ( | Quark * | quark | ) |
Definition at line 279 of file core_zlaswp.c.
References A, CORE_zlaswp_ontile(), and quark_unpack_args_8.


| void CORE_zlaswp_ontile_quark | ( | Quark * | quark | ) |
Definition at line 238 of file core_zlaswp.c.
References A, CORE_zlaswp_ontile(), and quark_unpack_args_7.


| void CORE_zlaswp_quark | ( | Quark * | quark | ) |
Definition at line 61 of file core_zlaswp.c.
References A, and quark_unpack_args_7.

| int CORE_zlaswpc_ontile | ( | PLASMA_desc | descA, |
| int | i1, | ||
| int | i2, | ||
| int * | ipiv, | ||
| int | inc | ||
| ) |
CORE_zlaswpc_ontile apply the zlaswp function on a matrix stored in tile layout
| [in,out] | A | The descriptor of the matrix A to permute. |
| [in] | i1 | The first element of IPIV for which a column interchange will be done. |
| [in] | i2 | The last element of IPIV for which a column interchange will be done. |
| [in] | ipiv | The pivot indices; Only the element in position i1 to i2 are accessed. The pivot are offset by A.i. |
| [in] | inc | The increment between successive values of IPIV. If IPIV is negative, the pivots are applied in reverse order. |
Definition at line 430 of file core_zlaswp.c.
References A, BLKLDD, cblas_zswap(), coreblas_error, plasma_desc_t::j, plasma_desc_t::m, plasma_desc_t::mt, plasma_desc_t::n, plasma_desc_t::nb, and PLASMA_SUCCESS.


| void CORE_zlaswpc_ontile_quark | ( | Quark * | quark | ) |
Definition at line 516 of file core_zlaswp.c.
References A, CORE_zlaswpc_ontile(), and quark_unpack_args_7.


| void CORE_zlauum | ( | int | uplo, |
| int | N, | ||
| PLASMA_Complex64_t * | A, | ||
| int | LDA | ||
| ) |
Definition at line 29 of file core_zlauum.c.
References lapack_const.
| void CORE_zlauum_quark | ( | Quark * | quark | ) |
Definition at line 57 of file core_zlauum.c.
References A, lapack_const, quark_unpack_args_4, and uplo.

| int CORE_zpamm | ( | int | op, |
| int | side, | ||
| int | storev, | ||
| int | M, | ||
| int | N, | ||
| int | K, | ||
| int | L, | ||
| PLASMA_Complex64_t * | A1, | ||
| int | LDA1, | ||
| PLASMA_Complex64_t * | A2, | ||
| int | LDA2, | ||
| PLASMA_Complex64_t * | V, | ||
| int | LDV, | ||
| PLASMA_Complex64_t * | W, | ||
| int | LDW | ||
| ) |
ZPAMM performs one of the matrix-matrix operations
LEFT RIGHT
OP PlasmaW : W = A1 + op(V) * A2 or W = A1 + A2 * op(V) OP PlasmaA2 : A2 = A2 - op(V) * W or A2 = A2 - W * op(V)
where op( V ) is one of
op( V ) = V or op( V ) = V**T or op( V ) = V**H,
A1, A2 and W are general matrices, and V is:
l = k: rectangle + triangle l < k: rectangle + trapezoid l = 0: rectangle
Size of V, both rowwise and columnwise, is:
left N M x K T K x M right N K x N
LEFT (columnwise and rowwise):
| K | | M |
_ __________ _ _______________ _
| | | | | \
V: | | | V': |_____________|___\ K | | | M-L | | M | | | |__________________| _ |____| | _ \ | | | M - L | L | \ | | L _ \|____| _
RIGHT (columnwise and rowwise):
| K | | N |
_______________ _ _ __________ _
| | \ | | |
V': |_____________|___\ N V: | | | | | | | | K-L |__________________| _ K | | | |____| | _ | K - L | L | \ | | \ | | L _ \|____| _
| [in] | OP | OP specifies which operation to perform:
@arg PlasmaW : W = A1 + op(V) * A2 or W = A1 + A2 * op(V)
@arg PlasmaA2 : A2 = A2 - op(V) * W or A2 = A2 - W * op(V)
|
| [in] | SIDE | SIDE specifies whether op( V ) multiplies A2
or W from the left or right as follows:
@arg PlasmaLeft : multiply op( V ) from the left
OP PlasmaW : W = A1 + op(V) * A2
OP PlasmaA2 : A2 = A2 - op(V) * W
@arg PlasmaRight : multiply op( V ) from the right
OP PlasmaW : W = A1 + A2 * op(V)
OP PlasmaA2 : A2 = A2 - W * op(V)
|
| [in] | STOREV | Indicates how the vectors which define the elementary
reflectors are stored in V:
@arg PlasmaColumnwise
@arg PlasmaRowwise
|
| [in] | M | The number of rows of the A1, A2 and W If SIDE is PlasmaLeft, the number of rows of op( V ) |
| [in] | N | The number of columns of the A1, A2 and W If SIDE is PlasmaRight, the number of columns of op( V ) |
| [in] | K | If SIDE is PlasmaLeft, the number of columns of op( V ) If SIDE is PlasmaRight, the number of rows of op( V ) |
| [in] | L | The size of the triangular part of V |
| [in] | A1 | On entry, the M-by-N tile A1. |
| [in] | LDA1 | The leading dimension of the array A1. LDA1 >= max(1,M). |
| [in,out] | A2 | On entry, the M-by-N tile A2. On exit, if OP is PlasmaA2 A2 is overwritten |
| [in] | LDA2 | The leading dimension of the tile A2. LDA2 >= max(1,M). |
| [in] | V | The matrix V as described above. If SIDE is PlasmaLeft : op( V ) is M-by-K If SIDE is PlasmaRight: op( V ) is K-by-N |
| [in] | LDV | The leading dimension of the array V. |
| [in,out] | W | On entry, the M-by-N matrix W. On exit, W is overwritten either if OP is PlasmaA2 or PlasmaW. If OP is PlasmaA2, W is an input and is used as a workspace. |
| [in] | LDW | The leading dimension of array WORK. |
| PLASMA_SUCCESS | successful exit |
| <0 | if -i, the i-th argument had an illegal value |
Definition at line 174 of file core_zpamm.c.
References CblasLower, CblasUpper, coreblas_error, L, PLASMA_SUCCESS, PlasmaA2, PlasmaColumnwise, PlasmaConjTrans, PlasmaLeft, PlasmaNoTrans, PlasmaRight, PlasmaRowwise, PlasmaW, trans, and uplo.

| void CORE_zpamm_quark | ( | Quark * | quark | ) |
Definition at line 600 of file core_zpamm.c.
References CORE_zpamm(), L, quark_unpack_args_15, side, storev, V, and W.


| int CORE_zparfb | ( | int | side, |
| int | trans, | ||
| int | direct, | ||
| int | storev, | ||
| int | M1, | ||
| int | N1, | ||
| int | M2, | ||
| int | N2, | ||
| int | K, | ||
| int | L, | ||
| PLASMA_Complex64_t * | A1, | ||
| int | LDA1, | ||
| PLASMA_Complex64_t * | A2, | ||
| int | LDA2, | ||
| PLASMA_Complex64_t * | V, | ||
| int | LDV, | ||
| PLASMA_Complex64_t * | T, | ||
| int | LDT, | ||
| PLASMA_Complex64_t * | WORK, | ||
| int | LDWORK | ||
| ) |
CORE_zparfb applies a complex upper triangular block reflector H or its transpose H' to a complex rectangular matrix formed by coupling two tiles A1 and A2. Matrix V is:
COLUMNWISE ROWWISE | K | | N2-L | L | __ _____________ __ __ _________________ __ | | | | | \ | | | | | \ L
M2-L | | | K |_______________|_____\ __ | | | M2 | | __ |____| | | | K-L \ | | __ |______________________| __ L \ | | __ \|______| __ | N2 |
| L | K-L |
| [in] | side |
|
| [in] | trans |
|
| [in] | direct | Indicates how H is formed from a product of elementary reflectors
|
| [in] | storev | Indicates how the vectors which define the elementary reflectors are stored:
|
| [in] | M1 | The number of columns of the tile A1. M1 >= 0. |
| [in] | N1 | The number of rows of the tile A1. N1 >= 0. |
| [in] | M2 | The number of columns of the tile A2. M2 >= 0. |
| [in] | N2 | The number of rows of the tile A2. N2 >= 0. |
| [in] | K | The order of the matrix T (= the number of elementary reflectors whose product defines the block reflector). |
| [in] | L | The size of the triangular part of V |
| [in,out] | A1 | On entry, the M1-by-N1 tile A1. On exit, A1 is overwritten by the application of Q. |
| [in] | LDA1 | The leading dimension of the array A1. LDA1 >= max(1,N1). |
| [in,out] | A2 | On entry, the M2-by-N2 tile A2. On exit, A2 is overwritten by the application of Q. |
| [in] | LDA2 | The leading dimension of the tile A2. LDA2 >= max(1,N2). |
| [in] | V | (LDV,K) if STOREV = 'C' (LDV,M2) if STOREV = 'R' and SIDE = 'L' (LDV,N2) if STOREV = 'R' and SIDE = 'R' Matrix V. |
| [in] | LDV | The leading dimension of the array V. If STOREV = 'C' and SIDE = 'L', LDV >= max(1,M2); if STOREV = 'C' and SIDE = 'R', LDV >= max(1,N2); if STOREV = 'R', LDV >= K. |
| [out] | T | The triangular K-by-K matrix T in the representation of the block reflector. T is upper triangular by block (economic storage); The rest of the array is not referenced. |
| [in] | LDT | The leading dimension of the array T. LDT >= K. |
| [in,out] | WORK | |
| [in] | LDWORK | The dimension of the array WORK. |
| PLASMA_SUCCESS | successful exit |
| <0 | if -i, the i-th argument had an illegal value |
Definition at line 131 of file core_zparfb.c.
References CBLAS_SADDR, cblas_zaxpy(), cblas_ztrmm(), CblasColMajor, CblasLeft, CblasNonUnit, CblasRight, CblasUpper, CORE_zpamm(), coreblas_error, PLASMA_ERR_NOT_SUPPORTED, PLASMA_SUCCESS, PlasmaA2, PlasmaBackward, PlasmaColumnwise, PlasmaConjTrans, PlasmaForward, PlasmaLeft, PlasmaNoTrans, PlasmaRight, PlasmaRowwise, and PlasmaW.


| int CORE_zpemv | ( | int | trans, |
| int | storev, | ||
| int | M, | ||
| int | N, | ||
| int | L, | ||
| PLASMA_Complex64_t | ALPHA, | ||
| PLASMA_Complex64_t * | A, | ||
| int | LDA, | ||
| PLASMA_Complex64_t * | X, | ||
| int | INCX, | ||
| PLASMA_Complex64_t | BETA, | ||
| PLASMA_Complex64_t * | Y, | ||
| int | INCY, | ||
| PLASMA_Complex64_t * | WORK | ||
| ) |
ZPEMV performs one of the matrix-vector operations
y = alpha*op( A )*x + beta*y
where op( A ) is one of
op( A ) = A or op( A ) = A**T or op( A ) = A**H,
alpha and beta are scalars, x and y are vectors and A is a pentagonal matrix (see further details).
| [in] | storev | @arg PlasmaColumnwise : array A stored columwise
@arg PlasmaRowwise : array A stored rowwise
|
| [in] | trans | @arg PlasmaNoTrans : y := alpha*A*x + beta*y.
@arg PlasmaTrans : y := alpha*A**T*x + beta*y.
@arg PlasmaConjTrans : y := alpha*A**H*x + beta*y.
|
| [in] | M | Number of rows of the matrix A. M must be at least zero. |
| [in] | N | Number of columns of the matrix A. N must be at least zero. |
| [in] | L | Order of triangle within the matrix A (L specifies the shape of the matrix A; see further details). |
| [in] | ALPHA | Scalar alpha. |
| [in] | A | Array of size LDA-by-N. On entry, the leading M by N part of the array A must contain the matrix of coefficients. |
| [in] | LDA | Leading dimension of array A. |
| [in] | X | On entry, the incremented array X must contain the vector x. |
| [in] | INCX | Increment for the elements of X. INCX must not be zero. |
| [in] | BETA | Scalar beta. |
| [in,out] | Y | On entry, the incremented array Y must contain the vector y. |
| [out] | INCY | Increment for the elements of Y. INCY must not be zero. |
| [in] | WORK | Workspace array of size at least L. |
| N |
_ ___________ _
| |
A: | | M-L | | | | M _ |..... | \ : | L \ : | _ \:_____| _
| L | N-L |
| PLASMA_SUCCESS | successful exit |
| <0 | if -i, the i-th argument had an illegal value |
Definition at line 118 of file core_zpemv.c.
References CBLAS_SADDR, cblas_zaxpy(), cblas_zcopy(), cblas_zgemv(), cblas_zscal(), cblas_ztrmv(), CblasColMajor, coreblas_error, L, max, min, PLASMA_SUCCESS, PlasmaColumnwise, PlasmaConjTrans, PlasmaLower, PlasmaNonUnit, PlasmaNoTrans, PlasmaRowwise, PlasmaTrans, and PlasmaUpper.


| void CORE_zplghe | ( | double | bump, |
| int | m, | ||
| int | n, | ||
| PLASMA_Complex64_t * | A, | ||
| int | lda, | ||
| int | bigM, | ||
| int | m0, | ||
| int | n0, | ||
| unsigned long long int | seed | ||
| ) |
Definition at line 64 of file core_zplghe.c.
References A, cimag(), conj(), NBELEM, Rnd64_A, Rnd64_C, and RndF_Mul.


| void CORE_zplghe_quark | ( | Quark * | quark | ) |
Definition at line 176 of file core_zplghe.c.
References A, CORE_zplghe(), and quark_unpack_args_9.


| void CORE_zplgsy | ( | PLASMA_Complex64_t | bump, |
| int | m, | ||
| int | n, | ||
| PLASMA_Complex64_t * | A, | ||
| int | lda, | ||
| int | bigM, | ||
| int | m0, | ||
| int | n0, | ||
| unsigned long long int | seed | ||
| ) |
Definition at line 64 of file core_zplgsy.c.
References A, NBELEM, Rnd64_A, Rnd64_C, and RndF_Mul.

| void CORE_zplgsy_quark | ( | Quark * | quark | ) |
Definition at line 172 of file core_zplgsy.c.
References A, CORE_zplgsy(), and quark_unpack_args_9.


| void CORE_zplrnt | ( | int | m, |
| int | n, | ||
| PLASMA_Complex64_t * | A, | ||
| int | lda, | ||
| int | bigM, | ||
| int | m0, | ||
| int | n0, | ||
| unsigned long long int | seed | ||
| ) |
Definition at line 64 of file core_zplrnt.c.
References A, NBELEM, Rnd64_A, Rnd64_C, and RndF_Mul.

| void CORE_zplrnt_quark | ( | Quark * | quark | ) |
Definition at line 116 of file core_zplrnt.c.
References A, CORE_zplrnt(), and quark_unpack_args_8.


| void CORE_zpotrf | ( | int | uplo, |
| int | N, | ||
| PLASMA_Complex64_t * | A, | ||
| int | LDA, | ||
| int * | INFO | ||
| ) |
Definition at line 29 of file core_zpotrf.c.
References lapack_const.

| void CORE_zpotrf_quark | ( | Quark * | quark | ) |
Definition at line 65 of file core_zpotrf.c.
References A, lapack_const, plasma_sequence_flush(), PLASMA_SUCCESS, quark_unpack_args_7, plasma_sequence_t::status, and uplo.


| void CORE_zshift | ( | int | s, |
| int | m, | ||
| int | n, | ||
| int | L, | ||
| PLASMA_Complex64_t * | A | ||
| ) |
CORE_zshift Shift a cycle of block. Same as core_zshiftw but you don't need to provide the workspace. As a matter of fact, the cycle cannot be split anymore to keep data coherency.
| [in] | s | Start value in the cycle |
| [in] | m | Number of lines of tile A |
| [in] | n | Number of columns of tile A |
| [in] | L | Length of each block of data to move |
| [in,out] | A | Matrix of size m-by-n with each element of size L. On exit, A = A', where A' contains the permutations |
Definition at line 175 of file core_zshift.c.
References CORE_zshiftw(), and W.

| void CORE_zshift_quark | ( | Quark * | quark | ) |
Definition at line 208 of file core_zshift.c.
References A, CORE_zshiftw(), L, quark_unpack_args_6, and W.


| void CORE_zshiftw | ( | int | s, |
| int | cl, | ||
| int | m, | ||
| int | n, | ||
| int | L, | ||
| PLASMA_Complex64_t * | A, | ||
| PLASMA_Complex64_t * | W | ||
| ) |
CORE_zshiftw Shift a linear chain of block using a supplied workspace by following the cycle defined by: k_(i+1) = (k_i * m) % q;
| [in] | s | Start value in the cycle |
| [in] | cl | Cycle length if cl == 0, all the permutations from the cycle are done else the cycle is split onto several threads and the number of permutation to do has to be specified to not get overlap |
| [in] | m | Number of lines of tile A |
| [in] | n | Number of columns of tile A |
| [in] | L | Length of each block of data to move |
| [in,out] | A | Matrix of size m-by-n with each element of size L. On exit, A = A', where A' contains the permutations |
| [in] | W | Array of size L. On entry, must contain: W(:) = A(s*L:s*L+L-1) |
Definition at line 66 of file core_zshift.c.
References L.

| void CORE_zshiftw_quark | ( | Quark * | quark | ) |
Definition at line 130 of file core_zshift.c.
References A, CORE_zshiftw(), L, quark_unpack_args_7, and W.


| int CORE_zssssm | ( | int | M1, |
| int | N1, | ||
| int | M2, | ||
| int | N2, | ||
| int | K, | ||
| int | IB, | ||
| PLASMA_Complex64_t * | A1, | ||
| int | LDA1, | ||
| PLASMA_Complex64_t * | A2, | ||
| int | LDA2, | ||
| PLASMA_Complex64_t * | L1, | ||
| int | LDL1, | ||
| PLASMA_Complex64_t * | L2, | ||
| int | LDL2, | ||
| int * | IPIV | ||
| ) |
CORE_ztstrf computes an LU factorization of a complex matrix formed by an upper triangular M1-by-N1 tile U on top of a M2-by-N2 tile A (N1 == N2) using partial pivoting with row interchanges.
This is the right-looking Level 2.5 BLAS version of the algorithm.
| [in] | M1 | The number of rows of the tile A1. M1 >= 0. |
| [in] | N1 | The number of columns of the tile A1. N1 >= 0. |
| [in] | M2 | The number of rows of the tile A2. M2 >= 0. |
| [in] | N2 | The number of columns of the tile A2. N2 >= 0. |
| [in] | K | The number of columns of the tiles L1 and L2. K >= 0. |
| [in] | IB | The inner-blocking size. IB >= 0. |
| [in,out] | A1 | On entry, the M1-by-N1 tile A1. On exit, A1 is overwritten by the application of L. |
| [in] | LDA1 | The leading dimension of the array A1. LDA1 >= max(1,M1). |
| [in,out] | A2 | On entry, the M2-by-N2 tile A2. On exit, A2 is overwritten by the application of L. |
| [in] | LDA2 | The leading dimension of the array A2. LDA2 >= max(1,M2). |
| [in] | L1 | The IB-by-K lower triangular tile as returned by CORE_ztstrf. |
| [in] | LDL1 | The leading dimension of the array L1. LDL1 >= max(1,IB). |
| [in] | L2 | The M2-by-N2 tile as returned by CORE_ztstrf. |
| [in] | LDL2 | The leading dimension of the array L2. LDL2 >= max(1,M2). |
| [in] | IPIV | as returned by CORE_ztstrf. |
| PLASMA_SUCCESS | successful exit |
| <0 | if INFO = -k, the k-th argument had an illegal value |
Definition at line 90 of file core_zssssm.c.
References CBLAS_SADDR, cblas_zgemm(), cblas_zswap(), cblas_ztrsm(), CblasColMajor, CblasLeft, CblasLower, CblasNoTrans, CblasUnit, coreblas_error, max, min, and PLASMA_SUCCESS.


| void CORE_zssssm_quark | ( | Quark * | quark | ) |
Definition at line 219 of file core_zssssm.c.
References CORE_zssssm(), IPIV, and quark_unpack_args_15.


| void CORE_zswpab | ( | int | i, |
| int | n1, | ||
| int | n2, | ||
| PLASMA_Complex64_t * | A, | ||
| PLASMA_Complex64_t * | work | ||
| ) |
CORE_zswpab swaps two adjacent contiguous blocks of data.
n1 n2
+————-+——————————-+
become : n2 n1 +——————————-+————-+
| [in,out] | A | Array of size i+n1+n2. On entry, a block of size n1 followed by a block of size n2. On exit, the block of size n1 follows the block of size n2. |
| [in] | i | First block starts at A[i]. |
| [in] | n1 | Size of the first block to swap. |
| [in] | n2 | Size of the second block to swap. |
| [out] | work | Workspace array of size min(n1, n2). |
Definition at line 63 of file core_zswpab.c.

| void CORE_zswpab_quark | ( | Quark * | quark | ) |
Definition at line 107 of file core_zswpab.c.
References A, CORE_zswpab(), and quark_unpack_args_5.


| int CORE_zswptr_ontile | ( | PLASMA_desc | descA, |
| int | i1, | ||
| int | i2, | ||
| int * | ipiv, | ||
| int | inc, | ||
| PLASMA_Complex64_t * | Akk, | ||
| int | ldak | ||
| ) |
CORE_zswptr_ontile apply the zlaswp function on a matrix stored in tile layout, followed by a ztrsm on the first tile of the panel.
| [in,out] | A | The descriptor of the matrix A to permute. |
| [in] | i1 | The first element of IPIV for which a row interchange will be done. |
| [in] | i2 | The last element of IPIV for which a row interchange will be done. |
| [in] | ipiv | The pivot indices; Only the element in position i1 to i2 are accessed. The pivot are offset by A.i. |
| [in] | inc | The increment between successive values of IPIV. If IPIV is negative, the pivots are applied in reverse order. |
Definition at line 325 of file core_zlaswp.c.
References A, BLKLDD, CBLAS_SADDR, cblas_ztrsm(), CblasColMajor, CblasLeft, CblasLower, CblasNoTrans, CblasUnit, CORE_zlaswp_ontile(), coreblas_error, plasma_desc_t::m, plasma_desc_t::mb, plasma_desc_t::mt, plasma_desc_t::n, plasma_desc_t::nt, and PLASMA_SUCCESS.


| void CORE_zswptr_ontile_quark | ( | Quark * | quark | ) |
Definition at line 385 of file core_zlaswp.c.
References A, CORE_zswptr_ontile(), and quark_unpack_args_8.


| void CORE_zsymm | ( | int | side, |
| int | uplo, | ||
| int | M, | ||
| int | N, | ||
| PLASMA_Complex64_t | alpha, | ||
| PLASMA_Complex64_t * | A, | ||
| int | LDA, | ||
| PLASMA_Complex64_t * | B, | ||
| int | LDB, | ||
| PLASMA_Complex64_t | beta, | ||
| PLASMA_Complex64_t * | C, | ||
| int | LDC | ||
| ) |
Definition at line 28 of file core_zsymm.c.
References CBLAS_SADDR, cblas_zsymm(), and CblasColMajor.


| void CORE_zsymm_quark | ( | Quark * | quark | ) |
Definition at line 77 of file core_zsymm.c.
References A, B, C, CBLAS_SADDR, cblas_zsymm(), CblasColMajor, quark_unpack_args_12, side, and uplo.


| void CORE_zsyr2k | ( | int | uplo, |
| int | trans, | ||
| int | N, | ||
| int | K, | ||
| PLASMA_Complex64_t | alpha, | ||
| PLASMA_Complex64_t * | A, | ||
| int | LDA, | ||
| PLASMA_Complex64_t * | B, | ||
| int | LDB, | ||
| PLASMA_Complex64_t | beta, | ||
| PLASMA_Complex64_t * | C, | ||
| int | LDC | ||
| ) |
Definition at line 28 of file core_zsyr2k.c.
References CBLAS_SADDR, cblas_zsyr2k(), and CblasColMajor.


| void CORE_zsyr2k_quark | ( | Quark * | quark | ) |
Definition at line 76 of file core_zsyr2k.c.
References A, B, C, CORE_zsyr2k(), quark_unpack_args_12, trans, and uplo.


| void CORE_zsyrk | ( | int | uplo, |
| int | trans, | ||
| int | N, | ||
| int | K, | ||
| PLASMA_Complex64_t | alpha, | ||
| PLASMA_Complex64_t * | A, | ||
| int | LDA, | ||
| PLASMA_Complex64_t | beta, | ||
| PLASMA_Complex64_t * | C, | ||
| int | LDC | ||
| ) |
Definition at line 28 of file core_zsyrk.c.
References CBLAS_SADDR, cblas_zsyrk(), and CblasColMajor.


| void CORE_zsyrk_quark | ( | Quark * | quark | ) |
Definition at line 72 of file core_zsyrk.c.
References A, C, CBLAS_SADDR, cblas_zsyrk(), CblasColMajor, quark_unpack_args_10, trans, and uplo.


| void CORE_ztrdalg | ( | PLASMA_enum | uplo, |
| int | N, | ||
| int | NB, | ||
| PLASMA_desc * | pA, | ||
| PLASMA_Complex64_t * | V, | ||
| PLASMA_Complex64_t * | TAU, | ||
| int | i, | ||
| int | j, | ||
| int | m, | ||
| int | grsiz | ||
| ) |
CORE_ztrdalg is a part of the tridiagonal reduction algorithm (bulgechasing) It correspond to a local driver of the kernels that should be executed on a single core.
| [in] | uplo |
|
| [in] | N | The order of the matrix A. N >= 0. |
| [in] | NB | The size of the Bandwidth of the matrix A, which correspond to the tile size. NB >= 0. |
| [in] | pA | A pointer to the descriptor of the matrix A. |
| [out] | V | PLASMA_Complex64_t array, dimension (N). The scalar elementary reflectors are written in this array. So it is used as a workspace for V at each step of the bulge chasing algorithm. |
| [out] | TAU | PLASMA_Complex64_t array, dimension (N). The scalar factors of the elementary reflectors are written in thisarray. So it is used as a workspace for TAU at each step of the bulge chasing algorithm. |
| [in] | i | Integer that refer to the current sweep. (outer loop). |
| [in] | j | Integer that refer to the sweep to chase.(inner loop). |
| [in] | m | Integer that refer to a sweep step, to ensure order dependencies. |
| [in] | grsiz | Integer that refer to the size of a group. group mean the number of kernel that should be executed sequentially on the same core. group size is a trade-off between locality (cache reuse) and parallelism. a small group size increase parallelism while a large group size increase cache reuse. |
| PLASMA_SUCCESS | successful exit |
| <0 | if -i, the i-th argument had an illegal value |
Definition at line 82 of file core_ztrdalg.c.
References A, CORE_zhbelr(), CORE_zhblrx(), CORE_zhbrce(), plasma_desc_t::dtyp, min, and plasma_element_size().


| void CORE_ztrdalg_quark | ( | Quark * | quark | ) |
Definition at line 160 of file core_ztrdalg.c.
References CORE_ztrdalg(), quark_unpack_args_10, TAU, uplo, and V.


| void CORE_ztrmm | ( | int | side, |
| int | uplo, | ||
| int | transA, | ||
| int | diag, | ||
| int | M, | ||
| int | N, | ||
| PLASMA_Complex64_t | alpha, | ||
| PLASMA_Complex64_t * | A, | ||
| int | LDA, | ||
| PLASMA_Complex64_t * | B, | ||
| int | LDB | ||
| ) |
Definition at line 28 of file core_ztrmm.c.
References CBLAS_SADDR, cblas_ztrmm(), and CblasColMajor.

| void CORE_ztrmm_p2_quark | ( | Quark * | quark | ) |
Definition at line 132 of file core_ztrmm.c.
References A, B, CBLAS_SADDR, cblas_ztrmm(), CblasColMajor, diag, quark_unpack_args_11, side, and uplo.


| void CORE_ztrmm_quark | ( | Quark * | quark | ) |
Definition at line 76 of file core_ztrmm.c.
References A, B, CBLAS_SADDR, cblas_ztrmm(), CblasColMajor, diag, quark_unpack_args_11, side, and uplo.


| void CORE_ztrsm | ( | int | side, |
| int | uplo, | ||
| int | transA, | ||
| int | diag, | ||
| int | M, | ||
| int | N, | ||
| PLASMA_Complex64_t | alpha, | ||
| PLASMA_Complex64_t * | A, | ||
| int | LDA, | ||
| PLASMA_Complex64_t * | B, | ||
| int | LDB | ||
| ) |
Definition at line 28 of file core_ztrsm.c.
References CBLAS_SADDR, cblas_ztrsm(), and CblasColMajor.


| void CORE_ztrsm_quark | ( | Quark * | quark | ) |
Definition at line 75 of file core_ztrsm.c.
References A, B, CBLAS_SADDR, cblas_ztrsm(), CblasColMajor, diag, quark_unpack_args_11, side, and uplo.


| void CORE_ztrtri | ( | int | uplo, |
| int | diag, | ||
| int | N, | ||
| PLASMA_Complex64_t * | A, | ||
| int | LDA, | ||
| int * | info | ||
| ) |
Definition at line 29 of file core_ztrtri.c.
References lapack_const.
| void CORE_ztrtri_quark | ( | Quark * | quark | ) |
Definition at line 67 of file core_ztrtri.c.
References A, diag, lapack_const, plasma_sequence_flush(), PLASMA_SUCCESS, quark_unpack_args_8, plasma_sequence_t::status, and uplo.


| int CORE_ztslqt | ( | int | M, |
| int | N, | ||
| int | IB, | ||
| PLASMA_Complex64_t * | A1, | ||
| int | LDA1, | ||
| PLASMA_Complex64_t * | A2, | ||
| int | LDA2, | ||
| PLASMA_Complex64_t * | T, | ||
| int | LDT, | ||
| PLASMA_Complex64_t * | TAU, | ||
| PLASMA_Complex64_t * | WORK | ||
| ) |
CORE_ztslqt computes a LQ factorization of a rectangular matrix formed by coupling side-by-side a complex M-by-M lower triangular tile A1 and a complex M-by-N tile A2:
| A1 A2 | = L * Q
The tile Q is represented as a product of elementary reflectors
Q = H(k)' . . . H(2)' H(1)', where k = min(M,N).
Each H(i) has the form
H(i) = I - tau * v * v'
where tau is a complex scalar, and v is a complex vector with v(1:i-1) = 0 and v(i) = 1; conjg(v(i+1:n)) is stored on exit in A2(i,1:n), and tau in TAU(i).
| [in] | M | The number of rows of the tile A1 and A2. M >= 0. The number of columns of the tile A1. |
| [in] | N | The number of columns of the tile A2. N >= 0. |
| [in] | IB | The inner-blocking size. IB >= 0. |
| [in,out] | A1 | On entry, the M-by-M tile A1. On exit, the elements on and below the diagonal of the array contain the M-by-M lower trapezoidal tile L; the elements above the diagonal are not referenced. |
| [in] | LDA1 | The leading dimension of the array A1. LDA1 >= max(1,M). |
| [in,out] | A2 | On entry, the M-by-N tile A2. On exit, all the elements with the array TAU, represent the unitary tile Q as a product of elementary reflectors (see Further Details). |
| [in] | LDA2 | The leading dimension of the tile A2. LDA2 >= max(1,M). |
| [out] | T | The IB-by-N triangular factor T of the block reflector. T is upper triangular by block (economic storage); The rest of the array is not referenced. |
| [in] | LDT | The leading dimension of the array T. LDT >= IB. |
| [out] | TAU | The scalar factors of the elementary reflectors (see Further Details). |
| [out] | WORK |
| PLASMA_SUCCESS | successful exit |
| <0 | if -i, the i-th argument had an illegal value |
Definition at line 107 of file core_ztslqt.c.
References CBLAS_SADDR, cblas_zaxpy(), cblas_zcopy(), cblas_zgemv(), cblas_zgerc(), cblas_ztrmv(), CblasColMajor, CORE_ztsmlq(), coreblas_error, max, min, PLASMA_SUCCESS, PlasmaConjTrans, PlasmaNonUnit, PlasmaNoTrans, PlasmaRight, and PlasmaUpper.


| void CORE_ztslqt_quark | ( | Quark * | quark | ) |
Definition at line 247 of file core_ztslqt.c.
References CORE_ztslqt(), quark_unpack_args_11, T, and TAU.


| int CORE_ztsmlq | ( | int | side, |
| int | trans, | ||
| int | M1, | ||
| int | N1, | ||
| int | M2, | ||
| int | N2, | ||
| int | K, | ||
| int | IB, | ||
| PLASMA_Complex64_t * | A1, | ||
| int | LDA1, | ||
| PLASMA_Complex64_t * | A2, | ||
| int | LDA2, | ||
| PLASMA_Complex64_t * | V, | ||
| int | LDV, | ||
| PLASMA_Complex64_t * | T, | ||
| int | LDT, | ||
| PLASMA_Complex64_t * | WORK, | ||
| int | LDWORK | ||
| ) |
CORE_ztsmlq overwrites the general complex M1-by-N1 tile A1 and M2-by-N2 tile A2 with
SIDE = 'L' SIDE = 'R'
TRANS = 'N': Q * | A1 | | A1 A2 | * Q | A2 |
TRANS = 'C': Q**H * | A1 | | A1 A2 | * Q**H | A2 |
where Q is a complex unitary matrix defined as the product of k elementary reflectors
Q = H(k)' . . . H(2)' H(1)'
as returned by CORE_ZTSLQT.
| [in] | side |
|
| [in] | trans |
|
| [in] | M1 | The number of rows of the tile A1. M1 >= 0. |
| [in] | N1 | The number of columns of the tile A1. N1 >= 0. |
| [in] | M2 | The number of rows of the tile A2. M2 >= 0. M2 = M1 if side == PlasmaRight. |
| [in] | N2 | The number of columns of the tile A2. N2 >= 0. N2 = N1 if side == PlasmaLeft. |
| [in] | K | The number of elementary reflectors whose product defines the matrix Q. |
| [in] | IB | The inner-blocking size. IB >= 0. |
| [in,out] | A1 | On entry, the M1-by-N1 tile A1. On exit, A1 is overwritten by the application of Q. |
| [in] | LDA1 | The leading dimension of the array A1. LDA1 >= max(1,M1). |
| [in,out] | A2 | On entry, the M2-by-N2 tile A2. On exit, A2 is overwritten by the application of Q. |
| [in] | LDA2 | The leading dimension of the tile A2. LDA2 >= max(1,M2). |
| [in] | V | The i-th row must contain the vector which defines the elementary reflector H(i), for i = 1,2,...,k, as returned by CORE_ZTSLQT in the first k rows of its array argument V. |
| [in] | LDV | The leading dimension of the array V. LDV >= max(1,K). |
| [out] | T | The IB-by-N1 triangular factor T of the block reflector. T is upper triangular by block (economic storage); The rest of the array is not referenced. |
| [in] | LDT | The leading dimension of the array T. LDT >= IB. |
| [out] | WORK | Workspace array of size LDWORK-by-M1 if side == PlasmaLeft LDWORK-by-IB if side == PlasmaRight |
| [in] | LDWORK | The leading dimension of the array WORK. LDWORK >= max(1,IB) if side == PlasmaLeft LDWORK >= max(1,N1) if side == PlasmaRight |
| PLASMA_SUCCESS | successful exit |
| <0 | if -i, the i-th argument had an illegal value |
Definition at line 124 of file core_ztsmlq.c.
References CORE_zparfb(), coreblas_error, max, min, PLASMA_SUCCESS, PlasmaConjTrans, PlasmaForward, PlasmaLeft, PlasmaNoTrans, PlasmaRight, and PlasmaRowwise.


| int CORE_ztsmlq_corner | ( | int | m1, |
| int | n1, | ||
| int | m2, | ||
| int | n2, | ||
| int | m3, | ||
| int | n3, | ||
| int | k, | ||
| int | ib, | ||
| int | nb, | ||
| PLASMA_Complex64_t * | A1, | ||
| int | lda1, | ||
| PLASMA_Complex64_t * | A2, | ||
| int | lda2, | ||
| PLASMA_Complex64_t * | A3, | ||
| int | lda3, | ||
| PLASMA_Complex64_t * | V, | ||
| int | ldv, | ||
| PLASMA_Complex64_t * | T, | ||
| int | ldt, | ||
| PLASMA_Complex64_t * | WORK, | ||
| int | ldwork | ||
| ) |
CORE_ztsmlq_corner: see CORE_ztsmlq
This kernel applies left and right transformations as depicted below: |I -VTV'| * | A1 A2 | * |I - VT'V'| | A2' A3 | where A1 and A3 are symmetric matrices. Only the lower part is referenced. This is an adhoc implementation, can be further optimized...
| [in] | side |
|
| [in] | trans |
|
| [in] | M1 | The number of rows of the tile A1. M1 >= 0. |
| [in] | N1 | The number of columns of the tile A1. N1 >= 0. |
| [in] | M2 | The number of rows of the tile A2. M2 >= 0. M2 = M1 if side == PlasmaRight. |
| [in] | N2 | The number of columns of the tile A2. N2 >= 0. N2 = N1 if side == PlasmaLeft. |
| [in] | K | The number of elementary reflectors whose product defines the matrix Q. |
| [in] | IB | The inner-blocking size. IB >= 0. |
| [in,out] | A1 | On entry, the M1-by-N1 tile A1. On exit, A1 is overwritten by the application of Q. |
| [in] | LDA1 | The leading dimension of the array A1. LDA1 >= max(1,M1). |
| [in,out] | A2 | On entry, the M2-by-N2 tile A2. On exit, A2 is overwritten by the application of Q. |
| [in] | LDA2 | The leading dimension of the tile A2. LDA2 >= max(1,M2). |
| [in] | V | The i-th row must contain the vector which defines the elementary reflector H(i), for i = 1,2,...,k, as returned by CORE_ZTSLQT in the first k rows of its array argument V. |
| [in] | LDV | The leading dimension of the array V. LDV >= max(1,K). |
| [out] | T | The IB-by-N1 triangular factor T of the block reflector. T is upper triangular by block (economic storage); The rest of the array is not referenced. |
| [in] | LDT | The leading dimension of the array T. LDT >= IB. |
| [out] | WORK | Workspace array of size LDWORK-by-M1 if side == PlasmaLeft LDWORK-by-IB if side == PlasmaRight |
| [in] | LDWORK | The leading dimension of the array WORK. LDWORK >= max(1,IB) if side == PlasmaLeft LDWORK >= max(1,N1) if side == PlasmaRight |
| PLASMA_SUCCESS | successful exit |
| <0 | if -i, the i-th argument had an illegal value |
Definition at line 125 of file core_ztsmlq_corner.c.
References conj(), CORE_ztsmlq(), coreblas_error, PLASMA_SUCCESS, PlasmaConjTrans, PlasmaLeft, PlasmaNoTrans, PlasmaRight, side, and trans.


| void CORE_ztsmlq_corner_quark | ( | Quark * | quark | ) |
This kernel applies right and left transformations as depicted below: |I -VTV'| * | A1 A2| * |I - VT'V'| | A2' A3 | where A1 and A3 are symmetric matrices. Only the upper part is referenced. This is an adhoc implementation, can be further optimized...
Definition at line 266 of file core_ztsmlq_corner.c.
References CORE_ztsmlq_corner(), quark_unpack_args_21, T, and V.


| int CORE_ztsmlq_hetra1 | ( | int | side, |
| int | trans, | ||
| int | m1, | ||
| int | n1, | ||
| int | m2, | ||
| int | n2, | ||
| int | k, | ||
| int | ib, | ||
| PLASMA_Complex64_t * | A1, | ||
| int | lda1, | ||
| PLASMA_Complex64_t * | A2, | ||
| int | lda2, | ||
| PLASMA_Complex64_t * | V, | ||
| int | ldv, | ||
| PLASMA_Complex64_t * | T, | ||
| int | ldt, | ||
| PLASMA_Complex64_t * | WORK, | ||
| int | ldwork | ||
| ) |
CORE_ztsmlq_hetra1: see CORE_ztsmlq
This kernel applies a Right transformation on | A1' A2 | and does not handle the transpose of A1. Needs therefore to make the explicit transpose of A1 before and after the application of the block of reflectors Can be further optimized by changing accordingly the underneath kernel ztsrfb!
| [in] | side |
|
| [in] | trans |
|
| [in] | M1 | The number of rows of the tile A1. M1 >= 0. |
| [in] | N1 | The number of columns of the tile A1. N1 >= 0. |
| [in] | M2 | The number of rows of the tile A2. M2 >= 0. M2 = M1 if side == PlasmaRight. |
| [in] | N2 | The number of columns of the tile A2. N2 >= 0. N2 = N1 if side == PlasmaLeft. |
| [in] | K | The number of elementary reflectors whose product defines the matrix Q. |
| [in] | IB | The inner-blocking size. IB >= 0. |
| [in,out] | A1 | On entry, the M1-by-N1 tile A1. On exit, A1 is overwritten by the application of Q. |
| [in] | LDA1 | The leading dimension of the array A1. LDA1 >= max(1,M1). |
| [in,out] | A2 | On entry, the M2-by-N2 tile A2. On exit, A2 is overwritten by the application of Q. |
| [in] | LDA2 | The leading dimension of the tile A2. LDA2 >= max(1,M2). |
| [in] | V | The i-th row must contain the vector which defines the elementary reflector H(i), for i = 1,2,...,k, as returned by CORE_ZTSLQT in the first k rows of its array argument V. |
| [in] | LDV | The leading dimension of the array V. LDV >= max(1,K). |
| [out] | T | The IB-by-N1 triangular factor T of the block reflector. T is upper triangular by block (economic storage); The rest of the array is not referenced. |
| [in] | LDT | The leading dimension of the array T. LDT >= IB. |
| [out] | WORK | Workspace array of size LDWORK-by-M1 if side == PlasmaLeft LDWORK-by-IB if side == PlasmaRight |
| [in] | LDWORK | The leading dimension of the array WORK. LDWORK >= max(1,IB) if side == PlasmaLeft LDWORK >= max(1,N1) if side == PlasmaRight |
| PLASMA_SUCCESS | successful exit |
| <0 | if -i, the i-th argument had an illegal value |
Definition at line 125 of file core_ztsmlq_hetra1.c.
References conj(), CORE_ztsmlq(), coreblas_error, and PLASMA_SUCCESS.


| void CORE_ztsmlq_hetra1_quark | ( | Quark * | quark | ) |
This kernel applies a Right transformation on | A1' A2 | and does not handle the transpose of A1. Needs therefore to make the explicit transpose of A1 before and after the application of the block of reflectors Can be further optimized by changing accordingly the underneath kernel ztsrfb!
Definition at line 218 of file core_ztsmlq_hetra1.c.
References CORE_ztsmlq_hetra1(), quark_unpack_args_18, side, T, trans, and V.


| void CORE_ztsmlq_quark | ( | Quark * | quark | ) |
Definition at line 303 of file core_ztsmlq.c.
References CORE_ztsmlq(), quark_unpack_args_18, side, T, trans, and V.


| int CORE_ztsmqr | ( | int | side, |
| int | trans, | ||
| int | M1, | ||
| int | N1, | ||
| int | M2, | ||
| int | N2, | ||
| int | K, | ||
| int | IB, | ||
| PLASMA_Complex64_t * | A1, | ||
| int | LDA1, | ||
| PLASMA_Complex64_t * | A2, | ||
| int | LDA2, | ||
| PLASMA_Complex64_t * | V, | ||
| int | LDV, | ||
| PLASMA_Complex64_t * | T, | ||
| int | LDT, | ||
| PLASMA_Complex64_t * | WORK, | ||
| int | LDWORK | ||
| ) |
CORE_ztsmqr overwrites the general complex M1-by-N1 tile A1 and M2-by-N2 tile A2 with
SIDE = 'L' SIDE = 'R'
TRANS = 'N': Q * | A1 | | A1 A2 | * Q | A2 |
TRANS = 'C': Q**H * | A1 | | A1 A2 | * Q**H | A2 |
where Q is a complex unitary matrix defined as the product of k elementary reflectors
Q = H(1) H(2) . . . H(k)
as returned by CORE_ZTSQRT.
| [in] | side |
|
| [in] | trans |
|
| [in] | M1 | The number of rows of the tile A1. M1 >= 0. |
| [in] | N1 | The number of columns of the tile A1. N1 >= 0. |
| [in] | M2 | The number of rows of the tile A2. M2 >= 0. M2 = M1 if side == PlasmaRight. |
| [in] | N2 | The number of columns of the tile A2. N2 >= 0. N2 = N1 if side == PlasmaLeft. |
| [in] | K | The number of elementary reflectors whose product defines the matrix Q. |
| [in] | IB | The inner-blocking size. IB >= 0. |
| [in,out] | A1 | On entry, the M1-by-N1 tile A1. On exit, A1 is overwritten by the application of Q. |
| [in] | LDA1 | The leading dimension of the array A1. LDA1 >= max(1,M1). |
| [in,out] | A2 | On entry, the M2-by-N2 tile A2. On exit, A2 is overwritten by the application of Q. |
| [in] | LDA2 | The leading dimension of the tile A2. LDA2 >= max(1,M2). |
| [in] | V | The i-th row must contain the vector which defines the elementary reflector H(i), for i = 1,2,...,k, as returned by CORE_ZTSQRT in the first k columns of its array argument V. |
| [in] | LDV | The leading dimension of the array V. LDV >= max(1,K). |
| [out] | T | The IB-by-N1 triangular factor T of the block reflector. T is upper triangular by block (economic storage); The rest of the array is not referenced. |
| [in] | LDT | The leading dimension of the array T. LDT >= IB. |
| [out] | WORK | Workspace array of size LDWORK-by-N1 if side == PlasmaLeft LDWORK-by-IB if side == PlasmaRight |
| [in] | LDWORK | The leading dimension of the array WORK. LDWORK >= max(1,IB) if side == PlasmaLeft LDWORK >= max(1,M1) if side == PlasmaRight |
| PLASMA_SUCCESS | successful exit |
| <0 | if -i, the i-th argument had an illegal value |
Definition at line 124 of file core_ztsmqr.c.
References CORE_zparfb(), coreblas_error, max, min, PLASMA_SUCCESS, PlasmaColumnwise, PlasmaConjTrans, PlasmaForward, PlasmaLeft, PlasmaNoTrans, and PlasmaRight.


| int CORE_ztsmqr_corner | ( | int | m1, |
| int | n1, | ||
| int | m2, | ||
| int | n2, | ||
| int | m3, | ||
| int | n3, | ||
| int | k, | ||
| int | ib, | ||
| int | nb, | ||
| PLASMA_Complex64_t * | A1, | ||
| int | lda1, | ||
| PLASMA_Complex64_t * | A2, | ||
| int | lda2, | ||
| PLASMA_Complex64_t * | A3, | ||
| int | lda3, | ||
| PLASMA_Complex64_t * | V, | ||
| int | ldv, | ||
| PLASMA_Complex64_t * | T, | ||
| int | ldt, | ||
| PLASMA_Complex64_t * | WORK, | ||
| int | ldwork | ||
| ) |
CORE_ztsmqr_corner: see CORE_ztsmqr
This kernel applies left and right transformations as depicted below: |I -VT'V'| * | A1 A2'| * |I - VTV'| | A2 A3 | where A1 and A3 are symmetric matrices. Only the lower part is referenced. This is an adhoc implementation, can be further optimized...
| [in] | side |
|
| [in] | trans |
|
| [in] | M1 | The number of rows of the tile A1. M1 >= 0. |
| [in] | N1 | The number of columns of the tile A1. N1 >= 0. |
| [in] | M2 | The number of rows of the tile A2. M2 >= 0. M2 = M1 if side == PlasmaRight. |
| [in] | N2 | The number of columns of the tile A2. N2 >= 0. N2 = N1 if side == PlasmaLeft. |
| [in] | K | The number of elementary reflectors whose product defines the matrix Q. |
| [in] | IB | The inner-blocking size. IB >= 0. |
| [in,out] | A1 | On entry, the M1-by-N1 tile A1. On exit, A1 is overwritten by the application of Q. |
| [in] | LDA1 | The leading dimension of the array A1. LDA1 >= max(1,M1). |
| [in,out] | A2 | On entry, the M2-by-N2 tile A2. On exit, A2 is overwritten by the application of Q. |
| [in] | LDA2 | The leading dimension of the tile A2. LDA2 >= max(1,M2). |
| [in] | V | The i-th row must contain the vector which defines the elementary reflector H(i), for i = 1,2,...,k, as returned by CORE_ZTSQRT in the first k columns of its array argument V. |
| [in] | LDV | The leading dimension of the array V. LDV >= max(1,K). |
| [out] | T | The IB-by-N1 triangular factor T of the block reflector. T is upper triangular by block (economic storage); The rest of the array is not referenced. |
| [in] | LDT | The leading dimension of the array T. LDT >= IB. |
| [out] | WORK | Workspace array of size LDWORK-by-N1 if side == PlasmaLeft LDWORK-by-IB if side == PlasmaRight |
| [in] | LDWORK | The leading dimension of the array WORK. LDWORK >= max(1,IB) if side == PlasmaLeft LDWORK >= max(1,M1) if side == PlasmaRight |
| PLASMA_SUCCESS | successful exit |
| <0 | if -i, the i-th argument had an illegal value |
Definition at line 125 of file core_ztsmqr_corner.c.
References conj(), CORE_ztsmqr(), coreblas_error, PLASMA_SUCCESS, PlasmaConjTrans, PlasmaLeft, PlasmaNoTrans, PlasmaRight, side, and trans.


| void CORE_ztsmqr_corner_quark | ( | Quark * | quark | ) |
Definition at line 254 of file core_ztsmqr_corner.c.
References CORE_ztsmqr_corner(), quark_unpack_args_21, T, and V.


| int CORE_ztsmqr_hetra1 | ( | int | side, |
| int | trans, | ||
| int | m1, | ||
| int | n1, | ||
| int | m2, | ||
| int | n2, | ||
| int | k, | ||
| int | ib, | ||
| PLASMA_Complex64_t * | A1, | ||
| int | lda1, | ||
| PLASMA_Complex64_t * | A2, | ||
| int | lda2, | ||
| PLASMA_Complex64_t * | V, | ||
| int | ldv, | ||
| PLASMA_Complex64_t * | T, | ||
| int | ldt, | ||
| PLASMA_Complex64_t * | WORK, | ||
| int | ldwork | ||
| ) |
CORE_ztsmqr_hetra1: see CORE_ztsmqr
This kernel applies a left transformation on | A1'| | A2 |
Needs therefore to make the explicit transpose of A1 before and after the application of the block of reflectors Can be further optimized by changing accordingly the underneath kernel ztsrfb!
| [in] | side |
|
| [in] | trans |
|
| [in] | m1 | The number of rows of the tile A1. M1 >= 0. |
| [in] | n1 | The number of columns of the tile A1. N1 >= 0. |
| [in] | m2 | The number of rows of the tile A2. M2 >= 0. M2 = M1 if side == PlasmaRight. |
| [in] | n2 | The number of columns of the tile A2. N2 >= 0. N2 = N1 if side == PlasmaLeft. |
| [in] | k | The number of elementary reflectors whose product defines the matrix Q. |
| [in] | ib | The inner-blocking size. IB >= 0. |
| [in,out] | A1 | On entry, the M1-by-N1 tile A1. On exit, A1 is overwritten by the application of Q. |
| [in] | lda1 | The leading dimension of the array A1. LDA1 >= max(1,M1). |
| [in,out] | A2 | On entry, the M2-by-N2 tile A2. On exit, A2 is overwritten by the application of Q. |
| [in] | lda2 | The leading dimension of the tile A2. LDA2 >= max(1,M2). |
| [in] | V | The i-th row must contain the vector which defines the elementary reflector H(i), for i = 1,2,...,k, as returned by CORE_ZTSQRT in the first k columns of its array argument V. |
| [in] | ldv | The leading dimension of the array V. LDV >= max(1,K). |
| [out] | T | The IB-by-N1 triangular factor T of the block reflector. T is upper triangular by block (economic storage); The rest of the array is not referenced. |
| [in] | ldt | The leading dimension of the array T. LDT >= IB. |
| [out] | WORK | Workspace array of size LDWORK-by-N1 if side == PlasmaLeft LDWORK-by-IB if side == PlasmaRight |
| [in] | ldwork | The leading dimension of the array WORK. LDWORK >= max(1,IB) if side == PlasmaLeft LDWORK >= max(1,M1) if side == PlasmaRight |
| PLASMA_SUCCESS | successful exit |
| <0 | if -i, the i-th argument had an illegal value |
Definition at line 127 of file core_ztsmqr_hetra1.c.
References conj(), CORE_ztsmqr(), coreblas_error, and PLASMA_SUCCESS.


| void CORE_ztsmqr_hetra1_quark | ( | Quark * | quark | ) |
Definition at line 212 of file core_ztsmqr_hetra1.c.
References CORE_ztsmqr_hetra1(), quark_unpack_args_18, side, T, trans, and V.


| void CORE_ztsmqr_quark | ( | Quark * | quark | ) |
Definition at line 298 of file core_ztsmqr.c.
References CORE_ztsmqr(), quark_unpack_args_18, side, T, trans, and V.


| int CORE_ztsqrt | ( | int | M, |
| int | N, | ||
| int | IB, | ||
| PLASMA_Complex64_t * | A1, | ||
| int | LDA1, | ||
| PLASMA_Complex64_t * | A2, | ||
| int | LDA2, | ||
| PLASMA_Complex64_t * | T, | ||
| int | LDT, | ||
| PLASMA_Complex64_t * | TAU, | ||
| PLASMA_Complex64_t * | WORK | ||
| ) |
CORE_ztsqrt computes a QR factorization of a rectangular matrix formed by coupling a complex N-by-N upper triangular tile A1 on top of a complex M-by-N tile A2:
| A1 | = Q * R | A2 |
| [in] | M | The number of columns of the tile A2. M >= 0. |
| [in] | N | The number of rows of the tile A1. The number of columns of the tiles A1 and A2. N >= 0. |
| [in] | IB | The inner-blocking size. IB >= 0. |
| [in,out] | A1 | On entry, the N-by-N tile A1. On exit, the elements on and above the diagonal of the array contain the N-by-N upper trapezoidal tile R; the elements below the diagonal are not referenced. |
| [in] | LDA1 | The leading dimension of the array A1. LDA1 >= max(1,N). |
| [in,out] | A2 | On entry, the M-by-N tile A2. On exit, all the elements with the array TAU, represent the unitary tile Q as a product of elementary reflectors (see Further Details). |
| [in] | LDA2 | The leading dimension of the tile A2. LDA2 >= max(1,M). |
| [out] | T | The IB-by-N triangular factor T of the block reflector. T is upper triangular by block (economic storage); The rest of the array is not referenced. |
| [in] | LDT | The leading dimension of the array T. LDT >= IB. |
| [out] | TAU | The scalar factors of the elementary reflectors (see Further Details). |
| [out] | WORK |
| PLASMA_SUCCESS | successful exit |
| <0 | if -i, the i-th argument had an illegal value |
Definition at line 97 of file core_ztsqrt.c.
References CBLAS_SADDR, cblas_zaxpy(), cblas_zcopy(), cblas_zgemv(), cblas_zgerc(), cblas_ztrmv(), CblasColMajor, conj(), CORE_ztsmqr(), coreblas_error, max, min, PLASMA_SUCCESS, PlasmaConjTrans, PlasmaLeft, PlasmaNonUnit, PlasmaNoTrans, and PlasmaUpper.


| void CORE_ztsqrt_quark | ( | Quark * | quark | ) |
Definition at line 238 of file core_ztsqrt.c.
References CORE_ztsqrt(), quark_unpack_args_11, T, and TAU.


| int CORE_ztstrf | ( | int | M, |
| int | N, | ||
| int | IB, | ||
| int | NB, | ||
| PLASMA_Complex64_t * | U, | ||
| int | LDU, | ||
| PLASMA_Complex64_t * | A, | ||
| int | LDA, | ||
| PLASMA_Complex64_t * | L, | ||
| int | LDL, | ||
| int * | IPIV, | ||
| PLASMA_Complex64_t * | WORK, | ||
| int | LDWORK, | ||
| int * | INFO | ||
| ) |
CORE_ztstrf computes an LU factorization of a complex matrix formed by an upper triangular NB-by-N tile U on top of a M-by-N tile A using partial pivoting with row interchanges.
This is the right-looking Level 2.5 BLAS version of the algorithm.
| [in] | M | The number of rows of the tile A. M >= 0. |
| [in] | N | The number of columns of the tile A. N >= 0. |
| [in] | IB | The inner-blocking size. IB >= 0. |
| [in] | NB | |
| [in,out] | U | On entry, the NB-by-N upper triangular tile. On exit, the new factor U from the factorization |
| [in] | LDU | The leading dimension of the array U. LDU >= max(1,NB). |
| [in,out] | A | On entry, the M-by-N tile to be factored. On exit, the factor L from the factorization |
| [in] | LDA | The leading dimension of the array A. LDA >= max(1,M). |
| [in,out] | L | On entry, the IB-by-N lower triangular tile. On exit, the interchanged rows form the tile A in case of pivoting. |
| [in] | LDL | The leading dimension of the array L. LDL >= max(1,IB). |
| [out] | IPIV | The pivot indices; for 1 <= i <= min(M,N), row i of the tile U was interchanged with row IPIV(i) of the tile A. |
| [in,out] | WORK | |
| [in] | LDWORK | The dimension of the array WORK. |
| [out] | INFO |
| PLASMA_SUCCESS | successful exit |
| <0 | if INFO = -k, the k-th argument had an illegal value |
| >0 | if INFO = k, U(k,k) is exactly zero. The factorization has been completed, but the factor U is exactly singular, and division by zero will occur if it is used to solve a system of equations. |
Definition at line 99 of file core_ztstrf.c.
References cabs(), cblas_izamax(), CBLAS_SADDR, cblas_zcopy(), cblas_zgeru(), cblas_zscal(), cblas_zswap(), CblasColMajor, CORE_zssssm(), coreblas_error, max, min, and PLASMA_SUCCESS.


| void CORE_ztstrf_quark | ( | Quark * | quark | ) |
Definition at line 258 of file core_ztstrf.c.
References A, CORE_ztstrf(), IPIV, L, plasma_sequence_flush(), PLASMA_SUCCESS, and quark_unpack_args_17.


| int CORE_zttlqt | ( | int | M, |
| int | N, | ||
| int | IB, | ||
| PLASMA_Complex64_t * | A1, | ||
| int | LDA1, | ||
| PLASMA_Complex64_t * | A2, | ||
| int | LDA2, | ||
| PLASMA_Complex64_t * | T, | ||
| int | LDT, | ||
| PLASMA_Complex64_t * | TAU, | ||
| PLASMA_Complex64_t * | WORK | ||
| ) |
CORE_zttlqt computes a LQ factorization of a rectangular matrix formed by coupling side-by-side a complex M-by-M lower triangular tile A1 and a complex M-by-N lower triangular tile A2:
| A1 A2 | = L * Q
The tile Q is represented as a product of elementary reflectors
Q = H(k)' . . . H(2)' H(1)', where k = min(M,N).
Each H(i) has the form
H(i) = I - tau * v * v'
where tau is a complex scalar, and v is a complex vector with v(1:i-1) = 0 and v(i) = 1; conjg(v(i+1:n)) is stored on exit in A2(i,1:n), and tau in TAU(i).
| [in] | M | The number of rows of the tile A1 and A2. M >= 0. The number of columns of the tile A1. |
| [in] | N | The number of columns of the tile A2. N >= 0. |
| [in] | IB | The inner-blocking size. IB >= 0. |
| [in,out] | A1 | On entry, the M-by-M tile A1. On exit, the elements on and below the diagonal of the array contain the M-by-M lower trapezoidal tile L; the elements above the diagonal are not referenced. |
| [in] | LDA1 | The leading dimension of the array A1. LDA1 >= max(1,N). |
| [in,out] | A2 | On entry, the M-by-N lower triangular tile A2. On exit, the elements on and below the diagonal of the array with the array TAU, represent the unitary tile Q as a product of elementary reflectors (see Further Details). |
| [in] | LDA2 | The leading dimension of the array A2. LDA2 >= max(1,M). |
| [out] | T | The IB-by-N triangular factor T of the block reflector. T is upper triangular by block (economic storage); The rest of the array is not referenced. |
| [in] | LDT | The leading dimension of the array T. LDT >= IB. |
| [out] | TAU | The scalar factors of the elementary reflectors (see Further Details). |
| [in,out] | WORK |
| PLASMA_SUCCESS | successful exit |
| <0 | if -i, the i-th argument had an illegal value |
Definition at line 100 of file core_zttlqt.c.
References CBLAS_SADDR, cblas_zaxpy(), cblas_zcopy(), cblas_zgemv(), cblas_zgerc(), cblas_ztrmv(), CblasColMajor, CORE_zlaset(), CORE_zparfb(), CORE_zpemv(), coreblas_error, max, min, PLASMA_SUCCESS, PlasmaForward, PlasmaNonUnit, PlasmaNoTrans, PlasmaRight, PlasmaRowwise, PlasmaUpper, and PlasmaUpperLower.


| void CORE_zttlqt_quark | ( | Quark * | quark | ) |
Definition at line 273 of file core_zttlqt.c.
References CORE_zttlqt(), quark_unpack_args_11, T, and TAU.


| int CORE_zttmlq | ( | int | side, |
| int | trans, | ||
| int | M1, | ||
| int | N1, | ||
| int | M2, | ||
| int | N2, | ||
| int | K, | ||
| int | IB, | ||
| PLASMA_Complex64_t * | A1, | ||
| int | LDA1, | ||
| PLASMA_Complex64_t * | A2, | ||
| int | LDA2, | ||
| PLASMA_Complex64_t * | V, | ||
| int | LDV, | ||
| PLASMA_Complex64_t * | T, | ||
| int | LDT, | ||
| PLASMA_Complex64_t * | WORK, | ||
| int | LDWORK | ||
| ) |
CORE_zttmlq overwrites the general complex M1-by-N1 tile A1 and M2-by-N2 tile A2 (N1 == N2) with
SIDE = 'L' SIDE = 'R'
TRANS = 'N': Q * | A1 | | A1 | * Q | A2 | | A2 |
TRANS = 'C': Q**H * | A1 | | A1 | * Q**H | A2 | | A2 |
where Q is a complex unitary matrix defined as the product of k elementary reflectors
Q = H(1) H(2) . . . H(k)
as returned by CORE_zttqrt.
| [in] | side |
|
| [in] | trans |
|
| [in] | M1 | The number of rows of the tile A1. M1 >= 0. |
| [in] | N1 | The number of columns of the tile A1. N1 >= 0. |
| [in] | M2 | The number of rows of the tile A2. M2 >= 0. |
| [in] | N2 | The number of columns of the tile A2. N2 >= 0. |
| [in] | K | The number of elementary reflectors whose product defines the matrix Q. |
| [in] | IB | The inner-blocking size. IB >= 0. |
| [in,out] | A1 | On entry, the M1-by-N1 tile A1. On exit, A1 is overwritten by the application of Q. |
| [in] | LDA1 | The leading dimension of the array A1. LDA1 >= max(1,M1). |
| [in,out] | A2 | On entry, the M2-by-N2 tile A2. On exit, A2 is overwritten by the application of Q. |
| [in] | LDA2 | The leading dimension of the tile A2. LDA2 >= max(1,M2). |
| [in] | V | The i-th row must contain the vector which defines the elementary reflector H(i), for i = 1,2,...,k, as returned by CORE_ZTTQRT in the first k rows of its array argument V. |
| [in] | LDV | The leading dimension of the array V. LDV >= max(1,K). |
| [out] | T | The IB-by-N1 triangular factor T of the block reflector. T is upper triangular by block (economic storage); The rest of the array is not referenced. |
| [in] | LDT | The leading dimension of the array T. LDT >= IB. |
| [out] | WORK | Workspace array of size LDWORK-by-N1. |
| [in] | LDWORK | The dimension of the array WORK. LDWORK >= max(1,IB). |
| PLASMA_SUCCESS | successful exit |
| <0 | if -i, the i-th argument had an illegal value |
Definition at line 116 of file core_zttmlq.c.
References CORE_zparfb(), coreblas_error, max, min, PLASMA_SUCCESS, PlasmaConjTrans, PlasmaForward, PlasmaLeft, PlasmaNoTrans, PlasmaRight, and PlasmaRowwise.


| void CORE_zttmlq_quark | ( | Quark * | quark | ) |
Definition at line 299 of file core_zttmlq.c.
References CORE_zttmlq(), quark_unpack_args_18, side, T, trans, and V.


| int CORE_zttmqr | ( | int | side, |
| int | trans, | ||
| int | M1, | ||
| int | N1, | ||
| int | M2, | ||
| int | N2, | ||
| int | K, | ||
| int | IB, | ||
| PLASMA_Complex64_t * | A1, | ||
| int | LDA1, | ||
| PLASMA_Complex64_t * | A2, | ||
| int | LDA2, | ||
| PLASMA_Complex64_t * | V, | ||
| int | LDV, | ||
| PLASMA_Complex64_t * | T, | ||
| int | LDT, | ||
| PLASMA_Complex64_t * | WORK, | ||
| int | LDWORK | ||
| ) |
CORE_zttmqr overwrites the general complex M1-by-N1 tile A1 and M2-by-N2 tile A2 (N1 == N2) with
SIDE = 'L' SIDE = 'R'
TRANS = 'N': Q * | A1 | | A1 | * Q | A2 | | A2 |
TRANS = 'C': Q**H * | A1 | | A1 | * Q**H | A2 | | A2 |
where Q is a complex unitary matrix defined as the product of k elementary reflectors
Q = H(1) H(2) . . . H(k)
as returned by CORE_zttqrt.
| [in] | side |
|
| [in] | trans |
|
| [in] | M1 | The number of rows of the tile A1. M1 >= 0. |
| [in] | N1 | The number of columns of the tile A1. N1 >= 0. |
| [in] | M2 | The number of rows of the tile A2. M2 >= 0. |
| [in] | N2 | The number of columns of the tile A2. N2 >= 0. |
| [in] | K | The number of elementary reflectors whose product defines the matrix Q. |
| [in] | IB | The inner-blocking size. IB >= 0. |
| [in,out] | A1 | On entry, the M1-by-N1 tile A1. On exit, A1 is overwritten by the application of Q. |
| [in] | LDA1 | The leading dimension of the array A1. LDA1 >= max(1,M1). |
| [in,out] | A2 | On entry, the M2-by-N2 tile A2. On exit, A2 is overwritten by the application of Q. |
| [in] | LDA2 | The leading dimension of the tile A2. LDA2 >= max(1,M2). |
| [in] | V | The i-th row must contain the vector which defines the elementary reflector H(i), for i = 1,2,...,k, as returned by CORE_ZTTQRT in the first k rows of its array argument V. |
| [in] | LDV | The leading dimension of the array V. LDV >= max(1,K). |
| [out] | T | The IB-by-N1 triangular factor T of the block reflector. T is upper triangular by block (economic storage); The rest of the array is not referenced. |
| [in] | LDT | The leading dimension of the array T. LDT >= IB. |
| [out] | WORK | Workspace array of size LDWORK-by-N1. |
| [in] | LDWORK | The dimension of the array WORK. LDWORK >= max(1,IB). |
| PLASMA_SUCCESS | successful exit |
| <0 | if -i, the i-th argument had an illegal value |
Definition at line 116 of file core_zttmqr.c.
References CORE_zparfb(), coreblas_error, max, min, PLASMA_SUCCESS, PlasmaColumnwise, PlasmaConjTrans, PlasmaForward, PlasmaLeft, PlasmaNoTrans, and PlasmaRight.


| void CORE_zttmqr_quark | ( | Quark * | quark | ) |
Definition at line 291 of file core_zttmqr.c.
References CORE_zttmqr(), quark_unpack_args_18, side, T, trans, and V.


| int CORE_zttqrt | ( | int | M, |
| int | N, | ||
| int | IB, | ||
| PLASMA_Complex64_t * | A1, | ||
| int | LDA1, | ||
| PLASMA_Complex64_t * | A2, | ||
| int | LDA2, | ||
| PLASMA_Complex64_t * | T, | ||
| int | LDT, | ||
| PLASMA_Complex64_t * | TAU, | ||
| PLASMA_Complex64_t * | WORK | ||
| ) |
CORE_zttqrt computes a QR factorization of a rectangular matrix formed by coupling a complex N-by-N upper triangular tile A1 on top of a complex M-by-N upper trapezoidal tile A2:
| A1 | = Q * R | A2 |
The tile Q is represented as a product of elementary reflectors
Q = H(1) H(2) . . . H(k), where k = min(M,N).
Each H(i) has the form
H(i) = I - tau * v * v'
where tau is a complex scalar, and v is a complex vector with v(1:i-1) = 0 and v(i) = 1; v(i+1:m) is stored on exit in A2(1:m,i), and tau in TAU(i).
| [in] | M | The number of rows of the tile A2. M >= 0. |
| [in] | N | The number of columns of the tile A1 and A2. N >= 0. |
| [in] | IB | The inner-blocking size. IB >= 0. |
| [in,out] | A1 | On entry, the N-by-N tile A1. On exit, the elements on and above the diagonal of the array contain the N-by-N upper trapezoidal tile R; the elements below the diagonal are not referenced. |
| [in] | LDA1 | The leading dimension of the array A1. LDA1 >= max(1,N). |
| [in,out] | A2 | On entry, the M-by-N upper triangular tile A2. On exit, the elements on and above the diagonal of the array with the array TAU, represent the unitary tile Q as a product of elementary reflectors (see Further Details). |
| [in] | LDA2 | The leading dimension of the array A2. LDA2 >= max(1,M). |
| [out] | T | The IB-by-N triangular factor T of the block reflector. T is upper triangular by block (economic storage); The rest of the array is not referenced. |
| [in] | LDT | The leading dimension of the array T. LDT >= IB. |
| [out] | TAU | The scalar factors of the elementary reflectors (see Further Details). |
| [in,out] | WORK |
| PLASMA_SUCCESS | successful exit |
| <0 | if -i, the i-th argument had an illegal value |
Definition at line 100 of file core_zttqrt.c.
References CBLAS_SADDR, cblas_zaxpy(), cblas_zcopy(), cblas_zgemv(), cblas_zgerc(), cblas_ztrmv(), CblasColMajor, conj(), CORE_zlaset(), CORE_zparfb(), CORE_zpemv(), coreblas_error, max, min, PLASMA_SUCCESS, PlasmaColumnwise, PlasmaConjTrans, PlasmaForward, PlasmaLeft, PlasmaNonUnit, PlasmaNoTrans, PlasmaUpper, and PlasmaUpperLower.


| void CORE_zttqrt_quark | ( | Quark * | quark | ) |
Definition at line 273 of file core_zttqrt.c.
References CORE_zttqrt(), quark_unpack_args_11, T, and TAU.


| int CORE_zunmlq | ( | int | side, |
| int | trans, | ||
| int | M, | ||
| int | N, | ||
| int | K, | ||
| int | IB, | ||
| PLASMA_Complex64_t * | A, | ||
| int | LDA, | ||
| PLASMA_Complex64_t * | T, | ||
| int | LDT, | ||
| PLASMA_Complex64_t * | C, | ||
| int | LDC, | ||
| PLASMA_Complex64_t * | WORK, | ||
| int | LDWORK | ||
| ) |
CORE_zunmlq overwrites the general complex M-by-N tile C with
SIDE = 'L' SIDE = 'R'
TRANS = 'N': Q * C C * Q TRANS = 'C': Q**H * C C * Q**H
where Q is a complex unitary matrix defined as the product of k elementary reflectors
Q = H(k) . . . H(2) H(1)
as returned by CORE_zgelqt. Q is of order M if SIDE = 'L' and of order N if SIDE = 'R'.
| [in] | side |
|
| [in] | trans |
|
| [in] | M | The number of rows of the tile C. M >= 0. |
| [in] | N | The number of columns of the tile C. N >= 0. |
| [in] | K | The number of elementary reflectors whose product defines the matrix Q. If SIDE = PlasmaLeft, M >= K >= 0; if SIDE = PlasmaRight, N >= K >= 0. |
| [in] | IB | The inner-blocking size. IB >= 0. |
| [in] | A | Dimension: (LDA,M) if SIDE = PlasmaLeft, (LDA,N) if SIDE = PlasmaRight, The i-th row must contain the vector which defines the elementary reflector H(i), for i = 1,2,...,k, as returned by CORE_zgelqt in the first k rows of its array argument A. |
| [in] | LDA | The leading dimension of the array A. LDA >= max(1,K). |
| [out] | T | The IB-by-K triangular factor T of the block reflector. T is upper triangular by block (economic storage); The rest of the array is not referenced. |
| [in] | LDT | The leading dimension of the array T. LDT >= IB. |
| [in,out] | C | On entry, the M-by-N tile C. On exit, C is overwritten by Q*C or Q**T*C or C*Q**T or C*Q. |
| [in] | LDC | The leading dimension of the array C. LDC >= max(1,M). |
| [in,out] | WORK | On exit, if INFO = 0, WORK(1) returns the optimal LDWORK. |
| [in] | LDWORK | The dimension of the array WORK. If SIDE = PlasmaLeft, LDWORK >= max(1,N); if SIDE = PlasmaRight, LDWORK >= max(1,M). |
| PLASMA_SUCCESS | successful exit |
| <0 | if -i, the i-th argument had an illegal value |
Definition at line 108 of file core_zunmlq.c.
References coreblas_error, lapack_const, max, min, PLASMA_SUCCESS, PlasmaConjTrans, PlasmaForward, PlasmaLeft, PlasmaNoTrans, PlasmaRight, and PlasmaRowwise.

| void CORE_zunmlq_quark | ( | Quark * | quark | ) |
Definition at line 264 of file core_zunmlq.c.
References A, C, CORE_zunmlq(), quark_unpack_args_14, side, T, and trans.


| int CORE_zunmqr | ( | int | side, |
| int | trans, | ||
| int | M, | ||
| int | N, | ||
| int | K, | ||
| int | IB, | ||
| PLASMA_Complex64_t * | A, | ||
| int | LDA, | ||
| PLASMA_Complex64_t * | T, | ||
| int | LDT, | ||
| PLASMA_Complex64_t * | C, | ||
| int | LDC, | ||
| PLASMA_Complex64_t * | WORK, | ||
| int | LDWORK | ||
| ) |
CORE_zunmqr overwrites the general complex M-by-N tile C with
SIDE = 'L' SIDE = 'R'
TRANS = 'N': Q * C C * Q TRANS = 'C': Q**H * C C * Q**H
where Q is a complex unitary matrix defined as the product of k elementary reflectors
Q = H(1) H(2) . . . H(k)
as returned by CORE_zgeqrt. Q is of order M if SIDE = 'L' and of order N if SIDE = 'R'.
| [in] | side |
|
| [in] | trans |
|
| [in] | M | The number of rows of the tile C. M >= 0. |
| [in] | N | The number of columns of the tile C. N >= 0. |
| [in] | K | The number of elementary reflectors whose product defines the matrix Q. If SIDE = PlasmaLeft, M >= K >= 0; if SIDE = PlasmaRight, N >= K >= 0. |
| [in] | IB | The inner-blocking size. IB >= 0. |
| [in] | A | Dimension: (LDA,K) The i-th column must contain the vector which defines the elementary reflector H(i), for i = 1,2,...,k, as returned by CORE_zgeqrt in the first k columns of its array argument A. |
| [in] | LDA | The leading dimension of the array A. If SIDE = PlasmaLeft, LDA >= max(1,M); if SIDE = PlasmaRight, LDA >= max(1,N). |
| [out] | T | The IB-by-K triangular factor T of the block reflector. T is upper triangular by block (economic storage); The rest of the array is not referenced. |
| [in] | LDT | The leading dimension of the array T. LDT >= IB. |
| [in,out] | C | On entry, the M-by-N tile C. On exit, C is overwritten by Q*C or Q**T*C or C*Q**T or C*Q. |
| [in] | LDC | The leading dimension of the array C. LDC >= max(1,M). |
| [in,out] | WORK | On exit, if INFO = 0, WORK(1) returns the optimal LDWORK. |
| [in] | LDWORK | The dimension of the array WORK. If SIDE = PlasmaLeft, LDWORK >= max(1,N); if SIDE = PlasmaRight, LDWORK >= max(1,M). |
| PLASMA_SUCCESS | successful exit |
| <0 | if -i, the i-th argument had an illegal value |
Definition at line 108 of file core_zunmqr.c.
References coreblas_error, lapack_const, max, min, PLASMA_SUCCESS, PlasmaColumnwise, PlasmaConjTrans, PlasmaForward, PlasmaLeft, PlasmaNoTrans, and PlasmaRight.

| void CORE_zunmqr_quark | ( | Quark * | quark | ) |
Definition at line 257 of file core_zunmqr.c.
References A, C, CORE_zunmqr(), quark_unpack_args_14, side, T, and trans.


| void QUARK_CORE_dzasum | ( | Quark * | quark, |
| Quark_Task_Flags * | task_flags, | ||
| PLASMA_enum | storev, | ||
| PLASMA_enum | uplo, | ||
| int | m, | ||
| int | n, | ||
| PLASMA_Complex64_t * | A, | ||
| int | lda, | ||
| int | szeA, | ||
| double * | work, | ||
| int | szeW | ||
| ) |
Definition at line 95 of file core_dzasum.c.
References CORE_dzasum_quark(), INOUT, INPUT, QUARK_Insert_Task(), and VALUE.

| void QUARK_CORE_dzasum_f1 | ( | Quark * | quark, |
| Quark_Task_Flags * | task_flags, | ||
| PLASMA_enum | storev, | ||
| PLASMA_enum | uplo, | ||
| int | m, | ||
| int | n, | ||
| PLASMA_Complex64_t * | A, | ||
| int | lda, | ||
| int | szeA, | ||
| double * | work, | ||
| int | szeW, | ||
| double * | fake, | ||
| int | szeF | ||
| ) |
Definition at line 136 of file core_dzasum.c.
References CORE_dzasum_f1_quark(), DAG_CORE_ASUM, GATHERV, INOUT, INPUT, OUTPUT, QUARK_Insert_Task(), and VALUE.


| void QUARK_CORE_zbrdalg | ( | Quark * | quark, |
| Quark_Task_Flags * | task_flags, | ||
| int | uplo, | ||
| int | N, | ||
| int | NB, | ||
| PLASMA_desc * | A, | ||
| PLASMA_Complex64_t * | C, | ||
| PLASMA_Complex64_t * | S, | ||
| int | i, | ||
| int | j, | ||
| int | m, | ||
| int | grsiz, | ||
| int | BAND, | ||
| int * | PCOL, | ||
| int * | ACOL, | ||
| int * | MCOL | ||
| ) |
Definition at line 127 of file core_zbrdalg.c.
References CORE_zbrdalg_quark(), INPUT, LOCALITY, NODEP, OUTPUT, QUARK_Insert_Task(), and VALUE.


| void QUARK_CORE_zgeadd | ( | Quark * | quark, |
| Quark_Task_Flags * | task_flags, | ||
| int | m, | ||
| int | n, | ||
| int | nb, | ||
| PLASMA_Complex64_t | alpha, | ||
| PLASMA_Complex64_t * | A, | ||
| int | lda, | ||
| PLASMA_Complex64_t * | B, | ||
| int | ldb | ||
| ) |
Definition at line 43 of file core_zgeadd.c.
References CORE_zgeadd_quark(), DAG_CORE_GEADD, INOUT, INPUT, QUARK_Insert_Task(), and VALUE.


| void QUARK_CORE_zgelqt | ( | Quark * | quark, |
| Quark_Task_Flags * | task_flags, | ||
| int | m, | ||
| int | n, | ||
| int | ib, | ||
| int | nb, | ||
| PLASMA_Complex64_t * | A, | ||
| int | lda, | ||
| PLASMA_Complex64_t * | T, | ||
| int | ldt | ||
| ) |
Definition at line 154 of file core_zgelqt.c.
References CORE_zgelqt_quark(), DAG_CORE_GELQT, INOUT, OUTPUT, QUARK_Insert_Task(), SCRATCH, and VALUE.


| void QUARK_CORE_zgemm | ( | Quark * | quark, |
| Quark_Task_Flags * | task_flags, | ||
| int | transA, | ||
| int | transB, | ||
| int | m, | ||
| int | n, | ||
| int | k, | ||
| int | nb, | ||
| PLASMA_Complex64_t | alpha, | ||
| PLASMA_Complex64_t * | A, | ||
| int | lda, | ||
| PLASMA_Complex64_t * | B, | ||
| int | ldb, | ||
| PLASMA_Complex64_t | beta, | ||
| PLASMA_Complex64_t * | C, | ||
| int | ldc | ||
| ) |
Definition at line 46 of file core_zgemm.c.
References CORE_zgemm_quark(), DAG_CORE_GEMM, INOUT, INPUT, QUARK_Insert_Task(), and VALUE.


| void QUARK_CORE_zgemm2 | ( | Quark * | quark, |
| Quark_Task_Flags * | task_flags, | ||
| int | transA, | ||
| int | transB, | ||
| int | m, | ||
| int | n, | ||
| int | k, | ||
| int | nb, | ||
| PLASMA_Complex64_t | alpha, | ||
| PLASMA_Complex64_t * | A, | ||
| int | lda, | ||
| PLASMA_Complex64_t * | B, | ||
| int | ldb, | ||
| PLASMA_Complex64_t | beta, | ||
| PLASMA_Complex64_t * | C, | ||
| int | ldc | ||
| ) |
Definition at line 74 of file core_zgemm.c.
References CORE_zgemm_quark(), DAG_CORE_GEMM, GATHERV, INOUT, INPUT, LOCALITY, QUARK_Insert_Task(), and VALUE.


| void QUARK_CORE_zgemm_f2 | ( | Quark * | quark, |
| Quark_Task_Flags * | task_flags, | ||
| int | transA, | ||
| int | transB, | ||
| int | m, | ||
| int | n, | ||
| int | k, | ||
| int | nb, | ||
| PLASMA_Complex64_t | alpha, | ||
| PLASMA_Complex64_t * | A, | ||
| int | lda, | ||
| PLASMA_Complex64_t * | B, | ||
| int | ldb, | ||
| PLASMA_Complex64_t | beta, | ||
| PLASMA_Complex64_t * | C, | ||
| int | ldc, | ||
| PLASMA_Complex64_t * | fake1, | ||
| int | szefake1, | ||
| int | flag1, | ||
| PLASMA_Complex64_t * | fake2, | ||
| int | szefake2, | ||
| int | flag2 | ||
| ) |
Definition at line 135 of file core_zgemm.c.
References CORE_zgemm_f2_quark(), DAG_CORE_GEMM, INOUT, INPUT, LOCALITY, QUARK_Insert_Task(), and VALUE.


| void QUARK_CORE_zgemm_p2 | ( | Quark * | quark, |
| Quark_Task_Flags * | task_flags, | ||
| int | transA, | ||
| int | transB, | ||
| int | m, | ||
| int | n, | ||
| int | k, | ||
| int | nb, | ||
| PLASMA_Complex64_t | alpha, | ||
| PLASMA_Complex64_t * | A, | ||
| int | lda, | ||
| PLASMA_Complex64_t ** | B, | ||
| int | ldb, | ||
| PLASMA_Complex64_t | beta, | ||
| PLASMA_Complex64_t * | C, | ||
| int | ldc | ||
| ) |
Definition at line 202 of file core_zgemm.c.
References CORE_zgemm_p2_quark(), DAG_CORE_GEMM, INOUT, INPUT, LOCALITY, QUARK_Insert_Task(), and VALUE.

| void QUARK_CORE_zgemm_p2f1 | ( | Quark * | quark, |
| Quark_Task_Flags * | task_flags, | ||
| int | transA, | ||
| int | transB, | ||
| int | m, | ||
| int | n, | ||
| int | k, | ||
| int | nb, | ||
| PLASMA_Complex64_t | alpha, | ||
| PLASMA_Complex64_t * | A, | ||
| int | lda, | ||
| PLASMA_Complex64_t ** | B, | ||
| int | ldb, | ||
| PLASMA_Complex64_t | beta, | ||
| PLASMA_Complex64_t * | C, | ||
| int | ldc, | ||
| PLASMA_Complex64_t * | fake1, | ||
| int | szefake1, | ||
| int | flag1 | ||
| ) |
Definition at line 326 of file core_zgemm.c.
References CORE_zgemm_p2f1_quark(), DAG_CORE_GEMM, INOUT, INPUT, LOCALITY, QUARK_Insert_Task(), and VALUE.

| void QUARK_CORE_zgemm_p3 | ( | Quark * | quark, |
| Quark_Task_Flags * | task_flags, | ||
| int | transA, | ||
| int | transB, | ||
| int | m, | ||
| int | n, | ||
| int | k, | ||
| int | nb, | ||
| PLASMA_Complex64_t | alpha, | ||
| PLASMA_Complex64_t * | A, | ||
| int | lda, | ||
| PLASMA_Complex64_t * | B, | ||
| int | ldb, | ||
| PLASMA_Complex64_t | beta, | ||
| PLASMA_Complex64_t ** | C, | ||
| int | ldc | ||
| ) |
Definition at line 264 of file core_zgemm.c.
References CORE_zgemm_p3_quark(), DAG_CORE_GEMM, INOUT, INPUT, LOCALITY, QUARK_Insert_Task(), and VALUE.

| void QUARK_CORE_zgeqrt | ( | Quark * | quark, |
| Quark_Task_Flags * | task_flags, | ||
| int | m, | ||
| int | n, | ||
| int | ib, | ||
| int | nb, | ||
| PLASMA_Complex64_t * | A, | ||
| int | lda, | ||
| PLASMA_Complex64_t * | T, | ||
| int | ldt | ||
| ) |
Definition at line 155 of file core_zgeqrt.c.
References CORE_zgeqrt_quark(), DAG_CORE_GEQRT, INOUT, OUTPUT, QUARK_Insert_Task(), SCRATCH, and VALUE.


| void QUARK_CORE_zgessm | ( | Quark * | quark, |
| Quark_Task_Flags * | task_flags, | ||
| int | m, | ||
| int | n, | ||
| int | k, | ||
| int | ib, | ||
| int | nb, | ||
| int * | IPIV, | ||
| PLASMA_Complex64_t * | L, | ||
| int | ldl, | ||
| PLASMA_Complex64_t * | A, | ||
| int | lda | ||
| ) |
Definition at line 145 of file core_zgessm.c.
References CORE_zgessm_quark(), DAG_CORE_GESSM, INOUT, INPUT, QUARK_Insert_Task(), QUARK_REGION_L, and VALUE.


| void QUARK_CORE_zgetrf | ( | Quark * | quark, |
| Quark_Task_Flags * | task_flags, | ||
| int | m, | ||
| int | n, | ||
| int | nb, | ||
| PLASMA_Complex64_t * | A, | ||
| int | lda, | ||
| int * | IPIV, | ||
| PLASMA_sequence * | sequence, | ||
| PLASMA_request * | request, | ||
| PLASMA_bool | check_info, | ||
| int | iinfo | ||
| ) |
Definition at line 33 of file core_zgetrf.c.
References CORE_zgetrf_quark(), DAG_CORE_GETRF, INOUT, LOCALITY, OUTPUT, QUARK_Insert_Task(), and VALUE.


| void QUARK_CORE_zgetrf_incpiv | ( | Quark * | quark, |
| Quark_Task_Flags * | task_flags, | ||
| int | m, | ||
| int | n, | ||
| int | ib, | ||
| int | nb, | ||
| PLASMA_Complex64_t * | A, | ||
| int | lda, | ||
| int * | IPIV, | ||
| PLASMA_sequence * | sequence, | ||
| PLASMA_request * | request, | ||
| PLASMA_bool | check_info, | ||
| int | iinfo | ||
| ) |
Definition at line 145 of file core_zgetrf_incpiv.c.
References CORE_zgetrf_incpiv_quark(), DAG_CORE_GETRF, INOUT, OUTPUT, QUARK_Insert_Task(), and VALUE.


| void QUARK_CORE_zgetrf_reclap | ( | Quark * | quark, |
| Quark_Task_Flags * | task_flags, | ||
| int | m, | ||
| int | n, | ||
| int | nb, | ||
| PLASMA_Complex64_t * | A, | ||
| int | lda, | ||
| int * | IPIV, | ||
| PLASMA_sequence * | sequence, | ||
| PLASMA_request * | request, | ||
| PLASMA_bool | check_info, | ||
| int | iinfo, | ||
| int | nbthread | ||
| ) |
Definition at line 351 of file core_zgetrf_reclap.c.
References CORE_zgetrf_reclap_quark(), DAG_CORE_GETRF, INOUT, OUTPUT, QUARK_Insert_Task(), and VALUE.


| void QUARK_CORE_zgetrf_rectil | ( | Quark * | quark, |
| Quark_Task_Flags * | task_flags, | ||
| PLASMA_desc | A, | ||
| PLASMA_Complex64_t * | Amn, | ||
| int | size, | ||
| int * | IPIV, | ||
| PLASMA_sequence * | sequence, | ||
| PLASMA_request * | request, | ||
| PLASMA_bool | check_info, | ||
| int | iinfo, | ||
| int | nbthread | ||
| ) |
Definition at line 699 of file core_zgetrf_rectil.c.
References CORE_zgetrf_rectil_quark(), DAG_CORE_GETRF, INOUT, plasma_desc_t::n, OUTPUT, QUARK_Insert_Task(), and VALUE.


| void QUARK_CORE_zgetrip | ( | Quark * | quark, |
| Quark_Task_Flags * | task_flags, | ||
| int | m, | ||
| int | n, | ||
| PLASMA_Complex64_t * | A, | ||
| int | szeA | ||
| ) |
Definition at line 82 of file core_zgetrip.c.
References CORE_zgetrip_quark(), DAG_CORE_GETRIP, INOUT, QUARK_Insert_Task(), SCRATCH, and VALUE.


| void QUARK_CORE_zgetrip_f1 | ( | Quark * | quark, |
| Quark_Task_Flags * | task_flags, | ||
| int | m, | ||
| int | n, | ||
| PLASMA_Complex64_t * | A, | ||
| int | szeA, | ||
| PLASMA_Complex64_t * | fake, | ||
| int | szeF, | ||
| int | paramF | ||
| ) |
Definition at line 115 of file core_zgetrip.c.
References CORE_zgetrip_f1_quark(), DAG_CORE_GETRIP, INOUT, QUARK_Insert_Task(), SCRATCH, and VALUE.


| void QUARK_CORE_zgetrip_f2 | ( | Quark * | quark, |
| Quark_Task_Flags * | task_flags, | ||
| int | m, | ||
| int | n, | ||
| PLASMA_Complex64_t * | A, | ||
| int | szeA, | ||
| PLASMA_Complex64_t * | fake1, | ||
| int | szeF1, | ||
| int | paramF1, | ||
| PLASMA_Complex64_t * | fake2, | ||
| int | szeF2, | ||
| int | paramF2 | ||
| ) |
Definition at line 153 of file core_zgetrip.c.
References CORE_zgetrip_f2_quark(), DAG_CORE_GETRIP, INOUT, QUARK_Insert_Task(), SCRATCH, and VALUE.


| void QUARK_CORE_zhegst | ( | Quark * | quark, |
| Quark_Task_Flags * | task_flags, | ||
| int | itype, | ||
| int | uplo, | ||
| int | N, | ||
| PLASMA_Complex64_t * | A, | ||
| int | LDA, | ||
| PLASMA_Complex64_t * | B, | ||
| int | LDB, | ||
| PLASMA_sequence * | sequence, | ||
| PLASMA_request * | request, | ||
| int | iinfo | ||
| ) |
Definition at line 39 of file core_zhegst.c.
References CORE_zhegst_quark(), INOUT, QUARK_Insert_Task(), and VALUE.


| void QUARK_CORE_zhemm | ( | Quark * | quark, |
| Quark_Task_Flags * | task_flags, | ||
| int | side, | ||
| int | uplo, | ||
| int | m, | ||
| int | n, | ||
| int | nb, | ||
| PLASMA_Complex64_t | alpha, | ||
| PLASMA_Complex64_t * | A, | ||
| int | lda, | ||
| PLASMA_Complex64_t * | B, | ||
| int | ldb, | ||
| PLASMA_Complex64_t | beta, | ||
| PLASMA_Complex64_t * | C, | ||
| int | ldc | ||
| ) |
Definition at line 49 of file core_zhemm.c.
References CORE_zhemm_quark(), DAG_CORE_HEMM, INOUT, INPUT, QUARK_Insert_Task(), and VALUE.


| void QUARK_CORE_zher2k | ( | Quark * | quark, |
| Quark_Task_Flags * | task_flags, | ||
| int | uplo, | ||
| int | trans, | ||
| int | n, | ||
| int | k, | ||
| int | nb, | ||
| PLASMA_Complex64_t | alpha, | ||
| PLASMA_Complex64_t * | A, | ||
| int | lda, | ||
| PLASMA_Complex64_t * | B, | ||
| int | LDB, | ||
| double | beta, | ||
| PLASMA_Complex64_t * | C, | ||
| int | ldc | ||
| ) |
Definition at line 48 of file core_zher2k.c.
References CORE_zher2k_quark(), DAG_CORE_HER2K, INOUT, INPUT, QUARK_Insert_Task(), and VALUE.


| void QUARK_CORE_zherfb | ( | Quark * | quark, |
| Quark_Task_Flags * | task_flags, | ||
| PLASMA_enum | uplo, | ||
| int | n, | ||
| int | k, | ||
| int | ib, | ||
| int | nb, | ||
| PLASMA_Complex64_t * | A, | ||
| int | lda, | ||
| PLASMA_Complex64_t * | T, | ||
| int | ldt, | ||
| PLASMA_Complex64_t * | C, | ||
| int | ldc | ||
| ) |
This kernel is just a workaround for now... will be deleted eventually and replaced by the one above (Piotr's Task)
Definition at line 183 of file core_zherfb.c.
References CORE_zherfb_quark(), INOUT, INPUT, PlasmaUpper, QUARK_Insert_Task(), QUARK_REGION_D, QUARK_REGION_L, QUARK_REGION_U, SCRATCH, and VALUE.


| void QUARK_CORE_zherk | ( | Quark * | quark, |
| Quark_Task_Flags * | task_flags, | ||
| int | uplo, | ||
| int | trans, | ||
| int | n, | ||
| int | k, | ||
| int | nb, | ||
| double | alpha, | ||
| PLASMA_Complex64_t * | A, | ||
| int | lda, | ||
| double | beta, | ||
| PLASMA_Complex64_t * | C, | ||
| int | ldc | ||
| ) |
Definition at line 47 of file core_zherk.c.
References CORE_zherk_quark(), DAG_CORE_HERK, INOUT, INPUT, QUARK_Insert_Task(), and VALUE.


| void QUARK_CORE_zlacpy | ( | Quark * | quark, |
| Quark_Task_Flags * | task_flags, | ||
| PLASMA_enum | uplo, | ||
| int | m, | ||
| int | n, | ||
| int | mb, | ||
| PLASMA_Complex64_t * | A, | ||
| int | lda, | ||
| PLASMA_Complex64_t * | B, | ||
| int | ldb | ||
| ) |
Definition at line 42 of file core_zlacpy.c.
References CORE_zlacpy_quark(), DAG_CORE_LACPY, INPUT, OUTPUT, QUARK_Insert_Task(), and VALUE.


| void QUARK_CORE_zlange | ( | Quark * | quark, |
| Quark_Task_Flags * | task_flags, | ||
| int | norm, | ||
| int | M, | ||
| int | N, | ||
| PLASMA_Complex64_t * | A, | ||
| int | LDA, | ||
| int | szeA, | ||
| int | szeW, | ||
| double * | result | ||
| ) |
Definition at line 42 of file core_zlange.c.
References CORE_zlange_quark(), DAG_CORE_LANGE, INPUT, max, OUTPUT, QUARK_Insert_Task(), SCRATCH, and VALUE.

| void QUARK_CORE_zlange_f1 | ( | Quark * | quark, |
| Quark_Task_Flags * | task_flags, | ||
| int | norm, | ||
| int | M, | ||
| int | N, | ||
| PLASMA_Complex64_t * | A, | ||
| int | LDA, | ||
| int | szeA, | ||
| int | szeW, | ||
| double * | result, | ||
| double * | fake, | ||
| int | szeF | ||
| ) |
Definition at line 87 of file core_zlange.c.
References CORE_zlange_f1_quark(), DAG_CORE_LANGE, GATHERV, INPUT, max, OUTPUT, QUARK_Insert_Task(), SCRATCH, and VALUE.


| void QUARK_CORE_zlanhe | ( | Quark * | quark, |
| Quark_Task_Flags * | task_flags, | ||
| int | norm, | ||
| int | uplo, | ||
| int | N, | ||
| PLASMA_Complex64_t * | A, | ||
| int | LDA, | ||
| int | szeA, | ||
| int | szeW, | ||
| double * | result | ||
| ) |
Definition at line 42 of file core_zlanhe.c.
References CORE_zlanhe_quark(), DAG_CORE_LANHE, INPUT, max, OUTPUT, QUARK_Insert_Task(), SCRATCH, and VALUE.

| void QUARK_CORE_zlanhe_f1 | ( | Quark * | quark, |
| Quark_Task_Flags * | task_flags, | ||
| int | norm, | ||
| int | uplo, | ||
| int | N, | ||
| PLASMA_Complex64_t * | A, | ||
| int | LDA, | ||
| int | szeA, | ||
| int | szeW, | ||
| double * | result, | ||
| double * | fake, | ||
| int | szeF | ||
| ) |
Definition at line 87 of file core_zlanhe.c.
References CORE_zlanhe_f1_quark(), DAG_CORE_LANHE, GATHERV, INPUT, max, OUTPUT, QUARK_Insert_Task(), SCRATCH, and VALUE.


| void QUARK_CORE_zlansy | ( | Quark * | quark, |
| Quark_Task_Flags * | task_flags, | ||
| int | norm, | ||
| int | uplo, | ||
| int | N, | ||
| PLASMA_Complex64_t * | A, | ||
| int | LDA, | ||
| int | szeA, | ||
| int | szeW, | ||
| double * | result | ||
| ) |
Definition at line 42 of file core_zlansy.c.
References CORE_zlansy_quark(), DAG_CORE_LANSY, INPUT, max, OUTPUT, QUARK_Insert_Task(), SCRATCH, and VALUE.

| void QUARK_CORE_zlansy_f1 | ( | Quark * | quark, |
| Quark_Task_Flags * | task_flags, | ||
| int | norm, | ||
| int | uplo, | ||
| int | N, | ||
| PLASMA_Complex64_t * | A, | ||
| int | LDA, | ||
| int | szeA, | ||
| int | szeW, | ||
| double * | result, | ||
| double * | fake, | ||
| int | szeF | ||
| ) |
Definition at line 87 of file core_zlansy.c.
References CORE_zlansy_f1_quark(), DAG_CORE_LANSY, GATHERV, INPUT, max, OUTPUT, QUARK_Insert_Task(), SCRATCH, and VALUE.


| void QUARK_CORE_zlaset | ( | Quark * | quark, |
| Quark_Task_Flags * | task_flags, | ||
| PLASMA_enum | uplo, | ||
| int | n1, | ||
| int | n2, | ||
| PLASMA_Complex64_t | alpha, | ||
| PLASMA_Complex64_t | beta, | ||
| PLASMA_Complex64_t * | tileA, | ||
| int | ldtilea | ||
| ) |
Definition at line 71 of file core_zlaset.c.
References CORE_zlaset_quark(), DAG_CORE_LASET, OUTPUT, QUARK_Insert_Task(), and VALUE.


| void QUARK_CORE_zlaset2 | ( | Quark * | quark, |
| Quark_Task_Flags * | task_flags, | ||
| PLASMA_enum | uplo, | ||
| int | n1, | ||
| int | n2, | ||
| PLASMA_Complex64_t | alpha, | ||
| PLASMA_Complex64_t * | tileA, | ||
| int | ldtilea | ||
| ) |
Definition at line 82 of file core_zlaset2.c.
References CORE_zlaset2_quark(), OUTPUT, QUARK_Insert_Task(), and VALUE.


| void QUARK_CORE_zlaswp | ( | Quark * | quark, |
| Quark_Task_Flags * | task_flags, | ||
| int | n, | ||
| PLASMA_Complex64_t * | A, | ||
| int | lda, | ||
| int | i1, | ||
| int | i2, | ||
| int * | ipiv, | ||
| int | inc | ||
| ) |
Definition at line 37 of file core_zlaswp.c.
References CORE_zlaswp_quark(), DAG_CORE_LASWP, INOUT, INPUT, LOCALITY, QUARK_Insert_Task(), and VALUE.


| void QUARK_CORE_zlaswp_f2 | ( | Quark * | quark, |
| Quark_Task_Flags * | task_flags, | ||
| int | n, | ||
| PLASMA_Complex64_t * | A, | ||
| int | lda, | ||
| int | i1, | ||
| int | i2, | ||
| int * | ipiv, | ||
| int | inc, | ||
| PLASMA_Complex64_t * | fake1, | ||
| int | szefake1, | ||
| int | flag1, | ||
| PLASMA_Complex64_t * | fake2, | ||
| int | szefake2, | ||
| int | flag2 | ||
| ) |
Definition at line 74 of file core_zlaswp.c.
References CORE_zlaswp_f2_quark(), DAG_CORE_LASWP, INOUT, INPUT, LOCALITY, QUARK_Insert_Task(), and VALUE.


| void QUARK_CORE_zlaswp_ontile | ( | Quark * | quark, |
| Quark_Task_Flags * | task_flags, | ||
| PLASMA_desc | descA, | ||
| PLASMA_Complex64_t * | A, | ||
| int | i1, | ||
| int | i2, | ||
| int * | ipiv, | ||
| int | inc, | ||
| PLASMA_Complex64_t * | fakepanel | ||
| ) |
Definition at line 214 of file core_zlaswp.c.
References CORE_zlaswp_ontile_quark(), DAG_CORE_LASWP, INOUT, INPUT, LOCALITY, QUARK_Insert_Task(), and VALUE.


| void QUARK_CORE_zlaswp_ontile_f2 | ( | Quark * | quark, |
| Quark_Task_Flags * | task_flags, | ||
| PLASMA_desc | descA, | ||
| PLASMA_Complex64_t * | A, | ||
| int | i1, | ||
| int | i2, | ||
| int * | ipiv, | ||
| int | inc, | ||
| PLASMA_Complex64_t * | fake1, | ||
| int | szefake1, | ||
| int | flag1, | ||
| PLASMA_Complex64_t * | fake2, | ||
| int | szefake2, | ||
| int | flag2 | ||
| ) |
Definition at line 252 of file core_zlaswp.c.
References CORE_zlaswp_ontile_f2_quark(), DAG_CORE_LASWP, INOUT, INPUT, LOCALITY, QUARK_Insert_Task(), and VALUE.


| void QUARK_CORE_zlaswpc_ontile | ( | Quark * | quark, |
| Quark_Task_Flags * | task_flags, | ||
| PLASMA_desc | descA, | ||
| PLASMA_Complex64_t * | A, | ||
| int | i1, | ||
| int | i2, | ||
| int * | ipiv, | ||
| int | inc, | ||
| PLASMA_Complex64_t * | fakepanel | ||
| ) |
Definition at line 492 of file core_zlaswp.c.
References CORE_zlaswpc_ontile_quark(), DAG_CORE_LASWP, INOUT, INPUT, LOCALITY, QUARK_Insert_Task(), and VALUE.


| void QUARK_CORE_zlauum | ( | Quark * | quark, |
| Quark_Task_Flags * | task_flags, | ||
| int | uplo, | ||
| int | n, | ||
| int | nb, | ||
| PLASMA_Complex64_t * | A, | ||
| int | lda | ||
| ) |
Definition at line 37 of file core_zlauum.c.
References CORE_zlauum_quark(), DAG_CORE_LAUUM, INOUT, QUARK_Insert_Task(), and VALUE.


| void QUARK_CORE_zpamm | ( | Quark * | quark, |
| Quark_Task_Flags * | task_flags, | ||
| int | op, | ||
| int | side, | ||
| int | storev, | ||
| int | m, | ||
| int | n, | ||
| int | k, | ||
| int | l, | ||
| PLASMA_Complex64_t * | A1, | ||
| int | lda1, | ||
| PLASMA_Complex64_t * | A2, | ||
| int | lda2, | ||
| PLASMA_Complex64_t * | V, | ||
| int | ldv, | ||
| PLASMA_Complex64_t * | W, | ||
| int | ldw | ||
| ) |
Definition at line 569 of file core_zpamm.c.
References CORE_zpamm_quark(), INOUT, INPUT, QUARK_Insert_Task(), and VALUE.

| void QUARK_CORE_zplghe | ( | Quark * | quark, |
| Quark_Task_Flags * | task_flags, | ||
| double | bump, | ||
| int | m, | ||
| int | n, | ||
| PLASMA_Complex64_t * | A, | ||
| int | lda, | ||
| int | bigM, | ||
| int | m0, | ||
| int | n0, | ||
| unsigned long long int | seed | ||
| ) |
Definition at line 151 of file core_zplghe.c.
References CORE_zplghe_quark(), DAG_CORE_PLGHE, OUTPUT, QUARK_Insert_Task(), and VALUE.


| void QUARK_CORE_zplgsy | ( | Quark * | quark, |
| Quark_Task_Flags * | task_flags, | ||
| PLASMA_Complex64_t | bump, | ||
| int | m, | ||
| int | n, | ||
| PLASMA_Complex64_t * | A, | ||
| int | lda, | ||
| int | bigM, | ||
| int | m0, | ||
| int | n0, | ||
| unsigned long long int | seed | ||
| ) |
Definition at line 147 of file core_zplgsy.c.
References CORE_zplgsy_quark(), DAG_CORE_PLGSY, OUTPUT, QUARK_Insert_Task(), and VALUE.


| void QUARK_CORE_zplrnt | ( | Quark * | quark, |
| Quark_Task_Flags * | task_flags, | ||
| int | m, | ||
| int | n, | ||
| PLASMA_Complex64_t * | A, | ||
| int | lda, | ||
| int | bigM, | ||
| int | m0, | ||
| int | n0, | ||
| unsigned long long int | seed | ||
| ) |
Definition at line 92 of file core_zplrnt.c.
References CORE_zplrnt_quark(), DAG_CORE_PLRNT, OUTPUT, QUARK_Insert_Task(), and VALUE.


| void QUARK_CORE_zpotrf | ( | Quark * | quark, |
| Quark_Task_Flags * | task_flags, | ||
| int | uplo, | ||
| int | n, | ||
| int | nb, | ||
| PLASMA_Complex64_t * | A, | ||
| int | lda, | ||
| PLASMA_sequence * | sequence, | ||
| PLASMA_request * | request, | ||
| int | iinfo | ||
| ) |
Definition at line 40 of file core_zpotrf.c.
References CORE_zpotrf_quark(), DAG_CORE_POTRF, INOUT, QUARK_Insert_Task(), and VALUE.


| void QUARK_CORE_zshift | ( | Quark * | quark, |
| Quark_Task_Flags * | task_flags, | ||
| int | s, | ||
| int | m, | ||
| int | n, | ||
| int | L, | ||
| PLASMA_Complex64_t * | A | ||
| ) |
Definition at line 187 of file core_zshift.c.
References CORE_zshift_quark(), DAG_CORE_SHIFT, GATHERV, INOUT, QUARK_Insert_Task(), SCRATCH, and VALUE.


| void QUARK_CORE_zshiftw | ( | Quark * | quark, |
| Quark_Task_Flags * | task_flags, | ||
| int | s, | ||
| int | cl, | ||
| int | m, | ||
| int | n, | ||
| int | L, | ||
| PLASMA_Complex64_t * | A, | ||
| PLASMA_Complex64_t * | W | ||
| ) |
Definition at line 108 of file core_zshift.c.
References CORE_zshiftw_quark(), DAG_CORE_SHIFTW, INOUT, INPUT, QUARK_Insert_Task(), and VALUE.

| void QUARK_CORE_zssssm | ( | Quark * | quark, |
| Quark_Task_Flags * | task_flags, | ||
| int | m1, | ||
| int | n1, | ||
| int | m2, | ||
| int | n2, | ||
| int | k, | ||
| int | ib, | ||
| int | nb, | ||
| PLASMA_Complex64_t * | A1, | ||
| int | lda1, | ||
| PLASMA_Complex64_t * | A2, | ||
| int | lda2, | ||
| PLASMA_Complex64_t * | L1, | ||
| int | ldl1, | ||
| PLASMA_Complex64_t * | L2, | ||
| int | ldl2, | ||
| int * | IPIV | ||
| ) |
Definition at line 184 of file core_zssssm.c.
References CORE_zssssm_quark(), DAG_CORE_SSSSM, INOUT, INPUT, LOCALITY, QUARK_Insert_Task(), and VALUE.


| void QUARK_CORE_zswpab | ( | Quark * | quark, |
| Quark_Task_Flags * | task_flags, | ||
| int | i, | ||
| int | n1, | ||
| int | n2, | ||
| PLASMA_Complex64_t * | A, | ||
| int | szeA | ||
| ) |
Definition at line 85 of file core_zswpab.c.
References CORE_zswpab_quark(), DAG_CORE_SWPAB, INOUT, min, QUARK_Insert_Task(), SCRATCH, and VALUE.

| void QUARK_CORE_zswptr_ontile | ( | Quark * | quark, |
| Quark_Task_Flags * | task_flags, | ||
| PLASMA_desc | descA, | ||
| PLASMA_Complex64_t * | Aij, | ||
| int | i1, | ||
| int | i2, | ||
| int * | ipiv, | ||
| int | inc, | ||
| PLASMA_Complex64_t * | Akk, | ||
| int | ldak | ||
| ) |
Definition at line 359 of file core_zlaswp.c.
References CORE_zswptr_ontile_quark(), DAG_CORE_TRSM, INOUT, INPUT, LOCALITY, QUARK_Insert_Task(), and VALUE.


| void QUARK_CORE_zsymm | ( | Quark * | quark, |
| Quark_Task_Flags * | task_flags, | ||
| int | side, | ||
| int | uplo, | ||
| int | m, | ||
| int | n, | ||
| int | nb, | ||
| PLASMA_Complex64_t | alpha, | ||
| PLASMA_Complex64_t * | A, | ||
| int | lda, | ||
| PLASMA_Complex64_t * | B, | ||
| int | ldb, | ||
| PLASMA_Complex64_t | beta, | ||
| PLASMA_Complex64_t * | C, | ||
| int | ldc | ||
| ) |
Definition at line 46 of file core_zsymm.c.
References CORE_zsymm_quark(), DAG_CORE_SYMM, INOUT, INPUT, QUARK_Insert_Task(), and VALUE.


| void QUARK_CORE_zsyr2k | ( | Quark * | quark, |
| Quark_Task_Flags * | task_flags, | ||
| int | uplo, | ||
| int | trans, | ||
| int | n, | ||
| int | k, | ||
| int | nb, | ||
| PLASMA_Complex64_t | alpha, | ||
| PLASMA_Complex64_t * | A, | ||
| int | lda, | ||
| PLASMA_Complex64_t * | B, | ||
| int | LDB, | ||
| PLASMA_Complex64_t | beta, | ||
| PLASMA_Complex64_t * | C, | ||
| int | ldc | ||
| ) |
Definition at line 45 of file core_zsyr2k.c.
References CORE_zsyr2k_quark(), DAG_CORE_SYR2K, INOUT, INPUT, QUARK_Insert_Task(), and VALUE.


| void QUARK_CORE_zsyrk | ( | Quark * | quark, |
| Quark_Task_Flags * | task_flags, | ||
| int | uplo, | ||
| int | trans, | ||
| int | n, | ||
| int | k, | ||
| int | nb, | ||
| PLASMA_Complex64_t | alpha, | ||
| PLASMA_Complex64_t * | A, | ||
| int | lda, | ||
| PLASMA_Complex64_t | beta, | ||
| PLASMA_Complex64_t * | C, | ||
| int | ldc | ||
| ) |
Definition at line 44 of file core_zsyrk.c.
References CORE_zsyrk_quark(), DAG_CORE_SYRK, INOUT, INPUT, QUARK_Insert_Task(), and VALUE.


| void QUARK_CORE_ztrdalg | ( | Quark * | quark, |
| Quark_Task_Flags * | task_flags, | ||
| int | uplo, | ||
| int | N, | ||
| int | NB, | ||
| PLASMA_desc * | A, | ||
| PLASMA_Complex64_t * | C, | ||
| PLASMA_Complex64_t * | S, | ||
| int | i, | ||
| int | j, | ||
| int | m, | ||
| int | grsiz, | ||
| int | BAND, | ||
| int * | PCOL, | ||
| int * | ACOL, | ||
| int * | MCOL | ||
| ) |
Definition at line 126 of file core_ztrdalg.c.
References CORE_ztrdalg_quark(), INPUT, LOCALITY, NODEP, OUTPUT, QUARK_Insert_Task(), and VALUE.


| void QUARK_CORE_ztrmm | ( | Quark * | quark, |
| Quark_Task_Flags * | task_flags, | ||
| int | side, | ||
| int | uplo, | ||
| int | transA, | ||
| int | diag, | ||
| int | m, | ||
| int | n, | ||
| int | nb, | ||
| PLASMA_Complex64_t | alpha, | ||
| PLASMA_Complex64_t * | A, | ||
| int | lda, | ||
| PLASMA_Complex64_t * | B, | ||
| int | ldb | ||
| ) |
Definition at line 47 of file core_ztrmm.c.
References CORE_ztrmm_quark(), DAG_CORE_TRMM, INOUT, INPUT, QUARK_Insert_Task(), and VALUE.


| void QUARK_CORE_ztrmm_p2 | ( | Quark * | quark, |
| Quark_Task_Flags * | task_flags, | ||
| int | side, | ||
| int | uplo, | ||
| int | transA, | ||
| int | diag, | ||
| int | m, | ||
| int | n, | ||
| int | nb, | ||
| PLASMA_Complex64_t | alpha, | ||
| PLASMA_Complex64_t * | A, | ||
| int | lda, | ||
| PLASMA_Complex64_t ** | B, | ||
| int | ldb | ||
| ) |
Definition at line 103 of file core_ztrmm.c.
References CORE_ztrmm_p2_quark(), DAG_CORE_TRMM, INOUT, INPUT, QUARK_Insert_Task(), and VALUE.

| void QUARK_CORE_ztrsm | ( | Quark * | quark, |
| Quark_Task_Flags * | task_flags, | ||
| int | side, | ||
| int | uplo, | ||
| int | transA, | ||
| int | diag, | ||
| int | m, | ||
| int | n, | ||
| int | nb, | ||
| PLASMA_Complex64_t | alpha, | ||
| PLASMA_Complex64_t * | A, | ||
| int | lda, | ||
| PLASMA_Complex64_t * | B, | ||
| int | ldb | ||
| ) |
Definition at line 46 of file core_ztrsm.c.
References CORE_ztrsm_quark(), DAG_CORE_TRSM, INOUT, INPUT, LOCALITY, QUARK_Insert_Task(), and VALUE.


| void QUARK_CORE_ztrtri | ( | Quark * | quark, |
| Quark_Task_Flags * | task_flags, | ||
| int | uplo, | ||
| int | diag, | ||
| int | n, | ||
| int | nb, | ||
| PLASMA_Complex64_t * | A, | ||
| int | lda, | ||
| PLASMA_sequence * | sequence, | ||
| PLASMA_request * | request, | ||
| int | iinfo | ||
| ) |
Definition at line 40 of file core_ztrtri.c.
References CORE_ztrtri_quark(), INOUT, QUARK_Insert_Task(), and VALUE.


| void QUARK_CORE_ztslqt | ( | Quark * | quark, |
| Quark_Task_Flags * | task_flags, | ||
| int | m, | ||
| int | n, | ||
| int | ib, | ||
| int | nb, | ||
| PLASMA_Complex64_t * | A1, | ||
| int | lda1, | ||
| PLASMA_Complex64_t * | A2, | ||
| int | lda2, | ||
| PLASMA_Complex64_t * | T, | ||
| int | ldt | ||
| ) |
Definition at line 218 of file core_ztslqt.c.
References CORE_ztslqt_quark(), DAG_CORE_TSLQT, INOUT, LOCALITY, OUTPUT, QUARK_Insert_Task(), QUARK_REGION_D, QUARK_REGION_L, SCRATCH, and VALUE.


| void QUARK_CORE_ztsmlq | ( | Quark * | quark, |
| Quark_Task_Flags * | task_flags, | ||
| int | side, | ||
| int | trans, | ||
| int | m1, | ||
| int | n1, | ||
| int | m2, | ||
| int | n2, | ||
| int | k, | ||
| int | ib, | ||
| int | nb, | ||
| PLASMA_Complex64_t * | A1, | ||
| int | lda1, | ||
| PLASMA_Complex64_t * | A2, | ||
| int | lda2, | ||
| PLASMA_Complex64_t * | V, | ||
| int | ldv, | ||
| PLASMA_Complex64_t * | T, | ||
| int | ldt | ||
| ) |
Definition at line 263 of file core_ztsmlq.c.
References CORE_ztsmlq_quark(), DAG_CORE_TSMLQ, INOUT, INPUT, LOCALITY, PlasmaLeft, QUARK_Insert_Task(), SCRATCH, and VALUE.


| void QUARK_CORE_ztsmlq_corner | ( | Quark * | quark, |
| Quark_Task_Flags * | task_flags, | ||
| int | m1, | ||
| int | n1, | ||
| int | m2, | ||
| int | n2, | ||
| int | m3, | ||
| int | n3, | ||
| int | k, | ||
| int | ib, | ||
| int | nb, | ||
| PLASMA_Complex64_t * | A1, | ||
| int | lda1, | ||
| PLASMA_Complex64_t * | A2, | ||
| int | lda2, | ||
| PLASMA_Complex64_t * | A3, | ||
| int | lda3, | ||
| PLASMA_Complex64_t * | V, | ||
| int | ldv, | ||
| PLASMA_Complex64_t * | T, | ||
| int | ldt | ||
| ) |
Definition at line 219 of file core_ztsmlq_corner.c.
References CORE_ztsmlq_corner_quark(), INOUT, INPUT, QUARK_Insert_Task(), QUARK_REGION_D, QUARK_REGION_U, SCRATCH, and VALUE.


| void QUARK_CORE_ztsmlq_hetra1 | ( | Quark * | quark, |
| Quark_Task_Flags * | task_flags, | ||
| int | side, | ||
| int | trans, | ||
| int | m1, | ||
| int | n1, | ||
| int | m2, | ||
| int | n2, | ||
| int | k, | ||
| int | ib, | ||
| int | nb, | ||
| PLASMA_Complex64_t * | A1, | ||
| int | lda1, | ||
| PLASMA_Complex64_t * | A2, | ||
| int | lda2, | ||
| PLASMA_Complex64_t * | V, | ||
| int | ldv, | ||
| PLASMA_Complex64_t * | T, | ||
| int | ldt | ||
| ) |
Definition at line 174 of file core_ztsmlq_hetra1.c.
References CORE_ztsmlq_hetra1_quark(), INOUT, INPUT, PlasmaLeft, QUARK_Insert_Task(), QUARK_REGION_D, QUARK_REGION_U, SCRATCH, and VALUE.


| void QUARK_CORE_ztsmqr | ( | Quark * | quark, |
| Quark_Task_Flags * | task_flags, | ||
| int | side, | ||
| int | trans, | ||
| int | m1, | ||
| int | n1, | ||
| int | m2, | ||
| int | n2, | ||
| int | k, | ||
| int | ib, | ||
| int | nb, | ||
| PLASMA_Complex64_t * | A1, | ||
| int | lda1, | ||
| PLASMA_Complex64_t * | A2, | ||
| int | lda2, | ||
| PLASMA_Complex64_t * | V, | ||
| int | ldv, | ||
| PLASMA_Complex64_t * | T, | ||
| int | ldt | ||
| ) |
Definition at line 258 of file core_ztsmqr.c.
References CORE_ztsmqr_quark(), DAG_CORE_TSMQR, INOUT, INPUT, LOCALITY, PlasmaLeft, QUARK_Insert_Task(), SCRATCH, and VALUE.


| void QUARK_CORE_ztsmqr_corner | ( | Quark * | quark, |
| Quark_Task_Flags * | task_flags, | ||
| int | m1, | ||
| int | n1, | ||
| int | m2, | ||
| int | n2, | ||
| int | m3, | ||
| int | n3, | ||
| int | k, | ||
| int | ib, | ||
| int | nb, | ||
| PLASMA_Complex64_t * | A1, | ||
| int | lda1, | ||
| PLASMA_Complex64_t * | A2, | ||
| int | lda2, | ||
| PLASMA_Complex64_t * | A3, | ||
| int | lda3, | ||
| PLASMA_Complex64_t * | V, | ||
| int | ldv, | ||
| PLASMA_Complex64_t * | T, | ||
| int | ldt | ||
| ) |
Definition at line 214 of file core_ztsmqr_corner.c.
References CORE_ztsmqr_corner_quark(), INOUT, INPUT, QUARK_Insert_Task(), QUARK_REGION_D, QUARK_REGION_L, SCRATCH, and VALUE.


| void QUARK_CORE_ztsmqr_hetra1 | ( | Quark * | quark, |
| Quark_Task_Flags * | task_flags, | ||
| int | side, | ||
| int | trans, | ||
| int | m1, | ||
| int | n1, | ||
| int | m2, | ||
| int | n2, | ||
| int | k, | ||
| int | ib, | ||
| int | nb, | ||
| PLASMA_Complex64_t * | A1, | ||
| int | lda1, | ||
| PLASMA_Complex64_t * | A2, | ||
| int | lda2, | ||
| PLASMA_Complex64_t * | V, | ||
| int | ldv, | ||
| PLASMA_Complex64_t * | T, | ||
| int | ldt | ||
| ) |
Definition at line 173 of file core_ztsmqr_hetra1.c.
References CORE_ztsmqr_hetra1_quark(), INOUT, INPUT, PlasmaLeft, QUARK_Insert_Task(), QUARK_REGION_D, QUARK_REGION_L, SCRATCH, and VALUE.


| void QUARK_CORE_ztsqrt | ( | Quark * | quark, |
| Quark_Task_Flags * | task_flags, | ||
| int | m, | ||
| int | n, | ||
| int | ib, | ||
| int | nb, | ||
| PLASMA_Complex64_t * | A1, | ||
| int | lda1, | ||
| PLASMA_Complex64_t * | A2, | ||
| int | lda2, | ||
| PLASMA_Complex64_t * | T, | ||
| int | ldt | ||
| ) |
Definition at line 209 of file core_ztsqrt.c.
References CORE_ztsqrt_quark(), DAG_CORE_TSQRT, INOUT, LOCALITY, OUTPUT, QUARK_Insert_Task(), QUARK_REGION_D, QUARK_REGION_U, SCRATCH, and VALUE.


| void QUARK_CORE_ztstrf | ( | Quark * | quark, |
| Quark_Task_Flags * | task_flags, | ||
| int | m, | ||
| int | n, | ||
| int | ib, | ||
| int | nb, | ||
| PLASMA_Complex64_t * | U, | ||
| int | ldu, | ||
| PLASMA_Complex64_t * | A, | ||
| int | lda, | ||
| PLASMA_Complex64_t * | L, | ||
| int | ldl, | ||
| int * | IPIV, | ||
| PLASMA_sequence * | sequence, | ||
| PLASMA_request * | request, | ||
| PLASMA_bool | check_info, | ||
| int | iinfo | ||
| ) |
Definition at line 220 of file core_ztstrf.c.
References CORE_ztstrf_quark(), DAG_CORE_TSTRF, INOUT, LOCALITY, OUTPUT, QUARK_Insert_Task(), QUARK_REGION_D, QUARK_REGION_U, SCRATCH, and VALUE.


| void QUARK_CORE_zttlqt | ( | Quark * | quark, |
| Quark_Task_Flags * | task_flags, | ||
| int | m, | ||
| int | n, | ||
| int | ib, | ||
| int | nb, | ||
| PLASMA_Complex64_t * | A1, | ||
| int | lda1, | ||
| PLASMA_Complex64_t * | A2, | ||
| int | lda2, | ||
| PLASMA_Complex64_t * | T, | ||
| int | ldt | ||
| ) |
Definition at line 244 of file core_zttlqt.c.
References CORE_zttlqt_quark(), DAG_CORE_TTLQT, INOUT, LOCALITY, OUTPUT, QUARK_Insert_Task(), QUARK_REGION_D, QUARK_REGION_L, SCRATCH, and VALUE.


| void QUARK_CORE_zttmlq | ( | Quark * | quark, |
| Quark_Task_Flags * | task_flags, | ||
| int | side, | ||
| int | trans, | ||
| int | m1, | ||
| int | n1, | ||
| int | m2, | ||
| int | n2, | ||
| int | k, | ||
| int | ib, | ||
| int | nb, | ||
| PLASMA_Complex64_t * | A1, | ||
| int | lda1, | ||
| PLASMA_Complex64_t * | A2, | ||
| int | lda2, | ||
| PLASMA_Complex64_t * | V, | ||
| int | ldv, | ||
| PLASMA_Complex64_t * | T, | ||
| int | ldt | ||
| ) |
Definition at line 259 of file core_zttmlq.c.
References CORE_zttmlq_quark(), DAG_CORE_TTMLQ, INOUT, INPUT, PlasmaLeft, QUARK_Insert_Task(), QUARK_REGION_D, QUARK_REGION_L, SCRATCH, and VALUE.


| void QUARK_CORE_zttmqr | ( | Quark * | quark, |
| Quark_Task_Flags * | task_flags, | ||
| int | side, | ||
| int | trans, | ||
| int | m1, | ||
| int | n1, | ||
| int | m2, | ||
| int | n2, | ||
| int | k, | ||
| int | ib, | ||
| int | nb, | ||
| PLASMA_Complex64_t * | A1, | ||
| int | lda1, | ||
| PLASMA_Complex64_t * | A2, | ||
| int | lda2, | ||
| PLASMA_Complex64_t * | V, | ||
| int | ldv, | ||
| PLASMA_Complex64_t * | T, | ||
| int | ldt | ||
| ) |
Definition at line 251 of file core_zttmqr.c.
References CORE_zttmqr_quark(), DAG_CORE_TTMQR, INOUT, INPUT, PlasmaLeft, QUARK_Insert_Task(), QUARK_REGION_D, QUARK_REGION_U, SCRATCH, and VALUE.


| void QUARK_CORE_zttqrt | ( | Quark * | quark, |
| Quark_Task_Flags * | task_flags, | ||
| int | m, | ||
| int | n, | ||
| int | ib, | ||
| int | nb, | ||
| PLASMA_Complex64_t * | A1, | ||
| int | lda1, | ||
| PLASMA_Complex64_t * | A2, | ||
| int | lda2, | ||
| PLASMA_Complex64_t * | T, | ||
| int | ldt | ||
| ) |
Definition at line 244 of file core_zttqrt.c.
References CORE_zttqrt_quark(), DAG_CORE_TTQRT, INOUT, LOCALITY, OUTPUT, QUARK_Insert_Task(), QUARK_REGION_D, QUARK_REGION_U, SCRATCH, and VALUE.


| void QUARK_CORE_zunmlq | ( | Quark * | quark, |
| Quark_Task_Flags * | task_flags, | ||
| int | side, | ||
| int | trans, | ||
| int | m, | ||
| int | n, | ||
| int | ib, | ||
| int | nb, | ||
| int | k, | ||
| PLASMA_Complex64_t * | A, | ||
| int | lda, | ||
| PLASMA_Complex64_t * | T, | ||
| int | ldt, | ||
| PLASMA_Complex64_t * | C, | ||
| int | ldc | ||
| ) |
Definition at line 231 of file core_zunmlq.c.
References CORE_zunmlq_quark(), DAG_CORE_UNMLQ, INOUT, INPUT, QUARK_Insert_Task(), QUARK_REGION_U, SCRATCH, and VALUE.


| void QUARK_CORE_zunmqr | ( | Quark * | quark, |
| Quark_Task_Flags * | task_flags, | ||
| int | side, | ||
| int | trans, | ||
| int | m, | ||
| int | n, | ||
| int | k, | ||
| int | ib, | ||
| int | nb, | ||
| PLASMA_Complex64_t * | A, | ||
| int | lda, | ||
| PLASMA_Complex64_t * | T, | ||
| int | ldt, | ||
| PLASMA_Complex64_t * | C, | ||
| int | ldc | ||
| ) |
Definition at line 224 of file core_zunmqr.c.
References CORE_zunmqr_quark(), DAG_CORE_UNMQR, INOUT, INPUT, QUARK_Insert_Task(), QUARK_REGION_L, SCRATCH, and VALUE.

