|
PLASMA
2.4.5
PLASMA - Parallel Linear Algebra for Scalable Multi-core Architectures
|
#include "common.h"
Go to the source code of this file.
Functions | |
| void | CORE_ztrmm (int side, int uplo, int transA, int diag, int M, int N, PLASMA_Complex64_t alpha, PLASMA_Complex64_t *A, int LDA, PLASMA_Complex64_t *B, int LDB) |
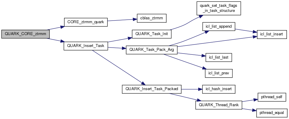
| void | QUARK_CORE_ztrmm (Quark *quark, Quark_Task_Flags *task_flags, int side, int uplo, int transA, int diag, int m, int n, int nb, PLASMA_Complex64_t alpha, PLASMA_Complex64_t *A, int lda, PLASMA_Complex64_t *B, int ldb) |
| void | CORE_ztrmm_quark (Quark *quark) |
| void | QUARK_CORE_ztrmm_p2 (Quark *quark, Quark_Task_Flags *task_flags, int side, int uplo, int transA, int diag, int m, int n, int nb, PLASMA_Complex64_t alpha, PLASMA_Complex64_t *A, int lda, PLASMA_Complex64_t **B, int ldb) |
| void | CORE_ztrmm_p2_quark (Quark *quark) |
PLASMA core_blas kernel PLASMA is a software package provided by Univ. of Tennessee, Univ. of California Berkeley and Univ. of Colorado Denver
Definition in file core_ztrmm.c.
| void CORE_ztrmm | ( | int | side, |
| int | uplo, | ||
| int | transA, | ||
| int | diag, | ||
| int | M, | ||
| int | N, | ||
| PLASMA_Complex64_t | alpha, | ||
| PLASMA_Complex64_t * | A, | ||
| int | LDA, | ||
| PLASMA_Complex64_t * | B, | ||
| int | LDB | ||
| ) |
Definition at line 28 of file core_ztrmm.c.
References CBLAS_SADDR, cblas_ztrmm(), and CblasColMajor.

| void CORE_ztrmm_p2_quark | ( | Quark * | quark | ) |
Definition at line 132 of file core_ztrmm.c.
References A, B, CBLAS_SADDR, cblas_ztrmm(), CblasColMajor, diag, quark_unpack_args_11, side, and uplo.


| void CORE_ztrmm_quark | ( | Quark * | quark | ) |
Definition at line 76 of file core_ztrmm.c.
References A, B, CBLAS_SADDR, cblas_ztrmm(), CblasColMajor, diag, quark_unpack_args_11, side, and uplo.


| void QUARK_CORE_ztrmm | ( | Quark * | quark, |
| Quark_Task_Flags * | task_flags, | ||
| int | side, | ||
| int | uplo, | ||
| int | transA, | ||
| int | diag, | ||
| int | m, | ||
| int | n, | ||
| int | nb, | ||
| PLASMA_Complex64_t | alpha, | ||
| PLASMA_Complex64_t * | A, | ||
| int | lda, | ||
| PLASMA_Complex64_t * | B, | ||
| int | ldb | ||
| ) |
Definition at line 47 of file core_ztrmm.c.
References CORE_ztrmm_quark(), DAG_CORE_TRMM, INOUT, INPUT, QUARK_Insert_Task(), and VALUE.


| void QUARK_CORE_ztrmm_p2 | ( | Quark * | quark, |
| Quark_Task_Flags * | task_flags, | ||
| int | side, | ||
| int | uplo, | ||
| int | transA, | ||
| int | diag, | ||
| int | m, | ||
| int | n, | ||
| int | nb, | ||
| PLASMA_Complex64_t | alpha, | ||
| PLASMA_Complex64_t * | A, | ||
| int | lda, | ||
| PLASMA_Complex64_t ** | B, | ||
| int | ldb | ||
| ) |
Definition at line 103 of file core_ztrmm.c.
References CORE_ztrmm_p2_quark(), DAG_CORE_TRMM, INOUT, INPUT, QUARK_Insert_Task(), and VALUE.
