|
PLASMA
2.4.5
PLASMA - Parallel Linear Algebra for Scalable Multi-core Architectures
|
#include "common.h"
Go to the source code of this file.
Functions | |
| void | CORE_zsyrk (int uplo, int trans, int N, int K, PLASMA_Complex64_t alpha, PLASMA_Complex64_t *A, int LDA, PLASMA_Complex64_t beta, PLASMA_Complex64_t *C, int LDC) |
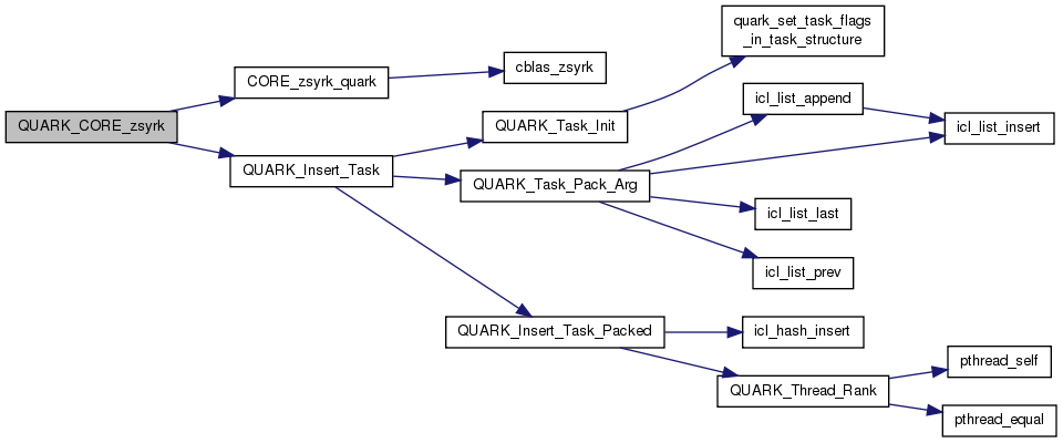
| void | QUARK_CORE_zsyrk (Quark *quark, Quark_Task_Flags *task_flags, int uplo, int trans, int n, int k, int nb, PLASMA_Complex64_t alpha, PLASMA_Complex64_t *A, int lda, PLASMA_Complex64_t beta, PLASMA_Complex64_t *C, int ldc) |
| void | CORE_zsyrk_quark (Quark *quark) |
PLASMA core_blas kernel PLASMA is a software package provided by Univ. of Tennessee, Univ. of California Berkeley and Univ. of Colorado Denver
Definition in file core_zsyrk.c.
| void CORE_zsyrk | ( | int | uplo, |
| int | trans, | ||
| int | N, | ||
| int | K, | ||
| PLASMA_Complex64_t | alpha, | ||
| PLASMA_Complex64_t * | A, | ||
| int | LDA, | ||
| PLASMA_Complex64_t | beta, | ||
| PLASMA_Complex64_t * | C, | ||
| int | LDC | ||
| ) |
Definition at line 28 of file core_zsyrk.c.
References CBLAS_SADDR, cblas_zsyrk(), and CblasColMajor.


| void CORE_zsyrk_quark | ( | Quark * | quark | ) |
Definition at line 72 of file core_zsyrk.c.
References A, C, CBLAS_SADDR, cblas_zsyrk(), CblasColMajor, quark_unpack_args_10, trans, and uplo.


| void QUARK_CORE_zsyrk | ( | Quark * | quark, |
| Quark_Task_Flags * | task_flags, | ||
| int | uplo, | ||
| int | trans, | ||
| int | n, | ||
| int | k, | ||
| int | nb, | ||
| PLASMA_Complex64_t | alpha, | ||
| PLASMA_Complex64_t * | A, | ||
| int | lda, | ||
| PLASMA_Complex64_t | beta, | ||
| PLASMA_Complex64_t * | C, | ||
| int | ldc | ||
| ) |
Definition at line 44 of file core_zsyrk.c.
References CORE_zsyrk_quark(), DAG_CORE_SYRK, INOUT, INPUT, QUARK_Insert_Task(), and VALUE.

