|
PLASMA
2.4.5
PLASMA - Parallel Linear Algebra for Scalable Multi-core Architectures
|

Go to the source code of this file.
Macros | |
| #define | COMPLEX |
Functions | |
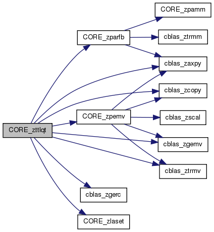
| int | CORE_zttlqt (int M, int N, int IB, PLASMA_Complex64_t *A1, int LDA1, PLASMA_Complex64_t *A2, int LDA2, PLASMA_Complex64_t *T, int LDT, PLASMA_Complex64_t *TAU, PLASMA_Complex64_t *WORK) |
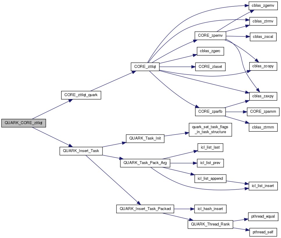
| void | QUARK_CORE_zttlqt (Quark *quark, Quark_Task_Flags *task_flags, int m, int n, int ib, int nb, PLASMA_Complex64_t *A1, int lda1, PLASMA_Complex64_t *A2, int lda2, PLASMA_Complex64_t *T, int ldt) |
| void | CORE_zttlqt_quark (Quark *quark) |
PLASMA core_blas kernel PLASMA is a software package provided by Univ. of Tennessee, Univ. of California Berkeley and Univ. of Colorado Denver
Definition in file core_zttlqt.c.
| #define COMPLEX |
Definition at line 20 of file core_zttlqt.c.
| int CORE_zttlqt | ( | int | M, |
| int | N, | ||
| int | IB, | ||
| PLASMA_Complex64_t * | A1, | ||
| int | LDA1, | ||
| PLASMA_Complex64_t * | A2, | ||
| int | LDA2, | ||
| PLASMA_Complex64_t * | T, | ||
| int | LDT, | ||
| PLASMA_Complex64_t * | TAU, | ||
| PLASMA_Complex64_t * | WORK | ||
| ) |
CORE_zttlqt computes a LQ factorization of a rectangular matrix formed by coupling side-by-side a complex M-by-M lower triangular tile A1 and a complex M-by-N lower triangular tile A2:
| A1 A2 | = L * Q
The tile Q is represented as a product of elementary reflectors
Q = H(k)' . . . H(2)' H(1)', where k = min(M,N).
Each H(i) has the form
H(i) = I - tau * v * v'
where tau is a complex scalar, and v is a complex vector with v(1:i-1) = 0 and v(i) = 1; conjg(v(i+1:n)) is stored on exit in A2(i,1:n), and tau in TAU(i).
| [in] | M | The number of rows of the tile A1 and A2. M >= 0. The number of columns of the tile A1. |
| [in] | N | The number of columns of the tile A2. N >= 0. |
| [in] | IB | The inner-blocking size. IB >= 0. |
| [in,out] | A1 | On entry, the M-by-M tile A1. On exit, the elements on and below the diagonal of the array contain the M-by-M lower trapezoidal tile L; the elements above the diagonal are not referenced. |
| [in] | LDA1 | The leading dimension of the array A1. LDA1 >= max(1,N). |
| [in,out] | A2 | On entry, the M-by-N lower triangular tile A2. On exit, the elements on and below the diagonal of the array with the array TAU, represent the unitary tile Q as a product of elementary reflectors (see Further Details). |
| [in] | LDA2 | The leading dimension of the array A2. LDA2 >= max(1,M). |
| [out] | T | The IB-by-N triangular factor T of the block reflector. T is upper triangular by block (economic storage); The rest of the array is not referenced. |
| [in] | LDT | The leading dimension of the array T. LDT >= IB. |
| [out] | TAU | The scalar factors of the elementary reflectors (see Further Details). |
| [in,out] | WORK |
| PLASMA_SUCCESS | successful exit |
| <0 | if -i, the i-th argument had an illegal value |
Definition at line 100 of file core_zttlqt.c.
References CBLAS_SADDR, cblas_zaxpy(), cblas_zcopy(), cblas_zgemv(), cblas_zgerc(), cblas_ztrmv(), CblasColMajor, CORE_zlaset(), CORE_zparfb(), CORE_zpemv(), coreblas_error, max, min, PLASMA_SUCCESS, PlasmaForward, PlasmaNonUnit, PlasmaNoTrans, PlasmaRight, PlasmaRowwise, PlasmaUpper, and PlasmaUpperLower.


| void CORE_zttlqt_quark | ( | Quark * | quark | ) |
Definition at line 273 of file core_zttlqt.c.
References CORE_zttlqt(), quark_unpack_args_11, T, and TAU.


| void QUARK_CORE_zttlqt | ( | Quark * | quark, |
| Quark_Task_Flags * | task_flags, | ||
| int | m, | ||
| int | n, | ||
| int | ib, | ||
| int | nb, | ||
| PLASMA_Complex64_t * | A1, | ||
| int | lda1, | ||
| PLASMA_Complex64_t * | A2, | ||
| int | lda2, | ||
| PLASMA_Complex64_t * | T, | ||
| int | ldt | ||
| ) |
Definition at line 244 of file core_zttlqt.c.
References CORE_zttlqt_quark(), DAG_CORE_TTLQT, INOUT, LOCALITY, OUTPUT, QUARK_Insert_Task(), QUARK_REGION_D, QUARK_REGION_L, SCRATCH, and VALUE.

