|
PLASMA
2.4.5
PLASMA - Parallel Linear Algebra for Scalable Multi-core Architectures
|

Go to the source code of this file.
Functions | |
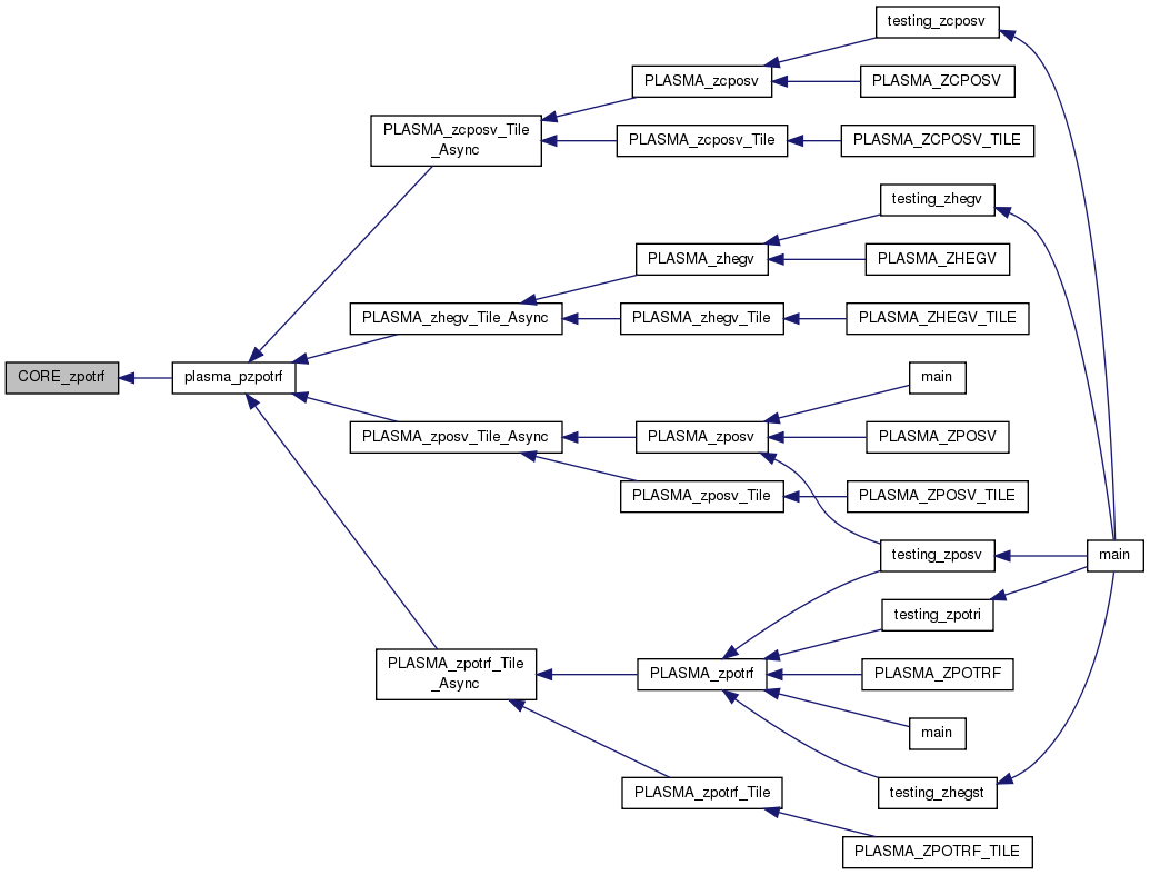
| void | CORE_zpotrf (int uplo, int N, PLASMA_Complex64_t *A, int LDA, int *INFO) |
| void | QUARK_CORE_zpotrf (Quark *quark, Quark_Task_Flags *task_flags, int uplo, int n, int nb, PLASMA_Complex64_t *A, int lda, PLASMA_sequence *sequence, PLASMA_request *request, int iinfo) |
| void | CORE_zpotrf_quark (Quark *quark) |
PLASMA core_blas kernel PLASMA is a software package provided by Univ. of Tennessee, Univ. of California Berkeley and Univ. of Colorado Denver
Definition in file core_zpotrf.c.
| void CORE_zpotrf | ( | int | uplo, |
| int | N, | ||
| PLASMA_Complex64_t * | A, | ||
| int | LDA, | ||
| int * | INFO | ||
| ) |
Definition at line 29 of file core_zpotrf.c.
References lapack_const.

| void CORE_zpotrf_quark | ( | Quark * | quark | ) |
Definition at line 65 of file core_zpotrf.c.
References A, lapack_const, plasma_sequence_flush(), PLASMA_SUCCESS, quark_unpack_args_7, plasma_sequence_t::status, and uplo.


| void QUARK_CORE_zpotrf | ( | Quark * | quark, |
| Quark_Task_Flags * | task_flags, | ||
| int | uplo, | ||
| int | n, | ||
| int | nb, | ||
| PLASMA_Complex64_t * | A, | ||
| int | lda, | ||
| PLASMA_sequence * | sequence, | ||
| PLASMA_request * | request, | ||
| int | iinfo | ||
| ) |
Definition at line 40 of file core_zpotrf.c.
References CORE_zpotrf_quark(), DAG_CORE_POTRF, INOUT, QUARK_Insert_Task(), and VALUE.

