|
PLASMA
2.4.5
PLASMA - Parallel Linear Algebra for Scalable Multi-core Architectures
|
This is the group of single real functions using the advanced asynchronous interface.
| int PLASMA_sgebrd_Tile_Async | ( | PLASMA_enum | jobu, |
| PLASMA_enum | jobvt, | ||
| PLASMA_desc * | A, | ||
| float * | D, | ||
| float * | E, | ||
| PLASMA_desc * | U, | ||
| PLASMA_desc * | VT, | ||
| PLASMA_desc * | T, | ||
| PLASMA_sequence * | sequence, | ||
| PLASMA_request * | request | ||
| ) |
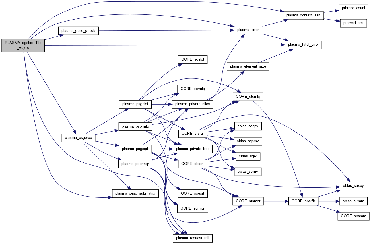
PLASMA_sgebrd_Tile_Async - computes the singular value decomposition (SVD) of a complex M-by-N matrix A, optionally computing the left and/or right singular vectors. Non-blocking equivalent of PLASMA_sgebrd_Tile(). May return before the computation is finished. Allows for pipelining of operations ar runtime.
| [in] | sequence | Identifies the sequence of function calls that this call belongs to (for completion checks and exception handling purposes). |
| [out] | request | Identifies this function call (for exception handling purposes). |
Definition at line 383 of file sgebrd.c.
References A, plasma_desc_t::m, plasma_desc_t::mb, plasma_desc_t::n, plasma_desc_t::nb, plasma_context_self(), plasma_desc_check(), plasma_desc_submatrix(), plasma_dynamic_call_4, plasma_dynamic_call_5, plasma_dynamic_call_7, PLASMA_ERR_ILLEGAL_VALUE, PLASMA_ERR_NOT_INITIALIZED, PLASMA_ERR_NOT_SUPPORTED, PLASMA_ERR_SEQUENCE_FLUSHED, PLASMA_ERR_UNALLOCATED, plasma_error(), plasma_fatal_error(), plasma_psgerbb(), plasma_request_fail(), PLASMA_SUCCESS, PlasmaLower, PlasmaNoVec, PlasmaUpper, PlasmaVec, plasma_request_t::status, plasma_sequence_t::status, and T.


| int PLASMA_sgelqf_Tile_Async | ( | PLASMA_desc * | A, |
| PLASMA_desc * | T, | ||
| PLASMA_sequence * | sequence, | ||
| PLASMA_request * | request | ||
| ) |
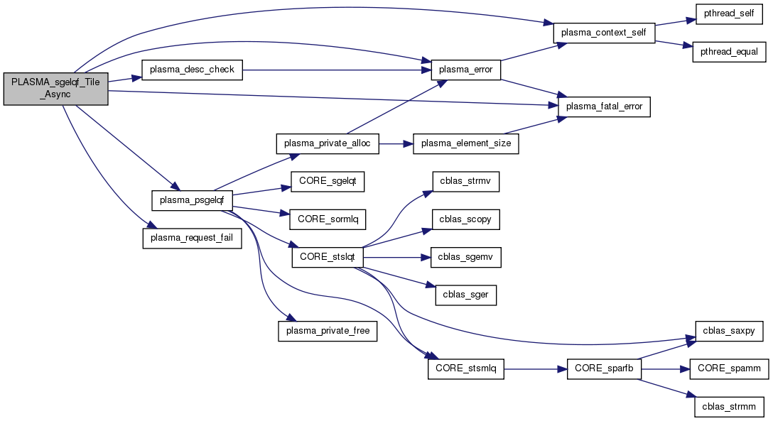
PLASMA_sgelqf_Tile_Async - Computes the tile LQ factorization of a matrix. Non-blocking equivalent of PLASMA_sgelqf_Tile(). May return before the computation is finished. Allows for pipelining of operations ar runtime.
| [in] | sequence | Identifies the sequence of function calls that this call belongs to (for completion checks and exception handling purposes). |
| [out] | request | Identifies this function call (for exception handling purposes). |
Definition at line 235 of file sgelqf.c.
References A, plasma_context_struct::householder, plasma_desc_t::mb, plasma_desc_t::nb, plasma_context_self(), plasma_desc_check(), plasma_dynamic_call_5, PLASMA_ERR_ILLEGAL_VALUE, PLASMA_ERR_NOT_INITIALIZED, PLASMA_ERR_SEQUENCE_FLUSHED, PLASMA_ERR_UNALLOCATED, plasma_error(), plasma_fatal_error(), PLASMA_FLAT_HOUSEHOLDER, plasma_parallel_call_4, plasma_psgelqf(), plasma_request_fail(), PLASMA_RHBLK, PLASMA_SUCCESS, plasma_request_t::status, plasma_sequence_t::status, and T.


| int PLASMA_sgelqs_Tile_Async | ( | PLASMA_desc * | A, |
| PLASMA_desc * | T, | ||
| PLASMA_desc * | B, | ||
| PLASMA_sequence * | sequence, | ||
| PLASMA_request * | request | ||
| ) |
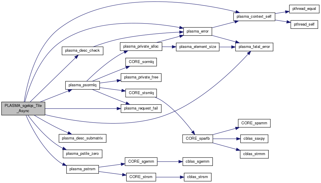
PLASMA_sgelqs_Tile_Async - Computes a minimum-norm solution using previously computed LQ factorization. Non-blocking equivalent of PLASMA_sgelqs_Tile(). May return before the computation is finished. Allows for pipelining of operations ar runtime.
| [in] | sequence | Identifies the sequence of function calls that this call belongs to (for completion checks and exception handling purposes). |
| [out] | request | Identifies this function call (for exception handling purposes). |
Definition at line 256 of file sgelqs.c.
References A, B, plasma_context_struct::householder, plasma_desc_t::m, plasma_desc_t::mb, plasma_desc_t::n, plasma_desc_t::nb, plasma_context_self(), plasma_desc_check(), plasma_desc_submatrix(), plasma_dynamic_call_8, PLASMA_ERR_ILLEGAL_VALUE, PLASMA_ERR_NOT_INITIALIZED, PLASMA_ERR_SEQUENCE_FLUSHED, PLASMA_ERR_UNALLOCATED, plasma_error(), plasma_fatal_error(), PLASMA_FLAT_HOUSEHOLDER, plasma_parallel_call_3, plasma_parallel_call_7, plasma_parallel_call_9, plasma_psormlq(), plasma_pstile_zero(), plasma_pstrsm(), plasma_request_fail(), PLASMA_RHBLK, PLASMA_SUCCESS, PlasmaLeft, PlasmaLower, PlasmaNonUnit, PlasmaNoTrans, PlasmaTrans, plasma_request_t::status, plasma_sequence_t::status, and T.


| int PLASMA_sgels_Tile_Async | ( | PLASMA_enum | trans, |
| PLASMA_desc * | A, | ||
| PLASMA_desc * | T, | ||
| PLASMA_desc * | B, | ||
| PLASMA_sequence * | sequence, | ||
| PLASMA_request * | request | ||
| ) |
PLASMA_sgels_Tile_Async - Solves overdetermined or underdetermined linear system of equations using the tile QR or the tile LQ factorization. Non-blocking equivalent of PLASMA_sgels_Tile(). May return before the computation is finished. Allows for pipelining of operations ar runtime.
| [in] | sequence | Identifies the sequence of function calls that this call belongs to (for completion checks and exception handling purposes). |
| [out] | request | Identifies this function call (for exception handling purposes). |
Definition at line 316 of file sgels.c.
References A, B, plasma_context_struct::householder, plasma_desc_t::m, plasma_desc_t::mb, plasma_desc_t::n, plasma_desc_t::nb, plasma_context_self(), plasma_desc_check(), plasma_desc_submatrix(), plasma_dynamic_call_5, plasma_dynamic_call_8, PLASMA_ERR_ILLEGAL_VALUE, PLASMA_ERR_NOT_INITIALIZED, PLASMA_ERR_NOT_SUPPORTED, PLASMA_ERR_SEQUENCE_FLUSHED, PLASMA_ERR_UNALLOCATED, plasma_error(), plasma_fatal_error(), PLASMA_FLAT_HOUSEHOLDER, plasma_parallel_call_3, plasma_parallel_call_4, plasma_parallel_call_7, plasma_parallel_call_9, plasma_psgelqf(), plasma_psgeqrf(), plasma_psormlq(), plasma_psormqr(), plasma_pstile_zero(), plasma_pstrsm(), plasma_request_fail(), PLASMA_RHBLK, PLASMA_SUCCESS, PlasmaLeft, PlasmaLower, PlasmaNonUnit, PlasmaNoTrans, PlasmaTrans, PlasmaUpper, plasma_request_t::status, plasma_sequence_t::status, and T.


| int PLASMA_sgemm_Tile_Async | ( | PLASMA_enum | transA, |
| PLASMA_enum | transB, | ||
| float | alpha, | ||
| PLASMA_desc * | A, | ||
| PLASMA_desc * | B, | ||
| float | beta, | ||
| PLASMA_desc * | C, | ||
| PLASMA_sequence * | sequence, | ||
| PLASMA_request * | request | ||
| ) |
PLASMA_sgemm_Tile_Async - Performs matrix multiplication. Non-blocking equivalent of PLASMA_sgemm_Tile(). May return before the computation is finished. Allows for pipelining of operations ar runtime.
| [in] | sequence | Identifies the sequence of function calls that this call belongs to (for completion checks and exception handling purposes). |
| [out] | request | Identifies this function call (for exception handling purposes). |
Definition at line 313 of file sgemm.c.
References A, B, C, plasma_desc_t::i, plasma_desc_t::j, plasma_desc_t::m, plasma_desc_t::mb, plasma_desc_t::n, plasma_desc_t::nb, plasma_context_self(), plasma_desc_check(), PLASMA_ERR_ILLEGAL_VALUE, PLASMA_ERR_NOT_INITIALIZED, PLASMA_ERR_SEQUENCE_FLUSHED, PLASMA_ERR_UNALLOCATED, plasma_error(), plasma_fatal_error(), plasma_parallel_call_9, plasma_psgemm(), plasma_request_fail(), PLASMA_SUCCESS, PlasmaNoTrans, PlasmaTrans, plasma_request_t::status, and plasma_sequence_t::status.


| int PLASMA_sgeqrf_Tile_Async | ( | PLASMA_desc * | A, |
| PLASMA_desc * | T, | ||
| PLASMA_sequence * | sequence, | ||
| PLASMA_request * | request | ||
| ) |
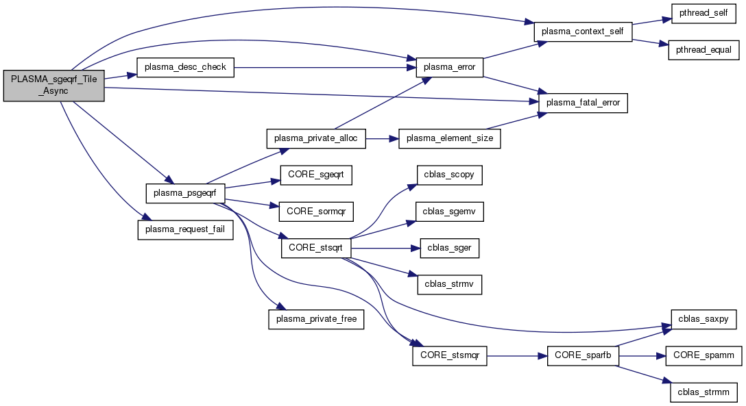
PLASMA_sgeqrf_Tile_Async - Computes the tile QR factorization of a matrix. Non-blocking equivalent of PLASMA_sgeqrf_Tile(). May return before the computation is finished. Allows for pipelining of operations ar runtime.
| [in] | sequence | Identifies the sequence of function calls that this call belongs to (for completion checks and exception handling purposes). |
| [out] | request | Identifies this function call (for exception handling purposes). |
Definition at line 234 of file sgeqrf.c.
References A, plasma_context_struct::householder, plasma_desc_t::mb, plasma_desc_t::nb, plasma_context_self(), plasma_desc_check(), plasma_dynamic_call_5, PLASMA_ERR_ILLEGAL_VALUE, PLASMA_ERR_NOT_INITIALIZED, PLASMA_ERR_SEQUENCE_FLUSHED, PLASMA_ERR_UNALLOCATED, plasma_error(), plasma_fatal_error(), PLASMA_FLAT_HOUSEHOLDER, plasma_parallel_call_4, plasma_psgeqrf(), plasma_request_fail(), PLASMA_RHBLK, PLASMA_SUCCESS, plasma_request_t::status, plasma_sequence_t::status, and T.


| int PLASMA_sgeqrs_Tile_Async | ( | PLASMA_desc * | A, |
| PLASMA_desc * | T, | ||
| PLASMA_desc * | B, | ||
| PLASMA_sequence * | sequence, | ||
| PLASMA_request * | request | ||
| ) |
PLASMA_sgeqrs_Tile_Async - Computes a minimum-norm solution using the tile QR factorization. Non-blocking equivalent of PLASMA_sgeqrs_Tile(). May return before the computation is finished. Allows for pipelining of operations ar runtime.
| [in] | sequence | Identifies the sequence of function calls that this call belongs to (for completion checks and exception handling purposes). |
| [out] | request | Identifies this function call (for exception handling purposes). |
Definition at line 255 of file sgeqrs.c.
References A, B, plasma_context_struct::householder, plasma_desc_t::mb, plasma_desc_t::n, plasma_desc_t::nb, plasma_context_self(), plasma_desc_check(), plasma_desc_submatrix(), plasma_dynamic_call_8, PLASMA_ERR_ILLEGAL_VALUE, PLASMA_ERR_NOT_INITIALIZED, PLASMA_ERR_SEQUENCE_FLUSHED, PLASMA_ERR_UNALLOCATED, plasma_error(), plasma_fatal_error(), PLASMA_FLAT_HOUSEHOLDER, plasma_parallel_call_7, plasma_parallel_call_9, plasma_psormqr(), plasma_pstrsm(), plasma_request_fail(), PLASMA_RHBLK, PLASMA_SUCCESS, PlasmaLeft, PlasmaNonUnit, PlasmaNoTrans, PlasmaTrans, PlasmaUpper, plasma_request_t::status, plasma_sequence_t::status, and T.


| int PLASMA_sgesv_incpiv_Tile_Async | ( | PLASMA_desc * | A, |
| PLASMA_desc * | L, | ||
| int * | IPIV, | ||
| PLASMA_desc * | B, | ||
| PLASMA_sequence * | sequence, | ||
| PLASMA_request * | request | ||
| ) |
PLASMA_sgesv_incpiv_Tile_Async - Solves a system of linear equations using the tile LU factorization. Non-blocking equivalent of PLASMA_sgesv_incpiv_Tile(). May return before the computation is finished. Allows for pipelining of operations ar runtime.
| [in] | sequence | Identifies the sequence of function calls that this call belongs to (for completion checks and exception handling purposes). |
| [out] | request | Identifies this function call (for exception handling purposes). |
Definition at line 252 of file sgesv_incpiv.c.
References A, B, L, plasma_desc_t::mb, plasma_desc_t::nb, plasma_context_self(), plasma_desc_check(), PLASMA_ERR_ILLEGAL_VALUE, PLASMA_ERR_NOT_INITIALIZED, PLASMA_ERR_SEQUENCE_FLUSHED, PLASMA_ERR_UNALLOCATED, plasma_error(), plasma_fatal_error(), plasma_parallel_call_5, plasma_parallel_call_6, plasma_parallel_call_9, plasma_psgetrf_incpiv(), plasma_pstrsm(), plasma_pstrsmpl(), plasma_request_fail(), PLASMA_SUCCESS, PlasmaLeft, PlasmaNonUnit, PlasmaNoTrans, PlasmaUpper, plasma_request_t::status, and plasma_sequence_t::status.


| int PLASMA_sgesv_Tile_Async | ( | PLASMA_desc * | A, |
| int * | IPIV, | ||
| PLASMA_desc * | B, | ||
| PLASMA_sequence * | sequence, | ||
| PLASMA_request * | request | ||
| ) |
PLASMA_sgesv_Tile_Async - Solves a system of linear equations using the tile LU factorization. Non-blocking equivalent of PLASMA_sgesv_Tile(). May return before the computation is finished. Allows for pipelining of operations ar runtime.
| [in] | sequence | Identifies the sequence of function calls that this call belongs to (for completion checks and exception handling purposes). |
| [out] | request | Identifies this function call (for exception handling purposes). |
Definition at line 236 of file sgesv.c.
References A, B, plasma_desc_t::mb, plasma_desc_t::nb, plasma_context_self(), plasma_desc_check(), plasma_dynamic_call_3, plasma_dynamic_call_4, plasma_dynamic_call_5, PLASMA_ERR_ILLEGAL_VALUE, PLASMA_ERR_NOT_INITIALIZED, PLASMA_ERR_SEQUENCE_FLUSHED, PLASMA_ERR_UNALLOCATED, plasma_error(), plasma_fatal_error(), plasma_parallel_call_9, plasma_pstrsm(), plasma_request_fail(), PLASMA_SUCCESS, PlasmaLeft, PlasmaLower, PlasmaNonUnit, PlasmaNoTrans, PlasmaUnit, PlasmaUpper, plasma_request_t::status, and plasma_sequence_t::status.


| int PLASMA_sgesvd_Tile_Async | ( | PLASMA_enum | jobu, |
| PLASMA_enum | jobvt, | ||
| PLASMA_desc * | A, | ||
| float * | S, | ||
| PLASMA_desc * | U, | ||
| PLASMA_desc * | VT, | ||
| PLASMA_desc * | T, | ||
| PLASMA_sequence * | sequence, | ||
| PLASMA_request * | request | ||
| ) |
PLASMA_sgesvd_Tile_Async - computes the singular value decomposition (SVD) of a complex M-by-N matrix A, optionally computing the left and/or right singular vectors. Non-blocking equivalent of PLASMA_sgesvd_Tile(). May return before the computation is finished. Allows for pipelining of operations ar runtime.
| [in] | sequence | Identifies the sequence of function calls that this call belongs to (for completion checks and exception handling purposes). |
| [out] | request | Identifies this function call (for exception handling purposes). |
Definition at line 383 of file sgesvd.c.
References A, lapack_const, plasma_desc_t::m, plasma_desc_t::mb, min, plasma_desc_t::n, plasma_desc_t::nb, plasma_context_self(), plasma_desc_check(), plasma_desc_submatrix(), plasma_dynamic_call_4, plasma_dynamic_call_5, plasma_dynamic_call_7, plasma_dynamic_sync, PLASMA_ERR_ILLEGAL_VALUE, PLASMA_ERR_NOT_INITIALIZED, PLASMA_ERR_NOT_SUPPORTED, PLASMA_ERR_SEQUENCE_FLUSHED, PLASMA_ERR_UNALLOCATED, plasma_error(), plasma_fatal_error(), plasma_psgerbb(), plasma_request_fail(), plasma_shared_alloc(), plasma_shared_free(), PLASMA_SUCCESS, PlasmaLower, PlasmaNoVec, PlasmaRealDouble, PlasmaUpper, PlasmaVec, plasma_request_t::status, plasma_sequence_t::status, and T.


| int PLASMA_sgetrf_incpiv_Tile_Async | ( | PLASMA_desc * | A, |
| PLASMA_desc * | L, | ||
| int * | IPIV, | ||
| PLASMA_sequence * | sequence, | ||
| PLASMA_request * | request | ||
| ) |
PLASMA_sgetrf_incpiv_Tile_Async - Computes the tile LU factorization of a matrix. Non-blocking equivalent of PLASMA_sgetrf_incpiv_Tile(). May return before the computation is finished. Allows for pipelining of operations ar runtime.
| [in] | sequence | Identifies the sequence of function calls that this call belongs to (for completion checks and exception handling purposes). |
| [out] | request | Identifies this function call (for exception handling purposes). |
Definition at line 232 of file sgetrf_incpiv.c.
References A, L, plasma_desc_t::mb, plasma_desc_t::nb, plasma_context_self(), plasma_desc_check(), PLASMA_ERR_ILLEGAL_VALUE, PLASMA_ERR_NOT_INITIALIZED, PLASMA_ERR_SEQUENCE_FLUSHED, PLASMA_ERR_UNALLOCATED, plasma_error(), plasma_fatal_error(), plasma_parallel_call_5, plasma_psgetrf_incpiv(), plasma_request_fail(), PLASMA_SUCCESS, plasma_request_t::status, and plasma_sequence_t::status.


| int PLASMA_sgetrf_Tile_Async | ( | PLASMA_desc * | A, |
| int * | IPIV, | ||
| PLASMA_sequence * | sequence, | ||
| PLASMA_request * | request | ||
| ) |
PLASMA_sgetrf_Tile_Async - Computes the tile LU factorization of a matrix. Non-blocking equivalent of PLASMA_sgetrf_Tile(). May return before the computation is finished. Allows for pipelining of operations ar runtime.
| [in] | sequence | Identifies the sequence of function calls that this call belongs to (for completion checks and exception handling purposes). |
| [out] | request | Identifies this function call (for exception handling purposes). |
Definition at line 237 of file sgetrf.c.
References A, plasma_desc_t::mb, plasma_desc_t::nb, plasma_context_self(), plasma_desc_check(), plasma_dynamic_call_3, plasma_dynamic_call_4, PLASMA_ERR_ILLEGAL_VALUE, PLASMA_ERR_NOT_INITIALIZED, PLASMA_ERR_SEQUENCE_FLUSHED, PLASMA_ERR_UNALLOCATED, plasma_error(), plasma_fatal_error(), plasma_request_fail(), PLASMA_SUCCESS, plasma_request_t::status, and plasma_sequence_t::status.


| int PLASMA_sgetri_Tile_Async | ( | PLASMA_desc * | A, |
| int * | IPIV, | ||
| PLASMA_desc * | W, | ||
| PLASMA_sequence * | sequence, | ||
| PLASMA_request * | request | ||
| ) |
PLASMA_sgetri_Tile_Async - Computes the inverse of a matrix using the LU factorization computed by PLASMA_sgetrf. This method inverts U and then computes inv(A) by solving the system inv(A)*L = inv(U) for inv(A). Non-blocking equivalent of PLASMA_sgetri_Tile(). May return before the computation is finished. Allows for pipelining of operations ar runtime.
| [in] | sequence | Identifies the sequence of function calls that this call belongs to (for completion checks and exception handling purposes). |
| [out] | request | Identifies this function call (for exception handling purposes). |
Definition at line 233 of file sgetri.c.
References A, plasma_desc_t::m, max, plasma_desc_t::mb, plasma_desc_t::nb, plasma_context_self(), plasma_desc_check(), plasma_dynamic_call_3, plasma_dynamic_call_5, plasma_dynamic_call_9, PLASMA_ERR_ILLEGAL_VALUE, PLASMA_ERR_NOT_INITIALIZED, PLASMA_ERR_SEQUENCE_FLUSHED, PLASMA_ERR_UNALLOCATED, plasma_error(), plasma_fatal_error(), plasma_pstrsmrv(), plasma_request_fail(), PLASMA_SUCCESS, PlasmaLower, PlasmaNonUnit, PlasmaNoTrans, PlasmaRight, PlasmaUnit, PlasmaUpper, plasma_request_t::status, plasma_sequence_t::status, and W.


| int PLASMA_sgetrs_incpiv_Tile_Async | ( | PLASMA_desc * | A, |
| PLASMA_desc * | L, | ||
| int * | IPIV, | ||
| PLASMA_desc * | B, | ||
| PLASMA_sequence * | sequence, | ||
| PLASMA_request * | request | ||
| ) |
PLASMA_sgetrs_incpiv_Tile_Async - Solves a system of linear equations using previously computed LU factorization. Non-blocking equivalent of PLASMA_sgetrs_incpiv_Tile(). May return before the computation is finished. Allows for pipelining of operations ar runtime.
| [in] | sequence | Identifies the sequence of function calls that this call belongs to (for completion checks and exception handling purposes). |
| [out] | request | Identifies this function call (for exception handling purposes). |
Definition at line 255 of file sgetrs_incpiv.c.
References A, B, L, plasma_desc_t::mb, plasma_desc_t::nb, plasma_context_self(), plasma_desc_check(), PLASMA_ERR_ILLEGAL_VALUE, PLASMA_ERR_NOT_INITIALIZED, PLASMA_ERR_SEQUENCE_FLUSHED, PLASMA_ERR_UNALLOCATED, plasma_error(), plasma_fatal_error(), plasma_parallel_call_6, plasma_parallel_call_9, plasma_pstrsm(), plasma_pstrsmpl(), plasma_request_fail(), PLASMA_SUCCESS, PlasmaLeft, PlasmaNonUnit, PlasmaNoTrans, PlasmaUpper, plasma_request_t::status, and plasma_sequence_t::status.


| int PLASMA_sgetrs_Tile_Async | ( | PLASMA_enum | trans, |
| PLASMA_desc * | A, | ||
| int * | IPIV, | ||
| PLASMA_desc * | B, | ||
| PLASMA_sequence * | sequence, | ||
| PLASMA_request * | request | ||
| ) |
PLASMA_sgetrs_Tile_Async - Solves a system of linear equations using previously computed LU factorization. Non-blocking equivalent of PLASMA_sgetrs_Tile(). May return before the computation is finished. Allows for pipelining of operations ar runtime.
| [in] | sequence | Identifies the sequence of function calls that this call belongs to (for completion checks and exception handling purposes). |
| [out] | request | Identifies this function call (for exception handling purposes). |
Definition at line 248 of file sgetrs.c.
References A, B, plasma_desc_t::mb, plasma_desc_t::nb, plasma_context_self(), plasma_desc_check(), plasma_dynamic_call_3, plasma_dynamic_call_5, PLASMA_ERR_ILLEGAL_VALUE, PLASMA_ERR_NOT_INITIALIZED, PLASMA_ERR_SEQUENCE_FLUSHED, PLASMA_ERR_UNALLOCATED, plasma_error(), plasma_fatal_error(), plasma_parallel_call_9, plasma_pstrsm(), plasma_request_fail(), PLASMA_SUCCESS, PlasmaLeft, PlasmaLower, PlasmaNonUnit, PlasmaNoTrans, PlasmaUnit, PlasmaUpper, plasma_request_t::status, and plasma_sequence_t::status.


| int PLASMA_slacpy_Tile_Async | ( | PLASMA_enum | uplo, |
| PLASMA_desc * | A, | ||
| PLASMA_desc * | B, | ||
| PLASMA_sequence * | sequence, | ||
| PLASMA_request * | request | ||
| ) |
PLASMA_slacpy_Tile_Async - Non-blocking equivalent of PLASMA_slacpy_Tile(). May return before the computation is finished. Allows for pipelining of operations ar runtime.
| [in] | sequence | Identifies the sequence of function calls that this call belongs to (for completion checks and exception handling purposes). |
| [out] | request | Identifies this function call (for exception handling purposes). |
Definition at line 227 of file slacpy.c.
References A, B, plasma_desc_t::m, plasma_desc_t::mb, min, plasma_desc_t::n, plasma_desc_t::nb, plasma_context_self(), plasma_desc_check(), PLASMA_ERR_ILLEGAL_VALUE, PLASMA_ERR_NOT_INITIALIZED, PLASMA_ERR_SEQUENCE_FLUSHED, PLASMA_ERR_UNALLOCATED, plasma_error(), plasma_fatal_error(), plasma_parallel_call_5, plasma_pslacpy(), plasma_request_fail(), PLASMA_SUCCESS, PlasmaLower, PlasmaUpper, PlasmaUpperLower, plasma_request_t::status, and plasma_sequence_t::status.


| int PLASMA_slange_Tile_Async | ( | PLASMA_enum | norm, |
| PLASMA_desc * | A, | ||
| float * | work, | ||
| float * | value, | ||
| PLASMA_sequence * | sequence, | ||
| PLASMA_request * | request | ||
| ) |
PLASMA_slange_Tile_Async - Non-blocking equivalent of PLASMA_slange_Tile(). May return before the computation is finished. Allows for pipelining of operations ar runtime.
| [in] | sequence | Identifies the sequence of function calls that this call belongs to (for completion checks and exception handling purposes). |
| [out] | request | Identifies this function call (for exception handling purposes). |
Definition at line 238 of file slange.c.
References A, plasma_desc_t::m, plasma_desc_t::mb, min, plasma_desc_t::n, plasma_desc_t::nb, plasma_context_self(), plasma_desc_check(), PLASMA_ERR_ILLEGAL_VALUE, PLASMA_ERR_NOT_INITIALIZED, PLASMA_ERR_SEQUENCE_FLUSHED, PLASMA_ERR_UNALLOCATED, plasma_error(), plasma_fatal_error(), plasma_parallel_call_6, plasma_pslange(), plasma_request_fail(), PLASMA_SUCCESS, PlasmaFrobeniusNorm, PlasmaInfNorm, PlasmaMaxNorm, PlasmaOneNorm, plasma_request_t::status, and plasma_sequence_t::status.


| int PLASMA_slansy_Tile_Async | ( | PLASMA_enum | norm, |
| PLASMA_enum | uplo, | ||
| PLASMA_desc * | A, | ||
| float * | work, | ||
| float * | value, | ||
| PLASMA_sequence * | sequence, | ||
| PLASMA_request * | request | ||
| ) |
PLASMA_slansy_Tile_Async - Non-blocking equivalent of PLASMA_slansy_Tile(). May return before the computation is finished. Allows for pipelining of operations ar runtime.
| [in] | sequence | Identifies the sequence of function calls that this call belongs to (for completion checks and exception handling purposes). |
| [out] | request | Identifies this function call (for exception handling purposes). |
Definition at line 240 of file slansy.c.
References A, plasma_desc_t::m, plasma_desc_t::mb, plasma_desc_t::nb, plasma_context_self(), plasma_desc_check(), PLASMA_ERR_ILLEGAL_VALUE, PLASMA_ERR_NOT_INITIALIZED, PLASMA_ERR_SEQUENCE_FLUSHED, PLASMA_ERR_UNALLOCATED, plasma_error(), plasma_fatal_error(), plasma_parallel_call_7, plasma_pslansy(), plasma_request_fail(), PLASMA_SUCCESS, PlasmaFrobeniusNorm, PlasmaInfNorm, PlasmaLower, PlasmaMaxNorm, PlasmaOneNorm, PlasmaUpper, plasma_request_t::status, and plasma_sequence_t::status.


| int PLASMA_sLapack_to_Tile_Async | ( | float * | Af77, |
| int | LDA, | ||
| PLASMA_desc * | A, | ||
| PLASMA_sequence * | sequence, | ||
| PLASMA_request * | request | ||
| ) |
PLASMA_sLapack_to_Tile_Async - Conversion from LAPACK layout to tile layout. Non-blocking equivalent of PLASMA_sLapack_to_Tile(). May return before the computation is finished. Allows for pipelining of operations ar runtime.
| [in] | Af77 | LAPACK matrix. |
| [in] | LDA | The leading dimension of the matrix Af77. |
| [in,out] | A | Descriptor of the PLASMA matrix in tile layout. If PLASMA_TRANSLATION_MODE is set to PLASMA_INPLACE, A->mat is not used and set to Af77 when returns, else if PLASMA_TRANSLATION_MODE is set to PLASMA_OUTOFPLACE, A->mat has to be allocated before. |
| [in] | sequence | Identifies the sequence of function calls that this call belongs to (for completion checks and exception handling purposes). |
| [out] | request | Identifies this function call (for exception handling purposes). |
Definition at line 128 of file stile.c.
References A, plasma_context_self(), plasma_desc_check(), PLASMA_ERR_ILLEGAL_VALUE, PLASMA_ERR_NOT_INITIALIZED, plasma_error(), plasma_fatal_error(), plasma_parallel_call_5, plasma_pslapack_to_tile(), and PLASMA_SUCCESS.

| int PLASMA_slaset_Tile_Async | ( | PLASMA_enum | uplo, |
| float | alpha, | ||
| float | beta, | ||
| PLASMA_desc * | A, | ||
| PLASMA_sequence * | sequence, | ||
| PLASMA_request * | request | ||
| ) |
PLASMA_slaset_Tile_Async - Non-blocking equivalent of PLASMA_slaset_Tile(). May return before the computation is finished. Allows for pipelining of operations ar runtime.
| [in] | sequence | Identifies the sequence of function calls that this call belongs to (for completion checks and exception handling purposes). |
| [out] | request | Identifies this function call (for exception handling purposes). |
Definition at line 218 of file slaset.c.
References A, plasma_desc_t::m, plasma_desc_t::mb, min, plasma_desc_t::n, plasma_desc_t::nb, plasma_context_self(), plasma_desc_check(), plasma_dynamic_call_6, PLASMA_ERR_ILLEGAL_VALUE, PLASMA_ERR_NOT_INITIALIZED, PLASMA_ERR_SEQUENCE_FLUSHED, PLASMA_ERR_UNALLOCATED, plasma_error(), plasma_fatal_error(), plasma_request_fail(), PLASMA_SUCCESS, PlasmaLower, PlasmaUpper, PlasmaUpperLower, plasma_request_t::status, and plasma_sequence_t::status.


| int PLASMA_slaswp_Tile_Async | ( | PLASMA_desc * | A, |
| int | K1, | ||
| int | K2, | ||
| int * | IPIV, | ||
| int | INCX, | ||
| PLASMA_sequence * | sequence, | ||
| PLASMA_request * | request | ||
| ) |
PLASMA_slaswp_Tile_Async - performs a series of row interchanges on the matrix A. One row interchange is initiated for each of rows K1 through K2 of A. Non-blocking equivalent of PLASMA_slaswp_Tile(). May return before the computation is finished. Allows for pipelining of operations ar runtime.
| [in] | sequence | Identifies the sequence of function calls that this call belongs to (for completion checks and exception handling purposes). |
| [out] | request | Identifies this function call (for exception handling purposes). |
Definition at line 226 of file slaswp.c.
References A, plasma_desc_t::m, plasma_context_self(), plasma_desc_check(), plasma_dynamic_call_3, plasma_dynamic_call_5, PLASMA_ERR_ILLEGAL_VALUE, PLASMA_ERR_NOT_INITIALIZED, PLASMA_ERR_SEQUENCE_FLUSHED, PLASMA_ERR_UNALLOCATED, plasma_error(), plasma_fatal_error(), plasma_request_fail(), PLASMA_SUCCESS, plasma_request_t::status, and plasma_sequence_t::status.


| int PLASMA_slaswpc_Tile_Async | ( | PLASMA_desc * | A, |
| int | K1, | ||
| int | K2, | ||
| int * | IPIV, | ||
| int | INCX, | ||
| PLASMA_sequence * | sequence, | ||
| PLASMA_request * | request | ||
| ) |
PLASMA_slaswpc_Tile_Async - performs a series of row interchanges on the matrix A. One row interchange is initiated for each of rows K1 through K2 of A. Non-blocking equivalent of PLASMA_slaswpc_Tile(). May return before the computation is finished. Allows for pipelining of operations ar runtime.
| [in] | sequence | Identifies the sequence of function calls that this call belongs to (for completion checks and exception handling purposes). |
| [out] | request | Identifies this function call (for exception handling purposes). |
Definition at line 226 of file slaswpc.c.
References A, plasma_desc_t::m, plasma_context_self(), plasma_desc_check(), plasma_dynamic_call_3, plasma_dynamic_call_5, PLASMA_ERR_ILLEGAL_VALUE, PLASMA_ERR_NOT_INITIALIZED, PLASMA_ERR_SEQUENCE_FLUSHED, PLASMA_ERR_UNALLOCATED, plasma_error(), plasma_fatal_error(), plasma_request_fail(), PLASMA_SUCCESS, plasma_request_t::status, and plasma_sequence_t::status.


| int PLASMA_slauum_Tile_Async | ( | PLASMA_enum | uplo, |
| PLASMA_desc * | A, | ||
| PLASMA_sequence * | sequence, | ||
| PLASMA_request * | request | ||
| ) |
PLASMA_slauum_Tile_Async - Computes the product U * U' or L' * L, where the triangular factor U or L is stored in the upper or lower triangular part of the array A. Non-blocking equivalent of PLASMA_slauum_Tile(). May return before the computation is finished. Allows for pipelining of operations ar runtime.
| [in] | sequence | Identifies the sequence of function calls that this call belongs to (for completion checks and exception handling purposes). |
| [out] | request | Identifies this function call (for exception handling purposes). |
Definition at line 222 of file slauum.c.
References A, plasma_desc_t::mb, plasma_desc_t::nb, plasma_context_self(), plasma_desc_check(), plasma_dynamic_call_4, PLASMA_ERR_ILLEGAL_VALUE, PLASMA_ERR_NOT_INITIALIZED, PLASMA_ERR_SEQUENCE_FLUSHED, PLASMA_ERR_UNALLOCATED, plasma_error(), plasma_fatal_error(), plasma_request_fail(), PLASMA_SUCCESS, PlasmaLower, PlasmaUpper, plasma_request_t::status, and plasma_sequence_t::status.


| int PLASMA_sorglq_Tile_Async | ( | PLASMA_desc * | A, |
| PLASMA_desc * | T, | ||
| PLASMA_desc * | Q, | ||
| PLASMA_sequence * | sequence, | ||
| PLASMA_request * | request | ||
| ) |
Non-blocking equivalent of PLASMA_sorglq_Tile(). May return before the computation is finished. Allows for pipelining of operations ar runtime.
| [in] | sequence | Identifies the sequence of function calls that this call belongs to (for completion checks and exception handling purposes). |
| [out] | request | Identifies this function call (for exception handling purposes). |
Definition at line 249 of file sorglq.c.
References A, plasma_context_struct::householder, plasma_desc_t::mb, plasma_desc_t::nb, plasma_context_self(), plasma_desc_check(), plasma_dynamic_call_5, plasma_dynamic_call_6, PLASMA_ERR_ILLEGAL_VALUE, PLASMA_ERR_NOT_INITIALIZED, PLASMA_ERR_SEQUENCE_FLUSHED, PLASMA_ERR_UNALLOCATED, plasma_error(), plasma_fatal_error(), PLASMA_FLAT_HOUSEHOLDER, plasma_psorglq(), plasma_request_fail(), PLASMA_RHBLK, PLASMA_SUCCESS, Q, plasma_request_t::status, plasma_sequence_t::status, and T.


| int PLASMA_sorgqr_Tile_Async | ( | PLASMA_desc * | A, |
| PLASMA_desc * | T, | ||
| PLASMA_desc * | Q, | ||
| PLASMA_sequence * | sequence, | ||
| PLASMA_request * | request | ||
| ) |
Non-blocking equivalent of PLASMA_sorgqr_Tile(). May return before the computation is finished. Allows for pipelining of operations ar runtime.
| [in] | sequence | Identifies the sequence of function calls that this call belongs to (for completion checks and exception handling purposes). |
| [out] | request | Identifies this function call (for exception handling purposes). |
Definition at line 247 of file sorgqr.c.
References A, plasma_context_struct::householder, plasma_desc_t::mb, plasma_desc_t::nb, plasma_context_self(), plasma_desc_check(), plasma_dynamic_call_5, plasma_dynamic_call_6, PLASMA_ERR_ILLEGAL_VALUE, PLASMA_ERR_NOT_INITIALIZED, PLASMA_ERR_SEQUENCE_FLUSHED, PLASMA_ERR_UNALLOCATED, plasma_error(), plasma_fatal_error(), PLASMA_FLAT_HOUSEHOLDER, plasma_psorgqr(), plasma_psorgqrrh(), plasma_request_fail(), PLASMA_RHBLK, PLASMA_SUCCESS, Q, plasma_request_t::status, plasma_sequence_t::status, and T.


| int PLASMA_sormlq_Tile_Async | ( | PLASMA_enum | side, |
| PLASMA_enum | trans, | ||
| PLASMA_desc * | A, | ||
| PLASMA_desc * | T, | ||
| PLASMA_desc * | B, | ||
| PLASMA_sequence * | sequence, | ||
| PLASMA_request * | request | ||
| ) |
Non-blocking equivalent of PLASMA_sormlq_Tile(). May return before the computation is finished. Allows for pipelining of operations ar runtime.
| [in] | sequence | Identifies the sequence of function calls that this call belongs to (for completion checks and exception handling purposes). |
| [out] | request | Identifies this function call (for exception handling purposes). |
Definition at line 295 of file sormlq.c.
References A, B, plasma_context_struct::householder, plasma_desc_t::mb, plasma_desc_t::nb, plasma_context_self(), plasma_desc_check(), plasma_dynamic_call_7, plasma_dynamic_call_8, PLASMA_ERR_ILLEGAL_VALUE, PLASMA_ERR_NOT_INITIALIZED, PLASMA_ERR_SEQUENCE_FLUSHED, PLASMA_ERR_UNALLOCATED, plasma_error(), plasma_fatal_error(), PLASMA_FLAT_HOUSEHOLDER, plasma_parallel_call_7, plasma_psormlq(), plasma_request_fail(), PLASMA_RHBLK, PLASMA_SUCCESS, PlasmaLeft, PlasmaNoTrans, PlasmaRight, PlasmaTrans, plasma_request_t::status, plasma_sequence_t::status, and T.


| int PLASMA_sormqr_Tile_Async | ( | PLASMA_enum | side, |
| PLASMA_enum | trans, | ||
| PLASMA_desc * | A, | ||
| PLASMA_desc * | T, | ||
| PLASMA_desc * | B, | ||
| PLASMA_sequence * | sequence, | ||
| PLASMA_request * | request | ||
| ) |
Non-blocking equivalent of PLASMA_sormqr_Tile(). May return before the computation is finished. Allows for pipelining of operations ar runtime.
| [in] | sequence | Identifies the sequence of function calls that this call belongs to (for completion checks and exception handling purposes). |
| [out] | request | Identifies this function call (for exception handling purposes). |
Definition at line 298 of file sormqr.c.
References A, B, plasma_context_struct::householder, plasma_desc_t::mb, plasma_desc_t::nb, plasma_context_self(), plasma_desc_check(), plasma_dynamic_call_7, plasma_dynamic_call_8, PLASMA_ERR_ILLEGAL_VALUE, PLASMA_ERR_NOT_INITIALIZED, PLASMA_ERR_SEQUENCE_FLUSHED, PLASMA_ERR_UNALLOCATED, plasma_error(), plasma_fatal_error(), PLASMA_FLAT_HOUSEHOLDER, plasma_parallel_call_7, plasma_psormqr(), plasma_request_fail(), PLASMA_RHBLK, PLASMA_SUCCESS, PlasmaLeft, PlasmaNoTrans, PlasmaRight, PlasmaTrans, plasma_request_t::status, plasma_sequence_t::status, and T.


| int PLASMA_splgsy_Tile_Async | ( | float | bump, |
| PLASMA_desc * | A, | ||
| unsigned long long int | seed, | ||
| PLASMA_sequence * | sequence, | ||
| PLASMA_request * | request | ||
| ) |
PLASMA_splgsy_Tile_Async - Generate a random hermitian matrix by tiles. Non-blocking equivalent of PLASMA_splgsy_Tile(). May return before the computation is finished. Allows for pipelining of operations ar runtime.
| [in] | sequence | Identifies the sequence of function calls that this call belongs to (for completion checks and exception handling purposes). |
| [out] | request | Identifies this function call (for exception handling purposes). |
Definition at line 203 of file splgsy.c.
References A, plasma_desc_t::m, plasma_desc_t::mb, min, plasma_desc_t::n, plasma_desc_t::nb, plasma_context_self(), plasma_desc_check(), PLASMA_ERR_ILLEGAL_VALUE, PLASMA_ERR_NOT_INITIALIZED, PLASMA_ERR_SEQUENCE_FLUSHED, PLASMA_ERR_UNALLOCATED, plasma_error(), plasma_fatal_error(), plasma_parallel_call_5, plasma_psplgsy(), plasma_request_fail(), PLASMA_SUCCESS, plasma_request_t::status, and plasma_sequence_t::status.


| int PLASMA_splrnt_Tile_Async | ( | PLASMA_desc * | A, |
| unsigned long long int | seed, | ||
| PLASMA_sequence * | sequence, | ||
| PLASMA_request * | request | ||
| ) |
PLASMA_splrnt_Tile_Async - Generate a random matrix by tiles. Non-blocking equivalent of PLASMA_splrnt_Tile(). May return before the computation is finished. Allows for pipelining of operations ar runtime.
| [in] | sequence | Identifies the sequence of function calls that this call belongs to (for completion checks and exception handling purposes). |
| [out] | request | Identifies this function call (for exception handling purposes). |
Definition at line 201 of file splrnt.c.
References A, plasma_desc_t::m, plasma_desc_t::mb, min, plasma_desc_t::n, plasma_desc_t::nb, plasma_context_self(), plasma_desc_check(), PLASMA_ERR_ILLEGAL_VALUE, PLASMA_ERR_NOT_INITIALIZED, PLASMA_ERR_SEQUENCE_FLUSHED, PLASMA_ERR_UNALLOCATED, plasma_error(), plasma_fatal_error(), plasma_parallel_call_4, plasma_psplrnt(), plasma_request_fail(), PLASMA_SUCCESS, plasma_request_t::status, and plasma_sequence_t::status.


| int PLASMA_sposv_Tile_Async | ( | PLASMA_enum | uplo, |
| PLASMA_desc * | A, | ||
| PLASMA_desc * | B, | ||
| PLASMA_sequence * | sequence, | ||
| PLASMA_request * | request | ||
| ) |
PLASMA_sposv_Tile_Async - Solves a symmetric positive definite or Hermitian positive definite system of linear equations using the Cholesky factorization. Non-blocking equivalent of PLASMA_sposv_Tile(). May return before the computation is finished. Allows for pipelining of operations ar runtime.
| [in] | sequence | Identifies the sequence of function calls that this call belongs to (for completion checks and exception handling purposes). |
| [out] | request | Identifies this function call (for exception handling purposes). |
Definition at line 260 of file sposv.c.
References A, B, plasma_desc_t::mb, plasma_desc_t::nb, plasma_context_self(), plasma_desc_check(), PLASMA_ERR_ILLEGAL_VALUE, PLASMA_ERR_NOT_INITIALIZED, PLASMA_ERR_SEQUENCE_FLUSHED, PLASMA_ERR_UNALLOCATED, plasma_error(), plasma_fatal_error(), plasma_parallel_call_4, plasma_parallel_call_9, plasma_pspotrf(), plasma_pstrsm(), plasma_request_fail(), PLASMA_SUCCESS, PlasmaLeft, PlasmaLower, PlasmaNonUnit, PlasmaNoTrans, PlasmaTrans, PlasmaUpper, plasma_request_t::status, and plasma_sequence_t::status.


| int PLASMA_spotrf_Tile_Async | ( | PLASMA_enum | uplo, |
| PLASMA_desc * | A, | ||
| PLASMA_sequence * | sequence, | ||
| PLASMA_request * | request | ||
| ) |
PLASMA_spotrf_Tile_Async - Computes the Cholesky factorization of a symmetric positive definite or Hermitian positive definite matrix. Non-blocking equivalent of PLASMA_spotrf_Tile(). May return before the computation is finished. Allows for pipelining of operations ar runtime.
| [in] | sequence | Identifies the sequence of function calls that this call belongs to (for completion checks and exception handling purposes). |
| [out] | request | Identifies this function call (for exception handling purposes). |
Definition at line 232 of file spotrf.c.
References A, plasma_desc_t::mb, plasma_desc_t::nb, plasma_context_self(), plasma_desc_check(), PLASMA_ERR_ILLEGAL_VALUE, PLASMA_ERR_NOT_INITIALIZED, PLASMA_ERR_SEQUENCE_FLUSHED, PLASMA_ERR_UNALLOCATED, plasma_error(), plasma_fatal_error(), plasma_parallel_call_4, plasma_pspotrf(), plasma_request_fail(), PLASMA_SUCCESS, PlasmaLower, PlasmaUpper, plasma_request_t::status, and plasma_sequence_t::status.


| int PLASMA_spotri_Tile_Async | ( | PLASMA_enum | uplo, |
| PLASMA_desc * | A, | ||
| PLASMA_sequence * | sequence, | ||
| PLASMA_request * | request | ||
| ) |
PLASMA_spotri_Tile_Async - Computes the inverse of a complex Hermitian positive definite matrix A using the Cholesky factorization A = U**T*U or A = L*L**T computed by PLASMA_spotrf. Non-blocking equivalent of PLASMA_spotri_Tile(). May return before the computation is finished. Allows for pipelining of operations ar runtime.
| [in] | sequence | Identifies the sequence of function calls that this call belongs to (for completion checks and exception handling purposes). |
| [out] | request | Identifies this function call (for exception handling purposes). |
Definition at line 222 of file spotri.c.
References A, plasma_desc_t::mb, plasma_desc_t::nb, plasma_context_self(), plasma_desc_check(), plasma_dynamic_call_4, plasma_dynamic_call_5, PLASMA_ERR_ILLEGAL_VALUE, PLASMA_ERR_NOT_INITIALIZED, PLASMA_ERR_SEQUENCE_FLUSHED, PLASMA_ERR_UNALLOCATED, plasma_error(), plasma_fatal_error(), plasma_request_fail(), PLASMA_SUCCESS, PlasmaLower, PlasmaNonUnit, PlasmaUpper, plasma_request_t::status, and plasma_sequence_t::status.


| int PLASMA_spotrs_Tile_Async | ( | PLASMA_enum | uplo, |
| PLASMA_desc * | A, | ||
| PLASMA_desc * | B, | ||
| PLASMA_sequence * | sequence, | ||
| PLASMA_request * | request | ||
| ) |
PLASMA_spotrs_Tile_Async - Solves a system of linear equations using previously computed Cholesky factorization. Non-blocking equivalent of PLASMA_spotrs_Tile(). May return before the computation is finished. Allows for pipelining of operations ar runtime.
| [in] | sequence | Identifies the sequence of function calls that this call belongs to (for completion checks and exception handling purposes). |
| [out] | request | Identifies this function call (for exception handling purposes). |
Definition at line 236 of file spotrs.c.
References A, B, plasma_desc_t::mb, plasma_desc_t::nb, plasma_context_self(), plasma_desc_check(), PLASMA_ERR_ILLEGAL_VALUE, PLASMA_ERR_NOT_INITIALIZED, PLASMA_ERR_SEQUENCE_FLUSHED, PLASMA_ERR_UNALLOCATED, plasma_error(), plasma_fatal_error(), plasma_parallel_call_9, plasma_pstrsm(), plasma_request_fail(), PLASMA_SUCCESS, PlasmaLeft, PlasmaLower, PlasmaNonUnit, PlasmaNoTrans, PlasmaTrans, PlasmaUpper, plasma_request_t::status, and plasma_sequence_t::status.


| int PLASMA_ssyev_Tile_Async | ( | PLASMA_enum | jobz, |
| PLASMA_enum | uplo, | ||
| PLASMA_desc * | A, | ||
| float * | W, | ||
| PLASMA_desc * | T, | ||
| PLASMA_desc * | Q, | ||
| PLASMA_sequence * | sequence, | ||
| PLASMA_request * | request | ||
| ) |
PLASMA_ssyev_Tile_Async - Computes all eigenvalues and, optionally, eigenvectors of a complex Hermitian matrix A using a two-stage approach: First stage: reduction to band tridiagonal form; Second stage: reduction from band to tridiagonal form.
May return before the computation is finished. Allows for pipelining of operations ar runtime.
| [in] | sequence | Identifies the sequence of function calls that this call belongs to (for completion checks and exception handling purposes). |
| [out] | request | Identifies this function call (for exception handling purposes). |
Definition at line 326 of file ssyev.c.
References A, plasma_desc_t::m, plasma_desc_t::mb, plasma_desc_t::n, plasma_desc_t::nb, plasma_context_self(), plasma_desc_check(), plasma_desc_submatrix(), plasma_dynamic_call_5, plasma_dynamic_call_7, plasma_dynamic_sync, PLASMA_ERR_ILLEGAL_VALUE, PLASMA_ERR_NOT_INITIALIZED, PLASMA_ERR_SEQUENCE_FLUSHED, PLASMA_ERR_UNALLOCATED, plasma_error(), plasma_fatal_error(), plasma_request_fail(), plasma_shared_alloc(), plasma_shared_free(), PLASMA_SUCCESS, PlasmaLower, PlasmaNoVec, PlasmaRealDouble, PlasmaUpper, PlasmaVec, plasma_request_t::status, plasma_sequence_t::status, and T.


| int PLASMA_ssygst_Tile_Async | ( | PLASMA_enum | itype, |
| PLASMA_enum | uplo, | ||
| PLASMA_desc * | A, | ||
| PLASMA_desc * | B, | ||
| PLASMA_sequence * | sequence, | ||
| PLASMA_request * | request | ||
| ) |
PLASMA_ssygst_Tile_Async - reduces a complex Hermitian-definite generalized eigenproblem to standard form. If PlasmaItype == 1, the problem is A*x = lambda*B*x, and A is overwritten by inv(U**T)*A*inv(U) or inv(L)*A*inv(L**T) If PlasmaItype == 2 or 3, the problem is A*B*x = lambda*x or B*A*x = lambda*x, and A is overwritten by U*A*U**T or L**T*A*L. B must have been previously factorized as U**T*U or L*L**T by PLASMA_SPOTRF. ONLY PlasmaItype == 1 and PlasmaLower supported! Non-blocking equivalent of PLASMA_ssygst_Tile(). May return before the computation is finished. Allows for pipelining of operations ar runtime.
| [in] | sequence | Identifies the sequence of function calls that this call belongs to (for completion checks and exception handling purposes). |
| [out] | request | Identifies this function call (for exception handling purposes). |
Definition at line 291 of file ssygst.c.
References A, B, plasma_desc_t::mb, plasma_desc_t::nb, plasma_context_self(), plasma_desc_check(), plasma_dynamic_call_6, PLASMA_ERR_ILLEGAL_VALUE, PLASMA_ERR_NOT_INITIALIZED, PLASMA_ERR_SEQUENCE_FLUSHED, PLASMA_ERR_UNALLOCATED, plasma_error(), plasma_fatal_error(), plasma_request_fail(), PLASMA_SUCCESS, plasma_request_t::status, and plasma_sequence_t::status.


| int PLASMA_ssygv_Tile_Async | ( | PLASMA_enum | itype, |
| PLASMA_enum | jobz, | ||
| PLASMA_enum | uplo, | ||
| PLASMA_desc * | A, | ||
| PLASMA_desc * | B, | ||
| float * | W, | ||
| PLASMA_desc * | T, | ||
| PLASMA_desc * | Q, | ||
| PLASMA_sequence * | sequence, | ||
| PLASMA_request * | request | ||
| ) |
PLASMA_ssygv_Tile - Computes all eigenvalues and, optionally, eigenvectors of a complex generalized Hermitian-definite eigenproblem of the form: A*x=(lambda)*B*x, A*Bx=(lambda)*x, or B*A*x=(lambda)*x. Here A and B are assumed to be Hermitian and B is also positive definite.
Non-blocking equivalent of PLASMA_ssygv_Tile(). May return before the computation is finished. Allows for pipelining of operations ar runtime.
| [in] | sequence | Identifies the sequence of function calls that this call belongs to (for completion checks and exception handling purposes). |
| [out] | request | Identifies this function call (for exception handling purposes). |
Definition at line 424 of file ssygv.c.
References A, B, plasma_desc_t::ln, plasma_desc_t::m, plasma_desc_t::mb, plasma_desc_t::n, plasma_desc_t::nb, plasma_context_self(), plasma_desc_check(), plasma_desc_submatrix(), plasma_dynamic_call_5, plasma_dynamic_call_6, plasma_dynamic_call_7, PLASMA_ERR_ILLEGAL_VALUE, PLASMA_ERR_NOT_INITIALIZED, PLASMA_ERR_SEQUENCE_FLUSHED, PLASMA_ERR_UNALLOCATED, plasma_error(), plasma_fatal_error(), plasma_parallel_call_4, plasma_pspotrf(), plasma_request_fail(), plasma_shared_alloc(), plasma_shared_free(), PLASMA_SUCCESS, PlasmaLower, PlasmaNoVec, PlasmaRealDouble, PlasmaUpper, PlasmaVec, plasma_request_t::status, plasma_sequence_t::status, and T.


| int PLASMA_ssymm_Tile_Async | ( | PLASMA_enum | side, |
| PLASMA_enum | uplo, | ||
| float | alpha, | ||
| PLASMA_desc * | A, | ||
| PLASMA_desc * | B, | ||
| float | beta, | ||
| PLASMA_desc * | C, | ||
| PLASMA_sequence * | sequence, | ||
| PLASMA_request * | request | ||
| ) |
PLASMA_ssymm_Tile_Async - Performs symmetric matrix multiplication. Non-blocking equivalent of PLASMA_ssymm_Tile(). May return before the computation is finished. Allows for pipelining of operations ar runtime.
| [in] | sequence | Identifies the sequence of function calls that this call belongs to (for completion checks and exception handling purposes). |
| [out] | request | Identifies this function call (for exception handling purposes). |
Definition at line 303 of file ssymm.c.
References A, B, C, plasma_desc_t::i, plasma_desc_t::j, plasma_desc_t::m, plasma_desc_t::mb, plasma_desc_t::n, plasma_desc_t::nb, plasma_context_self(), plasma_desc_check(), PLASMA_ERR_ILLEGAL_VALUE, PLASMA_ERR_NOT_INITIALIZED, PLASMA_ERR_SEQUENCE_FLUSHED, PLASMA_ERR_UNALLOCATED, plasma_error(), plasma_fatal_error(), plasma_parallel_call_9, plasma_pssymm(), plasma_request_fail(), PLASMA_SUCCESS, PlasmaLeft, PlasmaLower, PlasmaRight, PlasmaUpper, plasma_request_t::status, and plasma_sequence_t::status.


| int PLASMA_ssyr2k_Tile_Async | ( | PLASMA_enum | uplo, |
| PLASMA_enum | trans, | ||
| float | alpha, | ||
| PLASMA_desc * | A, | ||
| PLASMA_desc * | B, | ||
| float | beta, | ||
| PLASMA_desc * | C, | ||
| PLASMA_sequence * | sequence, | ||
| PLASMA_request * | request | ||
| ) |
PLASMA_ssyr2k_Tile_Async - Performs symmetric rank-k update. Non-blocking equivalent of PLASMA_ssyr2k_Tile(). May return before the computation is finished. Allows for pipelining of operations ar runtime.
| [in] | sequence | Identifies the sequence of function calls that this call belongs to (for completion checks and exception handling purposes). |
| [out] | request | Identifies this function call (for exception handling purposes). |
Definition at line 299 of file ssyr2k.c.
References A, B, C, plasma_desc_t::m, plasma_desc_t::mb, plasma_desc_t::n, plasma_desc_t::nb, plasma_context_self(), plasma_desc_check(), PLASMA_ERR_ILLEGAL_VALUE, PLASMA_ERR_NOT_INITIALIZED, PLASMA_ERR_SEQUENCE_FLUSHED, PLASMA_ERR_UNALLOCATED, plasma_error(), plasma_fatal_error(), plasma_parallel_call_9, plasma_pssyr2k(), plasma_request_fail(), PLASMA_SUCCESS, PlasmaLower, PlasmaNoTrans, PlasmaTrans, PlasmaUpper, plasma_request_t::status, and plasma_sequence_t::status.


| int PLASMA_ssyrk_Tile_Async | ( | PLASMA_enum | uplo, |
| PLASMA_enum | trans, | ||
| float | alpha, | ||
| PLASMA_desc * | A, | ||
| float | beta, | ||
| PLASMA_desc * | C, | ||
| PLASMA_sequence * | sequence, | ||
| PLASMA_request * | request | ||
| ) |
PLASMA_ssyrk_Tile_Async - Performs rank-k update. Non-blocking equivalent of PLASMA_ssyrk_Tile(). May return before the computation is finished. Allows for pipelining of operations ar runtime.
| [in] | sequence | Identifies the sequence of function calls that this call belongs to (for completion checks and exception handling purposes). |
| [out] | request | Identifies this function call (for exception handling purposes). |
Definition at line 276 of file ssyrk.c.
References A, C, plasma_desc_t::m, plasma_desc_t::mb, plasma_desc_t::n, plasma_desc_t::nb, plasma_context_self(), plasma_desc_check(), PLASMA_ERR_ILLEGAL_VALUE, PLASMA_ERR_NOT_INITIALIZED, PLASMA_ERR_SEQUENCE_FLUSHED, PLASMA_ERR_UNALLOCATED, plasma_error(), plasma_fatal_error(), plasma_parallel_call_8, plasma_pssyrk(), plasma_request_fail(), PLASMA_SUCCESS, PlasmaLower, PlasmaNoTrans, PlasmaTrans, PlasmaUpper, plasma_request_t::status, and plasma_sequence_t::status.


| int PLASMA_ssytrd_Tile_Async | ( | PLASMA_enum | jobz, |
| PLASMA_enum | uplo, | ||
| PLASMA_desc * | A, | ||
| float * | D, | ||
| float * | E, | ||
| PLASMA_desc * | T, | ||
| PLASMA_desc * | Q, | ||
| PLASMA_sequence * | sequence, | ||
| PLASMA_request * | request | ||
| ) |
PLASMA_ssytrd_Tile_Async - Computes all eigenvalues and, optionally, eigenvectors of a complex Hermitian matrix A using a two-stage approach: First stage: reduction to band tridiagonal form; Second stage: reduction from band to tridiagonal form.
May return before the computation is finished. Allows for pipelining of operations ar runtime.
| [in] | sequence | Identifies the sequence of function calls that this call belongs to (for completion checks and exception handling purposes). |
| [out] | request | Identifies this function call (for exception handling purposes). |
Definition at line 331 of file ssytrd.c.
References A, plasma_desc_t::m, plasma_desc_t::mb, plasma_desc_t::n, plasma_desc_t::nb, plasma_context_self(), plasma_desc_check(), plasma_desc_submatrix(), plasma_dynamic_call_5, plasma_dynamic_call_7, PLASMA_ERR_ILLEGAL_VALUE, PLASMA_ERR_NOT_INITIALIZED, PLASMA_ERR_SEQUENCE_FLUSHED, PLASMA_ERR_UNALLOCATED, plasma_error(), plasma_fatal_error(), plasma_request_fail(), PLASMA_SUCCESS, PlasmaLower, PlasmaNoVec, PlasmaVec, plasma_request_t::status, plasma_sequence_t::status, and T.


| int PLASMA_sTile_to_Lapack_Async | ( | PLASMA_desc * | A, |
| float * | Af77, | ||
| int | LDA, | ||
| PLASMA_sequence * | sequence, | ||
| PLASMA_request * | request | ||
| ) |
PLASMA_sTile_to_Lapack_Async - Conversion from LAPACK layout to tile layout. Non-blocking equivalent of PLASMA_sTile_to_Lapack(). May return before the computation is finished. Allows for pipelining of operations ar runtime.
| [in] | A | Descriptor of the PLASMA matrix in tile layout. |
| [in,out] | Af77 | LAPACK matrix. If PLASMA_TRANSLATION_MODE is set to PLASMA_INPLACE, Af77 has to be A->mat, else if PLASMA_TRANSLATION_MODE is set to PLASMA_OUTOFPLACE, Af77 has to be allocated before. |
| [in] | LDA | The leading dimension of the matrix Af77. |
| [in] | sequence | Identifies the sequence of function calls that this call belongs to (for completion checks and exception handling purposes). |
| [out] | request | Identifies this function call (for exception handling purposes). |
Definition at line 264 of file stile.c.
References A, plasma_context_self(), plasma_desc_check(), PLASMA_ERR_ILLEGAL_VALUE, PLASMA_ERR_NOT_INITIALIZED, plasma_error(), plasma_fatal_error(), plasma_pstile_to_lapack(), plasma_static_call_5, and PLASMA_SUCCESS.

| int PLASMA_strmm_Tile_Async | ( | PLASMA_enum | side, |
| PLASMA_enum | uplo, | ||
| PLASMA_enum | transA, | ||
| PLASMA_enum | diag, | ||
| float | alpha, | ||
| PLASMA_desc * | A, | ||
| PLASMA_desc * | B, | ||
| PLASMA_sequence * | sequence, | ||
| PLASMA_request * | request | ||
| ) |
PLASMA_strmm_Tile_Async - Performs triangular matrix multiplication. Non-blocking equivalent of PLASMA_strmm_Tile(). May return before the computation is finished. Allows for pipelining of operations ar runtime.
| [in] | sequence | Identifies the sequence of function calls that this call belongs to (for completion checks and exception handling purposes). |
| [out] | request | Identifies this function call (for exception handling purposes). |
Definition at line 298 of file strmm.c.
References A, B, plasma_desc_t::mb, plasma_desc_t::nb, plasma_context_self(), plasma_desc_check(), plasma_dynamic_call_9, PLASMA_ERR_ILLEGAL_VALUE, PLASMA_ERR_NOT_INITIALIZED, PLASMA_ERR_SEQUENCE_FLUSHED, PLASMA_ERR_UNALLOCATED, plasma_error(), plasma_fatal_error(), plasma_pstrmm(), plasma_request_fail(), PLASMA_SUCCESS, PlasmaLeft, PlasmaLower, PlasmaNonUnit, PlasmaNoTrans, PlasmaRight, PlasmaTrans, PlasmaUnit, PlasmaUpper, plasma_request_t::status, and plasma_sequence_t::status.


| int PLASMA_strsm_Tile_Async | ( | PLASMA_enum | side, |
| PLASMA_enum | uplo, | ||
| PLASMA_enum | transA, | ||
| PLASMA_enum | diag, | ||
| float | alpha, | ||
| PLASMA_desc * | A, | ||
| PLASMA_desc * | B, | ||
| PLASMA_sequence * | sequence, | ||
| PLASMA_request * | request | ||
| ) |
PLASMA_strsm_Tile_Async - Computes triangular solve. Non-blocking equivalent of PLASMA_strsm_Tile(). May return before the computation is finished. Allows for pipelining of operations ar runtime.
| [in] | sequence | Identifies the sequence of function calls that this call belongs to (for completion checks and exception handling purposes). |
| [out] | request | Identifies this function call (for exception handling purposes). |
Definition at line 298 of file strsm.c.
References A, B, plasma_desc_t::mb, plasma_desc_t::nb, plasma_context_self(), plasma_desc_check(), PLASMA_ERR_ILLEGAL_VALUE, PLASMA_ERR_NOT_INITIALIZED, PLASMA_ERR_SEQUENCE_FLUSHED, PLASMA_ERR_UNALLOCATED, plasma_error(), plasma_fatal_error(), plasma_parallel_call_9, plasma_pstrsm(), plasma_request_fail(), PLASMA_SUCCESS, PlasmaLeft, PlasmaLower, PlasmaNonUnit, PlasmaNoTrans, PlasmaRight, PlasmaTrans, PlasmaUnit, PlasmaUpper, plasma_request_t::status, and plasma_sequence_t::status.


| int PLASMA_strsmpl_Tile_Async | ( | PLASMA_desc * | A, |
| PLASMA_desc * | L, | ||
| int * | IPIV, | ||
| PLASMA_desc * | B, | ||
| PLASMA_sequence * | sequence, | ||
| PLASMA_request * | request | ||
| ) |
PLASMA_strsmpl_Tile - Performs the forward substitution step of solving a system of linear equations after the tile LU factorization of the matrix. Non-blocking equivalent of PLASMA_strsmpl_Tile(). Returns control to the user thread before worker threads finish the computation to allow for pipelined execution of diferent routines.
| [in] | sequence | Identifies the sequence of function calls that this call belongs to (for completion checks and exception handling purposes). |
| [out] | request | Identifies this function call (for exception handling purposes). |
Definition at line 240 of file strsmpl.c.
References A, B, L, plasma_desc_t::mb, plasma_desc_t::nb, plasma_context_self(), plasma_desc_check(), PLASMA_ERR_ILLEGAL_VALUE, PLASMA_ERR_NOT_INITIALIZED, PLASMA_ERR_SEQUENCE_FLUSHED, PLASMA_ERR_UNALLOCATED, plasma_error(), plasma_fatal_error(), plasma_parallel_call_6, plasma_pstrsmpl(), plasma_request_fail(), PLASMA_SUCCESS, plasma_request_t::status, and plasma_sequence_t::status.


| int PLASMA_strsmrv_Tile_Async | ( | PLASMA_enum | side, |
| PLASMA_enum | uplo, | ||
| PLASMA_enum | transA, | ||
| PLASMA_enum | diag, | ||
| float | alpha, | ||
| PLASMA_desc * | A, | ||
| PLASMA_desc * | B, | ||
| PLASMA_sequence * | sequence, | ||
| PLASMA_request * | request | ||
| ) |
PLASMA_strsmrv_Tile_Async - Computes triangular solve. Non-blocking equivalent of PLASMA_strsmrv_Tile(). May return before the computation is finished. Allows for pipelining of operations ar runtime.
| [in] | sequence | Identifies the sequence of function calls that this call belongs to (for completion checks and exception handling purposes). |
| [out] | request | Identifies this function call (for exception handling purposes). |
Definition at line 298 of file strsmrv.c.
References A, B, plasma_desc_t::mb, plasma_desc_t::nb, plasma_context_self(), plasma_desc_check(), plasma_dynamic_call_9, PLASMA_ERR_ILLEGAL_VALUE, PLASMA_ERR_NOT_INITIALIZED, PLASMA_ERR_SEQUENCE_FLUSHED, PLASMA_ERR_UNALLOCATED, plasma_error(), plasma_fatal_error(), plasma_pstrsmrv(), plasma_request_fail(), PLASMA_SUCCESS, PlasmaLeft, PlasmaLower, PlasmaNonUnit, PlasmaNoTrans, PlasmaRight, PlasmaTrans, PlasmaUnit, PlasmaUpper, plasma_request_t::status, and plasma_sequence_t::status.


| int PLASMA_strtri_Tile_Async | ( | PLASMA_enum | uplo, |
| PLASMA_enum | diag, | ||
| PLASMA_desc * | A, | ||
| PLASMA_sequence * | sequence, | ||
| PLASMA_request * | request | ||
| ) |
PLASMA_strtri_Tile_Async - Computes the inverse of a complex upper or lower triangular matrix A. Non-blocking equivalent of PLASMA_strtri_Tile(). May return before the computation is finished. Allows for pipelining of operations ar runtime.
| [in] | sequence | Identifies the sequence of function calls that this call belongs to (for completion checks and exception handling purposes). |
| [out] | request | Identifies this function call (for exception handling purposes). |
Definition at line 240 of file strtri.c.
References A, plasma_desc_t::mb, plasma_desc_t::nb, plasma_context_self(), plasma_desc_check(), plasma_dynamic_call_5, PLASMA_ERR_ILLEGAL_VALUE, PLASMA_ERR_NOT_INITIALIZED, PLASMA_ERR_SEQUENCE_FLUSHED, PLASMA_ERR_UNALLOCATED, plasma_error(), plasma_fatal_error(), plasma_request_fail(), PLASMA_SUCCESS, PlasmaLower, PlasmaNonUnit, PlasmaUnit, PlasmaUpper, plasma_request_t::status, and plasma_sequence_t::status.

