|
PLASMA
2.4.5
PLASMA - Parallel Linear Algebra for Scalable Multi-core Architectures
|
This is the group of single complex functions using the advanced asynchronous interface.
| int PLASMA_cgebrd_Tile_Async | ( | PLASMA_enum | jobu, |
| PLASMA_enum | jobvt, | ||
| PLASMA_desc * | A, | ||
| float * | D, | ||
| float * | E, | ||
| PLASMA_desc * | U, | ||
| PLASMA_desc * | VT, | ||
| PLASMA_desc * | T, | ||
| PLASMA_sequence * | sequence, | ||
| PLASMA_request * | request | ||
| ) |
PLASMA_cgebrd_Tile_Async - computes the singular value decomposition (SVD) of a complex M-by-N matrix A, optionally computing the left and/or right singular vectors. Non-blocking equivalent of PLASMA_cgebrd_Tile(). May return before the computation is finished. Allows for pipelining of operations ar runtime.
| [in] | sequence | Identifies the sequence of function calls that this call belongs to (for completion checks and exception handling purposes). |
| [out] | request | Identifies this function call (for exception handling purposes). |
Definition at line 383 of file cgebrd.c.
References A, plasma_desc_t::m, plasma_desc_t::mb, plasma_desc_t::n, plasma_desc_t::nb, plasma_context_self(), plasma_desc_check(), plasma_desc_submatrix(), plasma_dynamic_call_4, plasma_dynamic_call_5, plasma_dynamic_call_7, PLASMA_ERR_ILLEGAL_VALUE, PLASMA_ERR_NOT_INITIALIZED, PLASMA_ERR_NOT_SUPPORTED, PLASMA_ERR_SEQUENCE_FLUSHED, PLASMA_ERR_UNALLOCATED, plasma_error(), plasma_fatal_error(), plasma_pcgerbb(), plasma_request_fail(), PLASMA_SUCCESS, PlasmaLower, PlasmaNoVec, PlasmaUpper, PlasmaVec, plasma_request_t::status, plasma_sequence_t::status, and T.


| int PLASMA_cgelqf_Tile_Async | ( | PLASMA_desc * | A, |
| PLASMA_desc * | T, | ||
| PLASMA_sequence * | sequence, | ||
| PLASMA_request * | request | ||
| ) |
PLASMA_cgelqf_Tile_Async - Computes the tile LQ factorization of a matrix. Non-blocking equivalent of PLASMA_cgelqf_Tile(). May return before the computation is finished. Allows for pipelining of operations ar runtime.
| [in] | sequence | Identifies the sequence of function calls that this call belongs to (for completion checks and exception handling purposes). |
| [out] | request | Identifies this function call (for exception handling purposes). |
Definition at line 235 of file cgelqf.c.
References A, plasma_context_struct::householder, plasma_desc_t::mb, plasma_desc_t::nb, plasma_context_self(), plasma_desc_check(), plasma_dynamic_call_5, PLASMA_ERR_ILLEGAL_VALUE, PLASMA_ERR_NOT_INITIALIZED, PLASMA_ERR_SEQUENCE_FLUSHED, PLASMA_ERR_UNALLOCATED, plasma_error(), plasma_fatal_error(), PLASMA_FLAT_HOUSEHOLDER, plasma_parallel_call_4, plasma_pcgelqf(), plasma_request_fail(), PLASMA_RHBLK, PLASMA_SUCCESS, plasma_request_t::status, plasma_sequence_t::status, and T.


| int PLASMA_cgelqs_Tile_Async | ( | PLASMA_desc * | A, |
| PLASMA_desc * | T, | ||
| PLASMA_desc * | B, | ||
| PLASMA_sequence * | sequence, | ||
| PLASMA_request * | request | ||
| ) |
PLASMA_cgelqs_Tile_Async - Computes a minimum-norm solution using previously computed LQ factorization. Non-blocking equivalent of PLASMA_cgelqs_Tile(). May return before the computation is finished. Allows for pipelining of operations ar runtime.
| [in] | sequence | Identifies the sequence of function calls that this call belongs to (for completion checks and exception handling purposes). |
| [out] | request | Identifies this function call (for exception handling purposes). |
Definition at line 256 of file cgelqs.c.
References A, B, plasma_context_struct::householder, plasma_desc_t::m, plasma_desc_t::mb, plasma_desc_t::n, plasma_desc_t::nb, plasma_context_self(), plasma_desc_check(), plasma_desc_submatrix(), plasma_dynamic_call_8, PLASMA_ERR_ILLEGAL_VALUE, PLASMA_ERR_NOT_INITIALIZED, PLASMA_ERR_SEQUENCE_FLUSHED, PLASMA_ERR_UNALLOCATED, plasma_error(), plasma_fatal_error(), PLASMA_FLAT_HOUSEHOLDER, plasma_parallel_call_3, plasma_parallel_call_7, plasma_parallel_call_9, plasma_pctile_zero(), plasma_pctrsm(), plasma_pcunmlq(), plasma_request_fail(), PLASMA_RHBLK, PLASMA_SUCCESS, PlasmaConjTrans, PlasmaLeft, PlasmaLower, PlasmaNonUnit, PlasmaNoTrans, plasma_request_t::status, plasma_sequence_t::status, and T.


| int PLASMA_cgels_Tile_Async | ( | PLASMA_enum | trans, |
| PLASMA_desc * | A, | ||
| PLASMA_desc * | T, | ||
| PLASMA_desc * | B, | ||
| PLASMA_sequence * | sequence, | ||
| PLASMA_request * | request | ||
| ) |
PLASMA_cgels_Tile_Async - Solves overdetermined or underdetermined linear system of equations using the tile QR or the tile LQ factorization. Non-blocking equivalent of PLASMA_cgels_Tile(). May return before the computation is finished. Allows for pipelining of operations ar runtime.
| [in] | sequence | Identifies the sequence of function calls that this call belongs to (for completion checks and exception handling purposes). |
| [out] | request | Identifies this function call (for exception handling purposes). |
Definition at line 316 of file cgels.c.
References A, B, plasma_context_struct::householder, plasma_desc_t::m, plasma_desc_t::mb, plasma_desc_t::n, plasma_desc_t::nb, plasma_context_self(), plasma_desc_check(), plasma_desc_submatrix(), plasma_dynamic_call_5, plasma_dynamic_call_8, PLASMA_ERR_ILLEGAL_VALUE, PLASMA_ERR_NOT_INITIALIZED, PLASMA_ERR_NOT_SUPPORTED, PLASMA_ERR_SEQUENCE_FLUSHED, PLASMA_ERR_UNALLOCATED, plasma_error(), plasma_fatal_error(), PLASMA_FLAT_HOUSEHOLDER, plasma_parallel_call_3, plasma_parallel_call_4, plasma_parallel_call_7, plasma_parallel_call_9, plasma_pcgelqf(), plasma_pcgeqrf(), plasma_pctile_zero(), plasma_pctrsm(), plasma_pcunmlq(), plasma_pcunmqr(), plasma_request_fail(), PLASMA_RHBLK, PLASMA_SUCCESS, PlasmaConjTrans, PlasmaLeft, PlasmaLower, PlasmaNonUnit, PlasmaNoTrans, PlasmaUpper, plasma_request_t::status, plasma_sequence_t::status, and T.


| int PLASMA_cgemm_Tile_Async | ( | PLASMA_enum | transA, |
| PLASMA_enum | transB, | ||
| PLASMA_Complex32_t | alpha, | ||
| PLASMA_desc * | A, | ||
| PLASMA_desc * | B, | ||
| PLASMA_Complex32_t | beta, | ||
| PLASMA_desc * | C, | ||
| PLASMA_sequence * | sequence, | ||
| PLASMA_request * | request | ||
| ) |
PLASMA_cgemm_Tile_Async - Performs matrix multiplication. Non-blocking equivalent of PLASMA_cgemm_Tile(). May return before the computation is finished. Allows for pipelining of operations ar runtime.
| [in] | sequence | Identifies the sequence of function calls that this call belongs to (for completion checks and exception handling purposes). |
| [out] | request | Identifies this function call (for exception handling purposes). |
Definition at line 313 of file cgemm.c.
References A, B, C, plasma_desc_t::i, plasma_desc_t::j, plasma_desc_t::m, plasma_desc_t::mb, plasma_desc_t::n, plasma_desc_t::nb, plasma_context_self(), plasma_desc_check(), PLASMA_ERR_ILLEGAL_VALUE, PLASMA_ERR_NOT_INITIALIZED, PLASMA_ERR_SEQUENCE_FLUSHED, PLASMA_ERR_UNALLOCATED, plasma_error(), plasma_fatal_error(), plasma_parallel_call_9, plasma_pcgemm(), plasma_request_fail(), PLASMA_SUCCESS, PlasmaConjTrans, PlasmaNoTrans, PlasmaTrans, plasma_request_t::status, and plasma_sequence_t::status.


| int PLASMA_cgeqrf_Tile_Async | ( | PLASMA_desc * | A, |
| PLASMA_desc * | T, | ||
| PLASMA_sequence * | sequence, | ||
| PLASMA_request * | request | ||
| ) |
PLASMA_cgeqrf_Tile_Async - Computes the tile QR factorization of a matrix. Non-blocking equivalent of PLASMA_cgeqrf_Tile(). May return before the computation is finished. Allows for pipelining of operations ar runtime.
| [in] | sequence | Identifies the sequence of function calls that this call belongs to (for completion checks and exception handling purposes). |
| [out] | request | Identifies this function call (for exception handling purposes). |
Definition at line 234 of file cgeqrf.c.
References A, plasma_context_struct::householder, plasma_desc_t::mb, plasma_desc_t::nb, plasma_context_self(), plasma_desc_check(), plasma_dynamic_call_5, PLASMA_ERR_ILLEGAL_VALUE, PLASMA_ERR_NOT_INITIALIZED, PLASMA_ERR_SEQUENCE_FLUSHED, PLASMA_ERR_UNALLOCATED, plasma_error(), plasma_fatal_error(), PLASMA_FLAT_HOUSEHOLDER, plasma_parallel_call_4, plasma_pcgeqrf(), plasma_request_fail(), PLASMA_RHBLK, PLASMA_SUCCESS, plasma_request_t::status, plasma_sequence_t::status, and T.


| int PLASMA_cgeqrs_Tile_Async | ( | PLASMA_desc * | A, |
| PLASMA_desc * | T, | ||
| PLASMA_desc * | B, | ||
| PLASMA_sequence * | sequence, | ||
| PLASMA_request * | request | ||
| ) |
PLASMA_cgeqrs_Tile_Async - Computes a minimum-norm solution using the tile QR factorization. Non-blocking equivalent of PLASMA_cgeqrs_Tile(). May return before the computation is finished. Allows for pipelining of operations ar runtime.
| [in] | sequence | Identifies the sequence of function calls that this call belongs to (for completion checks and exception handling purposes). |
| [out] | request | Identifies this function call (for exception handling purposes). |
Definition at line 255 of file cgeqrs.c.
References A, B, plasma_context_struct::householder, plasma_desc_t::mb, plasma_desc_t::n, plasma_desc_t::nb, plasma_context_self(), plasma_desc_check(), plasma_desc_submatrix(), plasma_dynamic_call_8, PLASMA_ERR_ILLEGAL_VALUE, PLASMA_ERR_NOT_INITIALIZED, PLASMA_ERR_SEQUENCE_FLUSHED, PLASMA_ERR_UNALLOCATED, plasma_error(), plasma_fatal_error(), PLASMA_FLAT_HOUSEHOLDER, plasma_parallel_call_7, plasma_parallel_call_9, plasma_pctrsm(), plasma_pcunmqr(), plasma_request_fail(), PLASMA_RHBLK, PLASMA_SUCCESS, PlasmaConjTrans, PlasmaLeft, PlasmaNonUnit, PlasmaNoTrans, PlasmaUpper, plasma_request_t::status, plasma_sequence_t::status, and T.


| int PLASMA_cgesv_incpiv_Tile_Async | ( | PLASMA_desc * | A, |
| PLASMA_desc * | L, | ||
| int * | IPIV, | ||
| PLASMA_desc * | B, | ||
| PLASMA_sequence * | sequence, | ||
| PLASMA_request * | request | ||
| ) |
PLASMA_cgesv_incpiv_Tile_Async - Solves a system of linear equations using the tile LU factorization. Non-blocking equivalent of PLASMA_cgesv_incpiv_Tile(). May return before the computation is finished. Allows for pipelining of operations ar runtime.
| [in] | sequence | Identifies the sequence of function calls that this call belongs to (for completion checks and exception handling purposes). |
| [out] | request | Identifies this function call (for exception handling purposes). |
Definition at line 252 of file cgesv_incpiv.c.
References A, B, L, plasma_desc_t::mb, plasma_desc_t::nb, plasma_context_self(), plasma_desc_check(), PLASMA_ERR_ILLEGAL_VALUE, PLASMA_ERR_NOT_INITIALIZED, PLASMA_ERR_SEQUENCE_FLUSHED, PLASMA_ERR_UNALLOCATED, plasma_error(), plasma_fatal_error(), plasma_parallel_call_5, plasma_parallel_call_6, plasma_parallel_call_9, plasma_pcgetrf_incpiv(), plasma_pctrsm(), plasma_pctrsmpl(), plasma_request_fail(), PLASMA_SUCCESS, PlasmaLeft, PlasmaNonUnit, PlasmaNoTrans, PlasmaUpper, plasma_request_t::status, and plasma_sequence_t::status.


| int PLASMA_cgesv_Tile_Async | ( | PLASMA_desc * | A, |
| int * | IPIV, | ||
| PLASMA_desc * | B, | ||
| PLASMA_sequence * | sequence, | ||
| PLASMA_request * | request | ||
| ) |
PLASMA_cgesv_Tile_Async - Solves a system of linear equations using the tile LU factorization. Non-blocking equivalent of PLASMA_cgesv_Tile(). May return before the computation is finished. Allows for pipelining of operations ar runtime.
| [in] | sequence | Identifies the sequence of function calls that this call belongs to (for completion checks and exception handling purposes). |
| [out] | request | Identifies this function call (for exception handling purposes). |
Definition at line 236 of file cgesv.c.
References A, B, plasma_desc_t::mb, plasma_desc_t::nb, plasma_context_self(), plasma_desc_check(), plasma_dynamic_call_3, plasma_dynamic_call_4, plasma_dynamic_call_5, PLASMA_ERR_ILLEGAL_VALUE, PLASMA_ERR_NOT_INITIALIZED, PLASMA_ERR_SEQUENCE_FLUSHED, PLASMA_ERR_UNALLOCATED, plasma_error(), plasma_fatal_error(), plasma_parallel_call_9, plasma_pctrsm(), plasma_request_fail(), PLASMA_SUCCESS, PlasmaLeft, PlasmaLower, PlasmaNonUnit, PlasmaNoTrans, PlasmaUnit, PlasmaUpper, plasma_request_t::status, and plasma_sequence_t::status.


| int PLASMA_cgesvd_Tile_Async | ( | PLASMA_enum | jobu, |
| PLASMA_enum | jobvt, | ||
| PLASMA_desc * | A, | ||
| float * | S, | ||
| PLASMA_desc * | U, | ||
| PLASMA_desc * | VT, | ||
| PLASMA_desc * | T, | ||
| PLASMA_sequence * | sequence, | ||
| PLASMA_request * | request | ||
| ) |
PLASMA_cgesvd_Tile_Async - computes the singular value decomposition (SVD) of a complex M-by-N matrix A, optionally computing the left and/or right singular vectors. Non-blocking equivalent of PLASMA_cgesvd_Tile(). May return before the computation is finished. Allows for pipelining of operations ar runtime.
| [in] | sequence | Identifies the sequence of function calls that this call belongs to (for completion checks and exception handling purposes). |
| [out] | request | Identifies this function call (for exception handling purposes). |
Definition at line 383 of file cgesvd.c.
References A, lapack_const, plasma_desc_t::m, plasma_desc_t::mb, min, plasma_desc_t::n, plasma_desc_t::nb, plasma_context_self(), plasma_desc_check(), plasma_desc_submatrix(), plasma_dynamic_call_4, plasma_dynamic_call_5, plasma_dynamic_call_7, plasma_dynamic_sync, PLASMA_ERR_ILLEGAL_VALUE, PLASMA_ERR_NOT_INITIALIZED, PLASMA_ERR_NOT_SUPPORTED, PLASMA_ERR_SEQUENCE_FLUSHED, PLASMA_ERR_UNALLOCATED, plasma_error(), plasma_fatal_error(), plasma_pcgerbb(), plasma_request_fail(), plasma_shared_alloc(), plasma_shared_free(), PLASMA_SUCCESS, PlasmaLower, PlasmaNoVec, PlasmaRealDouble, PlasmaUpper, PlasmaVec, plasma_request_t::status, plasma_sequence_t::status, and T.


| int PLASMA_cgetrf_incpiv_Tile_Async | ( | PLASMA_desc * | A, |
| PLASMA_desc * | L, | ||
| int * | IPIV, | ||
| PLASMA_sequence * | sequence, | ||
| PLASMA_request * | request | ||
| ) |
PLASMA_cgetrf_incpiv_Tile_Async - Computes the tile LU factorization of a matrix. Non-blocking equivalent of PLASMA_cgetrf_incpiv_Tile(). May return before the computation is finished. Allows for pipelining of operations ar runtime.
| [in] | sequence | Identifies the sequence of function calls that this call belongs to (for completion checks and exception handling purposes). |
| [out] | request | Identifies this function call (for exception handling purposes). |
Definition at line 232 of file cgetrf_incpiv.c.
References A, L, plasma_desc_t::mb, plasma_desc_t::nb, plasma_context_self(), plasma_desc_check(), PLASMA_ERR_ILLEGAL_VALUE, PLASMA_ERR_NOT_INITIALIZED, PLASMA_ERR_SEQUENCE_FLUSHED, PLASMA_ERR_UNALLOCATED, plasma_error(), plasma_fatal_error(), plasma_parallel_call_5, plasma_pcgetrf_incpiv(), plasma_request_fail(), PLASMA_SUCCESS, plasma_request_t::status, and plasma_sequence_t::status.


| int PLASMA_cgetrf_Tile_Async | ( | PLASMA_desc * | A, |
| int * | IPIV, | ||
| PLASMA_sequence * | sequence, | ||
| PLASMA_request * | request | ||
| ) |
PLASMA_cgetrf_Tile_Async - Computes the tile LU factorization of a matrix. Non-blocking equivalent of PLASMA_cgetrf_Tile(). May return before the computation is finished. Allows for pipelining of operations ar runtime.
| [in] | sequence | Identifies the sequence of function calls that this call belongs to (for completion checks and exception handling purposes). |
| [out] | request | Identifies this function call (for exception handling purposes). |
Definition at line 237 of file cgetrf.c.
References A, plasma_desc_t::mb, plasma_desc_t::nb, plasma_context_self(), plasma_desc_check(), plasma_dynamic_call_3, plasma_dynamic_call_4, PLASMA_ERR_ILLEGAL_VALUE, PLASMA_ERR_NOT_INITIALIZED, PLASMA_ERR_SEQUENCE_FLUSHED, PLASMA_ERR_UNALLOCATED, plasma_error(), plasma_fatal_error(), plasma_request_fail(), PLASMA_SUCCESS, plasma_request_t::status, and plasma_sequence_t::status.


| int PLASMA_cgetri_Tile_Async | ( | PLASMA_desc * | A, |
| int * | IPIV, | ||
| PLASMA_desc * | W, | ||
| PLASMA_sequence * | sequence, | ||
| PLASMA_request * | request | ||
| ) |
PLASMA_cgetri_Tile_Async - Computes the inverse of a matrix using the LU factorization computed by PLASMA_cgetrf. This method inverts U and then computes inv(A) by solving the system inv(A)*L = inv(U) for inv(A). Non-blocking equivalent of PLASMA_cgetri_Tile(). May return before the computation is finished. Allows for pipelining of operations ar runtime.
| [in] | sequence | Identifies the sequence of function calls that this call belongs to (for completion checks and exception handling purposes). |
| [out] | request | Identifies this function call (for exception handling purposes). |
Definition at line 233 of file cgetri.c.
References A, plasma_desc_t::m, max, plasma_desc_t::mb, plasma_desc_t::nb, plasma_context_self(), plasma_desc_check(), plasma_dynamic_call_3, plasma_dynamic_call_5, plasma_dynamic_call_9, PLASMA_ERR_ILLEGAL_VALUE, PLASMA_ERR_NOT_INITIALIZED, PLASMA_ERR_SEQUENCE_FLUSHED, PLASMA_ERR_UNALLOCATED, plasma_error(), plasma_fatal_error(), plasma_pctrsmrv(), plasma_request_fail(), PLASMA_SUCCESS, PlasmaLower, PlasmaNonUnit, PlasmaNoTrans, PlasmaRight, PlasmaUnit, PlasmaUpper, plasma_request_t::status, plasma_sequence_t::status, and W.


| int PLASMA_cgetrs_incpiv_Tile_Async | ( | PLASMA_desc * | A, |
| PLASMA_desc * | L, | ||
| int * | IPIV, | ||
| PLASMA_desc * | B, | ||
| PLASMA_sequence * | sequence, | ||
| PLASMA_request * | request | ||
| ) |
PLASMA_cgetrs_incpiv_Tile_Async - Solves a system of linear equations using previously computed LU factorization. Non-blocking equivalent of PLASMA_cgetrs_incpiv_Tile(). May return before the computation is finished. Allows for pipelining of operations ar runtime.
| [in] | sequence | Identifies the sequence of function calls that this call belongs to (for completion checks and exception handling purposes). |
| [out] | request | Identifies this function call (for exception handling purposes). |
Definition at line 255 of file cgetrs_incpiv.c.
References A, B, L, plasma_desc_t::mb, plasma_desc_t::nb, plasma_context_self(), plasma_desc_check(), PLASMA_ERR_ILLEGAL_VALUE, PLASMA_ERR_NOT_INITIALIZED, PLASMA_ERR_SEQUENCE_FLUSHED, PLASMA_ERR_UNALLOCATED, plasma_error(), plasma_fatal_error(), plasma_parallel_call_6, plasma_parallel_call_9, plasma_pctrsm(), plasma_pctrsmpl(), plasma_request_fail(), PLASMA_SUCCESS, PlasmaLeft, PlasmaNonUnit, PlasmaNoTrans, PlasmaUpper, plasma_request_t::status, and plasma_sequence_t::status.


| int PLASMA_cgetrs_Tile_Async | ( | PLASMA_enum | trans, |
| PLASMA_desc * | A, | ||
| int * | IPIV, | ||
| PLASMA_desc * | B, | ||
| PLASMA_sequence * | sequence, | ||
| PLASMA_request * | request | ||
| ) |
PLASMA_cgetrs_Tile_Async - Solves a system of linear equations using previously computed LU factorization. Non-blocking equivalent of PLASMA_cgetrs_Tile(). May return before the computation is finished. Allows for pipelining of operations ar runtime.
| [in] | sequence | Identifies the sequence of function calls that this call belongs to (for completion checks and exception handling purposes). |
| [out] | request | Identifies this function call (for exception handling purposes). |
Definition at line 248 of file cgetrs.c.
References A, B, plasma_desc_t::mb, plasma_desc_t::nb, plasma_context_self(), plasma_desc_check(), plasma_dynamic_call_3, plasma_dynamic_call_5, PLASMA_ERR_ILLEGAL_VALUE, PLASMA_ERR_NOT_INITIALIZED, PLASMA_ERR_SEQUENCE_FLUSHED, PLASMA_ERR_UNALLOCATED, plasma_error(), plasma_fatal_error(), plasma_parallel_call_9, plasma_pctrsm(), plasma_request_fail(), PLASMA_SUCCESS, PlasmaLeft, PlasmaLower, PlasmaNonUnit, PlasmaNoTrans, PlasmaUnit, PlasmaUpper, plasma_request_t::status, and plasma_sequence_t::status.


| int PLASMA_cheev_Tile_Async | ( | PLASMA_enum | jobz, |
| PLASMA_enum | uplo, | ||
| PLASMA_desc * | A, | ||
| float * | W, | ||
| PLASMA_desc * | T, | ||
| PLASMA_desc * | Q, | ||
| PLASMA_sequence * | sequence, | ||
| PLASMA_request * | request | ||
| ) |
PLASMA_cheev_Tile_Async - Computes all eigenvalues and, optionally, eigenvectors of a complex Hermitian matrix A using a two-stage approach: First stage: reduction to band tridiagonal form; Second stage: reduction from band to tridiagonal form.
May return before the computation is finished. Allows for pipelining of operations ar runtime.
| [in] | sequence | Identifies the sequence of function calls that this call belongs to (for completion checks and exception handling purposes). |
| [out] | request | Identifies this function call (for exception handling purposes). |
Definition at line 326 of file cheev.c.
References A, plasma_desc_t::m, plasma_desc_t::mb, plasma_desc_t::n, plasma_desc_t::nb, plasma_context_self(), plasma_desc_check(), plasma_desc_submatrix(), plasma_dynamic_call_5, plasma_dynamic_call_7, plasma_dynamic_sync, PLASMA_ERR_ILLEGAL_VALUE, PLASMA_ERR_NOT_INITIALIZED, PLASMA_ERR_SEQUENCE_FLUSHED, PLASMA_ERR_UNALLOCATED, plasma_error(), plasma_fatal_error(), plasma_request_fail(), plasma_shared_alloc(), plasma_shared_free(), PLASMA_SUCCESS, PlasmaLower, PlasmaNoVec, PlasmaRealDouble, PlasmaUpper, PlasmaVec, plasma_request_t::status, plasma_sequence_t::status, and T.


| int PLASMA_chegst_Tile_Async | ( | PLASMA_enum | itype, |
| PLASMA_enum | uplo, | ||
| PLASMA_desc * | A, | ||
| PLASMA_desc * | B, | ||
| PLASMA_sequence * | sequence, | ||
| PLASMA_request * | request | ||
| ) |
PLASMA_chegst_Tile_Async - reduces a complex Hermitian-definite generalized eigenproblem to standard form. If PlasmaItype == 1, the problem is A*x = lambda*B*x, and A is overwritten by inv(U**H)*A*inv(U) or inv(L)*A*inv(L**H) If PlasmaItype == 2 or 3, the problem is A*B*x = lambda*x or B*A*x = lambda*x, and A is overwritten by U*A*U**H or L**H*A*L. B must have been previously factorized as U**H*U or L*L**H by PLASMA_CPOTRF. ONLY PlasmaItype == 1 and PlasmaLower supported! Non-blocking equivalent of PLASMA_chegst_Tile(). May return before the computation is finished. Allows for pipelining of operations ar runtime.
| [in] | sequence | Identifies the sequence of function calls that this call belongs to (for completion checks and exception handling purposes). |
| [out] | request | Identifies this function call (for exception handling purposes). |
Definition at line 291 of file chegst.c.
References A, B, plasma_desc_t::mb, plasma_desc_t::nb, plasma_context_self(), plasma_desc_check(), plasma_dynamic_call_6, PLASMA_ERR_ILLEGAL_VALUE, PLASMA_ERR_NOT_INITIALIZED, PLASMA_ERR_SEQUENCE_FLUSHED, PLASMA_ERR_UNALLOCATED, plasma_error(), plasma_fatal_error(), plasma_request_fail(), PLASMA_SUCCESS, plasma_request_t::status, and plasma_sequence_t::status.


| int PLASMA_chegv_Tile_Async | ( | PLASMA_enum | itype, |
| PLASMA_enum | jobz, | ||
| PLASMA_enum | uplo, | ||
| PLASMA_desc * | A, | ||
| PLASMA_desc * | B, | ||
| float * | W, | ||
| PLASMA_desc * | T, | ||
| PLASMA_desc * | Q, | ||
| PLASMA_sequence * | sequence, | ||
| PLASMA_request * | request | ||
| ) |
PLASMA_chegv_Tile - Computes all eigenvalues and, optionally, eigenvectors of a complex generalized Hermitian-definite eigenproblem of the form: A*x=(lambda)*B*x, A*Bx=(lambda)*x, or B*A*x=(lambda)*x. Here A and B are assumed to be Hermitian and B is also positive definite.
Non-blocking equivalent of PLASMA_chegv_Tile(). May return before the computation is finished. Allows for pipelining of operations ar runtime.
| [in] | sequence | Identifies the sequence of function calls that this call belongs to (for completion checks and exception handling purposes). |
| [out] | request | Identifies this function call (for exception handling purposes). |
Definition at line 424 of file chegv.c.
References A, B, plasma_desc_t::ln, plasma_desc_t::m, plasma_desc_t::mb, plasma_desc_t::n, plasma_desc_t::nb, plasma_context_self(), plasma_desc_check(), plasma_desc_submatrix(), plasma_dynamic_call_5, plasma_dynamic_call_6, plasma_dynamic_call_7, PLASMA_ERR_ILLEGAL_VALUE, PLASMA_ERR_NOT_INITIALIZED, PLASMA_ERR_SEQUENCE_FLUSHED, PLASMA_ERR_UNALLOCATED, plasma_error(), plasma_fatal_error(), plasma_parallel_call_4, plasma_pcpotrf(), plasma_request_fail(), plasma_shared_alloc(), plasma_shared_free(), PLASMA_SUCCESS, PlasmaLower, PlasmaNoVec, PlasmaRealDouble, PlasmaUpper, PlasmaVec, plasma_request_t::status, plasma_sequence_t::status, and T.


| int PLASMA_chemm_Tile_Async | ( | PLASMA_enum | side, |
| PLASMA_enum | uplo, | ||
| PLASMA_Complex32_t | alpha, | ||
| PLASMA_desc * | A, | ||
| PLASMA_desc * | B, | ||
| PLASMA_Complex32_t | beta, | ||
| PLASMA_desc * | C, | ||
| PLASMA_sequence * | sequence, | ||
| PLASMA_request * | request | ||
| ) |
PLASMA_chemm_Tile_Async - Performs Hermitian matrix multiplication. Non-blocking equivalent of PLASMA_chemm_Tile(). May return before the computation is finished. Allows for pipelining of operations ar runtime.
| [in] | sequence | Identifies the sequence of function calls that this call belongs to (for completion checks and exception handling purposes). |
| [out] | request | Identifies this function call (for exception handling purposes). |
Definition at line 303 of file chemm.c.
References A, B, C, plasma_desc_t::i, plasma_desc_t::j, plasma_desc_t::m, plasma_desc_t::mb, plasma_desc_t::n, plasma_desc_t::nb, plasma_context_self(), plasma_desc_check(), PLASMA_ERR_ILLEGAL_VALUE, PLASMA_ERR_NOT_INITIALIZED, PLASMA_ERR_SEQUENCE_FLUSHED, PLASMA_ERR_UNALLOCATED, plasma_error(), plasma_fatal_error(), plasma_parallel_call_9, plasma_pchemm(), plasma_request_fail(), PLASMA_SUCCESS, PlasmaLeft, PlasmaLower, PlasmaRight, PlasmaUpper, plasma_request_t::status, and plasma_sequence_t::status.


| int PLASMA_cher2k_Tile_Async | ( | PLASMA_enum | uplo, |
| PLASMA_enum | trans, | ||
| PLASMA_Complex32_t | alpha, | ||
| PLASMA_desc * | A, | ||
| PLASMA_desc * | B, | ||
| float | beta, | ||
| PLASMA_desc * | C, | ||
| PLASMA_sequence * | sequence, | ||
| PLASMA_request * | request | ||
| ) |
PLASMA_cher2k_Tile_Async - Performs Hermitian rank-k update. Non-blocking equivalent of PLASMA_cher2k_Tile(). May return before the computation is finished. Allows for pipelining of operations ar runtime.
| [in] | sequence | Identifies the sequence of function calls that this call belongs to (for completion checks and exception handling purposes). |
| [out] | request | Identifies this function call (for exception handling purposes). |
Definition at line 299 of file cher2k.c.
References A, B, C, plasma_desc_t::m, plasma_desc_t::mb, plasma_desc_t::n, plasma_desc_t::nb, plasma_context_self(), plasma_desc_check(), PLASMA_ERR_ILLEGAL_VALUE, PLASMA_ERR_NOT_INITIALIZED, PLASMA_ERR_SEQUENCE_FLUSHED, PLASMA_ERR_UNALLOCATED, plasma_error(), plasma_fatal_error(), plasma_parallel_call_9, plasma_pcher2k(), plasma_request_fail(), PLASMA_SUCCESS, PlasmaConjTrans, PlasmaLower, PlasmaNoTrans, PlasmaUpper, plasma_request_t::status, and plasma_sequence_t::status.


| int PLASMA_cherk_Tile_Async | ( | PLASMA_enum | uplo, |
| PLASMA_enum | trans, | ||
| float | alpha, | ||
| PLASMA_desc * | A, | ||
| float | beta, | ||
| PLASMA_desc * | C, | ||
| PLASMA_sequence * | sequence, | ||
| PLASMA_request * | request | ||
| ) |
PLASMA_cherk_Tile_Async - Performs Hermitian rank-k update. Non-blocking equivalent of PLASMA_cherk_Tile(). May return before the computation is finished. Allows for pipelining of operations ar runtime.
| [in] | sequence | Identifies the sequence of function calls that this call belongs to (for completion checks and exception handling purposes). |
| [out] | request | Identifies this function call (for exception handling purposes). |
Definition at line 276 of file cherk.c.
References A, C, plasma_desc_t::m, plasma_desc_t::mb, plasma_desc_t::n, plasma_desc_t::nb, plasma_context_self(), plasma_desc_check(), PLASMA_ERR_ILLEGAL_VALUE, PLASMA_ERR_NOT_INITIALIZED, PLASMA_ERR_SEQUENCE_FLUSHED, PLASMA_ERR_UNALLOCATED, plasma_error(), plasma_fatal_error(), plasma_parallel_call_8, plasma_pcherk(), plasma_request_fail(), PLASMA_SUCCESS, PlasmaConjTrans, PlasmaLower, PlasmaNoTrans, PlasmaUpper, plasma_request_t::status, and plasma_sequence_t::status.


| int PLASMA_chetrd_Tile_Async | ( | PLASMA_enum | jobz, |
| PLASMA_enum | uplo, | ||
| PLASMA_desc * | A, | ||
| float * | D, | ||
| float * | E, | ||
| PLASMA_desc * | T, | ||
| PLASMA_desc * | Q, | ||
| PLASMA_sequence * | sequence, | ||
| PLASMA_request * | request | ||
| ) |
PLASMA_chetrd_Tile_Async - Computes all eigenvalues and, optionally, eigenvectors of a complex Hermitian matrix A using a two-stage approach: First stage: reduction to band tridiagonal form; Second stage: reduction from band to tridiagonal form.
May return before the computation is finished. Allows for pipelining of operations ar runtime.
| [in] | sequence | Identifies the sequence of function calls that this call belongs to (for completion checks and exception handling purposes). |
| [out] | request | Identifies this function call (for exception handling purposes). |
Definition at line 331 of file chetrd.c.
References A, plasma_desc_t::m, plasma_desc_t::mb, plasma_desc_t::n, plasma_desc_t::nb, plasma_context_self(), plasma_desc_check(), plasma_desc_submatrix(), plasma_dynamic_call_5, plasma_dynamic_call_7, PLASMA_ERR_ILLEGAL_VALUE, PLASMA_ERR_NOT_INITIALIZED, PLASMA_ERR_SEQUENCE_FLUSHED, PLASMA_ERR_UNALLOCATED, plasma_error(), plasma_fatal_error(), plasma_request_fail(), PLASMA_SUCCESS, PlasmaLower, PlasmaNoVec, PlasmaVec, plasma_request_t::status, plasma_sequence_t::status, and T.


| int PLASMA_clacpy_Tile_Async | ( | PLASMA_enum | uplo, |
| PLASMA_desc * | A, | ||
| PLASMA_desc * | B, | ||
| PLASMA_sequence * | sequence, | ||
| PLASMA_request * | request | ||
| ) |
PLASMA_clacpy_Tile_Async - Non-blocking equivalent of PLASMA_clacpy_Tile(). May return before the computation is finished. Allows for pipelining of operations ar runtime.
| [in] | sequence | Identifies the sequence of function calls that this call belongs to (for completion checks and exception handling purposes). |
| [out] | request | Identifies this function call (for exception handling purposes). |
Definition at line 227 of file clacpy.c.
References A, B, plasma_desc_t::m, plasma_desc_t::mb, min, plasma_desc_t::n, plasma_desc_t::nb, plasma_context_self(), plasma_desc_check(), PLASMA_ERR_ILLEGAL_VALUE, PLASMA_ERR_NOT_INITIALIZED, PLASMA_ERR_SEQUENCE_FLUSHED, PLASMA_ERR_UNALLOCATED, plasma_error(), plasma_fatal_error(), plasma_parallel_call_5, plasma_pclacpy(), plasma_request_fail(), PLASMA_SUCCESS, PlasmaLower, PlasmaUpper, PlasmaUpperLower, plasma_request_t::status, and plasma_sequence_t::status.


| int PLASMA_clange_Tile_Async | ( | PLASMA_enum | norm, |
| PLASMA_desc * | A, | ||
| float * | work, | ||
| float * | value, | ||
| PLASMA_sequence * | sequence, | ||
| PLASMA_request * | request | ||
| ) |
PLASMA_clange_Tile_Async - Non-blocking equivalent of PLASMA_clange_Tile(). May return before the computation is finished. Allows for pipelining of operations ar runtime.
| [in] | sequence | Identifies the sequence of function calls that this call belongs to (for completion checks and exception handling purposes). |
| [out] | request | Identifies this function call (for exception handling purposes). |
Definition at line 238 of file clange.c.
References A, plasma_desc_t::m, plasma_desc_t::mb, min, plasma_desc_t::n, plasma_desc_t::nb, plasma_context_self(), plasma_desc_check(), PLASMA_ERR_ILLEGAL_VALUE, PLASMA_ERR_NOT_INITIALIZED, PLASMA_ERR_SEQUENCE_FLUSHED, PLASMA_ERR_UNALLOCATED, plasma_error(), plasma_fatal_error(), plasma_parallel_call_6, plasma_pclange(), plasma_request_fail(), PLASMA_SUCCESS, PlasmaFrobeniusNorm, PlasmaInfNorm, PlasmaMaxNorm, PlasmaOneNorm, plasma_request_t::status, and plasma_sequence_t::status.


| int PLASMA_clanhe_Tile_Async | ( | PLASMA_enum | norm, |
| PLASMA_enum | uplo, | ||
| PLASMA_desc * | A, | ||
| float * | work, | ||
| float * | value, | ||
| PLASMA_sequence * | sequence, | ||
| PLASMA_request * | request | ||
| ) |
PLASMA_clanhe_Tile_Async - Non-blocking equivalent of PLASMA_clanhe_Tile(). May return before the computation is finished. Allows for pipelining of operations ar runtime.
| [in] | sequence | Identifies the sequence of function calls that this call belongs to (for completion checks and exception handling purposes). |
| [out] | request | Identifies this function call (for exception handling purposes). |
Definition at line 240 of file clanhe.c.
References A, plasma_desc_t::m, plasma_desc_t::mb, plasma_desc_t::nb, plasma_context_self(), plasma_desc_check(), PLASMA_ERR_ILLEGAL_VALUE, PLASMA_ERR_NOT_INITIALIZED, PLASMA_ERR_SEQUENCE_FLUSHED, PLASMA_ERR_UNALLOCATED, plasma_error(), plasma_fatal_error(), plasma_parallel_call_7, plasma_pclanhe(), plasma_request_fail(), PLASMA_SUCCESS, PlasmaFrobeniusNorm, PlasmaInfNorm, PlasmaLower, PlasmaMaxNorm, PlasmaOneNorm, PlasmaUpper, plasma_request_t::status, and plasma_sequence_t::status.


| int PLASMA_clansy_Tile_Async | ( | PLASMA_enum | norm, |
| PLASMA_enum | uplo, | ||
| PLASMA_desc * | A, | ||
| float * | work, | ||
| float * | value, | ||
| PLASMA_sequence * | sequence, | ||
| PLASMA_request * | request | ||
| ) |
PLASMA_clansy_Tile_Async - Non-blocking equivalent of PLASMA_clansy_Tile(). May return before the computation is finished. Allows for pipelining of operations ar runtime.
| [in] | sequence | Identifies the sequence of function calls that this call belongs to (for completion checks and exception handling purposes). |
| [out] | request | Identifies this function call (for exception handling purposes). |
Definition at line 240 of file clansy.c.
References A, plasma_desc_t::m, plasma_desc_t::mb, plasma_desc_t::nb, plasma_context_self(), plasma_desc_check(), PLASMA_ERR_ILLEGAL_VALUE, PLASMA_ERR_NOT_INITIALIZED, PLASMA_ERR_SEQUENCE_FLUSHED, PLASMA_ERR_UNALLOCATED, plasma_error(), plasma_fatal_error(), plasma_parallel_call_7, plasma_pclansy(), plasma_request_fail(), PLASMA_SUCCESS, PlasmaFrobeniusNorm, PlasmaInfNorm, PlasmaLower, PlasmaMaxNorm, PlasmaOneNorm, PlasmaUpper, plasma_request_t::status, and plasma_sequence_t::status.


| int PLASMA_cLapack_to_Tile_Async | ( | PLASMA_Complex32_t * | Af77, |
| int | LDA, | ||
| PLASMA_desc * | A, | ||
| PLASMA_sequence * | sequence, | ||
| PLASMA_request * | request | ||
| ) |
PLASMA_cLapack_to_Tile_Async - Conversion from LAPACK layout to tile layout. Non-blocking equivalent of PLASMA_cLapack_to_Tile(). May return before the computation is finished. Allows for pipelining of operations ar runtime.
| [in] | Af77 | LAPACK matrix. |
| [in] | LDA | The leading dimension of the matrix Af77. |
| [in,out] | A | Descriptor of the PLASMA matrix in tile layout. If PLASMA_TRANSLATION_MODE is set to PLASMA_INPLACE, A->mat is not used and set to Af77 when returns, else if PLASMA_TRANSLATION_MODE is set to PLASMA_OUTOFPLACE, A->mat has to be allocated before. |
| [in] | sequence | Identifies the sequence of function calls that this call belongs to (for completion checks and exception handling purposes). |
| [out] | request | Identifies this function call (for exception handling purposes). |
Definition at line 128 of file ctile.c.
References A, plasma_context_self(), plasma_desc_check(), PLASMA_ERR_ILLEGAL_VALUE, PLASMA_ERR_NOT_INITIALIZED, plasma_error(), plasma_fatal_error(), plasma_parallel_call_5, plasma_pclapack_to_tile(), and PLASMA_SUCCESS.

| int PLASMA_claset_Tile_Async | ( | PLASMA_enum | uplo, |
| PLASMA_Complex32_t | alpha, | ||
| PLASMA_Complex32_t | beta, | ||
| PLASMA_desc * | A, | ||
| PLASMA_sequence * | sequence, | ||
| PLASMA_request * | request | ||
| ) |
PLASMA_claset_Tile_Async - Non-blocking equivalent of PLASMA_claset_Tile(). May return before the computation is finished. Allows for pipelining of operations ar runtime.
| [in] | sequence | Identifies the sequence of function calls that this call belongs to (for completion checks and exception handling purposes). |
| [out] | request | Identifies this function call (for exception handling purposes). |
Definition at line 218 of file claset.c.
References A, plasma_desc_t::m, plasma_desc_t::mb, min, plasma_desc_t::n, plasma_desc_t::nb, plasma_context_self(), plasma_desc_check(), plasma_dynamic_call_6, PLASMA_ERR_ILLEGAL_VALUE, PLASMA_ERR_NOT_INITIALIZED, PLASMA_ERR_SEQUENCE_FLUSHED, PLASMA_ERR_UNALLOCATED, plasma_error(), plasma_fatal_error(), plasma_request_fail(), PLASMA_SUCCESS, PlasmaLower, PlasmaUpper, PlasmaUpperLower, plasma_request_t::status, and plasma_sequence_t::status.


| int PLASMA_claswp_Tile_Async | ( | PLASMA_desc * | A, |
| int | K1, | ||
| int | K2, | ||
| int * | IPIV, | ||
| int | INCX, | ||
| PLASMA_sequence * | sequence, | ||
| PLASMA_request * | request | ||
| ) |
PLASMA_claswp_Tile_Async - performs a series of row interchanges on the matrix A. One row interchange is initiated for each of rows K1 through K2 of A. Non-blocking equivalent of PLASMA_claswp_Tile(). May return before the computation is finished. Allows for pipelining of operations ar runtime.
| [in] | sequence | Identifies the sequence of function calls that this call belongs to (for completion checks and exception handling purposes). |
| [out] | request | Identifies this function call (for exception handling purposes). |
Definition at line 226 of file claswp.c.
References A, plasma_desc_t::m, plasma_context_self(), plasma_desc_check(), plasma_dynamic_call_3, plasma_dynamic_call_5, PLASMA_ERR_ILLEGAL_VALUE, PLASMA_ERR_NOT_INITIALIZED, PLASMA_ERR_SEQUENCE_FLUSHED, PLASMA_ERR_UNALLOCATED, plasma_error(), plasma_fatal_error(), plasma_request_fail(), PLASMA_SUCCESS, plasma_request_t::status, and plasma_sequence_t::status.


| int PLASMA_claswpc_Tile_Async | ( | PLASMA_desc * | A, |
| int | K1, | ||
| int | K2, | ||
| int * | IPIV, | ||
| int | INCX, | ||
| PLASMA_sequence * | sequence, | ||
| PLASMA_request * | request | ||
| ) |
PLASMA_claswpc_Tile_Async - performs a series of row interchanges on the matrix A. One row interchange is initiated for each of rows K1 through K2 of A. Non-blocking equivalent of PLASMA_claswpc_Tile(). May return before the computation is finished. Allows for pipelining of operations ar runtime.
| [in] | sequence | Identifies the sequence of function calls that this call belongs to (for completion checks and exception handling purposes). |
| [out] | request | Identifies this function call (for exception handling purposes). |
Definition at line 226 of file claswpc.c.
References A, plasma_desc_t::m, plasma_context_self(), plasma_desc_check(), plasma_dynamic_call_3, plasma_dynamic_call_5, PLASMA_ERR_ILLEGAL_VALUE, PLASMA_ERR_NOT_INITIALIZED, PLASMA_ERR_SEQUENCE_FLUSHED, PLASMA_ERR_UNALLOCATED, plasma_error(), plasma_fatal_error(), plasma_request_fail(), PLASMA_SUCCESS, plasma_request_t::status, and plasma_sequence_t::status.


| int PLASMA_clauum_Tile_Async | ( | PLASMA_enum | uplo, |
| PLASMA_desc * | A, | ||
| PLASMA_sequence * | sequence, | ||
| PLASMA_request * | request | ||
| ) |
PLASMA_clauum_Tile_Async - Computes the product U * U' or L' * L, where the triangular factor U or L is stored in the upper or lower triangular part of the array A. Non-blocking equivalent of PLASMA_clauum_Tile(). May return before the computation is finished. Allows for pipelining of operations ar runtime.
| [in] | sequence | Identifies the sequence of function calls that this call belongs to (for completion checks and exception handling purposes). |
| [out] | request | Identifies this function call (for exception handling purposes). |
Definition at line 222 of file clauum.c.
References A, plasma_desc_t::mb, plasma_desc_t::nb, plasma_context_self(), plasma_desc_check(), plasma_dynamic_call_4, PLASMA_ERR_ILLEGAL_VALUE, PLASMA_ERR_NOT_INITIALIZED, PLASMA_ERR_SEQUENCE_FLUSHED, PLASMA_ERR_UNALLOCATED, plasma_error(), plasma_fatal_error(), plasma_request_fail(), PLASMA_SUCCESS, PlasmaLower, PlasmaUpper, plasma_request_t::status, and plasma_sequence_t::status.


| int PLASMA_cplghe_Tile_Async | ( | float | bump, |
| PLASMA_desc * | A, | ||
| unsigned long long int | seed, | ||
| PLASMA_sequence * | sequence, | ||
| PLASMA_request * | request | ||
| ) |
PLASMA_cplghe_Tile_Async - Generate a random hermitian matrix by tiles. Non-blocking equivalent of PLASMA_cplghe_Tile(). May return before the computation is finished. Allows for pipelining of operations ar runtime.
| [in] | sequence | Identifies the sequence of function calls that this call belongs to (for completion checks and exception handling purposes). |
| [out] | request | Identifies this function call (for exception handling purposes). |
Definition at line 203 of file cplghe.c.
References A, plasma_desc_t::m, plasma_desc_t::mb, min, plasma_desc_t::n, plasma_desc_t::nb, plasma_context_self(), plasma_desc_check(), PLASMA_ERR_ILLEGAL_VALUE, PLASMA_ERR_NOT_INITIALIZED, PLASMA_ERR_SEQUENCE_FLUSHED, PLASMA_ERR_UNALLOCATED, plasma_error(), plasma_fatal_error(), plasma_parallel_call_5, plasma_pcplghe(), plasma_request_fail(), PLASMA_SUCCESS, plasma_request_t::status, and plasma_sequence_t::status.


| int PLASMA_cplgsy_Tile_Async | ( | PLASMA_Complex32_t | bump, |
| PLASMA_desc * | A, | ||
| unsigned long long int | seed, | ||
| PLASMA_sequence * | sequence, | ||
| PLASMA_request * | request | ||
| ) |
PLASMA_cplgsy_Tile_Async - Generate a random hermitian matrix by tiles. Non-blocking equivalent of PLASMA_cplgsy_Tile(). May return before the computation is finished. Allows for pipelining of operations ar runtime.
| [in] | sequence | Identifies the sequence of function calls that this call belongs to (for completion checks and exception handling purposes). |
| [out] | request | Identifies this function call (for exception handling purposes). |
Definition at line 203 of file cplgsy.c.
References A, plasma_desc_t::m, plasma_desc_t::mb, min, plasma_desc_t::n, plasma_desc_t::nb, plasma_context_self(), plasma_desc_check(), PLASMA_ERR_ILLEGAL_VALUE, PLASMA_ERR_NOT_INITIALIZED, PLASMA_ERR_SEQUENCE_FLUSHED, PLASMA_ERR_UNALLOCATED, plasma_error(), plasma_fatal_error(), plasma_parallel_call_5, plasma_pcplgsy(), plasma_request_fail(), PLASMA_SUCCESS, plasma_request_t::status, and plasma_sequence_t::status.


| int PLASMA_cplrnt_Tile_Async | ( | PLASMA_desc * | A, |
| unsigned long long int | seed, | ||
| PLASMA_sequence * | sequence, | ||
| PLASMA_request * | request | ||
| ) |
PLASMA_cplrnt_Tile_Async - Generate a random matrix by tiles. Non-blocking equivalent of PLASMA_cplrnt_Tile(). May return before the computation is finished. Allows for pipelining of operations ar runtime.
| [in] | sequence | Identifies the sequence of function calls that this call belongs to (for completion checks and exception handling purposes). |
| [out] | request | Identifies this function call (for exception handling purposes). |
Definition at line 201 of file cplrnt.c.
References A, plasma_desc_t::m, plasma_desc_t::mb, min, plasma_desc_t::n, plasma_desc_t::nb, plasma_context_self(), plasma_desc_check(), PLASMA_ERR_ILLEGAL_VALUE, PLASMA_ERR_NOT_INITIALIZED, PLASMA_ERR_SEQUENCE_FLUSHED, PLASMA_ERR_UNALLOCATED, plasma_error(), plasma_fatal_error(), plasma_parallel_call_4, plasma_pcplrnt(), plasma_request_fail(), PLASMA_SUCCESS, plasma_request_t::status, and plasma_sequence_t::status.


| int PLASMA_cposv_Tile_Async | ( | PLASMA_enum | uplo, |
| PLASMA_desc * | A, | ||
| PLASMA_desc * | B, | ||
| PLASMA_sequence * | sequence, | ||
| PLASMA_request * | request | ||
| ) |
PLASMA_cposv_Tile_Async - Solves a symmetric positive definite or Hermitian positive definite system of linear equations using the Cholesky factorization. Non-blocking equivalent of PLASMA_cposv_Tile(). May return before the computation is finished. Allows for pipelining of operations ar runtime.
| [in] | sequence | Identifies the sequence of function calls that this call belongs to (for completion checks and exception handling purposes). |
| [out] | request | Identifies this function call (for exception handling purposes). |
Definition at line 260 of file cposv.c.
References A, B, plasma_desc_t::mb, plasma_desc_t::nb, plasma_context_self(), plasma_desc_check(), PLASMA_ERR_ILLEGAL_VALUE, PLASMA_ERR_NOT_INITIALIZED, PLASMA_ERR_SEQUENCE_FLUSHED, PLASMA_ERR_UNALLOCATED, plasma_error(), plasma_fatal_error(), plasma_parallel_call_4, plasma_parallel_call_9, plasma_pcpotrf(), plasma_pctrsm(), plasma_request_fail(), PLASMA_SUCCESS, PlasmaConjTrans, PlasmaLeft, PlasmaLower, PlasmaNonUnit, PlasmaNoTrans, PlasmaUpper, plasma_request_t::status, and plasma_sequence_t::status.


| int PLASMA_cpotrf_Tile_Async | ( | PLASMA_enum | uplo, |
| PLASMA_desc * | A, | ||
| PLASMA_sequence * | sequence, | ||
| PLASMA_request * | request | ||
| ) |
PLASMA_cpotrf_Tile_Async - Computes the Cholesky factorization of a symmetric positive definite or Hermitian positive definite matrix. Non-blocking equivalent of PLASMA_cpotrf_Tile(). May return before the computation is finished. Allows for pipelining of operations ar runtime.
| [in] | sequence | Identifies the sequence of function calls that this call belongs to (for completion checks and exception handling purposes). |
| [out] | request | Identifies this function call (for exception handling purposes). |
Definition at line 232 of file cpotrf.c.
References A, plasma_desc_t::mb, plasma_desc_t::nb, plasma_context_self(), plasma_desc_check(), PLASMA_ERR_ILLEGAL_VALUE, PLASMA_ERR_NOT_INITIALIZED, PLASMA_ERR_SEQUENCE_FLUSHED, PLASMA_ERR_UNALLOCATED, plasma_error(), plasma_fatal_error(), plasma_parallel_call_4, plasma_pcpotrf(), plasma_request_fail(), PLASMA_SUCCESS, PlasmaLower, PlasmaUpper, plasma_request_t::status, and plasma_sequence_t::status.


| int PLASMA_cpotri_Tile_Async | ( | PLASMA_enum | uplo, |
| PLASMA_desc * | A, | ||
| PLASMA_sequence * | sequence, | ||
| PLASMA_request * | request | ||
| ) |
PLASMA_cpotri_Tile_Async - Computes the inverse of a complex Hermitian positive definite matrix A using the Cholesky factorization A = U**H*U or A = L*L**H computed by PLASMA_cpotrf. Non-blocking equivalent of PLASMA_cpotri_Tile(). May return before the computation is finished. Allows for pipelining of operations ar runtime.
| [in] | sequence | Identifies the sequence of function calls that this call belongs to (for completion checks and exception handling purposes). |
| [out] | request | Identifies this function call (for exception handling purposes). |
Definition at line 222 of file cpotri.c.
References A, plasma_desc_t::mb, plasma_desc_t::nb, plasma_context_self(), plasma_desc_check(), plasma_dynamic_call_4, plasma_dynamic_call_5, PLASMA_ERR_ILLEGAL_VALUE, PLASMA_ERR_NOT_INITIALIZED, PLASMA_ERR_SEQUENCE_FLUSHED, PLASMA_ERR_UNALLOCATED, plasma_error(), plasma_fatal_error(), plasma_request_fail(), PLASMA_SUCCESS, PlasmaLower, PlasmaNonUnit, PlasmaUpper, plasma_request_t::status, and plasma_sequence_t::status.


| int PLASMA_cpotrs_Tile_Async | ( | PLASMA_enum | uplo, |
| PLASMA_desc * | A, | ||
| PLASMA_desc * | B, | ||
| PLASMA_sequence * | sequence, | ||
| PLASMA_request * | request | ||
| ) |
PLASMA_cpotrs_Tile_Async - Solves a system of linear equations using previously computed Cholesky factorization. Non-blocking equivalent of PLASMA_cpotrs_Tile(). May return before the computation is finished. Allows for pipelining of operations ar runtime.
| [in] | sequence | Identifies the sequence of function calls that this call belongs to (for completion checks and exception handling purposes). |
| [out] | request | Identifies this function call (for exception handling purposes). |
Definition at line 236 of file cpotrs.c.
References A, B, plasma_desc_t::mb, plasma_desc_t::nb, plasma_context_self(), plasma_desc_check(), PLASMA_ERR_ILLEGAL_VALUE, PLASMA_ERR_NOT_INITIALIZED, PLASMA_ERR_SEQUENCE_FLUSHED, PLASMA_ERR_UNALLOCATED, plasma_error(), plasma_fatal_error(), plasma_parallel_call_9, plasma_pctrsm(), plasma_request_fail(), PLASMA_SUCCESS, PlasmaConjTrans, PlasmaLeft, PlasmaLower, PlasmaNonUnit, PlasmaNoTrans, PlasmaUpper, plasma_request_t::status, and plasma_sequence_t::status.


| int PLASMA_csymm_Tile_Async | ( | PLASMA_enum | side, |
| PLASMA_enum | uplo, | ||
| PLASMA_Complex32_t | alpha, | ||
| PLASMA_desc * | A, | ||
| PLASMA_desc * | B, | ||
| PLASMA_Complex32_t | beta, | ||
| PLASMA_desc * | C, | ||
| PLASMA_sequence * | sequence, | ||
| PLASMA_request * | request | ||
| ) |
PLASMA_csymm_Tile_Async - Performs symmetric matrix multiplication. Non-blocking equivalent of PLASMA_csymm_Tile(). May return before the computation is finished. Allows for pipelining of operations ar runtime.
| [in] | sequence | Identifies the sequence of function calls that this call belongs to (for completion checks and exception handling purposes). |
| [out] | request | Identifies this function call (for exception handling purposes). |
Definition at line 303 of file csymm.c.
References A, B, C, plasma_desc_t::i, plasma_desc_t::j, plasma_desc_t::m, plasma_desc_t::mb, plasma_desc_t::n, plasma_desc_t::nb, plasma_context_self(), plasma_desc_check(), PLASMA_ERR_ILLEGAL_VALUE, PLASMA_ERR_NOT_INITIALIZED, PLASMA_ERR_SEQUENCE_FLUSHED, PLASMA_ERR_UNALLOCATED, plasma_error(), plasma_fatal_error(), plasma_parallel_call_9, plasma_pcsymm(), plasma_request_fail(), PLASMA_SUCCESS, PlasmaLeft, PlasmaLower, PlasmaRight, PlasmaUpper, plasma_request_t::status, and plasma_sequence_t::status.


| int PLASMA_csyr2k_Tile_Async | ( | PLASMA_enum | uplo, |
| PLASMA_enum | trans, | ||
| PLASMA_Complex32_t | alpha, | ||
| PLASMA_desc * | A, | ||
| PLASMA_desc * | B, | ||
| PLASMA_Complex32_t | beta, | ||
| PLASMA_desc * | C, | ||
| PLASMA_sequence * | sequence, | ||
| PLASMA_request * | request | ||
| ) |
PLASMA_csyr2k_Tile_Async - Performs symmetric rank-k update. Non-blocking equivalent of PLASMA_csyr2k_Tile(). May return before the computation is finished. Allows for pipelining of operations ar runtime.
| [in] | sequence | Identifies the sequence of function calls that this call belongs to (for completion checks and exception handling purposes). |
| [out] | request | Identifies this function call (for exception handling purposes). |
Definition at line 299 of file csyr2k.c.
References A, B, C, plasma_desc_t::m, plasma_desc_t::mb, plasma_desc_t::n, plasma_desc_t::nb, plasma_context_self(), plasma_desc_check(), PLASMA_ERR_ILLEGAL_VALUE, PLASMA_ERR_NOT_INITIALIZED, PLASMA_ERR_SEQUENCE_FLUSHED, PLASMA_ERR_UNALLOCATED, plasma_error(), plasma_fatal_error(), plasma_parallel_call_9, plasma_pcsyr2k(), plasma_request_fail(), PLASMA_SUCCESS, PlasmaLower, PlasmaNoTrans, PlasmaTrans, PlasmaUpper, plasma_request_t::status, and plasma_sequence_t::status.


| int PLASMA_csyrk_Tile_Async | ( | PLASMA_enum | uplo, |
| PLASMA_enum | trans, | ||
| PLASMA_Complex32_t | alpha, | ||
| PLASMA_desc * | A, | ||
| PLASMA_Complex32_t | beta, | ||
| PLASMA_desc * | C, | ||
| PLASMA_sequence * | sequence, | ||
| PLASMA_request * | request | ||
| ) |
PLASMA_csyrk_Tile_Async - Performs rank-k update. Non-blocking equivalent of PLASMA_csyrk_Tile(). May return before the computation is finished. Allows for pipelining of operations ar runtime.
| [in] | sequence | Identifies the sequence of function calls that this call belongs to (for completion checks and exception handling purposes). |
| [out] | request | Identifies this function call (for exception handling purposes). |
Definition at line 276 of file csyrk.c.
References A, C, plasma_desc_t::m, plasma_desc_t::mb, plasma_desc_t::n, plasma_desc_t::nb, plasma_context_self(), plasma_desc_check(), PLASMA_ERR_ILLEGAL_VALUE, PLASMA_ERR_NOT_INITIALIZED, PLASMA_ERR_SEQUENCE_FLUSHED, PLASMA_ERR_UNALLOCATED, plasma_error(), plasma_fatal_error(), plasma_parallel_call_8, plasma_pcsyrk(), plasma_request_fail(), PLASMA_SUCCESS, PlasmaLower, PlasmaNoTrans, PlasmaTrans, PlasmaUpper, plasma_request_t::status, and plasma_sequence_t::status.


| int PLASMA_cTile_to_Lapack_Async | ( | PLASMA_desc * | A, |
| PLASMA_Complex32_t * | Af77, | ||
| int | LDA, | ||
| PLASMA_sequence * | sequence, | ||
| PLASMA_request * | request | ||
| ) |
PLASMA_cTile_to_Lapack_Async - Conversion from LAPACK layout to tile layout. Non-blocking equivalent of PLASMA_cTile_to_Lapack(). May return before the computation is finished. Allows for pipelining of operations ar runtime.
| [in] | A | Descriptor of the PLASMA matrix in tile layout. |
| [in,out] | Af77 | LAPACK matrix. If PLASMA_TRANSLATION_MODE is set to PLASMA_INPLACE, Af77 has to be A->mat, else if PLASMA_TRANSLATION_MODE is set to PLASMA_OUTOFPLACE, Af77 has to be allocated before. |
| [in] | LDA | The leading dimension of the matrix Af77. |
| [in] | sequence | Identifies the sequence of function calls that this call belongs to (for completion checks and exception handling purposes). |
| [out] | request | Identifies this function call (for exception handling purposes). |
Definition at line 264 of file ctile.c.
References A, plasma_context_self(), plasma_desc_check(), PLASMA_ERR_ILLEGAL_VALUE, PLASMA_ERR_NOT_INITIALIZED, plasma_error(), plasma_fatal_error(), plasma_pctile_to_lapack(), plasma_static_call_5, and PLASMA_SUCCESS.

| int PLASMA_ctrmm_Tile_Async | ( | PLASMA_enum | side, |
| PLASMA_enum | uplo, | ||
| PLASMA_enum | transA, | ||
| PLASMA_enum | diag, | ||
| PLASMA_Complex32_t | alpha, | ||
| PLASMA_desc * | A, | ||
| PLASMA_desc * | B, | ||
| PLASMA_sequence * | sequence, | ||
| PLASMA_request * | request | ||
| ) |
PLASMA_ctrmm_Tile_Async - Performs triangular matrix multiplication. Non-blocking equivalent of PLASMA_ctrmm_Tile(). May return before the computation is finished. Allows for pipelining of operations ar runtime.
| [in] | sequence | Identifies the sequence of function calls that this call belongs to (for completion checks and exception handling purposes). |
| [out] | request | Identifies this function call (for exception handling purposes). |
Definition at line 298 of file ctrmm.c.
References A, B, plasma_desc_t::mb, plasma_desc_t::nb, plasma_context_self(), plasma_desc_check(), plasma_dynamic_call_9, PLASMA_ERR_ILLEGAL_VALUE, PLASMA_ERR_NOT_INITIALIZED, PLASMA_ERR_SEQUENCE_FLUSHED, PLASMA_ERR_UNALLOCATED, plasma_error(), plasma_fatal_error(), plasma_pctrmm(), plasma_request_fail(), PLASMA_SUCCESS, PlasmaConjTrans, PlasmaLeft, PlasmaLower, PlasmaNonUnit, PlasmaNoTrans, PlasmaRight, PlasmaTrans, PlasmaUnit, PlasmaUpper, plasma_request_t::status, and plasma_sequence_t::status.


| int PLASMA_ctrsm_Tile_Async | ( | PLASMA_enum | side, |
| PLASMA_enum | uplo, | ||
| PLASMA_enum | transA, | ||
| PLASMA_enum | diag, | ||
| PLASMA_Complex32_t | alpha, | ||
| PLASMA_desc * | A, | ||
| PLASMA_desc * | B, | ||
| PLASMA_sequence * | sequence, | ||
| PLASMA_request * | request | ||
| ) |
PLASMA_ctrsm_Tile_Async - Computes triangular solve. Non-blocking equivalent of PLASMA_ctrsm_Tile(). May return before the computation is finished. Allows for pipelining of operations ar runtime.
| [in] | sequence | Identifies the sequence of function calls that this call belongs to (for completion checks and exception handling purposes). |
| [out] | request | Identifies this function call (for exception handling purposes). |
Definition at line 298 of file ctrsm.c.
References A, B, plasma_desc_t::mb, plasma_desc_t::nb, plasma_context_self(), plasma_desc_check(), PLASMA_ERR_ILLEGAL_VALUE, PLASMA_ERR_NOT_INITIALIZED, PLASMA_ERR_SEQUENCE_FLUSHED, PLASMA_ERR_UNALLOCATED, plasma_error(), plasma_fatal_error(), plasma_parallel_call_9, plasma_pctrsm(), plasma_request_fail(), PLASMA_SUCCESS, PlasmaConjTrans, PlasmaLeft, PlasmaLower, PlasmaNonUnit, PlasmaNoTrans, PlasmaRight, PlasmaTrans, PlasmaUnit, PlasmaUpper, plasma_request_t::status, and plasma_sequence_t::status.


| int PLASMA_ctrsmpl_Tile_Async | ( | PLASMA_desc * | A, |
| PLASMA_desc * | L, | ||
| int * | IPIV, | ||
| PLASMA_desc * | B, | ||
| PLASMA_sequence * | sequence, | ||
| PLASMA_request * | request | ||
| ) |
PLASMA_ctrsmpl_Tile - Performs the forward substitution step of solving a system of linear equations after the tile LU factorization of the matrix. Non-blocking equivalent of PLASMA_ctrsmpl_Tile(). Returns control to the user thread before worker threads finish the computation to allow for pipelined execution of diferent routines.
| [in] | sequence | Identifies the sequence of function calls that this call belongs to (for completion checks and exception handling purposes). |
| [out] | request | Identifies this function call (for exception handling purposes). |
Definition at line 240 of file ctrsmpl.c.
References A, B, L, plasma_desc_t::mb, plasma_desc_t::nb, plasma_context_self(), plasma_desc_check(), PLASMA_ERR_ILLEGAL_VALUE, PLASMA_ERR_NOT_INITIALIZED, PLASMA_ERR_SEQUENCE_FLUSHED, PLASMA_ERR_UNALLOCATED, plasma_error(), plasma_fatal_error(), plasma_parallel_call_6, plasma_pctrsmpl(), plasma_request_fail(), PLASMA_SUCCESS, plasma_request_t::status, and plasma_sequence_t::status.


| int PLASMA_ctrsmrv_Tile_Async | ( | PLASMA_enum | side, |
| PLASMA_enum | uplo, | ||
| PLASMA_enum | transA, | ||
| PLASMA_enum | diag, | ||
| PLASMA_Complex32_t | alpha, | ||
| PLASMA_desc * | A, | ||
| PLASMA_desc * | B, | ||
| PLASMA_sequence * | sequence, | ||
| PLASMA_request * | request | ||
| ) |
PLASMA_ctrsmrv_Tile_Async - Computes triangular solve. Non-blocking equivalent of PLASMA_ctrsmrv_Tile(). May return before the computation is finished. Allows for pipelining of operations ar runtime.
| [in] | sequence | Identifies the sequence of function calls that this call belongs to (for completion checks and exception handling purposes). |
| [out] | request | Identifies this function call (for exception handling purposes). |
Definition at line 298 of file ctrsmrv.c.
References A, B, plasma_desc_t::mb, plasma_desc_t::nb, plasma_context_self(), plasma_desc_check(), plasma_dynamic_call_9, PLASMA_ERR_ILLEGAL_VALUE, PLASMA_ERR_NOT_INITIALIZED, PLASMA_ERR_SEQUENCE_FLUSHED, PLASMA_ERR_UNALLOCATED, plasma_error(), plasma_fatal_error(), plasma_pctrsmrv(), plasma_request_fail(), PLASMA_SUCCESS, PlasmaConjTrans, PlasmaLeft, PlasmaLower, PlasmaNonUnit, PlasmaNoTrans, PlasmaRight, PlasmaTrans, PlasmaUnit, PlasmaUpper, plasma_request_t::status, and plasma_sequence_t::status.


| int PLASMA_ctrtri_Tile_Async | ( | PLASMA_enum | uplo, |
| PLASMA_enum | diag, | ||
| PLASMA_desc * | A, | ||
| PLASMA_sequence * | sequence, | ||
| PLASMA_request * | request | ||
| ) |
PLASMA_ctrtri_Tile_Async - Computes the inverse of a complex upper or lower triangular matrix A. Non-blocking equivalent of PLASMA_ctrtri_Tile(). May return before the computation is finished. Allows for pipelining of operations ar runtime.
| [in] | sequence | Identifies the sequence of function calls that this call belongs to (for completion checks and exception handling purposes). |
| [out] | request | Identifies this function call (for exception handling purposes). |
Definition at line 240 of file ctrtri.c.
References A, plasma_desc_t::mb, plasma_desc_t::nb, plasma_context_self(), plasma_desc_check(), plasma_dynamic_call_5, PLASMA_ERR_ILLEGAL_VALUE, PLASMA_ERR_NOT_INITIALIZED, PLASMA_ERR_SEQUENCE_FLUSHED, PLASMA_ERR_UNALLOCATED, plasma_error(), plasma_fatal_error(), plasma_request_fail(), PLASMA_SUCCESS, PlasmaLower, PlasmaNonUnit, PlasmaUnit, PlasmaUpper, plasma_request_t::status, and plasma_sequence_t::status.


| int PLASMA_cunglq_Tile_Async | ( | PLASMA_desc * | A, |
| PLASMA_desc * | T, | ||
| PLASMA_desc * | Q, | ||
| PLASMA_sequence * | sequence, | ||
| PLASMA_request * | request | ||
| ) |
Non-blocking equivalent of PLASMA_cunglq_Tile(). May return before the computation is finished. Allows for pipelining of operations ar runtime.
| [in] | sequence | Identifies the sequence of function calls that this call belongs to (for completion checks and exception handling purposes). |
| [out] | request | Identifies this function call (for exception handling purposes). |
Definition at line 249 of file cunglq.c.
References A, plasma_context_struct::householder, plasma_desc_t::mb, plasma_desc_t::nb, plasma_context_self(), plasma_desc_check(), plasma_dynamic_call_5, plasma_dynamic_call_6, PLASMA_ERR_ILLEGAL_VALUE, PLASMA_ERR_NOT_INITIALIZED, PLASMA_ERR_SEQUENCE_FLUSHED, PLASMA_ERR_UNALLOCATED, plasma_error(), plasma_fatal_error(), PLASMA_FLAT_HOUSEHOLDER, plasma_pcunglq(), plasma_request_fail(), PLASMA_RHBLK, PLASMA_SUCCESS, Q, plasma_request_t::status, plasma_sequence_t::status, and T.


| int PLASMA_cungqr_Tile_Async | ( | PLASMA_desc * | A, |
| PLASMA_desc * | T, | ||
| PLASMA_desc * | Q, | ||
| PLASMA_sequence * | sequence, | ||
| PLASMA_request * | request | ||
| ) |
Non-blocking equivalent of PLASMA_cungqr_Tile(). May return before the computation is finished. Allows for pipelining of operations ar runtime.
| [in] | sequence | Identifies the sequence of function calls that this call belongs to (for completion checks and exception handling purposes). |
| [out] | request | Identifies this function call (for exception handling purposes). |
Definition at line 247 of file cungqr.c.
References A, plasma_context_struct::householder, plasma_desc_t::mb, plasma_desc_t::nb, plasma_context_self(), plasma_desc_check(), plasma_dynamic_call_5, plasma_dynamic_call_6, PLASMA_ERR_ILLEGAL_VALUE, PLASMA_ERR_NOT_INITIALIZED, PLASMA_ERR_SEQUENCE_FLUSHED, PLASMA_ERR_UNALLOCATED, plasma_error(), plasma_fatal_error(), PLASMA_FLAT_HOUSEHOLDER, plasma_pcungqr(), plasma_pcungqrrh(), plasma_request_fail(), PLASMA_RHBLK, PLASMA_SUCCESS, Q, plasma_request_t::status, plasma_sequence_t::status, and T.


| int PLASMA_cunmlq_Tile_Async | ( | PLASMA_enum | side, |
| PLASMA_enum | trans, | ||
| PLASMA_desc * | A, | ||
| PLASMA_desc * | T, | ||
| PLASMA_desc * | B, | ||
| PLASMA_sequence * | sequence, | ||
| PLASMA_request * | request | ||
| ) |
Non-blocking equivalent of PLASMA_cunmlq_Tile(). May return before the computation is finished. Allows for pipelining of operations ar runtime.
| [in] | sequence | Identifies the sequence of function calls that this call belongs to (for completion checks and exception handling purposes). |
| [out] | request | Identifies this function call (for exception handling purposes). |
Definition at line 295 of file cunmlq.c.
References A, B, plasma_context_struct::householder, plasma_desc_t::mb, plasma_desc_t::nb, plasma_context_self(), plasma_desc_check(), plasma_dynamic_call_7, plasma_dynamic_call_8, PLASMA_ERR_ILLEGAL_VALUE, PLASMA_ERR_NOT_INITIALIZED, PLASMA_ERR_SEQUENCE_FLUSHED, PLASMA_ERR_UNALLOCATED, plasma_error(), plasma_fatal_error(), PLASMA_FLAT_HOUSEHOLDER, plasma_parallel_call_7, plasma_pcunmlq(), plasma_request_fail(), PLASMA_RHBLK, PLASMA_SUCCESS, PlasmaConjTrans, PlasmaLeft, PlasmaNoTrans, PlasmaRight, plasma_request_t::status, plasma_sequence_t::status, and T.


| int PLASMA_cunmqr_Tile_Async | ( | PLASMA_enum | side, |
| PLASMA_enum | trans, | ||
| PLASMA_desc * | A, | ||
| PLASMA_desc * | T, | ||
| PLASMA_desc * | B, | ||
| PLASMA_sequence * | sequence, | ||
| PLASMA_request * | request | ||
| ) |
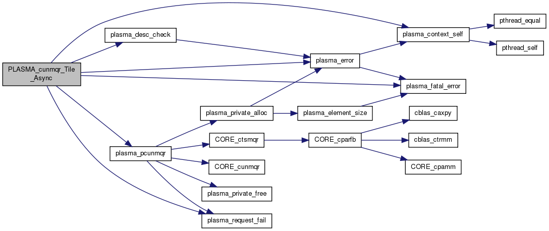
Non-blocking equivalent of PLASMA_cunmqr_Tile(). May return before the computation is finished. Allows for pipelining of operations ar runtime.
| [in] | sequence | Identifies the sequence of function calls that this call belongs to (for completion checks and exception handling purposes). |
| [out] | request | Identifies this function call (for exception handling purposes). |
Definition at line 298 of file cunmqr.c.
References A, B, plasma_context_struct::householder, plasma_desc_t::mb, plasma_desc_t::nb, plasma_context_self(), plasma_desc_check(), plasma_dynamic_call_7, plasma_dynamic_call_8, PLASMA_ERR_ILLEGAL_VALUE, PLASMA_ERR_NOT_INITIALIZED, PLASMA_ERR_SEQUENCE_FLUSHED, PLASMA_ERR_UNALLOCATED, plasma_error(), plasma_fatal_error(), PLASMA_FLAT_HOUSEHOLDER, plasma_parallel_call_7, plasma_pcunmqr(), plasma_request_fail(), PLASMA_RHBLK, PLASMA_SUCCESS, PlasmaConjTrans, PlasmaLeft, PlasmaNoTrans, PlasmaRight, plasma_request_t::status, plasma_sequence_t::status, and T.

