|
PLASMA
2.4.5
PLASMA - Parallel Linear Algebra for Scalable Multi-core Architectures
|
This is the group of single complex functions using the simple user interface.
| int PLASMA_cgebrd | ( | PLASMA_enum | jobu, |
| PLASMA_enum | jobvt, | ||
| int | M, | ||
| int | N, | ||
| PLASMA_Complex32_t * | A, | ||
| int | LDA, | ||
| float * | D, | ||
| float * | E, | ||
| PLASMA_Complex32_t * | U, | ||
| int | LDU, | ||
| PLASMA_Complex32_t * | VT, | ||
| int | LDVT, | ||
| PLASMA_desc * | descT | ||
| ) |
PLASMA_cgebrd - computes the singular value decomposition (SVD) of a complex M-by-N matrix A, optionally computing the left and/or right singular vectors. The SVD is written
A = U * SIGMA * transpose(V)
where SIGMA is an M-by-N matrix which is zero except for its min(m,n) diagonal elements, U is an M-by-M orthogonal matrix, and V is an N-by-N orthogonal matrix. The diagonal elements of SIGMA are the singular values of A; they are real and non-negative, and are returned in descending order. The first min(m,n) columns of U and V are the left and right singular vectors of A.
Note that the routine returns V**T, not V. Not LAPACK Compliant for now! Note: Only PlasmaNoVec supported!
| [in] | jobu | Specifies options for computing all or part of the matrix U. Intended usage: = PlasmaVec: all M columns of U are returned in array U; = PlasmaNoVec: no columns of U (no left singular vectors) are computed. Note: Only PlasmaNoVec supported! |
| [in] | jobvt | Specifies options for computing all or part of the matrix V**H. Intended usage: = PlasmaVec: all M columns of U are returned in array U; = PlasmaNoVec: no columns of U (no left singular vectors) are computed. Note: Only PlasmaNoVec supported! |
| [in] | M | The number of rows of the matrix A. M >= 0. |
| [in] | N | The number of columns of the matrix A. N >= 0. |
| [in,out] | A | On entry, the M-by-N matrix A. On exit, if JOBU = 'O', A is overwritten with the first min(m,n) columns of U (the left singular vectors, stored columnwise); if JOBVT = 'O', A is overwritten with the first min(m,n) rows of V**H (the right singular vectors, stored rowwise); if JOBU .ne. 'O' and JOBVT .ne. 'O', the contents of A are destroyed. |
| [in] | LDA | The leading dimension of the array A. LDA >= max(1,M). |
| [out] | S | The real singular values of A, sorted so that S(i) >= S(i+1). |
| [out] | U | (LDU,M) if JOBU = 'A' or (LDU,min(M,N)) if JOBU = 'S'. If JOBU = 'A', U contains the M-by-M unitary matrix U; if JOBU = 'S', U contains the first min(m,n) columns of U (the left singular vectors, stored columnwise); if JOBU = 'N' or 'O', U is not referenced. |
| [in] | LDU | The leading dimension of the array U. LDU >= 1; if JOBU = 'S' or 'A', LDU >= M. |
| [out] | VT | If JOBVT = 'A', VT contains the N-by-N unitary matrix V**H; if JOBVT = 'S', VT contains the first min(m,n) rows of V**H (the right singular vectors, stored rowwise); if JOBVT = 'N' or 'O', VT is not referenced. |
| [in] | LDVT | The leading dimension of the array VT. LDVT >= 1; if JOBVT = 'A', LDVT >= N; if JOBVT = 'S', LDVT >= min(M,N). |
| [in,out] | descT | On entry, descriptor as return by PLASMA_Alloc_Workspace_cgesvd On exit, contains auxiliary factorization data. |
| PLASMA_SUCCESS | successful exit |
| <0 | if -i, the i-th argument had an illegal value |
Definition at line 122 of file cgebrd.c.
References plasma_desc_t::m, max, min, plasma_desc_t::n, PLASMA_cgebrd_Tile_Async(), plasma_ciplap2tile, plasma_ciptile2lap, plasma_context_self(), plasma_cooplap2tile, plasma_cooptile2lap, plasma_desc_check(), plasma_desc_mat_free(), plasma_dynamic_sync, PLASMA_ERR_NOT_INITIALIZED, plasma_error(), plasma_fatal_error(), PLASMA_FUNC_CGEBRD, PLASMA_IB, PLASMA_NB, PLASMA_OUTOFPLACE, PLASMA_REQUEST_INITIALIZER, plasma_sequence_create(), plasma_sequence_destroy(), PLASMA_SUCCESS, PLASMA_TRANSLATION, plasma_tune(), PlasmaNoVec, PlasmaVec, and plasma_sequence_t::status.


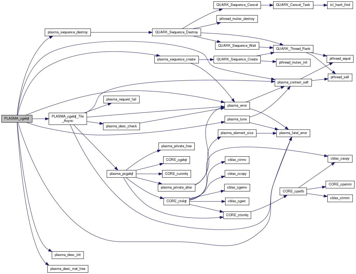
| int PLASMA_cgelqf | ( | int | M, |
| int | N, | ||
| PLASMA_Complex32_t * | A, | ||
| int | LDA, | ||
| PLASMA_Complex32_t * | T | ||
| ) |
PLASMA_cgelqf - Computes the tile LQ factorization of a complex M-by-N matrix A: A = L * Q.
| [in] | M | The number of rows of the matrix A. M >= 0. |
| [in] | N | The number of columns of the matrix A. N >= 0. |
| [in,out] | A | On entry, the M-by-N matrix A. On exit, the elements on and below the diagonal of the array contain the m-by-min(M,N) lower trapezoidal matrix L (L is lower triangular if M <= N); the elements above the diagonal represent the unitary matrix Q as a product of elementary reflectors, stored by tiles. |
| [in] | LDA | The leading dimension of the array A. LDA >= max(1,M). |
| [out] | T | On exit, auxiliary factorization data, required by PLASMA_cgelqs to solve the system of equations. |
| PLASMA_SUCCESS | successful exit |
| <0 | if -i, the i-th argument had an illegal value |
Definition at line 62 of file cgelqf.c.
References plasma_context_struct::householder, plasma_desc_t::mat, max, min, PLASMA_cgelqf_Tile_Async(), plasma_ciplap2tile, plasma_ciptile2lap, plasma_context_self(), plasma_cooplap2tile, plasma_cooptile2lap, plasma_desc_init(), plasma_desc_mat_free(), plasma_dynamic_sync, PLASMA_ERR_NOT_INITIALIZED, plasma_error(), plasma_fatal_error(), PLASMA_FLAT_HOUSEHOLDER, PLASMA_FUNC_CGELS, PLASMA_IB, PLASMA_NB, PLASMA_OUTOFPLACE, PLASMA_REQUEST_INITIALIZER, plasma_sequence_create(), plasma_sequence_destroy(), PLASMA_SUCCESS, PLASMA_TRANSLATION, plasma_tune(), PlasmaComplexFloat, plasma_sequence_t::status, and T.


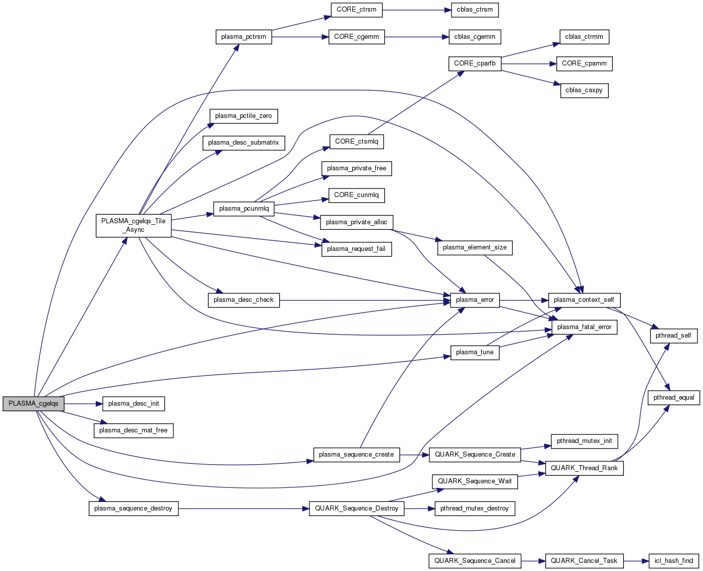
| int PLASMA_cgelqs | ( | int | M, |
| int | N, | ||
| int | NRHS, | ||
| PLASMA_Complex32_t * | A, | ||
| int | LDA, | ||
| PLASMA_Complex32_t * | T, | ||
| PLASMA_Complex32_t * | B, | ||
| int | LDB | ||
| ) |
PLASMA_cgelqs - Compute a minimum-norm solution min || A*X - B || using the LQ factorization A = L*Q computed by PLASMA_cgelqf.
| [in] | M | The number of rows of the matrix A. M >= 0. |
| [in] | N | The number of columns of the matrix A. N >= M >= 0. |
| [in] | NRHS | The number of columns of B. NRHS >= 0. |
| [in] | A | Details of the LQ factorization of the original matrix A as returned by PLASMA_cgelqf. |
| [in] | LDA | The leading dimension of the array A. LDA >= M. |
| [in] | T | Auxiliary factorization data, computed by PLASMA_cgelqf. |
| [in,out] | B | On entry, the M-by-NRHS right hand side matrix B. On exit, the N-by-NRHS solution matrix X. |
| [in] | LDB | The leading dimension of the array B. LDB >= N. |
| PLASMA_SUCCESS | successful exit |
| <0 | if -i, the i-th argument had an illegal value |
Definition at line 67 of file cgelqs.c.
References plasma_context_struct::householder, plasma_desc_t::mat, max, min, PLASMA_cgelqs_Tile_Async(), plasma_ciplap2tile, plasma_ciptile2lap, plasma_context_self(), plasma_cooplap2tile, plasma_cooptile2lap, plasma_desc_init(), plasma_desc_mat_free(), plasma_dynamic_sync, PLASMA_ERR_NOT_INITIALIZED, plasma_error(), plasma_fatal_error(), PLASMA_FLAT_HOUSEHOLDER, PLASMA_FUNC_CGELS, PLASMA_IB, PLASMA_NB, PLASMA_OUTOFPLACE, PLASMA_REQUEST_INITIALIZER, plasma_sequence_create(), plasma_sequence_destroy(), PLASMA_SUCCESS, PLASMA_TRANSLATION, plasma_tune(), PlasmaComplexFloat, plasma_sequence_t::status, and T.


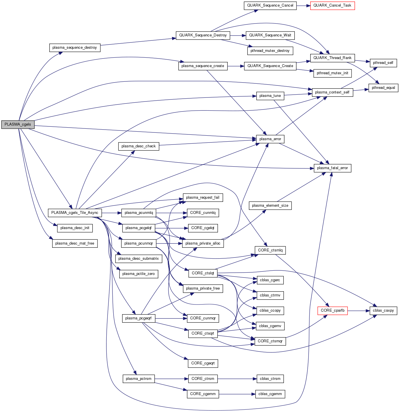
| int PLASMA_cgels | ( | PLASMA_enum | trans, |
| int | M, | ||
| int | N, | ||
| int | NRHS, | ||
| PLASMA_Complex32_t * | A, | ||
| int | LDA, | ||
| PLASMA_Complex32_t * | T, | ||
| PLASMA_Complex32_t * | B, | ||
| int | LDB | ||
| ) |
PLASMA_cgels - solves overdetermined or underdetermined linear systems involving an M-by-N matrix A using the QR or the LQ factorization of A. It is assumed that A has full rank. The following options are provided:
system, i.e., solve the least squares problem: minimize || B - A*X ||.
system A * X = B.
Several right hand side vectors B and solution vectors X can be handled in a single call; they are stored as the columns of the M-by-NRHS right hand side matrix B and the N-by-NRHS solution matrix X.
| [in] | trans | Intended usage: = PlasmaNoTrans: the linear system involves A; = PlasmaConjTrans: the linear system involves A**H. Currently only PlasmaNoTrans is supported. |
| [in] | M | The number of rows of the matrix A. M >= 0. |
| [in] | N | The number of columns of the matrix A. N >= 0. |
| [in] | NRHS | The number of right hand sides, i.e., the number of columns of the matrices B and X. NRHS >= 0. |
| [in,out] | A | On entry, the M-by-N matrix A. On exit, if M >= N, A is overwritten by details of its QR factorization as returned by PLASMA_cgeqrf; if M < N, A is overwritten by details of its LQ factorization as returned by PLASMA_cgelqf. |
| [in] | LDA | The leading dimension of the array A. LDA >= max(1,M). |
| [out] | T | On exit, auxiliary factorization data. |
| [in,out] | B | On entry, the M-by-NRHS matrix B of right hand side vectors, stored columnwise; On exit, if return value = 0, B is overwritten by the solution vectors, stored columnwise: if M >= N, rows 1 to N of B contain the least squares solution vectors; the residual sum of squares for the solution in each column is given by the sum of squares of the modulus of elements N+1 to M in that column; if M < N, rows 1 to N of B contain the minimum norm solution vectors; |
| [in] | LDB | The leading dimension of the array B. LDB >= MAX(1,M,N). |
| PLASMA_SUCCESS | successful exit |
| <0 | if -i, the i-th argument had an illegal value |
Definition at line 94 of file cgels.c.
References plasma_context_struct::householder, plasma_desc_t::mat, max, min, PLASMA_cgels_Tile_Async(), plasma_ciplap2tile, plasma_ciptile2lap, plasma_context_self(), plasma_cooplap2tile, plasma_cooptile2lap, plasma_desc_init(), plasma_desc_mat_free(), plasma_dynamic_sync, PLASMA_ERR_NOT_INITIALIZED, PLASMA_ERR_NOT_SUPPORTED, plasma_error(), plasma_fatal_error(), PLASMA_FLAT_HOUSEHOLDER, PLASMA_FUNC_CGELS, PLASMA_IB, PLASMA_NB, PLASMA_OUTOFPLACE, PLASMA_REQUEST_INITIALIZER, plasma_sequence_create(), plasma_sequence_destroy(), PLASMA_SUCCESS, PLASMA_TRANSLATION, plasma_tune(), PlasmaComplexFloat, PlasmaNoTrans, plasma_sequence_t::status, and T.


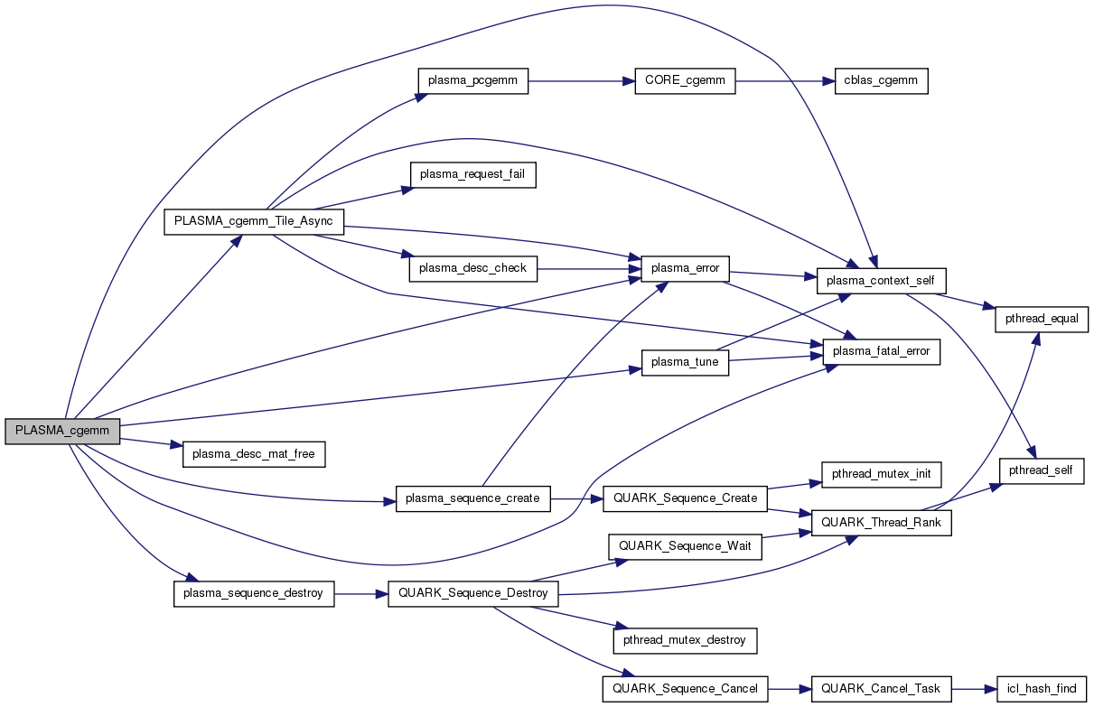
| int PLASMA_cgemm | ( | PLASMA_enum | transA, |
| PLASMA_enum | transB, | ||
| int | M, | ||
| int | N, | ||
| int | K, | ||
| PLASMA_Complex32_t | alpha, | ||
| PLASMA_Complex32_t * | A, | ||
| int | LDA, | ||
| PLASMA_Complex32_t * | B, | ||
| int | LDB, | ||
| PLASMA_Complex32_t | beta, | ||
| PLASMA_Complex32_t * | C, | ||
| int | LDC | ||
| ) |
PLASMA_cgemm - Performs one of the matrix-matrix operations
,
where op( X ) is one of
op( X ) = X or op( X ) = X' or op( X ) = conjfg( X' )
alpha and beta are scalars, and A, B and C are matrices, with op( A ) an m by k matrix, op( B ) a k by n matrix and C an m by n matrix.
| [in] | transA | Specifies whether the matrix A is transposed, not transposed or conjfugate transposed: = PlasmaNoTrans: A is not transposed; = PlasmaTrans: A is transposed; = PlasmaConjTrans: A is conjfugate transposed. |
| [in] | transB | Specifies whether the matrix B is transposed, not transposed or conjfugate transposed: = PlasmaNoTrans: B is not transposed; = PlasmaTrans: B is transposed; = PlasmaConjTrans: B is conjfugate transposed. |
| [in] | M | M specifies the number of rows of the matrix op( A ) and of the matrix C. M >= 0. |
| [in] | N | N specifies the number of columns of the matrix op( B ) and of the matrix C. N >= 0. |
| [in] | K | K specifies the number of columns of the matrix op( A ) and the number of rows of the matrix op( B ). K >= 0. |
| [in] | alpha | alpha specifies the scalar alpha |
| [in] | A | A is a LDA-by-ka matrix, where ka is K when transA = PlasmaNoTrans, and is M otherwise. |
| [in] | LDA | The leading dimension of the array A. LDA >= max(1,M). |
| [in] | B | B is a LDB-by-kb matrix, where kb is N when transB = PlasmaNoTrans, and is K otherwise. |
| [in] | LDB | The leading dimension of the array B. LDB >= max(1,N). |
| [in] | beta | beta specifies the scalar beta |
| [in,out] | C | C is a LDC-by-N matrix. On exit, the array is overwritten by the M by N matrix ( alpha*op( A )*op( B ) + beta*C ) |
| [in] | LDC | The leading dimension of the array C. LDC >= max(1,M). |
| PLASMA_SUCCESS | successful exit |
Definition at line 96 of file cgemm.c.
References max, PLASMA_cgemm_Tile_Async(), plasma_ciplap2tile, plasma_ciptile2lap, plasma_context_self(), plasma_cooplap2tile, plasma_cooptile2lap, plasma_desc_mat_free(), plasma_dynamic_sync, PLASMA_ERR_NOT_INITIALIZED, plasma_error(), plasma_fatal_error(), PLASMA_FUNC_CGEMM, PLASMA_NB, PLASMA_OUTOFPLACE, PLASMA_REQUEST_INITIALIZER, plasma_sequence_create(), plasma_sequence_destroy(), PLASMA_SUCCESS, PLASMA_TRANSLATION, plasma_tune(), PlasmaConjTrans, PlasmaNoTrans, PlasmaTrans, and plasma_sequence_t::status.


| int PLASMA_cgeqrf | ( | int | M, |
| int | N, | ||
| PLASMA_Complex32_t * | A, | ||
| int | LDA, | ||
| PLASMA_Complex32_t * | T | ||
| ) |
PLASMA_cgeqrf - Computes the tile QR factorization of a complex M-by-N matrix A: A = Q * R.
| [in] | M | The number of rows of the matrix A. M >= 0. |
| [in] | N | The number of columns of the matrix A. N >= 0. |
| [in,out] | A | On entry, the M-by-N matrix A. On exit, the elements on and above the diagonal of the array contain the min(M,N)-by-N upper trapezoidal matrix R (R is upper triangular if M >= N); the elements below the diagonal represent the unitary matrix Q as a product of elementary reflectors stored by tiles. |
| [in] | LDA | The leading dimension of the array A. LDA >= max(1,M). |
| [out] | T | On exit, auxiliary factorization data, required by PLASMA_cgeqrs to solve the system of equations. |
| PLASMA_SUCCESS | successful exit |
| <0 | if -i, the i-th argument had an illegal value |
Definition at line 61 of file cgeqrf.c.
References plasma_context_struct::householder, plasma_desc_t::mat, max, min, PLASMA_cgeqrf_Tile_Async(), plasma_ciplap2tile, plasma_ciptile2lap, plasma_context_self(), plasma_cooplap2tile, plasma_cooptile2lap, plasma_desc_init(), plasma_desc_mat_free(), plasma_dynamic_sync, PLASMA_ERR_NOT_INITIALIZED, plasma_error(), plasma_fatal_error(), PLASMA_FLAT_HOUSEHOLDER, PLASMA_FUNC_CGELS, PLASMA_IB, PLASMA_NB, PLASMA_OUTOFPLACE, PLASMA_REQUEST_INITIALIZER, plasma_sequence_create(), plasma_sequence_destroy(), PLASMA_SUCCESS, PLASMA_TRANSLATION, plasma_tune(), PlasmaComplexFloat, plasma_sequence_t::status, and T.


| int PLASMA_cgeqrs | ( | int | M, |
| int | N, | ||
| int | NRHS, | ||
| PLASMA_Complex32_t * | A, | ||
| int | LDA, | ||
| PLASMA_Complex32_t * | T, | ||
| PLASMA_Complex32_t * | B, | ||
| int | LDB | ||
| ) |
PLASMA_cgeqrs - Compute a minimum-norm solution min || A*X - B || using the RQ factorization A = R*Q computed by PLASMA_cgeqrf.
| [in] | M | The number of rows of the matrix A. M >= 0. |
| [in] | N | The number of columns of the matrix A. N >= M >= 0. |
| [in] | NRHS | The number of columns of B. NRHS >= 0. |
| [in,out] | A | Details of the QR factorization of the original matrix A as returned by PLASMA_cgeqrf. |
| [in] | LDA | The leading dimension of the array A. LDA >= M. |
| [in] | T | Auxiliary factorization data, computed by PLASMA_cgeqrf. |
| [in,out] | B | On entry, the m-by-nrhs right hand side matrix B. On exit, the n-by-nrhs solution matrix X. |
| [in] | LDB | The leading dimension of the array B. LDB >= max(1,N). |
| PLASMA_SUCCESS | successful exit |
| <0 | if -i, the i-th argument had an illegal value |
Definition at line 67 of file cgeqrs.c.
References plasma_context_struct::householder, plasma_desc_t::mat, max, min, PLASMA_cgeqrs_Tile_Async(), plasma_ciplap2tile, plasma_ciptile2lap, plasma_context_self(), plasma_cooplap2tile, plasma_cooptile2lap, plasma_desc_init(), plasma_desc_mat_free(), plasma_dynamic_sync, PLASMA_ERR_NOT_INITIALIZED, plasma_error(), plasma_fatal_error(), PLASMA_FLAT_HOUSEHOLDER, PLASMA_FUNC_CGELS, PLASMA_IB, PLASMA_NB, PLASMA_OUTOFPLACE, PLASMA_REQUEST_INITIALIZER, plasma_sequence_create(), plasma_sequence_destroy(), PLASMA_SUCCESS, PLASMA_TRANSLATION, plasma_tune(), PlasmaComplexFloat, plasma_sequence_t::status, and T.


| int PLASMA_cgesv | ( | int | N, |
| int | NRHS, | ||
| PLASMA_Complex32_t * | A, | ||
| int | LDA, | ||
| int * | IPIV, | ||
| PLASMA_Complex32_t * | B, | ||
| int | LDB | ||
| ) |
PLASMA_cgesv - Computes the solution to a system of linear equations A * X = B, where A is an N-by-N matrix and X and B are N-by-NRHS matrices. The tile LU decomposition with partial tile pivoting and row interchanges is used to factor A. The factored form of A is then used to solve the system of equations A * X = B.
| [in] | N | The number of linear equations, i.e., the order of the matrix A. N >= 0. |
| [in] | NRHS | The number of right hand sides, i.e., the number of columns of the matrix B. NRHS >= 0. |
| [in,out] | A | On entry, the N-by-N coefficient matrix A. On exit, the tile L and U factors from the factorization. |
| [in] | LDA | The leading dimension of the array A. LDA >= max(1,N). |
| [out] | IPIV | On exit, the pivot indices that define the permutations. |
| [in,out] | B | On entry, the N-by-NRHS matrix of right hand side matrix B. On exit, if return value = 0, the N-by-NRHS solution matrix X. |
| [in] | LDB | The leading dimension of the array B. LDB >= max(1,N). |
| PLASMA_SUCCESS | successful exit |
| <0 | if -i, the i-th argument had an illegal value |
| >0 | if i, U(i,i) is exactly zero. The factorization has been completed, but the factor U is exactly singular, so the solution could not be computed. |
Definition at line 70 of file cgesv.c.
References max, min, PLASMA_cgesv_Tile_Async(), plasma_ciplap2tile, plasma_ciptile2lap, plasma_context_self(), plasma_cooplap2tile, plasma_cooptile2lap, plasma_desc_mat_free(), plasma_dynamic_sync, PLASMA_ERR_NOT_INITIALIZED, plasma_error(), PLASMA_FUNC_CGESV, PLASMA_NB, PLASMA_OUTOFPLACE, PLASMA_REQUEST_INITIALIZER, plasma_sequence_create(), plasma_sequence_destroy(), PLASMA_SUCCESS, PLASMA_TRANSLATION, plasma_tune(), and plasma_sequence_t::status.


| int PLASMA_cgesv_incpiv | ( | int | N, |
| int | NRHS, | ||
| PLASMA_Complex32_t * | A, | ||
| int | LDA, | ||
| PLASMA_Complex32_t * | L, | ||
| int * | IPIV, | ||
| PLASMA_Complex32_t * | B, | ||
| int | LDB | ||
| ) |
PLASMA_cgesv_incpiv - Computes the solution to a system of linear equations A * X = B, where A is an N-by-N matrix and X and B are N-by-NRHS matrices. The tile LU decomposition with partial tile pivoting and row interchanges is used to factor A. The factored form of A is then used to solve the system of equations A * X = B.
| [in] | N | The number of linear equations, i.e., the order of the matrix A. N >= 0. |
| [in] | NRHS | The number of right hand sides, i.e., the number of columns of the matrix B. NRHS >= 0. |
| [in,out] | A | On entry, the N-by-N coefficient matrix A. On exit, the tile L and U factors from the factorization (not equivalent to LAPACK). |
| [in] | LDA | The leading dimension of the array A. LDA >= max(1,N). |
| [out] | L | On exit, auxiliary factorization data, related to the tile L factor, necessary to solve the system of equations. |
| [out] | IPIV | On exit, the pivot indices that define the permutations (not equivalent to LAPACK). |
| [in,out] | B | On entry, the N-by-NRHS matrix of right hand side matrix B. On exit, if return value = 0, the N-by-NRHS solution matrix X. |
| [in] | LDB | The leading dimension of the array B. LDB >= max(1,N). |
| PLASMA_SUCCESS | successful exit |
| <0 | if -i, the i-th argument had an illegal value |
| >0 | if i, U(i,i) is exactly zero. The factorization has been completed, but the factor U is exactly singular, so the solution could not be computed. |
Definition at line 73 of file cgesv_incpiv.c.
References L, plasma_desc_t::mat, max, min, PLASMA_cgesv_incpiv_Tile_Async(), plasma_ciplap2tile, plasma_ciptile2lap, plasma_context_self(), plasma_cooplap2tile, plasma_cooptile2lap, plasma_desc_init(), plasma_desc_mat_free(), plasma_dynamic_sync, PLASMA_ERR_NOT_INITIALIZED, plasma_error(), PLASMA_FUNC_CGESV, PLASMA_IB, PLASMA_NB, PLASMA_OUTOFPLACE, PLASMA_REQUEST_INITIALIZER, plasma_sequence_create(), plasma_sequence_destroy(), PLASMA_SUCCESS, PLASMA_TRANSLATION, plasma_tune(), PlasmaComplexFloat, and plasma_sequence_t::status.


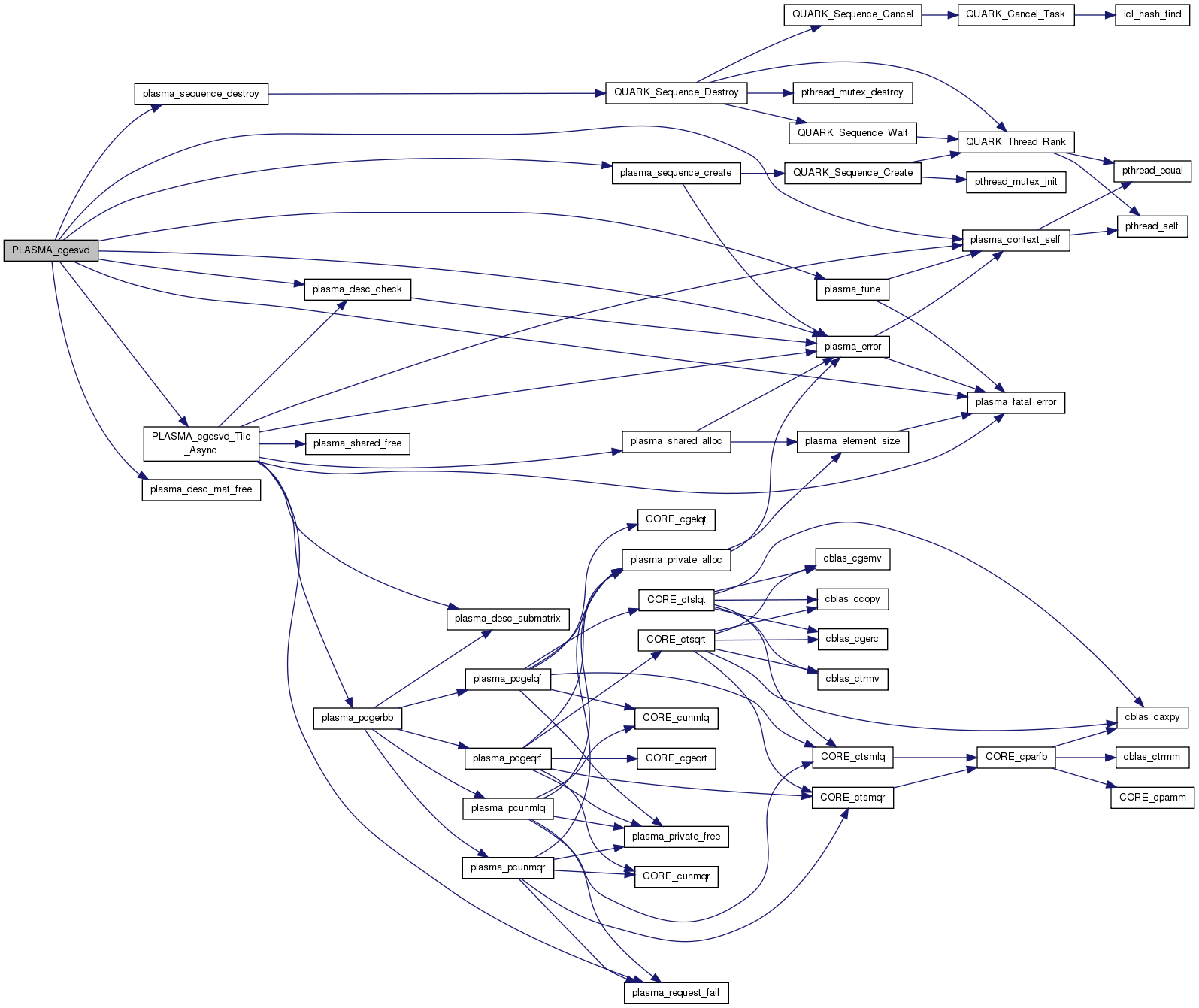
| int PLASMA_cgesvd | ( | PLASMA_enum | jobu, |
| PLASMA_enum | jobvt, | ||
| int | M, | ||
| int | N, | ||
| PLASMA_Complex32_t * | A, | ||
| int | LDA, | ||
| float * | S, | ||
| PLASMA_Complex32_t * | U, | ||
| int | LDU, | ||
| PLASMA_Complex32_t * | VT, | ||
| int | LDVT, | ||
| PLASMA_desc * | descT | ||
| ) |
PLASMA_cgesvd - computes the singular value decomposition (SVD) of a complex M-by-N matrix A, optionally computing the left and/or right singular vectors. The SVD is written
A = U * SIGMA * transpose(V)
where SIGMA is an M-by-N matrix which is zero except for its min(m,n) diagonal elements, U is an M-by-M orthogonal matrix, and V is an N-by-N orthogonal matrix. The diagonal elements of SIGMA are the singular values of A; they are real and non-negative, and are returned in descending order. The first min(m,n) columns of U and V are the left and right singular vectors of A.
Note that the routine returns V**T, not V. Not LAPACK Compliant for now! Note: Only PlasmaNoVec supported!
| [in] | jobu | Specifies options for computing all or part of the matrix U. Intended usage: = PlasmaVec: all M columns of U are returned in array U; = PlasmaNoVec: no columns of U (no left singular vectors) are computed. Note: Only PlasmaNoVec supported! |
| [in] | jobvt | Specifies options for computing all or part of the matrix V**H. Intended usage: = PlasmaVec: all M columns of U are returned in array U; = PlasmaNoVec: no columns of U (no left singular vectors) are computed. Note: Only PlasmaNoVec supported! |
| [in] | M | The number of rows of the matrix A. M >= 0. |
| [in] | N | The number of columns of the matrix A. N >= 0. |
| [in,out] | A | On entry, the M-by-N matrix A. On exit, if JOBU = 'O', A is overwritten with the first min(m,n) columns of U (the left singular vectors, stored columnwise); if JOBVT = 'O', A is overwritten with the first min(m,n) rows of V**H (the right singular vectors, stored rowwise); if JOBU .ne. 'O' and JOBVT .ne. 'O', the contents of A are destroyed. |
| [in] | LDA | The leading dimension of the array A. LDA >= max(1,M). |
| [out] | S | The real singular values of A, sorted so that S(i) >= S(i+1). |
| [out] | U | (LDU,M) if JOBU = 'A' or (LDU,min(M,N)) if JOBU = 'S'. If JOBU = 'A', U contains the M-by-M unitary matrix U; if JOBU = 'S', U contains the first min(m,n) columns of U (the left singular vectors, stored columnwise); if JOBU = 'N' or 'O', U is not referenced. |
| [in] | LDU | The leading dimension of the array U. LDU >= 1; if JOBU = 'S' or 'A', LDU >= M. |
| [out] | VT | If JOBVT = 'A', VT contains the N-by-N unitary matrix V**H; if JOBVT = 'S', VT contains the first min(m,n) rows of V**H (the right singular vectors, stored rowwise); if JOBVT = 'N' or 'O', VT is not referenced. |
| [in] | LDVT | The leading dimension of the array VT. LDVT >= 1; if JOBVT = 'A', LDVT >= N; if JOBVT = 'S', LDVT >= min(M,N). |
| [in,out] | descT | On entry, descriptor as return by PLASMA_Alloc_Workspace_cgesvd On exit, contains auxiliary factorization data. |
| PLASMA_SUCCESS | successful exit |
| <0 | if -i, the i-th argument had an illegal value |
Definition at line 123 of file cgesvd.c.
References plasma_desc_t::m, max, min, plasma_desc_t::n, PLASMA_cgesvd_Tile_Async(), plasma_ciplap2tile, plasma_ciptile2lap, plasma_context_self(), plasma_cooplap2tile, plasma_cooptile2lap, plasma_desc_check(), plasma_desc_mat_free(), plasma_dynamic_sync, PLASMA_ERR_NOT_INITIALIZED, plasma_error(), plasma_fatal_error(), PLASMA_FUNC_CGESVD, PLASMA_IB, PLASMA_NB, PLASMA_OUTOFPLACE, PLASMA_REQUEST_INITIALIZER, plasma_sequence_create(), plasma_sequence_destroy(), PLASMA_SUCCESS, PLASMA_TRANSLATION, plasma_tune(), PlasmaNoVec, PlasmaVec, and plasma_sequence_t::status.


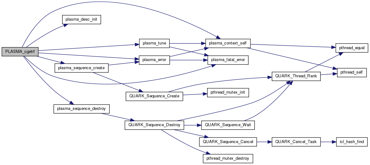
| int PLASMA_cgetrf | ( | int | M, |
| int | N, | ||
| PLASMA_Complex32_t * | A, | ||
| int | LDA, | ||
| int * | IPIV | ||
| ) |
PLASMA_cgetrf - Computes an LU factorization of a general M-by-N matrix A using the tile LU algorithm with partial tile pivoting with row interchanges.
| [in] | M | The number of rows of the matrix A. M >= 0. |
| [in] | N | The number of columns of the matrix A. N >= 0. |
| [in,out] | A | On entry, the M-by-N matrix to be factored. On exit, the tile factors L and U from the factorization. |
| [in] | LDA | The leading dimension of the array A. LDA >= max(1,M). |
| [out] | IPIV | The pivot indices that define the permutations. |
| PLASMA_SUCCESS | successful exit |
| <0 | if -i, the i-th argument had an illegal value |
| >0 | if i, U(i,i) is exactly zero. The factorization has been completed, but the factor U is exactly singular, and division by zero will occur if it is used to solve a system of equations. |
Definition at line 62 of file cgetrf.c.
References A, plasma_desc_t::mat, max, plasma_desc_t::mb, min, plasma_desc_t::mt, plasma_context_self(), plasma_desc_init(), plasma_dynamic_call_4, plasma_dynamic_sync, PLASMA_ERR_NOT_INITIALIZED, plasma_error(), plasma_fatal_error(), PLASMA_FUNC_CGESV, PLASMA_NB, PLASMA_REQUEST_INITIALIZER, plasma_sequence_create(), plasma_sequence_destroy(), PLASMA_SUCCESS, plasma_tune(), PlasmaComplexFloat, and plasma_sequence_t::status.


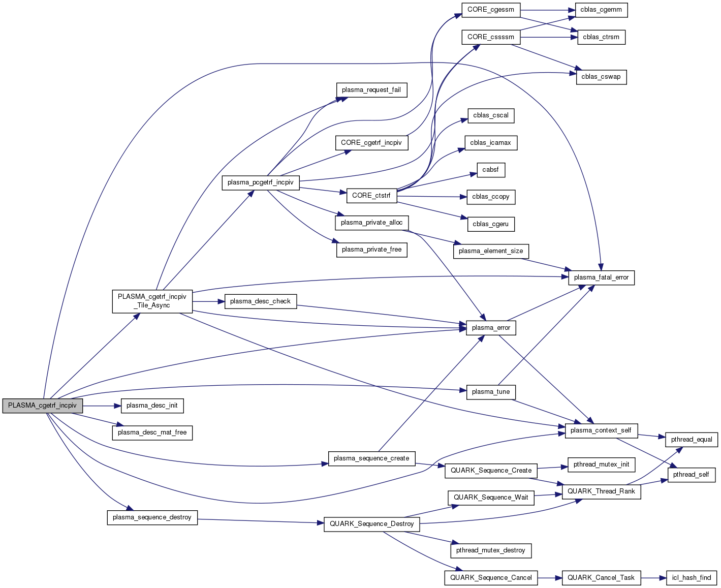
| int PLASMA_cgetrf_incpiv | ( | int | M, |
| int | N, | ||
| PLASMA_Complex32_t * | A, | ||
| int | LDA, | ||
| PLASMA_Complex32_t * | L, | ||
| int * | IPIV | ||
| ) |
PLASMA_cgetrf_incpiv - Computes an LU factorization of a general M-by-N matrix A using the tile LU algorithm with partial tile pivoting with row interchanges.
| [in] | M | The number of rows of the matrix A. M >= 0. |
| [in] | N | The number of columns of the matrix A. N >= 0. |
| [in,out] | A | On entry, the M-by-N matrix to be factored. On exit, the tile factors L and U from the factorization. |
| [in] | LDA | The leading dimension of the array A. LDA >= max(1,M). |
| [out] | L | On exit, auxiliary factorization data, related to the tile L factor, required by PLASMA_cgetrs_incpiv to solve the system of equations. |
| [out] | IPIV | The pivot indices that define the permutations (not equivalent to LAPACK). |
| PLASMA_SUCCESS | successful exit |
| <0 | if -i, the i-th argument had an illegal value |
| >0 | if i, U(i,i) is exactly zero. The factorization has been completed, but the factor U is exactly singular, and division by zero will occur if it is used to solve a system of equations. |
Definition at line 65 of file cgetrf_incpiv.c.
References L, plasma_desc_t::mat, max, min, PLASMA_cgetrf_incpiv_Tile_Async(), plasma_ciplap2tile, plasma_ciptile2lap, plasma_context_self(), plasma_cooplap2tile, plasma_cooptile2lap, plasma_desc_init(), plasma_desc_mat_free(), plasma_dynamic_sync, PLASMA_ERR_NOT_INITIALIZED, plasma_error(), plasma_fatal_error(), PLASMA_FUNC_CGESV, PLASMA_IB, PLASMA_NB, PLASMA_OUTOFPLACE, PLASMA_REQUEST_INITIALIZER, plasma_sequence_create(), plasma_sequence_destroy(), PLASMA_SUCCESS, PLASMA_TRANSLATION, plasma_tune(), PlasmaComplexFloat, and plasma_sequence_t::status.


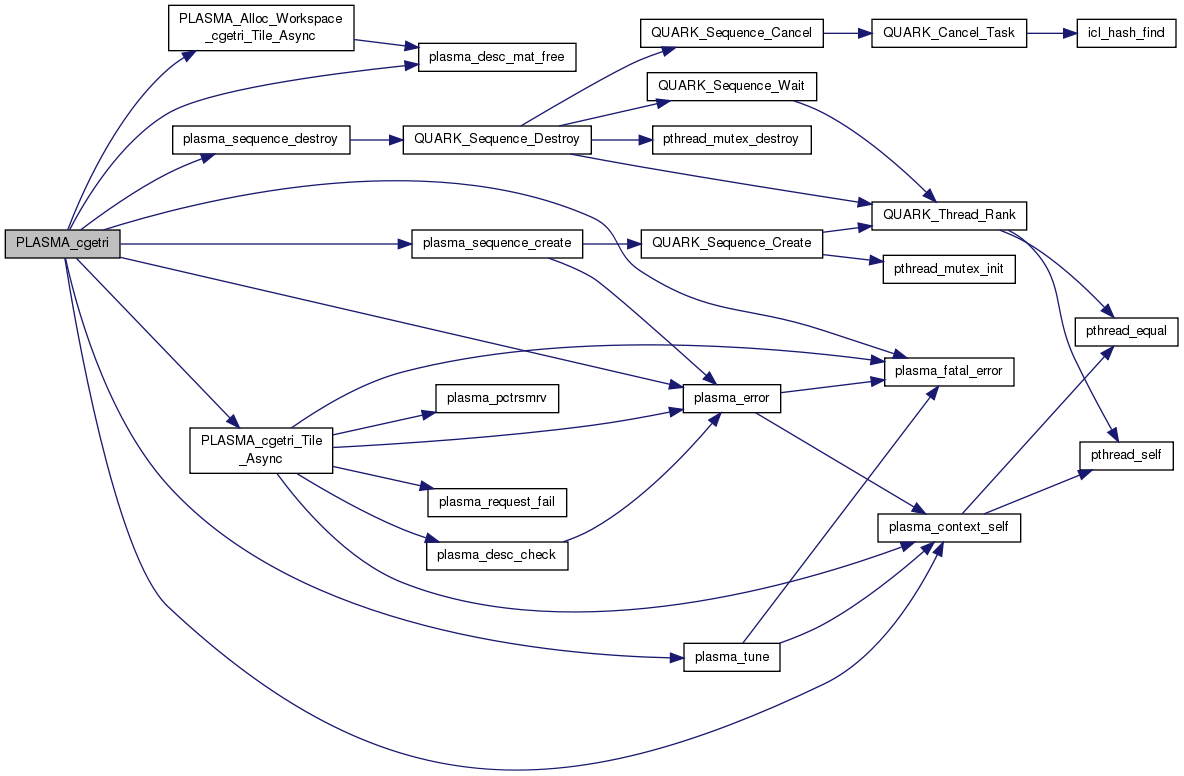
| int PLASMA_cgetri | ( | int | N, |
| PLASMA_Complex32_t * | A, | ||
| int | LDA, | ||
| int * | IPIV | ||
| ) |
PLASMA_cgetri - Computes the inverse of a matrix using the LU factorization computed by PLASMA_cgetrf. This method inverts U and then computes inv(A) by solving the system inv(A)*L = inv(U) for inv(A).
| [in] | N | The order of the matrix A. N >= 0. |
| [in,out] | A | On entry, the triangular factor L or U from the factorization A = P*L*U as computed by PLASMA_cgetrf. On exit, if return value = 0, the inverse of the original matrix A. |
| [in] | LDA | The leading dimension of the array A. LDA >= max(1,N). |
| [in] | IPIV | The pivot indices that define the permutations as returned by PLASMA_cgetrf. |
| PLASMA_SUCCESS | successful exit |
| <0 | if -i, the i-th argument had an illegal value |
| >0 | if i, the (i,i) element of the factor U is exactly zero; The matrix is singular and its inverse could not be computed. |
Definition at line 63 of file cgetri.c.
References max, PLASMA_Alloc_Workspace_cgetri_Tile_Async(), PLASMA_cgetri_Tile_Async(), plasma_ciplap2tile, plasma_ciptile2lap, plasma_context_self(), plasma_cooplap2tile, plasma_cooptile2lap, plasma_desc_mat_free(), plasma_dynamic_sync, PLASMA_ERR_NOT_INITIALIZED, plasma_error(), plasma_fatal_error(), PLASMA_FUNC_CGESV, PLASMA_NB, PLASMA_OUTOFPLACE, PLASMA_REQUEST_INITIALIZER, plasma_sequence_create(), plasma_sequence_destroy(), PLASMA_SUCCESS, PLASMA_TRANSLATION, plasma_tune(), and plasma_sequence_t::status.


| int PLASMA_cgetrs | ( | PLASMA_enum | trans, |
| int | N, | ||
| int | NRHS, | ||
| PLASMA_Complex32_t * | A, | ||
| int | LDA, | ||
| int * | IPIV, | ||
| PLASMA_Complex32_t * | B, | ||
| int | LDB | ||
| ) |
PLASMA_cgetrs - Solves a system of linear equations A * X = B, with a general N-by-N matrix A using the tile LU factorization computed by PLASMA_cgetrf.
| [in] | trans | Intended to specify the the form of the system of equations: = PlasmaNoTrans: A * X = B (No transpose) = PlasmaTrans: A**T * X = B (Transpose) = PlasmaConjTrans: A**H * X = B (Conjugate transpose) |
| [in] | N | The order of the matrix A. N >= 0. |
| [in] | NRHS | The number of right hand sides, i.e., the number of columns of the matrix B. NRHS >= 0. |
| [in] | A | The tile factors L and U from the factorization, computed by PLASMA_cgetrf. |
| [in] | LDA | The leading dimension of the array A. LDA >= max(1,N). |
| [in] | IPIV | The pivot indices from PLASMA_cgetrf. |
| [in,out] | B | On entry, the N-by-NRHS matrix of right hand side matrix B. On exit, the solution matrix X. |
| [in] | LDB | The leading dimension of the array B. LDB >= max(1,N). |
| PLASMA_SUCCESS | successful exit |
Definition at line 72 of file cgetrs.c.
References max, min, PLASMA_cgetrs_Tile_Async(), plasma_ciplap2tile, plasma_ciptile2lap, plasma_context_self(), plasma_cooplap2tile, plasma_cooptile2lap, plasma_desc_mat_free(), plasma_dynamic_sync, PLASMA_ERR_NOT_INITIALIZED, plasma_error(), plasma_fatal_error(), PLASMA_FUNC_CGESV, PLASMA_NB, PLASMA_OUTOFPLACE, PLASMA_REQUEST_INITIALIZER, plasma_sequence_create(), plasma_sequence_destroy(), PLASMA_SUCCESS, PLASMA_TRANSLATION, plasma_tune(), PlasmaConjTrans, PlasmaNoTrans, PlasmaTrans, and plasma_sequence_t::status.

| int PLASMA_cgetrs_incpiv | ( | PLASMA_enum | trans, |
| int | N, | ||
| int | NRHS, | ||
| PLASMA_Complex32_t * | A, | ||
| int | LDA, | ||
| PLASMA_Complex32_t * | L, | ||
| int * | IPIV, | ||
| PLASMA_Complex32_t * | B, | ||
| int | LDB | ||
| ) |
PLASMA_cgetrs_incpiv - Solves a system of linear equations A * X = B, with a general N-by-N matrix A using the tile LU factorization computed by PLASMA_cgetrf_incpiv.
| [in] | trans | Intended to specify the the form of the system of equations: = PlasmaNoTrans: A * X = B (No transpose) = PlasmaTrans: A**T * X = B (Transpose) = PlasmaConjTrans: A**H * X = B (Conjugate transpose) Currently only PlasmaNoTrans is supported. |
| [in] | N | The order of the matrix A. N >= 0. |
| [in] | NRHS | The number of right hand sides, i.e., the number of columns of the matrix B. NRHS >= 0. |
| [in] | A | The tile factors L and U from the factorization, computed by PLASMA_cgetrf_incpiv. |
| [in] | LDA | The leading dimension of the array A. LDA >= max(1,N). |
| [in] | L | Auxiliary factorization data, related to the tile L factor, computed by PLASMA_cgetrf_incpiv. |
| [in] | IPIV | The pivot indices from PLASMA_cgetrf_incpiv (not equivalent to LAPACK). |
| [in,out] | B | On entry, the N-by-NRHS matrix of right hand side matrix B. On exit, the solution matrix X. |
| [in] | LDB | The leading dimension of the array B. LDB >= max(1,N). |
| PLASMA_SUCCESS | successful exit |
Definition at line 75 of file cgetrs_incpiv.c.
References L, plasma_desc_t::mat, max, min, PLASMA_cgetrs_incpiv_Tile_Async(), plasma_ciplap2tile, plasma_ciptile2lap, plasma_context_self(), plasma_cooplap2tile, plasma_cooptile2lap, plasma_desc_init(), plasma_desc_mat_free(), plasma_dynamic_sync, PLASMA_ERR_NOT_INITIALIZED, PLASMA_ERR_NOT_SUPPORTED, plasma_error(), plasma_fatal_error(), PLASMA_FUNC_CGESV, PLASMA_IB, PLASMA_NB, PLASMA_OUTOFPLACE, PLASMA_REQUEST_INITIALIZER, plasma_sequence_create(), plasma_sequence_destroy(), PLASMA_SUCCESS, PLASMA_TRANSLATION, plasma_tune(), PlasmaComplexFloat, PlasmaNoTrans, and plasma_sequence_t::status.


| int PLASMA_cheev | ( | PLASMA_enum | jobz, |
| PLASMA_enum | uplo, | ||
| int | N, | ||
| PLASMA_Complex32_t * | A, | ||
| int | LDA, | ||
| float * | W, | ||
| PLASMA_desc * | descT, | ||
| PLASMA_Complex32_t * | Q, | ||
| int | LDQ | ||
| ) |
PLASMA_cheev - Computes all eigenvalues and, optionally, eigenvectors of a complex Hermitian matrix A. The matrix A is preliminary reduced to tridiagonal form using a two-stage approach: First stage: reduction to band tridiagonal form; Second stage: reduction from band to tridiagonal form. Note: Only PlasmaNoVec supported!
| [in] | jobz | Intended usage: = PlasmaNoVec: computes eigenvalues only; = PlasmaVec: computes eigenvalues and eigenvectors. Note: Only PlasmaNoVec supported! |
| [in] | uplo | Specifies whether the matrix A is upper triangular or lower triangular: = PlasmaUpper: Upper triangle of A is stored; = PlasmaLower: Lower triangle of A is stored. |
| [in] | N | The order of the matrix A. N >= 0. |
| [in,out] | A | On entry, the symmetric (or Hermitian) matrix A. If uplo = PlasmaUpper, the leading N-by-N upper triangular part of A contains the upper triangular part of the matrix A, and the strictly lower triangular part of A is not referenced. If uplo = PlasmaLower, the leading N-by-N lower triangular part of A contains the lower triangular part of the matrix A, and the strictly upper triangular part of A is not referenced. On exit, the lower triangle (if uplo = PlasmaLower) or the upper triangle (if uplo = PlasmaUpper) of A, including the diagonal, is destroyed. |
| [in] | LDA | The leading dimension of the array A. LDA >= max(1,N). |
| [out] | W | On exit, if info = 0, the eigenvalues. |
| [in,out] | descT | On entry, descriptor as return by PLASMA_Alloc_Workspace_cheev On exit, contains auxiliary factorization data. |
| [out] | Q | On exit, if jobz = PlasmaVec and info = 0, the eigenvectors. |
| [in] | LDQ | The leading dimension of the array Q. LDQ >= max(1,N). |
| PLASMA_SUCCESS | successful exit |
| <0 | if -i, the i-th argument had an illegal value |
| >0 | if INFO = i, the algorithm failed to converge; i off-diagonal elements of an intermediate tridiagonal form did not converge to zero. |
Definition at line 96 of file cheev.c.
References plasma_desc_t::m, plasma_desc_t::mat, max, plasma_desc_t::n, plasma_cdesc_alloc, PLASMA_cheev_Tile_Async(), plasma_ciplap2tile, plasma_ciptile2lap, plasma_context_self(), plasma_cooplap2tile, plasma_cooptile2lap, plasma_desc_check(), plasma_desc_init(), plasma_desc_mat_free(), plasma_dynamic_sync, PLASMA_ERR_NOT_INITIALIZED, plasma_error(), PLASMA_FUNC_CHEEV, PLASMA_IB, PLASMA_NB, PLASMA_OUTOFPLACE, PLASMA_REQUEST_INITIALIZER, plasma_sequence_create(), plasma_sequence_destroy(), PLASMA_SUCCESS, PLASMA_TRANSLATION, plasma_tune(), PlasmaComplexFloat, PlasmaLower, PlasmaNoVec, PlasmaUpper, PlasmaVec, Q, and plasma_sequence_t::status.


| int PLASMA_chegst | ( | PLASMA_enum | itype, |
| PLASMA_enum | uplo, | ||
| int | N, | ||
| PLASMA_Complex32_t * | A, | ||
| int | LDA, | ||
| PLASMA_Complex32_t * | B, | ||
| int | LDB | ||
| ) |
PLASMA_chegst - reduces a complex Hermitian-definite generalized eigenproblem to standard form. If PlasmaItype == 1, the problem is A*x = lambda*B*x, and A is overwritten by inv(U**H)*A*inv(U) or inv(L)*A*inv(L**H) If PlasmaItype == 2 or 3, the problem is A*B*x = lambda*x or B*A*x = lambda*x, and A is overwritten by U*A*U**H or L**H*A*L. B must have been previously factorized as U**H*U or L*L**H by PLASMA_CPOTRF.
| [in] | PlasmaItype | Intended usage: = 1: A*x=(lambda)*B*x = 2: A*Bx=(lambda)*x = 3: B*A*x=(lambda)*x |
| [in] | uplo | Specifies whether the matrix A is upper triangular or lower triangular: = PlasmaUpper: Upper triangle of A is stored; = PlasmaLower: Lower triangle of A is stored. |
| [in] | N | The order of the matrices A and B. N >= 0. |
| [in,out] | A | On entry, the symmetric (or Hermitian) matrix A. If uplo = PlasmaUpper, the leading N-by-N upper triangular part of A contains the upper triangular part of the matrix A, and the strictly lower triangular part of A is not referenced. If uplo = PlasmaLower, the leading N-by-N lower triangular part of A contains the lower triangular part of the matrix A, and the strictly upper triangular part of A is not referenced. On exit, if return value == 0, the transformed matrix, stored in the same format as A. |
| [in] | LDA | The leading dimension of the array A. LDA >= max(1,N). |
| [in,out] | B | On entry, the triangular factor from the Cholesky factorization of B, as returned by PLASMA_CPOTRF. |
| [in] | LDB | The leading dimension of the array B. LDB >= max(1,N). |
| PLASMA_SUCCESS | successful exit |
| <0 | if -i, the i-th argument had an illegal value |
Definition at line 85 of file chegst.c.
References max, PLASMA_chegst_Tile_Async(), plasma_ciplap2tile, plasma_ciptile2lap, plasma_context_self(), plasma_cooplap2tile, plasma_cooptile2lap, plasma_desc_mat_free(), plasma_dynamic_sync, PLASMA_ERR_NOT_INITIALIZED, plasma_error(), plasma_fatal_error(), PLASMA_FUNC_CHEGST, PLASMA_NB, PLASMA_OUTOFPLACE, PLASMA_REQUEST_INITIALIZER, plasma_sequence_create(), plasma_sequence_destroy(), PLASMA_SUCCESS, PLASMA_TRANSLATION, plasma_tune(), PlasmaLower, PlasmaUpper, and plasma_sequence_t::status.


| int PLASMA_chegv | ( | PLASMA_enum | itype, |
| PLASMA_enum | jobz, | ||
| PLASMA_enum | uplo, | ||
| int | N, | ||
| PLASMA_Complex32_t * | A, | ||
| int | LDA, | ||
| PLASMA_Complex32_t * | B, | ||
| int | LDB, | ||
| float * | W, | ||
| PLASMA_desc * | descT, | ||
| PLASMA_Complex32_t * | Q, | ||
| int | LDQ | ||
| ) |
PLASMA_chegv - Computes all eigenvalues and, optionally, eigenvectors of a complex generalized Hermitian-definite eigenproblem of the form: A*x=(lambda)*B*x, A*Bx=(lambda)*x, or B*A*x=(lambda)*x. Here A and B are assumed to be Hermitian and B is also positive definite. Note: Only PlasmaNoVec supported!
| [in] | PlasmaItype | Intended usage: = 1: A*x=(lambda)*B*x = 2: A*Bx=(lambda)*x = 3: B*A*x=(lambda)*x |
| [in] | jobz | Intended usage: = PlasmaNoVec: computes eigenvalues only; = PlasmaVec: computes eigenvalues and eigenvectors. Note: Only PlasmaNoVec supported! |
| [in] | uplo | Specifies whether the matrix A is upper triangular or lower triangular: = PlasmaUpper: Upper triangle of A and B are stored; = PlasmaLower: Lower triangle of A and B are stored. |
| [in] | N | The order of the matrix A. N >= 0. |
| [in,out] | A | On entry, the symmetric (or Hermitian) matrix A. If uplo = PlasmaUpper, the leading N-by-N upper triangular part of A contains the upper triangular part of the matrix A, and the strictly lower triangular part of A is not referenced. If uplo = PlasmaLower, the leading N-by-N lower triangular part of A contains the lower triangular part of the matrix A, and the strictly upper triangular part of A is not referenced. On exit, if jobz = PlasmaVec, then if return value = 0, A contains the matrix Z of eigenvectors. The eigenvectors are normalized as follows: if ITYPE = 1 or 2, Z**H*B*Z = I; if ITYPE = 3, Z**H*inv(B)*Z = I. If jobz = PlasmaNoVec, then on exit the lower triangle (if uplo = PlasmaLower) or the upper triangle (if uplo = PlasmaUpper) of A, including the diagonal, is destroyed. |
| [in] | LDA | The leading dimension of the array A. LDA >= max(1,N). |
| [in,out] | B | On entry, the symmetric (or Hermitian) positive definite matrix B. If uplo = PlasmaUpper, the leading N-by-N upper triangular part of B contains the upper triangular part of the matrix B, and the strictly lower triangular part of B is not referenced. If uplo = PlasmaLower, the leading N-by-N lower triangular part of B contains the lower triangular part of the matrix B, and the strictly upper triangular part of B is not referenced. On exit, if return value <= N, the part of B containing the matrix is overwritten by the triangular factor U or L from the Cholesky factorization B = U**H*U or B = L*L**H. |
| [in] | LDB | The leading dimension of the array B. LDA >= max(1,N). |
| [out] | W | On exit, if info = 0, the eigenvalues. |
| [in,out] | descT | On entry, descriptor as return by PLASMA_Alloc_Workspace_chegv On exit, contains auxiliary factorization data. |
| [out] | Q | On exit, if jobz = PlasmaVec and info = 0, the eigenvectors. |
| [in] | LDQ | The leading dimension of Q. |
| PLASMA_SUCCESS | successful exit |
| <0 | if -i, the i-th argument had an illegal value |
| <=N | if INFO = i, plasma_chegv failed to converge; i off-diagonal elements of an intermediate tridiagonal form did not converge to zero. |
| >N | if INFO = N + i, for 1 <= i <= N, then the leading minor of order i of B is not positive definite. The factorization of B could not be completed and no eigenvalues or eigenvectors were computed. |
Definition at line 128 of file chegv.c.
References plasma_desc_t::m, plasma_desc_t::mat, max, plasma_desc_t::n, plasma_cdesc_alloc, PLASMA_chegv_Tile_Async(), plasma_ciplap2tile, plasma_ciptile2lap, plasma_context_self(), plasma_cooplap2tile, plasma_cooptile2lap, plasma_desc_check(), plasma_desc_init(), plasma_desc_mat_free(), plasma_dynamic_sync, PLASMA_ERR_NOT_INITIALIZED, plasma_error(), PLASMA_FUNC_CHEGV, PLASMA_IB, PLASMA_NB, PLASMA_OUTOFPLACE, PLASMA_REQUEST_INITIALIZER, plasma_sequence_create(), plasma_sequence_destroy(), PLASMA_SUCCESS, PLASMA_TRANSLATION, plasma_tune(), PlasmaComplexFloat, PlasmaLower, PlasmaNoVec, PlasmaUpper, PlasmaVec, Q, and plasma_sequence_t::status.


| int PLASMA_chemm | ( | PLASMA_enum | side, |
| PLASMA_enum | uplo, | ||
| int | M, | ||
| int | N, | ||
| PLASMA_Complex32_t | alpha, | ||
| PLASMA_Complex32_t * | A, | ||
| int | LDA, | ||
| PLASMA_Complex32_t * | B, | ||
| int | LDB, | ||
| PLASMA_Complex32_t | beta, | ||
| PLASMA_Complex32_t * | C, | ||
| int | LDC | ||
| ) |
PLASMA_chemm - Performs one of the matrix-matrix operations
or
where alpha and beta are scalars, A is an hermitian matrix and B and C are m by n matrices.
| [in] | side | Specifies whether the hermitian matrix A appears on the left or right in the operation as follows: = PlasmaLeft:
|
| [in] | uplo | Specifies whether the upper or lower triangular part of the hermitian matrix A is to be referenced as follows: = PlasmaLower: Only the lower triangular part of the hermitian matrix A is to be referenced. = PlasmaUpper: Only the upper triangular part of the hermitian matrix A is to be referenced. |
| [in] | M | Specifies the number of rows of the matrix C. M >= 0. |
| [in] | N | Specifies the number of columns of the matrix C. N >= 0. |
| [in] | alpha | Specifies the scalar alpha. |
| [in] | A | A is a LDA-by-ka matrix, where ka is M when side = PlasmaLeft, and is N otherwise. Only the uplo triangular part is referenced. |
| [in] | LDA | The leading dimension of the array A. LDA >= max(1,ka). |
| [in] | B | B is a LDB-by-N matrix, where the leading M-by-N part of the array B must contain the matrix B. |
| [in] | LDB | The leading dimension of the array B. LDB >= max(1,M). |
| [in] | beta | Specifies the scalar beta. |
| [in,out] | C | C is a LDC-by-N matrix. On exit, the array is overwritten by the M by N updated matrix. |
| [in] | LDC | The leading dimension of the array C. LDC >= max(1,M). |
| PLASMA_SUCCESS | successful exit |
Definition at line 94 of file chemm.c.
References max, PLASMA_chemm_Tile_Async(), plasma_ciplap2tile, plasma_ciptile2lap, plasma_context_self(), plasma_cooplap2tile, plasma_cooptile2lap, plasma_desc_mat_free(), plasma_dynamic_sync, PLASMA_ERR_NOT_INITIALIZED, plasma_error(), plasma_fatal_error(), PLASMA_FUNC_CHEMM, PLASMA_NB, PLASMA_OUTOFPLACE, PLASMA_REQUEST_INITIALIZER, plasma_sequence_create(), plasma_sequence_destroy(), PLASMA_SUCCESS, PLASMA_TRANSLATION, plasma_tune(), PlasmaLeft, PlasmaLower, PlasmaRight, PlasmaUpper, and plasma_sequence_t::status.


| int PLASMA_cher2k | ( | PLASMA_enum | uplo, |
| PLASMA_enum | trans, | ||
| int | N, | ||
| int | K, | ||
| PLASMA_Complex32_t | alpha, | ||
| PLASMA_Complex32_t * | A, | ||
| int | LDA, | ||
| PLASMA_Complex32_t * | B, | ||
| int | LDB, | ||
| float | beta, | ||
| PLASMA_Complex32_t * | C, | ||
| int | LDC | ||
| ) |
PLASMA_cher2k - Performs one of the hermitian rank 2k operations
, or
,
where op( X ) is one of
op( X ) = X or op( X ) = conjfg( X' )
where alpha and beta are real scalars, C is an n-by-n symmetric matrix and A and B are an n-by-k matrices the first case and k-by-n matrices in the second case.
| [in] | uplo | = PlasmaUpper: Upper triangle of C is stored; = PlasmaLower: Lower triangle of C is stored. |
| [in] | trans | Specifies whether the matrix A is transposed or conjfugate transposed: = PlasmaNoTrans:
|
| [in] | N | N specifies the order of the matrix C. N must be at least zero. |
| [in] | K | K specifies the number of columns of the A and B matrices with trans = PlasmaNoTrans. K specifies the number of rows of the A and B matrices with trans = PlasmaTrans. |
| [in] | alpha | alpha specifies the scalar alpha. |
| [in] | A | A is a LDA-by-ka matrix, where ka is K when trans = PlasmaNoTrans, and is N otherwise. |
| [in] | LDA | The leading dimension of the array A. LDA must be at least max( 1, N ), otherwise LDA must be at least max( 1, K ). |
| [in] | B | B is a LDB-by-kb matrix, where kb is K when trans = PlasmaNoTrans, and is N otherwise. |
| [in] | LDB | The leading dimension of the array B. LDB must be at least max( 1, N ), otherwise LDB must be at least max( 1, K ). |
| [in] | beta | beta specifies the scalar beta. |
| [in,out] | C | C is a LDC-by-N matrix. On exit, the array uplo part of the matrix is overwritten by the uplo part of the updated matrix. |
| [in] | LDC | The leading dimension of the array C. LDC >= max( 1, N ). |
| PLASMA_SUCCESS | successful exit |
Definition at line 96 of file cher2k.c.
References max, PLASMA_cher2k_Tile_Async(), plasma_ciplap2tile, plasma_ciptile2lap, plasma_context_self(), plasma_cooplap2tile, plasma_cooptile2lap, plasma_desc_mat_free(), plasma_dynamic_sync, PLASMA_ERR_NOT_INITIALIZED, plasma_error(), plasma_fatal_error(), PLASMA_FUNC_CHERK, PLASMA_NB, PLASMA_OUTOFPLACE, PLASMA_REQUEST_INITIALIZER, plasma_sequence_create(), plasma_sequence_destroy(), PLASMA_SUCCESS, PLASMA_TRANSLATION, plasma_tune(), PlasmaConjTrans, PlasmaLower, PlasmaNoTrans, PlasmaUpper, and plasma_sequence_t::status.


| int PLASMA_cherk | ( | PLASMA_enum | uplo, |
| PLASMA_enum | trans, | ||
| int | N, | ||
| int | K, | ||
| float | alpha, | ||
| PLASMA_Complex32_t * | A, | ||
| int | LDA, | ||
| float | beta, | ||
| PLASMA_Complex32_t * | C, | ||
| int | LDC | ||
| ) |
PLASMA_cherk - Performs one of the hermitian rank k operations
,
where op( X ) is one of
op( X ) = X or op( X ) = conjfg( X' )
where alpha and beta are real scalars, C is an n-by-n hermitian matrix and A is an n-by-k matrix in the first case and a k-by-n matrix in the second case.
| [in] | uplo | = PlasmaUpper: Upper triangle of C is stored; = PlasmaLower: Lower triangle of C is stored. |
| [in] | trans | Specifies whether the matrix A is transposed or conjfugate transposed: = PlasmaNoTrans: A is not transposed; = PlasmaConjTrans: A is conjfugate transposed. |
| [in] | N | N specifies the order of the matrix C. N must be at least zero. |
| [in] | K | K specifies the number of columns of the matrix op( A ). |
| [in] | alpha | alpha specifies the scalar alpha. |
| [in] | A | A is a LDA-by-ka matrix, where ka is K when trans = PlasmaNoTrans, and is N otherwise. |
| [in] | LDA | The leading dimension of the array A. LDA must be at least max( 1, N ), otherwise LDA must be at least max( 1, K ). |
| [in] | beta | beta specifies the scalar beta |
| [in,out] | C | C is a LDC-by-N matrix. On exit, the array uplo part of the matrix is overwritten by the uplo part of the updated matrix. |
| [in] | LDC | The leading dimension of the array C. LDC >= max( 1, N ). |
| PLASMA_SUCCESS | successful exit |
Definition at line 85 of file cherk.c.
References max, PLASMA_cherk_Tile_Async(), plasma_ciplap2tile, plasma_ciptile2lap, plasma_context_self(), plasma_cooplap2tile, plasma_cooptile2lap, plasma_desc_mat_free(), plasma_dynamic_sync, PLASMA_ERR_NOT_INITIALIZED, plasma_error(), plasma_fatal_error(), PLASMA_FUNC_CHERK, PLASMA_NB, PLASMA_OUTOFPLACE, PLASMA_REQUEST_INITIALIZER, plasma_sequence_create(), plasma_sequence_destroy(), PLASMA_SUCCESS, PLASMA_TRANSLATION, plasma_tune(), PlasmaConjTrans, PlasmaLower, PlasmaNoTrans, PlasmaUpper, and plasma_sequence_t::status.


| int PLASMA_chetrd | ( | PLASMA_enum | jobz, |
| PLASMA_enum | uplo, | ||
| int | N, | ||
| PLASMA_Complex32_t * | A, | ||
| int | LDA, | ||
| float * | D, | ||
| float * | E, | ||
| PLASMA_desc * | descT, | ||
| PLASMA_Complex32_t * | Q, | ||
| int | LDQ | ||
| ) |
PLASMA_chetrd - reduces a complex Hermitian matrix A to real symmetric tridiagonal form S using a two-stage approach First stage: reduction to band tridiagonal form (unitary Q1); Second stage: reduction from band to tridiagonal form (unitary Q2). Let Q = Q1 * Q2 be the global unitary transformation; Q**H * A * Q = S. Not LAPACK compliant as A does not contain the T elements Note: Only PlasmaNoVec supported!
| [in] | jobz | Intended usage: = PlasmaNoVec: computes eigenvalues only; = PlasmaVec: computes eigenvalues and eigenvectors. Note: Only PlasmaNoVec supported! |
| [in] | uplo | Specifies whether the matrix A is upper triangular or lower triangular: = PlasmaUpper: Upper triangle of A is stored; = PlasmaLower: Lower triangle of A is stored. |
| [in] | N | The order of the matrix A. N >= 0. |
| [in,out] | A | On entry, the symmetric (or Hermitian) matrix A. If uplo = PlasmaUpper, the leading N-by-N upper triangular part of A contains the upper triangular part of the matrix A, and the strictly lower triangular part of A is not referenced. If uplo = PlasmaLower, the leading N-by-N lower triangular part of A contains the lower triangular part of the matrix A, and the strictly upper triangular part of A is not referenced. On exit, the lower triangle (if uplo = PlasmaLower) or the upper triangle (if uplo = PlasmaUpper) of A, including the diagonal, is destroyed. |
| [in] | LDA | The leading dimension of the array A. LDA >= max(1,N). |
| [out] | D | On exit, the diagonal elements of the tridiagonal matrix: D(i) = A(i,i). |
| [out] | E | On exit, he off-diagonal elements of the tridiagonal matrix: E(i) = A(i,i+1) if uplo = PlasmaUpper, E(i) = A(i+1,i) if uplo = PlasmaLower. |
| [in,out] | descT | On entry, descriptor as return by PLASMA_Alloc_Workspace_cheev On exit, contains auxiliary factorization data. |
| [out] | Q | On exit, if jobz = PlasmaVec and info = 0, the eigenvectors. |
| [in] | LDQ | The leading dimension of the array Q. LDQ >= max(1,N). |
| PLASMA_SUCCESS | successful exit |
| <0 | if -i, the i-th argument had an illegal value |
| >0 | if INFO = i, the algorithm failed to converge; i off-diagonal elements of an intermediate tridiagonal form did not converge to zero. |
Definition at line 100 of file chetrd.c.
References plasma_desc_t::m, max, plasma_desc_t::n, PLASMA_chetrd_Tile_Async(), plasma_ciplap2tile, plasma_ciptile2lap, plasma_context_self(), plasma_cooplap2tile, plasma_cooptile2lap, plasma_desc_check(), plasma_desc_mat_free(), plasma_dynamic_sync, PLASMA_ERR_NOT_INITIALIZED, plasma_error(), PLASMA_FUNC_CHETRD, PLASMA_IB, PLASMA_NB, PLASMA_OUTOFPLACE, PLASMA_REQUEST_INITIALIZER, plasma_sequence_create(), plasma_sequence_destroy(), PLASMA_SUCCESS, PLASMA_TRANSLATION, plasma_tune(), PlasmaLower, PlasmaNoVec, PlasmaUpper, PlasmaVec, and plasma_sequence_t::status.


| int PLASMA_clacpy | ( | PLASMA_enum | uplo, |
| int | M, | ||
| int | N, | ||
| PLASMA_Complex32_t * | A, | ||
| int | LDA, | ||
| PLASMA_Complex32_t * | B, | ||
| int | LDB | ||
| ) |
PLASMA_clacpy copies all or part of a two-dimensional matrix A to another matrix B
| [in] | uplo | Specifies the part of the matrix A to be copied to B. = PlasmaUpperLower: All the matrix A = PlasmaUpper: Upper triangular part = PlasmaLower: Lower triangular part |
| [in] | M | The number of rows of the matrix A. M >= 0. |
| [in] | N | The number of columns of the matrix A. N >= 0. |
| [in] | A | The M-by-N matrix A. If uplo = PlasmaUpper, only the upper trapezium is accessed; if UPLO = PlasmaLower, only the lower trapezium is accessed. |
| [in] | LDA | The leading dimension of the array A. LDA >= max(1,M). |
| [out] | B | The M-by-N matrix B. On exit, B = A in the locations specified by UPLO. |
| [in] | LDB | The leading dimension of the array B. LDB >= max(1,M). |
Definition at line 62 of file clacpy.c.
References max, min, plasma_ciplap2tile, plasma_ciptile2lap, PLASMA_clacpy_Tile_Async(), plasma_context_self(), plasma_cooplap2tile, plasma_cooptile2lap, plasma_desc_mat_free(), plasma_dynamic_sync, PLASMA_ERR_NOT_INITIALIZED, plasma_error(), plasma_fatal_error(), PLASMA_FUNC_CGEMM, PLASMA_NB, PLASMA_OUTOFPLACE, PLASMA_REQUEST_INITIALIZER, plasma_sequence_create(), plasma_sequence_destroy(), PLASMA_SUCCESS, PLASMA_TRANSLATION, plasma_tune(), PlasmaLower, PlasmaUpper, and PlasmaUpperLower.


| float PLASMA_clange | ( | PLASMA_enum | norm, |
| int | M, | ||
| int | N, | ||
| PLASMA_Complex32_t * | A, | ||
| int | LDA, | ||
| float * | work | ||
| ) |
PLASMA_clange returns the value
clange = ( max(abs(A(i,j))), NORM = PlasmaMaxNorm ( ( norm1(A), NORM = PlasmaOneNorm ( ( normI(A), NORM = PlasmaInfNorm ( ( normF(A), NORM = PlasmaFrobeniusNorm
where norm1 denotes the one norm of a matrix (maximum column sum), normI denotes the infinity norm of a matrix (maximum row sum) and normF denotes the Frobenius norm of a matrix (square root of sum of squares). Note that max(abs(A(i,j))) is not a consistent matrix norm.
| [in] | norm | = PlasmaMaxNorm: Max norm = PlasmaOneNorm: One norm = PlasmaInfNorm: Infinity norm = PlasmaFrobeniusNorm: Frobenius norm |
| [in] | M | The number of rows of the matrix A. M >= 0. When M = 0, the returned value is set to zero. |
| [in] | N | The number of columns of the matrix A. N >= 0. When N = 0, the returned value is set to zero. |
| [in] | A | The M-by-N matrix A. |
| [in] | LDA | The leading dimension of the array A. LDA >= max(1,M). |
| [in] | work | real array of dimension (MAX(1,LWORK)), where LWORK >= M when NORM = PlasmaInfNorm; otherwise, WORK is not referenced. |
| the | norm described above. |
Definition at line 78 of file clange.c.
References max, min, plasma_ciplap2tile, plasma_ciptile2lap, PLASMA_clange_Tile_Async(), plasma_context_self(), plasma_cooplap2tile, plasma_desc_mat_free(), plasma_dynamic_sync, PLASMA_ERR_NOT_INITIALIZED, plasma_error(), plasma_fatal_error(), PLASMA_FUNC_CGEMM, PLASMA_NB, PLASMA_OUTOFPLACE, PLASMA_REQUEST_INITIALIZER, plasma_sequence_create(), plasma_sequence_destroy(), PLASMA_SUCCESS, PLASMA_TRANSLATION, plasma_tune(), PlasmaFrobeniusNorm, PlasmaInfNorm, PlasmaMaxNorm, and PlasmaOneNorm.


| float PLASMA_clanhe | ( | PLASMA_enum | norm, |
| PLASMA_enum | uplo, | ||
| int | N, | ||
| PLASMA_Complex32_t * | A, | ||
| int | LDA, | ||
| float * | work | ||
| ) |
PLASMA_clanhe returns the value
clanhe = ( max(abs(A(i,j))), NORM = PlasmaMaxNorm ( ( norm1(A), NORM = PlasmaOneNorm ( ( normI(A), NORM = PlasmaInfNorm ( ( normF(A), NORM = PlasmaFrobeniusNorm
where norm1 denotes the one norm of a matrix (maximum column sum), normI denotes the infinity norm of a matrix (maximum row sum) and normF denotes the Frobenius norm of a matrix (square root of sum of squares). Note that max(abs(A(i,j))) is not a consistent matrix norm.
| [in] | norm | = PlasmaMaxNorm: Max norm = PlasmaOneNorm: One norm = PlasmaInfNorm: Infinity norm = PlasmaFrobeniusNorm: Frobenius norm |
| [in] | uplo | = PlasmaUpper: Upper triangle of A is stored; = PlasmaLower: Lower triangle of A is stored. |
| [in] | N | The number of columns/rows of the matrix A. N >= 0. When N = 0, the returned value is set to zero. |
| [in] | A | The N-by-N matrix A. |
| [in] | LDA | The leading dimension of the array A. LDA >= max(1,N). |
| [in] | work | real array of dimension PLASMA_SIZE is PLASMA_STATIC_SCHEDULING is used, and NULL otherwise. |
| the | norm described above. |
Definition at line 77 of file clanhe.c.
References max, plasma_ciplap2tile, plasma_ciptile2lap, PLASMA_clanhe_Tile_Async(), plasma_context_self(), plasma_cooplap2tile, plasma_desc_mat_free(), plasma_dynamic_sync, PLASMA_ERR_NOT_INITIALIZED, plasma_error(), plasma_fatal_error(), PLASMA_FUNC_CGEMM, PLASMA_NB, PLASMA_OUTOFPLACE, PLASMA_REQUEST_INITIALIZER, plasma_sequence_create(), plasma_sequence_destroy(), PLASMA_SUCCESS, PLASMA_TRANSLATION, plasma_tune(), PlasmaFrobeniusNorm, PlasmaInfNorm, PlasmaLower, PlasmaMaxNorm, PlasmaOneNorm, and PlasmaUpper.


| float PLASMA_clansy | ( | PLASMA_enum | norm, |
| PLASMA_enum | uplo, | ||
| int | N, | ||
| PLASMA_Complex32_t * | A, | ||
| int | LDA, | ||
| float * | work | ||
| ) |
PLASMA_clansy returns the value
clansy = ( max(abs(A(i,j))), NORM = PlasmaMaxNorm ( ( norm1(A), NORM = PlasmaOneNorm ( ( normI(A), NORM = PlasmaInfNorm ( ( normF(A), NORM = PlasmaFrobeniusNorm
where norm1 denotes the one norm of a matrix (maximum column sum), normI denotes the infinity norm of a matrix (maximum row sum) and normF denotes the Frobenius norm of a matrix (square root of sum of squares). Note that max(abs(A(i,j))) is not a consistent matrix norm.
| [in] | norm | = PlasmaMaxNorm: Max norm = PlasmaOneNorm: One norm = PlasmaInfNorm: Infinity norm = PlasmaFrobeniusNorm: Frobenius norm |
| [in] | uplo | = PlasmaUpper: Upper triangle of A is stored; = PlasmaLower: Lower triangle of A is stored. |
| [in] | N | The number of columns/rows of the matrix A. N >= 0. When N = 0, the returned value is set to zero. |
| [in] | A | The N-by-N matrix A. |
| [in] | LDA | The leading dimension of the array A. LDA >= max(1,N). |
| [in] | work | real array of dimension PLASMA_SIZE is PLASMA_STATIC_SCHEDULING is used, and NULL otherwise. |
| the | norm described above. |
Definition at line 77 of file clansy.c.
References max, plasma_ciplap2tile, plasma_ciptile2lap, PLASMA_clansy_Tile_Async(), plasma_context_self(), plasma_cooplap2tile, plasma_desc_mat_free(), plasma_dynamic_sync, PLASMA_ERR_NOT_INITIALIZED, plasma_error(), plasma_fatal_error(), PLASMA_FUNC_CGEMM, PLASMA_NB, PLASMA_OUTOFPLACE, PLASMA_REQUEST_INITIALIZER, plasma_sequence_create(), plasma_sequence_destroy(), PLASMA_SUCCESS, PLASMA_TRANSLATION, plasma_tune(), PlasmaFrobeniusNorm, PlasmaInfNorm, PlasmaLower, PlasmaMaxNorm, PlasmaOneNorm, and PlasmaUpper.


| int PLASMA_cLapack_to_Tile | ( | PLASMA_Complex32_t * | Af77, |
| int | LDA, | ||
| PLASMA_desc * | A | ||
| ) |
PLASMA_cLapack_to_Tile - Conversion from LAPACK layout to tile layout.
| [in] | Af77 | LAPACK matrix. |
| [in] | LDA | The leading dimension of the matrix Af77. |
| [in,out] | A | Descriptor of the PLASMA matrix in tile layout. If PLASMA_TRANSLATION_MODE is set to PLASMA_INPLACE, A->mat is not used and set to Af77 when returns, else if PLASMA_TRANSLATION_MODE is set to PLASMA_OUTOFPLACE, A->mat has to be allocated before. |
| PLASMA_SUCCESS | successful exit |
Definition at line 55 of file ctile.c.
References A, plasma_context_self(), plasma_desc_check(), plasma_dynamic_sync, PLASMA_ERR_ILLEGAL_VALUE, PLASMA_ERR_NOT_INITIALIZED, plasma_error(), plasma_fatal_error(), plasma_parallel_call_5, plasma_pclapack_to_tile(), plasma_sequence_create(), plasma_sequence_destroy(), PLASMA_SUCCESS, and plasma_sequence_t::status.


| int PLASMA_claset | ( | PLASMA_enum | uplo, |
| int | M, | ||
| int | N, | ||
| PLASMA_Complex32_t | alpha, | ||
| PLASMA_Complex32_t | beta, | ||
| PLASMA_Complex32_t * | A, | ||
| int | LDA | ||
| ) |
PLASMA_claset copies all or part of a two-dimensional matrix A to another matrix B
| [in] | uplo | Specifies the part of the matrix A to be copied to B. = PlasmaUpperLower: All the matrix A = PlasmaUpper: Upper triangular part is set. The lower triangle is unchanged. = PlasmaLower: Lower triangular part is set. The upper triangle is unchange. |
| [in] | M | The number of rows of the matrix A. M >= 0. |
| [in] | N | The number of columns of the matrix A. N >= 0. |
| [in] | alpha | All the offdiagonal array elements are set to alpha. |
| [in] | beta | All the diagonal array elements are set to beta. |
| [in,out] | A | On entry, the m by n matrix A. On exit, A(i,j) = ALPHA, 1 <= i <= m, 1 <= j <= n, i.ne.j; A(i,i) = BETA , 1 <= i <= min(m,n) |
| [in] | LDA | The leading dimension of the array A. LDA >= max(1,M). |
Definition at line 63 of file claset.c.
References max, min, plasma_ciplap2tile, plasma_ciptile2lap, PLASMA_claset_Tile_Async(), plasma_context_self(), plasma_cooplap2tile, plasma_desc_mat_free(), plasma_dynamic_sync, PLASMA_ERR_NOT_INITIALIZED, plasma_error(), plasma_fatal_error(), PLASMA_FUNC_CGEMM, PLASMA_NB, PLASMA_OUTOFPLACE, PLASMA_REQUEST_INITIALIZER, plasma_sequence_create(), plasma_sequence_destroy(), PLASMA_SUCCESS, PLASMA_TRANSLATION, plasma_tune(), PlasmaLower, PlasmaUpper, and PlasmaUpperLower.

| int PLASMA_claswp | ( | int | N, |
| PLASMA_Complex32_t * | A, | ||
| int | LDA, | ||
| int | K1, | ||
| int | K2, | ||
| int * | IPIV, | ||
| int | INCX | ||
| ) |
PLASMA_claswp - performs a series of row interchanges on the matrix A. One row interchange is initiated for each of rows K1 through K2 of A.
| [in] | N | The order of the matrix A. N >= 0. |
| [in] | A | The tile factors L and U from the factorization, computed by PLASMA_cgetrf. |
| [in] | LDA | The leading dimension of the array A. LDA >= max(1,N). |
| [in] | K1 | The first element of IPIV for which a row interchange will be done. |
| [in] | K2 | The last element of IPIV for which a row interchange will be done. |
| [in] | IPIV | The pivot indices from PLASMA_cgetrf. |
| [in] | INCX | The increment between successive values of IPIV. If IPIV is negative, the pivots are applied in reverse order. |
| PLASMA_SUCCESS | successful exit |
Definition at line 66 of file claswp.c.
References max, plasma_ciplap2tile, plasma_ciptile2lap, PLASMA_claswp_Tile_Async(), plasma_context_self(), plasma_cooplap2tile, plasma_cooptile2lap, plasma_desc_mat_free(), plasma_dynamic_sync, PLASMA_ERR_NOT_INITIALIZED, plasma_error(), plasma_fatal_error(), PLASMA_FUNC_CGESV, PLASMA_NB, PLASMA_OUTOFPLACE, PLASMA_REQUEST_INITIALIZER, plasma_sequence_create(), plasma_sequence_destroy(), PLASMA_SUCCESS, PLASMA_TRANSLATION, plasma_tune(), and plasma_sequence_t::status.


| int PLASMA_claswpc | ( | int | N, |
| PLASMA_Complex32_t * | A, | ||
| int | LDA, | ||
| int | K1, | ||
| int | K2, | ||
| int * | IPIV, | ||
| int | INCX | ||
| ) |
PLASMA_claswpc - performs a series of row interchanges on the matrix A. One row interchange is initiated for each of rows K1 through K2 of A.
| [in] | N | The order of the matrix A. N >= 0. |
| [in] | A | The tile factors L and U from the factorization, computed by PLASMA_cgetrf. |
| [in] | LDA | The leading dimension of the array A. LDA >= max(1,N). |
| [in] | K1 | The first element of IPIV for which a row interchange will be done. |
| [in] | K2 | The last element of IPIV for which a row interchange will be done. |
| [in] | IPIV | The pivot indices from PLASMA_cgetrf. |
| [in] | INCX | The increment between successive values of IPIV. If IPIV is negative, the pivots are applied in reverse order. |
| PLASMA_SUCCESS | successful exit |
Definition at line 66 of file claswpc.c.
References max, plasma_ciplap2tile, plasma_ciptile2lap, PLASMA_claswpc_Tile_Async(), plasma_context_self(), plasma_cooplap2tile, plasma_cooptile2lap, plasma_desc_mat_free(), plasma_dynamic_sync, PLASMA_ERR_NOT_INITIALIZED, plasma_error(), plasma_fatal_error(), PLASMA_FUNC_CGESV, PLASMA_NB, PLASMA_OUTOFPLACE, PLASMA_REQUEST_INITIALIZER, plasma_sequence_create(), plasma_sequence_destroy(), PLASMA_SUCCESS, PLASMA_TRANSLATION, plasma_tune(), and plasma_sequence_t::status.

| int PLASMA_clauum | ( | PLASMA_enum | uplo, |
| int | N, | ||
| PLASMA_Complex32_t * | A, | ||
| int | LDA | ||
| ) |
PLASMA_clauum - Computes the product U * U' or L' * L, where the triangular factor U or L is stored in the upper or lower triangular part of the array A.
If UPLO = 'U' or 'u' then the upper triangle of the result is stored, overwriting the factor U in A. If UPLO = 'L' or 'l' then the lower triangle of the result is stored, overwriting the factor L in A.
| [in] | uplo | = PlasmaUpper: Upper triangle of A is stored; = PlasmaLower: Lower triangle of A is stored. |
| [in] | N | The order of the triangular factor U or L. N >= 0. |
| [in,out] | A | On entry, the triangular factor U or L. On exit, if UPLO = 'U', the upper triangle of A is overwritten with the upper triangle of the product U * U'; if UPLO = 'L', the lower triangle of A is overwritten with the lower triangle of the product L' * L. |
| [in] | LDA | The leading dimension of the array A. LDA >= max(1,N). |
| PLASMA_SUCCESS | successful exit |
| <0 | if -i, the i-th argument had an illegal value |
Definition at line 65 of file clauum.c.
References max, plasma_ciplap2tile, plasma_ciptile2lap, PLASMA_clauum_Tile_Async(), plasma_context_self(), plasma_cooplap2tile, plasma_cooptile2lap, plasma_desc_mat_free(), plasma_dynamic_sync, PLASMA_ERR_NOT_INITIALIZED, plasma_error(), plasma_fatal_error(), PLASMA_FUNC_CPOSV, PLASMA_NB, PLASMA_OUTOFPLACE, PLASMA_REQUEST_INITIALIZER, plasma_sequence_create(), plasma_sequence_destroy(), PLASMA_SUCCESS, PLASMA_TRANSLATION, plasma_tune(), PlasmaLower, PlasmaUpper, and plasma_sequence_t::status.

| int PLASMA_cplghe | ( | float | bump, |
| int | N, | ||
| PLASMA_Complex32_t * | A, | ||
| int | LDA, | ||
| unsigned long long int | seed | ||
| ) |
PLASMA_cplghe - Generate a random hermitian matrix by tiles.
| [in] | bump | The value to add to the diagonal to be sure to have a positive definite matrix. |
| [in] | N | The order of the matrix A. N >= 0. |
| [out] | A | On exit, The random hermitian matrix A generated. |
| [in] | LDA | The leading dimension of the array A. LDA >= max(1,M). |
| [in] | seed | The seed used in the random generation. |
| PLASMA_SUCCESS | successful exit |
| <0 | if -i, the i-th argument had an illegal value |
Definition at line 58 of file cplghe.c.
References A, plasma_desc_t::mat, max, plasma_ciptile2lap, plasma_context_self(), PLASMA_cplghe_Tile_Async(), plasma_desc_init(), plasma_dynamic_sync, PLASMA_ERR_NOT_INITIALIZED, plasma_error(), plasma_fatal_error(), PLASMA_FUNC_CGEMM, PLASMA_NB, PLASMA_REQUEST_INITIALIZER, plasma_sequence_create(), plasma_sequence_destroy(), PLASMA_SUCCESS, plasma_tune(), PlasmaComplexFloat, and plasma_sequence_t::status.


| int PLASMA_cplgsy | ( | PLASMA_Complex32_t | bump, |
| int | N, | ||
| PLASMA_Complex32_t * | A, | ||
| int | LDA, | ||
| unsigned long long int | seed | ||
| ) |
PLASMA_cplgsy - Generate a random hermitian matrix by tiles.
| [in] | bump | The value to add to the diagonal to be sure to have a positive definite matrix. |
| [in] | N | The order of the matrix A. N >= 0. |
| [out] | A | On exit, The random hermitian matrix A generated. |
| [in] | LDA | The leading dimension of the array A. LDA >= max(1,M). |
| [in] | seed | The seed used in the random generation. |
| PLASMA_SUCCESS | successful exit |
| <0 | if -i, the i-th argument had an illegal value |
Definition at line 58 of file cplgsy.c.
References A, plasma_desc_t::mat, max, plasma_ciptile2lap, plasma_context_self(), PLASMA_cplgsy_Tile_Async(), plasma_desc_init(), plasma_dynamic_sync, PLASMA_ERR_NOT_INITIALIZED, plasma_error(), plasma_fatal_error(), PLASMA_FUNC_CGEMM, PLASMA_NB, PLASMA_REQUEST_INITIALIZER, plasma_sequence_create(), plasma_sequence_destroy(), PLASMA_SUCCESS, plasma_tune(), PlasmaComplexFloat, and plasma_sequence_t::status.


| int PLASMA_cplrnt | ( | int | M, |
| int | N, | ||
| PLASMA_Complex32_t * | A, | ||
| int | LDA, | ||
| unsigned long long int | seed | ||
| ) |
PLASMA_cplrnt - Generate a random matrix by tiles.
| [in] | M | The number of rows of A. |
| [in] | N | The order of the matrix A. N >= 0. |
| [out] | A | On exit, The random matrix A generated. |
| [in] | LDA | The leading dimension of the array A. LDA >= max(1,M). |
| [in] | seed | The seed used in the random generation. |
| PLASMA_SUCCESS | successful exit |
| <0 | if -i, the i-th argument had an illegal value |
Definition at line 57 of file cplrnt.c.
References A, plasma_desc_t::mat, max, min, plasma_ciptile2lap, plasma_context_self(), PLASMA_cplrnt_Tile_Async(), plasma_desc_init(), plasma_dynamic_sync, PLASMA_ERR_NOT_INITIALIZED, plasma_error(), plasma_fatal_error(), PLASMA_FUNC_CGEMM, PLASMA_NB, PLASMA_REQUEST_INITIALIZER, plasma_sequence_create(), plasma_sequence_destroy(), PLASMA_SUCCESS, plasma_tune(), PlasmaComplexFloat, and plasma_sequence_t::status.


| int PLASMA_cposv | ( | PLASMA_enum | uplo, |
| int | N, | ||
| int | NRHS, | ||
| PLASMA_Complex32_t * | A, | ||
| int | LDA, | ||
| PLASMA_Complex32_t * | B, | ||
| int | LDB | ||
| ) |
PLASMA_cposv - Computes the solution to a system of linear equations A * X = B, where A is an N-by-N symmetric positive definite (or Hermitian positive definite in the complex case) matrix and X and B are N-by-NRHS matrices. The Cholesky decomposition is used to factor A as
where U is an upper triangular matrix and L is a lower triangular matrix. The factored form of A is then used to solve the system of equations A * X = B.
| [in] | uplo | Specifies whether the matrix A is upper triangular or lower triangular: = PlasmaUpper: Upper triangle of A is stored; = PlasmaLower: Lower triangle of A is stored. |
| [in] | N | The number of linear equations, i.e., the order of the matrix A. N >= 0. |
| [in] | NRHS | The number of right hand sides, i.e., the number of columns of the matrix B. NRHS >= 0. |
| [in,out] | A | On entry, the symmetric positive definite (or Hermitian) matrix A. If uplo = PlasmaUpper, the leading N-by-N upper triangular part of A contains the upper triangular part of the matrix A, and the strictly lower triangular part of A is not referenced. If UPLO = 'L', the leading N-by-N lower triangular part of A contains the lower triangular part of the matrix A, and the strictly upper triangular part of A is not referenced. On exit, if return value = 0, the factor U or L from the Cholesky factorization A = U**H*U or A = L*L**H. |
| [in] | LDA | The leading dimension of the array A. LDA >= max(1,N). |
| [in,out] | B | On entry, the N-by-NRHS right hand side matrix B. On exit, if return value = 0, the N-by-NRHS solution matrix X. |
| [in] | LDB | The leading dimension of the array B. LDB >= max(1,N). |
| PLASMA_SUCCESS | successful exit |
| <0 | if -i, the i-th argument had an illegal value |
| >0 | if i, the leading minor of order i of A is not positive definite, so the factorization could not be completed, and the solution has not been computed. |
Definition at line 82 of file cposv.c.
References max, min, plasma_ciplap2tile, plasma_ciptile2lap, plasma_context_self(), plasma_cooplap2tile, plasma_cooptile2lap, PLASMA_cposv_Tile_Async(), plasma_desc_mat_free(), plasma_dynamic_sync, PLASMA_ERR_NOT_INITIALIZED, plasma_error(), plasma_fatal_error(), PLASMA_FUNC_CPOSV, PLASMA_NB, PLASMA_OUTOFPLACE, PLASMA_REQUEST_INITIALIZER, plasma_sequence_create(), plasma_sequence_destroy(), PLASMA_SUCCESS, PLASMA_TRANSLATION, plasma_tune(), PlasmaLower, PlasmaUpper, and plasma_sequence_t::status.


| int PLASMA_cpotrf | ( | PLASMA_enum | uplo, |
| int | N, | ||
| PLASMA_Complex32_t * | A, | ||
| int | LDA | ||
| ) |
PLASMA_cpotrf - Computes the Cholesky factorization of a symmetric positive definite (or Hermitian positive definite in the complex case) matrix A. The factorization has the form
where U is an upper triangular matrix and L is a lower triangular matrix.
| [in] | uplo | = PlasmaUpper: Upper triangle of A is stored; = PlasmaLower: Lower triangle of A is stored. |
| [in] | N | The order of the matrix A. N >= 0. |
| [in,out] | A | On entry, the symmetric positive definite (or Hermitian) matrix A. If uplo = PlasmaUpper, the leading N-by-N upper triangular part of A contains the upper triangular part of the matrix A, and the strictly lower triangular part of A is not referenced. If UPLO = 'L', the leading N-by-N lower triangular part of A contains the lower triangular part of the matrix A, and the strictly upper triangular part of A is not referenced. On exit, if return value = 0, the factor U or L from the Cholesky factorization A = U**H*U or A = L*L**H. |
| [in] | LDA | The leading dimension of the array A. LDA >= max(1,N). |
| PLASMA_SUCCESS | successful exit |
| <0 | if -i, the i-th argument had an illegal value |
| >0 | if i, the leading minor of order i of A is not positive definite, so the factorization could not be completed, and the solution has not been computed. |
Definition at line 70 of file cpotrf.c.
References max, plasma_ciplap2tile, plasma_ciptile2lap, plasma_context_self(), plasma_cooplap2tile, plasma_cooptile2lap, PLASMA_cpotrf_Tile_Async(), plasma_desc_mat_free(), plasma_dynamic_sync, PLASMA_ERR_NOT_INITIALIZED, plasma_error(), plasma_fatal_error(), PLASMA_FUNC_CPOSV, PLASMA_NB, PLASMA_OUTOFPLACE, PLASMA_REQUEST_INITIALIZER, plasma_sequence_create(), plasma_sequence_destroy(), PLASMA_SUCCESS, PLASMA_TRANSLATION, plasma_tune(), PlasmaLower, PlasmaUpper, and plasma_sequence_t::status.


| int PLASMA_cpotri | ( | PLASMA_enum | uplo, |
| int | N, | ||
| PLASMA_Complex32_t * | A, | ||
| int | LDA | ||
| ) |
PLASMA_cpotri - Computes the inverse of a complex Hermitian positive definite matrix A using the Cholesky factorization A = U**H*U or A = L*L**H computed by PLASMA_cpotrf.
| [in] | uplo | = PlasmaUpper: Upper triangle of A is stored; = PlasmaLower: Lower triangle of A is stored. |
| [in] | N | The order of the matrix A. N >= 0. |
| [in,out] | A | On entry, the triangular factor U or L from the Cholesky factorization A = U**H*U or A = L*L**H, as computed by PLASMA_cpotrf. On exit, the upper or lower triangle of the (Hermitian) inverse of A, overwriting the input factor U or L. |
| [in] | LDA | The leading dimension of the array A. LDA >= max(1,N). |
| PLASMA_SUCCESS | successful exit |
| <0 | if -i, the i-th argument had an illegal value |
| >0 | if i, the (i,i) element of the factor U or L is zero, and the inverse could not be computed. |
Definition at line 62 of file cpotri.c.
References max, plasma_ciplap2tile, plasma_ciptile2lap, plasma_context_self(), plasma_cooplap2tile, plasma_cooptile2lap, PLASMA_cpotri_Tile_Async(), plasma_desc_mat_free(), plasma_dynamic_sync, PLASMA_ERR_NOT_INITIALIZED, plasma_error(), plasma_fatal_error(), PLASMA_FUNC_CPOSV, PLASMA_NB, PLASMA_OUTOFPLACE, PLASMA_REQUEST_INITIALIZER, plasma_sequence_create(), plasma_sequence_destroy(), PLASMA_SUCCESS, PLASMA_TRANSLATION, plasma_tune(), PlasmaLower, PlasmaUpper, and plasma_sequence_t::status.


| int PLASMA_cpotrs | ( | PLASMA_enum | uplo, |
| int | N, | ||
| int | NRHS, | ||
| PLASMA_Complex32_t * | A, | ||
| int | LDA, | ||
| PLASMA_Complex32_t * | B, | ||
| int | LDB | ||
| ) |
PLASMA_cpotrs - Solves a system of linear equations A * X = B with a symmetric positive definite (or Hermitian positive definite in the complex case) matrix A using the Cholesky factorization A = U**H*U or A = L*L**H computed by PLASMA_cpotrf.
| [in] | uplo | = PlasmaUpper: Upper triangle of A is stored; = PlasmaLower: Lower triangle of A is stored. |
| [in] | N | The order of the matrix A. N >= 0. |
| [in] | NRHS | The number of right hand sides, i.e., the number of columns of the matrix B. NRHS >= 0. |
| [in] | A | The triangular factor U or L from the Cholesky factorization A = U**H*U or A = L*L**H, computed by PLASMA_cpotrf. |
| [in] | LDA | The leading dimension of the array A. LDA >= max(1,N). |
| [in,out] | B | On entry, the N-by-NRHS right hand side matrix B. On exit, if return value = 0, the N-by-NRHS solution matrix X. |
| [in] | LDB | The leading dimension of the array B. LDB >= max(1,N). |
| PLASMA_SUCCESS | successful exit |
| <0 | if -i, the i-th argument had an illegal value |
Definition at line 67 of file cpotrs.c.
References max, min, plasma_ciplap2tile, plasma_ciptile2lap, plasma_context_self(), plasma_cooplap2tile, plasma_cooptile2lap, PLASMA_cpotrs_Tile_Async(), plasma_desc_mat_free(), plasma_dynamic_sync, PLASMA_ERR_NOT_INITIALIZED, plasma_error(), plasma_fatal_error(), PLASMA_FUNC_CPOSV, PLASMA_NB, PLASMA_OUTOFPLACE, PLASMA_REQUEST_INITIALIZER, plasma_sequence_create(), plasma_sequence_destroy(), PLASMA_SUCCESS, PLASMA_TRANSLATION, plasma_tune(), PlasmaLower, PlasmaUpper, and plasma_sequence_t::status.


| int PLASMA_csymm | ( | PLASMA_enum | side, |
| PLASMA_enum | uplo, | ||
| int | M, | ||
| int | N, | ||
| PLASMA_Complex32_t | alpha, | ||
| PLASMA_Complex32_t * | A, | ||
| int | LDA, | ||
| PLASMA_Complex32_t * | B, | ||
| int | LDB, | ||
| PLASMA_Complex32_t | beta, | ||
| PLASMA_Complex32_t * | C, | ||
| int | LDC | ||
| ) |
PLASMA_csymm - Performs one of the matrix-matrix operations
or
where alpha and beta are scalars, A is an symmetric matrix and B and C are m by n matrices.
| [in] | side | Specifies whether the symmetric matrix A appears on the left or right in the operation as follows: = PlasmaLeft:
|
| [in] | uplo | Specifies whether the upper or lower triangular part of the symmetric matrix A is to be referenced as follows: = PlasmaLower: Only the lower triangular part of the symmetric matrix A is to be referenced. = PlasmaUpper: Only the upper triangular part of the symmetric matrix A is to be referenced. |
| [in] | M | Specifies the number of rows of the matrix C. M >= 0. |
| [in] | N | Specifies the number of columns of the matrix C. N >= 0. |
| [in] | alpha | Specifies the scalar alpha. |
| [in] | A | A is a LDA-by-ka matrix, where ka is M when side = PlasmaLeft, and is N otherwise. Only the uplo triangular part is referenced. |
| [in] | LDA | The leading dimension of the array A. LDA >= max(1,ka). |
| [in] | B | B is a LDB-by-N matrix, where the leading M-by-N part of the array B must contain the matrix B. |
| [in] | LDB | The leading dimension of the array B. LDB >= max(1,M). |
| [in] | beta | Specifies the scalar beta. |
| [in,out] | C | C is a LDC-by-N matrix. On exit, the array is overwritten by the M by N updated matrix. |
| [in] | LDC | The leading dimension of the array C. LDC >= max(1,M). |
| PLASMA_SUCCESS | successful exit |
Definition at line 94 of file csymm.c.
References max, plasma_ciplap2tile, plasma_ciptile2lap, plasma_context_self(), plasma_cooplap2tile, plasma_cooptile2lap, PLASMA_csymm_Tile_Async(), plasma_desc_mat_free(), plasma_dynamic_sync, PLASMA_ERR_NOT_INITIALIZED, plasma_error(), plasma_fatal_error(), PLASMA_FUNC_CSYMM, PLASMA_NB, PLASMA_OUTOFPLACE, PLASMA_REQUEST_INITIALIZER, plasma_sequence_create(), plasma_sequence_destroy(), PLASMA_SUCCESS, PLASMA_TRANSLATION, plasma_tune(), PlasmaLeft, PlasmaLower, PlasmaRight, PlasmaUpper, and plasma_sequence_t::status.


| int PLASMA_csyr2k | ( | PLASMA_enum | uplo, |
| PLASMA_enum | trans, | ||
| int | N, | ||
| int | K, | ||
| PLASMA_Complex32_t | alpha, | ||
| PLASMA_Complex32_t * | A, | ||
| int | LDA, | ||
| PLASMA_Complex32_t * | B, | ||
| int | LDB, | ||
| PLASMA_Complex32_t | beta, | ||
| PLASMA_Complex32_t * | C, | ||
| int | LDC | ||
| ) |
PLASMA_csyr2k - Performs one of the symmetric rank 2k operations
, or
,
where op( X ) is one of
op( X ) = X or op( X ) = conjfg( X' )
where alpha and beta are real scalars, C is an n-by-n symmetric matrix and A and B are an n-by-k matrices the first case and k-by-n matrices in the second case.
| [in] | uplo | = PlasmaUpper: Upper triangle of C is stored; = PlasmaLower: Lower triangle of C is stored. |
| [in] | trans | Specifies whether the matrix A is transposed or conjfugate transposed: = PlasmaNoTrans:
|
| [in] | N | N specifies the order of the matrix C. N must be at least zero. |
| [in] | K | K specifies the number of columns of the A and B matrices with trans = PlasmaNoTrans. K specifies the number of rows of the A and B matrices with trans = PlasmaTrans. |
| [in] | alpha | alpha specifies the scalar alpha. |
| [in] | A | A is a LDA-by-ka matrix, where ka is K when trans = PlasmaNoTrans, and is N otherwise. |
| [in] | LDA | The leading dimension of the array A. LDA must be at least max( 1, N ), otherwise LDA must be at least max( 1, K ). |
| [in] | B | B is a LDB-by-kb matrix, where kb is K when trans = PlasmaNoTrans, and is N otherwise. |
| [in] | LDB | The leading dimension of the array B. LDB must be at least max( 1, N ), otherwise LDB must be at least max( 1, K ). |
| [in] | beta | beta specifies the scalar beta. |
| [in,out] | C | C is a LDC-by-N matrix. On exit, the array uplo part of the matrix is overwritten by the uplo part of the updated matrix. |
| [in] | LDC | The leading dimension of the array C. LDC >= max( 1, N ). |
| PLASMA_SUCCESS | successful exit |
Definition at line 96 of file csyr2k.c.
References max, plasma_ciplap2tile, plasma_ciptile2lap, plasma_context_self(), plasma_cooplap2tile, plasma_cooptile2lap, PLASMA_csyr2k_Tile_Async(), plasma_desc_mat_free(), plasma_dynamic_sync, PLASMA_ERR_NOT_INITIALIZED, plasma_error(), plasma_fatal_error(), PLASMA_FUNC_CSYRK, PLASMA_NB, PLASMA_OUTOFPLACE, PLASMA_REQUEST_INITIALIZER, plasma_sequence_create(), plasma_sequence_destroy(), PLASMA_SUCCESS, PLASMA_TRANSLATION, plasma_tune(), PlasmaLower, PlasmaNoTrans, PlasmaTrans, PlasmaUpper, and plasma_sequence_t::status.


| int PLASMA_csyrk | ( | PLASMA_enum | uplo, |
| PLASMA_enum | trans, | ||
| int | N, | ||
| int | K, | ||
| PLASMA_Complex32_t | alpha, | ||
| PLASMA_Complex32_t * | A, | ||
| int | LDA, | ||
| PLASMA_Complex32_t | beta, | ||
| PLASMA_Complex32_t * | C, | ||
| int | LDC | ||
| ) |
PLASMA_csyrk - Performs one of the hermitian rank k operations
,
where op( X ) is one of
op( X ) = X or op( X ) = conjfg( X' )
where alpha and beta are real scalars, C is an n-by-n hermitian matrix and A is an n-by-k matrix in the first case and a k-by-n matrix in the second case.
| [in] | uplo | = PlasmaUpper: Upper triangle of C is stored; = PlasmaLower: Lower triangle of C is stored. |
| [in] | trans | Specifies whether the matrix A is transposed or conjfugate transposed: = PlasmaNoTrans: A is not transposed; = PlasmaTrans : A is transposed. |
| [in] | N | N specifies the order of the matrix C. N must be at least zero. |
| [in] | K | K specifies the number of columns of the matrix op( A ). |
| [in] | alpha | alpha specifies the scalar alpha. |
| [in] | A | A is a LDA-by-ka matrix, where ka is K when trans = PlasmaNoTrans, and is N otherwise. |
| [in] | LDA | The leading dimension of the array A. LDA must be at least max( 1, N ), otherwise LDA must be at least max( 1, K ). |
| [in] | beta | beta specifies the scalar beta |
| [in,out] | C | C is a LDC-by-N matrix. On exit, the array uplo part of the matrix is overwritten by the uplo part of the updated matrix. |
| [in] | LDC | The leading dimension of the array C. LDC >= max( 1, N ). |
| PLASMA_SUCCESS | successful exit |
Definition at line 85 of file csyrk.c.
References max, plasma_ciplap2tile, plasma_ciptile2lap, plasma_context_self(), plasma_cooplap2tile, plasma_cooptile2lap, PLASMA_csyrk_Tile_Async(), plasma_desc_mat_free(), plasma_dynamic_sync, PLASMA_ERR_NOT_INITIALIZED, plasma_error(), plasma_fatal_error(), PLASMA_FUNC_CSYRK, PLASMA_NB, PLASMA_OUTOFPLACE, PLASMA_REQUEST_INITIALIZER, plasma_sequence_create(), plasma_sequence_destroy(), PLASMA_SUCCESS, PLASMA_TRANSLATION, plasma_tune(), PlasmaLower, PlasmaNoTrans, PlasmaTrans, PlasmaUpper, and plasma_sequence_t::status.


| int PLASMA_cTile_to_Lapack | ( | PLASMA_desc * | A, |
| PLASMA_Complex32_t * | Af77, | ||
| int | LDA | ||
| ) |
PLASMA_Tile_to_Lapack - Conversion from tile layout to LAPACK layout.
| [in] | A | Descriptor of the PLASMA matrix in tile layout. |
| [in,out] | Af77 | LAPACK matrix. If PLASMA_TRANSLATION_MODE is set to PLASMA_INPLACE, Af77 has to be A->mat, else if PLASMA_TRANSLATION_MODE is set to PLASMA_OUTOFPLACE, Af77 has to be allocated before. |
| [in] | LDA | The leading dimension of the matrix Af77. |
| PLASMA_SUCCESS | successful exit |
Definition at line 191 of file ctile.c.
References A, plasma_context_self(), plasma_desc_check(), plasma_dynamic_sync, PLASMA_ERR_ILLEGAL_VALUE, PLASMA_ERR_NOT_INITIALIZED, plasma_error(), plasma_fatal_error(), plasma_pctile_to_lapack(), plasma_sequence_create(), plasma_sequence_destroy(), plasma_static_call_5, PLASMA_SUCCESS, and plasma_sequence_t::status.


| int PLASMA_ctrmm | ( | PLASMA_enum | side, |
| PLASMA_enum | uplo, | ||
| PLASMA_enum | transA, | ||
| PLASMA_enum | diag, | ||
| int | N, | ||
| int | NRHS, | ||
| PLASMA_Complex32_t | alpha, | ||
| PLASMA_Complex32_t * | A, | ||
| int | LDA, | ||
| PLASMA_Complex32_t * | B, | ||
| int | LDB | ||
| ) |
PLASMA_ctrmm - Computes B = alpha*op( A )*B or B = alpha*B*op( A ).
| [in] | side | Specifies whether A appears on the left or on the right of X: = PlasmaLeft: A*X = B = PlasmaRight: X*A = B |
| [in] | uplo | Specifies whether the matrix A is upper triangular or lower triangular: = PlasmaUpper: Upper triangle of A is stored; = PlasmaLower: Lower triangle of A is stored. |
| [in] | transA | Specifies whether the matrix A is transposed, not transposed or conjfugate transposed: = PlasmaNoTrans: A is transposed; = PlasmaTrans: A is not transposed; = PlasmaConjTrans: A is conjfugate transposed. |
| [in] | diag | Specifies whether or not A is unit triangular: = PlasmaNonUnit: A is non unit; = PlasmaUnit: A us unit. |
| [in] | N | The order of the matrix A. N >= 0. |
| [in] | NRHS | The number of right hand sides, i.e., the number of columns of the matrix B. NRHS >= 0. |
| [in] | alpha | alpha specifies the scalar alpha. |
| [in] | A | The triangular matrix A. If uplo = PlasmaUpper, the leading N-by-N upper triangular part of the array A contains the upper triangular matrix, and the strictly lower triangular part of A is not referenced. If uplo = PlasmaLower, the leading N-by-N lower triangular part of the array A contains the lower triangular matrix, and the strictly upper triangular part of A is not referenced. If diag = PlasmaUnit, the diagonal elements of A are also not referenced and are assumed to be 1. |
| [in] | LDA | The leading dimension of the array A. LDA >= max(1,N). |
| [in,out] | B | On entry, the N-by-NRHS right hand side matrix B. On exit, if return value = 0, the N-by-NRHS solution matrix X. |
| [in] | LDB | The leading dimension of the array B. LDB >= max(1,N). |
| PLASMA_SUCCESS | successful exit |
| <0 | if -i, the i-th argument had an illegal value |
Definition at line 88 of file ctrmm.c.
References max, min, plasma_ciplap2tile, plasma_ciptile2lap, plasma_context_self(), plasma_cooplap2tile, plasma_cooptile2lap, PLASMA_ctrmm_Tile_Async(), plasma_desc_mat_free(), plasma_dynamic_sync, PLASMA_ERR_NOT_INITIALIZED, plasma_error(), plasma_fatal_error(), PLASMA_FUNC_CPOSV, PLASMA_NB, PLASMA_OUTOFPLACE, PLASMA_REQUEST_INITIALIZER, plasma_sequence_create(), plasma_sequence_destroy(), PLASMA_SUCCESS, PLASMA_TRANSLATION, plasma_tune(), PlasmaConjTrans, PlasmaLeft, PlasmaLower, PlasmaNonUnit, PlasmaNoTrans, PlasmaRight, PlasmaTrans, PlasmaUnit, PlasmaUpper, and plasma_sequence_t::status.


| int PLASMA_ctrsm | ( | PLASMA_enum | side, |
| PLASMA_enum | uplo, | ||
| PLASMA_enum | transA, | ||
| PLASMA_enum | diag, | ||
| int | N, | ||
| int | NRHS, | ||
| PLASMA_Complex32_t | alpha, | ||
| PLASMA_Complex32_t * | A, | ||
| int | LDA, | ||
| PLASMA_Complex32_t * | B, | ||
| int | LDB | ||
| ) |
PLASMA_ctrsm - Computes triangular solve A*X = B or X*A = B.
| [in] | side | Specifies whether A appears on the left or on the right of X: = PlasmaLeft: A*X = B = PlasmaRight: X*A = B |
| [in] | uplo | Specifies whether the matrix A is upper triangular or lower triangular: = PlasmaUpper: Upper triangle of A is stored; = PlasmaLower: Lower triangle of A is stored. |
| [in] | transA | Specifies whether the matrix A is transposed, not transposed or conjfugate transposed: = PlasmaNoTrans: A is transposed; = PlasmaTrans: A is not transposed; = PlasmaConjTrans: A is conjfugate transposed. |
| [in] | diag | Specifies whether or not A is unit triangular: = PlasmaNonUnit: A is non unit; = PlasmaUnit: A us unit. |
| [in] | N | The order of the matrix A. N >= 0. |
| [in] | NRHS | The number of right hand sides, i.e., the number of columns of the matrix B. NRHS >= 0. |
| [in] | alpha | alpha specifies the scalar alpha. |
| [in] | A | The triangular matrix A. If uplo = PlasmaUpper, the leading N-by-N upper triangular part of the array A contains the upper triangular matrix, and the strictly lower triangular part of A is not referenced. If uplo = PlasmaLower, the leading N-by-N lower triangular part of the array A contains the lower triangular matrix, and the strictly upper triangular part of A is not referenced. If diag = PlasmaUnit, the diagonal elements of A are also not referenced and are assumed to be 1. |
| [in] | LDA | The leading dimension of the array A. LDA >= max(1,N). |
| [in,out] | B | On entry, the N-by-NRHS right hand side matrix B. On exit, if return value = 0, the N-by-NRHS solution matrix X. |
| [in] | LDB | The leading dimension of the array B. LDB >= max(1,N). |
| PLASMA_SUCCESS | successful exit |
| <0 | if -i, the i-th argument had an illegal value |
Definition at line 88 of file ctrsm.c.
References max, min, plasma_ciplap2tile, plasma_ciptile2lap, plasma_context_self(), plasma_cooplap2tile, plasma_cooptile2lap, PLASMA_ctrsm_Tile_Async(), plasma_desc_mat_free(), plasma_dynamic_sync, PLASMA_ERR_NOT_INITIALIZED, plasma_error(), plasma_fatal_error(), PLASMA_FUNC_CPOSV, PLASMA_NB, PLASMA_OUTOFPLACE, PLASMA_REQUEST_INITIALIZER, plasma_sequence_create(), plasma_sequence_destroy(), PLASMA_SUCCESS, PLASMA_TRANSLATION, plasma_tune(), PlasmaConjTrans, PlasmaLeft, PlasmaLower, PlasmaNonUnit, PlasmaNoTrans, PlasmaRight, PlasmaTrans, PlasmaUnit, PlasmaUpper, and plasma_sequence_t::status.


| int PLASMA_ctrsmpl | ( | int | N, |
| int | NRHS, | ||
| PLASMA_Complex32_t * | A, | ||
| int | LDA, | ||
| PLASMA_Complex32_t * | L, | ||
| int * | IPIV, | ||
| PLASMA_Complex32_t * | B, | ||
| int | LDB | ||
| ) |
PLASMA_ctrsmpl - Performs the forward substitution step of solving a system of linear equations after the tile LU factorization of the matrix.
| [in] | N | The order of the matrix A. N >= 0. |
| [in] | NRHS | The number of right hand sides, i.e., the number of columns of the matrix B. NRHS >= 0. |
| [in] | A | The tile factor L from the factorization, computed by PLASMA_cgetrf_incpiv. |
| [in] | LDA | The leading dimension of the array A. LDA >= max(1,N). |
| [in] | L | Auxiliary factorization data, related to the tile L factor, computed by PLASMA_cgetrf_incpiv. |
| [in] | IPIV | The pivot indices from PLASMA_cgetrf_incpiv (not equivalent to LAPACK). |
| [in,out] | B | On entry, the N-by-NRHS right hand side matrix B. On exit, if return value = 0, the N-by-NRHS solution matrix X. |
| [in] | LDB | The leading dimension of the array B. LDB >= max(1,N). |
| PLASMA_SUCCESS | successful exit |
| <0 | if -i, the i-th argument had an illegal value |
Definition at line 67 of file ctrsmpl.c.
References L, plasma_desc_t::mat, max, min, plasma_ciplap2tile, plasma_ciptile2lap, plasma_context_self(), plasma_cooplap2tile, plasma_cooptile2lap, PLASMA_ctrsmpl_Tile_Async(), plasma_desc_init(), plasma_desc_mat_free(), plasma_dynamic_sync, PLASMA_ERR_NOT_INITIALIZED, plasma_error(), plasma_fatal_error(), PLASMA_FUNC_CGESV, PLASMA_IB, PLASMA_NB, PLASMA_OUTOFPLACE, PLASMA_REQUEST_INITIALIZER, plasma_sequence_create(), plasma_sequence_destroy(), PLASMA_SUCCESS, PLASMA_TRANSLATION, plasma_tune(), PlasmaComplexFloat, and plasma_sequence_t::status.


| int PLASMA_ctrsmrv | ( | PLASMA_enum | side, |
| PLASMA_enum | uplo, | ||
| PLASMA_enum | transA, | ||
| PLASMA_enum | diag, | ||
| int | N, | ||
| int | NRHS, | ||
| PLASMA_Complex32_t | alpha, | ||
| PLASMA_Complex32_t * | A, | ||
| int | LDA, | ||
| PLASMA_Complex32_t * | B, | ||
| int | LDB | ||
| ) |
PLASMA_ctrsmrv - Computes triangular solve A*X = B or X*A = B.
| [in] | side | Specifies whether A appears on the left or on the right of X: = PlasmaLeft: A*X = B = PlasmaRight: X*A = B |
| [in] | uplo | Specifies whether the matrix A is upper triangular or lower triangular: = PlasmaUpper: Upper triangle of A is stored; = PlasmaLower: Lower triangle of A is stored. |
| [in] | transA | Specifies whether the matrix A is transposed, not transposed or conjfugate transposed: = PlasmaNoTrans: A is transposed; = PlasmaTrans: A is not transposed; = PlasmaConjTrans: A is conjfugate transposed. |
| [in] | diag | Specifies whether or not A is unit triangular: = PlasmaNonUnit: A is non unit; = PlasmaUnit: A us unit. |
| [in] | N | The order of the matrix A. N >= 0. |
| [in] | NRHS | The number of right hand sides, i.e., the number of columns of the matrix B. NRHS >= 0. |
| [in] | alpha | alpha specifies the scalar alpha. |
| [in] | A | The triangular matrix A. If uplo = PlasmaUpper, the leading N-by-N upper triangular part of the array A contains the upper triangular matrix, and the strictly lower triangular part of A is not referenced. If uplo = PlasmaLower, the leading N-by-N lower triangular part of the array A contains the lower triangular matrix, and the strictly upper triangular part of A is not referenced. If diag = PlasmaUnit, the diagonal elements of A are also not referenced and are assumed to be 1. |
| [in] | LDA | The leading dimension of the array A. LDA >= max(1,N). |
| [in,out] | B | On entry, the N-by-NRHS right hand side matrix B. On exit, if return value = 0, the N-by-NRHS solution matrix X. |
| [in] | LDB | The leading dimension of the array B. LDB >= max(1,N). |
| PLASMA_SUCCESS | successful exit |
| <0 | if -i, the i-th argument had an illegal value |
Definition at line 88 of file ctrsmrv.c.
References max, min, plasma_ciplap2tile, plasma_ciptile2lap, plasma_context_self(), plasma_cooplap2tile, plasma_cooptile2lap, PLASMA_ctrsmrv_Tile_Async(), plasma_desc_mat_free(), plasma_dynamic_sync, PLASMA_ERR_NOT_INITIALIZED, plasma_error(), plasma_fatal_error(), PLASMA_FUNC_CPOSV, PLASMA_NB, PLASMA_OUTOFPLACE, PLASMA_REQUEST_INITIALIZER, plasma_sequence_create(), plasma_sequence_destroy(), PLASMA_SUCCESS, PLASMA_TRANSLATION, plasma_tune(), PlasmaConjTrans, PlasmaLeft, PlasmaLower, PlasmaNonUnit, PlasmaNoTrans, PlasmaRight, PlasmaTrans, PlasmaUnit, PlasmaUpper, and plasma_sequence_t::status.

| int PLASMA_ctrtri | ( | PLASMA_enum | uplo, |
| PLASMA_enum | diag, | ||
| int | N, | ||
| PLASMA_Complex32_t * | A, | ||
| int | LDA | ||
| ) |
PLASMA_ctrtri - Computes the inverse of a complex upper or lower triangular matrix A.
| [in] | uplo | = PlasmaUpper: Upper triangle of A is stored; = PlasmaLower: Lower triangle of A is stored. |
| [in] | diag | = PlasmaNonUnit: A is non-unit triangular; = PlasmaUnit: A is unit triangular. |
| [in] | N | The order of the matrix A. N >= 0. |
| [in,out] | A | On entry, the triangular matrix A. If UPLO = 'U', the leading N-by-N upper triangular part of the array A contains the upper triangular matrix, and the strictly lower triangular part of A is not referenced. If UPLO = 'L', the leading N-by-N lower triangular part of the array A contains the lower triangular matrix, and the strictly upper triangular part of A is not referenced. If DIAG = 'U', the diagonal elements of A are also not referenced and are assumed to be 1. On exit, the (triangular) inverse of the original matrix, in the same storage format. |
| [in] | LDA | The leading dimension of the array A. LDA >= max(1,N). |
| PLASMA_SUCCESS | successful exit |
| <0 | if -i, the i-th argument had an illegal value |
| >0 | if i, A(i,i) is exactly zero. The triangular matrix is singular and its inverse can not be computed. |
Definition at line 70 of file ctrtri.c.
References max, plasma_ciplap2tile, plasma_ciptile2lap, plasma_context_self(), plasma_cooplap2tile, plasma_cooptile2lap, PLASMA_ctrtri_Tile_Async(), plasma_desc_mat_free(), plasma_dynamic_sync, PLASMA_ERR_NOT_INITIALIZED, plasma_error(), plasma_fatal_error(), PLASMA_FUNC_CPOSV, PLASMA_NB, PLASMA_OUTOFPLACE, PLASMA_REQUEST_INITIALIZER, plasma_sequence_create(), plasma_sequence_destroy(), PLASMA_SUCCESS, PLASMA_TRANSLATION, plasma_tune(), PlasmaLower, PlasmaNonUnit, PlasmaUnit, PlasmaUpper, and plasma_sequence_t::status.

| int PLASMA_cunglq | ( | int | M, |
| int | N, | ||
| int | K, | ||
| PLASMA_Complex32_t * | A, | ||
| int | LDA, | ||
| PLASMA_Complex32_t * | T, | ||
| PLASMA_Complex32_t * | Q, | ||
| int | LDQ | ||
| ) |
PLASMA_cunglq - Generates an M-by-N matrix Q with orthonormal rows, which is defined as the first M rows of a product of the elementary reflectors returned by PLASMA_cgelqf.
| [in] | M | The number of rows of the matrix Q. M >= 0. |
| [in] | N | The number of columns of the matrix Q. N >= M. |
| [in] | K | The number of rows of elementary tile reflectors whose product defines the matrix Q. M >= K >= 0. |
| [in] | A | Details of the LQ factorization of the original matrix A as returned by PLASMA_cgelqf. |
| [in] | LDA | The leading dimension of the array A. LDA >= max(1,M). |
| [in] | T | Auxiliary factorization data, computed by PLASMA_cgelqf. |
| [out] | Q | On exit, the M-by-N matrix Q. |
| [in] | LDQ | The leading dimension of the array Q. LDQ >= max(1,M). |
| PLASMA_SUCCESS | successful exit |
| PLASMA_SUCCESS | <0 if -i, the i-th argument had an illegal value |
Definition at line 68 of file cunglq.c.
References plasma_context_struct::householder, plasma_desc_t::mat, max, min, plasma_ciplap2tile, plasma_ciptile2lap, plasma_context_self(), plasma_cooplap2tile, plasma_cooptile2lap, PLASMA_cunglq_Tile_Async(), plasma_desc_init(), plasma_desc_mat_free(), plasma_dynamic_sync, PLASMA_ERR_NOT_INITIALIZED, plasma_error(), plasma_fatal_error(), PLASMA_FLAT_HOUSEHOLDER, PLASMA_FUNC_CGELS, PLASMA_IB, PLASMA_NB, PLASMA_OUTOFPLACE, PLASMA_REQUEST_INITIALIZER, plasma_sequence_create(), plasma_sequence_destroy(), PLASMA_SUCCESS, PLASMA_TRANSLATION, plasma_tune(), PlasmaComplexFloat, plasma_sequence_t::status, and T.


| int PLASMA_cungqr | ( | int | M, |
| int | N, | ||
| int | K, | ||
| PLASMA_Complex32_t * | A, | ||
| int | LDA, | ||
| PLASMA_Complex32_t * | T, | ||
| PLASMA_Complex32_t * | Q, | ||
| int | LDQ | ||
| ) |
PLASMA_cungqr - Generates an M-by-N matrix Q with orthonormal columns, which is defined as the first N columns of a product of the elementary reflectors returned by PLASMA_cgeqrf.
| [in] | M | The number of rows of the matrix Q. M >= 0. |
| [in] | N | The number of columns of the matrix Q. N >= M. |
| [in] | K | The number of columns of elementary tile reflectors whose product defines the matrix Q. M >= K >= 0. |
| [in] | A | Details of the QR factorization of the original matrix A as returned by PLASMA_cgeqrf. |
| [in] | LDA | The leading dimension of the array A. LDA >= max(1,M). |
| [in] | T | Auxiliary factorization data, computed by PLASMA_cgeqrf. |
| [out] | Q | On exit, the M-by-N matrix Q. |
| [in] | LDQ | The leading dimension of the array Q. LDQ >= max(1,M). |
| PLASMA_SUCCESS | successful exit |
| <0 | if -i, the i-th argument had an illegal value |
Definition at line 68 of file cungqr.c.
References plasma_context_struct::householder, plasma_desc_t::mat, max, min, plasma_ciplap2tile, plasma_ciptile2lap, plasma_context_self(), plasma_cooplap2tile, plasma_cooptile2lap, PLASMA_cungqr_Tile_Async(), plasma_desc_init(), plasma_desc_mat_free(), plasma_dynamic_sync, PLASMA_ERR_NOT_INITIALIZED, plasma_error(), plasma_fatal_error(), PLASMA_FLAT_HOUSEHOLDER, PLASMA_FUNC_CGELS, PLASMA_IB, PLASMA_NB, PLASMA_OUTOFPLACE, PLASMA_REQUEST_INITIALIZER, plasma_sequence_create(), plasma_sequence_destroy(), PLASMA_SUCCESS, PLASMA_TRANSLATION, plasma_tune(), PlasmaComplexFloat, plasma_sequence_t::status, and T.


| int PLASMA_cunmlq | ( | PLASMA_enum | side, |
| PLASMA_enum | trans, | ||
| int | M, | ||
| int | N, | ||
| int | K, | ||
| PLASMA_Complex32_t * | A, | ||
| int | LDA, | ||
| PLASMA_Complex32_t * | T, | ||
| PLASMA_Complex32_t * | B, | ||
| int | LDB | ||
| ) |
PLASMA_cunmlq - overwrites the general M-by-N matrix C with Q*C, where Q is an orthogonal matrix (unitary in the complex case) defined as the product of elementary reflectors returned by PLASMA_cgelqf. Q is of order M.
| [in] | side | Intended usage: = PlasmaLeft: apply Q or Q**H from the left; = PlasmaRight: apply Q or Q**H from the right. Currently only PlasmaLeft is supported. |
| [in] | trans | Intended usage: = PlasmaNoTrans: no transpose, apply Q; = PlasmaConjTrans: conjfugate transpose, apply Q**H. Currently only PlasmaConjTrans is supported. |
| [in] | M | The number of rows of the matrix C. M >= 0. |
| [in] | N | The number of columns of the matrix C. N >= 0. |
| [in] | K | The number of rows of elementary tile reflectors whose product defines the matrix Q. M >= K >= 0. |
| [in] | A | Details of the LQ factorization of the original matrix A as returned by PLASMA_cgelqf. |
| [in] | LDA | The leading dimension of the array A. LDA >= max(1,K). |
| [in] | T | Auxiliary factorization data, computed by PLASMA_cgelqf. |
| [in,out] | B | On entry, the M-by-N matrix B. On exit, B is overwritten by Q*B or Q**H*B. |
| [in] | LDB | The leading dimension of the array C. LDC >= max(1,M). |
| PLASMA_SUCCESS | successful exit |
| <0 | if -i, the i-th argument had an illegal value |
Definition at line 83 of file cunmlq.c.
References plasma_context_struct::householder, plasma_desc_t::mat, max, min, plasma_ciplap2tile, plasma_ciptile2lap, plasma_context_self(), plasma_cooplap2tile, plasma_cooptile2lap, PLASMA_cunmlq_Tile_Async(), plasma_desc_init(), plasma_desc_mat_free(), plasma_dynamic_sync, PLASMA_ERR_NOT_INITIALIZED, plasma_error(), plasma_fatal_error(), PLASMA_FLAT_HOUSEHOLDER, PLASMA_FUNC_CGELS, PLASMA_IB, PLASMA_NB, PLASMA_OUTOFPLACE, PLASMA_REQUEST_INITIALIZER, plasma_sequence_create(), plasma_sequence_destroy(), PLASMA_SUCCESS, PLASMA_TRANSLATION, plasma_tune(), PlasmaComplexFloat, PlasmaConjTrans, PlasmaLeft, PlasmaNoTrans, PlasmaRight, plasma_sequence_t::status, and T.


| int PLASMA_cunmqr | ( | PLASMA_enum | side, |
| PLASMA_enum | trans, | ||
| int | M, | ||
| int | N, | ||
| int | K, | ||
| PLASMA_Complex32_t * | A, | ||
| int | LDA, | ||
| PLASMA_Complex32_t * | T, | ||
| PLASMA_Complex32_t * | B, | ||
| int | LDB | ||
| ) |
PLASMA_cunmqr - overwrites the general M-by-N matrix C with Q*C, where Q is an orthogonal matrix (unitary in the complex case) defined as the product of elementary reflectors returned by PLASMA_cgeqrf. Q is of order M.
| [in] | side | Intended usage: = PlasmaLeft: apply Q or Q**H from the left; = PlasmaRight: apply Q or Q**H from the right. Currently only PlasmaLeft is supported. |
| [in] | trans | Intended usage: = PlasmaNoTrans: no transpose, apply Q; = PlasmaConjTrans: conjfugate transpose, apply Q**H. Currently only PlasmaConjTrans is supported. |
| [in] | M | The number of rows of the matrix C. M >= 0. |
| [in] | N | The number of columns of the matrix C. N >= 0. |
| [in] | K | The number of columns of elementary tile reflectors whose product defines the matrix Q. If side == PlasmaLeft, M >= K >= 0. If side == PlasmaRight, N >= K >= 0. |
| [in] | A | Details of the QR factorization of the original matrix A as returned by PLASMA_cgeqrf. |
| [in] | LDA | The leading dimension of the array A. If side == PlasmaLeft, LDA >= max(1,M). If side == PlasmaRight, LDA >= max(1,N). |
| [in] | T | Auxiliary factorization data, computed by PLASMA_cgeqrf. |
| [in,out] | B | On entry, the M-by-N matrix B. On exit, B is overwritten by Q*B or Q**H*B. |
| [in] | LDB | The leading dimension of the array C. LDC >= max(1,M). |
| PLASMA_SUCCESS | successful exit |
| <0 | if -i, the i-th argument had an illegal value |
Definition at line 85 of file cunmqr.c.
References plasma_context_struct::householder, plasma_desc_t::mat, max, min, plasma_ciplap2tile, plasma_ciptile2lap, plasma_context_self(), plasma_cooplap2tile, plasma_cooptile2lap, PLASMA_cunmqr_Tile_Async(), plasma_desc_init(), plasma_desc_mat_free(), plasma_dynamic_sync, PLASMA_ERR_NOT_INITIALIZED, plasma_error(), plasma_fatal_error(), PLASMA_FLAT_HOUSEHOLDER, PLASMA_FUNC_CGELS, PLASMA_IB, PLASMA_NB, PLASMA_OUTOFPLACE, PLASMA_REQUEST_INITIALIZER, plasma_sequence_create(), plasma_sequence_destroy(), PLASMA_SUCCESS, PLASMA_TRANSLATION, plasma_tune(), PlasmaComplexFloat, PlasmaConjTrans, PlasmaLeft, PlasmaNoTrans, PlasmaRight, plasma_sequence_t::status, and T.

