|
PLASMA
2.4.5
PLASMA - Parallel Linear Algebra for Scalable Multi-core Architectures
|
This is the group of double real functions using the advanced asynchronous interface.
| int PLASMA_dgebrd_Tile_Async | ( | PLASMA_enum | jobu, |
| PLASMA_enum | jobvt, | ||
| PLASMA_desc * | A, | ||
| double * | D, | ||
| double * | E, | ||
| PLASMA_desc * | U, | ||
| PLASMA_desc * | VT, | ||
| PLASMA_desc * | T, | ||
| PLASMA_sequence * | sequence, | ||
| PLASMA_request * | request | ||
| ) |
PLASMA_dgebrd_Tile_Async - computes the singular value decomposition (SVD) of a complex M-by-N matrix A, optionally computing the left and/or right singular vectors. Non-blocking equivalent of PLASMA_dgebrd_Tile(). May return before the computation is finished. Allows for pipelining of operations ar runtime.
| [in] | sequence | Identifies the sequence of function calls that this call belongs to (for completion checks and exception handling purposes). |
| [out] | request | Identifies this function call (for exception handling purposes). |
Definition at line 383 of file dgebrd.c.
References A, plasma_desc_t::m, plasma_desc_t::mb, plasma_desc_t::n, plasma_desc_t::nb, plasma_context_self(), plasma_desc_check(), plasma_desc_submatrix(), plasma_dynamic_call_4, plasma_dynamic_call_5, plasma_dynamic_call_7, PLASMA_ERR_ILLEGAL_VALUE, PLASMA_ERR_NOT_INITIALIZED, PLASMA_ERR_NOT_SUPPORTED, PLASMA_ERR_SEQUENCE_FLUSHED, PLASMA_ERR_UNALLOCATED, plasma_error(), plasma_fatal_error(), plasma_pdgerbb(), plasma_request_fail(), PLASMA_SUCCESS, PlasmaLower, PlasmaNoVec, PlasmaUpper, PlasmaVec, plasma_request_t::status, plasma_sequence_t::status, and T.


| int PLASMA_dgelqf_Tile_Async | ( | PLASMA_desc * | A, |
| PLASMA_desc * | T, | ||
| PLASMA_sequence * | sequence, | ||
| PLASMA_request * | request | ||
| ) |
PLASMA_dgelqf_Tile_Async - Computes the tile LQ factorization of a matrix. Non-blocking equivalent of PLASMA_dgelqf_Tile(). May return before the computation is finished. Allows for pipelining of operations ar runtime.
| [in] | sequence | Identifies the sequence of function calls that this call belongs to (for completion checks and exception handling purposes). |
| [out] | request | Identifies this function call (for exception handling purposes). |
Definition at line 235 of file dgelqf.c.
References A, plasma_context_struct::householder, plasma_desc_t::mb, plasma_desc_t::nb, plasma_context_self(), plasma_desc_check(), plasma_dynamic_call_5, PLASMA_ERR_ILLEGAL_VALUE, PLASMA_ERR_NOT_INITIALIZED, PLASMA_ERR_SEQUENCE_FLUSHED, PLASMA_ERR_UNALLOCATED, plasma_error(), plasma_fatal_error(), PLASMA_FLAT_HOUSEHOLDER, plasma_parallel_call_4, plasma_pdgelqf(), plasma_request_fail(), PLASMA_RHBLK, PLASMA_SUCCESS, plasma_request_t::status, plasma_sequence_t::status, and T.


| int PLASMA_dgelqs_Tile_Async | ( | PLASMA_desc * | A, |
| PLASMA_desc * | T, | ||
| PLASMA_desc * | B, | ||
| PLASMA_sequence * | sequence, | ||
| PLASMA_request * | request | ||
| ) |
PLASMA_dgelqs_Tile_Async - Computes a minimum-norm solution using previously computed LQ factorization. Non-blocking equivalent of PLASMA_dgelqs_Tile(). May return before the computation is finished. Allows for pipelining of operations ar runtime.
| [in] | sequence | Identifies the sequence of function calls that this call belongs to (for completion checks and exception handling purposes). |
| [out] | request | Identifies this function call (for exception handling purposes). |
Definition at line 256 of file dgelqs.c.
References A, B, plasma_context_struct::householder, plasma_desc_t::m, plasma_desc_t::mb, plasma_desc_t::n, plasma_desc_t::nb, plasma_context_self(), plasma_desc_check(), plasma_desc_submatrix(), plasma_dynamic_call_8, PLASMA_ERR_ILLEGAL_VALUE, PLASMA_ERR_NOT_INITIALIZED, PLASMA_ERR_SEQUENCE_FLUSHED, PLASMA_ERR_UNALLOCATED, plasma_error(), plasma_fatal_error(), PLASMA_FLAT_HOUSEHOLDER, plasma_parallel_call_3, plasma_parallel_call_7, plasma_parallel_call_9, plasma_pdormlq(), plasma_pdtile_zero(), plasma_pdtrsm(), plasma_request_fail(), PLASMA_RHBLK, PLASMA_SUCCESS, PlasmaLeft, PlasmaLower, PlasmaNonUnit, PlasmaNoTrans, PlasmaTrans, plasma_request_t::status, plasma_sequence_t::status, and T.


| int PLASMA_dgels_Tile_Async | ( | PLASMA_enum | trans, |
| PLASMA_desc * | A, | ||
| PLASMA_desc * | T, | ||
| PLASMA_desc * | B, | ||
| PLASMA_sequence * | sequence, | ||
| PLASMA_request * | request | ||
| ) |
PLASMA_dgels_Tile_Async - Solves overdetermined or underdetermined linear system of equations using the tile QR or the tile LQ factorization. Non-blocking equivalent of PLASMA_dgels_Tile(). May return before the computation is finished. Allows for pipelining of operations ar runtime.
| [in] | sequence | Identifies the sequence of function calls that this call belongs to (for completion checks and exception handling purposes). |
| [out] | request | Identifies this function call (for exception handling purposes). |
Definition at line 316 of file dgels.c.
References A, B, plasma_context_struct::householder, plasma_desc_t::m, plasma_desc_t::mb, plasma_desc_t::n, plasma_desc_t::nb, plasma_context_self(), plasma_desc_check(), plasma_desc_submatrix(), plasma_dynamic_call_5, plasma_dynamic_call_8, PLASMA_ERR_ILLEGAL_VALUE, PLASMA_ERR_NOT_INITIALIZED, PLASMA_ERR_NOT_SUPPORTED, PLASMA_ERR_SEQUENCE_FLUSHED, PLASMA_ERR_UNALLOCATED, plasma_error(), plasma_fatal_error(), PLASMA_FLAT_HOUSEHOLDER, plasma_parallel_call_3, plasma_parallel_call_4, plasma_parallel_call_7, plasma_parallel_call_9, plasma_pdgelqf(), plasma_pdgeqrf(), plasma_pdormlq(), plasma_pdormqr(), plasma_pdtile_zero(), plasma_pdtrsm(), plasma_request_fail(), PLASMA_RHBLK, PLASMA_SUCCESS, PlasmaLeft, PlasmaLower, PlasmaNonUnit, PlasmaNoTrans, PlasmaTrans, PlasmaUpper, plasma_request_t::status, plasma_sequence_t::status, and T.


| int PLASMA_dgemm_Tile_Async | ( | PLASMA_enum | transA, |
| PLASMA_enum | transB, | ||
| double | alpha, | ||
| PLASMA_desc * | A, | ||
| PLASMA_desc * | B, | ||
| double | beta, | ||
| PLASMA_desc * | C, | ||
| PLASMA_sequence * | sequence, | ||
| PLASMA_request * | request | ||
| ) |
PLASMA_dgemm_Tile_Async - Performs matrix multiplication. Non-blocking equivalent of PLASMA_dgemm_Tile(). May return before the computation is finished. Allows for pipelining of operations ar runtime.
| [in] | sequence | Identifies the sequence of function calls that this call belongs to (for completion checks and exception handling purposes). |
| [out] | request | Identifies this function call (for exception handling purposes). |
Definition at line 313 of file dgemm.c.
References A, B, C, plasma_desc_t::i, plasma_desc_t::j, plasma_desc_t::m, plasma_desc_t::mb, plasma_desc_t::n, plasma_desc_t::nb, plasma_context_self(), plasma_desc_check(), PLASMA_ERR_ILLEGAL_VALUE, PLASMA_ERR_NOT_INITIALIZED, PLASMA_ERR_SEQUENCE_FLUSHED, PLASMA_ERR_UNALLOCATED, plasma_error(), plasma_fatal_error(), plasma_parallel_call_9, plasma_pdgemm(), plasma_request_fail(), PLASMA_SUCCESS, PlasmaNoTrans, PlasmaTrans, plasma_request_t::status, and plasma_sequence_t::status.


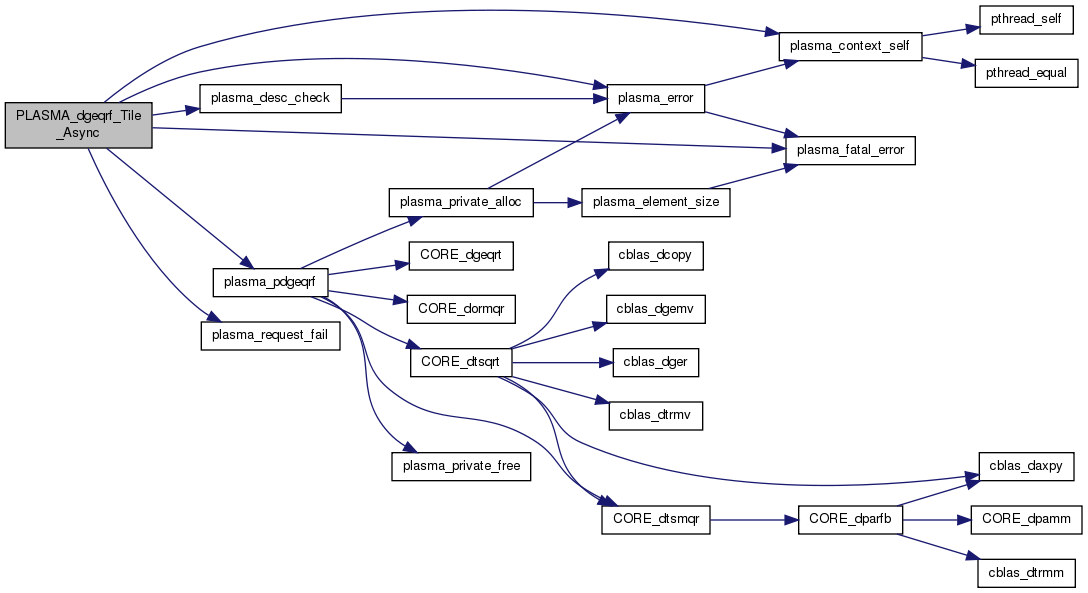
| int PLASMA_dgeqrf_Tile_Async | ( | PLASMA_desc * | A, |
| PLASMA_desc * | T, | ||
| PLASMA_sequence * | sequence, | ||
| PLASMA_request * | request | ||
| ) |
PLASMA_dgeqrf_Tile_Async - Computes the tile QR factorization of a matrix. Non-blocking equivalent of PLASMA_dgeqrf_Tile(). May return before the computation is finished. Allows for pipelining of operations ar runtime.
| [in] | sequence | Identifies the sequence of function calls that this call belongs to (for completion checks and exception handling purposes). |
| [out] | request | Identifies this function call (for exception handling purposes). |
Definition at line 234 of file dgeqrf.c.
References A, plasma_context_struct::householder, plasma_desc_t::mb, plasma_desc_t::nb, plasma_context_self(), plasma_desc_check(), plasma_dynamic_call_5, PLASMA_ERR_ILLEGAL_VALUE, PLASMA_ERR_NOT_INITIALIZED, PLASMA_ERR_SEQUENCE_FLUSHED, PLASMA_ERR_UNALLOCATED, plasma_error(), plasma_fatal_error(), PLASMA_FLAT_HOUSEHOLDER, plasma_parallel_call_4, plasma_pdgeqrf(), plasma_request_fail(), PLASMA_RHBLK, PLASMA_SUCCESS, plasma_request_t::status, plasma_sequence_t::status, and T.


| int PLASMA_dgeqrs_Tile_Async | ( | PLASMA_desc * | A, |
| PLASMA_desc * | T, | ||
| PLASMA_desc * | B, | ||
| PLASMA_sequence * | sequence, | ||
| PLASMA_request * | request | ||
| ) |
PLASMA_dgeqrs_Tile_Async - Computes a minimum-norm solution using the tile QR factorization. Non-blocking equivalent of PLASMA_dgeqrs_Tile(). May return before the computation is finished. Allows for pipelining of operations ar runtime.
| [in] | sequence | Identifies the sequence of function calls that this call belongs to (for completion checks and exception handling purposes). |
| [out] | request | Identifies this function call (for exception handling purposes). |
Definition at line 255 of file dgeqrs.c.
References A, B, plasma_context_struct::householder, plasma_desc_t::mb, plasma_desc_t::n, plasma_desc_t::nb, plasma_context_self(), plasma_desc_check(), plasma_desc_submatrix(), plasma_dynamic_call_8, PLASMA_ERR_ILLEGAL_VALUE, PLASMA_ERR_NOT_INITIALIZED, PLASMA_ERR_SEQUENCE_FLUSHED, PLASMA_ERR_UNALLOCATED, plasma_error(), plasma_fatal_error(), PLASMA_FLAT_HOUSEHOLDER, plasma_parallel_call_7, plasma_parallel_call_9, plasma_pdormqr(), plasma_pdtrsm(), plasma_request_fail(), PLASMA_RHBLK, PLASMA_SUCCESS, PlasmaLeft, PlasmaNonUnit, PlasmaNoTrans, PlasmaTrans, PlasmaUpper, plasma_request_t::status, plasma_sequence_t::status, and T.


| int PLASMA_dgesv_incpiv_Tile_Async | ( | PLASMA_desc * | A, |
| PLASMA_desc * | L, | ||
| int * | IPIV, | ||
| PLASMA_desc * | B, | ||
| PLASMA_sequence * | sequence, | ||
| PLASMA_request * | request | ||
| ) |
PLASMA_dgesv_incpiv_Tile_Async - Solves a system of linear equations using the tile LU factorization. Non-blocking equivalent of PLASMA_dgesv_incpiv_Tile(). May return before the computation is finished. Allows for pipelining of operations ar runtime.
| [in] | sequence | Identifies the sequence of function calls that this call belongs to (for completion checks and exception handling purposes). |
| [out] | request | Identifies this function call (for exception handling purposes). |
Definition at line 252 of file dgesv_incpiv.c.
References A, B, L, plasma_desc_t::mb, plasma_desc_t::nb, plasma_context_self(), plasma_desc_check(), PLASMA_ERR_ILLEGAL_VALUE, PLASMA_ERR_NOT_INITIALIZED, PLASMA_ERR_SEQUENCE_FLUSHED, PLASMA_ERR_UNALLOCATED, plasma_error(), plasma_fatal_error(), plasma_parallel_call_5, plasma_parallel_call_6, plasma_parallel_call_9, plasma_pdgetrf_incpiv(), plasma_pdtrsm(), plasma_pdtrsmpl(), plasma_request_fail(), PLASMA_SUCCESS, PlasmaLeft, PlasmaNonUnit, PlasmaNoTrans, PlasmaUpper, plasma_request_t::status, and plasma_sequence_t::status.


| int PLASMA_dgesv_Tile_Async | ( | PLASMA_desc * | A, |
| int * | IPIV, | ||
| PLASMA_desc * | B, | ||
| PLASMA_sequence * | sequence, | ||
| PLASMA_request * | request | ||
| ) |
PLASMA_dgesv_Tile_Async - Solves a system of linear equations using the tile LU factorization. Non-blocking equivalent of PLASMA_dgesv_Tile(). May return before the computation is finished. Allows for pipelining of operations ar runtime.
| [in] | sequence | Identifies the sequence of function calls that this call belongs to (for completion checks and exception handling purposes). |
| [out] | request | Identifies this function call (for exception handling purposes). |
Definition at line 236 of file dgesv.c.
References A, B, plasma_desc_t::mb, plasma_desc_t::nb, plasma_context_self(), plasma_desc_check(), plasma_dynamic_call_3, plasma_dynamic_call_4, plasma_dynamic_call_5, PLASMA_ERR_ILLEGAL_VALUE, PLASMA_ERR_NOT_INITIALIZED, PLASMA_ERR_SEQUENCE_FLUSHED, PLASMA_ERR_UNALLOCATED, plasma_error(), plasma_fatal_error(), plasma_parallel_call_9, plasma_pdtrsm(), plasma_request_fail(), PLASMA_SUCCESS, PlasmaLeft, PlasmaLower, PlasmaNonUnit, PlasmaNoTrans, PlasmaUnit, PlasmaUpper, plasma_request_t::status, and plasma_sequence_t::status.


| int PLASMA_dgesvd_Tile_Async | ( | PLASMA_enum | jobu, |
| PLASMA_enum | jobvt, | ||
| PLASMA_desc * | A, | ||
| double * | S, | ||
| PLASMA_desc * | U, | ||
| PLASMA_desc * | VT, | ||
| PLASMA_desc * | T, | ||
| PLASMA_sequence * | sequence, | ||
| PLASMA_request * | request | ||
| ) |
PLASMA_dgesvd_Tile_Async - computes the singular value decomposition (SVD) of a complex M-by-N matrix A, optionally computing the left and/or right singular vectors. Non-blocking equivalent of PLASMA_dgesvd_Tile(). May return before the computation is finished. Allows for pipelining of operations ar runtime.
| [in] | sequence | Identifies the sequence of function calls that this call belongs to (for completion checks and exception handling purposes). |
| [out] | request | Identifies this function call (for exception handling purposes). |
Definition at line 383 of file dgesvd.c.
References A, lapack_const, plasma_desc_t::m, plasma_desc_t::mb, min, plasma_desc_t::n, plasma_desc_t::nb, plasma_context_self(), plasma_desc_check(), plasma_desc_submatrix(), plasma_dynamic_call_4, plasma_dynamic_call_5, plasma_dynamic_call_7, plasma_dynamic_sync, PLASMA_ERR_ILLEGAL_VALUE, PLASMA_ERR_NOT_INITIALIZED, PLASMA_ERR_NOT_SUPPORTED, PLASMA_ERR_SEQUENCE_FLUSHED, PLASMA_ERR_UNALLOCATED, plasma_error(), plasma_fatal_error(), plasma_pdgerbb(), plasma_request_fail(), plasma_shared_alloc(), plasma_shared_free(), PLASMA_SUCCESS, PlasmaLower, PlasmaNoVec, PlasmaRealDouble, PlasmaUpper, PlasmaVec, plasma_request_t::status, plasma_sequence_t::status, and T.


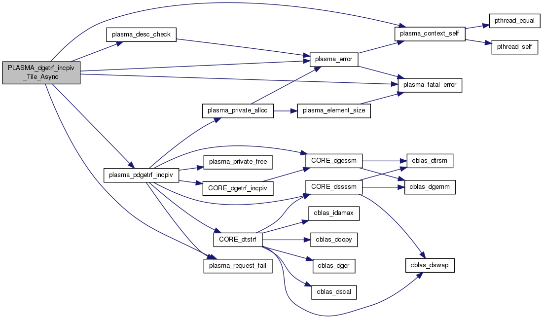
| int PLASMA_dgetrf_incpiv_Tile_Async | ( | PLASMA_desc * | A, |
| PLASMA_desc * | L, | ||
| int * | IPIV, | ||
| PLASMA_sequence * | sequence, | ||
| PLASMA_request * | request | ||
| ) |
PLASMA_dgetrf_incpiv_Tile_Async - Computes the tile LU factorization of a matrix. Non-blocking equivalent of PLASMA_dgetrf_incpiv_Tile(). May return before the computation is finished. Allows for pipelining of operations ar runtime.
| [in] | sequence | Identifies the sequence of function calls that this call belongs to (for completion checks and exception handling purposes). |
| [out] | request | Identifies this function call (for exception handling purposes). |
Definition at line 232 of file dgetrf_incpiv.c.
References A, L, plasma_desc_t::mb, plasma_desc_t::nb, plasma_context_self(), plasma_desc_check(), PLASMA_ERR_ILLEGAL_VALUE, PLASMA_ERR_NOT_INITIALIZED, PLASMA_ERR_SEQUENCE_FLUSHED, PLASMA_ERR_UNALLOCATED, plasma_error(), plasma_fatal_error(), plasma_parallel_call_5, plasma_pdgetrf_incpiv(), plasma_request_fail(), PLASMA_SUCCESS, plasma_request_t::status, and plasma_sequence_t::status.


| int PLASMA_dgetrf_Tile_Async | ( | PLASMA_desc * | A, |
| int * | IPIV, | ||
| PLASMA_sequence * | sequence, | ||
| PLASMA_request * | request | ||
| ) |
PLASMA_dgetrf_Tile_Async - Computes the tile LU factorization of a matrix. Non-blocking equivalent of PLASMA_dgetrf_Tile(). May return before the computation is finished. Allows for pipelining of operations ar runtime.
| [in] | sequence | Identifies the sequence of function calls that this call belongs to (for completion checks and exception handling purposes). |
| [out] | request | Identifies this function call (for exception handling purposes). |
Definition at line 237 of file dgetrf.c.
References A, plasma_desc_t::mb, plasma_desc_t::nb, plasma_context_self(), plasma_desc_check(), plasma_dynamic_call_3, plasma_dynamic_call_4, PLASMA_ERR_ILLEGAL_VALUE, PLASMA_ERR_NOT_INITIALIZED, PLASMA_ERR_SEQUENCE_FLUSHED, PLASMA_ERR_UNALLOCATED, plasma_error(), plasma_fatal_error(), plasma_request_fail(), PLASMA_SUCCESS, plasma_request_t::status, and plasma_sequence_t::status.


| int PLASMA_dgetri_Tile_Async | ( | PLASMA_desc * | A, |
| int * | IPIV, | ||
| PLASMA_desc * | W, | ||
| PLASMA_sequence * | sequence, | ||
| PLASMA_request * | request | ||
| ) |
PLASMA_dgetri_Tile_Async - Computes the inverse of a matrix using the LU factorization computed by PLASMA_dgetrf. This method inverts U and then computes inv(A) by solving the system inv(A)*L = inv(U) for inv(A). Non-blocking equivalent of PLASMA_dgetri_Tile(). May return before the computation is finished. Allows for pipelining of operations ar runtime.
| [in] | sequence | Identifies the sequence of function calls that this call belongs to (for completion checks and exception handling purposes). |
| [out] | request | Identifies this function call (for exception handling purposes). |
Definition at line 233 of file dgetri.c.
References A, plasma_desc_t::m, max, plasma_desc_t::mb, plasma_desc_t::nb, plasma_context_self(), plasma_desc_check(), plasma_dynamic_call_3, plasma_dynamic_call_5, plasma_dynamic_call_9, PLASMA_ERR_ILLEGAL_VALUE, PLASMA_ERR_NOT_INITIALIZED, PLASMA_ERR_SEQUENCE_FLUSHED, PLASMA_ERR_UNALLOCATED, plasma_error(), plasma_fatal_error(), plasma_pdtrsmrv(), plasma_request_fail(), PLASMA_SUCCESS, PlasmaLower, PlasmaNonUnit, PlasmaNoTrans, PlasmaRight, PlasmaUnit, PlasmaUpper, plasma_request_t::status, plasma_sequence_t::status, and W.


| int PLASMA_dgetrs_incpiv_Tile_Async | ( | PLASMA_desc * | A, |
| PLASMA_desc * | L, | ||
| int * | IPIV, | ||
| PLASMA_desc * | B, | ||
| PLASMA_sequence * | sequence, | ||
| PLASMA_request * | request | ||
| ) |
PLASMA_dgetrs_incpiv_Tile_Async - Solves a system of linear equations using previously computed LU factorization. Non-blocking equivalent of PLASMA_dgetrs_incpiv_Tile(). May return before the computation is finished. Allows for pipelining of operations ar runtime.
| [in] | sequence | Identifies the sequence of function calls that this call belongs to (for completion checks and exception handling purposes). |
| [out] | request | Identifies this function call (for exception handling purposes). |
Definition at line 255 of file dgetrs_incpiv.c.
References A, B, L, plasma_desc_t::mb, plasma_desc_t::nb, plasma_context_self(), plasma_desc_check(), PLASMA_ERR_ILLEGAL_VALUE, PLASMA_ERR_NOT_INITIALIZED, PLASMA_ERR_SEQUENCE_FLUSHED, PLASMA_ERR_UNALLOCATED, plasma_error(), plasma_fatal_error(), plasma_parallel_call_6, plasma_parallel_call_9, plasma_pdtrsm(), plasma_pdtrsmpl(), plasma_request_fail(), PLASMA_SUCCESS, PlasmaLeft, PlasmaNonUnit, PlasmaNoTrans, PlasmaUpper, plasma_request_t::status, and plasma_sequence_t::status.


| int PLASMA_dgetrs_Tile_Async | ( | PLASMA_enum | trans, |
| PLASMA_desc * | A, | ||
| int * | IPIV, | ||
| PLASMA_desc * | B, | ||
| PLASMA_sequence * | sequence, | ||
| PLASMA_request * | request | ||
| ) |
PLASMA_dgetrs_Tile_Async - Solves a system of linear equations using previously computed LU factorization. Non-blocking equivalent of PLASMA_dgetrs_Tile(). May return before the computation is finished. Allows for pipelining of operations ar runtime.
| [in] | sequence | Identifies the sequence of function calls that this call belongs to (for completion checks and exception handling purposes). |
| [out] | request | Identifies this function call (for exception handling purposes). |
Definition at line 248 of file dgetrs.c.
References A, B, plasma_desc_t::mb, plasma_desc_t::nb, plasma_context_self(), plasma_desc_check(), plasma_dynamic_call_3, plasma_dynamic_call_5, PLASMA_ERR_ILLEGAL_VALUE, PLASMA_ERR_NOT_INITIALIZED, PLASMA_ERR_SEQUENCE_FLUSHED, PLASMA_ERR_UNALLOCATED, plasma_error(), plasma_fatal_error(), plasma_parallel_call_9, plasma_pdtrsm(), plasma_request_fail(), PLASMA_SUCCESS, PlasmaLeft, PlasmaLower, PlasmaNonUnit, PlasmaNoTrans, PlasmaUnit, PlasmaUpper, plasma_request_t::status, and plasma_sequence_t::status.


| int PLASMA_dlacpy_Tile_Async | ( | PLASMA_enum | uplo, |
| PLASMA_desc * | A, | ||
| PLASMA_desc * | B, | ||
| PLASMA_sequence * | sequence, | ||
| PLASMA_request * | request | ||
| ) |
PLASMA_dlacpy_Tile_Async - Non-blocking equivalent of PLASMA_dlacpy_Tile(). May return before the computation is finished. Allows for pipelining of operations ar runtime.
| [in] | sequence | Identifies the sequence of function calls that this call belongs to (for completion checks and exception handling purposes). |
| [out] | request | Identifies this function call (for exception handling purposes). |
Definition at line 227 of file dlacpy.c.
References A, B, plasma_desc_t::m, plasma_desc_t::mb, min, plasma_desc_t::n, plasma_desc_t::nb, plasma_context_self(), plasma_desc_check(), PLASMA_ERR_ILLEGAL_VALUE, PLASMA_ERR_NOT_INITIALIZED, PLASMA_ERR_SEQUENCE_FLUSHED, PLASMA_ERR_UNALLOCATED, plasma_error(), plasma_fatal_error(), plasma_parallel_call_5, plasma_pdlacpy(), plasma_request_fail(), PLASMA_SUCCESS, PlasmaLower, PlasmaUpper, PlasmaUpperLower, plasma_request_t::status, and plasma_sequence_t::status.


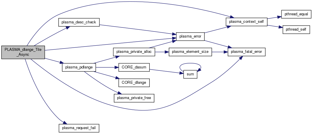
| int PLASMA_dlange_Tile_Async | ( | PLASMA_enum | norm, |
| PLASMA_desc * | A, | ||
| double * | work, | ||
| double * | value, | ||
| PLASMA_sequence * | sequence, | ||
| PLASMA_request * | request | ||
| ) |
PLASMA_dlange_Tile_Async - Non-blocking equivalent of PLASMA_dlange_Tile(). May return before the computation is finished. Allows for pipelining of operations ar runtime.
| [in] | sequence | Identifies the sequence of function calls that this call belongs to (for completion checks and exception handling purposes). |
| [out] | request | Identifies this function call (for exception handling purposes). |
Definition at line 238 of file dlange.c.
References A, plasma_desc_t::m, plasma_desc_t::mb, min, plasma_desc_t::n, plasma_desc_t::nb, plasma_context_self(), plasma_desc_check(), PLASMA_ERR_ILLEGAL_VALUE, PLASMA_ERR_NOT_INITIALIZED, PLASMA_ERR_SEQUENCE_FLUSHED, PLASMA_ERR_UNALLOCATED, plasma_error(), plasma_fatal_error(), plasma_parallel_call_6, plasma_pdlange(), plasma_request_fail(), PLASMA_SUCCESS, PlasmaFrobeniusNorm, PlasmaInfNorm, PlasmaMaxNorm, PlasmaOneNorm, plasma_request_t::status, and plasma_sequence_t::status.


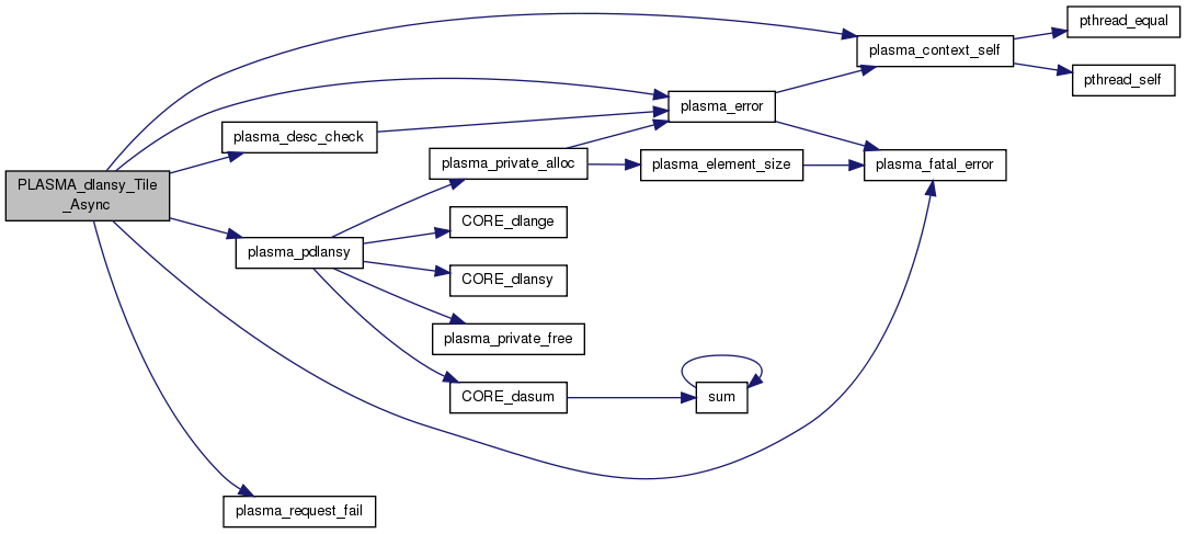
| int PLASMA_dlansy_Tile_Async | ( | PLASMA_enum | norm, |
| PLASMA_enum | uplo, | ||
| PLASMA_desc * | A, | ||
| double * | work, | ||
| double * | value, | ||
| PLASMA_sequence * | sequence, | ||
| PLASMA_request * | request | ||
| ) |
PLASMA_dlansy_Tile_Async - Non-blocking equivalent of PLASMA_dlansy_Tile(). May return before the computation is finished. Allows for pipelining of operations ar runtime.
| [in] | sequence | Identifies the sequence of function calls that this call belongs to (for completion checks and exception handling purposes). |
| [out] | request | Identifies this function call (for exception handling purposes). |
Definition at line 240 of file dlansy.c.
References A, plasma_desc_t::m, plasma_desc_t::mb, plasma_desc_t::nb, plasma_context_self(), plasma_desc_check(), PLASMA_ERR_ILLEGAL_VALUE, PLASMA_ERR_NOT_INITIALIZED, PLASMA_ERR_SEQUENCE_FLUSHED, PLASMA_ERR_UNALLOCATED, plasma_error(), plasma_fatal_error(), plasma_parallel_call_7, plasma_pdlansy(), plasma_request_fail(), PLASMA_SUCCESS, PlasmaFrobeniusNorm, PlasmaInfNorm, PlasmaLower, PlasmaMaxNorm, PlasmaOneNorm, PlasmaUpper, plasma_request_t::status, and plasma_sequence_t::status.


| int PLASMA_dLapack_to_Tile_Async | ( | double * | Af77, |
| int | LDA, | ||
| PLASMA_desc * | A, | ||
| PLASMA_sequence * | sequence, | ||
| PLASMA_request * | request | ||
| ) |
PLASMA_dLapack_to_Tile_Async - Conversion from LAPACK layout to tile layout. Non-blocking equivalent of PLASMA_dLapack_to_Tile(). May return before the computation is finished. Allows for pipelining of operations ar runtime.
| [in] | Af77 | LAPACK matrix. |
| [in] | LDA | The leading dimension of the matrix Af77. |
| [in,out] | A | Descriptor of the PLASMA matrix in tile layout. If PLASMA_TRANSLATION_MODE is set to PLASMA_INPLACE, A->mat is not used and set to Af77 when returns, else if PLASMA_TRANSLATION_MODE is set to PLASMA_OUTOFPLACE, A->mat has to be allocated before. |
| [in] | sequence | Identifies the sequence of function calls that this call belongs to (for completion checks and exception handling purposes). |
| [out] | request | Identifies this function call (for exception handling purposes). |
Definition at line 128 of file dtile.c.
References A, plasma_context_self(), plasma_desc_check(), PLASMA_ERR_ILLEGAL_VALUE, PLASMA_ERR_NOT_INITIALIZED, plasma_error(), plasma_fatal_error(), plasma_parallel_call_5, plasma_pdlapack_to_tile(), and PLASMA_SUCCESS.

| int PLASMA_dlaset_Tile_Async | ( | PLASMA_enum | uplo, |
| double | alpha, | ||
| double | beta, | ||
| PLASMA_desc * | A, | ||
| PLASMA_sequence * | sequence, | ||
| PLASMA_request * | request | ||
| ) |
PLASMA_dlaset_Tile_Async - Non-blocking equivalent of PLASMA_dlaset_Tile(). May return before the computation is finished. Allows for pipelining of operations ar runtime.
| [in] | sequence | Identifies the sequence of function calls that this call belongs to (for completion checks and exception handling purposes). |
| [out] | request | Identifies this function call (for exception handling purposes). |
Definition at line 218 of file dlaset.c.
References A, plasma_desc_t::m, plasma_desc_t::mb, min, plasma_desc_t::n, plasma_desc_t::nb, plasma_context_self(), plasma_desc_check(), plasma_dynamic_call_6, PLASMA_ERR_ILLEGAL_VALUE, PLASMA_ERR_NOT_INITIALIZED, PLASMA_ERR_SEQUENCE_FLUSHED, PLASMA_ERR_UNALLOCATED, plasma_error(), plasma_fatal_error(), plasma_request_fail(), PLASMA_SUCCESS, PlasmaLower, PlasmaUpper, PlasmaUpperLower, plasma_request_t::status, and plasma_sequence_t::status.


| int PLASMA_dlaswp_Tile_Async | ( | PLASMA_desc * | A, |
| int | K1, | ||
| int | K2, | ||
| int * | IPIV, | ||
| int | INCX, | ||
| PLASMA_sequence * | sequence, | ||
| PLASMA_request * | request | ||
| ) |
PLASMA_dlaswp_Tile_Async - performs a series of row interchanges on the matrix A. One row interchange is initiated for each of rows K1 through K2 of A. Non-blocking equivalent of PLASMA_dlaswp_Tile(). May return before the computation is finished. Allows for pipelining of operations ar runtime.
| [in] | sequence | Identifies the sequence of function calls that this call belongs to (for completion checks and exception handling purposes). |
| [out] | request | Identifies this function call (for exception handling purposes). |
Definition at line 226 of file dlaswp.c.
References A, plasma_desc_t::m, plasma_context_self(), plasma_desc_check(), plasma_dynamic_call_3, plasma_dynamic_call_5, PLASMA_ERR_ILLEGAL_VALUE, PLASMA_ERR_NOT_INITIALIZED, PLASMA_ERR_SEQUENCE_FLUSHED, PLASMA_ERR_UNALLOCATED, plasma_error(), plasma_fatal_error(), plasma_request_fail(), PLASMA_SUCCESS, plasma_request_t::status, and plasma_sequence_t::status.


| int PLASMA_dlaswpc_Tile_Async | ( | PLASMA_desc * | A, |
| int | K1, | ||
| int | K2, | ||
| int * | IPIV, | ||
| int | INCX, | ||
| PLASMA_sequence * | sequence, | ||
| PLASMA_request * | request | ||
| ) |
PLASMA_dlaswpc_Tile_Async - performs a series of row interchanges on the matrix A. One row interchange is initiated for each of rows K1 through K2 of A. Non-blocking equivalent of PLASMA_dlaswpc_Tile(). May return before the computation is finished. Allows for pipelining of operations ar runtime.
| [in] | sequence | Identifies the sequence of function calls that this call belongs to (for completion checks and exception handling purposes). |
| [out] | request | Identifies this function call (for exception handling purposes). |
Definition at line 226 of file dlaswpc.c.
References A, plasma_desc_t::m, plasma_context_self(), plasma_desc_check(), plasma_dynamic_call_3, plasma_dynamic_call_5, PLASMA_ERR_ILLEGAL_VALUE, PLASMA_ERR_NOT_INITIALIZED, PLASMA_ERR_SEQUENCE_FLUSHED, PLASMA_ERR_UNALLOCATED, plasma_error(), plasma_fatal_error(), plasma_request_fail(), PLASMA_SUCCESS, plasma_request_t::status, and plasma_sequence_t::status.


| int PLASMA_dlauum_Tile_Async | ( | PLASMA_enum | uplo, |
| PLASMA_desc * | A, | ||
| PLASMA_sequence * | sequence, | ||
| PLASMA_request * | request | ||
| ) |
PLASMA_dlauum_Tile_Async - Computes the product U * U' or L' * L, where the triangular factor U or L is stored in the upper or lower triangular part of the array A. Non-blocking equivalent of PLASMA_dlauum_Tile(). May return before the computation is finished. Allows for pipelining of operations ar runtime.
| [in] | sequence | Identifies the sequence of function calls that this call belongs to (for completion checks and exception handling purposes). |
| [out] | request | Identifies this function call (for exception handling purposes). |
Definition at line 222 of file dlauum.c.
References A, plasma_desc_t::mb, plasma_desc_t::nb, plasma_context_self(), plasma_desc_check(), plasma_dynamic_call_4, PLASMA_ERR_ILLEGAL_VALUE, PLASMA_ERR_NOT_INITIALIZED, PLASMA_ERR_SEQUENCE_FLUSHED, PLASMA_ERR_UNALLOCATED, plasma_error(), plasma_fatal_error(), plasma_request_fail(), PLASMA_SUCCESS, PlasmaLower, PlasmaUpper, plasma_request_t::status, and plasma_sequence_t::status.


| int PLASMA_dorglq_Tile_Async | ( | PLASMA_desc * | A, |
| PLASMA_desc * | T, | ||
| PLASMA_desc * | Q, | ||
| PLASMA_sequence * | sequence, | ||
| PLASMA_request * | request | ||
| ) |
Non-blocking equivalent of PLASMA_dorglq_Tile(). May return before the computation is finished. Allows for pipelining of operations ar runtime.
| [in] | sequence | Identifies the sequence of function calls that this call belongs to (for completion checks and exception handling purposes). |
| [out] | request | Identifies this function call (for exception handling purposes). |
Definition at line 249 of file dorglq.c.
References A, plasma_context_struct::householder, plasma_desc_t::mb, plasma_desc_t::nb, plasma_context_self(), plasma_desc_check(), plasma_dynamic_call_5, plasma_dynamic_call_6, PLASMA_ERR_ILLEGAL_VALUE, PLASMA_ERR_NOT_INITIALIZED, PLASMA_ERR_SEQUENCE_FLUSHED, PLASMA_ERR_UNALLOCATED, plasma_error(), plasma_fatal_error(), PLASMA_FLAT_HOUSEHOLDER, plasma_pdorglq(), plasma_request_fail(), PLASMA_RHBLK, PLASMA_SUCCESS, Q, plasma_request_t::status, plasma_sequence_t::status, and T.


| int PLASMA_dorgqr_Tile_Async | ( | PLASMA_desc * | A, |
| PLASMA_desc * | T, | ||
| PLASMA_desc * | Q, | ||
| PLASMA_sequence * | sequence, | ||
| PLASMA_request * | request | ||
| ) |
Non-blocking equivalent of PLASMA_dorgqr_Tile(). May return before the computation is finished. Allows for pipelining of operations ar runtime.
| [in] | sequence | Identifies the sequence of function calls that this call belongs to (for completion checks and exception handling purposes). |
| [out] | request | Identifies this function call (for exception handling purposes). |
Definition at line 247 of file dorgqr.c.
References A, plasma_context_struct::householder, plasma_desc_t::mb, plasma_desc_t::nb, plasma_context_self(), plasma_desc_check(), plasma_dynamic_call_5, plasma_dynamic_call_6, PLASMA_ERR_ILLEGAL_VALUE, PLASMA_ERR_NOT_INITIALIZED, PLASMA_ERR_SEQUENCE_FLUSHED, PLASMA_ERR_UNALLOCATED, plasma_error(), plasma_fatal_error(), PLASMA_FLAT_HOUSEHOLDER, plasma_pdorgqr(), plasma_pdorgqrrh(), plasma_request_fail(), PLASMA_RHBLK, PLASMA_SUCCESS, Q, plasma_request_t::status, plasma_sequence_t::status, and T.


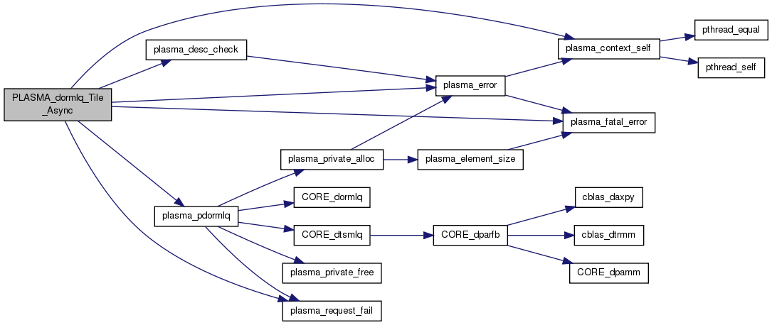
| int PLASMA_dormlq_Tile_Async | ( | PLASMA_enum | side, |
| PLASMA_enum | trans, | ||
| PLASMA_desc * | A, | ||
| PLASMA_desc * | T, | ||
| PLASMA_desc * | B, | ||
| PLASMA_sequence * | sequence, | ||
| PLASMA_request * | request | ||
| ) |
Non-blocking equivalent of PLASMA_dormlq_Tile(). May return before the computation is finished. Allows for pipelining of operations ar runtime.
| [in] | sequence | Identifies the sequence of function calls that this call belongs to (for completion checks and exception handling purposes). |
| [out] | request | Identifies this function call (for exception handling purposes). |
Definition at line 295 of file dormlq.c.
References A, B, plasma_context_struct::householder, plasma_desc_t::mb, plasma_desc_t::nb, plasma_context_self(), plasma_desc_check(), plasma_dynamic_call_7, plasma_dynamic_call_8, PLASMA_ERR_ILLEGAL_VALUE, PLASMA_ERR_NOT_INITIALIZED, PLASMA_ERR_SEQUENCE_FLUSHED, PLASMA_ERR_UNALLOCATED, plasma_error(), plasma_fatal_error(), PLASMA_FLAT_HOUSEHOLDER, plasma_parallel_call_7, plasma_pdormlq(), plasma_request_fail(), PLASMA_RHBLK, PLASMA_SUCCESS, PlasmaLeft, PlasmaNoTrans, PlasmaRight, PlasmaTrans, plasma_request_t::status, plasma_sequence_t::status, and T.


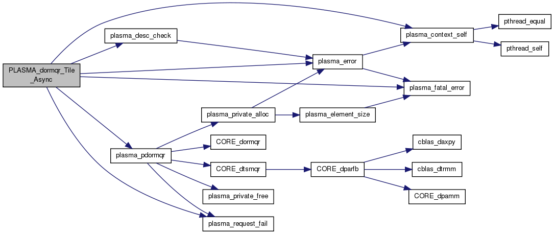
| int PLASMA_dormqr_Tile_Async | ( | PLASMA_enum | side, |
| PLASMA_enum | trans, | ||
| PLASMA_desc * | A, | ||
| PLASMA_desc * | T, | ||
| PLASMA_desc * | B, | ||
| PLASMA_sequence * | sequence, | ||
| PLASMA_request * | request | ||
| ) |
Non-blocking equivalent of PLASMA_dormqr_Tile(). May return before the computation is finished. Allows for pipelining of operations ar runtime.
| [in] | sequence | Identifies the sequence of function calls that this call belongs to (for completion checks and exception handling purposes). |
| [out] | request | Identifies this function call (for exception handling purposes). |
Definition at line 298 of file dormqr.c.
References A, B, plasma_context_struct::householder, plasma_desc_t::mb, plasma_desc_t::nb, plasma_context_self(), plasma_desc_check(), plasma_dynamic_call_7, plasma_dynamic_call_8, PLASMA_ERR_ILLEGAL_VALUE, PLASMA_ERR_NOT_INITIALIZED, PLASMA_ERR_SEQUENCE_FLUSHED, PLASMA_ERR_UNALLOCATED, plasma_error(), plasma_fatal_error(), PLASMA_FLAT_HOUSEHOLDER, plasma_parallel_call_7, plasma_pdormqr(), plasma_request_fail(), PLASMA_RHBLK, PLASMA_SUCCESS, PlasmaLeft, PlasmaNoTrans, PlasmaRight, PlasmaTrans, plasma_request_t::status, plasma_sequence_t::status, and T.


| int PLASMA_dplgsy_Tile_Async | ( | double | bump, |
| PLASMA_desc * | A, | ||
| unsigned long long int | seed, | ||
| PLASMA_sequence * | sequence, | ||
| PLASMA_request * | request | ||
| ) |
PLASMA_dplgsy_Tile_Async - Generate a random hermitian matrix by tiles. Non-blocking equivalent of PLASMA_dplgsy_Tile(). May return before the computation is finished. Allows for pipelining of operations ar runtime.
| [in] | sequence | Identifies the sequence of function calls that this call belongs to (for completion checks and exception handling purposes). |
| [out] | request | Identifies this function call (for exception handling purposes). |
Definition at line 203 of file dplgsy.c.
References A, plasma_desc_t::m, plasma_desc_t::mb, min, plasma_desc_t::n, plasma_desc_t::nb, plasma_context_self(), plasma_desc_check(), PLASMA_ERR_ILLEGAL_VALUE, PLASMA_ERR_NOT_INITIALIZED, PLASMA_ERR_SEQUENCE_FLUSHED, PLASMA_ERR_UNALLOCATED, plasma_error(), plasma_fatal_error(), plasma_parallel_call_5, plasma_pdplgsy(), plasma_request_fail(), PLASMA_SUCCESS, plasma_request_t::status, and plasma_sequence_t::status.


| int PLASMA_dplrnt_Tile_Async | ( | PLASMA_desc * | A, |
| unsigned long long int | seed, | ||
| PLASMA_sequence * | sequence, | ||
| PLASMA_request * | request | ||
| ) |
PLASMA_dplrnt_Tile_Async - Generate a random matrix by tiles. Non-blocking equivalent of PLASMA_dplrnt_Tile(). May return before the computation is finished. Allows for pipelining of operations ar runtime.
| [in] | sequence | Identifies the sequence of function calls that this call belongs to (for completion checks and exception handling purposes). |
| [out] | request | Identifies this function call (for exception handling purposes). |
Definition at line 201 of file dplrnt.c.
References A, plasma_desc_t::m, plasma_desc_t::mb, min, plasma_desc_t::n, plasma_desc_t::nb, plasma_context_self(), plasma_desc_check(), PLASMA_ERR_ILLEGAL_VALUE, PLASMA_ERR_NOT_INITIALIZED, PLASMA_ERR_SEQUENCE_FLUSHED, PLASMA_ERR_UNALLOCATED, plasma_error(), plasma_fatal_error(), plasma_parallel_call_4, plasma_pdplrnt(), plasma_request_fail(), PLASMA_SUCCESS, plasma_request_t::status, and plasma_sequence_t::status.


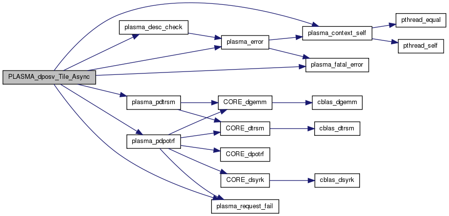
| int PLASMA_dposv_Tile_Async | ( | PLASMA_enum | uplo, |
| PLASMA_desc * | A, | ||
| PLASMA_desc * | B, | ||
| PLASMA_sequence * | sequence, | ||
| PLASMA_request * | request | ||
| ) |
PLASMA_dposv_Tile_Async - Solves a symmetric positive definite or Hermitian positive definite system of linear equations using the Cholesky factorization. Non-blocking equivalent of PLASMA_dposv_Tile(). May return before the computation is finished. Allows for pipelining of operations ar runtime.
| [in] | sequence | Identifies the sequence of function calls that this call belongs to (for completion checks and exception handling purposes). |
| [out] | request | Identifies this function call (for exception handling purposes). |
Definition at line 260 of file dposv.c.
References A, B, plasma_desc_t::mb, plasma_desc_t::nb, plasma_context_self(), plasma_desc_check(), PLASMA_ERR_ILLEGAL_VALUE, PLASMA_ERR_NOT_INITIALIZED, PLASMA_ERR_SEQUENCE_FLUSHED, PLASMA_ERR_UNALLOCATED, plasma_error(), plasma_fatal_error(), plasma_parallel_call_4, plasma_parallel_call_9, plasma_pdpotrf(), plasma_pdtrsm(), plasma_request_fail(), PLASMA_SUCCESS, PlasmaLeft, PlasmaLower, PlasmaNonUnit, PlasmaNoTrans, PlasmaTrans, PlasmaUpper, plasma_request_t::status, and plasma_sequence_t::status.


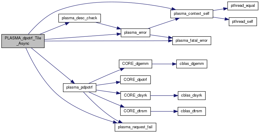
| int PLASMA_dpotrf_Tile_Async | ( | PLASMA_enum | uplo, |
| PLASMA_desc * | A, | ||
| PLASMA_sequence * | sequence, | ||
| PLASMA_request * | request | ||
| ) |
PLASMA_dpotrf_Tile_Async - Computes the Cholesky factorization of a symmetric positive definite or Hermitian positive definite matrix. Non-blocking equivalent of PLASMA_dpotrf_Tile(). May return before the computation is finished. Allows for pipelining of operations ar runtime.
| [in] | sequence | Identifies the sequence of function calls that this call belongs to (for completion checks and exception handling purposes). |
| [out] | request | Identifies this function call (for exception handling purposes). |
Definition at line 232 of file dpotrf.c.
References A, plasma_desc_t::mb, plasma_desc_t::nb, plasma_context_self(), plasma_desc_check(), PLASMA_ERR_ILLEGAL_VALUE, PLASMA_ERR_NOT_INITIALIZED, PLASMA_ERR_SEQUENCE_FLUSHED, PLASMA_ERR_UNALLOCATED, plasma_error(), plasma_fatal_error(), plasma_parallel_call_4, plasma_pdpotrf(), plasma_request_fail(), PLASMA_SUCCESS, PlasmaLower, PlasmaUpper, plasma_request_t::status, and plasma_sequence_t::status.


| int PLASMA_dpotri_Tile_Async | ( | PLASMA_enum | uplo, |
| PLASMA_desc * | A, | ||
| PLASMA_sequence * | sequence, | ||
| PLASMA_request * | request | ||
| ) |
PLASMA_dpotri_Tile_Async - Computes the inverse of a complex Hermitian positive definite matrix A using the Cholesky factorization A = U**T*U or A = L*L**T computed by PLASMA_dpotrf. Non-blocking equivalent of PLASMA_dpotri_Tile(). May return before the computation is finished. Allows for pipelining of operations ar runtime.
| [in] | sequence | Identifies the sequence of function calls that this call belongs to (for completion checks and exception handling purposes). |
| [out] | request | Identifies this function call (for exception handling purposes). |
Definition at line 222 of file dpotri.c.
References A, plasma_desc_t::mb, plasma_desc_t::nb, plasma_context_self(), plasma_desc_check(), plasma_dynamic_call_4, plasma_dynamic_call_5, PLASMA_ERR_ILLEGAL_VALUE, PLASMA_ERR_NOT_INITIALIZED, PLASMA_ERR_SEQUENCE_FLUSHED, PLASMA_ERR_UNALLOCATED, plasma_error(), plasma_fatal_error(), plasma_request_fail(), PLASMA_SUCCESS, PlasmaLower, PlasmaNonUnit, PlasmaUpper, plasma_request_t::status, and plasma_sequence_t::status.


| int PLASMA_dpotrs_Tile_Async | ( | PLASMA_enum | uplo, |
| PLASMA_desc * | A, | ||
| PLASMA_desc * | B, | ||
| PLASMA_sequence * | sequence, | ||
| PLASMA_request * | request | ||
| ) |
PLASMA_dpotrs_Tile_Async - Solves a system of linear equations using previously computed Cholesky factorization. Non-blocking equivalent of PLASMA_dpotrs_Tile(). May return before the computation is finished. Allows for pipelining of operations ar runtime.
| [in] | sequence | Identifies the sequence of function calls that this call belongs to (for completion checks and exception handling purposes). |
| [out] | request | Identifies this function call (for exception handling purposes). |
Definition at line 236 of file dpotrs.c.
References A, B, plasma_desc_t::mb, plasma_desc_t::nb, plasma_context_self(), plasma_desc_check(), PLASMA_ERR_ILLEGAL_VALUE, PLASMA_ERR_NOT_INITIALIZED, PLASMA_ERR_SEQUENCE_FLUSHED, PLASMA_ERR_UNALLOCATED, plasma_error(), plasma_fatal_error(), plasma_parallel_call_9, plasma_pdtrsm(), plasma_request_fail(), PLASMA_SUCCESS, PlasmaLeft, PlasmaLower, PlasmaNonUnit, PlasmaNoTrans, PlasmaTrans, PlasmaUpper, plasma_request_t::status, and plasma_sequence_t::status.


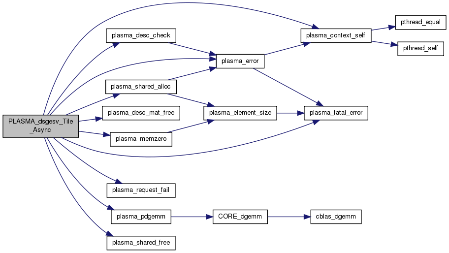
| int PLASMA_dsgesv_Tile_Async | ( | PLASMA_desc * | A, |
| int * | IPIV, | ||
| PLASMA_desc * | B, | ||
| PLASMA_desc * | X, | ||
| int * | ITER, | ||
| PLASMA_sequence * | sequence, | ||
| PLASMA_request * | request | ||
| ) |
PLASMA_dsgesv_Tile_Async - Solves a system of linear equations using the tile LU factorization and mixed-precision iterative refinement. Non-blocking equivalent of PLASMA_dsgesv_Tile(). May return before the computation is finished. Allows for pipelining of operations ar runtime.
| [in] | sequence | Identifies the sequence of function calls that this call belongs to (for completion checks and exception handling purposes). |
| [out] | request | Identifies this function call (for exception handling purposes). |
Definition at line 424 of file dsgesv.c.
References A, B, plasma_desc_t::m, plasma_desc_t::mb, plasma_desc_t::n, plasma_desc_t::nb, plasma_context_self(), plasma_ddesc_alloc, plasma_desc_check(), plasma_desc_mat_free(), PLASMA_dgeadd, PLASMA_dgetrs, PLASMA_dlacpy, PLASMA_dlag2s, PLASMA_dlange, plasma_dynamic_call_3, plasma_dynamic_call_4, plasma_dynamic_sync, PLASMA_ERR_ILLEGAL_VALUE, PLASMA_ERR_NOT_INITIALIZED, PLASMA_ERR_OUT_OF_RESOURCES, PLASMA_ERR_SEQUENCE_FLUSHED, PLASMA_ERR_UNALLOCATED, plasma_error(), plasma_fatal_error(), plasma_memzero(), plasma_parallel_call_9, plasma_pdgemm(), plasma_request_fail(), plasma_sdesc_alloc, PLASMA_sgetrs, plasma_shared_alloc(), plasma_shared_free(), PLASMA_SIZE, PLASMA_slag2d, PLASMA_SUCCESS, PlasmaInfNorm, PlasmaInteger, PlasmaMaxNorm, PlasmaNoTrans, PlasmaRealDouble, plasma_request_t::status, and plasma_sequence_t::status.


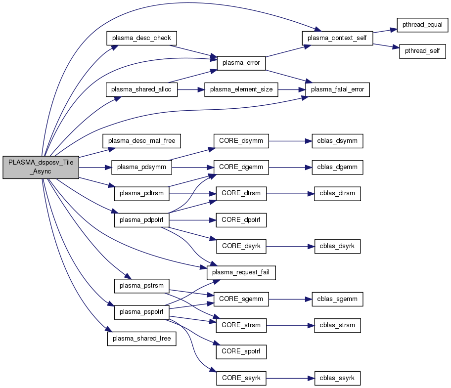
| int PLASMA_dsposv_Tile_Async | ( | PLASMA_enum | uplo, |
| PLASMA_desc * | A, | ||
| PLASMA_desc * | B, | ||
| PLASMA_desc * | X, | ||
| int * | ITER, | ||
| PLASMA_sequence * | sequence, | ||
| PLASMA_request * | request | ||
| ) |
PLASMA_dsposv_Tile_Async - Solves a symmetric positive definite or Hermitian positive definite system of linear equations using the Cholesky factorization and mixed-precision iterative refinement. Non-blocking equivalent of PLASMA_dsposv_Tile(). May return before the computation is finished. Allows for pipelining of operations ar runtime.
| [in] | sequence | Identifies the sequence of function calls that this call belongs to (for completion checks and exception handling purposes). |
| [out] | request | Identifies this function call (for exception handling purposes). |
Definition at line 374 of file dsposv.c.
References A, B, plasma_desc_t::m, plasma_desc_t::mb, plasma_desc_t::n, plasma_desc_t::nb, plasma_context_self(), plasma_ddesc_alloc, plasma_desc_check(), plasma_desc_mat_free(), PLASMA_dgeadd, PLASMA_dlacpy, PLASMA_dlag2s, PLASMA_dlange, PLASMA_dlansy, plasma_dynamic_sync, PLASMA_ERR_ILLEGAL_VALUE, PLASMA_ERR_NOT_INITIALIZED, PLASMA_ERR_OUT_OF_RESOURCES, PLASMA_ERR_SEQUENCE_FLUSHED, PLASMA_ERR_UNALLOCATED, plasma_error(), plasma_fatal_error(), plasma_parallel_call_4, plasma_parallel_call_9, plasma_pdpotrf(), plasma_pdsymm(), plasma_pdtrsm(), plasma_pspotrf(), plasma_pstrsm(), plasma_request_fail(), plasma_sdesc_alloc, plasma_shared_alloc(), plasma_shared_free(), PLASMA_SIZE, PLASMA_slag2d, PLASMA_SUCCESS, PlasmaInfNorm, PlasmaLeft, PlasmaLower, PlasmaNonUnit, PlasmaNoTrans, PlasmaRealDouble, PlasmaTrans, PlasmaUpper, plasma_request_t::status, and plasma_sequence_t::status.


| int PLASMA_dsungesv_Tile_Async | ( | PLASMA_enum | trans, |
| PLASMA_desc * | A, | ||
| PLASMA_desc * | T, | ||
| PLASMA_desc * | B, | ||
| PLASMA_desc * | X, | ||
| int * | ITER, | ||
| PLASMA_sequence * | sequence, | ||
| PLASMA_request * | request | ||
| ) |
PLASMA_dsungesv_Tile_Async - Solves symmetric linear system of equations using the tile QR or the tile LQ factorization and mixed-precision iterative refinement. Non-blocking equivalent of PLASMA_dsungesv_Tile(). May return before the computation is finished. Allows for pipelining of operations ar runtime.
| [in] | sequence | Identifies the sequence of function calls that this call belongs to (for completion checks and exception handling purposes). |
| [out] | request | Identifies this function call (for exception handling purposes). |
Definition at line 378 of file dsungesv.c.
References A, B, plasma_desc_t::m, plasma_desc_t::mb, plasma_desc_t::n, plasma_desc_t::nb, plasma_context_self(), plasma_ddesc_alloc, plasma_desc_check(), plasma_desc_mat_free(), PLASMA_dgeadd, PLASMA_dlacpy, PLASMA_dlag2s, PLASMA_dlange, plasma_dynamic_sync, PLASMA_ERR_ILLEGAL_VALUE, PLASMA_ERR_NOT_INITIALIZED, PLASMA_ERR_NOT_SUPPORTED, PLASMA_ERR_OUT_OF_RESOURCES, PLASMA_ERR_SEQUENCE_FLUSHED, PLASMA_ERR_UNALLOCATED, plasma_error(), plasma_fatal_error(), plasma_parallel_call_4, plasma_parallel_call_7, plasma_parallel_call_9, plasma_pdgemm(), plasma_pdgeqrf(), plasma_pdormqr(), plasma_pdtrsm(), plasma_psgeqrf(), plasma_psormqr(), plasma_pstrsm(), plasma_request_fail(), plasma_sdesc_alloc, plasma_shared_alloc(), plasma_shared_free(), PLASMA_SIZE, PLASMA_slag2d, PLASMA_SUCCESS, PlasmaInfNorm, PlasmaLeft, PlasmaNonUnit, PlasmaNoTrans, PlasmaRealDouble, PlasmaTrans, PlasmaUpper, plasma_request_t::status, plasma_sequence_t::status, and T.


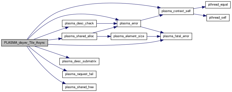
| int PLASMA_dsyev_Tile_Async | ( | PLASMA_enum | jobz, |
| PLASMA_enum | uplo, | ||
| PLASMA_desc * | A, | ||
| double * | W, | ||
| PLASMA_desc * | T, | ||
| PLASMA_desc * | Q, | ||
| PLASMA_sequence * | sequence, | ||
| PLASMA_request * | request | ||
| ) |
PLASMA_dsyev_Tile_Async - Computes all eigenvalues and, optionally, eigenvectors of a complex Hermitian matrix A using a two-stage approach: First stage: reduction to band tridiagonal form; Second stage: reduction from band to tridiagonal form.
May return before the computation is finished. Allows for pipelining of operations ar runtime.
| [in] | sequence | Identifies the sequence of function calls that this call belongs to (for completion checks and exception handling purposes). |
| [out] | request | Identifies this function call (for exception handling purposes). |
Definition at line 326 of file dsyev.c.
References A, plasma_desc_t::m, plasma_desc_t::mb, plasma_desc_t::n, plasma_desc_t::nb, plasma_context_self(), plasma_desc_check(), plasma_desc_submatrix(), plasma_dynamic_call_5, plasma_dynamic_call_7, plasma_dynamic_sync, PLASMA_ERR_ILLEGAL_VALUE, PLASMA_ERR_NOT_INITIALIZED, PLASMA_ERR_SEQUENCE_FLUSHED, PLASMA_ERR_UNALLOCATED, plasma_error(), plasma_fatal_error(), plasma_request_fail(), plasma_shared_alloc(), plasma_shared_free(), PLASMA_SUCCESS, PlasmaLower, PlasmaNoVec, PlasmaRealDouble, PlasmaUpper, PlasmaVec, plasma_request_t::status, plasma_sequence_t::status, and T.


| int PLASMA_dsygst_Tile_Async | ( | PLASMA_enum | itype, |
| PLASMA_enum | uplo, | ||
| PLASMA_desc * | A, | ||
| PLASMA_desc * | B, | ||
| PLASMA_sequence * | sequence, | ||
| PLASMA_request * | request | ||
| ) |
PLASMA_dsygst_Tile_Async - reduces a complex Hermitian-definite generalized eigenproblem to standard form. If PlasmaItype == 1, the problem is A*x = lambda*B*x, and A is overwritten by inv(U**T)*A*inv(U) or inv(L)*A*inv(L**T) If PlasmaItype == 2 or 3, the problem is A*B*x = lambda*x or B*A*x = lambda*x, and A is overwritten by U*A*U**T or L**T*A*L. B must have been previously factorized as U**T*U or L*L**T by PLASMA_DPOTRF. ONLY PlasmaItype == 1 and PlasmaLower supported! Non-blocking equivalent of PLASMA_dsygst_Tile(). May return before the computation is finished. Allows for pipelining of operations ar runtime.
| [in] | sequence | Identifies the sequence of function calls that this call belongs to (for completion checks and exception handling purposes). |
| [out] | request | Identifies this function call (for exception handling purposes). |
Definition at line 291 of file dsygst.c.
References A, B, plasma_desc_t::mb, plasma_desc_t::nb, plasma_context_self(), plasma_desc_check(), plasma_dynamic_call_6, PLASMA_ERR_ILLEGAL_VALUE, PLASMA_ERR_NOT_INITIALIZED, PLASMA_ERR_SEQUENCE_FLUSHED, PLASMA_ERR_UNALLOCATED, plasma_error(), plasma_fatal_error(), plasma_request_fail(), PLASMA_SUCCESS, plasma_request_t::status, and plasma_sequence_t::status.


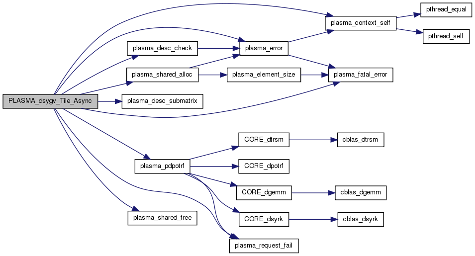
| int PLASMA_dsygv_Tile_Async | ( | PLASMA_enum | itype, |
| PLASMA_enum | jobz, | ||
| PLASMA_enum | uplo, | ||
| PLASMA_desc * | A, | ||
| PLASMA_desc * | B, | ||
| double * | W, | ||
| PLASMA_desc * | T, | ||
| PLASMA_desc * | Q, | ||
| PLASMA_sequence * | sequence, | ||
| PLASMA_request * | request | ||
| ) |
PLASMA_dsygv_Tile - Computes all eigenvalues and, optionally, eigenvectors of a complex generalized Hermitian-definite eigenproblem of the form: A*x=(lambda)*B*x, A*Bx=(lambda)*x, or B*A*x=(lambda)*x. Here A and B are assumed to be Hermitian and B is also positive definite.
Non-blocking equivalent of PLASMA_dsygv_Tile(). May return before the computation is finished. Allows for pipelining of operations ar runtime.
| [in] | sequence | Identifies the sequence of function calls that this call belongs to (for completion checks and exception handling purposes). |
| [out] | request | Identifies this function call (for exception handling purposes). |
Definition at line 424 of file dsygv.c.
References A, B, plasma_desc_t::ln, plasma_desc_t::m, plasma_desc_t::mb, plasma_desc_t::n, plasma_desc_t::nb, plasma_context_self(), plasma_desc_check(), plasma_desc_submatrix(), plasma_dynamic_call_5, plasma_dynamic_call_6, plasma_dynamic_call_7, PLASMA_ERR_ILLEGAL_VALUE, PLASMA_ERR_NOT_INITIALIZED, PLASMA_ERR_SEQUENCE_FLUSHED, PLASMA_ERR_UNALLOCATED, plasma_error(), plasma_fatal_error(), plasma_parallel_call_4, plasma_pdpotrf(), plasma_request_fail(), plasma_shared_alloc(), plasma_shared_free(), PLASMA_SUCCESS, PlasmaLower, PlasmaNoVec, PlasmaRealDouble, PlasmaUpper, PlasmaVec, plasma_request_t::status, plasma_sequence_t::status, and T.


| int PLASMA_dsymm_Tile_Async | ( | PLASMA_enum | side, |
| PLASMA_enum | uplo, | ||
| double | alpha, | ||
| PLASMA_desc * | A, | ||
| PLASMA_desc * | B, | ||
| double | beta, | ||
| PLASMA_desc * | C, | ||
| PLASMA_sequence * | sequence, | ||
| PLASMA_request * | request | ||
| ) |
PLASMA_dsymm_Tile_Async - Performs symmetric matrix multiplication. Non-blocking equivalent of PLASMA_dsymm_Tile(). May return before the computation is finished. Allows for pipelining of operations ar runtime.
| [in] | sequence | Identifies the sequence of function calls that this call belongs to (for completion checks and exception handling purposes). |
| [out] | request | Identifies this function call (for exception handling purposes). |
Definition at line 303 of file dsymm.c.
References A, B, C, plasma_desc_t::i, plasma_desc_t::j, plasma_desc_t::m, plasma_desc_t::mb, plasma_desc_t::n, plasma_desc_t::nb, plasma_context_self(), plasma_desc_check(), PLASMA_ERR_ILLEGAL_VALUE, PLASMA_ERR_NOT_INITIALIZED, PLASMA_ERR_SEQUENCE_FLUSHED, PLASMA_ERR_UNALLOCATED, plasma_error(), plasma_fatal_error(), plasma_parallel_call_9, plasma_pdsymm(), plasma_request_fail(), PLASMA_SUCCESS, PlasmaLeft, PlasmaLower, PlasmaRight, PlasmaUpper, plasma_request_t::status, and plasma_sequence_t::status.


| int PLASMA_dsyr2k_Tile_Async | ( | PLASMA_enum | uplo, |
| PLASMA_enum | trans, | ||
| double | alpha, | ||
| PLASMA_desc * | A, | ||
| PLASMA_desc * | B, | ||
| double | beta, | ||
| PLASMA_desc * | C, | ||
| PLASMA_sequence * | sequence, | ||
| PLASMA_request * | request | ||
| ) |
PLASMA_dsyr2k_Tile_Async - Performs symmetric rank-k update. Non-blocking equivalent of PLASMA_dsyr2k_Tile(). May return before the computation is finished. Allows for pipelining of operations ar runtime.
| [in] | sequence | Identifies the sequence of function calls that this call belongs to (for completion checks and exception handling purposes). |
| [out] | request | Identifies this function call (for exception handling purposes). |
Definition at line 299 of file dsyr2k.c.
References A, B, C, plasma_desc_t::m, plasma_desc_t::mb, plasma_desc_t::n, plasma_desc_t::nb, plasma_context_self(), plasma_desc_check(), PLASMA_ERR_ILLEGAL_VALUE, PLASMA_ERR_NOT_INITIALIZED, PLASMA_ERR_SEQUENCE_FLUSHED, PLASMA_ERR_UNALLOCATED, plasma_error(), plasma_fatal_error(), plasma_parallel_call_9, plasma_pdsyr2k(), plasma_request_fail(), PLASMA_SUCCESS, PlasmaLower, PlasmaNoTrans, PlasmaTrans, PlasmaUpper, plasma_request_t::status, and plasma_sequence_t::status.


| int PLASMA_dsyrk_Tile_Async | ( | PLASMA_enum | uplo, |
| PLASMA_enum | trans, | ||
| double | alpha, | ||
| PLASMA_desc * | A, | ||
| double | beta, | ||
| PLASMA_desc * | C, | ||
| PLASMA_sequence * | sequence, | ||
| PLASMA_request * | request | ||
| ) |
PLASMA_dsyrk_Tile_Async - Performs rank-k update. Non-blocking equivalent of PLASMA_dsyrk_Tile(). May return before the computation is finished. Allows for pipelining of operations ar runtime.
| [in] | sequence | Identifies the sequence of function calls that this call belongs to (for completion checks and exception handling purposes). |
| [out] | request | Identifies this function call (for exception handling purposes). |
Definition at line 276 of file dsyrk.c.
References A, C, plasma_desc_t::m, plasma_desc_t::mb, plasma_desc_t::n, plasma_desc_t::nb, plasma_context_self(), plasma_desc_check(), PLASMA_ERR_ILLEGAL_VALUE, PLASMA_ERR_NOT_INITIALIZED, PLASMA_ERR_SEQUENCE_FLUSHED, PLASMA_ERR_UNALLOCATED, plasma_error(), plasma_fatal_error(), plasma_parallel_call_8, plasma_pdsyrk(), plasma_request_fail(), PLASMA_SUCCESS, PlasmaLower, PlasmaNoTrans, PlasmaTrans, PlasmaUpper, plasma_request_t::status, and plasma_sequence_t::status.


| int PLASMA_dsytrd_Tile_Async | ( | PLASMA_enum | jobz, |
| PLASMA_enum | uplo, | ||
| PLASMA_desc * | A, | ||
| double * | D, | ||
| double * | E, | ||
| PLASMA_desc * | T, | ||
| PLASMA_desc * | Q, | ||
| PLASMA_sequence * | sequence, | ||
| PLASMA_request * | request | ||
| ) |
PLASMA_dsytrd_Tile_Async - Computes all eigenvalues and, optionally, eigenvectors of a complex Hermitian matrix A using a two-stage approach: First stage: reduction to band tridiagonal form; Second stage: reduction from band to tridiagonal form.
May return before the computation is finished. Allows for pipelining of operations ar runtime.
| [in] | sequence | Identifies the sequence of function calls that this call belongs to (for completion checks and exception handling purposes). |
| [out] | request | Identifies this function call (for exception handling purposes). |
Definition at line 331 of file dsytrd.c.
References A, plasma_desc_t::m, plasma_desc_t::mb, plasma_desc_t::n, plasma_desc_t::nb, plasma_context_self(), plasma_desc_check(), plasma_desc_submatrix(), plasma_dynamic_call_5, plasma_dynamic_call_7, PLASMA_ERR_ILLEGAL_VALUE, PLASMA_ERR_NOT_INITIALIZED, PLASMA_ERR_SEQUENCE_FLUSHED, PLASMA_ERR_UNALLOCATED, plasma_error(), plasma_fatal_error(), plasma_request_fail(), PLASMA_SUCCESS, PlasmaLower, PlasmaNoVec, PlasmaVec, plasma_request_t::status, plasma_sequence_t::status, and T.


| int PLASMA_dTile_to_Lapack_Async | ( | PLASMA_desc * | A, |
| double * | Af77, | ||
| int | LDA, | ||
| PLASMA_sequence * | sequence, | ||
| PLASMA_request * | request | ||
| ) |
PLASMA_dTile_to_Lapack_Async - Conversion from LAPACK layout to tile layout. Non-blocking equivalent of PLASMA_dTile_to_Lapack(). May return before the computation is finished. Allows for pipelining of operations ar runtime.
| [in] | A | Descriptor of the PLASMA matrix in tile layout. |
| [in,out] | Af77 | LAPACK matrix. If PLASMA_TRANSLATION_MODE is set to PLASMA_INPLACE, Af77 has to be A->mat, else if PLASMA_TRANSLATION_MODE is set to PLASMA_OUTOFPLACE, Af77 has to be allocated before. |
| [in] | LDA | The leading dimension of the matrix Af77. |
| [in] | sequence | Identifies the sequence of function calls that this call belongs to (for completion checks and exception handling purposes). |
| [out] | request | Identifies this function call (for exception handling purposes). |
Definition at line 264 of file dtile.c.
References A, plasma_context_self(), plasma_desc_check(), PLASMA_ERR_ILLEGAL_VALUE, PLASMA_ERR_NOT_INITIALIZED, plasma_error(), plasma_fatal_error(), plasma_pdtile_to_lapack(), plasma_static_call_5, and PLASMA_SUCCESS.

| int PLASMA_dtrmm_Tile_Async | ( | PLASMA_enum | side, |
| PLASMA_enum | uplo, | ||
| PLASMA_enum | transA, | ||
| PLASMA_enum | diag, | ||
| double | alpha, | ||
| PLASMA_desc * | A, | ||
| PLASMA_desc * | B, | ||
| PLASMA_sequence * | sequence, | ||
| PLASMA_request * | request | ||
| ) |
PLASMA_dtrmm_Tile_Async - Performs triangular matrix multiplication. Non-blocking equivalent of PLASMA_dtrmm_Tile(). May return before the computation is finished. Allows for pipelining of operations ar runtime.
| [in] | sequence | Identifies the sequence of function calls that this call belongs to (for completion checks and exception handling purposes). |
| [out] | request | Identifies this function call (for exception handling purposes). |
Definition at line 298 of file dtrmm.c.
References A, B, plasma_desc_t::mb, plasma_desc_t::nb, plasma_context_self(), plasma_desc_check(), plasma_dynamic_call_9, PLASMA_ERR_ILLEGAL_VALUE, PLASMA_ERR_NOT_INITIALIZED, PLASMA_ERR_SEQUENCE_FLUSHED, PLASMA_ERR_UNALLOCATED, plasma_error(), plasma_fatal_error(), plasma_pdtrmm(), plasma_request_fail(), PLASMA_SUCCESS, PlasmaLeft, PlasmaLower, PlasmaNonUnit, PlasmaNoTrans, PlasmaRight, PlasmaTrans, PlasmaUnit, PlasmaUpper, plasma_request_t::status, and plasma_sequence_t::status.


| int PLASMA_dtrsm_Tile_Async | ( | PLASMA_enum | side, |
| PLASMA_enum | uplo, | ||
| PLASMA_enum | transA, | ||
| PLASMA_enum | diag, | ||
| double | alpha, | ||
| PLASMA_desc * | A, | ||
| PLASMA_desc * | B, | ||
| PLASMA_sequence * | sequence, | ||
| PLASMA_request * | request | ||
| ) |
PLASMA_dtrsm_Tile_Async - Computes triangular solve. Non-blocking equivalent of PLASMA_dtrsm_Tile(). May return before the computation is finished. Allows for pipelining of operations ar runtime.
| [in] | sequence | Identifies the sequence of function calls that this call belongs to (for completion checks and exception handling purposes). |
| [out] | request | Identifies this function call (for exception handling purposes). |
Definition at line 298 of file dtrsm.c.
References A, B, plasma_desc_t::mb, plasma_desc_t::nb, plasma_context_self(), plasma_desc_check(), PLASMA_ERR_ILLEGAL_VALUE, PLASMA_ERR_NOT_INITIALIZED, PLASMA_ERR_SEQUENCE_FLUSHED, PLASMA_ERR_UNALLOCATED, plasma_error(), plasma_fatal_error(), plasma_parallel_call_9, plasma_pdtrsm(), plasma_request_fail(), PLASMA_SUCCESS, PlasmaLeft, PlasmaLower, PlasmaNonUnit, PlasmaNoTrans, PlasmaRight, PlasmaTrans, PlasmaUnit, PlasmaUpper, plasma_request_t::status, and plasma_sequence_t::status.


| int PLASMA_dtrsmpl_Tile_Async | ( | PLASMA_desc * | A, |
| PLASMA_desc * | L, | ||
| int * | IPIV, | ||
| PLASMA_desc * | B, | ||
| PLASMA_sequence * | sequence, | ||
| PLASMA_request * | request | ||
| ) |
PLASMA_dtrsmpl_Tile - Performs the forward substitution step of solving a system of linear equations after the tile LU factorization of the matrix. Non-blocking equivalent of PLASMA_dtrsmpl_Tile(). Returns control to the user thread before worker threads finish the computation to allow for pipelined execution of diferent routines.
| [in] | sequence | Identifies the sequence of function calls that this call belongs to (for completion checks and exception handling purposes). |
| [out] | request | Identifies this function call (for exception handling purposes). |
Definition at line 240 of file dtrsmpl.c.
References A, B, L, plasma_desc_t::mb, plasma_desc_t::nb, plasma_context_self(), plasma_desc_check(), PLASMA_ERR_ILLEGAL_VALUE, PLASMA_ERR_NOT_INITIALIZED, PLASMA_ERR_SEQUENCE_FLUSHED, PLASMA_ERR_UNALLOCATED, plasma_error(), plasma_fatal_error(), plasma_parallel_call_6, plasma_pdtrsmpl(), plasma_request_fail(), PLASMA_SUCCESS, plasma_request_t::status, and plasma_sequence_t::status.


| int PLASMA_dtrsmrv_Tile_Async | ( | PLASMA_enum | side, |
| PLASMA_enum | uplo, | ||
| PLASMA_enum | transA, | ||
| PLASMA_enum | diag, | ||
| double | alpha, | ||
| PLASMA_desc * | A, | ||
| PLASMA_desc * | B, | ||
| PLASMA_sequence * | sequence, | ||
| PLASMA_request * | request | ||
| ) |
PLASMA_dtrsmrv_Tile_Async - Computes triangular solve. Non-blocking equivalent of PLASMA_dtrsmrv_Tile(). May return before the computation is finished. Allows for pipelining of operations ar runtime.
| [in] | sequence | Identifies the sequence of function calls that this call belongs to (for completion checks and exception handling purposes). |
| [out] | request | Identifies this function call (for exception handling purposes). |
Definition at line 298 of file dtrsmrv.c.
References A, B, plasma_desc_t::mb, plasma_desc_t::nb, plasma_context_self(), plasma_desc_check(), plasma_dynamic_call_9, PLASMA_ERR_ILLEGAL_VALUE, PLASMA_ERR_NOT_INITIALIZED, PLASMA_ERR_SEQUENCE_FLUSHED, PLASMA_ERR_UNALLOCATED, plasma_error(), plasma_fatal_error(), plasma_pdtrsmrv(), plasma_request_fail(), PLASMA_SUCCESS, PlasmaLeft, PlasmaLower, PlasmaNonUnit, PlasmaNoTrans, PlasmaRight, PlasmaTrans, PlasmaUnit, PlasmaUpper, plasma_request_t::status, and plasma_sequence_t::status.


| int PLASMA_dtrtri_Tile_Async | ( | PLASMA_enum | uplo, |
| PLASMA_enum | diag, | ||
| PLASMA_desc * | A, | ||
| PLASMA_sequence * | sequence, | ||
| PLASMA_request * | request | ||
| ) |
PLASMA_dtrtri_Tile_Async - Computes the inverse of a complex upper or lower triangular matrix A. Non-blocking equivalent of PLASMA_dtrtri_Tile(). May return before the computation is finished. Allows for pipelining of operations ar runtime.
| [in] | sequence | Identifies the sequence of function calls that this call belongs to (for completion checks and exception handling purposes). |
| [out] | request | Identifies this function call (for exception handling purposes). |
Definition at line 240 of file dtrtri.c.
References A, plasma_desc_t::mb, plasma_desc_t::nb, plasma_context_self(), plasma_desc_check(), plasma_dynamic_call_5, PLASMA_ERR_ILLEGAL_VALUE, PLASMA_ERR_NOT_INITIALIZED, PLASMA_ERR_SEQUENCE_FLUSHED, PLASMA_ERR_UNALLOCATED, plasma_error(), plasma_fatal_error(), plasma_request_fail(), PLASMA_SUCCESS, PlasmaLower, PlasmaNonUnit, PlasmaUnit, PlasmaUpper, plasma_request_t::status, and plasma_sequence_t::status.

