|
PLASMA
2.4.5
PLASMA - Parallel Linear Algebra for Scalable Multi-core Architectures
|

Go to the source code of this file.
Macros | |
| #define | AF77(m, n) &(Af77[ ((int64_t)A.nb*(int64_t)lda*(int64_t)(n)) + (int64_t)(A.mb*(m)) ]) |
| #define | ABDL(m, n) BLKADDR(A, double, m, n) |
Functions | |
| void | CORE_dtile_zero_quark (Quark *quark) |
| void | plasma_pdlapack_to_tile (plasma_context_t *plasma) |
| void | plasma_pdlapack_to_tile_quark (double *Af77, int lda, PLASMA_desc A, PLASMA_sequence *sequence, PLASMA_request *request) |
| void | plasma_pdtile_to_lapack (plasma_context_t *plasma) |
| void | plasma_pdtile_to_lapack_quark (PLASMA_desc A, double *Af77, int lda, PLASMA_sequence *sequence, PLASMA_request *request) |
| void | plasma_pdtile_zero (plasma_context_t *plasma) |
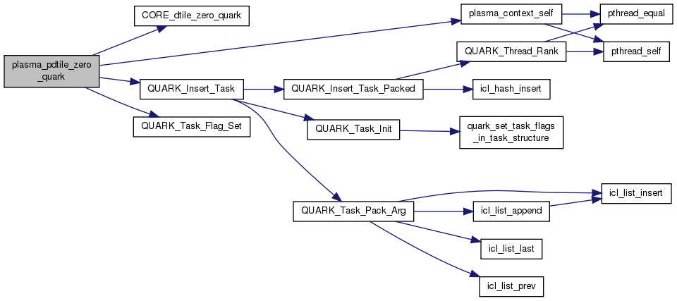
| void | plasma_pdtile_zero_quark (PLASMA_desc A, PLASMA_sequence *sequence, PLASMA_request *request) |
| #define AF77 | ( | m, | |
| n | |||
| ) | &(Af77[ ((int64_t)A.nb*(int64_t)lda*(int64_t)(n)) + (int64_t)(A.mb*(m)) ]) |
| void CORE_dtile_zero_quark | ( | Quark * | quark | ) |
Definition at line 321 of file pdtile.c.
References A, and quark_unpack_args_6.

| void plasma_pdlapack_to_tile | ( | plasma_context_t * | plasma | ) |
Conversion from LAPACK F77 matrix layout to tile layout - static scheduling
Definition at line 29 of file pdtile.c.
References A, ABDL, AF77, BLKLDD, CORE_dlacpy(), plasma_desc_t::i, plasma_desc_t::j, plasma_desc_t::m, plasma_desc_t::mb, plasma_desc_t::mt, plasma_desc_t::n, plasma_desc_t::nb, plasma_desc_t::nt, PLASMA_RANK, PLASMA_SIZE, PLASMA_SUCCESS, plasma_unpack_args_5, PlasmaUpperLower, and plasma_sequence_t::status.


| void plasma_pdlapack_to_tile_quark | ( | double * | Af77, |
| int | lda, | ||
| PLASMA_desc | A, | ||
| PLASMA_sequence * | sequence, | ||
| PLASMA_request * | request | ||
| ) |
Conversion from LAPACK F77 matrix layout to tile layout - dynamic scheduling
Definition at line 88 of file pdtile.c.
References ABDL, AF77, BLKLDD, plasma_desc_t::i, plasma_desc_t::j, plasma_desc_t::m, plasma_desc_t::mb, plasma_desc_t::mt, plasma_desc_t::n, plasma_desc_t::nb, plasma_desc_t::nt, plasma_context_self(), PLASMA_SUCCESS, PlasmaUpperLower, plasma_context_struct::quark, QUARK_CORE_dlacpy(), plasma_sequence_t::quark_sequence, QUARK_Task_Flag_Set(), Quark_Task_Flags_Initializer, plasma_sequence_t::status, and TASK_SEQUENCE.

| void plasma_pdtile_to_lapack | ( | plasma_context_t * | plasma | ) |
Conversion from LAPACK F77 matrix layout to tile layout - static scheduling
Definition at line 128 of file pdtile.c.
References A, ABDL, AF77, BLKLDD, CORE_dlacpy(), plasma_desc_t::i, plasma_desc_t::j, plasma_desc_t::m, plasma_desc_t::mb, plasma_desc_t::mt, plasma_desc_t::n, plasma_desc_t::nb, plasma_desc_t::nt, PLASMA_RANK, PLASMA_SIZE, PLASMA_SUCCESS, plasma_unpack_args_5, PlasmaUpperLower, and plasma_sequence_t::status.


| void plasma_pdtile_to_lapack_quark | ( | PLASMA_desc | A, |
| double * | Af77, | ||
| int | lda, | ||
| PLASMA_sequence * | sequence, | ||
| PLASMA_request * | request | ||
| ) |
Conversion from LAPACK F77 matrix layout to tile layout - dynamic scheduling
Definition at line 187 of file pdtile.c.
References ABDL, AF77, BLKLDD, plasma_desc_t::i, plasma_desc_t::j, plasma_desc_t::m, plasma_desc_t::mb, plasma_desc_t::mt, plasma_desc_t::n, plasma_desc_t::nb, plasma_desc_t::nt, plasma_context_self(), PLASMA_SUCCESS, PlasmaUpperLower, plasma_context_struct::quark, QUARK_CORE_dlacpy(), plasma_sequence_t::quark_sequence, QUARK_Task_Flag_Set(), Quark_Task_Flags_Initializer, plasma_sequence_t::status, and TASK_SEQUENCE.

| void plasma_pdtile_zero | ( | plasma_context_t * | plasma | ) |
Zeroes a submatrix in tile layout - static scheduling
Definition at line 227 of file pdtile.c.
References A, ABDL, BLKLDD, plasma_desc_t::i, plasma_desc_t::j, plasma_desc_t::m, plasma_desc_t::mb, plasma_desc_t::mt, plasma_desc_t::n, plasma_desc_t::nb, plasma_desc_t::nt, PLASMA_RANK, PLASMA_SIZE, PLASMA_SUCCESS, plasma_unpack_args_3, and plasma_sequence_t::status.

| void plasma_pdtile_zero_quark | ( | PLASMA_desc | A, |
| PLASMA_sequence * | sequence, | ||
| PLASMA_request * | request | ||
| ) |
Zeroes a submatrix in tile layout - dynamic scheduling
Definition at line 281 of file pdtile.c.
References ABDL, BLKLDD, plasma_desc_t::bsiz, CORE_dtile_zero_quark(), plasma_desc_t::i, plasma_desc_t::j, LOCALITY, plasma_desc_t::m, plasma_desc_t::mb, plasma_desc_t::mt, plasma_desc_t::n, plasma_desc_t::nb, plasma_desc_t::nt, OUTPUT, plasma_context_self(), PLASMA_SUCCESS, plasma_context_struct::quark, QUARK_Insert_Task(), plasma_sequence_t::quark_sequence, QUARK_Task_Flag_Set(), Quark_Task_Flags_Initializer, plasma_sequence_t::status, TASK_SEQUENCE, and VALUE.
