|
PLASMA
2.4.5
PLASMA - Parallel Linear Algebra for Scalable Multi-core Architectures
|
#include "common.h"
Go to the source code of this file.
Macros | |
| #define | A(m, n) BLKADDR(A, PLASMA_Complex32_t, m, n) |
| #define | B(m, n) BLKADDR(B, PLASMA_Complex32_t, m, n) |
| #define | T(m, n) BLKADDR(T, PLASMA_Complex32_t, m, n) |
Functions | |
| void | plasma_pcunmlq (plasma_context_t *plasma) |
| void | plasma_pcunmlq_quark (PLASMA_enum side, PLASMA_enum trans, PLASMA_desc A, PLASMA_desc B, PLASMA_desc T, PLASMA_sequence *sequence, PLASMA_request *request) |
PLASMA auxiliary routines PLASMA is a software package provided by Univ. of Tennessee, Univ. of California Berkeley and Univ. of Colorado Denver
Definition in file pcunmlq.c.
| #define A | ( | m, | |
| n | |||
| ) | BLKADDR(A, PLASMA_Complex32_t, m, n) |
| #define B | ( | m, | |
| n | |||
| ) | BLKADDR(B, PLASMA_Complex32_t, m, n) |
| #define T | ( | m, | |
| n | |||
| ) | BLKADDR(T, PLASMA_Complex32_t, m, n) |
| void plasma_pcunmlq | ( | plasma_context_t * | plasma | ) |
Parallel application of Q using tile V - LQ factorization - static scheduling
Definition at line 26 of file pcunmlq.c.
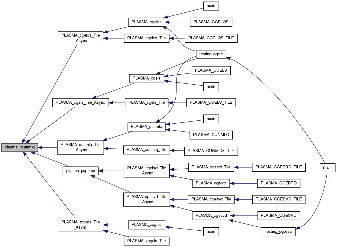
References A, B, BLKLDD, CORE_ctsmlq(), CORE_cunmlq(), plasma_desc_t::dtyp, plasma_desc_t::m, plasma_desc_t::mb, min, plasma_desc_t::mt, plasma_desc_t::n, plasma_desc_t::nb, plasma_desc_t::nt, PLASMA_ERR_NOT_SUPPORTED, PLASMA_IB, plasma_private_alloc(), plasma_private_free(), PLASMA_RANK, plasma_request_fail(), PLASMA_SIZE, PLASMA_SUCCESS, plasma_unpack_args_7, PlasmaConjTrans, PlasmaLeft, side, ss_cond_set, ss_cond_wait, ss_finalize, ss_init, plasma_sequence_t::status, T, and trans.


| void plasma_pcunmlq_quark | ( | PLASMA_enum | side, |
| PLASMA_enum | trans, | ||
| PLASMA_desc | A, | ||
| PLASMA_desc | B, | ||
| PLASMA_desc | T, | ||
| PLASMA_sequence * | sequence, | ||
| PLASMA_request * | request | ||
| ) |
Parallel application of Q using tile V - LQ factorization - dynamic scheduling
Definition at line 135 of file pcunmlq.c.
References A, B, BLKLDD, plasma_desc_t::m, plasma_desc_t::mb, plasma_desc_t::mt, plasma_desc_t::n, plasma_desc_t::nb, plasma_desc_t::nt, plasma_context_self(), PLASMA_IB, PLASMA_SUCCESS, PlasmaLeft, PlasmaNoTrans, plasma_context_struct::quark, QUARK_CORE_ctsmlq(), QUARK_CORE_cunmlq(), plasma_sequence_t::quark_sequence, QUARK_Task_Flag_Set(), Quark_Task_Flags_Initializer, plasma_sequence_t::status, T, and TASK_SEQUENCE.

