|
PLASMA
2.4.5
PLASMA - Parallel Linear Algebra for Scalable Multi-core Architectures
|
#include "common.h"
Go to the source code of this file.
Functions | |
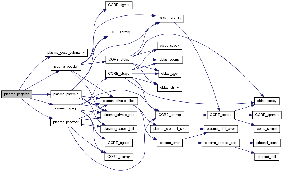
| void | plasma_psgerbb (plasma_context_t *plasma) |
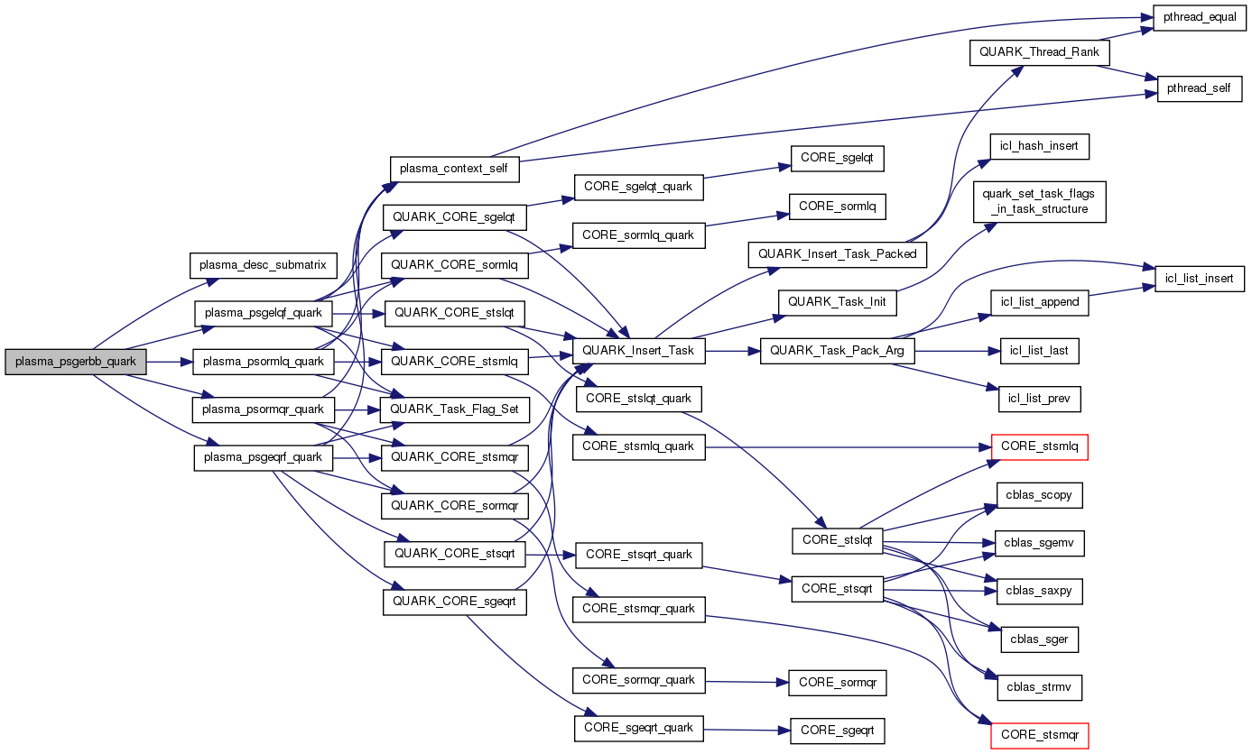
| void | plasma_psgerbb_quark (PLASMA_desc A, PLASMA_desc T, PLASMA_sequence *sequence, PLASMA_request *request) |
PLASMA auxiliary routines PLASMA is a software package provided by Univ. of Tennessee, Univ. of California Berkeley and Univ. of Colorado Denver
Definition in file psgerbb.c.
| void plasma_psgerbb | ( | plasma_context_t * | plasma | ) |
Parallel tile BAND Bidiagonal Reduction - dynamic scheduler Could be optimized by using the algorithms from Trefethen book
WARNING: do never call this function because ormqr and unmlq are not implementing all the cases required in static.
Definition at line 26 of file psgerbb.c.
References A, plasma_desc_t::m, plasma_desc_t::mb, plasma_desc_t::mt, plasma_desc_t::n, plasma_desc_t::nb, plasma_desc_t::nt, plasma_desc_submatrix(), plasma_psgelqf(), plasma_psgeqrf(), plasma_psormlq(), plasma_psormqr(), plasma_static_call_4, plasma_static_call_7, PLASMA_SUCCESS, plasma_unpack_args_4, PlasmaLeft, PlasmaRight, PlasmaTrans, plasma_sequence_t::status, and T.


| void plasma_psgerbb_quark | ( | PLASMA_desc | A, |
| PLASMA_desc | T, | ||
| PLASMA_sequence * | sequence, | ||
| PLASMA_request * | request | ||
| ) |
Parallel tile BAND Bidiagonal Reduction - dynamic scheduler Could be optimized by using the algorithms from Trefethen book
Definition at line 127 of file psgerbb.c.
References plasma_desc_t::m, plasma_desc_t::mb, plasma_desc_t::mt, plasma_desc_t::n, plasma_desc_t::nb, plasma_desc_t::nt, plasma_desc_submatrix(), plasma_psgelqf_quark(), plasma_psgeqrf_quark(), plasma_psormlq_quark(), plasma_psormqr_quark(), PlasmaLeft, PlasmaRight, and PlasmaTrans.
