|
PLASMA
2.4.5
PLASMA - Parallel Linear Algebra for Scalable Multi-core Architectures
|

Go to the source code of this file.
Macros | |
| #define | COMPLEX |
Functions | |
| int | CORE_clarfx2 (int side, int N, PLASMA_Complex32_t V, PLASMA_Complex32_t TAU, PLASMA_Complex32_t *C1, int LDC1, PLASMA_Complex32_t *C2, int LDC2) |
| int | CORE_clarfx2c (int uplo, PLASMA_Complex32_t V, PLASMA_Complex32_t TAU, PLASMA_Complex32_t *C1, PLASMA_Complex32_t *C2, PLASMA_Complex32_t *C3) |
| int | CORE_clarfx2ce (int uplo, PLASMA_Complex32_t *V, PLASMA_Complex32_t *TAU, PLASMA_Complex32_t *C1, PLASMA_Complex32_t *C2, PLASMA_Complex32_t *C3) |
| int | CORE_chbelr (int uplo, int N, PLASMA_desc *A, PLASMA_Complex32_t *V, PLASMA_Complex32_t *TAU, int st, int ed, int eltsize) |
| int | CORE_chbrce (int uplo, int N, PLASMA_desc *A, PLASMA_Complex32_t *V, PLASMA_Complex32_t *TAU, int st, int ed, int eltsize) |
| int | CORE_chblrx (int uplo, int N, PLASMA_desc *A, PLASMA_Complex32_t *V, PLASMA_Complex32_t *TAU, int st, int ed, int eltsize) |
| int | CORE_cgbelr (int uplo, int N, PLASMA_desc *A, PLASMA_Complex32_t *V, PLASMA_Complex32_t *TAU, int st, int ed, int eltsize) |
| int | CORE_cgbrce (int uplo, int N, PLASMA_desc *A, PLASMA_Complex32_t *V, PLASMA_Complex32_t *TAU, int st, int ed, int eltsize) |
| int | CORE_cgblrx (int uplo, int N, PLASMA_desc *A, PLASMA_Complex32_t *V, PLASMA_Complex32_t *TAU, int st, int ed, int eltsize) |
| void | CORE_scasum (int storev, int uplo, int M, int N, PLASMA_Complex32_t *A, int lda, float *work) |
| void | CORE_cgeadd (int M, int N, PLASMA_Complex32_t alpha, PLASMA_Complex32_t *A, int LDA, PLASMA_Complex32_t *B, int LDB) |
| void | CORE_cbrdalg (PLASMA_enum uplo, int N, int NB, PLASMA_desc *pA, PLASMA_Complex32_t *C, PLASMA_Complex32_t *S, int i, int j, int m, int grsiz) |
| int | CORE_cgelqt (int M, int N, int IB, PLASMA_Complex32_t *A, int LDA, PLASMA_Complex32_t *T, int LDT, PLASMA_Complex32_t *TAU, PLASMA_Complex32_t *WORK) |
| void | CORE_cgemm (int transA, int transB, int M, int N, int K, PLASMA_Complex32_t alpha, PLASMA_Complex32_t *A, int LDA, PLASMA_Complex32_t *B, int LDB, PLASMA_Complex32_t beta, PLASMA_Complex32_t *C, int LDC) |
| int | CORE_cgeqrt (int M, int N, int IB, PLASMA_Complex32_t *A, int LDA, PLASMA_Complex32_t *T, int LDT, PLASMA_Complex32_t *TAU, PLASMA_Complex32_t *WORK) |
| int | CORE_cgessm (int M, int N, int K, int IB, int *IPIV, PLASMA_Complex32_t *L, int LDL, PLASMA_Complex32_t *A, int LDA) |
| int | CORE_cgetrf (int M, int N, PLASMA_Complex32_t *A, int LDA, int *IPIV, int *INFO) |
| int | CORE_cgetrf_incpiv (int M, int N, int IB, PLASMA_Complex32_t *A, int LDA, int *IPIV, int *INFO) |
| int | CORE_cgetrf_reclap (const int M, const int N, PLASMA_Complex32_t *A, const int LDA, int *IPIV, int *info) |
| int | CORE_cgetrf_rectil (const PLASMA_desc A, int *IPIV, int *info) |
| void | CORE_cgetrip (int m, int n, PLASMA_Complex32_t *A, PLASMA_Complex32_t *work) |
| void | CORE_chegst (int itype, int uplo, int N, PLASMA_Complex32_t *A, int LDA, PLASMA_Complex32_t *B, int LDB, int *INFO) |
| void | CORE_chemm (int side, int uplo, int M, int N, PLASMA_Complex32_t alpha, PLASMA_Complex32_t *A, int LDA, PLASMA_Complex32_t *B, int LDB, PLASMA_Complex32_t beta, PLASMA_Complex32_t *C, int LDC) |
| void | CORE_cherk (int uplo, int trans, int N, int K, float alpha, PLASMA_Complex32_t *A, int LDA, float beta, PLASMA_Complex32_t *C, int LDC) |
| void | CORE_cher2k (int uplo, int trans, int N, int K, PLASMA_Complex32_t alpha, PLASMA_Complex32_t *A, int LDA, PLASMA_Complex32_t *B, int LDB, float beta, PLASMA_Complex32_t *C, int LDC) |
| int | CORE_cherfb (PLASMA_enum uplo, int N, int K, int IB, int NB, PLASMA_Complex32_t *A, int LDA, PLASMA_Complex32_t *T, int LDT, PLASMA_Complex32_t *C, int LDC, PLASMA_Complex32_t *WORK, int LDWORK) |
| void | CORE_clacpy (PLASMA_enum uplo, int M, int N, PLASMA_Complex32_t *A, int LDA, PLASMA_Complex32_t *B, int LDB) |
| void | CORE_clange (int norm, int M, int N, PLASMA_Complex32_t *A, int LDA, float *work, float *normA) |
| void | CORE_clanhe (int norm, int uplo, int N, PLASMA_Complex32_t *A, int LDA, float *work, float *normA) |
| void | CORE_clansy (int norm, int uplo, int N, PLASMA_Complex32_t *A, int LDA, float *work, float *normA) |
| void | CORE_claset (PLASMA_enum uplo, int n1, int n2, PLASMA_Complex32_t alpha, PLASMA_Complex32_t beta, PLASMA_Complex32_t *tileA, int ldtilea) |
| void | CORE_claset2 (PLASMA_enum uplo, int n1, int n2, PLASMA_Complex32_t alpha, PLASMA_Complex32_t *tileA, int ldtilea) |
| void | CORE_claswp (int N, PLASMA_Complex32_t *A, int LDA, int I1, int I2, int *IPIV, int INC) |
| int | CORE_claswp_ontile (PLASMA_desc descA, int i1, int i2, int *ipiv, int inc) |
| int | CORE_claswpc_ontile (PLASMA_desc descA, int i1, int i2, int *ipiv, int inc) |
| void | CORE_clauum (int uplo, int N, PLASMA_Complex32_t *A, int LDA) |
| int | CORE_cpamm (int op, int side, int storev, int M, int N, int K, int L, PLASMA_Complex32_t *A1, int LDA1, PLASMA_Complex32_t *A2, int LDA2, PLASMA_Complex32_t *V, int LDV, PLASMA_Complex32_t *W, int LDW) |
| int | CORE_cparfb (int side, int trans, int direct, int storev, int M1, int N1, int M2, int N2, int K, int L, PLASMA_Complex32_t *A1, int LDA1, PLASMA_Complex32_t *A2, int LDA2, PLASMA_Complex32_t *V, int LDV, PLASMA_Complex32_t *T, int LDT, PLASMA_Complex32_t *WORK, int LDWORK) |
| int | CORE_cpemv (int trans, int storev, int M, int N, int L, PLASMA_Complex32_t ALPHA, PLASMA_Complex32_t *A, int LDA, PLASMA_Complex32_t *X, int INCX, PLASMA_Complex32_t BETA, PLASMA_Complex32_t *Y, int INCY, PLASMA_Complex32_t *WORK) |
| void | CORE_cplghe (float bump, int m, int n, PLASMA_Complex32_t *A, int lda, int bigM, int m0, int n0, unsigned long long int seed) |
| void | CORE_cplgsy (PLASMA_Complex32_t bump, int m, int n, PLASMA_Complex32_t *A, int lda, int bigM, int m0, int n0, unsigned long long int seed) |
| void | CORE_cplrnt (int m, int n, PLASMA_Complex32_t *A, int lda, int bigM, int m0, int n0, unsigned long long int seed) |
| void | CORE_cpotrf (int uplo, int N, PLASMA_Complex32_t *A, int LDA, int *INFO) |
| void | CORE_cshift (int s, int m, int n, int L, PLASMA_Complex32_t *A) |
| void | CORE_cshiftw (int s, int cl, int m, int n, int L, PLASMA_Complex32_t *A, PLASMA_Complex32_t *W) |
| int | CORE_cssssm (int M1, int N1, int M2, int N2, int K, int IB, PLASMA_Complex32_t *A1, int LDA1, PLASMA_Complex32_t *A2, int LDA2, PLASMA_Complex32_t *L1, int LDL1, PLASMA_Complex32_t *L2, int LDL2, int *IPIV) |
| void | CORE_csymm (int side, int uplo, int M, int N, PLASMA_Complex32_t alpha, PLASMA_Complex32_t *A, int LDA, PLASMA_Complex32_t *B, int LDB, PLASMA_Complex32_t beta, PLASMA_Complex32_t *C, int LDC) |
| void | CORE_csyrk (int uplo, int trans, int N, int K, PLASMA_Complex32_t alpha, PLASMA_Complex32_t *A, int LDA, PLASMA_Complex32_t beta, PLASMA_Complex32_t *C, int LDC) |
| void | CORE_csyr2k (int uplo, int trans, int N, int K, PLASMA_Complex32_t alpha, PLASMA_Complex32_t *A, int LDA, PLASMA_Complex32_t *B, int LDB, PLASMA_Complex32_t beta, PLASMA_Complex32_t *C, int LDC) |
| void | CORE_cswpab (int i, int n1, int n2, PLASMA_Complex32_t *A, PLASMA_Complex32_t *work) |
| int | CORE_cswptr_ontile (PLASMA_desc descA, int i1, int i2, int *ipiv, int inc, PLASMA_Complex32_t *Akk, int ldak) |
| void | CORE_ctrdalg (PLASMA_enum uplo, int N, int NB, PLASMA_desc *pA, PLASMA_Complex32_t *C, PLASMA_Complex32_t *S, int i, int j, int m, int grsiz) |
| void | CORE_ctrmm (int side, int uplo, int transA, int diag, int M, int N, PLASMA_Complex32_t alpha, PLASMA_Complex32_t *A, int LDA, PLASMA_Complex32_t *B, int LDB) |
| void | CORE_ctrsm (int side, int uplo, int transA, int diag, int M, int N, PLASMA_Complex32_t alpha, PLASMA_Complex32_t *A, int LDA, PLASMA_Complex32_t *B, int LDB) |
| void | CORE_ctrtri (int uplo, int diag, int N, PLASMA_Complex32_t *A, int LDA, int *info) |
| int | CORE_ctslqt (int M, int N, int IB, PLASMA_Complex32_t *A1, int LDA1, PLASMA_Complex32_t *A2, int LDA2, PLASMA_Complex32_t *T, int LDT, PLASMA_Complex32_t *TAU, PLASMA_Complex32_t *WORK) |
| int | CORE_ctsmlq (int side, int trans, int M1, int N1, int M2, int N2, int K, int IB, PLASMA_Complex32_t *A1, int LDA1, PLASMA_Complex32_t *A2, int LDA2, PLASMA_Complex32_t *V, int LDV, PLASMA_Complex32_t *T, int LDT, PLASMA_Complex32_t *WORK, int LDWORK) |
| int | CORE_ctsmlq_corner (int m1, int n1, int m2, int n2, int m3, int n3, int k, int ib, int nb, PLASMA_Complex32_t *A1, int lda1, PLASMA_Complex32_t *A2, int lda2, PLASMA_Complex32_t *A3, int lda3, PLASMA_Complex32_t *V, int ldv, PLASMA_Complex32_t *T, int ldt, PLASMA_Complex32_t *WORK, int ldwork) |
| int | CORE_ctsmlq_hetra1 (int side, int trans, int m1, int n1, int m2, int n2, int k, int ib, PLASMA_Complex32_t *A1, int lda1, PLASMA_Complex32_t *A2, int lda2, PLASMA_Complex32_t *V, int ldv, PLASMA_Complex32_t *T, int ldt, PLASMA_Complex32_t *WORK, int ldwork) |
| int | CORE_ctsmqr (int side, int trans, int M1, int N1, int M2, int N2, int K, int IB, PLASMA_Complex32_t *A1, int LDA1, PLASMA_Complex32_t *A2, int LDA2, PLASMA_Complex32_t *V, int LDV, PLASMA_Complex32_t *T, int LDT, PLASMA_Complex32_t *WORK, int LDWORK) |
| int | CORE_ctsmqr_corner (int m1, int n1, int m2, int n2, int m3, int n3, int k, int ib, int nb, PLASMA_Complex32_t *A1, int lda1, PLASMA_Complex32_t *A2, int lda2, PLASMA_Complex32_t *A3, int lda3, PLASMA_Complex32_t *V, int ldv, PLASMA_Complex32_t *T, int ldt, PLASMA_Complex32_t *WORK, int ldwork) |
| int | CORE_ctsmqr_hetra1 (int side, int trans, int m1, int n1, int m2, int n2, int k, int ib, PLASMA_Complex32_t *A1, int lda1, PLASMA_Complex32_t *A2, int lda2, PLASMA_Complex32_t *V, int ldv, PLASMA_Complex32_t *T, int ldt, PLASMA_Complex32_t *WORK, int ldwork) |
| int | CORE_ctsqrt (int M, int N, int IB, PLASMA_Complex32_t *A1, int LDA1, PLASMA_Complex32_t *A2, int LDA2, PLASMA_Complex32_t *T, int LDT, PLASMA_Complex32_t *TAU, PLASMA_Complex32_t *WORK) |
| int | CORE_ctstrf (int M, int N, int IB, int NB, PLASMA_Complex32_t *U, int LDU, PLASMA_Complex32_t *A, int LDA, PLASMA_Complex32_t *L, int LDL, int *IPIV, PLASMA_Complex32_t *WORK, int LDWORK, int *INFO) |
| int | CORE_cttmqr (int side, int trans, int M1, int N1, int M2, int N2, int K, int IB, PLASMA_Complex32_t *A1, int LDA1, PLASMA_Complex32_t *A2, int LDA2, PLASMA_Complex32_t *V, int LDV, PLASMA_Complex32_t *T, int LDT, PLASMA_Complex32_t *WORK, int LDWORK) |
| int | CORE_cttqrt (int M, int N, int IB, PLASMA_Complex32_t *A1, int LDA1, PLASMA_Complex32_t *A2, int LDA2, PLASMA_Complex32_t *T, int LDT, PLASMA_Complex32_t *TAU, PLASMA_Complex32_t *WORK) |
| int | CORE_cttmlq (int side, int trans, int M1, int N1, int M2, int N2, int K, int IB, PLASMA_Complex32_t *A1, int LDA1, PLASMA_Complex32_t *A2, int LDA2, PLASMA_Complex32_t *V, int LDV, PLASMA_Complex32_t *T, int LDT, PLASMA_Complex32_t *WORK, int LDWORK) |
| int | CORE_cttlqt (int M, int N, int IB, PLASMA_Complex32_t *A1, int LDA1, PLASMA_Complex32_t *A2, int LDA2, PLASMA_Complex32_t *T, int LDT, PLASMA_Complex32_t *TAU, PLASMA_Complex32_t *WORK) |
| int | CORE_cunmlq (int side, int trans, int M, int N, int IB, int K, PLASMA_Complex32_t *V, int LDV, PLASMA_Complex32_t *T, int LDT, PLASMA_Complex32_t *C, int LDC, PLASMA_Complex32_t *WORK, int LDWORK) |
| int | CORE_cunmqr (int side, int trans, int M, int N, int K, int IB, PLASMA_Complex32_t *V, int LDV, PLASMA_Complex32_t *T, int LDT, PLASMA_Complex32_t *C, int LDC, PLASMA_Complex32_t *WORK, int LDWORK) |
| void | QUARK_CORE_scasum (Quark *quark, Quark_Task_Flags *task_flags, PLASMA_enum storev, PLASMA_enum uplo, int m, int n, PLASMA_Complex32_t *A, int lda, int szeA, float *work, int szeW) |
| void | QUARK_CORE_scasum_f1 (Quark *quark, Quark_Task_Flags *task_flags, PLASMA_enum storev, PLASMA_enum uplo, int m, int n, PLASMA_Complex32_t *A, int lda, int szeA, float *work, int szeW, float *fake, int szeF) |
| void | QUARK_CORE_cgeadd (Quark *quark, Quark_Task_Flags *task_flags, int m, int n, int nb, PLASMA_Complex32_t alpha, PLASMA_Complex32_t *A, int lda, PLASMA_Complex32_t *B, int ldb) |
| void | QUARK_CORE_cbrdalg (Quark *quark, Quark_Task_Flags *task_flags, int uplo, int N, int NB, PLASMA_desc *A, PLASMA_Complex32_t *C, PLASMA_Complex32_t *S, int i, int j, int m, int grsiz, int BAND, int *PCOL, int *ACOL, int *MCOL) |
| void | QUARK_CORE_cgelqt (Quark *quark, Quark_Task_Flags *task_flags, int m, int n, int ib, int nb, PLASMA_Complex32_t *A, int lda, PLASMA_Complex32_t *T, int ldt) |
| void | QUARK_CORE_cgemm (Quark *quark, Quark_Task_Flags *task_flags, int transA, int transB, int m, int n, int k, int nb, PLASMA_Complex32_t alpha, PLASMA_Complex32_t *A, int lda, PLASMA_Complex32_t *B, int ldb, PLASMA_Complex32_t beta, PLASMA_Complex32_t *C, int ldc) |
| void | QUARK_CORE_cgemm2 (Quark *quark, Quark_Task_Flags *task_flags, int transA, int transB, int m, int n, int k, int nb, PLASMA_Complex32_t alpha, PLASMA_Complex32_t *A, int lda, PLASMA_Complex32_t *B, int ldb, PLASMA_Complex32_t beta, PLASMA_Complex32_t *C, int ldc) |
| void | QUARK_CORE_cgemm_f2 (Quark *quark, Quark_Task_Flags *task_flags, int transA, int transB, int m, int n, int k, int nb, PLASMA_Complex32_t alpha, PLASMA_Complex32_t *A, int lda, PLASMA_Complex32_t *B, int ldb, PLASMA_Complex32_t beta, PLASMA_Complex32_t *C, int ldc, PLASMA_Complex32_t *fake1, int szefake1, int flag1, PLASMA_Complex32_t *fake2, int szefake2, int flag2) |
| void | QUARK_CORE_cgemm_p2 (Quark *quark, Quark_Task_Flags *task_flags, int transA, int transB, int m, int n, int k, int nb, PLASMA_Complex32_t alpha, PLASMA_Complex32_t *A, int lda, PLASMA_Complex32_t **B, int ldb, PLASMA_Complex32_t beta, PLASMA_Complex32_t *C, int ldc) |
| void | QUARK_CORE_cgemm_p2f1 (Quark *quark, Quark_Task_Flags *task_flags, int transA, int transB, int m, int n, int k, int nb, PLASMA_Complex32_t alpha, PLASMA_Complex32_t *A, int lda, PLASMA_Complex32_t **B, int ldb, PLASMA_Complex32_t beta, PLASMA_Complex32_t *C, int ldc, PLASMA_Complex32_t *fake1, int szefake1, int flag1) |
| void | QUARK_CORE_cgemm_p3 (Quark *quark, Quark_Task_Flags *task_flags, int transA, int transB, int m, int n, int k, int nb, PLASMA_Complex32_t alpha, PLASMA_Complex32_t *A, int lda, PLASMA_Complex32_t *B, int ldb, PLASMA_Complex32_t beta, PLASMA_Complex32_t **C, int ldc) |
| void | QUARK_CORE_cgeqrt (Quark *quark, Quark_Task_Flags *task_flags, int m, int n, int ib, int nb, PLASMA_Complex32_t *A, int lda, PLASMA_Complex32_t *T, int ldt) |
| void | QUARK_CORE_cgessm (Quark *quark, Quark_Task_Flags *task_flags, int m, int n, int k, int ib, int nb, int *IPIV, PLASMA_Complex32_t *L, int ldl, PLASMA_Complex32_t *A, int lda) |
| void | QUARK_CORE_cgetrf (Quark *quark, Quark_Task_Flags *task_flags, int m, int n, int nb, PLASMA_Complex32_t *A, int lda, int *IPIV, PLASMA_sequence *sequence, PLASMA_request *request, PLASMA_bool check_info, int iinfo) |
| void | QUARK_CORE_cgetrf_incpiv (Quark *quark, Quark_Task_Flags *task_flags, int m, int n, int ib, int nb, PLASMA_Complex32_t *A, int lda, int *IPIV, PLASMA_sequence *sequence, PLASMA_request *request, PLASMA_bool check_info, int iinfo) |
| void | QUARK_CORE_cgetrf_reclap (Quark *quark, Quark_Task_Flags *task_flags, int m, int n, int nb, PLASMA_Complex32_t *A, int lda, int *IPIV, PLASMA_sequence *sequence, PLASMA_request *request, PLASMA_bool check_info, int iinfo, int nbthread) |
| void | QUARK_CORE_cgetrf_rectil (Quark *quark, Quark_Task_Flags *task_flags, PLASMA_desc A, PLASMA_Complex32_t *Amn, int size, int *IPIV, PLASMA_sequence *sequence, PLASMA_request *request, PLASMA_bool check_info, int iinfo, int nbthread) |
| void | QUARK_CORE_cgetrip (Quark *quark, Quark_Task_Flags *task_flags, int m, int n, PLASMA_Complex32_t *A, int szeA) |
| void | QUARK_CORE_cgetrip_f1 (Quark *quark, Quark_Task_Flags *task_flags, int m, int n, PLASMA_Complex32_t *A, int szeA, PLASMA_Complex32_t *fake, int szeF, int paramF) |
| void | QUARK_CORE_cgetrip_f2 (Quark *quark, Quark_Task_Flags *task_flags, int m, int n, PLASMA_Complex32_t *A, int szeA, PLASMA_Complex32_t *fake1, int szeF1, int paramF1, PLASMA_Complex32_t *fake2, int szeF2, int paramF2) |
| void | QUARK_CORE_chemm (Quark *quark, Quark_Task_Flags *task_flags, int side, int uplo, int m, int n, int nb, PLASMA_Complex32_t alpha, PLASMA_Complex32_t *A, int lda, PLASMA_Complex32_t *B, int ldb, PLASMA_Complex32_t beta, PLASMA_Complex32_t *C, int ldc) |
| void | QUARK_CORE_chegst (Quark *quark, Quark_Task_Flags *task_flags, int itype, int uplo, int N, PLASMA_Complex32_t *A, int LDA, PLASMA_Complex32_t *B, int LDB, PLASMA_sequence *sequence, PLASMA_request *request, int iinfo) |
| void | QUARK_CORE_cherk (Quark *quark, Quark_Task_Flags *task_flags, int uplo, int trans, int n, int k, int nb, float alpha, PLASMA_Complex32_t *A, int lda, float beta, PLASMA_Complex32_t *C, int ldc) |
| void | QUARK_CORE_cher2k (Quark *quark, Quark_Task_Flags *task_flags, int uplo, int trans, int n, int k, int nb, PLASMA_Complex32_t alpha, PLASMA_Complex32_t *A, int lda, PLASMA_Complex32_t *B, int LDB, float beta, PLASMA_Complex32_t *C, int ldc) |
| void | QUARK_CORE_cherfb (Quark *quark, Quark_Task_Flags *task_flags, int uplo, int n, int k, int ib, int nb, PLASMA_Complex32_t *A, int lda, PLASMA_Complex32_t *T, int ldt, PLASMA_Complex32_t *C, int ldc) |
| void | QUARK_CORE_clacpy (Quark *quark, Quark_Task_Flags *task_flags, PLASMA_enum uplo, int m, int n, int mb, PLASMA_Complex32_t *A, int lda, PLASMA_Complex32_t *B, int ldb) |
| void | QUARK_CORE_clange (Quark *quark, Quark_Task_Flags *task_flags, int norm, int M, int N, PLASMA_Complex32_t *A, int LDA, int szeA, int szeW, float *result) |
| void | QUARK_CORE_clange_f1 (Quark *quark, Quark_Task_Flags *task_flags, int norm, int M, int N, PLASMA_Complex32_t *A, int LDA, int szeA, int szeW, float *result, float *fake, int szeF) |
| void | QUARK_CORE_clanhe (Quark *quark, Quark_Task_Flags *task_flags, int norm, int uplo, int N, PLASMA_Complex32_t *A, int LDA, int szeA, int szeW, float *result) |
| void | QUARK_CORE_clanhe_f1 (Quark *quark, Quark_Task_Flags *task_flags, int norm, int uplo, int N, PLASMA_Complex32_t *A, int LDA, int szeA, int szeW, float *result, float *fake, int szeF) |
| void | QUARK_CORE_clansy (Quark *quark, Quark_Task_Flags *task_flags, int norm, int uplo, int N, PLASMA_Complex32_t *A, int LDA, int szeA, int szeW, float *result) |
| void | QUARK_CORE_clansy_f1 (Quark *quark, Quark_Task_Flags *task_flags, int norm, int uplo, int N, PLASMA_Complex32_t *A, int LDA, int szeA, int szeW, float *result, float *fake, int szeF) |
| void | QUARK_CORE_claset (Quark *quark, Quark_Task_Flags *task_flags, PLASMA_enum uplo, int n1, int n2, PLASMA_Complex32_t alpha, PLASMA_Complex32_t beta, PLASMA_Complex32_t *tileA, int ldtilea) |
| void | QUARK_CORE_claset2 (Quark *quark, Quark_Task_Flags *task_flags, PLASMA_enum uplo, int n1, int n2, PLASMA_Complex32_t alpha, PLASMA_Complex32_t *tileA, int ldtilea) |
| void | QUARK_CORE_claswp (Quark *quark, Quark_Task_Flags *task_flags, int n, PLASMA_Complex32_t *A, int lda, int i1, int i2, int *ipiv, int inc) |
| void | QUARK_CORE_claswp_f2 (Quark *quark, Quark_Task_Flags *task_flags, int n, PLASMA_Complex32_t *A, int lda, int i1, int i2, int *ipiv, int inc, PLASMA_Complex32_t *fake1, int szefake1, int flag1, PLASMA_Complex32_t *fake2, int szefake2, int flag2) |
| void | QUARK_CORE_claswp_ontile (Quark *quark, Quark_Task_Flags *task_flags, PLASMA_desc descA, PLASMA_Complex32_t *A, int i1, int i2, int *ipiv, int inc, PLASMA_Complex32_t *fakepanel) |
| void | QUARK_CORE_claswp_ontile_f2 (Quark *quark, Quark_Task_Flags *task_flags, PLASMA_desc descA, PLASMA_Complex32_t *A, int i1, int i2, int *ipiv, int inc, PLASMA_Complex32_t *fake1, int szefake1, int flag1, PLASMA_Complex32_t *fake2, int szefake2, int flag2) |
| void | QUARK_CORE_claswpc_ontile (Quark *quark, Quark_Task_Flags *task_flags, PLASMA_desc descA, PLASMA_Complex32_t *A, int i1, int i2, int *ipiv, int inc, PLASMA_Complex32_t *fakepanel) |
| void | QUARK_CORE_clauum (Quark *quark, Quark_Task_Flags *task_flags, int uplo, int n, int nb, PLASMA_Complex32_t *A, int lda) |
| void | QUARK_CORE_cplghe (Quark *quark, Quark_Task_Flags *task_flags, float bump, int m, int n, PLASMA_Complex32_t *A, int lda, int bigM, int m0, int n0, unsigned long long int seed) |
| void | QUARK_CORE_cplgsy (Quark *quark, Quark_Task_Flags *task_flags, PLASMA_Complex32_t bump, int m, int n, PLASMA_Complex32_t *A, int lda, int bigM, int m0, int n0, unsigned long long int seed) |
| void | QUARK_CORE_cplrnt (Quark *quark, Quark_Task_Flags *task_flags, int m, int n, PLASMA_Complex32_t *A, int lda, int bigM, int m0, int n0, unsigned long long int seed) |
| void | QUARK_CORE_cpotrf (Quark *quark, Quark_Task_Flags *task_flags, int uplo, int n, int nb, PLASMA_Complex32_t *A, int lda, PLASMA_sequence *sequence, PLASMA_request *request, int iinfo) |
| void | QUARK_CORE_cshift (Quark *quark, Quark_Task_Flags *task_flags, int s, int m, int n, int L, PLASMA_Complex32_t *A) |
| void | QUARK_CORE_cshiftw (Quark *quark, Quark_Task_Flags *task_flags, int s, int cl, int m, int n, int L, PLASMA_Complex32_t *A, PLASMA_Complex32_t *W) |
| void | QUARK_CORE_cssssm (Quark *quark, Quark_Task_Flags *task_flags, int m1, int n1, int m2, int n2, int k, int ib, int nb, PLASMA_Complex32_t *A1, int lda1, PLASMA_Complex32_t *A2, int lda2, PLASMA_Complex32_t *L1, int ldl1, PLASMA_Complex32_t *L2, int ldl2, int *IPIV) |
| void | QUARK_CORE_csymm (Quark *quark, Quark_Task_Flags *task_flags, int side, int uplo, int m, int n, int nb, PLASMA_Complex32_t alpha, PLASMA_Complex32_t *A, int lda, PLASMA_Complex32_t *B, int ldb, PLASMA_Complex32_t beta, PLASMA_Complex32_t *C, int ldc) |
| void | QUARK_CORE_csyrk (Quark *quark, Quark_Task_Flags *task_flags, int uplo, int trans, int n, int k, int nb, PLASMA_Complex32_t alpha, PLASMA_Complex32_t *A, int lda, PLASMA_Complex32_t beta, PLASMA_Complex32_t *C, int ldc) |
| void | QUARK_CORE_csyr2k (Quark *quark, Quark_Task_Flags *task_flags, int uplo, int trans, int n, int k, int nb, PLASMA_Complex32_t alpha, PLASMA_Complex32_t *A, int lda, PLASMA_Complex32_t *B, int LDB, PLASMA_Complex32_t beta, PLASMA_Complex32_t *C, int ldc) |
| void | QUARK_CORE_cswpab (Quark *quark, Quark_Task_Flags *task_flags, int i, int n1, int n2, PLASMA_Complex32_t *A, int szeA) |
| void | QUARK_CORE_cswptr_ontile (Quark *quark, Quark_Task_Flags *task_flags, PLASMA_desc descA, PLASMA_Complex32_t *Aij, int i1, int i2, int *ipiv, int inc, PLASMA_Complex32_t *Akk, int ldak) |
| void | QUARK_CORE_ctrdalg (Quark *quark, Quark_Task_Flags *task_flags, int uplo, int N, int NB, PLASMA_desc *A, PLASMA_Complex32_t *C, PLASMA_Complex32_t *S, int i, int j, int m, int grsiz, int BAND, int *PCOL, int *ACOL, int *MCOL) |
| void | QUARK_CORE_ctrmm (Quark *quark, Quark_Task_Flags *task_flags, int side, int uplo, int transA, int diag, int m, int n, int nb, PLASMA_Complex32_t alpha, PLASMA_Complex32_t *A, int lda, PLASMA_Complex32_t *B, int ldb) |
| void | QUARK_CORE_ctrmm_p2 (Quark *quark, Quark_Task_Flags *task_flags, int side, int uplo, int transA, int diag, int m, int n, int nb, PLASMA_Complex32_t alpha, PLASMA_Complex32_t *A, int lda, PLASMA_Complex32_t **B, int ldb) |
| void | QUARK_CORE_ctrsm (Quark *quark, Quark_Task_Flags *task_flags, int side, int uplo, int transA, int diag, int m, int n, int nb, PLASMA_Complex32_t alpha, PLASMA_Complex32_t *A, int lda, PLASMA_Complex32_t *B, int ldb) |
| void | QUARK_CORE_ctrtri (Quark *quark, Quark_Task_Flags *task_flags, int uplo, int diag, int n, int nb, PLASMA_Complex32_t *A, int lda, PLASMA_sequence *sequence, PLASMA_request *request, int iinfo) |
| void | QUARK_CORE_ctslqt (Quark *quark, Quark_Task_Flags *task_flags, int m, int n, int ib, int nb, PLASMA_Complex32_t *A1, int lda1, PLASMA_Complex32_t *A2, int lda2, PLASMA_Complex32_t *T, int ldt) |
| void | QUARK_CORE_ctsmlq (Quark *quark, Quark_Task_Flags *task_flags, int side, int trans, int m1, int n1, int m2, int n2, int k, int ib, int nb, PLASMA_Complex32_t *A1, int lda1, PLASMA_Complex32_t *A2, int lda2, PLASMA_Complex32_t *V, int ldv, PLASMA_Complex32_t *T, int ldt) |
| void | QUARK_CORE_ctsmlq_hetra1 (Quark *quark, Quark_Task_Flags *task_flags, int side, int trans, int m1, int n1, int m2, int n2, int k, int ib, int nb, PLASMA_Complex32_t *A1, int lda1, PLASMA_Complex32_t *A2, int lda2, PLASMA_Complex32_t *V, int ldv, PLASMA_Complex32_t *T, int ldt) |
| void | QUARK_CORE_ctsmlq_corner (Quark *quark, Quark_Task_Flags *task_flags, int m1, int n1, int m2, int n2, int m3, int n3, int k, int ib, int nb, PLASMA_Complex32_t *A1, int lda1, PLASMA_Complex32_t *A2, int lda2, PLASMA_Complex32_t *A3, int lda3, PLASMA_Complex32_t *V, int ldv, PLASMA_Complex32_t *T, int ldt) |
| void | QUARK_CORE_ctsmqr (Quark *quark, Quark_Task_Flags *task_flags, int side, int trans, int m1, int n1, int m2, int n2, int k, int ib, int nb, PLASMA_Complex32_t *A1, int lda1, PLASMA_Complex32_t *A2, int lda2, PLASMA_Complex32_t *V, int ldv, PLASMA_Complex32_t *T, int ldt) |
| void | QUARK_CORE_ctsmqr_hetra1 (Quark *quark, Quark_Task_Flags *task_flags, int side, int trans, int m1, int n1, int m2, int n2, int k, int ib, int nb, PLASMA_Complex32_t *A1, int lda1, PLASMA_Complex32_t *A2, int lda2, PLASMA_Complex32_t *V, int ldv, PLASMA_Complex32_t *T, int ldt) |
| void | QUARK_CORE_ctsmqr_corner (Quark *quark, Quark_Task_Flags *task_flags, int m1, int n1, int m2, int n2, int m3, int n3, int k, int ib, int nb, PLASMA_Complex32_t *A1, int lda1, PLASMA_Complex32_t *A2, int lda2, PLASMA_Complex32_t *A3, int lda3, PLASMA_Complex32_t *V, int ldv, PLASMA_Complex32_t *T, int ldt) |
| void | QUARK_CORE_ctsqrt (Quark *quark, Quark_Task_Flags *task_flags, int m, int n, int ib, int nb, PLASMA_Complex32_t *A1, int lda1, PLASMA_Complex32_t *A2, int lda2, PLASMA_Complex32_t *T, int ldt) |
| void | QUARK_CORE_ctstrf (Quark *quark, Quark_Task_Flags *task_flags, int m, int n, int ib, int nb, PLASMA_Complex32_t *U, int ldu, PLASMA_Complex32_t *A, int lda, PLASMA_Complex32_t *L, int ldl, int *IPIV, PLASMA_sequence *sequence, PLASMA_request *request, PLASMA_bool check_info, int iinfo) |
| void | QUARK_CORE_cttmqr (Quark *quark, Quark_Task_Flags *task_flags, int side, int trans, int m1, int n1, int m2, int n2, int k, int ib, int nb, PLASMA_Complex32_t *A1, int lda1, PLASMA_Complex32_t *A2, int lda2, PLASMA_Complex32_t *V, int ldv, PLASMA_Complex32_t *T, int ldt) |
| void | QUARK_CORE_cttqrt (Quark *quark, Quark_Task_Flags *task_flags, int m, int n, int ib, int nb, PLASMA_Complex32_t *A1, int lda1, PLASMA_Complex32_t *A2, int lda2, PLASMA_Complex32_t *T, int ldt) |
| void | QUARK_CORE_cttmlq (Quark *quark, Quark_Task_Flags *task_flags, int side, int trans, int m1, int n1, int m2, int n2, int k, int ib, int nb, PLASMA_Complex32_t *A1, int lda1, PLASMA_Complex32_t *A2, int lda2, PLASMA_Complex32_t *V, int ldv, PLASMA_Complex32_t *T, int ldt) |
| void | QUARK_CORE_cttlqt (Quark *quark, Quark_Task_Flags *task_flags, int m, int n, int ib, int nb, PLASMA_Complex32_t *A1, int lda1, PLASMA_Complex32_t *A2, int lda2, PLASMA_Complex32_t *T, int ldt) |
| void | QUARK_CORE_cpamm (Quark *quark, Quark_Task_Flags *task_flags, int op, int side, int storev, int m, int n, int k, int l, PLASMA_Complex32_t *A1, int lda1, PLASMA_Complex32_t *A2, int lda2, PLASMA_Complex32_t *V, int ldv, PLASMA_Complex32_t *W, int ldw) |
| void | QUARK_CORE_cunmlq (Quark *quark, Quark_Task_Flags *task_flags, int side, int trans, int m, int n, int ib, int nb, int k, PLASMA_Complex32_t *A, int lda, PLASMA_Complex32_t *T, int ldt, PLASMA_Complex32_t *C, int ldc) |
| void | QUARK_CORE_cunmqr (Quark *quark, Quark_Task_Flags *task_flags, int side, int trans, int m, int n, int k, int ib, int nb, PLASMA_Complex32_t *A, int lda, PLASMA_Complex32_t *T, int ldt, PLASMA_Complex32_t *C, int ldc) |
| void | CORE_scasum_quark (Quark *quark) |
| void | CORE_scasum_f1_quark (Quark *quark) |
| void | CORE_cgeadd_quark (Quark *quark) |
| void | CORE_cbrdalg_quark (Quark *quark) |
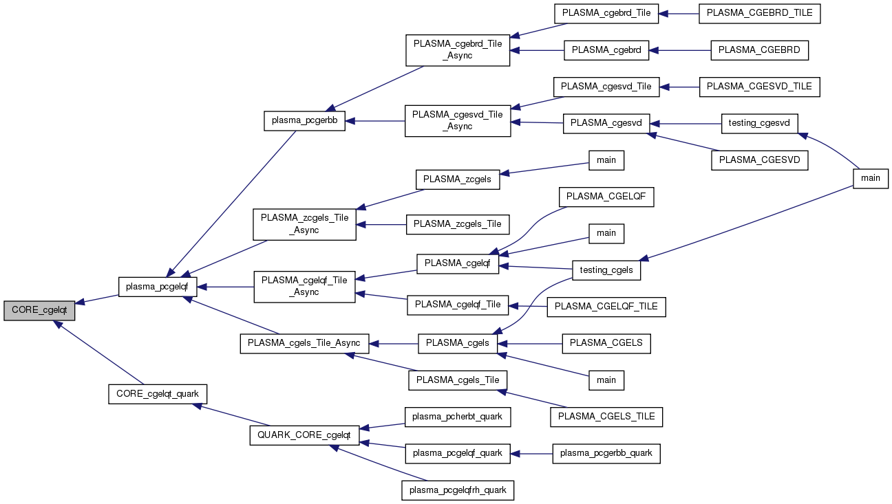
| void | CORE_cgelqt_quark (Quark *quark) |
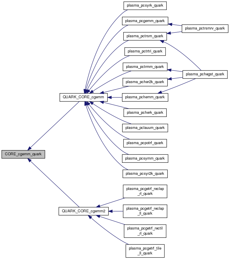
| void | CORE_cgemm_quark (Quark *quark) |
| void | CORE_cgeqrt_quark (Quark *quark) |
| void | CORE_cgessm_quark (Quark *quark) |
| void | CORE_cgetrf_quark (Quark *quark) |
| void | CORE_cgetrf_incpiv_quark (Quark *quark) |
| void | CORE_cgetrf_reclap_quark (Quark *quark) |
| void | CORE_cgetrf_rectil_quark (Quark *quark) |
| void | CORE_cgetrip_quark (Quark *quark) |
| void | CORE_cgetrip_f1_quark (Quark *quark) |
| void | CORE_cgetrip_f2_quark (Quark *quark) |
| void | CORE_chemm_quark (Quark *quark) |
| void | CORE_cherk_quark (Quark *quark) |
| void | CORE_cher2k_quark (Quark *quark) |
| void | CORE_chegst_quark (Quark *quark) |
| void | CORE_cherfb_quark (Quark *quark) |
| void | CORE_clacpy_quark (Quark *quark) |
| void | CORE_clange_quark (Quark *quark) |
| void | CORE_clange_f1_quark (Quark *quark) |
| void | CORE_clanhe_quark (Quark *quark) |
| void | CORE_clanhe_f1_quark (Quark *quark) |
| void | CORE_clansy_quark (Quark *quark) |
| void | CORE_clansy_f1_quark (Quark *quark) |
| void | CORE_claset_quark (Quark *quark) |
| void | CORE_claset2_quark (Quark *quark) |
| void | CORE_clauum_quark (Quark *quark) |
| void | CORE_cpamm_quark (Quark *quark) |
| void | CORE_cplghe_quark (Quark *quark) |
| void | CORE_cplgsy_quark (Quark *quark) |
| void | CORE_cplrnt_quark (Quark *quark) |
| void | CORE_cpotrf_quark (Quark *quark) |
| void | CORE_cshift_quark (Quark *quark) |
| void | CORE_cshiftw_quark (Quark *quark) |
| void | CORE_cssssm_quark (Quark *quark) |
| void | CORE_csymm_quark (Quark *quark) |
| void | CORE_csyrk_quark (Quark *quark) |
| void | CORE_csyr2k_quark (Quark *quark) |
| void | CORE_cswpab_quark (Quark *quark) |
| void | CORE_cswptr_ontile_quark (Quark *quark) |
| void | CORE_ctrdalg_quark (Quark *quark) |
| void | CORE_ctrmm_quark (Quark *quark) |
| void | CORE_ctrsm_quark (Quark *quark) |
| void | CORE_ctrtri_quark (Quark *quark) |
| void | CORE_ctslqt_quark (Quark *quark) |
| void | CORE_ctsmlq_quark (Quark *quark) |
| void | CORE_ctsmlq_hetra1_quark (Quark *quark) |
| void | CORE_ctsmlq_corner_quark (Quark *quark) |
| void | CORE_ctsmqr_quark (Quark *quark) |
| void | CORE_ctsmqr_hetra1_quark (Quark *quark) |
| void | CORE_ctsmqr_corner_quark (Quark *quark) |
| void | CORE_ctsqrt_quark (Quark *quark) |
| void | CORE_ctstrf_quark (Quark *quark) |
| void | CORE_cttmqr_quark (Quark *quark) |
| void | CORE_cttqrt_quark (Quark *quark) |
| void | CORE_cttmlq_quark (Quark *quark) |
| void | CORE_cttlqt_quark (Quark *quark) |
| void | CORE_cunmlq_quark (Quark *quark) |
| void | CORE_cunmqr_quark (Quark *quark) |
| void | CORE_claswp_quark (Quark *quark) |
| void | CORE_claswp_f2_quark (Quark *quark) |
| void | CORE_claswp_ontile_quark (Quark *quark) |
| void | CORE_claswp_ontile_f2_quark (Quark *quark) |
| void | CORE_claswpc_ontile_quark (Quark *quark) |
| void | CORE_ctrmm_p2_quark (Quark *quark) |
| void | CORE_cgemm_f2_quark (Quark *quark) |
| void | CORE_cgemm_p2_quark (Quark *quark) |
| void | CORE_cgemm_p2f1_quark (Quark *quark) |
| void | CORE_cgemm_p3_quark (Quark *quark) |
PLASMA auxiliary routines PLASMA is a software package provided by Univ. of Tennessee, Univ. of California Berkeley and Univ. of Colorado Denver
Definition in file core_cblas.h.
| #define COMPLEX |
Definition at line 21 of file core_cblas.h.
| void CORE_cbrdalg | ( | PLASMA_enum | uplo, |
| int | N, | ||
| int | NB, | ||
| PLASMA_desc * | pA, | ||
| PLASMA_Complex32_t * | V, | ||
| PLASMA_Complex32_t * | TAU, | ||
| int | i, | ||
| int | j, | ||
| int | m, | ||
| int | grsiz | ||
| ) |
CORE_cbrdalg is a part of the bidiagonal reduction algorithm (bulgechasing). It correspond to a local driver of the kernels that should be executed on a single core.
| [in] | uplo |
|
| [in] | N | The order of the matrix A. N >= 0. |
| [in] | NB | The size of the Bandwidth of the matrix A, which correspond to the tile size. NB >= 0. |
| [in] | pA | A pointer to the descriptor of the matrix A. |
| [out] | V | PLASMA_Complex32_t array, dimension (N). The scalar elementary reflectors are written in this array. So it is used as a workspace for V at each step of the bulge chasing algorithm. |
| [out] | TAU | PLASMA_Complex32_t array, dimension (N). The scalar factors of the elementary reflectors are written in thisarray. So it is used as a workspace for TAU at each step of the bulge chasing algorithm. |
| [in] | i | Integer that refer to the current sweep. (outer loop). |
| [in] | j | Integer that refer to the sweep to chase.(inner loop). |
| [in] | m | Integer that refer to a sweep step, to ensure order dependencies. |
| [in] | grsiz | Integer that refer to the size of a group. group mean the number of kernel that should be executed sequentially on the same core. group size is a trade-off between locality (cache reuse) and parallelism. a small group size increase parallelism while a large group size increase cache reuse. |
| PLASMA_SUCCESS | successful exit |
| <0 | if -i, the i-th argument had an illegal value |
Definition at line 83 of file core_cbrdalg.c.
References A, CORE_cgbelr(), CORE_cgblrx(), CORE_cgbrce(), plasma_desc_t::dtyp, min, and plasma_element_size().


| void CORE_cbrdalg_quark | ( | Quark * | quark | ) |
Definition at line 161 of file core_cbrdalg.c.
References CORE_cbrdalg(), quark_unpack_args_10, TAU, uplo, and V.


| int CORE_cgbelr | ( | int | uplo, |
| int | N, | ||
| PLASMA_desc * | A, | ||
| PLASMA_Complex32_t * | V, | ||
| PLASMA_Complex32_t * | TAU, | ||
| int | st, | ||
| int | ed, | ||
| int | eltsize | ||
| ) |
Definition at line 78 of file core_cgbelr.c.
References A, CORE_clarfx2(), CORE_clarfx2ce(), coreblas_error, ELTLDD, max, plasma_desc_t::mb, min, PLASMA_SUCCESS, PlasmaLeft, PlasmaLower, PlasmaRight, PlasmaUpper, TAU, and V.


| int CORE_cgblrx | ( | int | uplo, |
| int | N, | ||
| PLASMA_desc * | A, | ||
| PLASMA_Complex32_t * | V, | ||
| PLASMA_Complex32_t * | TAU, | ||
| int | st, | ||
| int | ed, | ||
| int | eltsize | ||
| ) |
Definition at line 78 of file core_cgblrx.c.
References A, CORE_clarfx2(), CORE_clarfx2ce(), coreblas_error, ELTLDD, max, plasma_desc_t::mb, min, PLASMA_SUCCESS, PlasmaLeft, PlasmaLower, PlasmaRight, PlasmaUpper, TAU, and V.


| int CORE_cgbrce | ( | int | uplo, |
| int | N, | ||
| PLASMA_desc * | A, | ||
| PLASMA_Complex32_t * | V, | ||
| PLASMA_Complex32_t * | TAU, | ||
| int | st, | ||
| int | ed, | ||
| int | eltsize | ||
| ) |
Definition at line 76 of file core_cgbrce.c.
References A, CORE_clarfx2(), coreblas_error, ELTLDD, max, plasma_desc_t::mb, min, PLASMA_SUCCESS, PlasmaLeft, PlasmaLower, PlasmaRight, TAU, and V.


| void CORE_cgeadd | ( | int | M, |
| int | N, | ||
| PLASMA_Complex32_t | alpha, | ||
| PLASMA_Complex32_t * | A, | ||
| int | LDA, | ||
| PLASMA_Complex32_t * | B, | ||
| int | LDB | ||
| ) |
Definition at line 26 of file core_cgeadd.c.
References cblas_caxpy(), and CBLAS_SADDR.


| void CORE_cgeadd_quark | ( | Quark * | quark | ) |
Definition at line 67 of file core_cgeadd.c.
References A, B, cblas_caxpy(), CBLAS_SADDR, and quark_unpack_args_7.


| int CORE_cgelqt | ( | int | M, |
| int | N, | ||
| int | IB, | ||
| PLASMA_Complex32_t * | A, | ||
| int | LDA, | ||
| PLASMA_Complex32_t * | T, | ||
| int | LDT, | ||
| PLASMA_Complex32_t * | TAU, | ||
| PLASMA_Complex32_t * | WORK | ||
| ) |
CORE_cgelqt - computes a LQ factorization of a complex M-by-N tile A: A = L * Q.
The tile Q is represented as a product of elementary reflectors
Q = H(k)' . . . H(2)' H(1)', where k = min(M,N).
Each H(i) has the form
H(i) = I - tau * v * v'
where tau is a complex scalar, and v is a complex vector with v(1:i-1) = 0 and v(i) = 1; conjfg(v(i+1:n)) is stored on exit in A(i,i+1:n), and tau in TAU(i).
| [in] | M | The number of rows of the tile A. M >= 0. |
| [in] | N | The number of columns of the tile A. N >= 0. |
| [in] | IB | The inner-blocking size. IB >= 0. |
| [in,out] | A | On entry, the M-by-N tile A. On exit, the elements on and below the diagonal of the array contain the M-by-min(M,N) lower trapezoidal tile L (L is lower triangular if M <= N); the elements above the diagonal, with the array TAU, represent the unitary tile Q as a product of elementary reflectors (see Further Details). |
| [in] | LDA | The leading dimension of the array A. LDA >= max(1,M). |
| [out] | T | The IB-by-N triangular factor T of the block reflector. T is upper triangular by block (economic storage); The rest of the array is not referenced. |
| [in] | LDT | The leading dimension of the array T. LDT >= IB. |
| [out] | TAU | The scalar factors of the elementary reflectors (see Further Details). |
| [out] | WORK |
| PLASMA_SUCCESS | successful exit |
| <0 | if -i, the i-th argument had an illegal value |
Definition at line 85 of file core_cgelqt.c.
References coreblas_error, lapack_const, max, min, PLASMA_SUCCESS, PlasmaForward, PlasmaNoTrans, PlasmaRight, and PlasmaRowwise.

| void CORE_cgelqt_quark | ( | Quark * | quark | ) |
Definition at line 180 of file core_cgelqt.c.
References A, CORE_cgelqt(), quark_unpack_args_9, T, and TAU.


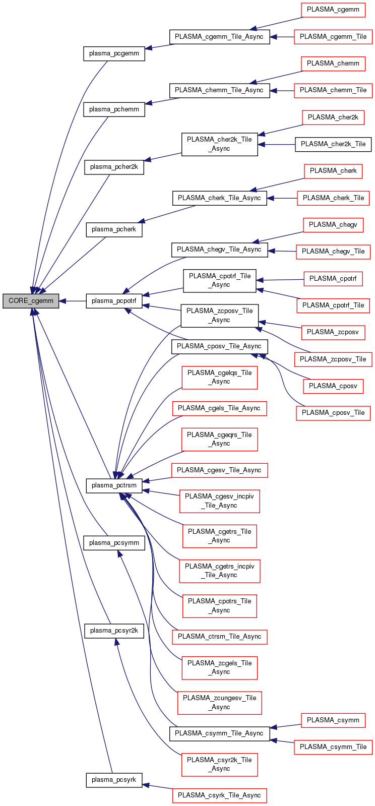
| void CORE_cgemm | ( | int | transA, |
| int | transB, | ||
| int | M, | ||
| int | N, | ||
| int | K, | ||
| PLASMA_Complex32_t | alpha, | ||
| PLASMA_Complex32_t * | A, | ||
| int | LDA, | ||
| PLASMA_Complex32_t * | B, | ||
| int | LDB, | ||
| PLASMA_Complex32_t | beta, | ||
| PLASMA_Complex32_t * | C, | ||
| int | LDC | ||
| ) |
Definition at line 28 of file core_cgemm.c.
References cblas_cgemm(), CBLAS_SADDR, and CblasColMajor.


| void CORE_cgemm_f2_quark | ( | Quark * | quark | ) |
Definition at line 171 of file core_cgemm.c.
References A, B, C, cblas_cgemm(), CBLAS_SADDR, CblasColMajor, and quark_unpack_args_15.


| void CORE_cgemm_p2_quark | ( | Quark * | quark | ) |
Definition at line 234 of file core_cgemm.c.
References A, B, C, cblas_cgemm(), CBLAS_SADDR, CblasColMajor, and quark_unpack_args_13.


| void CORE_cgemm_p2f1_quark | ( | Quark * | quark | ) |
Definition at line 360 of file core_cgemm.c.
References A, B, C, cblas_cgemm(), CBLAS_SADDR, CblasColMajor, and quark_unpack_args_14.


| void CORE_cgemm_p3_quark | ( | Quark * | quark | ) |
Definition at line 296 of file core_cgemm.c.
References A, B, C, cblas_cgemm(), CBLAS_SADDR, CblasColMajor, and quark_unpack_args_13.


| void CORE_cgemm_quark | ( | Quark * | quark | ) |
Definition at line 106 of file core_cgemm.c.
References A, B, C, cblas_cgemm(), CBLAS_SADDR, CblasColMajor, and quark_unpack_args_13.


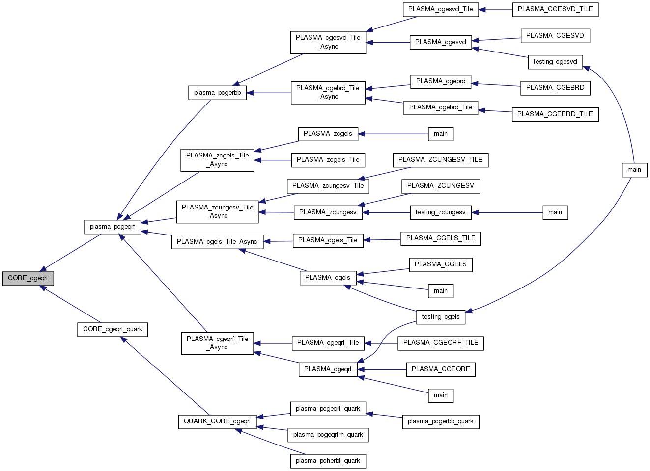
| int CORE_cgeqrt | ( | int | M, |
| int | N, | ||
| int | IB, | ||
| PLASMA_Complex32_t * | A, | ||
| int | LDA, | ||
| PLASMA_Complex32_t * | T, | ||
| int | LDT, | ||
| PLASMA_Complex32_t * | TAU, | ||
| PLASMA_Complex32_t * | WORK | ||
| ) |
CORE_cgeqrt computes a QR factorization of a complex M-by-N tile A: A = Q * R.
The tile Q is represented as a product of elementary reflectors
Q = H(1) H(2) . . . H(k), where k = min(M,N).
Each H(i) has the form
H(i) = I - tau * v * v'
where tau is a complex scalar, and v is a complex vector with v(1:i-1) = 0 and v(i) = 1; v(i+1:m) is stored on exit in A(i+1:m,i), and tau in TAU(i).
| [in] | M | The number of rows of the tile A. M >= 0. |
| [in] | N | The number of columns of the tile A. N >= 0. |
| [in] | IB | The inner-blocking size. IB >= 0. |
| [in,out] | A | On entry, the M-by-N tile A. On exit, the elements on and above the diagonal of the array contain the min(M,N)-by-N upper trapezoidal tile R (R is upper triangular if M >= N); the elements below the diagonal, with the array TAU, represent the unitary tile Q as a product of elementary reflectors (see Further Details). |
| [in] | LDA | The leading dimension of the array A. LDA >= max(1,M). |
| [out] | T | The IB-by-N triangular factor T of the block reflector. T is upper triangular by block (economic storage); The rest of the array is not referenced. |
| [in] | LDT | The leading dimension of the array T. LDT >= IB. |
| [out] | TAU | The scalar factors of the elementary reflectors (see Further Details). |
| [out] | WORK |
| PLASMA_SUCCESS | successful exit |
| <0 | if -i, the i-th argument had an illegal value |
Definition at line 86 of file core_cgeqrt.c.
References coreblas_error, lapack_const, max, min, PLASMA_SUCCESS, PlasmaColumnwise, PlasmaConjTrans, PlasmaForward, and PlasmaLeft.

| void CORE_cgeqrt_quark | ( | Quark * | quark | ) |
Definition at line 181 of file core_cgeqrt.c.
References A, CORE_cgeqrt(), quark_unpack_args_9, T, and TAU.


| int CORE_cgessm | ( | int | M, |
| int | N, | ||
| int | K, | ||
| int | IB, | ||
| int * | IPIV, | ||
| PLASMA_Complex32_t * | L, | ||
| int | LDL, | ||
| PLASMA_Complex32_t * | A, | ||
| int | LDA | ||
| ) |
CORE_cgessm applies the factor L computed by CORE_cgetrf_incpiv to a complex M-by-N tile A.
| [in] | M | The number of rows of the tile A. M >= 0. |
| [in] | N | The number of columns of the tile A. N >= 0. |
| [in] | K | |
| [in] | IB | The inner-blocking size. IB >= 0. |
| [in] | IPIV | as returned by CORE_cgetrf_incpiv. |
| [in] | L | The NB-by-NB lower triangular tile. |
| [in] | LDL | The leading dimension of the array L. LDL >= max(1,NB). |
| [in,out] | A | On entry, the M-by-N tile A. On exit, updated by the application of L. |
| [in] | LDA | The leading dimension of the array A. LDA >= max(1,M). |
| PLASMA_SUCCESS | successful exit |
| <0 | if INFO = -k, the k-th argument had an illegal value |
Definition at line 68 of file core_cgessm.c.
References cblas_cgemm(), cblas_ctrsm(), CBLAS_SADDR, CblasColMajor, CblasLeft, CblasLower, CblasNoTrans, CblasUnit, coreblas_error, max, min, and PLASMA_SUCCESS.


| void CORE_cgessm_quark | ( | Quark * | quark | ) |
Definition at line 172 of file core_cgessm.c.
References A, CORE_cgessm(), IPIV, L, and quark_unpack_args_9.


| int CORE_cgetrf | ( | int | M, |
| int | N, | ||
| PLASMA_Complex32_t * | A, | ||
| int | LDA, | ||
| int * | IPIV, | ||
| int * | INFO | ||
| ) |
Definition at line 22 of file core_cgetrf.c.
References PLASMA_SUCCESS.
| int CORE_cgetrf_incpiv | ( | int | M, |
| int | N, | ||
| int | IB, | ||
| PLASMA_Complex32_t * | A, | ||
| int | LDA, | ||
| int * | IPIV, | ||
| int * | INFO | ||
| ) |
CORE_cgetrf_incpiv computes an LU factorization of a general M-by-N tile A using partial pivoting with row interchanges.
The factorization has the form
A = P * L * U
where P is a permutation matrix, L is lower triangular with unit diagonal elements (lower trapezoidal if m > n), and U is upper triangular (upper trapezoidal if m < n).
This is the right-looking Level 2.5 BLAS version of the algorithm.
| [in] | M | The number of rows of the tile A. M >= 0. |
| [in] | N | The number of columns of the tile A. N >= 0. |
| [in] | IB | The inner-blocking size. IB >= 0. |
| [in,out] | A | On entry, the M-by-N tile to be factored. On exit, the factors L and U from the factorization A = P*L*U; the unit diagonal elements of L are not stored. |
| [in] | LDA | The leading dimension of the array A. LDA >= max(1,M). |
| [out] | IPIV | The pivot indices; for 1 <= i <= min(M,N), row i of the tile was interchanged with row IPIV(i). |
| [out] | INFO | See returned value. |
| PLASMA_SUCCESS | successful exit |
| <0 | if INFO = -k, the k-th argument had an illegal value |
| >0 | if INFO = k, U(k,k) is exactly zero. The factorization has been completed, but the factor U is exactly singular, and division by zero will occur if it is used to solve a system of equations. |
Definition at line 83 of file core_cgetrf_incpiv.c.
References CORE_cgessm(), coreblas_error, max, min, and PLASMA_SUCCESS.


| void CORE_cgetrf_incpiv_quark | ( | Quark * | quark | ) |
Definition at line 174 of file core_cgetrf_incpiv.c.
References A, CORE_cgetrf_incpiv(), IPIV, plasma_sequence_flush(), PLASMA_SUCCESS, and quark_unpack_args_10.


| void CORE_cgetrf_quark | ( | Quark * | quark | ) |
Definition at line 61 of file core_cgetrf.c.
References A, IPIV, plasma_sequence_flush(), PLASMA_SUCCESS, and quark_unpack_args_9.


| int CORE_cgetrf_reclap | ( | const int | M, |
| const int | N, | ||
| PLASMA_Complex32_t * | A, | ||
| const int | LDA, | ||
| int * | IPIV, | ||
| int * | info | ||
| ) |
Definition at line 307 of file core_cgetrf_reclap.c.
References coreblas_error, max, min, and PLASMA_SUCCESS.

| void CORE_cgetrf_reclap_quark | ( | Quark * | quark | ) |
Definition at line 381 of file core_cgetrf_reclap.c.
References A, CORE_cgetrf_reclap(), IPIV, plasma_sequence_flush(), PLASMA_SUCCESS, QUARK_Get_RankInTask(), and quark_unpack_args_10.


| int CORE_cgetrf_rectil | ( | const PLASMA_desc | A, |
| int * | IPIV, | ||
| int * | info | ||
| ) |
Definition at line 653 of file core_cgetrf_rectil.c.
References coreblas_error, plasma_desc_t::m, min, plasma_desc_t::mt, plasma_desc_t::n, and plasma_desc_t::nt.

| void CORE_cgetrf_rectil_quark | ( | Quark * | quark | ) |
Definition at line 726 of file core_cgetrf_rectil.c.
References A, CORE_cgetrf_rectil(), IPIV, plasma_sequence_flush(), PLASMA_SUCCESS, QUARK_Get_RankInTask(), and quark_unpack_args_8.


| void CORE_cgetrip | ( | int | m, |
| int | n, | ||
| PLASMA_Complex32_t * | A, | ||
| PLASMA_Complex32_t * | W | ||
| ) |
CORE_cgetrip transposes a m-by-n matrix in place using an extra workspace of size m-by-n. Note : For square tile, workspace is not used.
| [in] | m | Number of lines of tile A |
| [in] | n | Number of columns of tile A |
| [in,out] | A | Tile of size m-by-n On exit, A = trans(A) |
| [out] | W | Workspace of size n-by-m if n != m, NULL otherwise. |
Definition at line 54 of file core_cgetrip.c.

| void CORE_cgetrip_f1_quark | ( | Quark * | quark | ) |
Definition at line 138 of file core_cgetrip.c.
References A, CORE_cgetrip(), quark_unpack_args_5, and W.


| void CORE_cgetrip_f2_quark | ( | Quark * | quark | ) |
Definition at line 178 of file core_cgetrip.c.
References A, CORE_cgetrip(), quark_unpack_args_6, and W.


| void CORE_cgetrip_quark | ( | Quark * | quark | ) |
Definition at line 101 of file core_cgetrip.c.
References A, CORE_cgetrip(), quark_unpack_args_4, and W.


| int CORE_chbelr | ( | int | uplo, |
| int | N, | ||
| PLASMA_desc * | A, | ||
| PLASMA_Complex32_t * | V, | ||
| PLASMA_Complex32_t * | TAU, | ||
| int | st, | ||
| int | ed, | ||
| int | eltsize | ||
| ) |
Definition at line 78 of file core_chbelr.c.
References A, CORE_clarfx2(), CORE_clarfx2c(), coreblas_error, ELTLDD, max, plasma_desc_t::mb, min, PLASMA_SUCCESS, PlasmaLeft, PlasmaLower, PlasmaRight, PlasmaUpper, TAU, and V.


| int CORE_chblrx | ( | int | uplo, |
| int | N, | ||
| PLASMA_desc * | A, | ||
| PLASMA_Complex32_t * | V, | ||
| PLASMA_Complex32_t * | TAU, | ||
| int | st, | ||
| int | ed, | ||
| int | eltsize | ||
| ) |
Definition at line 76 of file core_chblrx.c.
References A, CORE_clarfx2(), CORE_clarfx2c(), coreblas_error, ELTLDD, max, plasma_desc_t::mb, min, PLASMA_SUCCESS, PlasmaLeft, PlasmaLower, PlasmaRight, PlasmaUpper, TAU, and V.


| int CORE_chbrce | ( | int | uplo, |
| int | N, | ||
| PLASMA_desc * | A, | ||
| PLASMA_Complex32_t * | V, | ||
| PLASMA_Complex32_t * | TAU, | ||
| int | st, | ||
| int | ed, | ||
| int | eltsize | ||
| ) |
Definition at line 76 of file core_chbrce.c.
References A, CORE_clarfx2(), coreblas_error, ELTLDD, max, plasma_desc_t::mb, min, PLASMA_SUCCESS, PlasmaLeft, PlasmaLower, PlasmaRight, TAU, and V.


| void CORE_chegst | ( | int | itype, |
| int | uplo, | ||
| int | N, | ||
| PLASMA_Complex32_t * | A, | ||
| int | LDA, | ||
| PLASMA_Complex32_t * | B, | ||
| int | LDB, | ||
| int * | INFO | ||
| ) |
Definition at line 27 of file core_chegst.c.
References lapack_const.
| void CORE_chegst_quark | ( | Quark * | quark | ) |
Definition at line 67 of file core_chegst.c.
References A, B, itype, lapack_const, plasma_sequence_flush(), PLASMA_SUCCESS, quark_unpack_args_10, plasma_sequence_t::status, and uplo.


| void CORE_chemm | ( | int | side, |
| int | uplo, | ||
| int | M, | ||
| int | N, | ||
| PLASMA_Complex32_t | alpha, | ||
| PLASMA_Complex32_t * | A, | ||
| int | LDA, | ||
| PLASMA_Complex32_t * | B, | ||
| int | LDB, | ||
| PLASMA_Complex32_t | beta, | ||
| PLASMA_Complex32_t * | C, | ||
| int | LDC | ||
| ) |
Definition at line 31 of file core_chemm.c.
References cblas_chemm(), CBLAS_SADDR, and CblasColMajor.


| void CORE_chemm_quark | ( | Quark * | quark | ) |
Definition at line 80 of file core_chemm.c.
References A, B, C, cblas_chemm(), CBLAS_SADDR, CblasColMajor, quark_unpack_args_12, side, and uplo.


| void CORE_cher2k | ( | int | uplo, |
| int | trans, | ||
| int | N, | ||
| int | K, | ||
| PLASMA_Complex32_t | alpha, | ||
| PLASMA_Complex32_t * | A, | ||
| int | LDA, | ||
| PLASMA_Complex32_t * | B, | ||
| int | LDB, | ||
| float | beta, | ||
| PLASMA_Complex32_t * | C, | ||
| int | LDC | ||
| ) |
Definition at line 31 of file core_cher2k.c.
References cblas_cher2k(), CBLAS_SADDR, and CblasColMajor.


| void CORE_cher2k_quark | ( | Quark * | quark | ) |
Definition at line 79 of file core_cher2k.c.
References A, B, C, CORE_cher2k(), quark_unpack_args_12, trans, and uplo.


| int CORE_cherfb | ( | PLASMA_enum | uplo, |
| int | n, | ||
| int | k, | ||
| int | ib, | ||
| int | nb, | ||
| PLASMA_Complex32_t * | A, | ||
| int | lda, | ||
| PLASMA_Complex32_t * | T, | ||
| int | ldt, | ||
| PLASMA_Complex32_t * | C, | ||
| int | ldc, | ||
| PLASMA_Complex32_t * | WORK, | ||
| int | ldwork | ||
| ) |
CORE_cherfb overwrites the symmetric complex N-by-N tile C with
Q**T*C*Q
where Q is a complex unitary matrix defined as the product of k elementary reflectors
Q = H(1) H(2) . . . H(k)
as returned by CORE_cgeqrt. Only PlasmaLower supported!
| [in] | uplo |
|
| [in] | n | The number of rows/columns of the tile C. N >= 0. |
| [in] | k | The number of elementary reflectors whose product defines the matrix Q. K >= 0. |
| [in] | ib | The inner-blocking size. IB >= 0. |
| [in] | nb | The blocking size. NB >= 0. |
| [in] | A | The i-th column must contain the vector which defines the elementary reflector H(i), for i = 1,2,...,k, as returned by CORE_cgeqrt in the first k columns of its array argument A. |
| [in] | lda | The leading dimension of the array A. LDA >= max(1,N). |
| [out] | T | The IB-by-K triangular factor T of the block reflector. T is upper triangular by block (economic storage); The rest of the array is not referenced. |
| [in] | ldt | The leading dimension of the array T. LDT >= IB. |
| [in,out] | C | On entry, the symmetric N-by-N tile C. On exit, C is overwritten by Q**T*C*Q. |
| [in] | ldc | The leading dimension of the array C. LDC >= max(1,M). |
| [in,out] | WORK | On exit, if INFO = 0, WORK(1) returns the optimal LDWORK. |
| [in] | ldwork | The dimension of the array WORK. LDWORK >= max(1,N); |
| PLASMA_SUCCESS | successful exit |
| <0 | if -i, the i-th argument had an illegal value |
Definition at line 110 of file core_cherfb.c.
References CORE_cunmlq(), CORE_cunmqr(), PlasmaConjTrans, PlasmaLeft, PlasmaLower, PlasmaNoTrans, and PlasmaRight.


| void CORE_cherfb_quark | ( | Quark * | quark | ) |
Definition at line 215 of file core_cherfb.c.
References A, C, CORE_cherfb(), quark_unpack_args_13, T, and uplo.


| void CORE_cherk | ( | int | uplo, |
| int | trans, | ||
| int | N, | ||
| int | K, | ||
| float | alpha, | ||
| PLASMA_Complex32_t * | A, | ||
| int | LDA, | ||
| float | beta, | ||
| PLASMA_Complex32_t * | C, | ||
| int | LDC | ||
| ) |
Definition at line 31 of file core_cherk.c.
References cblas_cherk(), and CblasColMajor.


| void CORE_cherk_quark | ( | Quark * | quark | ) |
Definition at line 75 of file core_cherk.c.
References A, C, cblas_cherk(), CblasColMajor, quark_unpack_args_10, trans, and uplo.


| void CORE_clacpy | ( | PLASMA_enum | uplo, |
| int | M, | ||
| int | N, | ||
| PLASMA_Complex32_t * | A, | ||
| int | LDA, | ||
| PLASMA_Complex32_t * | B, | ||
| int | LDB | ||
| ) |
Definition at line 29 of file core_clacpy.c.
References lapack_const.

| void CORE_clacpy_quark | ( | Quark * | quark | ) |
Definition at line 66 of file core_clacpy.c.
References A, B, lapack_const, quark_unpack_args_7, and uplo.

| void CORE_clange | ( | int | norm, |
| int | M, | ||
| int | N, | ||
| PLASMA_Complex32_t * | A, | ||
| int | LDA, | ||
| float * | work, | ||
| float * | normA | ||
| ) |
Definition at line 29 of file core_clange.c.
References lapack_const.

| void CORE_clange_f1_quark | ( | Quark * | quark | ) |
Definition at line 114 of file core_clange.c.
References A, lapack_const, norm, and quark_unpack_args_8.

| void CORE_clange_quark | ( | Quark * | quark | ) |
Definition at line 67 of file core_clange.c.
References A, lapack_const, norm, and quark_unpack_args_7.

| void CORE_clanhe | ( | int | norm, |
| int | uplo, | ||
| int | N, | ||
| PLASMA_Complex32_t * | A, | ||
| int | LDA, | ||
| float * | work, | ||
| float * | normA | ||
| ) |
Definition at line 29 of file core_clanhe.c.
References lapack_const.

| void CORE_clanhe_f1_quark | ( | Quark * | quark | ) |
Definition at line 113 of file core_clanhe.c.
References A, lapack_const, norm, quark_unpack_args_8, and uplo.

| void CORE_clanhe_quark | ( | Quark * | quark | ) |
Definition at line 67 of file core_clanhe.c.
References A, lapack_const, norm, quark_unpack_args_7, and uplo.

| void CORE_clansy | ( | int | norm, |
| int | uplo, | ||
| int | N, | ||
| PLASMA_Complex32_t * | A, | ||
| int | LDA, | ||
| float * | work, | ||
| float * | normA | ||
| ) |
Definition at line 29 of file core_clansy.c.
References lapack_const.

| void CORE_clansy_f1_quark | ( | Quark * | quark | ) |
Definition at line 114 of file core_clansy.c.
References A, lapack_const, norm, quark_unpack_args_8, and uplo.

| void CORE_clansy_quark | ( | Quark * | quark | ) |
Definition at line 67 of file core_clansy.c.
References A, lapack_const, norm, quark_unpack_args_7, and uplo.

| int CORE_clarfx2 | ( | PLASMA_enum | side, |
| int | N, | ||
| PLASMA_Complex32_t | V, | ||
| PLASMA_Complex32_t | TAU, | ||
| PLASMA_Complex32_t * | C1, | ||
| int | LDC1, | ||
| PLASMA_Complex32_t * | C2, | ||
| int | LDC2 | ||
| ) |
CORE_clarfx2 applies a complex elementary reflector H to a complex m by n matrix C, from either the left or the right. H is represented in the form
H = I - tau * v * v'
where tau is a complex scalar and v is a complex vector.
If tau = 0, then H is taken to be the unit matrix
This version uses inline code if H has order < 11.
| [in] | side |
|
| [in] | N | The number of columns of C1 and C2 if side = PlasmaLeft. The number of rows of C1 and C2 if side = PlasmaRight. |
| [in] | V | The float complex V in the representation of H. |
| [in] | TAU | The value tau in the representation of H. |
| [in,out] | C1 | dimension (LDC1,N), if side = PlasmaLeft dimension (LDC1,1), if side = PlasmaRight On entry, the m by n matrix C1. On exit, C1 is overwritten by the matrix H * C1 if SIDE = PlasmaLeft, or C1 * H if SIDE = PlasmaRight. |
| [in] | LDC1 | The leading dimension of the array C1. LDC1 >= max(1,N), if side == PlasmaRight. LDC1 >= 1, otherwise. |
| [in,out] | C2 | dimension (LDC2,N), if side = PlasmaLeft dimension (LDC2,1), if side = PlasmaRight On entry, the m by n matrix C2. On exit, C2 is overwritten by the matrix H * C2 if SIDE = PlasmaLeft, or C2 * H if SIDE = PlasmaRight. |
| [in] | LDC2 | The leading dimension of the array C2. LDC2 >= max(1,N), if side == PlasmaRight. LDC2 >= 1, otherwise. |
| PLASMA_SUCCESS | successful exit |
| <0 | if -i, the i-th argument had an illegal value |
Definition at line 86 of file core_clarfx_tbrd.c.
References PLASMA_SUCCESS, PlasmaLeft, T2, TAU, and V.

| int CORE_clarfx2c | ( | PLASMA_enum | uplo, |
| PLASMA_Complex32_t | V, | ||
| PLASMA_Complex32_t | TAU, | ||
| PLASMA_Complex32_t * | C1, | ||
| PLASMA_Complex32_t * | C2, | ||
| PLASMA_Complex32_t * | C3 | ||
| ) |
CORE_clarfx2c applies a complex elementary reflector H to a diagonal corner C=[C1, C2, C3], from both the left and the right side. C = H * C * H. It is used in the case of Hermetian. If PlasmaLower, a left apply is followed by a right apply. If PlasmaUpper, a right apply is followed by a left apply. H is represented in the form
This routine is a special code for a corner C diagonal block C1 C2 C3
H = I - tau * v * v'
where tau is a complex scalar and v is a complex vector.
If tau = 0, then H is taken to be the unit matrix
This version uses inline code if H has order < 11.
| [in] | uplo | = PlasmaUpper: Upper triangle of A is stored; = PlasmaLower: Lower triangle of A is stored. |
| [in] | V | The float complex V in the representation of H. |
| [in] | TAU | The value tau in the representation of H. |
| [in,out] | C1 | On entry, the element C1. On exit, C1 is overwritten by the result H * C * H. |
| [in,out] | C2 | On entry, the element C2. On exit, C2 is overwritten by the result H * C * H. |
| [in,out] | C3 | On entry, the element C3. On exit, C3 is overwritten by the result H * C * H. |
| PLASMA_SUCCESS | successful exit |
| <0 | if -i, the i-th argument had an illegal value |
Definition at line 185 of file core_clarfx_tbrd.c.
References PLASMA_SUCCESS, PlasmaLower, T2, TAU, and V.

| int CORE_clarfx2ce | ( | PLASMA_enum | uplo, |
| PLASMA_Complex32_t * | V, | ||
| PLASMA_Complex32_t * | TAU, | ||
| PLASMA_Complex32_t * | C1, | ||
| PLASMA_Complex32_t * | C2, | ||
| PLASMA_Complex32_t * | C3 | ||
| ) |
CORE_clarfx2c applies a complex elementary reflector H to a diagonal corner C=[C1, C2, C3], from both the left and the right side. C = H * C * H. It is used in the case of general matrices, where it create a nnz at the NEW_NNZ position, then it eliminate it and update the reflector V and TAU. If PlasmaLower, a left apply is followed by a right apply. If PlasmaUpper, a right apply is followed by a left apply. H is represented in the form
This routine is a special code for a corner C diagonal block C1 NEW_NNZ C2 C3
H = I - tau * v * v'
where tau is a complex scalar and v is a complex vector.
If tau = 0, then H is taken to be the unit matrix
This version uses inline code if H has order < 11.
| [in] | uplo | = PlasmaUpper: Upper triangle of A is stored; = PlasmaLower: Lower triangle of A is stored. |
| [in,out] | V | On entry, the float complex V in the representation of H. On exit, the float complex V in the representation of H, updated by the elimination of the NEW_NNZ created by the left apply in case of PlasmaLower or the right apply in case of PlasmaUpper. |
| [in] | TAU | On entry, the value tau in the representation of H. On exit, the value tau in the representation of H, updated by the elimination of the NEW_NNZ created by the left apply in case of PlasmaLower or the right apply in case of PlasmaUpper. |
| [in,out] | C1 | On entry, the element C1. On exit, C1 is overwritten by the result H * C * H. |
| [in,out] | C2 | On entry, the element C2. On exit, C2 is overwritten by the result H * C * H. |
| [in,out] | C3 | On entry, the element C3. On exit, C3 is overwritten by the result H * C * H. |
| PLASMA_SUCCESS | successful exit |
| <0 | if -i, the i-th argument had an illegal value |
Definition at line 335 of file core_clarfx_tbrd.c.
References PLASMA_SUCCESS, PlasmaLower, PlasmaUpper, T2, and V.

| void CORE_claset | ( | PLASMA_enum | uplo, |
| int | M, | ||
| int | N, | ||
| PLASMA_Complex32_t | alpha, | ||
| PLASMA_Complex32_t | beta, | ||
| PLASMA_Complex32_t * | A, | ||
| int | LDA | ||
| ) |
CORE_claset - Sets the elements of the matrix A on the diagonal to beta and on the off-diagonals to alpha
| [in] | uplo | Specifies which elements of the matrix are to be set = PlasmaUpper: Upper part of A is set; = PlasmaLower: Lower part of A is set; = PlasmaUpperLower: ALL elements of A are set. |
| [in] | M | The number of rows of the matrix A. M >= 0. |
| [in] | N | The number of columns of the matrix A. N >= 0. |
| [in] | alpha | The constant to which the off-diagonal elements are to be set. |
| [in] | beta | The constant to which the diagonal elements are to be set. |
| [in,out] | A | On entry, the M-by-N tile A. On exit, A has been set accordingly. |
| [in] | LDA | The leading dimension of the array A. LDA >= max(1,M). |
Definition at line 58 of file core_claset.c.
References lapack_const.

| void CORE_claset2 | ( | PLASMA_enum | uplo, |
| int | M, | ||
| int | N, | ||
| PLASMA_Complex32_t | alpha, | ||
| PLASMA_Complex32_t * | A, | ||
| int | LDA | ||
| ) |
CORE_claset2 - Sets the elements of the matrix A to alpha. Not LAPACK compliant! Read below.
| [in] | uplo | Specifies which elements of the matrix are to be set = PlasmaUpper: STRICT Upper part of A is set to alpha; = PlasmaLower: STRICT Lower part of A is set to alpha; = PlasmaUpperLower: ALL elements of A are set to alpha. Not LAPACK Compliant. |
| [in] | M | The number of rows of the matrix A. M >= 0. |
| [in] | N | The number of columns of the matrix A. N >= 0. |
| [in] | alpha | The constant to which the elements are to be set. |
| [in,out] | A | On entry, the M-by-N tile A. On exit, A has been set to alpha accordingly. |
| [in] | LDA | The leading dimension of the array A. LDA >= max(1,M). |
Definition at line 56 of file core_claset2.c.
References lapack_const, PlasmaLower, and PlasmaUpper.

| void CORE_claset2_quark | ( | Quark * | quark | ) |
Definition at line 103 of file core_claset2.c.
References A, CORE_claset2(), quark_unpack_args_6, and uplo.


| void CORE_claset_quark | ( | Quark * | quark | ) |
Definition at line 95 of file core_claset.c.
References A, lapack_const, quark_unpack_args_7, and uplo.

| void CORE_claswp | ( | int | N, |
| PLASMA_Complex32_t * | A, | ||
| int | LDA, | ||
| int | I1, | ||
| int | I2, | ||
| int * | IPIV, | ||
| int | INC | ||
| ) |
Definition at line 29 of file core_claswp.c.
| void CORE_claswp_f2_quark | ( | Quark * | quark | ) |
Definition at line 102 of file core_claswp.c.
References A, and quark_unpack_args_9.

| int CORE_claswp_ontile | ( | PLASMA_desc | descA, |
| int | i1, | ||
| int | i2, | ||
| int * | ipiv, | ||
| int | inc | ||
| ) |
CORE_claswp_ontile apply the claswp function on a matrix stored in tile layout
| [in,out] | A | The descriptor of the matrix A to permute. |
| [in] | i1 | The first element of IPIV for which a row interchange will be done. |
| [in] | i2 | The last element of IPIV for which a row interchange will be done. |
| [in] | ipiv | The pivot indices; Only the element in position i1 to i2 are accessed. The pivot are offset by A.i. |
| [in] | inc | The increment between successive values of IPIV. If IPIV is negative, the pivots are applied in reverse order. |
Definition at line 147 of file core_claswp.c.
References A, BLKLDD, cblas_cswap(), coreblas_error, plasma_desc_t::i, plasma_desc_t::m, plasma_desc_t::mb, plasma_desc_t::mt, plasma_desc_t::n, plasma_desc_t::nt, and PLASMA_SUCCESS.


| void CORE_claswp_ontile_f2_quark | ( | Quark * | quark | ) |
Definition at line 279 of file core_claswp.c.
References A, CORE_claswp_ontile(), and quark_unpack_args_8.


| void CORE_claswp_ontile_quark | ( | Quark * | quark | ) |
Definition at line 238 of file core_claswp.c.
References A, CORE_claswp_ontile(), and quark_unpack_args_7.


| void CORE_claswp_quark | ( | Quark * | quark | ) |
Definition at line 61 of file core_claswp.c.
References A, and quark_unpack_args_7.

| int CORE_claswpc_ontile | ( | PLASMA_desc | descA, |
| int | i1, | ||
| int | i2, | ||
| int * | ipiv, | ||
| int | inc | ||
| ) |
CORE_claswpc_ontile apply the claswp function on a matrix stored in tile layout
| [in,out] | A | The descriptor of the matrix A to permute. |
| [in] | i1 | The first element of IPIV for which a column interchange will be done. |
| [in] | i2 | The last element of IPIV for which a column interchange will be done. |
| [in] | ipiv | The pivot indices; Only the element in position i1 to i2 are accessed. The pivot are offset by A.i. |
| [in] | inc | The increment between successive values of IPIV. If IPIV is negative, the pivots are applied in reverse order. |
Definition at line 430 of file core_claswp.c.
References A, BLKLDD, cblas_cswap(), coreblas_error, plasma_desc_t::j, plasma_desc_t::m, plasma_desc_t::mt, plasma_desc_t::n, plasma_desc_t::nb, and PLASMA_SUCCESS.


| void CORE_claswpc_ontile_quark | ( | Quark * | quark | ) |
Definition at line 516 of file core_claswp.c.
References A, CORE_claswpc_ontile(), and quark_unpack_args_7.


| void CORE_clauum | ( | int | uplo, |
| int | N, | ||
| PLASMA_Complex32_t * | A, | ||
| int | LDA | ||
| ) |
Definition at line 29 of file core_clauum.c.
References lapack_const.
| void CORE_clauum_quark | ( | Quark * | quark | ) |
Definition at line 57 of file core_clauum.c.
References A, lapack_const, quark_unpack_args_4, and uplo.

| int CORE_cpamm | ( | int | op, |
| int | side, | ||
| int | storev, | ||
| int | M, | ||
| int | N, | ||
| int | K, | ||
| int | L, | ||
| PLASMA_Complex32_t * | A1, | ||
| int | LDA1, | ||
| PLASMA_Complex32_t * | A2, | ||
| int | LDA2, | ||
| PLASMA_Complex32_t * | V, | ||
| int | LDV, | ||
| PLASMA_Complex32_t * | W, | ||
| int | LDW | ||
| ) |
ZPAMM performs one of the matrix-matrix operations
LEFT RIGHT
OP PlasmaW : W = A1 + op(V) * A2 or W = A1 + A2 * op(V) OP PlasmaA2 : A2 = A2 - op(V) * W or A2 = A2 - W * op(V)
where op( V ) is one of
op( V ) = V or op( V ) = V**T or op( V ) = V**H,
A1, A2 and W are general matrices, and V is:
l = k: rectangle + triangle l < k: rectangle + trapezoid l = 0: rectangle
Size of V, both rowwise and columnwise, is:
left N M x K T K x M right N K x N
LEFT (columnwise and rowwise):
| K | | M |
_ __________ _ _______________ _
| | | | | \
V: | | | V': |_____________|___\ K | | | M-L | | M | | | |__________________| _ |____| | _ \ | | | M - L | L | \ | | L _ \|____| _
RIGHT (columnwise and rowwise):
| K | | N |
_______________ _ _ __________ _
| | \ | | |
V': |_____________|___\ N V: | | | | | | | | K-L |__________________| _ K | | | |____| | _ | K - L | L | \ | | \ | | L _ \|____| _
| [in] | OP | OP specifies which operation to perform:
@arg PlasmaW : W = A1 + op(V) * A2 or W = A1 + A2 * op(V)
@arg PlasmaA2 : A2 = A2 - op(V) * W or A2 = A2 - W * op(V)
|
| [in] | SIDE | SIDE specifies whether op( V ) multiplies A2
or W from the left or right as follows:
@arg PlasmaLeft : multiply op( V ) from the left
OP PlasmaW : W = A1 + op(V) * A2
OP PlasmaA2 : A2 = A2 - op(V) * W
@arg PlasmaRight : multiply op( V ) from the right
OP PlasmaW : W = A1 + A2 * op(V)
OP PlasmaA2 : A2 = A2 - W * op(V)
|
| [in] | STOREV | Indicates how the vectors which define the elementary
reflectors are stored in V:
@arg PlasmaColumnwise
@arg PlasmaRowwise
|
| [in] | M | The number of rows of the A1, A2 and W If SIDE is PlasmaLeft, the number of rows of op( V ) |
| [in] | N | The number of columns of the A1, A2 and W If SIDE is PlasmaRight, the number of columns of op( V ) |
| [in] | K | If SIDE is PlasmaLeft, the number of columns of op( V ) If SIDE is PlasmaRight, the number of rows of op( V ) |
| [in] | L | The size of the triangular part of V |
| [in] | A1 | On entry, the M-by-N tile A1. |
| [in] | LDA1 | The leading dimension of the array A1. LDA1 >= max(1,M). |
| [in,out] | A2 | On entry, the M-by-N tile A2. On exit, if OP is PlasmaA2 A2 is overwritten |
| [in] | LDA2 | The leading dimension of the tile A2. LDA2 >= max(1,M). |
| [in] | V | The matrix V as described above. If SIDE is PlasmaLeft : op( V ) is M-by-K If SIDE is PlasmaRight: op( V ) is K-by-N |
| [in] | LDV | The leading dimension of the array V. |
| [in,out] | W | On entry, the M-by-N matrix W. On exit, W is overwritten either if OP is PlasmaA2 or PlasmaW. If OP is PlasmaA2, W is an input and is used as a workspace. |
| [in] | LDW | The leading dimension of array WORK. |
| PLASMA_SUCCESS | successful exit |
| <0 | if -i, the i-th argument had an illegal value |
Definition at line 174 of file core_cpamm.c.
References CblasLower, CblasUpper, coreblas_error, L, PLASMA_SUCCESS, PlasmaA2, PlasmaColumnwise, PlasmaConjTrans, PlasmaLeft, PlasmaNoTrans, PlasmaRight, PlasmaRowwise, PlasmaW, trans, and uplo.

| void CORE_cpamm_quark | ( | Quark * | quark | ) |
Definition at line 600 of file core_cpamm.c.
References CORE_cpamm(), L, quark_unpack_args_15, side, storev, V, and W.


| int CORE_cparfb | ( | int | side, |
| int | trans, | ||
| int | direct, | ||
| int | storev, | ||
| int | M1, | ||
| int | N1, | ||
| int | M2, | ||
| int | N2, | ||
| int | K, | ||
| int | L, | ||
| PLASMA_Complex32_t * | A1, | ||
| int | LDA1, | ||
| PLASMA_Complex32_t * | A2, | ||
| int | LDA2, | ||
| PLASMA_Complex32_t * | V, | ||
| int | LDV, | ||
| PLASMA_Complex32_t * | T, | ||
| int | LDT, | ||
| PLASMA_Complex32_t * | WORK, | ||
| int | LDWORK | ||
| ) |
CORE_cparfb applies a complex upper triangular block reflector H or its transpose H' to a complex rectangular matrix formed by coupling two tiles A1 and A2. Matrix V is:
COLUMNWISE ROWWISE | K | | N2-L | L | __ _____________ __ __ _________________ __ | | | | | \ | | | | | \ L
M2-L | | | K |_______________|_____\ __ | | | M2 | | __ |____| | | | K-L \ | | __ |______________________| __ L \ | | __ \|______| __ | N2 |
| L | K-L |
| [in] | side |
|
| [in] | trans |
|
| [in] | direct | Indicates how H is formed from a product of elementary reflectors
|
| [in] | storev | Indicates how the vectors which define the elementary reflectors are stored:
|
| [in] | M1 | The number of columns of the tile A1. M1 >= 0. |
| [in] | N1 | The number of rows of the tile A1. N1 >= 0. |
| [in] | M2 | The number of columns of the tile A2. M2 >= 0. |
| [in] | N2 | The number of rows of the tile A2. N2 >= 0. |
| [in] | K | The order of the matrix T (= the number of elementary reflectors whose product defines the block reflector). |
| [in] | L | The size of the triangular part of V |
| [in,out] | A1 | On entry, the M1-by-N1 tile A1. On exit, A1 is overwritten by the application of Q. |
| [in] | LDA1 | The leading dimension of the array A1. LDA1 >= max(1,N1). |
| [in,out] | A2 | On entry, the M2-by-N2 tile A2. On exit, A2 is overwritten by the application of Q. |
| [in] | LDA2 | The leading dimension of the tile A2. LDA2 >= max(1,N2). |
| [in] | V | (LDV,K) if STOREV = 'C' (LDV,M2) if STOREV = 'R' and SIDE = 'L' (LDV,N2) if STOREV = 'R' and SIDE = 'R' Matrix V. |
| [in] | LDV | The leading dimension of the array V. If STOREV = 'C' and SIDE = 'L', LDV >= max(1,M2); if STOREV = 'C' and SIDE = 'R', LDV >= max(1,N2); if STOREV = 'R', LDV >= K. |
| [out] | T | The triangular K-by-K matrix T in the representation of the block reflector. T is upper triangular by block (economic storage); The rest of the array is not referenced. |
| [in] | LDT | The leading dimension of the array T. LDT >= K. |
| [in,out] | WORK | |
| [in] | LDWORK | The dimension of the array WORK. |
| PLASMA_SUCCESS | successful exit |
| <0 | if -i, the i-th argument had an illegal value |
Definition at line 131 of file core_cparfb.c.
References cblas_caxpy(), cblas_ctrmm(), CBLAS_SADDR, CblasColMajor, CblasLeft, CblasNonUnit, CblasRight, CblasUpper, CORE_cpamm(), coreblas_error, PLASMA_ERR_NOT_SUPPORTED, PLASMA_SUCCESS, PlasmaA2, PlasmaBackward, PlasmaColumnwise, PlasmaConjTrans, PlasmaForward, PlasmaLeft, PlasmaNoTrans, PlasmaRight, PlasmaRowwise, and PlasmaW.


| int CORE_cpemv | ( | int | trans, |
| int | storev, | ||
| int | M, | ||
| int | N, | ||
| int | L, | ||
| PLASMA_Complex32_t | ALPHA, | ||
| PLASMA_Complex32_t * | A, | ||
| int | LDA, | ||
| PLASMA_Complex32_t * | X, | ||
| int | INCX, | ||
| PLASMA_Complex32_t | BETA, | ||
| PLASMA_Complex32_t * | Y, | ||
| int | INCY, | ||
| PLASMA_Complex32_t * | WORK | ||
| ) |
CPEMV performs one of the matrix-vector operations
y = alpha*op( A )*x + beta*y
where op( A ) is one of
op( A ) = A or op( A ) = A**T or op( A ) = A**H,
alpha and beta are scalars, x and y are vectors and A is a pentagonal matrix (see further details).
| [in] | storev | @arg PlasmaColumnwise : array A stored columwise
@arg PlasmaRowwise : array A stored rowwise
|
| [in] | trans | @arg PlasmaNoTrans : y := alpha*A*x + beta*y.
@arg PlasmaTrans : y := alpha*A**T*x + beta*y.
@arg PlasmaConjTrans : y := alpha*A**H*x + beta*y.
|
| [in] | M | Number of rows of the matrix A. M must be at least zero. |
| [in] | N | Number of columns of the matrix A. N must be at least zero. |
| [in] | L | Order of triangle within the matrix A (L specifies the shape of the matrix A; see further details). |
| [in] | ALPHA | Scalar alpha. |
| [in] | A | Array of size LDA-by-N. On entry, the leading M by N part of the array A must contain the matrix of coefficients. |
| [in] | LDA | Leading dimension of array A. |
| [in] | X | On entry, the incremented array X must contain the vector x. |
| [in] | INCX | Increment for the elements of X. INCX must not be zero. |
| [in] | BETA | Scalar beta. |
| [in,out] | Y | On entry, the incremented array Y must contain the vector y. |
| [out] | INCY | Increment for the elements of Y. INCY must not be zero. |
| [in] | WORK | Workspace array of size at least L. |
| N |
_ ___________ _
| |
A: | | M-L | | | | M _ |..... | \ : | L \ : | _ \:_____| _
| L | N-L |
| PLASMA_SUCCESS | successful exit |
| <0 | if -i, the i-th argument had an illegal value |
Definition at line 118 of file core_cpemv.c.
References cblas_caxpy(), cblas_ccopy(), cblas_cgemv(), cblas_cscal(), cblas_ctrmv(), CBLAS_SADDR, CblasColMajor, coreblas_error, L, max, min, PLASMA_SUCCESS, PlasmaColumnwise, PlasmaConjTrans, PlasmaLower, PlasmaNonUnit, PlasmaNoTrans, PlasmaRowwise, PlasmaTrans, and PlasmaUpper.


| void CORE_cplghe | ( | float | bump, |
| int | m, | ||
| int | n, | ||
| PLASMA_Complex32_t * | A, | ||
| int | lda, | ||
| int | bigM, | ||
| int | m0, | ||
| int | n0, | ||
| unsigned long long int | seed | ||
| ) |
Definition at line 64 of file core_cplghe.c.
References A, NBELEM, Rnd64_A, Rnd64_C, and RndF_Mul.

| void CORE_cplghe_quark | ( | Quark * | quark | ) |
Definition at line 176 of file core_cplghe.c.
References A, CORE_cplghe(), and quark_unpack_args_9.


| void CORE_cplgsy | ( | PLASMA_Complex32_t | bump, |
| int | m, | ||
| int | n, | ||
| PLASMA_Complex32_t * | A, | ||
| int | lda, | ||
| int | bigM, | ||
| int | m0, | ||
| int | n0, | ||
| unsigned long long int | seed | ||
| ) |
Definition at line 64 of file core_cplgsy.c.
References A, NBELEM, Rnd64_A, Rnd64_C, and RndF_Mul.

| void CORE_cplgsy_quark | ( | Quark * | quark | ) |
Definition at line 172 of file core_cplgsy.c.
References A, CORE_cplgsy(), and quark_unpack_args_9.


| void CORE_cplrnt | ( | int | m, |
| int | n, | ||
| PLASMA_Complex32_t * | A, | ||
| int | lda, | ||
| int | bigM, | ||
| int | m0, | ||
| int | n0, | ||
| unsigned long long int | seed | ||
| ) |
Definition at line 64 of file core_cplrnt.c.
References A, NBELEM, Rnd64_A, Rnd64_C, and RndF_Mul.

| void CORE_cplrnt_quark | ( | Quark * | quark | ) |
Definition at line 116 of file core_cplrnt.c.
References A, CORE_cplrnt(), and quark_unpack_args_8.


| void CORE_cpotrf | ( | int | uplo, |
| int | N, | ||
| PLASMA_Complex32_t * | A, | ||
| int | LDA, | ||
| int * | INFO | ||
| ) |
Definition at line 29 of file core_cpotrf.c.
References lapack_const.

| void CORE_cpotrf_quark | ( | Quark * | quark | ) |
Definition at line 65 of file core_cpotrf.c.
References A, lapack_const, plasma_sequence_flush(), PLASMA_SUCCESS, quark_unpack_args_7, plasma_sequence_t::status, and uplo.


| void CORE_cshift | ( | int | s, |
| int | m, | ||
| int | n, | ||
| int | L, | ||
| PLASMA_Complex32_t * | A | ||
| ) |
CORE_cshift Shift a cycle of block. Same as core_cshiftw but you don't need to provide the workspace. As a matter of fact, the cycle cannot be split anymore to keep data coherency.
| [in] | s | Start value in the cycle |
| [in] | m | Number of lines of tile A |
| [in] | n | Number of columns of tile A |
| [in] | L | Length of each block of data to move |
| [in,out] | A | Matrix of size m-by-n with each element of size L. On exit, A = A', where A' contains the permutations |
Definition at line 175 of file core_cshift.c.
References CORE_cshiftw(), and W.

| void CORE_cshift_quark | ( | Quark * | quark | ) |
Definition at line 208 of file core_cshift.c.
References A, CORE_cshiftw(), L, quark_unpack_args_6, and W.


| void CORE_cshiftw | ( | int | s, |
| int | cl, | ||
| int | m, | ||
| int | n, | ||
| int | L, | ||
| PLASMA_Complex32_t * | A, | ||
| PLASMA_Complex32_t * | W | ||
| ) |
CORE_cshiftw Shift a linear chain of block using a supplied workspace by following the cycle defined by: k_(i+1) = (k_i * m) % q;
| [in] | s | Start value in the cycle |
| [in] | cl | Cycle length if cl == 0, all the permutations from the cycle are done else the cycle is split onto several threads and the number of permutation to do has to be specified to not get overlap |
| [in] | m | Number of lines of tile A |
| [in] | n | Number of columns of tile A |
| [in] | L | Length of each block of data to move |
| [in,out] | A | Matrix of size m-by-n with each element of size L. On exit, A = A', where A' contains the permutations |
| [in] | W | Array of size L. On entry, must contain: W(:) = A(s*L:s*L+L-1) |
Definition at line 66 of file core_cshift.c.
References L.

| void CORE_cshiftw_quark | ( | Quark * | quark | ) |
Definition at line 130 of file core_cshift.c.
References A, CORE_cshiftw(), L, quark_unpack_args_7, and W.


| int CORE_cssssm | ( | int | M1, |
| int | N1, | ||
| int | M2, | ||
| int | N2, | ||
| int | K, | ||
| int | IB, | ||
| PLASMA_Complex32_t * | A1, | ||
| int | LDA1, | ||
| PLASMA_Complex32_t * | A2, | ||
| int | LDA2, | ||
| PLASMA_Complex32_t * | L1, | ||
| int | LDL1, | ||
| PLASMA_Complex32_t * | L2, | ||
| int | LDL2, | ||
| int * | IPIV | ||
| ) |
CORE_ctstrf computes an LU factorization of a complex matrix formed by an upper triangular M1-by-N1 tile U on top of a M2-by-N2 tile A (N1 == N2) using partial pivoting with row interchanges.
This is the right-looking Level 2.5 BLAS version of the algorithm.
| [in] | M1 | The number of rows of the tile A1. M1 >= 0. |
| [in] | N1 | The number of columns of the tile A1. N1 >= 0. |
| [in] | M2 | The number of rows of the tile A2. M2 >= 0. |
| [in] | N2 | The number of columns of the tile A2. N2 >= 0. |
| [in] | K | The number of columns of the tiles L1 and L2. K >= 0. |
| [in] | IB | The inner-blocking size. IB >= 0. |
| [in,out] | A1 | On entry, the M1-by-N1 tile A1. On exit, A1 is overwritten by the application of L. |
| [in] | LDA1 | The leading dimension of the array A1. LDA1 >= max(1,M1). |
| [in,out] | A2 | On entry, the M2-by-N2 tile A2. On exit, A2 is overwritten by the application of L. |
| [in] | LDA2 | The leading dimension of the array A2. LDA2 >= max(1,M2). |
| [in] | L1 | The IB-by-K lower triangular tile as returned by CORE_ctstrf. |
| [in] | LDL1 | The leading dimension of the array L1. LDL1 >= max(1,IB). |
| [in] | L2 | The M2-by-N2 tile as returned by CORE_ctstrf. |
| [in] | LDL2 | The leading dimension of the array L2. LDL2 >= max(1,M2). |
| [in] | IPIV | as returned by CORE_ctstrf. |
| PLASMA_SUCCESS | successful exit |
| <0 | if INFO = -k, the k-th argument had an illegal value |
Definition at line 90 of file core_cssssm.c.
References cblas_cgemm(), cblas_cswap(), cblas_ctrsm(), CBLAS_SADDR, CblasColMajor, CblasLeft, CblasLower, CblasNoTrans, CblasUnit, coreblas_error, max, min, and PLASMA_SUCCESS.


| void CORE_cssssm_quark | ( | Quark * | quark | ) |
Definition at line 219 of file core_cssssm.c.
References CORE_cssssm(), IPIV, and quark_unpack_args_15.


| void CORE_cswpab | ( | int | i, |
| int | n1, | ||
| int | n2, | ||
| PLASMA_Complex32_t * | A, | ||
| PLASMA_Complex32_t * | work | ||
| ) |
CORE_cswpab swaps two adjacent contiguous blocks of data.
n1 n2
+————-+——————————-+
become : n2 n1 +——————————-+————-+
| [in,out] | A | Array of size i+n1+n2. On entry, a block of size n1 followed by a block of size n2. On exit, the block of size n1 follows the block of size n2. |
| [in] | i | First block starts at A[i]. |
| [in] | n1 | Size of the first block to swap. |
| [in] | n2 | Size of the second block to swap. |
| [out] | work | Workspace array of size min(n1, n2). |
Definition at line 63 of file core_cswpab.c.

| void CORE_cswpab_quark | ( | Quark * | quark | ) |
Definition at line 107 of file core_cswpab.c.
References A, CORE_cswpab(), and quark_unpack_args_5.


| int CORE_cswptr_ontile | ( | PLASMA_desc | descA, |
| int | i1, | ||
| int | i2, | ||
| int * | ipiv, | ||
| int | inc, | ||
| PLASMA_Complex32_t * | Akk, | ||
| int | ldak | ||
| ) |
CORE_cswptr_ontile apply the claswp function on a matrix stored in tile layout, followed by a ctrsm on the first tile of the panel.
| [in,out] | A | The descriptor of the matrix A to permute. |
| [in] | i1 | The first element of IPIV for which a row interchange will be done. |
| [in] | i2 | The last element of IPIV for which a row interchange will be done. |
| [in] | ipiv | The pivot indices; Only the element in position i1 to i2 are accessed. The pivot are offset by A.i. |
| [in] | inc | The increment between successive values of IPIV. If IPIV is negative, the pivots are applied in reverse order. |
Definition at line 325 of file core_claswp.c.
References A, BLKLDD, cblas_ctrsm(), CBLAS_SADDR, CblasColMajor, CblasLeft, CblasLower, CblasNoTrans, CblasUnit, CORE_claswp_ontile(), coreblas_error, plasma_desc_t::m, plasma_desc_t::mb, plasma_desc_t::mt, plasma_desc_t::n, plasma_desc_t::nt, and PLASMA_SUCCESS.


| void CORE_cswptr_ontile_quark | ( | Quark * | quark | ) |
Definition at line 385 of file core_claswp.c.
References A, CORE_cswptr_ontile(), and quark_unpack_args_8.


| void CORE_csymm | ( | int | side, |
| int | uplo, | ||
| int | M, | ||
| int | N, | ||
| PLASMA_Complex32_t | alpha, | ||
| PLASMA_Complex32_t * | A, | ||
| int | LDA, | ||
| PLASMA_Complex32_t * | B, | ||
| int | LDB, | ||
| PLASMA_Complex32_t | beta, | ||
| PLASMA_Complex32_t * | C, | ||
| int | LDC | ||
| ) |
Definition at line 28 of file core_csymm.c.
References cblas_csymm(), CBLAS_SADDR, and CblasColMajor.


| void CORE_csymm_quark | ( | Quark * | quark | ) |
Definition at line 77 of file core_csymm.c.
References A, B, C, cblas_csymm(), CBLAS_SADDR, CblasColMajor, quark_unpack_args_12, side, and uplo.


| void CORE_csyr2k | ( | int | uplo, |
| int | trans, | ||
| int | N, | ||
| int | K, | ||
| PLASMA_Complex32_t | alpha, | ||
| PLASMA_Complex32_t * | A, | ||
| int | LDA, | ||
| PLASMA_Complex32_t * | B, | ||
| int | LDB, | ||
| PLASMA_Complex32_t | beta, | ||
| PLASMA_Complex32_t * | C, | ||
| int | LDC | ||
| ) |
Definition at line 28 of file core_csyr2k.c.
References cblas_csyr2k(), CBLAS_SADDR, and CblasColMajor.


| void CORE_csyr2k_quark | ( | Quark * | quark | ) |
Definition at line 76 of file core_csyr2k.c.
References A, B, C, CORE_csyr2k(), quark_unpack_args_12, trans, and uplo.


| void CORE_csyrk | ( | int | uplo, |
| int | trans, | ||
| int | N, | ||
| int | K, | ||
| PLASMA_Complex32_t | alpha, | ||
| PLASMA_Complex32_t * | A, | ||
| int | LDA, | ||
| PLASMA_Complex32_t | beta, | ||
| PLASMA_Complex32_t * | C, | ||
| int | LDC | ||
| ) |
Definition at line 28 of file core_csyrk.c.
References cblas_csyrk(), CBLAS_SADDR, and CblasColMajor.


| void CORE_csyrk_quark | ( | Quark * | quark | ) |
Definition at line 72 of file core_csyrk.c.
References A, C, cblas_csyrk(), CBLAS_SADDR, CblasColMajor, quark_unpack_args_10, trans, and uplo.


| void CORE_ctrdalg | ( | PLASMA_enum | uplo, |
| int | N, | ||
| int | NB, | ||
| PLASMA_desc * | pA, | ||
| PLASMA_Complex32_t * | V, | ||
| PLASMA_Complex32_t * | TAU, | ||
| int | i, | ||
| int | j, | ||
| int | m, | ||
| int | grsiz | ||
| ) |
CORE_ctrdalg is a part of the tridiagonal reduction algorithm (bulgechasing) It correspond to a local driver of the kernels that should be executed on a single core.
| [in] | uplo |
|
| [in] | N | The order of the matrix A. N >= 0. |
| [in] | NB | The size of the Bandwidth of the matrix A, which correspond to the tile size. NB >= 0. |
| [in] | pA | A pointer to the descriptor of the matrix A. |
| [out] | V | PLASMA_Complex32_t array, dimension (N). The scalar elementary reflectors are written in this array. So it is used as a workspace for V at each step of the bulge chasing algorithm. |
| [out] | TAU | PLASMA_Complex32_t array, dimension (N). The scalar factors of the elementary reflectors are written in thisarray. So it is used as a workspace for TAU at each step of the bulge chasing algorithm. |
| [in] | i | Integer that refer to the current sweep. (outer loop). |
| [in] | j | Integer that refer to the sweep to chase.(inner loop). |
| [in] | m | Integer that refer to a sweep step, to ensure order dependencies. |
| [in] | grsiz | Integer that refer to the size of a group. group mean the number of kernel that should be executed sequentially on the same core. group size is a trade-off between locality (cache reuse) and parallelism. a small group size increase parallelism while a large group size increase cache reuse. |
| PLASMA_SUCCESS | successful exit |
| <0 | if -i, the i-th argument had an illegal value |
Definition at line 82 of file core_ctrdalg.c.
References A, CORE_chbelr(), CORE_chblrx(), CORE_chbrce(), plasma_desc_t::dtyp, min, and plasma_element_size().


| void CORE_ctrdalg_quark | ( | Quark * | quark | ) |
Definition at line 160 of file core_ctrdalg.c.
References CORE_ctrdalg(), quark_unpack_args_10, TAU, uplo, and V.


| void CORE_ctrmm | ( | int | side, |
| int | uplo, | ||
| int | transA, | ||
| int | diag, | ||
| int | M, | ||
| int | N, | ||
| PLASMA_Complex32_t | alpha, | ||
| PLASMA_Complex32_t * | A, | ||
| int | LDA, | ||
| PLASMA_Complex32_t * | B, | ||
| int | LDB | ||
| ) |
Definition at line 28 of file core_ctrmm.c.
References cblas_ctrmm(), CBLAS_SADDR, and CblasColMajor.

| void CORE_ctrmm_p2_quark | ( | Quark * | quark | ) |
Definition at line 132 of file core_ctrmm.c.
References A, B, cblas_ctrmm(), CBLAS_SADDR, CblasColMajor, diag, quark_unpack_args_11, side, and uplo.


| void CORE_ctrmm_quark | ( | Quark * | quark | ) |
Definition at line 76 of file core_ctrmm.c.
References A, B, cblas_ctrmm(), CBLAS_SADDR, CblasColMajor, diag, quark_unpack_args_11, side, and uplo.


| void CORE_ctrsm | ( | int | side, |
| int | uplo, | ||
| int | transA, | ||
| int | diag, | ||
| int | M, | ||
| int | N, | ||
| PLASMA_Complex32_t | alpha, | ||
| PLASMA_Complex32_t * | A, | ||
| int | LDA, | ||
| PLASMA_Complex32_t * | B, | ||
| int | LDB | ||
| ) |
Definition at line 28 of file core_ctrsm.c.
References cblas_ctrsm(), CBLAS_SADDR, and CblasColMajor.


| void CORE_ctrsm_quark | ( | Quark * | quark | ) |
Definition at line 75 of file core_ctrsm.c.
References A, B, cblas_ctrsm(), CBLAS_SADDR, CblasColMajor, diag, quark_unpack_args_11, side, and uplo.


| void CORE_ctrtri | ( | int | uplo, |
| int | diag, | ||
| int | N, | ||
| PLASMA_Complex32_t * | A, | ||
| int | LDA, | ||
| int * | info | ||
| ) |
Definition at line 29 of file core_ctrtri.c.
References lapack_const.
| void CORE_ctrtri_quark | ( | Quark * | quark | ) |
Definition at line 67 of file core_ctrtri.c.
References A, diag, lapack_const, plasma_sequence_flush(), PLASMA_SUCCESS, quark_unpack_args_8, plasma_sequence_t::status, and uplo.


| int CORE_ctslqt | ( | int | M, |
| int | N, | ||
| int | IB, | ||
| PLASMA_Complex32_t * | A1, | ||
| int | LDA1, | ||
| PLASMA_Complex32_t * | A2, | ||
| int | LDA2, | ||
| PLASMA_Complex32_t * | T, | ||
| int | LDT, | ||
| PLASMA_Complex32_t * | TAU, | ||
| PLASMA_Complex32_t * | WORK | ||
| ) |
CORE_ctslqt computes a LQ factorization of a rectangular matrix formed by coupling side-by-side a complex M-by-M lower triangular tile A1 and a complex M-by-N tile A2:
| A1 A2 | = L * Q
The tile Q is represented as a product of elementary reflectors
Q = H(k)' . . . H(2)' H(1)', where k = min(M,N).
Each H(i) has the form
H(i) = I - tau * v * v'
where tau is a complex scalar, and v is a complex vector with v(1:i-1) = 0 and v(i) = 1; conjfg(v(i+1:n)) is stored on exit in A2(i,1:n), and tau in TAU(i).
| [in] | M | The number of rows of the tile A1 and A2. M >= 0. The number of columns of the tile A1. |
| [in] | N | The number of columns of the tile A2. N >= 0. |
| [in] | IB | The inner-blocking size. IB >= 0. |
| [in,out] | A1 | On entry, the M-by-M tile A1. On exit, the elements on and below the diagonal of the array contain the M-by-M lower trapezoidal tile L; the elements above the diagonal are not referenced. |
| [in] | LDA1 | The leading dimension of the array A1. LDA1 >= max(1,M). |
| [in,out] | A2 | On entry, the M-by-N tile A2. On exit, all the elements with the array TAU, represent the unitary tile Q as a product of elementary reflectors (see Further Details). |
| [in] | LDA2 | The leading dimension of the tile A2. LDA2 >= max(1,M). |
| [out] | T | The IB-by-N triangular factor T of the block reflector. T is upper triangular by block (economic storage); The rest of the array is not referenced. |
| [in] | LDT | The leading dimension of the array T. LDT >= IB. |
| [out] | TAU | The scalar factors of the elementary reflectors (see Further Details). |
| [out] | WORK |
| PLASMA_SUCCESS | successful exit |
| <0 | if -i, the i-th argument had an illegal value |
Definition at line 107 of file core_ctslqt.c.
References cblas_caxpy(), cblas_ccopy(), cblas_cgemv(), cblas_cgerc(), cblas_ctrmv(), CBLAS_SADDR, CblasColMajor, CORE_ctsmlq(), coreblas_error, max, min, PLASMA_SUCCESS, PlasmaConjTrans, PlasmaNonUnit, PlasmaNoTrans, PlasmaRight, and PlasmaUpper.


| void CORE_ctslqt_quark | ( | Quark * | quark | ) |
Definition at line 247 of file core_ctslqt.c.
References CORE_ctslqt(), quark_unpack_args_11, T, and TAU.


| int CORE_ctsmlq | ( | int | side, |
| int | trans, | ||
| int | M1, | ||
| int | N1, | ||
| int | M2, | ||
| int | N2, | ||
| int | K, | ||
| int | IB, | ||
| PLASMA_Complex32_t * | A1, | ||
| int | LDA1, | ||
| PLASMA_Complex32_t * | A2, | ||
| int | LDA2, | ||
| PLASMA_Complex32_t * | V, | ||
| int | LDV, | ||
| PLASMA_Complex32_t * | T, | ||
| int | LDT, | ||
| PLASMA_Complex32_t * | WORK, | ||
| int | LDWORK | ||
| ) |
CORE_ctsmlq overwrites the general complex M1-by-N1 tile A1 and M2-by-N2 tile A2 with
SIDE = 'L' SIDE = 'R'
TRANS = 'N': Q * | A1 | | A1 A2 | * Q | A2 |
TRANS = 'C': Q**H * | A1 | | A1 A2 | * Q**H | A2 |
where Q is a complex unitary matrix defined as the product of k elementary reflectors
Q = H(k)' . . . H(2)' H(1)'
as returned by CORE_CTSLQT.
| [in] | side |
|
| [in] | trans |
|
| [in] | M1 | The number of rows of the tile A1. M1 >= 0. |
| [in] | N1 | The number of columns of the tile A1. N1 >= 0. |
| [in] | M2 | The number of rows of the tile A2. M2 >= 0. M2 = M1 if side == PlasmaRight. |
| [in] | N2 | The number of columns of the tile A2. N2 >= 0. N2 = N1 if side == PlasmaLeft. |
| [in] | K | The number of elementary reflectors whose product defines the matrix Q. |
| [in] | IB | The inner-blocking size. IB >= 0. |
| [in,out] | A1 | On entry, the M1-by-N1 tile A1. On exit, A1 is overwritten by the application of Q. |
| [in] | LDA1 | The leading dimension of the array A1. LDA1 >= max(1,M1). |
| [in,out] | A2 | On entry, the M2-by-N2 tile A2. On exit, A2 is overwritten by the application of Q. |
| [in] | LDA2 | The leading dimension of the tile A2. LDA2 >= max(1,M2). |
| [in] | V | The i-th row must contain the vector which defines the elementary reflector H(i), for i = 1,2,...,k, as returned by CORE_CTSLQT in the first k rows of its array argument V. |
| [in] | LDV | The leading dimension of the array V. LDV >= max(1,K). |
| [out] | T | The IB-by-N1 triangular factor T of the block reflector. T is upper triangular by block (economic storage); The rest of the array is not referenced. |
| [in] | LDT | The leading dimension of the array T. LDT >= IB. |
| [out] | WORK | Workspace array of size LDWORK-by-M1 if side == PlasmaLeft LDWORK-by-IB if side == PlasmaRight |
| [in] | LDWORK | The leading dimension of the array WORK. LDWORK >= max(1,IB) if side == PlasmaLeft LDWORK >= max(1,N1) if side == PlasmaRight |
| PLASMA_SUCCESS | successful exit |
| <0 | if -i, the i-th argument had an illegal value |
Definition at line 124 of file core_ctsmlq.c.
References CORE_cparfb(), coreblas_error, max, min, PLASMA_SUCCESS, PlasmaConjTrans, PlasmaForward, PlasmaLeft, PlasmaNoTrans, PlasmaRight, and PlasmaRowwise.


| int CORE_ctsmlq_corner | ( | int | m1, |
| int | n1, | ||
| int | m2, | ||
| int | n2, | ||
| int | m3, | ||
| int | n3, | ||
| int | k, | ||
| int | ib, | ||
| int | nb, | ||
| PLASMA_Complex32_t * | A1, | ||
| int | lda1, | ||
| PLASMA_Complex32_t * | A2, | ||
| int | lda2, | ||
| PLASMA_Complex32_t * | A3, | ||
| int | lda3, | ||
| PLASMA_Complex32_t * | V, | ||
| int | ldv, | ||
| PLASMA_Complex32_t * | T, | ||
| int | ldt, | ||
| PLASMA_Complex32_t * | WORK, | ||
| int | ldwork | ||
| ) |
CORE_ctsmlq_corner: see CORE_ctsmlq
This kernel applies left and right transformations as depicted below: |I -VTV'| * | A1 A2 | * |I - VT'V'| | A2' A3 | where A1 and A3 are symmetric matrices. Only the lower part is referenced. This is an adhoc implementation, can be further optimized...
| [in] | side |
|
| [in] | trans |
|
| [in] | M1 | The number of rows of the tile A1. M1 >= 0. |
| [in] | N1 | The number of columns of the tile A1. N1 >= 0. |
| [in] | M2 | The number of rows of the tile A2. M2 >= 0. M2 = M1 if side == PlasmaRight. |
| [in] | N2 | The number of columns of the tile A2. N2 >= 0. N2 = N1 if side == PlasmaLeft. |
| [in] | K | The number of elementary reflectors whose product defines the matrix Q. |
| [in] | IB | The inner-blocking size. IB >= 0. |
| [in,out] | A1 | On entry, the M1-by-N1 tile A1. On exit, A1 is overwritten by the application of Q. |
| [in] | LDA1 | The leading dimension of the array A1. LDA1 >= max(1,M1). |
| [in,out] | A2 | On entry, the M2-by-N2 tile A2. On exit, A2 is overwritten by the application of Q. |
| [in] | LDA2 | The leading dimension of the tile A2. LDA2 >= max(1,M2). |
| [in] | V | The i-th row must contain the vector which defines the elementary reflector H(i), for i = 1,2,...,k, as returned by CORE_CTSLQT in the first k rows of its array argument V. |
| [in] | LDV | The leading dimension of the array V. LDV >= max(1,K). |
| [out] | T | The IB-by-N1 triangular factor T of the block reflector. T is upper triangular by block (economic storage); The rest of the array is not referenced. |
| [in] | LDT | The leading dimension of the array T. LDT >= IB. |
| [out] | WORK | Workspace array of size LDWORK-by-M1 if side == PlasmaLeft LDWORK-by-IB if side == PlasmaRight |
| [in] | LDWORK | The leading dimension of the array WORK. LDWORK >= max(1,IB) if side == PlasmaLeft LDWORK >= max(1,N1) if side == PlasmaRight |
| PLASMA_SUCCESS | successful exit |
| <0 | if -i, the i-th argument had an illegal value |
Definition at line 125 of file core_ctsmlq_corner.c.
References CORE_ctsmlq(), coreblas_error, PLASMA_SUCCESS, PlasmaConjTrans, PlasmaLeft, PlasmaNoTrans, PlasmaRight, side, and trans.


| void CORE_ctsmlq_corner_quark | ( | Quark * | quark | ) |
This kernel applies right and left transformations as depicted below: |I -VTV'| * | A1 A2| * |I - VT'V'| | A2' A3 | where A1 and A3 are symmetric matrices. Only the upper part is referenced. This is an adhoc implementation, can be further optimized...
Definition at line 266 of file core_ctsmlq_corner.c.
References CORE_ctsmlq_corner(), quark_unpack_args_21, T, and V.


| int CORE_ctsmlq_hetra1 | ( | int | side, |
| int | trans, | ||
| int | m1, | ||
| int | n1, | ||
| int | m2, | ||
| int | n2, | ||
| int | k, | ||
| int | ib, | ||
| PLASMA_Complex32_t * | A1, | ||
| int | lda1, | ||
| PLASMA_Complex32_t * | A2, | ||
| int | lda2, | ||
| PLASMA_Complex32_t * | V, | ||
| int | ldv, | ||
| PLASMA_Complex32_t * | T, | ||
| int | ldt, | ||
| PLASMA_Complex32_t * | WORK, | ||
| int | ldwork | ||
| ) |
CORE_ctsmlq_hetra1: see CORE_ctsmlq
This kernel applies a Right transformation on | A1' A2 | and does not handle the transpose of A1. Needs therefore to make the explicit transpose of A1 before and after the application of the block of reflectors Can be further optimized by changing accordingly the underneath kernel ztsrfb!
| [in] | side |
|
| [in] | trans |
|
| [in] | M1 | The number of rows of the tile A1. M1 >= 0. |
| [in] | N1 | The number of columns of the tile A1. N1 >= 0. |
| [in] | M2 | The number of rows of the tile A2. M2 >= 0. M2 = M1 if side == PlasmaRight. |
| [in] | N2 | The number of columns of the tile A2. N2 >= 0. N2 = N1 if side == PlasmaLeft. |
| [in] | K | The number of elementary reflectors whose product defines the matrix Q. |
| [in] | IB | The inner-blocking size. IB >= 0. |
| [in,out] | A1 | On entry, the M1-by-N1 tile A1. On exit, A1 is overwritten by the application of Q. |
| [in] | LDA1 | The leading dimension of the array A1. LDA1 >= max(1,M1). |
| [in,out] | A2 | On entry, the M2-by-N2 tile A2. On exit, A2 is overwritten by the application of Q. |
| [in] | LDA2 | The leading dimension of the tile A2. LDA2 >= max(1,M2). |
| [in] | V | The i-th row must contain the vector which defines the elementary reflector H(i), for i = 1,2,...,k, as returned by CORE_CTSLQT in the first k rows of its array argument V. |
| [in] | LDV | The leading dimension of the array V. LDV >= max(1,K). |
| [out] | T | The IB-by-N1 triangular factor T of the block reflector. T is upper triangular by block (economic storage); The rest of the array is not referenced. |
| [in] | LDT | The leading dimension of the array T. LDT >= IB. |
| [out] | WORK | Workspace array of size LDWORK-by-M1 if side == PlasmaLeft LDWORK-by-IB if side == PlasmaRight |
| [in] | LDWORK | The leading dimension of the array WORK. LDWORK >= max(1,IB) if side == PlasmaLeft LDWORK >= max(1,N1) if side == PlasmaRight |
| PLASMA_SUCCESS | successful exit |
| <0 | if -i, the i-th argument had an illegal value |
Definition at line 125 of file core_ctsmlq_hetra1.c.
References CORE_ctsmlq(), coreblas_error, and PLASMA_SUCCESS.


| void CORE_ctsmlq_hetra1_quark | ( | Quark * | quark | ) |
This kernel applies a Right transformation on | A1' A2 | and does not handle the transpose of A1. Needs therefore to make the explicit transpose of A1 before and after the application of the block of reflectors Can be further optimized by changing accordingly the underneath kernel ztsrfb!
Definition at line 218 of file core_ctsmlq_hetra1.c.
References CORE_ctsmlq_hetra1(), quark_unpack_args_18, side, T, trans, and V.


| void CORE_ctsmlq_quark | ( | Quark * | quark | ) |
Definition at line 303 of file core_ctsmlq.c.
References CORE_ctsmlq(), quark_unpack_args_18, side, T, trans, and V.


| int CORE_ctsmqr | ( | int | side, |
| int | trans, | ||
| int | M1, | ||
| int | N1, | ||
| int | M2, | ||
| int | N2, | ||
| int | K, | ||
| int | IB, | ||
| PLASMA_Complex32_t * | A1, | ||
| int | LDA1, | ||
| PLASMA_Complex32_t * | A2, | ||
| int | LDA2, | ||
| PLASMA_Complex32_t * | V, | ||
| int | LDV, | ||
| PLASMA_Complex32_t * | T, | ||
| int | LDT, | ||
| PLASMA_Complex32_t * | WORK, | ||
| int | LDWORK | ||
| ) |
CORE_ctsmqr overwrites the general complex M1-by-N1 tile A1 and M2-by-N2 tile A2 with
SIDE = 'L' SIDE = 'R'
TRANS = 'N': Q * | A1 | | A1 A2 | * Q | A2 |
TRANS = 'C': Q**H * | A1 | | A1 A2 | * Q**H | A2 |
where Q is a complex unitary matrix defined as the product of k elementary reflectors
Q = H(1) H(2) . . . H(k)
as returned by CORE_CTSQRT.
| [in] | side |
|
| [in] | trans |
|
| [in] | M1 | The number of rows of the tile A1. M1 >= 0. |
| [in] | N1 | The number of columns of the tile A1. N1 >= 0. |
| [in] | M2 | The number of rows of the tile A2. M2 >= 0. M2 = M1 if side == PlasmaRight. |
| [in] | N2 | The number of columns of the tile A2. N2 >= 0. N2 = N1 if side == PlasmaLeft. |
| [in] | K | The number of elementary reflectors whose product defines the matrix Q. |
| [in] | IB | The inner-blocking size. IB >= 0. |
| [in,out] | A1 | On entry, the M1-by-N1 tile A1. On exit, A1 is overwritten by the application of Q. |
| [in] | LDA1 | The leading dimension of the array A1. LDA1 >= max(1,M1). |
| [in,out] | A2 | On entry, the M2-by-N2 tile A2. On exit, A2 is overwritten by the application of Q. |
| [in] | LDA2 | The leading dimension of the tile A2. LDA2 >= max(1,M2). |
| [in] | V | The i-th row must contain the vector which defines the elementary reflector H(i), for i = 1,2,...,k, as returned by CORE_CTSQRT in the first k columns of its array argument V. |
| [in] | LDV | The leading dimension of the array V. LDV >= max(1,K). |
| [out] | T | The IB-by-N1 triangular factor T of the block reflector. T is upper triangular by block (economic storage); The rest of the array is not referenced. |
| [in] | LDT | The leading dimension of the array T. LDT >= IB. |
| [out] | WORK | Workspace array of size LDWORK-by-N1 if side == PlasmaLeft LDWORK-by-IB if side == PlasmaRight |
| [in] | LDWORK | The leading dimension of the array WORK. LDWORK >= max(1,IB) if side == PlasmaLeft LDWORK >= max(1,M1) if side == PlasmaRight |
| PLASMA_SUCCESS | successful exit |
| <0 | if -i, the i-th argument had an illegal value |
Definition at line 124 of file core_ctsmqr.c.
References CORE_cparfb(), coreblas_error, max, min, PLASMA_SUCCESS, PlasmaColumnwise, PlasmaConjTrans, PlasmaForward, PlasmaLeft, PlasmaNoTrans, and PlasmaRight.


| int CORE_ctsmqr_corner | ( | int | m1, |
| int | n1, | ||
| int | m2, | ||
| int | n2, | ||
| int | m3, | ||
| int | n3, | ||
| int | k, | ||
| int | ib, | ||
| int | nb, | ||
| PLASMA_Complex32_t * | A1, | ||
| int | lda1, | ||
| PLASMA_Complex32_t * | A2, | ||
| int | lda2, | ||
| PLASMA_Complex32_t * | A3, | ||
| int | lda3, | ||
| PLASMA_Complex32_t * | V, | ||
| int | ldv, | ||
| PLASMA_Complex32_t * | T, | ||
| int | ldt, | ||
| PLASMA_Complex32_t * | WORK, | ||
| int | ldwork | ||
| ) |
CORE_ctsmqr_corner: see CORE_ctsmqr
This kernel applies left and right transformations as depicted below: |I -VT'V'| * | A1 A2'| * |I - VTV'| | A2 A3 | where A1 and A3 are symmetric matrices. Only the lower part is referenced. This is an adhoc implementation, can be further optimized...
| [in] | side |
|
| [in] | trans |
|
| [in] | M1 | The number of rows of the tile A1. M1 >= 0. |
| [in] | N1 | The number of columns of the tile A1. N1 >= 0. |
| [in] | M2 | The number of rows of the tile A2. M2 >= 0. M2 = M1 if side == PlasmaRight. |
| [in] | N2 | The number of columns of the tile A2. N2 >= 0. N2 = N1 if side == PlasmaLeft. |
| [in] | K | The number of elementary reflectors whose product defines the matrix Q. |
| [in] | IB | The inner-blocking size. IB >= 0. |
| [in,out] | A1 | On entry, the M1-by-N1 tile A1. On exit, A1 is overwritten by the application of Q. |
| [in] | LDA1 | The leading dimension of the array A1. LDA1 >= max(1,M1). |
| [in,out] | A2 | On entry, the M2-by-N2 tile A2. On exit, A2 is overwritten by the application of Q. |
| [in] | LDA2 | The leading dimension of the tile A2. LDA2 >= max(1,M2). |
| [in] | V | The i-th row must contain the vector which defines the elementary reflector H(i), for i = 1,2,...,k, as returned by CORE_CTSQRT in the first k columns of its array argument V. |
| [in] | LDV | The leading dimension of the array V. LDV >= max(1,K). |
| [out] | T | The IB-by-N1 triangular factor T of the block reflector. T is upper triangular by block (economic storage); The rest of the array is not referenced. |
| [in] | LDT | The leading dimension of the array T. LDT >= IB. |
| [out] | WORK | Workspace array of size LDWORK-by-N1 if side == PlasmaLeft LDWORK-by-IB if side == PlasmaRight |
| [in] | LDWORK | The leading dimension of the array WORK. LDWORK >= max(1,IB) if side == PlasmaLeft LDWORK >= max(1,M1) if side == PlasmaRight |
| PLASMA_SUCCESS | successful exit |
| <0 | if -i, the i-th argument had an illegal value |
Definition at line 125 of file core_ctsmqr_corner.c.
References CORE_ctsmqr(), coreblas_error, PLASMA_SUCCESS, PlasmaConjTrans, PlasmaLeft, PlasmaNoTrans, PlasmaRight, side, and trans.


| void CORE_ctsmqr_corner_quark | ( | Quark * | quark | ) |
Definition at line 254 of file core_ctsmqr_corner.c.
References CORE_ctsmqr_corner(), quark_unpack_args_21, T, and V.


| int CORE_ctsmqr_hetra1 | ( | int | side, |
| int | trans, | ||
| int | m1, | ||
| int | n1, | ||
| int | m2, | ||
| int | n2, | ||
| int | k, | ||
| int | ib, | ||
| PLASMA_Complex32_t * | A1, | ||
| int | lda1, | ||
| PLASMA_Complex32_t * | A2, | ||
| int | lda2, | ||
| PLASMA_Complex32_t * | V, | ||
| int | ldv, | ||
| PLASMA_Complex32_t * | T, | ||
| int | ldt, | ||
| PLASMA_Complex32_t * | WORK, | ||
| int | ldwork | ||
| ) |
CORE_ctsmqr_hetra1: see CORE_ctsmqr
This kernel applies a left transformation on | A1'| | A2 |
Needs therefore to make the explicit transpose of A1 before and after the application of the block of reflectors Can be further optimized by changing accordingly the underneath kernel ztsrfb!
| [in] | side |
|
| [in] | trans |
|
| [in] | m1 | The number of rows of the tile A1. M1 >= 0. |
| [in] | n1 | The number of columns of the tile A1. N1 >= 0. |
| [in] | m2 | The number of rows of the tile A2. M2 >= 0. M2 = M1 if side == PlasmaRight. |
| [in] | n2 | The number of columns of the tile A2. N2 >= 0. N2 = N1 if side == PlasmaLeft. |
| [in] | k | The number of elementary reflectors whose product defines the matrix Q. |
| [in] | ib | The inner-blocking size. IB >= 0. |
| [in,out] | A1 | On entry, the M1-by-N1 tile A1. On exit, A1 is overwritten by the application of Q. |
| [in] | lda1 | The leading dimension of the array A1. LDA1 >= max(1,M1). |
| [in,out] | A2 | On entry, the M2-by-N2 tile A2. On exit, A2 is overwritten by the application of Q. |
| [in] | lda2 | The leading dimension of the tile A2. LDA2 >= max(1,M2). |
| [in] | V | The i-th row must contain the vector which defines the elementary reflector H(i), for i = 1,2,...,k, as returned by CORE_CTSQRT in the first k columns of its array argument V. |
| [in] | ldv | The leading dimension of the array V. LDV >= max(1,K). |
| [out] | T | The IB-by-N1 triangular factor T of the block reflector. T is upper triangular by block (economic storage); The rest of the array is not referenced. |
| [in] | ldt | The leading dimension of the array T. LDT >= IB. |
| [out] | WORK | Workspace array of size LDWORK-by-N1 if side == PlasmaLeft LDWORK-by-IB if side == PlasmaRight |
| [in] | ldwork | The leading dimension of the array WORK. LDWORK >= max(1,IB) if side == PlasmaLeft LDWORK >= max(1,M1) if side == PlasmaRight |
| PLASMA_SUCCESS | successful exit |
| <0 | if -i, the i-th argument had an illegal value |
Definition at line 127 of file core_ctsmqr_hetra1.c.
References CORE_ctsmqr(), coreblas_error, and PLASMA_SUCCESS.


| void CORE_ctsmqr_hetra1_quark | ( | Quark * | quark | ) |
Definition at line 212 of file core_ctsmqr_hetra1.c.
References CORE_ctsmqr_hetra1(), quark_unpack_args_18, side, T, trans, and V.


| void CORE_ctsmqr_quark | ( | Quark * | quark | ) |
Definition at line 298 of file core_ctsmqr.c.
References CORE_ctsmqr(), quark_unpack_args_18, side, T, trans, and V.


| int CORE_ctsqrt | ( | int | M, |
| int | N, | ||
| int | IB, | ||
| PLASMA_Complex32_t * | A1, | ||
| int | LDA1, | ||
| PLASMA_Complex32_t * | A2, | ||
| int | LDA2, | ||
| PLASMA_Complex32_t * | T, | ||
| int | LDT, | ||
| PLASMA_Complex32_t * | TAU, | ||
| PLASMA_Complex32_t * | WORK | ||
| ) |
CORE_ctsqrt computes a QR factorization of a rectangular matrix formed by coupling a complex N-by-N upper triangular tile A1 on top of a complex M-by-N tile A2:
| A1 | = Q * R | A2 |
| [in] | M | The number of columns of the tile A2. M >= 0. |
| [in] | N | The number of rows of the tile A1. The number of columns of the tiles A1 and A2. N >= 0. |
| [in] | IB | The inner-blocking size. IB >= 0. |
| [in,out] | A1 | On entry, the N-by-N tile A1. On exit, the elements on and above the diagonal of the array contain the N-by-N upper trapezoidal tile R; the elements below the diagonal are not referenced. |
| [in] | LDA1 | The leading dimension of the array A1. LDA1 >= max(1,N). |
| [in,out] | A2 | On entry, the M-by-N tile A2. On exit, all the elements with the array TAU, represent the unitary tile Q as a product of elementary reflectors (see Further Details). |
| [in] | LDA2 | The leading dimension of the tile A2. LDA2 >= max(1,M). |
| [out] | T | The IB-by-N triangular factor T of the block reflector. T is upper triangular by block (economic storage); The rest of the array is not referenced. |
| [in] | LDT | The leading dimension of the array T. LDT >= IB. |
| [out] | TAU | The scalar factors of the elementary reflectors (see Further Details). |
| [out] | WORK |
| PLASMA_SUCCESS | successful exit |
| <0 | if -i, the i-th argument had an illegal value |
Definition at line 97 of file core_ctsqrt.c.
References cblas_caxpy(), cblas_ccopy(), cblas_cgemv(), cblas_cgerc(), cblas_ctrmv(), CBLAS_SADDR, CblasColMajor, CORE_ctsmqr(), coreblas_error, max, min, PLASMA_SUCCESS, PlasmaConjTrans, PlasmaLeft, PlasmaNonUnit, PlasmaNoTrans, and PlasmaUpper.


| void CORE_ctsqrt_quark | ( | Quark * | quark | ) |
Definition at line 238 of file core_ctsqrt.c.
References CORE_ctsqrt(), quark_unpack_args_11, T, and TAU.


| int CORE_ctstrf | ( | int | M, |
| int | N, | ||
| int | IB, | ||
| int | NB, | ||
| PLASMA_Complex32_t * | U, | ||
| int | LDU, | ||
| PLASMA_Complex32_t * | A, | ||
| int | LDA, | ||
| PLASMA_Complex32_t * | L, | ||
| int | LDL, | ||
| int * | IPIV, | ||
| PLASMA_Complex32_t * | WORK, | ||
| int | LDWORK, | ||
| int * | INFO | ||
| ) |
CORE_ctstrf computes an LU factorization of a complex matrix formed by an upper triangular NB-by-N tile U on top of a M-by-N tile A using partial pivoting with row interchanges.
This is the right-looking Level 2.5 BLAS version of the algorithm.
| [in] | M | The number of rows of the tile A. M >= 0. |
| [in] | N | The number of columns of the tile A. N >= 0. |
| [in] | IB | The inner-blocking size. IB >= 0. |
| [in] | NB | |
| [in,out] | U | On entry, the NB-by-N upper triangular tile. On exit, the new factor U from the factorization |
| [in] | LDU | The leading dimension of the array U. LDU >= max(1,NB). |
| [in,out] | A | On entry, the M-by-N tile to be factored. On exit, the factor L from the factorization |
| [in] | LDA | The leading dimension of the array A. LDA >= max(1,M). |
| [in,out] | L | On entry, the IB-by-N lower triangular tile. On exit, the interchanged rows form the tile A in case of pivoting. |
| [in] | LDL | The leading dimension of the array L. LDL >= max(1,IB). |
| [out] | IPIV | The pivot indices; for 1 <= i <= min(M,N), row i of the tile U was interchanged with row IPIV(i) of the tile A. |
| [in,out] | WORK | |
| [in] | LDWORK | The dimension of the array WORK. |
| [out] | INFO |
| PLASMA_SUCCESS | successful exit |
| <0 | if INFO = -k, the k-th argument had an illegal value |
| >0 | if INFO = k, U(k,k) is exactly zero. The factorization has been completed, but the factor U is exactly singular, and division by zero will occur if it is used to solve a system of equations. |
Definition at line 99 of file core_ctstrf.c.
References cabsf(), cblas_ccopy(), cblas_cgeru(), cblas_cscal(), cblas_cswap(), cblas_icamax(), CBLAS_SADDR, CblasColMajor, CORE_cssssm(), coreblas_error, max, min, and PLASMA_SUCCESS.


| void CORE_ctstrf_quark | ( | Quark * | quark | ) |
Definition at line 258 of file core_ctstrf.c.
References A, CORE_ctstrf(), IPIV, L, plasma_sequence_flush(), PLASMA_SUCCESS, and quark_unpack_args_17.


| int CORE_cttlqt | ( | int | M, |
| int | N, | ||
| int | IB, | ||
| PLASMA_Complex32_t * | A1, | ||
| int | LDA1, | ||
| PLASMA_Complex32_t * | A2, | ||
| int | LDA2, | ||
| PLASMA_Complex32_t * | T, | ||
| int | LDT, | ||
| PLASMA_Complex32_t * | TAU, | ||
| PLASMA_Complex32_t * | WORK | ||
| ) |
CORE_cttlqt computes a LQ factorization of a rectangular matrix formed by coupling side-by-side a complex M-by-M lower triangular tile A1 and a complex M-by-N lower triangular tile A2:
| A1 A2 | = L * Q
The tile Q is represented as a product of elementary reflectors
Q = H(k)' . . . H(2)' H(1)', where k = min(M,N).
Each H(i) has the form
H(i) = I - tau * v * v'
where tau is a complex scalar, and v is a complex vector with v(1:i-1) = 0 and v(i) = 1; conjfg(v(i+1:n)) is stored on exit in A2(i,1:n), and tau in TAU(i).
| [in] | M | The number of rows of the tile A1 and A2. M >= 0. The number of columns of the tile A1. |
| [in] | N | The number of columns of the tile A2. N >= 0. |
| [in] | IB | The inner-blocking size. IB >= 0. |
| [in,out] | A1 | On entry, the M-by-M tile A1. On exit, the elements on and below the diagonal of the array contain the M-by-M lower trapezoidal tile L; the elements above the diagonal are not referenced. |
| [in] | LDA1 | The leading dimension of the array A1. LDA1 >= max(1,N). |
| [in,out] | A2 | On entry, the M-by-N lower triangular tile A2. On exit, the elements on and below the diagonal of the array with the array TAU, represent the unitary tile Q as a product of elementary reflectors (see Further Details). |
| [in] | LDA2 | The leading dimension of the array A2. LDA2 >= max(1,M). |
| [out] | T | The IB-by-N triangular factor T of the block reflector. T is upper triangular by block (economic storage); The rest of the array is not referenced. |
| [in] | LDT | The leading dimension of the array T. LDT >= IB. |
| [out] | TAU | The scalar factors of the elementary reflectors (see Further Details). |
| [in,out] | WORK |
| PLASMA_SUCCESS | successful exit |
| <0 | if -i, the i-th argument had an illegal value |
Definition at line 100 of file core_cttlqt.c.
References cblas_caxpy(), cblas_ccopy(), cblas_cgemv(), cblas_cgerc(), cblas_ctrmv(), CBLAS_SADDR, CblasColMajor, CORE_claset(), CORE_cparfb(), CORE_cpemv(), coreblas_error, max, min, PLASMA_SUCCESS, PlasmaForward, PlasmaNonUnit, PlasmaNoTrans, PlasmaRight, PlasmaRowwise, PlasmaUpper, and PlasmaUpperLower.


| void CORE_cttlqt_quark | ( | Quark * | quark | ) |
Definition at line 273 of file core_cttlqt.c.
References CORE_cttlqt(), quark_unpack_args_11, T, and TAU.


| int CORE_cttmlq | ( | int | side, |
| int | trans, | ||
| int | M1, | ||
| int | N1, | ||
| int | M2, | ||
| int | N2, | ||
| int | K, | ||
| int | IB, | ||
| PLASMA_Complex32_t * | A1, | ||
| int | LDA1, | ||
| PLASMA_Complex32_t * | A2, | ||
| int | LDA2, | ||
| PLASMA_Complex32_t * | V, | ||
| int | LDV, | ||
| PLASMA_Complex32_t * | T, | ||
| int | LDT, | ||
| PLASMA_Complex32_t * | WORK, | ||
| int | LDWORK | ||
| ) |
CORE_cttmlq overwrites the general complex M1-by-N1 tile A1 and M2-by-N2 tile A2 (N1 == N2) with
SIDE = 'L' SIDE = 'R'
TRANS = 'N': Q * | A1 | | A1 | * Q | A2 | | A2 |
TRANS = 'C': Q**H * | A1 | | A1 | * Q**H | A2 | | A2 |
where Q is a complex unitary matrix defined as the product of k elementary reflectors
Q = H(1) H(2) . . . H(k)
as returned by CORE_cttqrt.
| [in] | side |
|
| [in] | trans |
|
| [in] | M1 | The number of rows of the tile A1. M1 >= 0. |
| [in] | N1 | The number of columns of the tile A1. N1 >= 0. |
| [in] | M2 | The number of rows of the tile A2. M2 >= 0. |
| [in] | N2 | The number of columns of the tile A2. N2 >= 0. |
| [in] | K | The number of elementary reflectors whose product defines the matrix Q. |
| [in] | IB | The inner-blocking size. IB >= 0. |
| [in,out] | A1 | On entry, the M1-by-N1 tile A1. On exit, A1 is overwritten by the application of Q. |
| [in] | LDA1 | The leading dimension of the array A1. LDA1 >= max(1,M1). |
| [in,out] | A2 | On entry, the M2-by-N2 tile A2. On exit, A2 is overwritten by the application of Q. |
| [in] | LDA2 | The leading dimension of the tile A2. LDA2 >= max(1,M2). |
| [in] | V | The i-th row must contain the vector which defines the elementary reflector H(i), for i = 1,2,...,k, as returned by CORE_CTTQRT in the first k rows of its array argument V. |
| [in] | LDV | The leading dimension of the array V. LDV >= max(1,K). |
| [out] | T | The IB-by-N1 triangular factor T of the block reflector. T is upper triangular by block (economic storage); The rest of the array is not referenced. |
| [in] | LDT | The leading dimension of the array T. LDT >= IB. |
| [out] | WORK | Workspace array of size LDWORK-by-N1. |
| [in] | LDWORK | The dimension of the array WORK. LDWORK >= max(1,IB). |
| PLASMA_SUCCESS | successful exit |
| <0 | if -i, the i-th argument had an illegal value |
Definition at line 116 of file core_cttmlq.c.
References CORE_cparfb(), coreblas_error, max, min, PLASMA_SUCCESS, PlasmaConjTrans, PlasmaForward, PlasmaLeft, PlasmaNoTrans, PlasmaRight, and PlasmaRowwise.


| void CORE_cttmlq_quark | ( | Quark * | quark | ) |
Definition at line 299 of file core_cttmlq.c.
References CORE_cttmlq(), quark_unpack_args_18, side, T, trans, and V.


| int CORE_cttmqr | ( | int | side, |
| int | trans, | ||
| int | M1, | ||
| int | N1, | ||
| int | M2, | ||
| int | N2, | ||
| int | K, | ||
| int | IB, | ||
| PLASMA_Complex32_t * | A1, | ||
| int | LDA1, | ||
| PLASMA_Complex32_t * | A2, | ||
| int | LDA2, | ||
| PLASMA_Complex32_t * | V, | ||
| int | LDV, | ||
| PLASMA_Complex32_t * | T, | ||
| int | LDT, | ||
| PLASMA_Complex32_t * | WORK, | ||
| int | LDWORK | ||
| ) |
CORE_cttmqr overwrites the general complex M1-by-N1 tile A1 and M2-by-N2 tile A2 (N1 == N2) with
SIDE = 'L' SIDE = 'R'
TRANS = 'N': Q * | A1 | | A1 | * Q | A2 | | A2 |
TRANS = 'C': Q**H * | A1 | | A1 | * Q**H | A2 | | A2 |
where Q is a complex unitary matrix defined as the product of k elementary reflectors
Q = H(1) H(2) . . . H(k)
as returned by CORE_cttqrt.
| [in] | side |
|
| [in] | trans |
|
| [in] | M1 | The number of rows of the tile A1. M1 >= 0. |
| [in] | N1 | The number of columns of the tile A1. N1 >= 0. |
| [in] | M2 | The number of rows of the tile A2. M2 >= 0. |
| [in] | N2 | The number of columns of the tile A2. N2 >= 0. |
| [in] | K | The number of elementary reflectors whose product defines the matrix Q. |
| [in] | IB | The inner-blocking size. IB >= 0. |
| [in,out] | A1 | On entry, the M1-by-N1 tile A1. On exit, A1 is overwritten by the application of Q. |
| [in] | LDA1 | The leading dimension of the array A1. LDA1 >= max(1,M1). |
| [in,out] | A2 | On entry, the M2-by-N2 tile A2. On exit, A2 is overwritten by the application of Q. |
| [in] | LDA2 | The leading dimension of the tile A2. LDA2 >= max(1,M2). |
| [in] | V | The i-th row must contain the vector which defines the elementary reflector H(i), for i = 1,2,...,k, as returned by CORE_CTTQRT in the first k rows of its array argument V. |
| [in] | LDV | The leading dimension of the array V. LDV >= max(1,K). |
| [out] | T | The IB-by-N1 triangular factor T of the block reflector. T is upper triangular by block (economic storage); The rest of the array is not referenced. |
| [in] | LDT | The leading dimension of the array T. LDT >= IB. |
| [out] | WORK | Workspace array of size LDWORK-by-N1. |
| [in] | LDWORK | The dimension of the array WORK. LDWORK >= max(1,IB). |
| PLASMA_SUCCESS | successful exit |
| <0 | if -i, the i-th argument had an illegal value |
Definition at line 116 of file core_cttmqr.c.
References CORE_cparfb(), coreblas_error, max, min, PLASMA_SUCCESS, PlasmaColumnwise, PlasmaConjTrans, PlasmaForward, PlasmaLeft, PlasmaNoTrans, and PlasmaRight.


| void CORE_cttmqr_quark | ( | Quark * | quark | ) |
Definition at line 291 of file core_cttmqr.c.
References CORE_cttmqr(), quark_unpack_args_18, side, T, trans, and V.


| int CORE_cttqrt | ( | int | M, |
| int | N, | ||
| int | IB, | ||
| PLASMA_Complex32_t * | A1, | ||
| int | LDA1, | ||
| PLASMA_Complex32_t * | A2, | ||
| int | LDA2, | ||
| PLASMA_Complex32_t * | T, | ||
| int | LDT, | ||
| PLASMA_Complex32_t * | TAU, | ||
| PLASMA_Complex32_t * | WORK | ||
| ) |
CORE_cttqrt computes a QR factorization of a rectangular matrix formed by coupling a complex N-by-N upper triangular tile A1 on top of a complex M-by-N upper trapezoidal tile A2:
| A1 | = Q * R | A2 |
The tile Q is represented as a product of elementary reflectors
Q = H(1) H(2) . . . H(k), where k = min(M,N).
Each H(i) has the form
H(i) = I - tau * v * v'
where tau is a complex scalar, and v is a complex vector with v(1:i-1) = 0 and v(i) = 1; v(i+1:m) is stored on exit in A2(1:m,i), and tau in TAU(i).
| [in] | M | The number of rows of the tile A2. M >= 0. |
| [in] | N | The number of columns of the tile A1 and A2. N >= 0. |
| [in] | IB | The inner-blocking size. IB >= 0. |
| [in,out] | A1 | On entry, the N-by-N tile A1. On exit, the elements on and above the diagonal of the array contain the N-by-N upper trapezoidal tile R; the elements below the diagonal are not referenced. |
| [in] | LDA1 | The leading dimension of the array A1. LDA1 >= max(1,N). |
| [in,out] | A2 | On entry, the M-by-N upper triangular tile A2. On exit, the elements on and above the diagonal of the array with the array TAU, represent the unitary tile Q as a product of elementary reflectors (see Further Details). |
| [in] | LDA2 | The leading dimension of the array A2. LDA2 >= max(1,M). |
| [out] | T | The IB-by-N triangular factor T of the block reflector. T is upper triangular by block (economic storage); The rest of the array is not referenced. |
| [in] | LDT | The leading dimension of the array T. LDT >= IB. |
| [out] | TAU | The scalar factors of the elementary reflectors (see Further Details). |
| [in,out] | WORK |
| PLASMA_SUCCESS | successful exit |
| <0 | if -i, the i-th argument had an illegal value |
Definition at line 100 of file core_cttqrt.c.
References cblas_caxpy(), cblas_ccopy(), cblas_cgemv(), cblas_cgerc(), cblas_ctrmv(), CBLAS_SADDR, CblasColMajor, CORE_claset(), CORE_cparfb(), CORE_cpemv(), coreblas_error, max, min, PLASMA_SUCCESS, PlasmaColumnwise, PlasmaConjTrans, PlasmaForward, PlasmaLeft, PlasmaNonUnit, PlasmaNoTrans, PlasmaUpper, and PlasmaUpperLower.


| void CORE_cttqrt_quark | ( | Quark * | quark | ) |
Definition at line 273 of file core_cttqrt.c.
References CORE_cttqrt(), quark_unpack_args_11, T, and TAU.


| int CORE_cunmlq | ( | int | side, |
| int | trans, | ||
| int | M, | ||
| int | N, | ||
| int | K, | ||
| int | IB, | ||
| PLASMA_Complex32_t * | A, | ||
| int | LDA, | ||
| PLASMA_Complex32_t * | T, | ||
| int | LDT, | ||
| PLASMA_Complex32_t * | C, | ||
| int | LDC, | ||
| PLASMA_Complex32_t * | WORK, | ||
| int | LDWORK | ||
| ) |
CORE_cunmlq overwrites the general complex M-by-N tile C with
SIDE = 'L' SIDE = 'R'
TRANS = 'N': Q * C C * Q TRANS = 'C': Q**H * C C * Q**H
where Q is a complex unitary matrix defined as the product of k elementary reflectors
Q = H(k) . . . H(2) H(1)
as returned by CORE_cgelqt. Q is of order M if SIDE = 'L' and of order N if SIDE = 'R'.
| [in] | side |
|
| [in] | trans |
|
| [in] | M | The number of rows of the tile C. M >= 0. |
| [in] | N | The number of columns of the tile C. N >= 0. |
| [in] | K | The number of elementary reflectors whose product defines the matrix Q. If SIDE = PlasmaLeft, M >= K >= 0; if SIDE = PlasmaRight, N >= K >= 0. |
| [in] | IB | The inner-blocking size. IB >= 0. |
| [in] | A | Dimension: (LDA,M) if SIDE = PlasmaLeft, (LDA,N) if SIDE = PlasmaRight, The i-th row must contain the vector which defines the elementary reflector H(i), for i = 1,2,...,k, as returned by CORE_cgelqt in the first k rows of its array argument A. |
| [in] | LDA | The leading dimension of the array A. LDA >= max(1,K). |
| [out] | T | The IB-by-K triangular factor T of the block reflector. T is upper triangular by block (economic storage); The rest of the array is not referenced. |
| [in] | LDT | The leading dimension of the array T. LDT >= IB. |
| [in,out] | C | On entry, the M-by-N tile C. On exit, C is overwritten by Q*C or Q**T*C or C*Q**T or C*Q. |
| [in] | LDC | The leading dimension of the array C. LDC >= max(1,M). |
| [in,out] | WORK | On exit, if INFO = 0, WORK(1) returns the optimal LDWORK. |
| [in] | LDWORK | The dimension of the array WORK. If SIDE = PlasmaLeft, LDWORK >= max(1,N); if SIDE = PlasmaRight, LDWORK >= max(1,M). |
| PLASMA_SUCCESS | successful exit |
| <0 | if -i, the i-th argument had an illegal value |
Definition at line 108 of file core_cunmlq.c.
References coreblas_error, lapack_const, max, min, PLASMA_SUCCESS, PlasmaConjTrans, PlasmaForward, PlasmaLeft, PlasmaNoTrans, PlasmaRight, and PlasmaRowwise.

| void CORE_cunmlq_quark | ( | Quark * | quark | ) |
Definition at line 264 of file core_cunmlq.c.
References A, C, CORE_cunmlq(), quark_unpack_args_14, side, T, and trans.


| int CORE_cunmqr | ( | int | side, |
| int | trans, | ||
| int | M, | ||
| int | N, | ||
| int | K, | ||
| int | IB, | ||
| PLASMA_Complex32_t * | A, | ||
| int | LDA, | ||
| PLASMA_Complex32_t * | T, | ||
| int | LDT, | ||
| PLASMA_Complex32_t * | C, | ||
| int | LDC, | ||
| PLASMA_Complex32_t * | WORK, | ||
| int | LDWORK | ||
| ) |
CORE_cunmqr overwrites the general complex M-by-N tile C with
SIDE = 'L' SIDE = 'R'
TRANS = 'N': Q * C C * Q TRANS = 'C': Q**H * C C * Q**H
where Q is a complex unitary matrix defined as the product of k elementary reflectors
Q = H(1) H(2) . . . H(k)
as returned by CORE_cgeqrt. Q is of order M if SIDE = 'L' and of order N if SIDE = 'R'.
| [in] | side |
|
| [in] | trans |
|
| [in] | M | The number of rows of the tile C. M >= 0. |
| [in] | N | The number of columns of the tile C. N >= 0. |
| [in] | K | The number of elementary reflectors whose product defines the matrix Q. If SIDE = PlasmaLeft, M >= K >= 0; if SIDE = PlasmaRight, N >= K >= 0. |
| [in] | IB | The inner-blocking size. IB >= 0. |
| [in] | A | Dimension: (LDA,K) The i-th column must contain the vector which defines the elementary reflector H(i), for i = 1,2,...,k, as returned by CORE_cgeqrt in the first k columns of its array argument A. |
| [in] | LDA | The leading dimension of the array A. If SIDE = PlasmaLeft, LDA >= max(1,M); if SIDE = PlasmaRight, LDA >= max(1,N). |
| [out] | T | The IB-by-K triangular factor T of the block reflector. T is upper triangular by block (economic storage); The rest of the array is not referenced. |
| [in] | LDT | The leading dimension of the array T. LDT >= IB. |
| [in,out] | C | On entry, the M-by-N tile C. On exit, C is overwritten by Q*C or Q**T*C or C*Q**T or C*Q. |
| [in] | LDC | The leading dimension of the array C. LDC >= max(1,M). |
| [in,out] | WORK | On exit, if INFO = 0, WORK(1) returns the optimal LDWORK. |
| [in] | LDWORK | The dimension of the array WORK. If SIDE = PlasmaLeft, LDWORK >= max(1,N); if SIDE = PlasmaRight, LDWORK >= max(1,M). |
| PLASMA_SUCCESS | successful exit |
| <0 | if -i, the i-th argument had an illegal value |
Definition at line 108 of file core_cunmqr.c.
References coreblas_error, lapack_const, max, min, PLASMA_SUCCESS, PlasmaColumnwise, PlasmaConjTrans, PlasmaForward, PlasmaLeft, PlasmaNoTrans, and PlasmaRight.

| void CORE_cunmqr_quark | ( | Quark * | quark | ) |
Definition at line 257 of file core_cunmqr.c.
References A, C, CORE_cunmqr(), quark_unpack_args_14, side, T, and trans.


| void CORE_scasum | ( | int | storev, |
| int | uplo, | ||
| int | M, | ||
| int | N, | ||
| PLASMA_Complex32_t * | A, | ||
| int | lda, | ||
| float * | work | ||
| ) |
Definition at line 28 of file core_scasum.c.
References cabsf(), PlasmaColumnwise, PlasmaLower, PlasmaUpper, PlasmaUpperLower, and sum().


| void CORE_scasum_f1_quark | ( | Quark * | quark | ) |
Definition at line 162 of file core_scasum.c.
References A, CORE_scasum(), quark_unpack_args_8, storev, and uplo.


| void CORE_scasum_quark | ( | Quark * | quark | ) |
Definition at line 119 of file core_scasum.c.
References A, CORE_scasum(), quark_unpack_args_7, storev, and uplo.


| void QUARK_CORE_cbrdalg | ( | Quark * | quark, |
| Quark_Task_Flags * | task_flags, | ||
| int | uplo, | ||
| int | N, | ||
| int | NB, | ||
| PLASMA_desc * | A, | ||
| PLASMA_Complex32_t * | C, | ||
| PLASMA_Complex32_t * | S, | ||
| int | i, | ||
| int | j, | ||
| int | m, | ||
| int | grsiz, | ||
| int | BAND, | ||
| int * | PCOL, | ||
| int * | ACOL, | ||
| int * | MCOL | ||
| ) |
Definition at line 127 of file core_cbrdalg.c.
References CORE_cbrdalg_quark(), INPUT, LOCALITY, NODEP, OUTPUT, QUARK_Insert_Task(), and VALUE.


| void QUARK_CORE_cgeadd | ( | Quark * | quark, |
| Quark_Task_Flags * | task_flags, | ||
| int | m, | ||
| int | n, | ||
| int | nb, | ||
| PLASMA_Complex32_t | alpha, | ||
| PLASMA_Complex32_t * | A, | ||
| int | lda, | ||
| PLASMA_Complex32_t * | B, | ||
| int | ldb | ||
| ) |
Definition at line 43 of file core_cgeadd.c.
References CORE_cgeadd_quark(), DAG_CORE_GEADD, INOUT, INPUT, QUARK_Insert_Task(), and VALUE.


| void QUARK_CORE_cgelqt | ( | Quark * | quark, |
| Quark_Task_Flags * | task_flags, | ||
| int | m, | ||
| int | n, | ||
| int | ib, | ||
| int | nb, | ||
| PLASMA_Complex32_t * | A, | ||
| int | lda, | ||
| PLASMA_Complex32_t * | T, | ||
| int | ldt | ||
| ) |
Definition at line 154 of file core_cgelqt.c.
References CORE_cgelqt_quark(), DAG_CORE_GELQT, INOUT, OUTPUT, QUARK_Insert_Task(), SCRATCH, and VALUE.


| void QUARK_CORE_cgemm | ( | Quark * | quark, |
| Quark_Task_Flags * | task_flags, | ||
| int | transA, | ||
| int | transB, | ||
| int | m, | ||
| int | n, | ||
| int | k, | ||
| int | nb, | ||
| PLASMA_Complex32_t | alpha, | ||
| PLASMA_Complex32_t * | A, | ||
| int | lda, | ||
| PLASMA_Complex32_t * | B, | ||
| int | ldb, | ||
| PLASMA_Complex32_t | beta, | ||
| PLASMA_Complex32_t * | C, | ||
| int | ldc | ||
| ) |
Definition at line 46 of file core_cgemm.c.
References CORE_cgemm_quark(), DAG_CORE_GEMM, INOUT, INPUT, QUARK_Insert_Task(), and VALUE.


| void QUARK_CORE_cgemm2 | ( | Quark * | quark, |
| Quark_Task_Flags * | task_flags, | ||
| int | transA, | ||
| int | transB, | ||
| int | m, | ||
| int | n, | ||
| int | k, | ||
| int | nb, | ||
| PLASMA_Complex32_t | alpha, | ||
| PLASMA_Complex32_t * | A, | ||
| int | lda, | ||
| PLASMA_Complex32_t * | B, | ||
| int | ldb, | ||
| PLASMA_Complex32_t | beta, | ||
| PLASMA_Complex32_t * | C, | ||
| int | ldc | ||
| ) |
Definition at line 74 of file core_cgemm.c.
References CORE_cgemm_quark(), DAG_CORE_GEMM, GATHERV, INOUT, INPUT, LOCALITY, QUARK_Insert_Task(), and VALUE.


| void QUARK_CORE_cgemm_f2 | ( | Quark * | quark, |
| Quark_Task_Flags * | task_flags, | ||
| int | transA, | ||
| int | transB, | ||
| int | m, | ||
| int | n, | ||
| int | k, | ||
| int | nb, | ||
| PLASMA_Complex32_t | alpha, | ||
| PLASMA_Complex32_t * | A, | ||
| int | lda, | ||
| PLASMA_Complex32_t * | B, | ||
| int | ldb, | ||
| PLASMA_Complex32_t | beta, | ||
| PLASMA_Complex32_t * | C, | ||
| int | ldc, | ||
| PLASMA_Complex32_t * | fake1, | ||
| int | szefake1, | ||
| int | flag1, | ||
| PLASMA_Complex32_t * | fake2, | ||
| int | szefake2, | ||
| int | flag2 | ||
| ) |
Definition at line 135 of file core_cgemm.c.
References CORE_cgemm_f2_quark(), DAG_CORE_GEMM, INOUT, INPUT, LOCALITY, QUARK_Insert_Task(), and VALUE.


| void QUARK_CORE_cgemm_p2 | ( | Quark * | quark, |
| Quark_Task_Flags * | task_flags, | ||
| int | transA, | ||
| int | transB, | ||
| int | m, | ||
| int | n, | ||
| int | k, | ||
| int | nb, | ||
| PLASMA_Complex32_t | alpha, | ||
| PLASMA_Complex32_t * | A, | ||
| int | lda, | ||
| PLASMA_Complex32_t ** | B, | ||
| int | ldb, | ||
| PLASMA_Complex32_t | beta, | ||
| PLASMA_Complex32_t * | C, | ||
| int | ldc | ||
| ) |
Definition at line 202 of file core_cgemm.c.
References CORE_cgemm_p2_quark(), DAG_CORE_GEMM, INOUT, INPUT, LOCALITY, QUARK_Insert_Task(), and VALUE.

| void QUARK_CORE_cgemm_p2f1 | ( | Quark * | quark, |
| Quark_Task_Flags * | task_flags, | ||
| int | transA, | ||
| int | transB, | ||
| int | m, | ||
| int | n, | ||
| int | k, | ||
| int | nb, | ||
| PLASMA_Complex32_t | alpha, | ||
| PLASMA_Complex32_t * | A, | ||
| int | lda, | ||
| PLASMA_Complex32_t ** | B, | ||
| int | ldb, | ||
| PLASMA_Complex32_t | beta, | ||
| PLASMA_Complex32_t * | C, | ||
| int | ldc, | ||
| PLASMA_Complex32_t * | fake1, | ||
| int | szefake1, | ||
| int | flag1 | ||
| ) |
Definition at line 326 of file core_cgemm.c.
References CORE_cgemm_p2f1_quark(), DAG_CORE_GEMM, INOUT, INPUT, LOCALITY, QUARK_Insert_Task(), and VALUE.

| void QUARK_CORE_cgemm_p3 | ( | Quark * | quark, |
| Quark_Task_Flags * | task_flags, | ||
| int | transA, | ||
| int | transB, | ||
| int | m, | ||
| int | n, | ||
| int | k, | ||
| int | nb, | ||
| PLASMA_Complex32_t | alpha, | ||
| PLASMA_Complex32_t * | A, | ||
| int | lda, | ||
| PLASMA_Complex32_t * | B, | ||
| int | ldb, | ||
| PLASMA_Complex32_t | beta, | ||
| PLASMA_Complex32_t ** | C, | ||
| int | ldc | ||
| ) |
Definition at line 264 of file core_cgemm.c.
References CORE_cgemm_p3_quark(), DAG_CORE_GEMM, INOUT, INPUT, LOCALITY, QUARK_Insert_Task(), and VALUE.

| void QUARK_CORE_cgeqrt | ( | Quark * | quark, |
| Quark_Task_Flags * | task_flags, | ||
| int | m, | ||
| int | n, | ||
| int | ib, | ||
| int | nb, | ||
| PLASMA_Complex32_t * | A, | ||
| int | lda, | ||
| PLASMA_Complex32_t * | T, | ||
| int | ldt | ||
| ) |
Definition at line 155 of file core_cgeqrt.c.
References CORE_cgeqrt_quark(), DAG_CORE_GEQRT, INOUT, OUTPUT, QUARK_Insert_Task(), SCRATCH, and VALUE.


| void QUARK_CORE_cgessm | ( | Quark * | quark, |
| Quark_Task_Flags * | task_flags, | ||
| int | m, | ||
| int | n, | ||
| int | k, | ||
| int | ib, | ||
| int | nb, | ||
| int * | IPIV, | ||
| PLASMA_Complex32_t * | L, | ||
| int | ldl, | ||
| PLASMA_Complex32_t * | A, | ||
| int | lda | ||
| ) |
Definition at line 145 of file core_cgessm.c.
References CORE_cgessm_quark(), DAG_CORE_GESSM, INOUT, INPUT, QUARK_Insert_Task(), QUARK_REGION_L, and VALUE.


| void QUARK_CORE_cgetrf | ( | Quark * | quark, |
| Quark_Task_Flags * | task_flags, | ||
| int | m, | ||
| int | n, | ||
| int | nb, | ||
| PLASMA_Complex32_t * | A, | ||
| int | lda, | ||
| int * | IPIV, | ||
| PLASMA_sequence * | sequence, | ||
| PLASMA_request * | request, | ||
| PLASMA_bool | check_info, | ||
| int | iinfo | ||
| ) |
Definition at line 33 of file core_cgetrf.c.
References CORE_cgetrf_quark(), DAG_CORE_GETRF, INOUT, LOCALITY, OUTPUT, QUARK_Insert_Task(), and VALUE.


| void QUARK_CORE_cgetrf_incpiv | ( | Quark * | quark, |
| Quark_Task_Flags * | task_flags, | ||
| int | m, | ||
| int | n, | ||
| int | ib, | ||
| int | nb, | ||
| PLASMA_Complex32_t * | A, | ||
| int | lda, | ||
| int * | IPIV, | ||
| PLASMA_sequence * | sequence, | ||
| PLASMA_request * | request, | ||
| PLASMA_bool | check_info, | ||
| int | iinfo | ||
| ) |
Definition at line 145 of file core_cgetrf_incpiv.c.
References CORE_cgetrf_incpiv_quark(), DAG_CORE_GETRF, INOUT, OUTPUT, QUARK_Insert_Task(), and VALUE.


| void QUARK_CORE_cgetrf_reclap | ( | Quark * | quark, |
| Quark_Task_Flags * | task_flags, | ||
| int | m, | ||
| int | n, | ||
| int | nb, | ||
| PLASMA_Complex32_t * | A, | ||
| int | lda, | ||
| int * | IPIV, | ||
| PLASMA_sequence * | sequence, | ||
| PLASMA_request * | request, | ||
| PLASMA_bool | check_info, | ||
| int | iinfo, | ||
| int | nbthread | ||
| ) |
Definition at line 351 of file core_cgetrf_reclap.c.
References CORE_cgetrf_reclap_quark(), DAG_CORE_GETRF, INOUT, OUTPUT, QUARK_Insert_Task(), and VALUE.


| void QUARK_CORE_cgetrf_rectil | ( | Quark * | quark, |
| Quark_Task_Flags * | task_flags, | ||
| PLASMA_desc | A, | ||
| PLASMA_Complex32_t * | Amn, | ||
| int | size, | ||
| int * | IPIV, | ||
| PLASMA_sequence * | sequence, | ||
| PLASMA_request * | request, | ||
| PLASMA_bool | check_info, | ||
| int | iinfo, | ||
| int | nbthread | ||
| ) |
Definition at line 699 of file core_cgetrf_rectil.c.
References CORE_cgetrf_rectil_quark(), DAG_CORE_GETRF, INOUT, plasma_desc_t::n, OUTPUT, QUARK_Insert_Task(), and VALUE.


| void QUARK_CORE_cgetrip | ( | Quark * | quark, |
| Quark_Task_Flags * | task_flags, | ||
| int | m, | ||
| int | n, | ||
| PLASMA_Complex32_t * | A, | ||
| int | szeA | ||
| ) |
Definition at line 82 of file core_cgetrip.c.
References CORE_cgetrip_quark(), DAG_CORE_GETRIP, INOUT, QUARK_Insert_Task(), SCRATCH, and VALUE.


| void QUARK_CORE_cgetrip_f1 | ( | Quark * | quark, |
| Quark_Task_Flags * | task_flags, | ||
| int | m, | ||
| int | n, | ||
| PLASMA_Complex32_t * | A, | ||
| int | szeA, | ||
| PLASMA_Complex32_t * | fake, | ||
| int | szeF, | ||
| int | paramF | ||
| ) |
Definition at line 115 of file core_cgetrip.c.
References CORE_cgetrip_f1_quark(), DAG_CORE_GETRIP, INOUT, QUARK_Insert_Task(), SCRATCH, and VALUE.


| void QUARK_CORE_cgetrip_f2 | ( | Quark * | quark, |
| Quark_Task_Flags * | task_flags, | ||
| int | m, | ||
| int | n, | ||
| PLASMA_Complex32_t * | A, | ||
| int | szeA, | ||
| PLASMA_Complex32_t * | fake1, | ||
| int | szeF1, | ||
| int | paramF1, | ||
| PLASMA_Complex32_t * | fake2, | ||
| int | szeF2, | ||
| int | paramF2 | ||
| ) |
Definition at line 153 of file core_cgetrip.c.
References CORE_cgetrip_f2_quark(), DAG_CORE_GETRIP, INOUT, QUARK_Insert_Task(), SCRATCH, and VALUE.


| void QUARK_CORE_chegst | ( | Quark * | quark, |
| Quark_Task_Flags * | task_flags, | ||
| int | itype, | ||
| int | uplo, | ||
| int | N, | ||
| PLASMA_Complex32_t * | A, | ||
| int | LDA, | ||
| PLASMA_Complex32_t * | B, | ||
| int | LDB, | ||
| PLASMA_sequence * | sequence, | ||
| PLASMA_request * | request, | ||
| int | iinfo | ||
| ) |
Definition at line 39 of file core_chegst.c.
References CORE_chegst_quark(), INOUT, QUARK_Insert_Task(), and VALUE.


| void QUARK_CORE_chemm | ( | Quark * | quark, |
| Quark_Task_Flags * | task_flags, | ||
| int | side, | ||
| int | uplo, | ||
| int | m, | ||
| int | n, | ||
| int | nb, | ||
| PLASMA_Complex32_t | alpha, | ||
| PLASMA_Complex32_t * | A, | ||
| int | lda, | ||
| PLASMA_Complex32_t * | B, | ||
| int | ldb, | ||
| PLASMA_Complex32_t | beta, | ||
| PLASMA_Complex32_t * | C, | ||
| int | ldc | ||
| ) |
Definition at line 49 of file core_chemm.c.
References CORE_chemm_quark(), DAG_CORE_HEMM, INOUT, INPUT, QUARK_Insert_Task(), and VALUE.


| void QUARK_CORE_cher2k | ( | Quark * | quark, |
| Quark_Task_Flags * | task_flags, | ||
| int | uplo, | ||
| int | trans, | ||
| int | n, | ||
| int | k, | ||
| int | nb, | ||
| PLASMA_Complex32_t | alpha, | ||
| PLASMA_Complex32_t * | A, | ||
| int | lda, | ||
| PLASMA_Complex32_t * | B, | ||
| int | LDB, | ||
| float | beta, | ||
| PLASMA_Complex32_t * | C, | ||
| int | ldc | ||
| ) |
Definition at line 48 of file core_cher2k.c.
References CORE_cher2k_quark(), DAG_CORE_HER2K, INOUT, INPUT, QUARK_Insert_Task(), and VALUE.


| void QUARK_CORE_cherfb | ( | Quark * | quark, |
| Quark_Task_Flags * | task_flags, | ||
| PLASMA_enum | uplo, | ||
| int | n, | ||
| int | k, | ||
| int | ib, | ||
| int | nb, | ||
| PLASMA_Complex32_t * | A, | ||
| int | lda, | ||
| PLASMA_Complex32_t * | T, | ||
| int | ldt, | ||
| PLASMA_Complex32_t * | C, | ||
| int | ldc | ||
| ) |
This kernel is just a workaround for now... will be deleted eventually and replaced by the one above (Piotr's Task)
Definition at line 183 of file core_cherfb.c.
References CORE_cherfb_quark(), INOUT, INPUT, PlasmaUpper, QUARK_Insert_Task(), QUARK_REGION_D, QUARK_REGION_L, QUARK_REGION_U, SCRATCH, and VALUE.


| void QUARK_CORE_cherk | ( | Quark * | quark, |
| Quark_Task_Flags * | task_flags, | ||
| int | uplo, | ||
| int | trans, | ||
| int | n, | ||
| int | k, | ||
| int | nb, | ||
| float | alpha, | ||
| PLASMA_Complex32_t * | A, | ||
| int | lda, | ||
| float | beta, | ||
| PLASMA_Complex32_t * | C, | ||
| int | ldc | ||
| ) |
Definition at line 47 of file core_cherk.c.
References CORE_cherk_quark(), DAG_CORE_HERK, INOUT, INPUT, QUARK_Insert_Task(), and VALUE.


| void QUARK_CORE_clacpy | ( | Quark * | quark, |
| Quark_Task_Flags * | task_flags, | ||
| PLASMA_enum | uplo, | ||
| int | m, | ||
| int | n, | ||
| int | mb, | ||
| PLASMA_Complex32_t * | A, | ||
| int | lda, | ||
| PLASMA_Complex32_t * | B, | ||
| int | ldb | ||
| ) |
Definition at line 42 of file core_clacpy.c.
References CORE_clacpy_quark(), DAG_CORE_LACPY, INPUT, OUTPUT, QUARK_Insert_Task(), and VALUE.


| void QUARK_CORE_clange | ( | Quark * | quark, |
| Quark_Task_Flags * | task_flags, | ||
| int | norm, | ||
| int | M, | ||
| int | N, | ||
| PLASMA_Complex32_t * | A, | ||
| int | LDA, | ||
| int | szeA, | ||
| int | szeW, | ||
| float * | result | ||
| ) |
Definition at line 42 of file core_clange.c.
References CORE_clange_quark(), DAG_CORE_LANGE, INPUT, max, OUTPUT, QUARK_Insert_Task(), SCRATCH, and VALUE.

| void QUARK_CORE_clange_f1 | ( | Quark * | quark, |
| Quark_Task_Flags * | task_flags, | ||
| int | norm, | ||
| int | M, | ||
| int | N, | ||
| PLASMA_Complex32_t * | A, | ||
| int | LDA, | ||
| int | szeA, | ||
| int | szeW, | ||
| float * | result, | ||
| float * | fake, | ||
| int | szeF | ||
| ) |
Definition at line 87 of file core_clange.c.
References CORE_clange_f1_quark(), DAG_CORE_LANGE, GATHERV, INPUT, max, OUTPUT, QUARK_Insert_Task(), SCRATCH, and VALUE.


| void QUARK_CORE_clanhe | ( | Quark * | quark, |
| Quark_Task_Flags * | task_flags, | ||
| int | norm, | ||
| int | uplo, | ||
| int | N, | ||
| PLASMA_Complex32_t * | A, | ||
| int | LDA, | ||
| int | szeA, | ||
| int | szeW, | ||
| float * | result | ||
| ) |
Definition at line 42 of file core_clanhe.c.
References CORE_clanhe_quark(), DAG_CORE_LANHE, INPUT, max, OUTPUT, QUARK_Insert_Task(), SCRATCH, and VALUE.

| void QUARK_CORE_clanhe_f1 | ( | Quark * | quark, |
| Quark_Task_Flags * | task_flags, | ||
| int | norm, | ||
| int | uplo, | ||
| int | N, | ||
| PLASMA_Complex32_t * | A, | ||
| int | LDA, | ||
| int | szeA, | ||
| int | szeW, | ||
| float * | result, | ||
| float * | fake, | ||
| int | szeF | ||
| ) |
Definition at line 87 of file core_clanhe.c.
References CORE_clanhe_f1_quark(), DAG_CORE_LANHE, GATHERV, INPUT, max, OUTPUT, QUARK_Insert_Task(), SCRATCH, and VALUE.


| void QUARK_CORE_clansy | ( | Quark * | quark, |
| Quark_Task_Flags * | task_flags, | ||
| int | norm, | ||
| int | uplo, | ||
| int | N, | ||
| PLASMA_Complex32_t * | A, | ||
| int | LDA, | ||
| int | szeA, | ||
| int | szeW, | ||
| float * | result | ||
| ) |
Definition at line 42 of file core_clansy.c.
References CORE_clansy_quark(), DAG_CORE_LANSY, INPUT, max, OUTPUT, QUARK_Insert_Task(), SCRATCH, and VALUE.

| void QUARK_CORE_clansy_f1 | ( | Quark * | quark, |
| Quark_Task_Flags * | task_flags, | ||
| int | norm, | ||
| int | uplo, | ||
| int | N, | ||
| PLASMA_Complex32_t * | A, | ||
| int | LDA, | ||
| int | szeA, | ||
| int | szeW, | ||
| float * | result, | ||
| float * | fake, | ||
| int | szeF | ||
| ) |
Definition at line 87 of file core_clansy.c.
References CORE_clansy_f1_quark(), DAG_CORE_LANSY, GATHERV, INPUT, max, OUTPUT, QUARK_Insert_Task(), SCRATCH, and VALUE.


| void QUARK_CORE_claset | ( | Quark * | quark, |
| Quark_Task_Flags * | task_flags, | ||
| PLASMA_enum | uplo, | ||
| int | n1, | ||
| int | n2, | ||
| PLASMA_Complex32_t | alpha, | ||
| PLASMA_Complex32_t | beta, | ||
| PLASMA_Complex32_t * | tileA, | ||
| int | ldtilea | ||
| ) |
Definition at line 71 of file core_claset.c.
References CORE_claset_quark(), DAG_CORE_LASET, OUTPUT, QUARK_Insert_Task(), and VALUE.


| void QUARK_CORE_claset2 | ( | Quark * | quark, |
| Quark_Task_Flags * | task_flags, | ||
| PLASMA_enum | uplo, | ||
| int | n1, | ||
| int | n2, | ||
| PLASMA_Complex32_t | alpha, | ||
| PLASMA_Complex32_t * | tileA, | ||
| int | ldtilea | ||
| ) |
Definition at line 82 of file core_claset2.c.
References CORE_claset2_quark(), OUTPUT, QUARK_Insert_Task(), and VALUE.


| void QUARK_CORE_claswp | ( | Quark * | quark, |
| Quark_Task_Flags * | task_flags, | ||
| int | n, | ||
| PLASMA_Complex32_t * | A, | ||
| int | lda, | ||
| int | i1, | ||
| int | i2, | ||
| int * | ipiv, | ||
| int | inc | ||
| ) |
Definition at line 37 of file core_claswp.c.
References CORE_claswp_quark(), DAG_CORE_LASWP, INOUT, INPUT, LOCALITY, QUARK_Insert_Task(), and VALUE.


| void QUARK_CORE_claswp_f2 | ( | Quark * | quark, |
| Quark_Task_Flags * | task_flags, | ||
| int | n, | ||
| PLASMA_Complex32_t * | A, | ||
| int | lda, | ||
| int | i1, | ||
| int | i2, | ||
| int * | ipiv, | ||
| int | inc, | ||
| PLASMA_Complex32_t * | fake1, | ||
| int | szefake1, | ||
| int | flag1, | ||
| PLASMA_Complex32_t * | fake2, | ||
| int | szefake2, | ||
| int | flag2 | ||
| ) |
Definition at line 74 of file core_claswp.c.
References CORE_claswp_f2_quark(), DAG_CORE_LASWP, INOUT, INPUT, LOCALITY, QUARK_Insert_Task(), and VALUE.


| void QUARK_CORE_claswp_ontile | ( | Quark * | quark, |
| Quark_Task_Flags * | task_flags, | ||
| PLASMA_desc | descA, | ||
| PLASMA_Complex32_t * | A, | ||
| int | i1, | ||
| int | i2, | ||
| int * | ipiv, | ||
| int | inc, | ||
| PLASMA_Complex32_t * | fakepanel | ||
| ) |
Definition at line 214 of file core_claswp.c.
References CORE_claswp_ontile_quark(), DAG_CORE_LASWP, INOUT, INPUT, LOCALITY, QUARK_Insert_Task(), and VALUE.


| void QUARK_CORE_claswp_ontile_f2 | ( | Quark * | quark, |
| Quark_Task_Flags * | task_flags, | ||
| PLASMA_desc | descA, | ||
| PLASMA_Complex32_t * | A, | ||
| int | i1, | ||
| int | i2, | ||
| int * | ipiv, | ||
| int | inc, | ||
| PLASMA_Complex32_t * | fake1, | ||
| int | szefake1, | ||
| int | flag1, | ||
| PLASMA_Complex32_t * | fake2, | ||
| int | szefake2, | ||
| int | flag2 | ||
| ) |
Definition at line 252 of file core_claswp.c.
References CORE_claswp_ontile_f2_quark(), DAG_CORE_LASWP, INOUT, INPUT, LOCALITY, QUARK_Insert_Task(), and VALUE.


| void QUARK_CORE_claswpc_ontile | ( | Quark * | quark, |
| Quark_Task_Flags * | task_flags, | ||
| PLASMA_desc | descA, | ||
| PLASMA_Complex32_t * | A, | ||
| int | i1, | ||
| int | i2, | ||
| int * | ipiv, | ||
| int | inc, | ||
| PLASMA_Complex32_t * | fakepanel | ||
| ) |
Definition at line 492 of file core_claswp.c.
References CORE_claswpc_ontile_quark(), DAG_CORE_LASWP, INOUT, INPUT, LOCALITY, QUARK_Insert_Task(), and VALUE.


| void QUARK_CORE_clauum | ( | Quark * | quark, |
| Quark_Task_Flags * | task_flags, | ||
| int | uplo, | ||
| int | n, | ||
| int | nb, | ||
| PLASMA_Complex32_t * | A, | ||
| int | lda | ||
| ) |
Definition at line 37 of file core_clauum.c.
References CORE_clauum_quark(), DAG_CORE_LAUUM, INOUT, QUARK_Insert_Task(), and VALUE.


| void QUARK_CORE_cpamm | ( | Quark * | quark, |
| Quark_Task_Flags * | task_flags, | ||
| int | op, | ||
| int | side, | ||
| int | storev, | ||
| int | m, | ||
| int | n, | ||
| int | k, | ||
| int | l, | ||
| PLASMA_Complex32_t * | A1, | ||
| int | lda1, | ||
| PLASMA_Complex32_t * | A2, | ||
| int | lda2, | ||
| PLASMA_Complex32_t * | V, | ||
| int | ldv, | ||
| PLASMA_Complex32_t * | W, | ||
| int | ldw | ||
| ) |
Definition at line 569 of file core_cpamm.c.
References CORE_cpamm_quark(), INOUT, INPUT, QUARK_Insert_Task(), and VALUE.

| void QUARK_CORE_cplghe | ( | Quark * | quark, |
| Quark_Task_Flags * | task_flags, | ||
| float | bump, | ||
| int | m, | ||
| int | n, | ||
| PLASMA_Complex32_t * | A, | ||
| int | lda, | ||
| int | bigM, | ||
| int | m0, | ||
| int | n0, | ||
| unsigned long long int | seed | ||
| ) |
Definition at line 151 of file core_cplghe.c.
References CORE_cplghe_quark(), DAG_CORE_PLGHE, OUTPUT, QUARK_Insert_Task(), and VALUE.


| void QUARK_CORE_cplgsy | ( | Quark * | quark, |
| Quark_Task_Flags * | task_flags, | ||
| PLASMA_Complex32_t | bump, | ||
| int | m, | ||
| int | n, | ||
| PLASMA_Complex32_t * | A, | ||
| int | lda, | ||
| int | bigM, | ||
| int | m0, | ||
| int | n0, | ||
| unsigned long long int | seed | ||
| ) |
Definition at line 147 of file core_cplgsy.c.
References CORE_cplgsy_quark(), DAG_CORE_PLGSY, OUTPUT, QUARK_Insert_Task(), and VALUE.


| void QUARK_CORE_cplrnt | ( | Quark * | quark, |
| Quark_Task_Flags * | task_flags, | ||
| int | m, | ||
| int | n, | ||
| PLASMA_Complex32_t * | A, | ||
| int | lda, | ||
| int | bigM, | ||
| int | m0, | ||
| int | n0, | ||
| unsigned long long int | seed | ||
| ) |
Definition at line 92 of file core_cplrnt.c.
References CORE_cplrnt_quark(), DAG_CORE_PLRNT, OUTPUT, QUARK_Insert_Task(), and VALUE.


| void QUARK_CORE_cpotrf | ( | Quark * | quark, |
| Quark_Task_Flags * | task_flags, | ||
| int | uplo, | ||
| int | n, | ||
| int | nb, | ||
| PLASMA_Complex32_t * | A, | ||
| int | lda, | ||
| PLASMA_sequence * | sequence, | ||
| PLASMA_request * | request, | ||
| int | iinfo | ||
| ) |
Definition at line 40 of file core_cpotrf.c.
References CORE_cpotrf_quark(), DAG_CORE_POTRF, INOUT, QUARK_Insert_Task(), and VALUE.


| void QUARK_CORE_cshift | ( | Quark * | quark, |
| Quark_Task_Flags * | task_flags, | ||
| int | s, | ||
| int | m, | ||
| int | n, | ||
| int | L, | ||
| PLASMA_Complex32_t * | A | ||
| ) |
Definition at line 187 of file core_cshift.c.
References CORE_cshift_quark(), DAG_CORE_SHIFT, GATHERV, INOUT, QUARK_Insert_Task(), SCRATCH, and VALUE.


| void QUARK_CORE_cshiftw | ( | Quark * | quark, |
| Quark_Task_Flags * | task_flags, | ||
| int | s, | ||
| int | cl, | ||
| int | m, | ||
| int | n, | ||
| int | L, | ||
| PLASMA_Complex32_t * | A, | ||
| PLASMA_Complex32_t * | W | ||
| ) |
Definition at line 108 of file core_cshift.c.
References CORE_cshiftw_quark(), DAG_CORE_SHIFTW, INOUT, INPUT, QUARK_Insert_Task(), and VALUE.

| void QUARK_CORE_cssssm | ( | Quark * | quark, |
| Quark_Task_Flags * | task_flags, | ||
| int | m1, | ||
| int | n1, | ||
| int | m2, | ||
| int | n2, | ||
| int | k, | ||
| int | ib, | ||
| int | nb, | ||
| PLASMA_Complex32_t * | A1, | ||
| int | lda1, | ||
| PLASMA_Complex32_t * | A2, | ||
| int | lda2, | ||
| PLASMA_Complex32_t * | L1, | ||
| int | ldl1, | ||
| PLASMA_Complex32_t * | L2, | ||
| int | ldl2, | ||
| int * | IPIV | ||
| ) |
Definition at line 184 of file core_cssssm.c.
References CORE_cssssm_quark(), DAG_CORE_SSSSM, INOUT, INPUT, LOCALITY, QUARK_Insert_Task(), and VALUE.


| void QUARK_CORE_cswpab | ( | Quark * | quark, |
| Quark_Task_Flags * | task_flags, | ||
| int | i, | ||
| int | n1, | ||
| int | n2, | ||
| PLASMA_Complex32_t * | A, | ||
| int | szeA | ||
| ) |
Definition at line 85 of file core_cswpab.c.
References CORE_cswpab_quark(), DAG_CORE_SWPAB, INOUT, min, QUARK_Insert_Task(), SCRATCH, and VALUE.

| void QUARK_CORE_cswptr_ontile | ( | Quark * | quark, |
| Quark_Task_Flags * | task_flags, | ||
| PLASMA_desc | descA, | ||
| PLASMA_Complex32_t * | Aij, | ||
| int | i1, | ||
| int | i2, | ||
| int * | ipiv, | ||
| int | inc, | ||
| PLASMA_Complex32_t * | Akk, | ||
| int | ldak | ||
| ) |
Definition at line 359 of file core_claswp.c.
References CORE_cswptr_ontile_quark(), DAG_CORE_TRSM, INOUT, INPUT, LOCALITY, QUARK_Insert_Task(), and VALUE.


| void QUARK_CORE_csymm | ( | Quark * | quark, |
| Quark_Task_Flags * | task_flags, | ||
| int | side, | ||
| int | uplo, | ||
| int | m, | ||
| int | n, | ||
| int | nb, | ||
| PLASMA_Complex32_t | alpha, | ||
| PLASMA_Complex32_t * | A, | ||
| int | lda, | ||
| PLASMA_Complex32_t * | B, | ||
| int | ldb, | ||
| PLASMA_Complex32_t | beta, | ||
| PLASMA_Complex32_t * | C, | ||
| int | ldc | ||
| ) |
Definition at line 46 of file core_csymm.c.
References CORE_csymm_quark(), DAG_CORE_SYMM, INOUT, INPUT, QUARK_Insert_Task(), and VALUE.


| void QUARK_CORE_csyr2k | ( | Quark * | quark, |
| Quark_Task_Flags * | task_flags, | ||
| int | uplo, | ||
| int | trans, | ||
| int | n, | ||
| int | k, | ||
| int | nb, | ||
| PLASMA_Complex32_t | alpha, | ||
| PLASMA_Complex32_t * | A, | ||
| int | lda, | ||
| PLASMA_Complex32_t * | B, | ||
| int | LDB, | ||
| PLASMA_Complex32_t | beta, | ||
| PLASMA_Complex32_t * | C, | ||
| int | ldc | ||
| ) |
Definition at line 45 of file core_csyr2k.c.
References CORE_csyr2k_quark(), DAG_CORE_SYR2K, INOUT, INPUT, QUARK_Insert_Task(), and VALUE.


| void QUARK_CORE_csyrk | ( | Quark * | quark, |
| Quark_Task_Flags * | task_flags, | ||
| int | uplo, | ||
| int | trans, | ||
| int | n, | ||
| int | k, | ||
| int | nb, | ||
| PLASMA_Complex32_t | alpha, | ||
| PLASMA_Complex32_t * | A, | ||
| int | lda, | ||
| PLASMA_Complex32_t | beta, | ||
| PLASMA_Complex32_t * | C, | ||
| int | ldc | ||
| ) |
Definition at line 44 of file core_csyrk.c.
References CORE_csyrk_quark(), DAG_CORE_SYRK, INOUT, INPUT, QUARK_Insert_Task(), and VALUE.


| void QUARK_CORE_ctrdalg | ( | Quark * | quark, |
| Quark_Task_Flags * | task_flags, | ||
| int | uplo, | ||
| int | N, | ||
| int | NB, | ||
| PLASMA_desc * | A, | ||
| PLASMA_Complex32_t * | C, | ||
| PLASMA_Complex32_t * | S, | ||
| int | i, | ||
| int | j, | ||
| int | m, | ||
| int | grsiz, | ||
| int | BAND, | ||
| int * | PCOL, | ||
| int * | ACOL, | ||
| int * | MCOL | ||
| ) |
Definition at line 126 of file core_ctrdalg.c.
References CORE_ctrdalg_quark(), INPUT, LOCALITY, NODEP, OUTPUT, QUARK_Insert_Task(), and VALUE.


| void QUARK_CORE_ctrmm | ( | Quark * | quark, |
| Quark_Task_Flags * | task_flags, | ||
| int | side, | ||
| int | uplo, | ||
| int | transA, | ||
| int | diag, | ||
| int | m, | ||
| int | n, | ||
| int | nb, | ||
| PLASMA_Complex32_t | alpha, | ||
| PLASMA_Complex32_t * | A, | ||
| int | lda, | ||
| PLASMA_Complex32_t * | B, | ||
| int | ldb | ||
| ) |
Definition at line 47 of file core_ctrmm.c.
References CORE_ctrmm_quark(), DAG_CORE_TRMM, INOUT, INPUT, QUARK_Insert_Task(), and VALUE.


| void QUARK_CORE_ctrmm_p2 | ( | Quark * | quark, |
| Quark_Task_Flags * | task_flags, | ||
| int | side, | ||
| int | uplo, | ||
| int | transA, | ||
| int | diag, | ||
| int | m, | ||
| int | n, | ||
| int | nb, | ||
| PLASMA_Complex32_t | alpha, | ||
| PLASMA_Complex32_t * | A, | ||
| int | lda, | ||
| PLASMA_Complex32_t ** | B, | ||
| int | ldb | ||
| ) |
Definition at line 103 of file core_ctrmm.c.
References CORE_ctrmm_p2_quark(), DAG_CORE_TRMM, INOUT, INPUT, QUARK_Insert_Task(), and VALUE.

| void QUARK_CORE_ctrsm | ( | Quark * | quark, |
| Quark_Task_Flags * | task_flags, | ||
| int | side, | ||
| int | uplo, | ||
| int | transA, | ||
| int | diag, | ||
| int | m, | ||
| int | n, | ||
| int | nb, | ||
| PLASMA_Complex32_t | alpha, | ||
| PLASMA_Complex32_t * | A, | ||
| int | lda, | ||
| PLASMA_Complex32_t * | B, | ||
| int | ldb | ||
| ) |
Definition at line 46 of file core_ctrsm.c.
References CORE_ctrsm_quark(), DAG_CORE_TRSM, INOUT, INPUT, LOCALITY, QUARK_Insert_Task(), and VALUE.


| void QUARK_CORE_ctrtri | ( | Quark * | quark, |
| Quark_Task_Flags * | task_flags, | ||
| int | uplo, | ||
| int | diag, | ||
| int | n, | ||
| int | nb, | ||
| PLASMA_Complex32_t * | A, | ||
| int | lda, | ||
| PLASMA_sequence * | sequence, | ||
| PLASMA_request * | request, | ||
| int | iinfo | ||
| ) |
Definition at line 40 of file core_ctrtri.c.
References CORE_ctrtri_quark(), INOUT, QUARK_Insert_Task(), and VALUE.


| void QUARK_CORE_ctslqt | ( | Quark * | quark, |
| Quark_Task_Flags * | task_flags, | ||
| int | m, | ||
| int | n, | ||
| int | ib, | ||
| int | nb, | ||
| PLASMA_Complex32_t * | A1, | ||
| int | lda1, | ||
| PLASMA_Complex32_t * | A2, | ||
| int | lda2, | ||
| PLASMA_Complex32_t * | T, | ||
| int | ldt | ||
| ) |
Definition at line 218 of file core_ctslqt.c.
References CORE_ctslqt_quark(), DAG_CORE_TSLQT, INOUT, LOCALITY, OUTPUT, QUARK_Insert_Task(), QUARK_REGION_D, QUARK_REGION_L, SCRATCH, and VALUE.


| void QUARK_CORE_ctsmlq | ( | Quark * | quark, |
| Quark_Task_Flags * | task_flags, | ||
| int | side, | ||
| int | trans, | ||
| int | m1, | ||
| int | n1, | ||
| int | m2, | ||
| int | n2, | ||
| int | k, | ||
| int | ib, | ||
| int | nb, | ||
| PLASMA_Complex32_t * | A1, | ||
| int | lda1, | ||
| PLASMA_Complex32_t * | A2, | ||
| int | lda2, | ||
| PLASMA_Complex32_t * | V, | ||
| int | ldv, | ||
| PLASMA_Complex32_t * | T, | ||
| int | ldt | ||
| ) |
Definition at line 263 of file core_ctsmlq.c.
References CORE_ctsmlq_quark(), DAG_CORE_TSMLQ, INOUT, INPUT, LOCALITY, PlasmaLeft, QUARK_Insert_Task(), SCRATCH, and VALUE.


| void QUARK_CORE_ctsmlq_corner | ( | Quark * | quark, |
| Quark_Task_Flags * | task_flags, | ||
| int | m1, | ||
| int | n1, | ||
| int | m2, | ||
| int | n2, | ||
| int | m3, | ||
| int | n3, | ||
| int | k, | ||
| int | ib, | ||
| int | nb, | ||
| PLASMA_Complex32_t * | A1, | ||
| int | lda1, | ||
| PLASMA_Complex32_t * | A2, | ||
| int | lda2, | ||
| PLASMA_Complex32_t * | A3, | ||
| int | lda3, | ||
| PLASMA_Complex32_t * | V, | ||
| int | ldv, | ||
| PLASMA_Complex32_t * | T, | ||
| int | ldt | ||
| ) |
Definition at line 219 of file core_ctsmlq_corner.c.
References CORE_ctsmlq_corner_quark(), INOUT, INPUT, QUARK_Insert_Task(), QUARK_REGION_D, QUARK_REGION_U, SCRATCH, and VALUE.


| void QUARK_CORE_ctsmlq_hetra1 | ( | Quark * | quark, |
| Quark_Task_Flags * | task_flags, | ||
| int | side, | ||
| int | trans, | ||
| int | m1, | ||
| int | n1, | ||
| int | m2, | ||
| int | n2, | ||
| int | k, | ||
| int | ib, | ||
| int | nb, | ||
| PLASMA_Complex32_t * | A1, | ||
| int | lda1, | ||
| PLASMA_Complex32_t * | A2, | ||
| int | lda2, | ||
| PLASMA_Complex32_t * | V, | ||
| int | ldv, | ||
| PLASMA_Complex32_t * | T, | ||
| int | ldt | ||
| ) |
Definition at line 174 of file core_ctsmlq_hetra1.c.
References CORE_ctsmlq_hetra1_quark(), INOUT, INPUT, PlasmaLeft, QUARK_Insert_Task(), QUARK_REGION_D, QUARK_REGION_U, SCRATCH, and VALUE.


| void QUARK_CORE_ctsmqr | ( | Quark * | quark, |
| Quark_Task_Flags * | task_flags, | ||
| int | side, | ||
| int | trans, | ||
| int | m1, | ||
| int | n1, | ||
| int | m2, | ||
| int | n2, | ||
| int | k, | ||
| int | ib, | ||
| int | nb, | ||
| PLASMA_Complex32_t * | A1, | ||
| int | lda1, | ||
| PLASMA_Complex32_t * | A2, | ||
| int | lda2, | ||
| PLASMA_Complex32_t * | V, | ||
| int | ldv, | ||
| PLASMA_Complex32_t * | T, | ||
| int | ldt | ||
| ) |
Definition at line 258 of file core_ctsmqr.c.
References CORE_ctsmqr_quark(), DAG_CORE_TSMQR, INOUT, INPUT, LOCALITY, PlasmaLeft, QUARK_Insert_Task(), SCRATCH, and VALUE.


| void QUARK_CORE_ctsmqr_corner | ( | Quark * | quark, |
| Quark_Task_Flags * | task_flags, | ||
| int | m1, | ||
| int | n1, | ||
| int | m2, | ||
| int | n2, | ||
| int | m3, | ||
| int | n3, | ||
| int | k, | ||
| int | ib, | ||
| int | nb, | ||
| PLASMA_Complex32_t * | A1, | ||
| int | lda1, | ||
| PLASMA_Complex32_t * | A2, | ||
| int | lda2, | ||
| PLASMA_Complex32_t * | A3, | ||
| int | lda3, | ||
| PLASMA_Complex32_t * | V, | ||
| int | ldv, | ||
| PLASMA_Complex32_t * | T, | ||
| int | ldt | ||
| ) |
Definition at line 214 of file core_ctsmqr_corner.c.
References CORE_ctsmqr_corner_quark(), INOUT, INPUT, QUARK_Insert_Task(), QUARK_REGION_D, QUARK_REGION_L, SCRATCH, and VALUE.


| void QUARK_CORE_ctsmqr_hetra1 | ( | Quark * | quark, |
| Quark_Task_Flags * | task_flags, | ||
| int | side, | ||
| int | trans, | ||
| int | m1, | ||
| int | n1, | ||
| int | m2, | ||
| int | n2, | ||
| int | k, | ||
| int | ib, | ||
| int | nb, | ||
| PLASMA_Complex32_t * | A1, | ||
| int | lda1, | ||
| PLASMA_Complex32_t * | A2, | ||
| int | lda2, | ||
| PLASMA_Complex32_t * | V, | ||
| int | ldv, | ||
| PLASMA_Complex32_t * | T, | ||
| int | ldt | ||
| ) |
Definition at line 173 of file core_ctsmqr_hetra1.c.
References CORE_ctsmqr_hetra1_quark(), INOUT, INPUT, PlasmaLeft, QUARK_Insert_Task(), QUARK_REGION_D, QUARK_REGION_L, SCRATCH, and VALUE.


| void QUARK_CORE_ctsqrt | ( | Quark * | quark, |
| Quark_Task_Flags * | task_flags, | ||
| int | m, | ||
| int | n, | ||
| int | ib, | ||
| int | nb, | ||
| PLASMA_Complex32_t * | A1, | ||
| int | lda1, | ||
| PLASMA_Complex32_t * | A2, | ||
| int | lda2, | ||
| PLASMA_Complex32_t * | T, | ||
| int | ldt | ||
| ) |
Definition at line 209 of file core_ctsqrt.c.
References CORE_ctsqrt_quark(), DAG_CORE_TSQRT, INOUT, LOCALITY, OUTPUT, QUARK_Insert_Task(), QUARK_REGION_D, QUARK_REGION_U, SCRATCH, and VALUE.


| void QUARK_CORE_ctstrf | ( | Quark * | quark, |
| Quark_Task_Flags * | task_flags, | ||
| int | m, | ||
| int | n, | ||
| int | ib, | ||
| int | nb, | ||
| PLASMA_Complex32_t * | U, | ||
| int | ldu, | ||
| PLASMA_Complex32_t * | A, | ||
| int | lda, | ||
| PLASMA_Complex32_t * | L, | ||
| int | ldl, | ||
| int * | IPIV, | ||
| PLASMA_sequence * | sequence, | ||
| PLASMA_request * | request, | ||
| PLASMA_bool | check_info, | ||
| int | iinfo | ||
| ) |
Definition at line 220 of file core_ctstrf.c.
References CORE_ctstrf_quark(), DAG_CORE_TSTRF, INOUT, LOCALITY, OUTPUT, QUARK_Insert_Task(), QUARK_REGION_D, QUARK_REGION_U, SCRATCH, and VALUE.


| void QUARK_CORE_cttlqt | ( | Quark * | quark, |
| Quark_Task_Flags * | task_flags, | ||
| int | m, | ||
| int | n, | ||
| int | ib, | ||
| int | nb, | ||
| PLASMA_Complex32_t * | A1, | ||
| int | lda1, | ||
| PLASMA_Complex32_t * | A2, | ||
| int | lda2, | ||
| PLASMA_Complex32_t * | T, | ||
| int | ldt | ||
| ) |
Definition at line 244 of file core_cttlqt.c.
References CORE_cttlqt_quark(), DAG_CORE_TTLQT, INOUT, LOCALITY, OUTPUT, QUARK_Insert_Task(), QUARK_REGION_D, QUARK_REGION_L, SCRATCH, and VALUE.


| void QUARK_CORE_cttmlq | ( | Quark * | quark, |
| Quark_Task_Flags * | task_flags, | ||
| int | side, | ||
| int | trans, | ||
| int | m1, | ||
| int | n1, | ||
| int | m2, | ||
| int | n2, | ||
| int | k, | ||
| int | ib, | ||
| int | nb, | ||
| PLASMA_Complex32_t * | A1, | ||
| int | lda1, | ||
| PLASMA_Complex32_t * | A2, | ||
| int | lda2, | ||
| PLASMA_Complex32_t * | V, | ||
| int | ldv, | ||
| PLASMA_Complex32_t * | T, | ||
| int | ldt | ||
| ) |
Definition at line 259 of file core_cttmlq.c.
References CORE_cttmlq_quark(), DAG_CORE_TTMLQ, INOUT, INPUT, PlasmaLeft, QUARK_Insert_Task(), QUARK_REGION_D, QUARK_REGION_L, SCRATCH, and VALUE.


| void QUARK_CORE_cttmqr | ( | Quark * | quark, |
| Quark_Task_Flags * | task_flags, | ||
| int | side, | ||
| int | trans, | ||
| int | m1, | ||
| int | n1, | ||
| int | m2, | ||
| int | n2, | ||
| int | k, | ||
| int | ib, | ||
| int | nb, | ||
| PLASMA_Complex32_t * | A1, | ||
| int | lda1, | ||
| PLASMA_Complex32_t * | A2, | ||
| int | lda2, | ||
| PLASMA_Complex32_t * | V, | ||
| int | ldv, | ||
| PLASMA_Complex32_t * | T, | ||
| int | ldt | ||
| ) |
Definition at line 251 of file core_cttmqr.c.
References CORE_cttmqr_quark(), DAG_CORE_TTMQR, INOUT, INPUT, PlasmaLeft, QUARK_Insert_Task(), QUARK_REGION_D, QUARK_REGION_U, SCRATCH, and VALUE.


| void QUARK_CORE_cttqrt | ( | Quark * | quark, |
| Quark_Task_Flags * | task_flags, | ||
| int | m, | ||
| int | n, | ||
| int | ib, | ||
| int | nb, | ||
| PLASMA_Complex32_t * | A1, | ||
| int | lda1, | ||
| PLASMA_Complex32_t * | A2, | ||
| int | lda2, | ||
| PLASMA_Complex32_t * | T, | ||
| int | ldt | ||
| ) |
Definition at line 244 of file core_cttqrt.c.
References CORE_cttqrt_quark(), DAG_CORE_TTQRT, INOUT, LOCALITY, OUTPUT, QUARK_Insert_Task(), QUARK_REGION_D, QUARK_REGION_U, SCRATCH, and VALUE.


| void QUARK_CORE_cunmlq | ( | Quark * | quark, |
| Quark_Task_Flags * | task_flags, | ||
| int | side, | ||
| int | trans, | ||
| int | m, | ||
| int | n, | ||
| int | ib, | ||
| int | nb, | ||
| int | k, | ||
| PLASMA_Complex32_t * | A, | ||
| int | lda, | ||
| PLASMA_Complex32_t * | T, | ||
| int | ldt, | ||
| PLASMA_Complex32_t * | C, | ||
| int | ldc | ||
| ) |
Definition at line 231 of file core_cunmlq.c.
References CORE_cunmlq_quark(), DAG_CORE_UNMLQ, INOUT, INPUT, QUARK_Insert_Task(), QUARK_REGION_U, SCRATCH, and VALUE.


| void QUARK_CORE_cunmqr | ( | Quark * | quark, |
| Quark_Task_Flags * | task_flags, | ||
| int | side, | ||
| int | trans, | ||
| int | m, | ||
| int | n, | ||
| int | k, | ||
| int | ib, | ||
| int | nb, | ||
| PLASMA_Complex32_t * | A, | ||
| int | lda, | ||
| PLASMA_Complex32_t * | T, | ||
| int | ldt, | ||
| PLASMA_Complex32_t * | C, | ||
| int | ldc | ||
| ) |
Definition at line 224 of file core_cunmqr.c.
References CORE_cunmqr_quark(), DAG_CORE_UNMQR, INOUT, INPUT, QUARK_Insert_Task(), QUARK_REGION_L, SCRATCH, and VALUE.


| void QUARK_CORE_scasum | ( | Quark * | quark, |
| Quark_Task_Flags * | task_flags, | ||
| PLASMA_enum | storev, | ||
| PLASMA_enum | uplo, | ||
| int | m, | ||
| int | n, | ||
| PLASMA_Complex32_t * | A, | ||
| int | lda, | ||
| int | szeA, | ||
| float * | work, | ||
| int | szeW | ||
| ) |
Definition at line 95 of file core_scasum.c.
References CORE_scasum_quark(), INOUT, INPUT, QUARK_Insert_Task(), and VALUE.

| void QUARK_CORE_scasum_f1 | ( | Quark * | quark, |
| Quark_Task_Flags * | task_flags, | ||
| PLASMA_enum | storev, | ||
| PLASMA_enum | uplo, | ||
| int | m, | ||
| int | n, | ||
| PLASMA_Complex32_t * | A, | ||
| int | lda, | ||
| int | szeA, | ||
| float * | work, | ||
| int | szeW, | ||
| float * | fake, | ||
| int | szeF | ||
| ) |
Definition at line 136 of file core_scasum.c.
References CORE_scasum_f1_quark(), DAG_CORE_ASUM, GATHERV, INOUT, INPUT, OUTPUT, QUARK_Insert_Task(), and VALUE.

