|
PLASMA
2.4.5
PLASMA - Parallel Linear Algebra for Scalable Multi-core Architectures
|

Go to the source code of this file.
Functions | |
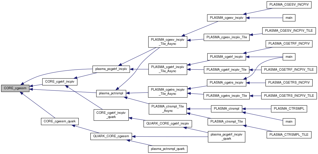
| int | CORE_cgessm (int M, int N, int K, int IB, int *IPIV, PLASMA_Complex32_t *L, int LDL, PLASMA_Complex32_t *A, int LDA) |
| void | QUARK_CORE_cgessm (Quark *quark, Quark_Task_Flags *task_flags, int m, int n, int k, int ib, int nb, int *IPIV, PLASMA_Complex32_t *L, int ldl, PLASMA_Complex32_t *A, int lda) |
| void | CORE_cgessm_quark (Quark *quark) |
PLASMA core_blas kernel PLASMA is a software package provided by Univ. of Tennessee, Univ. of California Berkeley and Univ. of Colorado Denver
Definition in file core_cgessm.c.
| int CORE_cgessm | ( | int | M, |
| int | N, | ||
| int | K, | ||
| int | IB, | ||
| int * | IPIV, | ||
| PLASMA_Complex32_t * | L, | ||
| int | LDL, | ||
| PLASMA_Complex32_t * | A, | ||
| int | LDA | ||
| ) |
CORE_cgessm applies the factor L computed by CORE_cgetrf_incpiv to a complex M-by-N tile A.
| [in] | M | The number of rows of the tile A. M >= 0. |
| [in] | N | The number of columns of the tile A. N >= 0. |
| [in] | K | |
| [in] | IB | The inner-blocking size. IB >= 0. |
| [in] | IPIV | as returned by CORE_cgetrf_incpiv. |
| [in] | L | The NB-by-NB lower triangular tile. |
| [in] | LDL | The leading dimension of the array L. LDL >= max(1,NB). |
| [in,out] | A | On entry, the M-by-N tile A. On exit, updated by the application of L. |
| [in] | LDA | The leading dimension of the array A. LDA >= max(1,M). |
| PLASMA_SUCCESS | successful exit |
| <0 | if INFO = -k, the k-th argument had an illegal value |
Definition at line 68 of file core_cgessm.c.
References cblas_cgemm(), cblas_ctrsm(), CBLAS_SADDR, CblasColMajor, CblasLeft, CblasLower, CblasNoTrans, CblasUnit, coreblas_error, max, min, and PLASMA_SUCCESS.


| void CORE_cgessm_quark | ( | Quark * | quark | ) |
Definition at line 172 of file core_cgessm.c.
References A, CORE_cgessm(), IPIV, L, and quark_unpack_args_9.


| void QUARK_CORE_cgessm | ( | Quark * | quark, |
| Quark_Task_Flags * | task_flags, | ||
| int | m, | ||
| int | n, | ||
| int | k, | ||
| int | ib, | ||
| int | nb, | ||
| int * | IPIV, | ||
| PLASMA_Complex32_t * | L, | ||
| int | ldl, | ||
| PLASMA_Complex32_t * | A, | ||
| int | lda | ||
| ) |
Definition at line 145 of file core_cgessm.c.
References CORE_cgessm_quark(), DAG_CORE_GESSM, INOUT, INPUT, QUARK_Insert_Task(), QUARK_REGION_L, and VALUE.

