|
PLASMA
2.4.5
PLASMA - Parallel Linear Algebra for Scalable Multi-core Architectures
|

Go to the source code of this file.
Functions | |
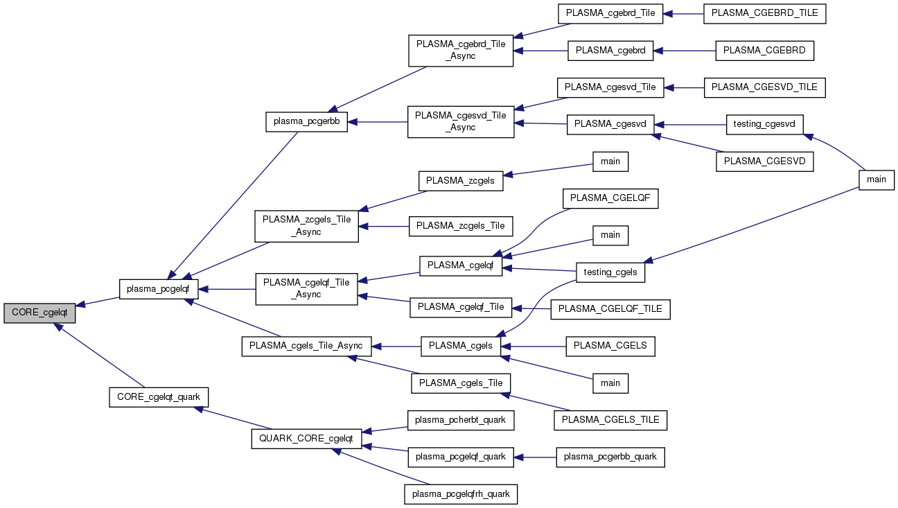
| int | CORE_cgelqt (int M, int N, int IB, PLASMA_Complex32_t *A, int LDA, PLASMA_Complex32_t *T, int LDT, PLASMA_Complex32_t *TAU, PLASMA_Complex32_t *WORK) |
| void | QUARK_CORE_cgelqt (Quark *quark, Quark_Task_Flags *task_flags, int m, int n, int ib, int nb, PLASMA_Complex32_t *A, int lda, PLASMA_Complex32_t *T, int ldt) |
| void | CORE_cgelqt_quark (Quark *quark) |
PLASMA core_blas kernel PLASMA is a software package provided by Univ. of Tennessee, Univ. of California Berkeley and Univ. of Colorado Denver
Definition in file core_cgelqt.c.
| int CORE_cgelqt | ( | int | M, |
| int | N, | ||
| int | IB, | ||
| PLASMA_Complex32_t * | A, | ||
| int | LDA, | ||
| PLASMA_Complex32_t * | T, | ||
| int | LDT, | ||
| PLASMA_Complex32_t * | TAU, | ||
| PLASMA_Complex32_t * | WORK | ||
| ) |
CORE_cgelqt - computes a LQ factorization of a complex M-by-N tile A: A = L * Q.
The tile Q is represented as a product of elementary reflectors
Q = H(k)' . . . H(2)' H(1)', where k = min(M,N).
Each H(i) has the form
H(i) = I - tau * v * v'
where tau is a complex scalar, and v is a complex vector with v(1:i-1) = 0 and v(i) = 1; conjfg(v(i+1:n)) is stored on exit in A(i,i+1:n), and tau in TAU(i).
| [in] | M | The number of rows of the tile A. M >= 0. |
| [in] | N | The number of columns of the tile A. N >= 0. |
| [in] | IB | The inner-blocking size. IB >= 0. |
| [in,out] | A | On entry, the M-by-N tile A. On exit, the elements on and below the diagonal of the array contain the M-by-min(M,N) lower trapezoidal tile L (L is lower triangular if M <= N); the elements above the diagonal, with the array TAU, represent the unitary tile Q as a product of elementary reflectors (see Further Details). |
| [in] | LDA | The leading dimension of the array A. LDA >= max(1,M). |
| [out] | T | The IB-by-N triangular factor T of the block reflector. T is upper triangular by block (economic storage); The rest of the array is not referenced. |
| [in] | LDT | The leading dimension of the array T. LDT >= IB. |
| [out] | TAU | The scalar factors of the elementary reflectors (see Further Details). |
| [out] | WORK |
| PLASMA_SUCCESS | successful exit |
| <0 | if -i, the i-th argument had an illegal value |
Definition at line 85 of file core_cgelqt.c.
References coreblas_error, lapack_const, max, min, PLASMA_SUCCESS, PlasmaForward, PlasmaNoTrans, PlasmaRight, and PlasmaRowwise.

| void CORE_cgelqt_quark | ( | Quark * | quark | ) |
Definition at line 180 of file core_cgelqt.c.
References A, CORE_cgelqt(), quark_unpack_args_9, T, and TAU.


| void QUARK_CORE_cgelqt | ( | Quark * | quark, |
| Quark_Task_Flags * | task_flags, | ||
| int | m, | ||
| int | n, | ||
| int | ib, | ||
| int | nb, | ||
| PLASMA_Complex32_t * | A, | ||
| int | lda, | ||
| PLASMA_Complex32_t * | T, | ||
| int | ldt | ||
| ) |
Definition at line 154 of file core_cgelqt.c.
References CORE_cgelqt_quark(), DAG_CORE_GELQT, INOUT, OUTPUT, QUARK_Insert_Task(), SCRATCH, and VALUE.

