|
PLASMA
2.4.5
PLASMA - Parallel Linear Algebra for Scalable Multi-core Architectures
|

Go to the source code of this file.
Macros | |
| #define | COMPLEX |
Functions | |
| int | CORE_cttqrt (int M, int N, int IB, PLASMA_Complex32_t *A1, int LDA1, PLASMA_Complex32_t *A2, int LDA2, PLASMA_Complex32_t *T, int LDT, PLASMA_Complex32_t *TAU, PLASMA_Complex32_t *WORK) |
| void | QUARK_CORE_cttqrt (Quark *quark, Quark_Task_Flags *task_flags, int m, int n, int ib, int nb, PLASMA_Complex32_t *A1, int lda1, PLASMA_Complex32_t *A2, int lda2, PLASMA_Complex32_t *T, int ldt) |
| void | CORE_cttqrt_quark (Quark *quark) |
PLASMA core_blas kernel PLASMA is a software package provided by Univ. of Tennessee, Univ. of California Berkeley and Univ. of Colorado Denver
Definition in file core_cttqrt.c.
| #define COMPLEX |
Definition at line 20 of file core_cttqrt.c.
| int CORE_cttqrt | ( | int | M, |
| int | N, | ||
| int | IB, | ||
| PLASMA_Complex32_t * | A1, | ||
| int | LDA1, | ||
| PLASMA_Complex32_t * | A2, | ||
| int | LDA2, | ||
| PLASMA_Complex32_t * | T, | ||
| int | LDT, | ||
| PLASMA_Complex32_t * | TAU, | ||
| PLASMA_Complex32_t * | WORK | ||
| ) |
CORE_cttqrt computes a QR factorization of a rectangular matrix formed by coupling a complex N-by-N upper triangular tile A1 on top of a complex M-by-N upper trapezoidal tile A2:
| A1 | = Q * R | A2 |
The tile Q is represented as a product of elementary reflectors
Q = H(1) H(2) . . . H(k), where k = min(M,N).
Each H(i) has the form
H(i) = I - tau * v * v'
where tau is a complex scalar, and v is a complex vector with v(1:i-1) = 0 and v(i) = 1; v(i+1:m) is stored on exit in A2(1:m,i), and tau in TAU(i).
| [in] | M | The number of rows of the tile A2. M >= 0. |
| [in] | N | The number of columns of the tile A1 and A2. N >= 0. |
| [in] | IB | The inner-blocking size. IB >= 0. |
| [in,out] | A1 | On entry, the N-by-N tile A1. On exit, the elements on and above the diagonal of the array contain the N-by-N upper trapezoidal tile R; the elements below the diagonal are not referenced. |
| [in] | LDA1 | The leading dimension of the array A1. LDA1 >= max(1,N). |
| [in,out] | A2 | On entry, the M-by-N upper triangular tile A2. On exit, the elements on and above the diagonal of the array with the array TAU, represent the unitary tile Q as a product of elementary reflectors (see Further Details). |
| [in] | LDA2 | The leading dimension of the array A2. LDA2 >= max(1,M). |
| [out] | T | The IB-by-N triangular factor T of the block reflector. T is upper triangular by block (economic storage); The rest of the array is not referenced. |
| [in] | LDT | The leading dimension of the array T. LDT >= IB. |
| [out] | TAU | The scalar factors of the elementary reflectors (see Further Details). |
| [in,out] | WORK |
| PLASMA_SUCCESS | successful exit |
| <0 | if -i, the i-th argument had an illegal value |
Definition at line 100 of file core_cttqrt.c.
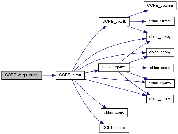
References cblas_caxpy(), cblas_ccopy(), cblas_cgemv(), cblas_cgerc(), cblas_ctrmv(), CBLAS_SADDR, CblasColMajor, CORE_claset(), CORE_cparfb(), CORE_cpemv(), coreblas_error, max, min, PLASMA_SUCCESS, PlasmaColumnwise, PlasmaConjTrans, PlasmaForward, PlasmaLeft, PlasmaNonUnit, PlasmaNoTrans, PlasmaUpper, and PlasmaUpperLower.


| void CORE_cttqrt_quark | ( | Quark * | quark | ) |
Definition at line 273 of file core_cttqrt.c.
References CORE_cttqrt(), quark_unpack_args_11, T, and TAU.


| void QUARK_CORE_cttqrt | ( | Quark * | quark, |
| Quark_Task_Flags * | task_flags, | ||
| int | m, | ||
| int | n, | ||
| int | ib, | ||
| int | nb, | ||
| PLASMA_Complex32_t * | A1, | ||
| int | lda1, | ||
| PLASMA_Complex32_t * | A2, | ||
| int | lda2, | ||
| PLASMA_Complex32_t * | T, | ||
| int | ldt | ||
| ) |
Definition at line 244 of file core_cttqrt.c.
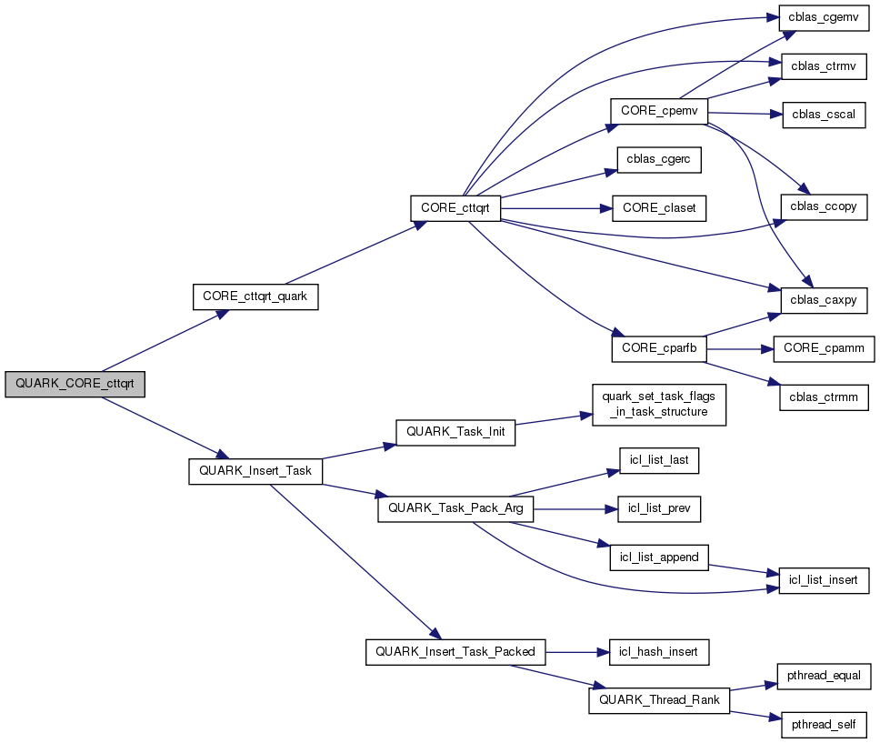
References CORE_cttqrt_quark(), DAG_CORE_TTQRT, INOUT, LOCALITY, OUTPUT, QUARK_Insert_Task(), QUARK_REGION_D, QUARK_REGION_U, SCRATCH, and VALUE.

