|
PLASMA
2.4.5
PLASMA - Parallel Linear Algebra for Scalable Multi-core Architectures
|

Go to the source code of this file.
Macros | |
| #define | REAL |
Functions | |
| int | CORE_dlarfx2 (int side, int N, double V, double TAU, double *C1, int LDC1, double *C2, int LDC2) |
| int | CORE_dlarfx2c (int uplo, double V, double TAU, double *C1, double *C2, double *C3) |
| int | CORE_dlarfx2ce (int uplo, double *V, double *TAU, double *C1, double *C2, double *C3) |
| int | CORE_dhbelr (int uplo, int N, PLASMA_desc *A, double *V, double *TAU, int st, int ed, int eltsize) |
| int | CORE_dhbrce (int uplo, int N, PLASMA_desc *A, double *V, double *TAU, int st, int ed, int eltsize) |
| int | CORE_dhblrx (int uplo, int N, PLASMA_desc *A, double *V, double *TAU, int st, int ed, int eltsize) |
| int | CORE_dgbelr (int uplo, int N, PLASMA_desc *A, double *V, double *TAU, int st, int ed, int eltsize) |
| int | CORE_dgbrce (int uplo, int N, PLASMA_desc *A, double *V, double *TAU, int st, int ed, int eltsize) |
| int | CORE_dgblrx (int uplo, int N, PLASMA_desc *A, double *V, double *TAU, int st, int ed, int eltsize) |
| void | CORE_dasum (int storev, int uplo, int M, int N, double *A, int lda, double *work) |
| void | CORE_dgeadd (int M, int N, double alpha, double *A, int LDA, double *B, int LDB) |
| void | CORE_dbrdalg (PLASMA_enum uplo, int N, int NB, PLASMA_desc *pA, double *C, double *S, int i, int j, int m, int grsiz) |
| int | CORE_dgelqt (int M, int N, int IB, double *A, int LDA, double *T, int LDT, double *TAU, double *WORK) |
| void | CORE_dgemm (int transA, int transB, int M, int N, int K, double alpha, double *A, int LDA, double *B, int LDB, double beta, double *C, int LDC) |
| int | CORE_dgeqrt (int M, int N, int IB, double *A, int LDA, double *T, int LDT, double *TAU, double *WORK) |
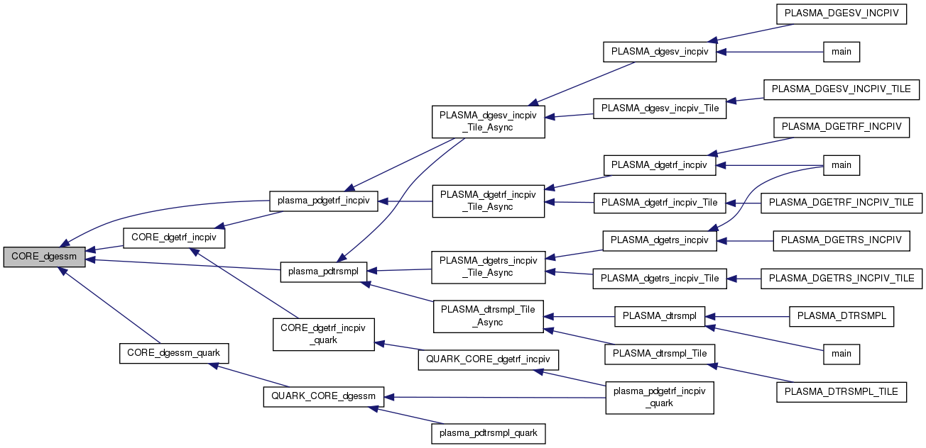
| int | CORE_dgessm (int M, int N, int K, int IB, int *IPIV, double *L, int LDL, double *A, int LDA) |
| int | CORE_dgetrf (int M, int N, double *A, int LDA, int *IPIV, int *INFO) |
| int | CORE_dgetrf_incpiv (int M, int N, int IB, double *A, int LDA, int *IPIV, int *INFO) |
| int | CORE_dgetrf_reclap (const int M, const int N, double *A, const int LDA, int *IPIV, int *info) |
| int | CORE_dgetrf_rectil (const PLASMA_desc A, int *IPIV, int *info) |
| void | CORE_dgetrip (int m, int n, double *A, double *work) |
| void | CORE_dlacpy (PLASMA_enum uplo, int M, int N, double *A, int LDA, double *B, int LDB) |
| void | CORE_dlange (int norm, int M, int N, double *A, int LDA, double *work, double *normA) |
| void | CORE_dlansy (int norm, int uplo, int N, double *A, int LDA, double *work, double *normA) |
| void | CORE_dlaset (PLASMA_enum uplo, int n1, int n2, double alpha, double beta, double *tileA, int ldtilea) |
| void | CORE_dlaset2 (PLASMA_enum uplo, int n1, int n2, double alpha, double *tileA, int ldtilea) |
| void | CORE_dlaswp (int N, double *A, int LDA, int I1, int I2, int *IPIV, int INC) |
| int | CORE_dlaswp_ontile (PLASMA_desc descA, int i1, int i2, int *ipiv, int inc) |
| int | CORE_dlaswpc_ontile (PLASMA_desc descA, int i1, int i2, int *ipiv, int inc) |
| void | CORE_dlauum (int uplo, int N, double *A, int LDA) |
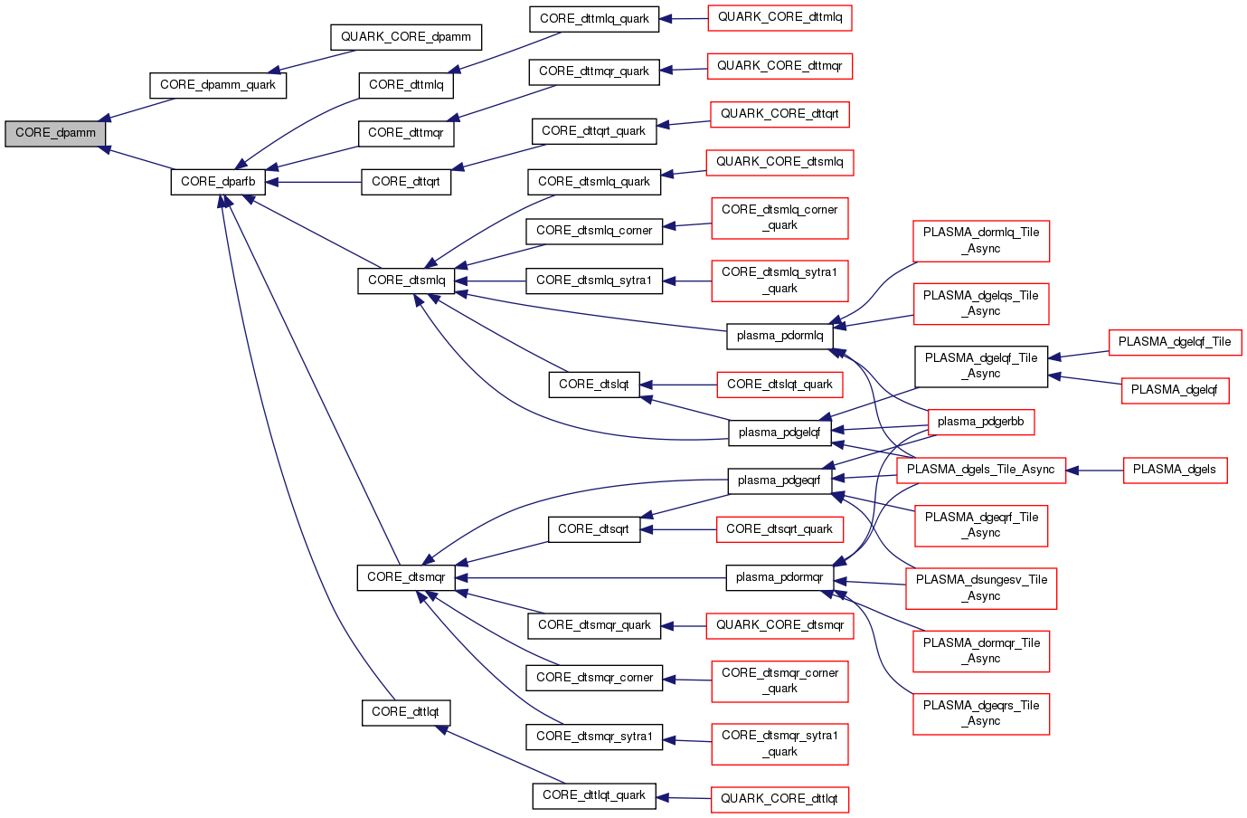
| int | CORE_dpamm (int op, int side, int storev, int M, int N, int K, int L, double *A1, int LDA1, double *A2, int LDA2, double *V, int LDV, double *W, int LDW) |
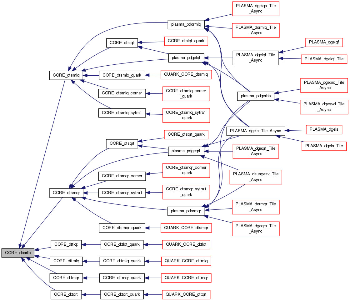
| int | CORE_dparfb (int side, int trans, int direct, int storev, int M1, int N1, int M2, int N2, int K, int L, double *A1, int LDA1, double *A2, int LDA2, double *V, int LDV, double *T, int LDT, double *WORK, int LDWORK) |
| int | CORE_dpemv (int trans, int storev, int M, int N, int L, double ALPHA, double *A, int LDA, double *X, int INCX, double BETA, double *Y, int INCY, double *WORK) |
| void | CORE_dplgsy (double bump, int m, int n, double *A, int lda, int bigM, int m0, int n0, unsigned long long int seed) |
| void | CORE_dplrnt (int m, int n, double *A, int lda, int bigM, int m0, int n0, unsigned long long int seed) |
| void | CORE_dpotrf (int uplo, int N, double *A, int LDA, int *INFO) |
| void | CORE_dshift (int s, int m, int n, int L, double *A) |
| void | CORE_dshiftw (int s, int cl, int m, int n, int L, double *A, double *W) |
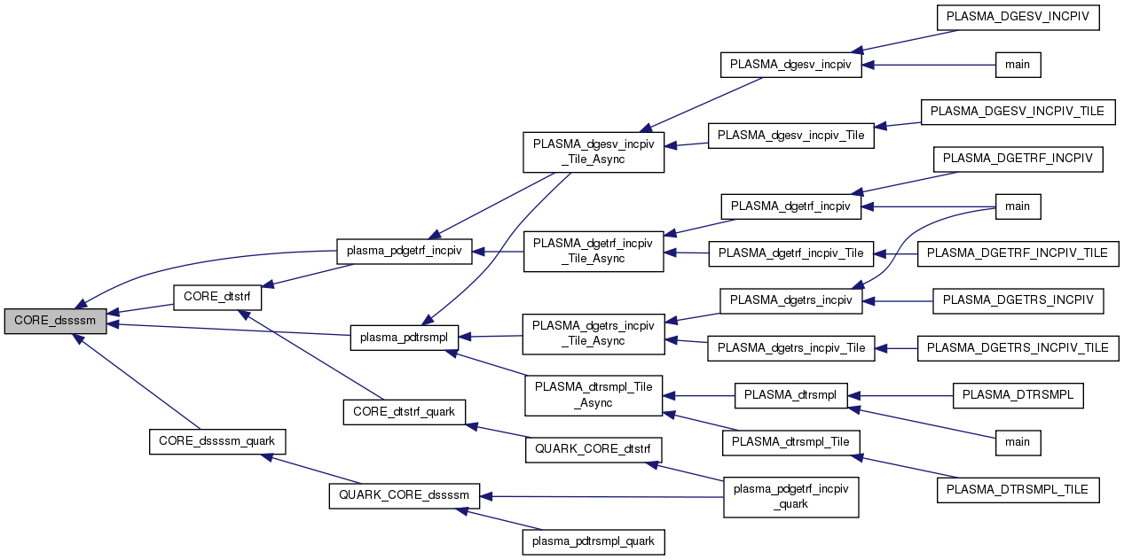
| int | CORE_dssssm (int M1, int N1, int M2, int N2, int K, int IB, double *A1, int LDA1, double *A2, int LDA2, double *L1, int LDL1, double *L2, int LDL2, int *IPIV) |
| void | CORE_dsymm (int side, int uplo, int M, int N, double alpha, double *A, int LDA, double *B, int LDB, double beta, double *C, int LDC) |
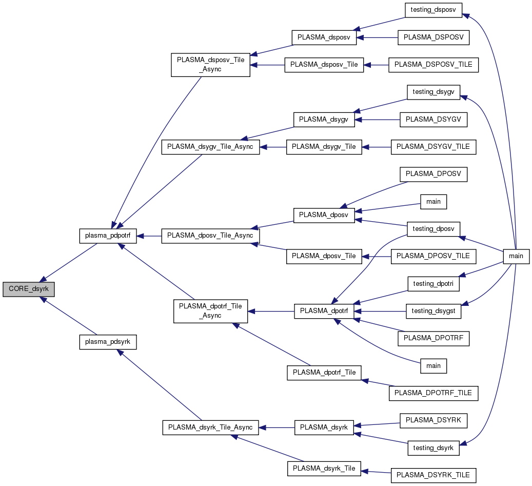
| void | CORE_dsyrk (int uplo, int trans, int N, int K, double alpha, double *A, int LDA, double beta, double *C, int LDC) |
| void | CORE_dsyr2k (int uplo, int trans, int N, int K, double alpha, double *A, int LDA, double *B, int LDB, double beta, double *C, int LDC) |
| void | CORE_dswpab (int i, int n1, int n2, double *A, double *work) |
| int | CORE_dswptr_ontile (PLASMA_desc descA, int i1, int i2, int *ipiv, int inc, double *Akk, int ldak) |
| void | CORE_dtrdalg (PLASMA_enum uplo, int N, int NB, PLASMA_desc *pA, double *C, double *S, int i, int j, int m, int grsiz) |
| void | CORE_dtrmm (int side, int uplo, int transA, int diag, int M, int N, double alpha, double *A, int LDA, double *B, int LDB) |
| void | CORE_dtrsm (int side, int uplo, int transA, int diag, int M, int N, double alpha, double *A, int LDA, double *B, int LDB) |
| void | CORE_dtrtri (int uplo, int diag, int N, double *A, int LDA, int *info) |
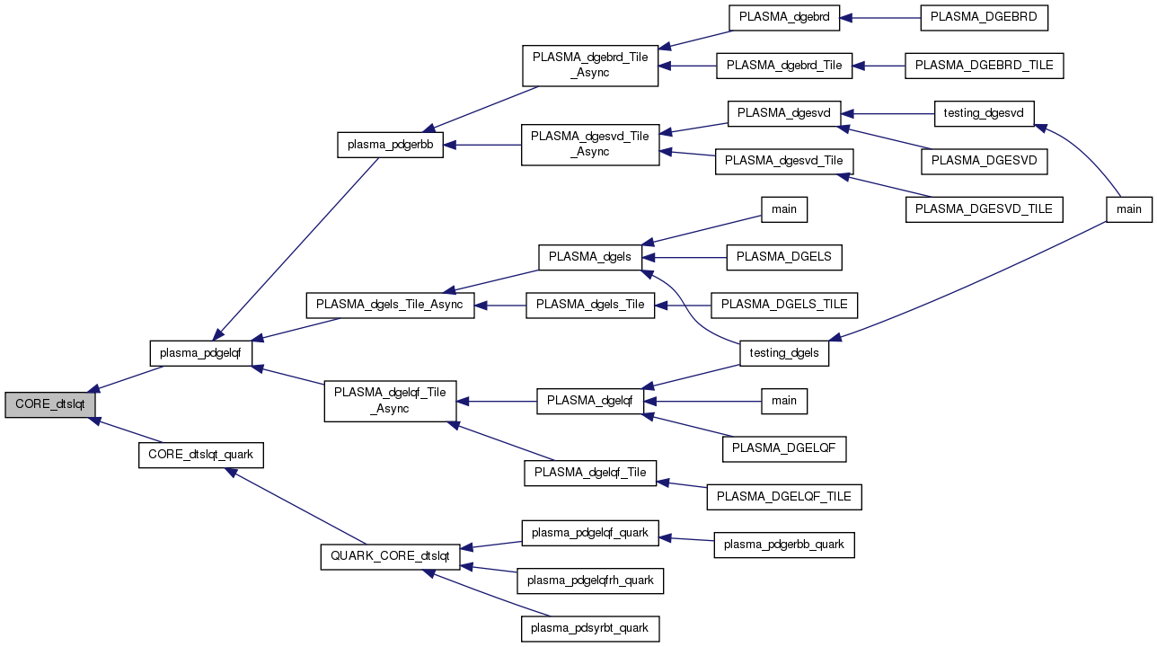
| int | CORE_dtslqt (int M, int N, int IB, double *A1, int LDA1, double *A2, int LDA2, double *T, int LDT, double *TAU, double *WORK) |
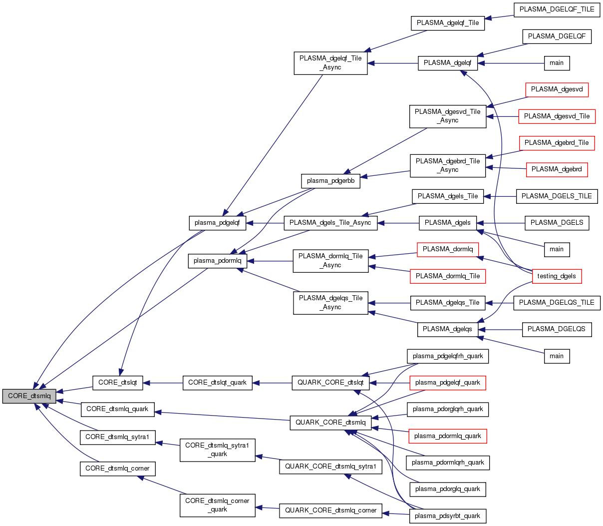
| int | CORE_dtsmlq (int side, int trans, int M1, int N1, int M2, int N2, int K, int IB, double *A1, int LDA1, double *A2, int LDA2, double *V, int LDV, double *T, int LDT, double *WORK, int LDWORK) |
| int | CORE_dtsmlq_corner (int m1, int n1, int m2, int n2, int m3, int n3, int k, int ib, int nb, double *A1, int lda1, double *A2, int lda2, double *A3, int lda3, double *V, int ldv, double *T, int ldt, double *WORK, int ldwork) |
| int | CORE_dtsmlq_sytra1 (int side, int trans, int m1, int n1, int m2, int n2, int k, int ib, double *A1, int lda1, double *A2, int lda2, double *V, int ldv, double *T, int ldt, double *WORK, int ldwork) |
| int | CORE_dtsmqr (int side, int trans, int M1, int N1, int M2, int N2, int K, int IB, double *A1, int LDA1, double *A2, int LDA2, double *V, int LDV, double *T, int LDT, double *WORK, int LDWORK) |
| int | CORE_dtsmqr_corner (int m1, int n1, int m2, int n2, int m3, int n3, int k, int ib, int nb, double *A1, int lda1, double *A2, int lda2, double *A3, int lda3, double *V, int ldv, double *T, int ldt, double *WORK, int ldwork) |
| int | CORE_dtsmqr_sytra1 (int side, int trans, int m1, int n1, int m2, int n2, int k, int ib, double *A1, int lda1, double *A2, int lda2, double *V, int ldv, double *T, int ldt, double *WORK, int ldwork) |
| int | CORE_dtsqrt (int M, int N, int IB, double *A1, int LDA1, double *A2, int LDA2, double *T, int LDT, double *TAU, double *WORK) |
| int | CORE_dtstrf (int M, int N, int IB, int NB, double *U, int LDU, double *A, int LDA, double *L, int LDL, int *IPIV, double *WORK, int LDWORK, int *INFO) |
| int | CORE_dttmqr (int side, int trans, int M1, int N1, int M2, int N2, int K, int IB, double *A1, int LDA1, double *A2, int LDA2, double *V, int LDV, double *T, int LDT, double *WORK, int LDWORK) |
| int | CORE_dttqrt (int M, int N, int IB, double *A1, int LDA1, double *A2, int LDA2, double *T, int LDT, double *TAU, double *WORK) |
| int | CORE_dttmlq (int side, int trans, int M1, int N1, int M2, int N2, int K, int IB, double *A1, int LDA1, double *A2, int LDA2, double *V, int LDV, double *T, int LDT, double *WORK, int LDWORK) |
| int | CORE_dttlqt (int M, int N, int IB, double *A1, int LDA1, double *A2, int LDA2, double *T, int LDT, double *TAU, double *WORK) |
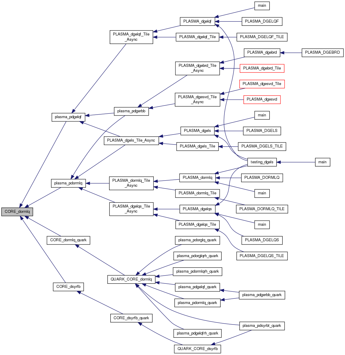
| int | CORE_dormlq (int side, int trans, int M, int N, int IB, int K, double *V, int LDV, double *T, int LDT, double *C, int LDC, double *WORK, int LDWORK) |
| int | CORE_dormqr (int side, int trans, int M, int N, int K, int IB, double *V, int LDV, double *T, int LDT, double *C, int LDC, double *WORK, int LDWORK) |
| void | QUARK_CORE_dasum (Quark *quark, Quark_Task_Flags *task_flags, PLASMA_enum storev, PLASMA_enum uplo, int m, int n, double *A, int lda, int szeA, double *work, int szeW) |
| void | QUARK_CORE_dasum_f1 (Quark *quark, Quark_Task_Flags *task_flags, PLASMA_enum storev, PLASMA_enum uplo, int m, int n, double *A, int lda, int szeA, double *work, int szeW, double *fake, int szeF) |
| void | QUARK_CORE_dgeadd (Quark *quark, Quark_Task_Flags *task_flags, int m, int n, int nb, double alpha, double *A, int lda, double *B, int ldb) |
| void | QUARK_CORE_dbrdalg (Quark *quark, Quark_Task_Flags *task_flags, int uplo, int N, int NB, PLASMA_desc *A, double *C, double *S, int i, int j, int m, int grsiz, int BAND, int *PCOL, int *ACOL, int *MCOL) |
| void | QUARK_CORE_dgelqt (Quark *quark, Quark_Task_Flags *task_flags, int m, int n, int ib, int nb, double *A, int lda, double *T, int ldt) |
| void | QUARK_CORE_dgemm (Quark *quark, Quark_Task_Flags *task_flags, int transA, int transB, int m, int n, int k, int nb, double alpha, double *A, int lda, double *B, int ldb, double beta, double *C, int ldc) |
| void | QUARK_CORE_dgemm2 (Quark *quark, Quark_Task_Flags *task_flags, int transA, int transB, int m, int n, int k, int nb, double alpha, double *A, int lda, double *B, int ldb, double beta, double *C, int ldc) |
| void | QUARK_CORE_dgemm_f2 (Quark *quark, Quark_Task_Flags *task_flags, int transA, int transB, int m, int n, int k, int nb, double alpha, double *A, int lda, double *B, int ldb, double beta, double *C, int ldc, double *fake1, int szefake1, int flag1, double *fake2, int szefake2, int flag2) |
| void | QUARK_CORE_dgemm_p2 (Quark *quark, Quark_Task_Flags *task_flags, int transA, int transB, int m, int n, int k, int nb, double alpha, double *A, int lda, double **B, int ldb, double beta, double *C, int ldc) |
| void | QUARK_CORE_dgemm_p2f1 (Quark *quark, Quark_Task_Flags *task_flags, int transA, int transB, int m, int n, int k, int nb, double alpha, double *A, int lda, double **B, int ldb, double beta, double *C, int ldc, double *fake1, int szefake1, int flag1) |
| void | QUARK_CORE_dgemm_p3 (Quark *quark, Quark_Task_Flags *task_flags, int transA, int transB, int m, int n, int k, int nb, double alpha, double *A, int lda, double *B, int ldb, double beta, double **C, int ldc) |
| void | QUARK_CORE_dgeqrt (Quark *quark, Quark_Task_Flags *task_flags, int m, int n, int ib, int nb, double *A, int lda, double *T, int ldt) |
| void | QUARK_CORE_dgessm (Quark *quark, Quark_Task_Flags *task_flags, int m, int n, int k, int ib, int nb, int *IPIV, double *L, int ldl, double *A, int lda) |
| void | QUARK_CORE_dgetrf (Quark *quark, Quark_Task_Flags *task_flags, int m, int n, int nb, double *A, int lda, int *IPIV, PLASMA_sequence *sequence, PLASMA_request *request, PLASMA_bool check_info, int iinfo) |
| void | QUARK_CORE_dgetrf_incpiv (Quark *quark, Quark_Task_Flags *task_flags, int m, int n, int ib, int nb, double *A, int lda, int *IPIV, PLASMA_sequence *sequence, PLASMA_request *request, PLASMA_bool check_info, int iinfo) |
| void | QUARK_CORE_dgetrf_reclap (Quark *quark, Quark_Task_Flags *task_flags, int m, int n, int nb, double *A, int lda, int *IPIV, PLASMA_sequence *sequence, PLASMA_request *request, PLASMA_bool check_info, int iinfo, int nbthread) |
| void | QUARK_CORE_dgetrf_rectil (Quark *quark, Quark_Task_Flags *task_flags, PLASMA_desc A, double *Amn, int size, int *IPIV, PLASMA_sequence *sequence, PLASMA_request *request, PLASMA_bool check_info, int iinfo, int nbthread) |
| void | QUARK_CORE_dgetrip (Quark *quark, Quark_Task_Flags *task_flags, int m, int n, double *A, int szeA) |
| void | QUARK_CORE_dgetrip_f1 (Quark *quark, Quark_Task_Flags *task_flags, int m, int n, double *A, int szeA, double *fake, int szeF, int paramF) |
| void | QUARK_CORE_dgetrip_f2 (Quark *quark, Quark_Task_Flags *task_flags, int m, int n, double *A, int szeA, double *fake1, int szeF1, int paramF1, double *fake2, int szeF2, int paramF2) |
| void | QUARK_CORE_dsymm (Quark *quark, Quark_Task_Flags *task_flags, int side, int uplo, int m, int n, int nb, double alpha, double *A, int lda, double *B, int ldb, double beta, double *C, int ldc) |
| void | QUARK_CORE_dsygst (Quark *quark, Quark_Task_Flags *task_flags, int itype, int uplo, int N, double *A, int LDA, double *B, int LDB, PLASMA_sequence *sequence, PLASMA_request *request, int iinfo) |
| void | QUARK_CORE_dsyrk (Quark *quark, Quark_Task_Flags *task_flags, int uplo, int trans, int n, int k, int nb, double alpha, double *A, int lda, double beta, double *C, int ldc) |
| void | QUARK_CORE_dsyr2k (Quark *quark, Quark_Task_Flags *task_flags, int uplo, int trans, int n, int k, int nb, double alpha, double *A, int lda, double *B, int LDB, double beta, double *C, int ldc) |
| void | QUARK_CORE_dsyrfb (Quark *quark, Quark_Task_Flags *task_flags, int uplo, int n, int k, int ib, int nb, double *A, int lda, double *T, int ldt, double *C, int ldc) |
| void | QUARK_CORE_dlacpy (Quark *quark, Quark_Task_Flags *task_flags, PLASMA_enum uplo, int m, int n, int mb, double *A, int lda, double *B, int ldb) |
| void | QUARK_CORE_dlange (Quark *quark, Quark_Task_Flags *task_flags, int norm, int M, int N, double *A, int LDA, int szeA, int szeW, double *result) |
| void | QUARK_CORE_dlange_f1 (Quark *quark, Quark_Task_Flags *task_flags, int norm, int M, int N, double *A, int LDA, int szeA, int szeW, double *result, double *fake, int szeF) |
| void | QUARK_CORE_dlansy (Quark *quark, Quark_Task_Flags *task_flags, int norm, int uplo, int N, double *A, int LDA, int szeA, int szeW, double *result) |
| void | QUARK_CORE_dlansy_f1 (Quark *quark, Quark_Task_Flags *task_flags, int norm, int uplo, int N, double *A, int LDA, int szeA, int szeW, double *result, double *fake, int szeF) |
| void | QUARK_CORE_dlaset (Quark *quark, Quark_Task_Flags *task_flags, PLASMA_enum uplo, int n1, int n2, double alpha, double beta, double *tileA, int ldtilea) |
| void | QUARK_CORE_dlaset2 (Quark *quark, Quark_Task_Flags *task_flags, PLASMA_enum uplo, int n1, int n2, double alpha, double *tileA, int ldtilea) |
| void | QUARK_CORE_dlaswp (Quark *quark, Quark_Task_Flags *task_flags, int n, double *A, int lda, int i1, int i2, int *ipiv, int inc) |
| void | QUARK_CORE_dlaswp_f2 (Quark *quark, Quark_Task_Flags *task_flags, int n, double *A, int lda, int i1, int i2, int *ipiv, int inc, double *fake1, int szefake1, int flag1, double *fake2, int szefake2, int flag2) |
| void | QUARK_CORE_dlaswp_ontile (Quark *quark, Quark_Task_Flags *task_flags, PLASMA_desc descA, double *A, int i1, int i2, int *ipiv, int inc, double *fakepanel) |
| void | QUARK_CORE_dlaswp_ontile_f2 (Quark *quark, Quark_Task_Flags *task_flags, PLASMA_desc descA, double *A, int i1, int i2, int *ipiv, int inc, double *fake1, int szefake1, int flag1, double *fake2, int szefake2, int flag2) |
| void | QUARK_CORE_dlaswpc_ontile (Quark *quark, Quark_Task_Flags *task_flags, PLASMA_desc descA, double *A, int i1, int i2, int *ipiv, int inc, double *fakepanel) |
| void | QUARK_CORE_dlauum (Quark *quark, Quark_Task_Flags *task_flags, int uplo, int n, int nb, double *A, int lda) |
| void | QUARK_CORE_dplgsy (Quark *quark, Quark_Task_Flags *task_flags, double bump, int m, int n, double *A, int lda, int bigM, int m0, int n0, unsigned long long int seed) |
| void | QUARK_CORE_dplrnt (Quark *quark, Quark_Task_Flags *task_flags, int m, int n, double *A, int lda, int bigM, int m0, int n0, unsigned long long int seed) |
| void | QUARK_CORE_dpotrf (Quark *quark, Quark_Task_Flags *task_flags, int uplo, int n, int nb, double *A, int lda, PLASMA_sequence *sequence, PLASMA_request *request, int iinfo) |
| void | QUARK_CORE_dshift (Quark *quark, Quark_Task_Flags *task_flags, int s, int m, int n, int L, double *A) |
| void | QUARK_CORE_dshiftw (Quark *quark, Quark_Task_Flags *task_flags, int s, int cl, int m, int n, int L, double *A, double *W) |
| void | QUARK_CORE_dssssm (Quark *quark, Quark_Task_Flags *task_flags, int m1, int n1, int m2, int n2, int k, int ib, int nb, double *A1, int lda1, double *A2, int lda2, double *L1, int ldl1, double *L2, int ldl2, int *IPIV) |
| void | QUARK_CORE_dswpab (Quark *quark, Quark_Task_Flags *task_flags, int i, int n1, int n2, double *A, int szeA) |
| void | QUARK_CORE_dswptr_ontile (Quark *quark, Quark_Task_Flags *task_flags, PLASMA_desc descA, double *Aij, int i1, int i2, int *ipiv, int inc, double *Akk, int ldak) |
| void | QUARK_CORE_dtrdalg (Quark *quark, Quark_Task_Flags *task_flags, int uplo, int N, int NB, PLASMA_desc *A, double *C, double *S, int i, int j, int m, int grsiz, int BAND, int *PCOL, int *ACOL, int *MCOL) |
| void | QUARK_CORE_dtrmm (Quark *quark, Quark_Task_Flags *task_flags, int side, int uplo, int transA, int diag, int m, int n, int nb, double alpha, double *A, int lda, double *B, int ldb) |
| void | QUARK_CORE_dtrmm_p2 (Quark *quark, Quark_Task_Flags *task_flags, int side, int uplo, int transA, int diag, int m, int n, int nb, double alpha, double *A, int lda, double **B, int ldb) |
| void | QUARK_CORE_dtrsm (Quark *quark, Quark_Task_Flags *task_flags, int side, int uplo, int transA, int diag, int m, int n, int nb, double alpha, double *A, int lda, double *B, int ldb) |
| void | QUARK_CORE_dtrtri (Quark *quark, Quark_Task_Flags *task_flags, int uplo, int diag, int n, int nb, double *A, int lda, PLASMA_sequence *sequence, PLASMA_request *request, int iinfo) |
| void | QUARK_CORE_dtslqt (Quark *quark, Quark_Task_Flags *task_flags, int m, int n, int ib, int nb, double *A1, int lda1, double *A2, int lda2, double *T, int ldt) |
| void | QUARK_CORE_dtsmlq (Quark *quark, Quark_Task_Flags *task_flags, int side, int trans, int m1, int n1, int m2, int n2, int k, int ib, int nb, double *A1, int lda1, double *A2, int lda2, double *V, int ldv, double *T, int ldt) |
| void | QUARK_CORE_dtsmlq_sytra1 (Quark *quark, Quark_Task_Flags *task_flags, int side, int trans, int m1, int n1, int m2, int n2, int k, int ib, int nb, double *A1, int lda1, double *A2, int lda2, double *V, int ldv, double *T, int ldt) |
| void | QUARK_CORE_dtsmlq_corner (Quark *quark, Quark_Task_Flags *task_flags, int m1, int n1, int m2, int n2, int m3, int n3, int k, int ib, int nb, double *A1, int lda1, double *A2, int lda2, double *A3, int lda3, double *V, int ldv, double *T, int ldt) |
| void | QUARK_CORE_dtsmqr (Quark *quark, Quark_Task_Flags *task_flags, int side, int trans, int m1, int n1, int m2, int n2, int k, int ib, int nb, double *A1, int lda1, double *A2, int lda2, double *V, int ldv, double *T, int ldt) |
| void | QUARK_CORE_dtsmqr_sytra1 (Quark *quark, Quark_Task_Flags *task_flags, int side, int trans, int m1, int n1, int m2, int n2, int k, int ib, int nb, double *A1, int lda1, double *A2, int lda2, double *V, int ldv, double *T, int ldt) |
| void | QUARK_CORE_dtsmqr_corner (Quark *quark, Quark_Task_Flags *task_flags, int m1, int n1, int m2, int n2, int m3, int n3, int k, int ib, int nb, double *A1, int lda1, double *A2, int lda2, double *A3, int lda3, double *V, int ldv, double *T, int ldt) |
| void | QUARK_CORE_dtsqrt (Quark *quark, Quark_Task_Flags *task_flags, int m, int n, int ib, int nb, double *A1, int lda1, double *A2, int lda2, double *T, int ldt) |
| void | QUARK_CORE_dtstrf (Quark *quark, Quark_Task_Flags *task_flags, int m, int n, int ib, int nb, double *U, int ldu, double *A, int lda, double *L, int ldl, int *IPIV, PLASMA_sequence *sequence, PLASMA_request *request, PLASMA_bool check_info, int iinfo) |
| void | QUARK_CORE_dttmqr (Quark *quark, Quark_Task_Flags *task_flags, int side, int trans, int m1, int n1, int m2, int n2, int k, int ib, int nb, double *A1, int lda1, double *A2, int lda2, double *V, int ldv, double *T, int ldt) |
| void | QUARK_CORE_dttqrt (Quark *quark, Quark_Task_Flags *task_flags, int m, int n, int ib, int nb, double *A1, int lda1, double *A2, int lda2, double *T, int ldt) |
| void | QUARK_CORE_dttmlq (Quark *quark, Quark_Task_Flags *task_flags, int side, int trans, int m1, int n1, int m2, int n2, int k, int ib, int nb, double *A1, int lda1, double *A2, int lda2, double *V, int ldv, double *T, int ldt) |
| void | QUARK_CORE_dttlqt (Quark *quark, Quark_Task_Flags *task_flags, int m, int n, int ib, int nb, double *A1, int lda1, double *A2, int lda2, double *T, int ldt) |
| void | QUARK_CORE_dpamm (Quark *quark, Quark_Task_Flags *task_flags, int op, int side, int storev, int m, int n, int k, int l, double *A1, int lda1, double *A2, int lda2, double *V, int ldv, double *W, int ldw) |
| void | QUARK_CORE_dormlq (Quark *quark, Quark_Task_Flags *task_flags, int side, int trans, int m, int n, int ib, int nb, int k, double *A, int lda, double *T, int ldt, double *C, int ldc) |
| void | QUARK_CORE_dormqr (Quark *quark, Quark_Task_Flags *task_flags, int side, int trans, int m, int n, int k, int ib, int nb, double *A, int lda, double *T, int ldt, double *C, int ldc) |
| void | CORE_dasum_quark (Quark *quark) |
| void | CORE_dasum_f1_quark (Quark *quark) |
| void | CORE_dgeadd_quark (Quark *quark) |
| void | CORE_dbrdalg_quark (Quark *quark) |
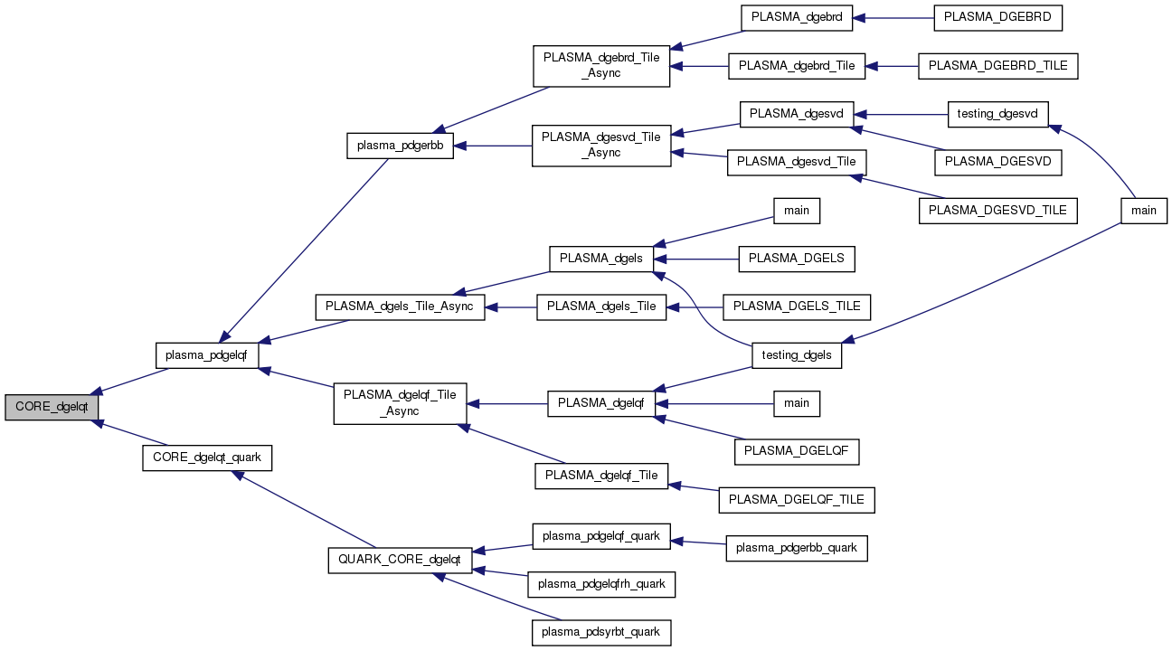
| void | CORE_dgelqt_quark (Quark *quark) |
| void | CORE_dgemm_quark (Quark *quark) |
| void | CORE_dgeqrt_quark (Quark *quark) |
| void | CORE_dgessm_quark (Quark *quark) |
| void | CORE_dgetrf_quark (Quark *quark) |
| void | CORE_dgetrf_incpiv_quark (Quark *quark) |
| void | CORE_dgetrf_reclap_quark (Quark *quark) |
| void | CORE_dgetrf_rectil_quark (Quark *quark) |
| void | CORE_dgetrip_quark (Quark *quark) |
| void | CORE_dgetrip_f1_quark (Quark *quark) |
| void | CORE_dgetrip_f2_quark (Quark *quark) |
| void | CORE_dsygst_quark (Quark *quark) |
| void | CORE_dsyrfb_quark (Quark *quark) |
| void | CORE_dlacpy_quark (Quark *quark) |
| void | CORE_dlange_quark (Quark *quark) |
| void | CORE_dlange_f1_quark (Quark *quark) |
| void | CORE_dlansy_quark (Quark *quark) |
| void | CORE_dlansy_f1_quark (Quark *quark) |
| void | CORE_dlaset_quark (Quark *quark) |
| void | CORE_dlaset2_quark (Quark *quark) |
| void | CORE_dlauum_quark (Quark *quark) |
| void | CORE_dpamm_quark (Quark *quark) |
| void | CORE_dplgsy_quark (Quark *quark) |
| void | CORE_dplrnt_quark (Quark *quark) |
| void | CORE_dpotrf_quark (Quark *quark) |
| void | CORE_dshift_quark (Quark *quark) |
| void | CORE_dshiftw_quark (Quark *quark) |
| void | CORE_dssssm_quark (Quark *quark) |
| void | CORE_dsymm_quark (Quark *quark) |
| void | CORE_dsyrk_quark (Quark *quark) |
| void | CORE_dsyr2k_quark (Quark *quark) |
| void | CORE_dswpab_quark (Quark *quark) |
| void | CORE_dswptr_ontile_quark (Quark *quark) |
| void | CORE_dtrdalg_quark (Quark *quark) |
| void | CORE_dtrmm_quark (Quark *quark) |
| void | CORE_dtrsm_quark (Quark *quark) |
| void | CORE_dtrtri_quark (Quark *quark) |
| void | CORE_dtslqt_quark (Quark *quark) |
| void | CORE_dtsmlq_quark (Quark *quark) |
| void | CORE_dtsmlq_sytra1_quark (Quark *quark) |
| void | CORE_dtsmlq_corner_quark (Quark *quark) |
| void | CORE_dtsmqr_quark (Quark *quark) |
| void | CORE_dtsmqr_sytra1_quark (Quark *quark) |
| void | CORE_dtsmqr_corner_quark (Quark *quark) |
| void | CORE_dtsqrt_quark (Quark *quark) |
| void | CORE_dtstrf_quark (Quark *quark) |
| void | CORE_dttmqr_quark (Quark *quark) |
| void | CORE_dttqrt_quark (Quark *quark) |
| void | CORE_dttmlq_quark (Quark *quark) |
| void | CORE_dttlqt_quark (Quark *quark) |
| void | CORE_dormlq_quark (Quark *quark) |
| void | CORE_dormqr_quark (Quark *quark) |
| void | CORE_dlaswp_quark (Quark *quark) |
| void | CORE_dlaswp_f2_quark (Quark *quark) |
| void | CORE_dlaswp_ontile_quark (Quark *quark) |
| void | CORE_dlaswp_ontile_f2_quark (Quark *quark) |
| void | CORE_dlaswpc_ontile_quark (Quark *quark) |
| void | CORE_dtrmm_p2_quark (Quark *quark) |
| void | CORE_dgemm_f2_quark (Quark *quark) |
| void | CORE_dgemm_p2_quark (Quark *quark) |
| void | CORE_dgemm_p2f1_quark (Quark *quark) |
| void | CORE_dgemm_p3_quark (Quark *quark) |
PLASMA auxiliary routines PLASMA is a software package provided by Univ. of Tennessee, Univ. of California Berkeley and Univ. of Colorado Denver
Definition in file core_dblas.h.
| #define REAL |
Definition at line 21 of file core_dblas.h.
| void CORE_dasum | ( | int | storev, |
| int | uplo, | ||
| int | M, | ||
| int | N, | ||
| double * | A, | ||
| int | lda, | ||
| double * | work | ||
| ) |
Definition at line 28 of file core_dasum.c.
References PlasmaColumnwise, PlasmaLower, PlasmaUpper, PlasmaUpperLower, and sum().


| void CORE_dasum_f1_quark | ( | Quark * | quark | ) |
Definition at line 162 of file core_dasum.c.
References A, CORE_dasum(), quark_unpack_args_8, storev, and uplo.


| void CORE_dasum_quark | ( | Quark * | quark | ) |
Definition at line 119 of file core_dasum.c.
References A, CORE_dasum(), quark_unpack_args_7, storev, and uplo.


| void CORE_dbrdalg | ( | PLASMA_enum | uplo, |
| int | N, | ||
| int | NB, | ||
| PLASMA_desc * | pA, | ||
| double * | V, | ||
| double * | TAU, | ||
| int | i, | ||
| int | j, | ||
| int | m, | ||
| int | grsiz | ||
| ) |
CORE_dbrdalg is a part of the bidiagonal reduction algorithm (bulgechasing). It correspond to a local driver of the kernels that should be executed on a single core.
| [in] | uplo |
|
| [in] | N | The order of the matrix A. N >= 0. |
| [in] | NB | The size of the Bandwidth of the matrix A, which correspond to the tile size. NB >= 0. |
| [in] | pA | A pointer to the descriptor of the matrix A. |
| [out] | V | double array, dimension (N). The scalar elementary reflectors are written in this array. So it is used as a workspace for V at each step of the bulge chasing algorithm. |
| [out] | TAU | double array, dimension (N). The scalar factors of the elementary reflectors are written in thisarray. So it is used as a workspace for TAU at each step of the bulge chasing algorithm. |
| [in] | i | Integer that refer to the current sweep. (outer loop). |
| [in] | j | Integer that refer to the sweep to chase.(inner loop). |
| [in] | m | Integer that refer to a sweep step, to ensure order dependencies. |
| [in] | grsiz | Integer that refer to the size of a group. group mean the number of kernel that should be executed sequentially on the same core. group size is a trade-off between locality (cache reuse) and parallelism. a small group size increase parallelism while a large group size increase cache reuse. |
| PLASMA_SUCCESS | successful exit |
| <0 | if -i, the i-th argument had an illegal value |
Definition at line 83 of file core_dbrdalg.c.
References A, CORE_dgbelr(), CORE_dgblrx(), CORE_dgbrce(), plasma_desc_t::dtyp, min, and plasma_element_size().


| void CORE_dbrdalg_quark | ( | Quark * | quark | ) |
Definition at line 161 of file core_dbrdalg.c.
References CORE_dbrdalg(), quark_unpack_args_10, TAU, uplo, and V.


| int CORE_dgbelr | ( | int | uplo, |
| int | N, | ||
| PLASMA_desc * | A, | ||
| double * | V, | ||
| double * | TAU, | ||
| int | st, | ||
| int | ed, | ||
| int | eltsize | ||
| ) |
Definition at line 78 of file core_dgbelr.c.
References A, CORE_dlarfx2(), CORE_dlarfx2ce(), coreblas_error, ELTLDD, max, plasma_desc_t::mb, min, PLASMA_SUCCESS, PlasmaLeft, PlasmaLower, PlasmaRight, PlasmaUpper, TAU, and V.


| int CORE_dgblrx | ( | int | uplo, |
| int | N, | ||
| PLASMA_desc * | A, | ||
| double * | V, | ||
| double * | TAU, | ||
| int | st, | ||
| int | ed, | ||
| int | eltsize | ||
| ) |
Definition at line 78 of file core_dgblrx.c.
References A, CORE_dlarfx2(), CORE_dlarfx2ce(), coreblas_error, ELTLDD, max, plasma_desc_t::mb, min, PLASMA_SUCCESS, PlasmaLeft, PlasmaLower, PlasmaRight, PlasmaUpper, TAU, and V.


| int CORE_dgbrce | ( | int | uplo, |
| int | N, | ||
| PLASMA_desc * | A, | ||
| double * | V, | ||
| double * | TAU, | ||
| int | st, | ||
| int | ed, | ||
| int | eltsize | ||
| ) |
Definition at line 76 of file core_dgbrce.c.
References A, CORE_dlarfx2(), coreblas_error, ELTLDD, max, plasma_desc_t::mb, min, PLASMA_SUCCESS, PlasmaLeft, PlasmaLower, PlasmaRight, TAU, and V.


| void CORE_dgeadd | ( | int | M, |
| int | N, | ||
| double | alpha, | ||
| double * | A, | ||
| int | LDA, | ||
| double * | B, | ||
| int | LDB | ||
| ) |
Definition at line 26 of file core_dgeadd.c.
References cblas_daxpy().


| void CORE_dgeadd_quark | ( | Quark * | quark | ) |
Definition at line 67 of file core_dgeadd.c.
References A, B, cblas_daxpy(), and quark_unpack_args_7.


| int CORE_dgelqt | ( | int | M, |
| int | N, | ||
| int | IB, | ||
| double * | A, | ||
| int | LDA, | ||
| double * | T, | ||
| int | LDT, | ||
| double * | TAU, | ||
| double * | WORK | ||
| ) |
CORE_dgelqt - computes a LQ factorization of a complex M-by-N tile A: A = L * Q.
The tile Q is represented as a product of elementary reflectors
Q = H(k)' . . . H(2)' H(1)', where k = min(M,N).
Each H(i) has the form
H(i) = I - tau * v * v'
where tau is a complex scalar, and v is a complex vector with v(1:i-1) = 0 and v(i) = 1; g(v(i+1:n)) is stored on exit in A(i,i+1:n), and tau in TAU(i).
| [in] | M | The number of rows of the tile A. M >= 0. |
| [in] | N | The number of columns of the tile A. N >= 0. |
| [in] | IB | The inner-blocking size. IB >= 0. |
| [in,out] | A | On entry, the M-by-N tile A. On exit, the elements on and below the diagonal of the array contain the M-by-min(M,N) lower trapezoidal tile L (L is lower triangular if M <= N); the elements above the diagonal, with the array TAU, represent the unitary tile Q as a product of elementary reflectors (see Further Details). |
| [in] | LDA | The leading dimension of the array A. LDA >= max(1,M). |
| [out] | T | The IB-by-N triangular factor T of the block reflector. T is upper triangular by block (economic storage); The rest of the array is not referenced. |
| [in] | LDT | The leading dimension of the array T. LDT >= IB. |
| [out] | TAU | The scalar factors of the elementary reflectors (see Further Details). |
| [out] | WORK |
| PLASMA_SUCCESS | successful exit |
| <0 | if -i, the i-th argument had an illegal value |
Definition at line 85 of file core_dgelqt.c.
References coreblas_error, lapack_const, max, min, PLASMA_SUCCESS, PlasmaForward, PlasmaNoTrans, PlasmaRight, and PlasmaRowwise.

| void CORE_dgelqt_quark | ( | Quark * | quark | ) |
Definition at line 180 of file core_dgelqt.c.
References A, CORE_dgelqt(), quark_unpack_args_9, T, and TAU.


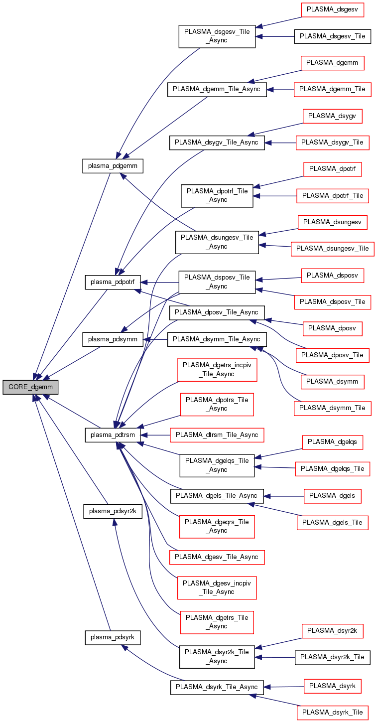
| void CORE_dgemm | ( | int | transA, |
| int | transB, | ||
| int | M, | ||
| int | N, | ||
| int | K, | ||
| double | alpha, | ||
| double * | A, | ||
| int | LDA, | ||
| double * | B, | ||
| int | LDB, | ||
| double | beta, | ||
| double * | C, | ||
| int | LDC | ||
| ) |
Definition at line 28 of file core_dgemm.c.
References cblas_dgemm(), and CblasColMajor.


| void CORE_dgemm_f2_quark | ( | Quark * | quark | ) |
Definition at line 171 of file core_dgemm.c.
References A, B, C, cblas_dgemm(), CblasColMajor, and quark_unpack_args_15.


| void CORE_dgemm_p2_quark | ( | Quark * | quark | ) |
Definition at line 234 of file core_dgemm.c.
References A, B, C, cblas_dgemm(), CblasColMajor, and quark_unpack_args_13.


| void CORE_dgemm_p2f1_quark | ( | Quark * | quark | ) |
Definition at line 360 of file core_dgemm.c.
References A, B, C, cblas_dgemm(), CblasColMajor, and quark_unpack_args_14.


| void CORE_dgemm_p3_quark | ( | Quark * | quark | ) |
Definition at line 296 of file core_dgemm.c.
References A, B, C, cblas_dgemm(), CblasColMajor, and quark_unpack_args_13.


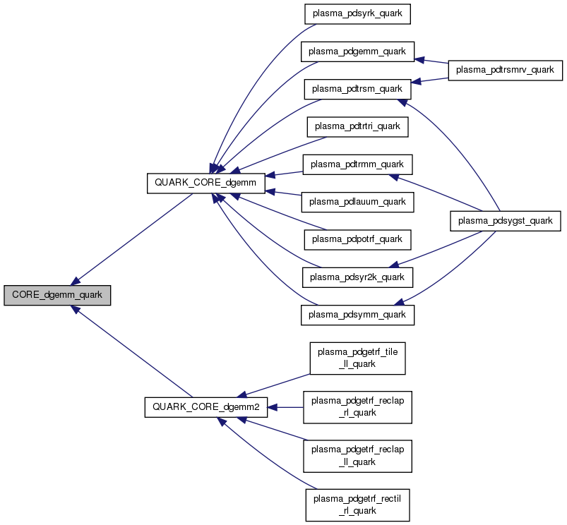
| void CORE_dgemm_quark | ( | Quark * | quark | ) |
Definition at line 106 of file core_dgemm.c.
References A, B, C, cblas_dgemm(), CblasColMajor, and quark_unpack_args_13.


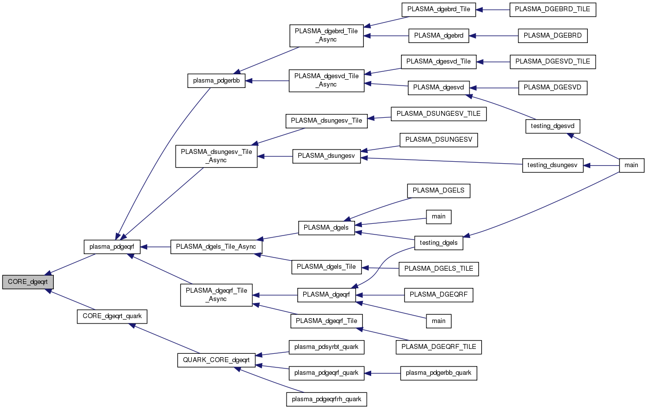
| int CORE_dgeqrt | ( | int | M, |
| int | N, | ||
| int | IB, | ||
| double * | A, | ||
| int | LDA, | ||
| double * | T, | ||
| int | LDT, | ||
| double * | TAU, | ||
| double * | WORK | ||
| ) |
CORE_dgeqrt computes a QR factorization of a complex M-by-N tile A: A = Q * R.
The tile Q is represented as a product of elementary reflectors
Q = H(1) H(2) . . . H(k), where k = min(M,N).
Each H(i) has the form
H(i) = I - tau * v * v'
where tau is a complex scalar, and v is a complex vector with v(1:i-1) = 0 and v(i) = 1; v(i+1:m) is stored on exit in A(i+1:m,i), and tau in TAU(i).
| [in] | M | The number of rows of the tile A. M >= 0. |
| [in] | N | The number of columns of the tile A. N >= 0. |
| [in] | IB | The inner-blocking size. IB >= 0. |
| [in,out] | A | On entry, the M-by-N tile A. On exit, the elements on and above the diagonal of the array contain the min(M,N)-by-N upper trapezoidal tile R (R is upper triangular if M >= N); the elements below the diagonal, with the array TAU, represent the unitary tile Q as a product of elementary reflectors (see Further Details). |
| [in] | LDA | The leading dimension of the array A. LDA >= max(1,M). |
| [out] | T | The IB-by-N triangular factor T of the block reflector. T is upper triangular by block (economic storage); The rest of the array is not referenced. |
| [in] | LDT | The leading dimension of the array T. LDT >= IB. |
| [out] | TAU | The scalar factors of the elementary reflectors (see Further Details). |
| [out] | WORK |
| PLASMA_SUCCESS | successful exit |
| <0 | if -i, the i-th argument had an illegal value |
Definition at line 86 of file core_dgeqrt.c.
References coreblas_error, lapack_const, max, min, PLASMA_SUCCESS, PlasmaColumnwise, PlasmaForward, PlasmaLeft, and PlasmaTrans.

| void CORE_dgeqrt_quark | ( | Quark * | quark | ) |
Definition at line 181 of file core_dgeqrt.c.
References A, CORE_dgeqrt(), quark_unpack_args_9, T, and TAU.


| int CORE_dgessm | ( | int | M, |
| int | N, | ||
| int | K, | ||
| int | IB, | ||
| int * | IPIV, | ||
| double * | L, | ||
| int | LDL, | ||
| double * | A, | ||
| int | LDA | ||
| ) |
CORE_dgessm applies the factor L computed by CORE_dgetrf_incpiv to a complex M-by-N tile A.
| [in] | M | The number of rows of the tile A. M >= 0. |
| [in] | N | The number of columns of the tile A. N >= 0. |
| [in] | K | |
| [in] | IB | The inner-blocking size. IB >= 0. |
| [in] | IPIV | as returned by CORE_dgetrf_incpiv. |
| [in] | L | The NB-by-NB lower triangular tile. |
| [in] | LDL | The leading dimension of the array L. LDL >= max(1,NB). |
| [in,out] | A | On entry, the M-by-N tile A. On exit, updated by the application of L. |
| [in] | LDA | The leading dimension of the array A. LDA >= max(1,M). |
| PLASMA_SUCCESS | successful exit |
| <0 | if INFO = -k, the k-th argument had an illegal value |
Definition at line 68 of file core_dgessm.c.
References cblas_dgemm(), cblas_dtrsm(), CblasColMajor, CblasLeft, CblasLower, CblasNoTrans, CblasUnit, coreblas_error, max, min, and PLASMA_SUCCESS.


| void CORE_dgessm_quark | ( | Quark * | quark | ) |
Definition at line 172 of file core_dgessm.c.
References A, CORE_dgessm(), IPIV, L, and quark_unpack_args_9.


| int CORE_dgetrf | ( | int | M, |
| int | N, | ||
| double * | A, | ||
| int | LDA, | ||
| int * | IPIV, | ||
| int * | INFO | ||
| ) |
Definition at line 22 of file core_dgetrf.c.
References PLASMA_SUCCESS.
| int CORE_dgetrf_incpiv | ( | int | M, |
| int | N, | ||
| int | IB, | ||
| double * | A, | ||
| int | LDA, | ||
| int * | IPIV, | ||
| int * | INFO | ||
| ) |
CORE_dgetrf_incpiv computes an LU factorization of a general M-by-N tile A using partial pivoting with row interchanges.
The factorization has the form
A = P * L * U
where P is a permutation matrix, L is lower triangular with unit diagonal elements (lower trapezoidal if m > n), and U is upper triangular (upper trapezoidal if m < n).
This is the right-looking Level 2.5 BLAS version of the algorithm.
| [in] | M | The number of rows of the tile A. M >= 0. |
| [in] | N | The number of columns of the tile A. N >= 0. |
| [in] | IB | The inner-blocking size. IB >= 0. |
| [in,out] | A | On entry, the M-by-N tile to be factored. On exit, the factors L and U from the factorization A = P*L*U; the unit diagonal elements of L are not stored. |
| [in] | LDA | The leading dimension of the array A. LDA >= max(1,M). |
| [out] | IPIV | The pivot indices; for 1 <= i <= min(M,N), row i of the tile was interchanged with row IPIV(i). |
| [out] | INFO | See returned value. |
| PLASMA_SUCCESS | successful exit |
| <0 | if INFO = -k, the k-th argument had an illegal value |
| >0 | if INFO = k, U(k,k) is exactly zero. The factorization has been completed, but the factor U is exactly singular, and division by zero will occur if it is used to solve a system of equations. |
Definition at line 83 of file core_dgetrf_incpiv.c.
References CORE_dgessm(), coreblas_error, max, min, and PLASMA_SUCCESS.


| void CORE_dgetrf_incpiv_quark | ( | Quark * | quark | ) |
Definition at line 174 of file core_dgetrf_incpiv.c.
References A, CORE_dgetrf_incpiv(), IPIV, plasma_sequence_flush(), PLASMA_SUCCESS, and quark_unpack_args_10.


| void CORE_dgetrf_quark | ( | Quark * | quark | ) |
Definition at line 61 of file core_dgetrf.c.
References A, IPIV, plasma_sequence_flush(), PLASMA_SUCCESS, and quark_unpack_args_9.


| int CORE_dgetrf_reclap | ( | const int | M, |
| const int | N, | ||
| double * | A, | ||
| const int | LDA, | ||
| int * | IPIV, | ||
| int * | info | ||
| ) |
Definition at line 307 of file core_dgetrf_reclap.c.
References coreblas_error, max, min, and PLASMA_SUCCESS.

| void CORE_dgetrf_reclap_quark | ( | Quark * | quark | ) |
Definition at line 381 of file core_dgetrf_reclap.c.
References A, CORE_dgetrf_reclap(), IPIV, plasma_sequence_flush(), PLASMA_SUCCESS, QUARK_Get_RankInTask(), and quark_unpack_args_10.


| int CORE_dgetrf_rectil | ( | const PLASMA_desc | A, |
| int * | IPIV, | ||
| int * | info | ||
| ) |
Definition at line 653 of file core_dgetrf_rectil.c.
References coreblas_error, plasma_desc_t::m, min, plasma_desc_t::mt, plasma_desc_t::n, and plasma_desc_t::nt.

| void CORE_dgetrf_rectil_quark | ( | Quark * | quark | ) |
Definition at line 726 of file core_dgetrf_rectil.c.
References A, CORE_dgetrf_rectil(), IPIV, plasma_sequence_flush(), PLASMA_SUCCESS, QUARK_Get_RankInTask(), and quark_unpack_args_8.


| void CORE_dgetrip | ( | int | m, |
| int | n, | ||
| double * | A, | ||
| double * | W | ||
| ) |
CORE_dgetrip transposes a m-by-n matrix in place using an extra workspace of size m-by-n. Note : For square tile, workspace is not used.
| [in] | m | Number of lines of tile A |
| [in] | n | Number of columns of tile A |
| [in,out] | A | Tile of size m-by-n On exit, A = trans(A) |
| [out] | W | Workspace of size n-by-m if n != m, NULL otherwise. |
Definition at line 54 of file core_dgetrip.c.

| void CORE_dgetrip_f1_quark | ( | Quark * | quark | ) |
Definition at line 138 of file core_dgetrip.c.
References A, CORE_dgetrip(), quark_unpack_args_5, and W.


| void CORE_dgetrip_f2_quark | ( | Quark * | quark | ) |
Definition at line 178 of file core_dgetrip.c.
References A, CORE_dgetrip(), quark_unpack_args_6, and W.


| void CORE_dgetrip_quark | ( | Quark * | quark | ) |
Definition at line 101 of file core_dgetrip.c.
References A, CORE_dgetrip(), quark_unpack_args_4, and W.


| int CORE_dhbelr | ( | int | uplo, |
| int | N, | ||
| PLASMA_desc * | A, | ||
| double * | V, | ||
| double * | TAU, | ||
| int | st, | ||
| int | ed, | ||
| int | eltsize | ||
| ) |
Definition at line 78 of file core_dhbelr.c.
References A, CORE_dlarfx2(), CORE_dlarfx2c(), coreblas_error, ELTLDD, max, plasma_desc_t::mb, min, PLASMA_SUCCESS, PlasmaLeft, PlasmaLower, PlasmaRight, PlasmaUpper, TAU, and V.


| int CORE_dhblrx | ( | int | uplo, |
| int | N, | ||
| PLASMA_desc * | A, | ||
| double * | V, | ||
| double * | TAU, | ||
| int | st, | ||
| int | ed, | ||
| int | eltsize | ||
| ) |
Definition at line 76 of file core_dhblrx.c.
References A, CORE_dlarfx2(), CORE_dlarfx2c(), coreblas_error, ELTLDD, max, plasma_desc_t::mb, min, PLASMA_SUCCESS, PlasmaLeft, PlasmaLower, PlasmaRight, PlasmaUpper, TAU, and V.


| int CORE_dhbrce | ( | int | uplo, |
| int | N, | ||
| PLASMA_desc * | A, | ||
| double * | V, | ||
| double * | TAU, | ||
| int | st, | ||
| int | ed, | ||
| int | eltsize | ||
| ) |
Definition at line 76 of file core_dhbrce.c.
References A, CORE_dlarfx2(), coreblas_error, ELTLDD, max, plasma_desc_t::mb, min, PLASMA_SUCCESS, PlasmaLeft, PlasmaLower, PlasmaRight, TAU, and V.


| void CORE_dlacpy | ( | PLASMA_enum | uplo, |
| int | M, | ||
| int | N, | ||
| double * | A, | ||
| int | LDA, | ||
| double * | B, | ||
| int | LDB | ||
| ) |
Definition at line 29 of file core_dlacpy.c.
References lapack_const.

| void CORE_dlacpy_quark | ( | Quark * | quark | ) |
Definition at line 66 of file core_dlacpy.c.
References A, B, lapack_const, quark_unpack_args_7, and uplo.

| void CORE_dlange | ( | int | norm, |
| int | M, | ||
| int | N, | ||
| double * | A, | ||
| int | LDA, | ||
| double * | work, | ||
| double * | normA | ||
| ) |
Definition at line 29 of file core_dlange.c.
References lapack_const.

| void CORE_dlange_f1_quark | ( | Quark * | quark | ) |
Definition at line 114 of file core_dlange.c.
References A, lapack_const, norm, and quark_unpack_args_8.

| void CORE_dlange_quark | ( | Quark * | quark | ) |
Definition at line 67 of file core_dlange.c.
References A, lapack_const, norm, and quark_unpack_args_7.

| void CORE_dlansy | ( | int | norm, |
| int | uplo, | ||
| int | N, | ||
| double * | A, | ||
| int | LDA, | ||
| double * | work, | ||
| double * | normA | ||
| ) |
Definition at line 29 of file core_dlansy.c.
References lapack_const.

| void CORE_dlansy_f1_quark | ( | Quark * | quark | ) |
Definition at line 114 of file core_dlansy.c.
References A, lapack_const, norm, quark_unpack_args_8, and uplo.

| void CORE_dlansy_quark | ( | Quark * | quark | ) |
Definition at line 67 of file core_dlansy.c.
References A, lapack_const, norm, quark_unpack_args_7, and uplo.

| int CORE_dlarfx2 | ( | PLASMA_enum | side, |
| int | N, | ||
| double | V, | ||
| double | TAU, | ||
| double * | C1, | ||
| int | LDC1, | ||
| double * | C2, | ||
| int | LDC2 | ||
| ) |
CORE_dlarfx2 applies a complex elementary reflector H to a complex m by n matrix C, from either the left or the right. H is represented in the form
H = I - tau * v * v'
where tau is a complex scalar and v is a complex vector.
If tau = 0, then H is taken to be the unit matrix
This version uses inline code if H has order < 11.
| [in] | side |
|
| [in] | N | The number of columns of C1 and C2 if side = PlasmaLeft. The number of rows of C1 and C2 if side = PlasmaRight. |
| [in] | V | The double complex V in the representation of H. |
| [in] | TAU | The value tau in the representation of H. |
| [in,out] | C1 | dimension (LDC1,N), if side = PlasmaLeft dimension (LDC1,1), if side = PlasmaRight On entry, the m by n matrix C1. On exit, C1 is overwritten by the matrix H * C1 if SIDE = PlasmaLeft, or C1 * H if SIDE = PlasmaRight. |
| [in] | LDC1 | The leading dimension of the array C1. LDC1 >= max(1,N), if side == PlasmaRight. LDC1 >= 1, otherwise. |
| [in,out] | C2 | dimension (LDC2,N), if side = PlasmaLeft dimension (LDC2,1), if side = PlasmaRight On entry, the m by n matrix C2. On exit, C2 is overwritten by the matrix H * C2 if SIDE = PlasmaLeft, or C2 * H if SIDE = PlasmaRight. |
| [in] | LDC2 | The leading dimension of the array C2. LDC2 >= max(1,N), if side == PlasmaRight. LDC2 >= 1, otherwise. |
| PLASMA_SUCCESS | successful exit |
| <0 | if -i, the i-th argument had an illegal value |
Definition at line 86 of file core_dlarfx_tbrd.c.
References PLASMA_SUCCESS, PlasmaLeft, T2, TAU, and V.

| int CORE_dlarfx2c | ( | PLASMA_enum | uplo, |
| double | V, | ||
| double | TAU, | ||
| double * | C1, | ||
| double * | C2, | ||
| double * | C3 | ||
| ) |
CORE_dlarfx2c applies a complex elementary reflector H to a diagonal corner C=[C1, C2, C3], from both the left and the right side. C = H * C * H. It is used in the case of Hermetian. If PlasmaLower, a left apply is followed by a right apply. If PlasmaUpper, a right apply is followed by a left apply. H is represented in the form
This routine is a special code for a corner C diagonal block C1 C2 C3
H = I - tau * v * v'
where tau is a complex scalar and v is a complex vector.
If tau = 0, then H is taken to be the unit matrix
This version uses inline code if H has order < 11.
| [in] | uplo | = PlasmaUpper: Upper triangle of A is stored; = PlasmaLower: Lower triangle of A is stored. |
| [in] | V | The double complex V in the representation of H. |
| [in] | TAU | The value tau in the representation of H. |
| [in,out] | C1 | On entry, the element C1. On exit, C1 is overwritten by the result H * C * H. |
| [in,out] | C2 | On entry, the element C2. On exit, C2 is overwritten by the result H * C * H. |
| [in,out] | C3 | On entry, the element C3. On exit, C3 is overwritten by the result H * C * H. |
| PLASMA_SUCCESS | successful exit |
| <0 | if -i, the i-th argument had an illegal value |
Definition at line 185 of file core_dlarfx_tbrd.c.
References PLASMA_SUCCESS, PlasmaLower, T2, TAU, and V.

| int CORE_dlarfx2ce | ( | PLASMA_enum | uplo, |
| double * | V, | ||
| double * | TAU, | ||
| double * | C1, | ||
| double * | C2, | ||
| double * | C3 | ||
| ) |
CORE_dlarfx2c applies a complex elementary reflector H to a diagonal corner C=[C1, C2, C3], from both the left and the right side. C = H * C * H. It is used in the case of general matrices, where it create a nnz at the NEW_NNZ position, then it eliminate it and update the reflector V and TAU. If PlasmaLower, a left apply is followed by a right apply. If PlasmaUpper, a right apply is followed by a left apply. H is represented in the form
This routine is a special code for a corner C diagonal block C1 NEW_NNZ C2 C3
H = I - tau * v * v'
where tau is a complex scalar and v is a complex vector.
If tau = 0, then H is taken to be the unit matrix
This version uses inline code if H has order < 11.
| [in] | uplo | = PlasmaUpper: Upper triangle of A is stored; = PlasmaLower: Lower triangle of A is stored. |
| [in,out] | V | On entry, the double complex V in the representation of H. On exit, the double complex V in the representation of H, updated by the elimination of the NEW_NNZ created by the left apply in case of PlasmaLower or the right apply in case of PlasmaUpper. |
| [in] | TAU | On entry, the value tau in the representation of H. On exit, the value tau in the representation of H, updated by the elimination of the NEW_NNZ created by the left apply in case of PlasmaLower or the right apply in case of PlasmaUpper. |
| [in,out] | C1 | On entry, the element C1. On exit, C1 is overwritten by the result H * C * H. |
| [in,out] | C2 | On entry, the element C2. On exit, C2 is overwritten by the result H * C * H. |
| [in,out] | C3 | On entry, the element C3. On exit, C3 is overwritten by the result H * C * H. |
| PLASMA_SUCCESS | successful exit |
| <0 | if -i, the i-th argument had an illegal value |
Definition at line 335 of file core_dlarfx_tbrd.c.
References PLASMA_SUCCESS, PlasmaLower, PlasmaUpper, T2, and V.

| void CORE_dlaset | ( | PLASMA_enum | uplo, |
| int | M, | ||
| int | N, | ||
| double | alpha, | ||
| double | beta, | ||
| double * | A, | ||
| int | LDA | ||
| ) |
CORE_dlaset - Sets the elements of the matrix A on the diagonal to beta and on the off-diagonals to alpha
| [in] | uplo | Specifies which elements of the matrix are to be set = PlasmaUpper: Upper part of A is set; = PlasmaLower: Lower part of A is set; = PlasmaUpperLower: ALL elements of A are set. |
| [in] | M | The number of rows of the matrix A. M >= 0. |
| [in] | N | The number of columns of the matrix A. N >= 0. |
| [in] | alpha | The constant to which the off-diagonal elements are to be set. |
| [in] | beta | The constant to which the diagonal elements are to be set. |
| [in,out] | A | On entry, the M-by-N tile A. On exit, A has been set accordingly. |
| [in] | LDA | The leading dimension of the array A. LDA >= max(1,M). |
Definition at line 58 of file core_dlaset.c.
References lapack_const.

| void CORE_dlaset2 | ( | PLASMA_enum | uplo, |
| int | M, | ||
| int | N, | ||
| double | alpha, | ||
| double * | A, | ||
| int | LDA | ||
| ) |
CORE_dlaset2 - Sets the elements of the matrix A to alpha. Not LAPACK compliant! Read below.
| [in] | uplo | Specifies which elements of the matrix are to be set = PlasmaUpper: STRICT Upper part of A is set to alpha; = PlasmaLower: STRICT Lower part of A is set to alpha; = PlasmaUpperLower: ALL elements of A are set to alpha. Not LAPACK Compliant. |
| [in] | M | The number of rows of the matrix A. M >= 0. |
| [in] | N | The number of columns of the matrix A. N >= 0. |
| [in] | alpha | The constant to which the elements are to be set. |
| [in,out] | A | On entry, the M-by-N tile A. On exit, A has been set to alpha accordingly. |
| [in] | LDA | The leading dimension of the array A. LDA >= max(1,M). |
Definition at line 56 of file core_dlaset2.c.
References lapack_const, PlasmaLower, and PlasmaUpper.

| void CORE_dlaset2_quark | ( | Quark * | quark | ) |
Definition at line 103 of file core_dlaset2.c.
References A, CORE_dlaset2(), quark_unpack_args_6, and uplo.


| void CORE_dlaset_quark | ( | Quark * | quark | ) |
Definition at line 95 of file core_dlaset.c.
References A, lapack_const, quark_unpack_args_7, and uplo.

| void CORE_dlaswp | ( | int | N, |
| double * | A, | ||
| int | LDA, | ||
| int | I1, | ||
| int | I2, | ||
| int * | IPIV, | ||
| int | INC | ||
| ) |
Definition at line 29 of file core_dlaswp.c.
| void CORE_dlaswp_f2_quark | ( | Quark * | quark | ) |
Definition at line 102 of file core_dlaswp.c.
References A, and quark_unpack_args_9.

| int CORE_dlaswp_ontile | ( | PLASMA_desc | descA, |
| int | i1, | ||
| int | i2, | ||
| int * | ipiv, | ||
| int | inc | ||
| ) |
CORE_dlaswp_ontile apply the dlaswp function on a matrix stored in tile layout
| [in,out] | A | The descriptor of the matrix A to permute. |
| [in] | i1 | The first element of IPIV for which a row interchange will be done. |
| [in] | i2 | The last element of IPIV for which a row interchange will be done. |
| [in] | ipiv | The pivot indices; Only the element in position i1 to i2 are accessed. The pivot are offset by A.i. |
| [in] | inc | The increment between successive values of IPIV. If IPIV is negative, the pivots are applied in reverse order. |
Definition at line 147 of file core_dlaswp.c.
References A, BLKLDD, cblas_dswap(), coreblas_error, plasma_desc_t::i, plasma_desc_t::m, plasma_desc_t::mb, plasma_desc_t::mt, plasma_desc_t::n, plasma_desc_t::nt, and PLASMA_SUCCESS.


| void CORE_dlaswp_ontile_f2_quark | ( | Quark * | quark | ) |
Definition at line 279 of file core_dlaswp.c.
References A, CORE_dlaswp_ontile(), and quark_unpack_args_8.


| void CORE_dlaswp_ontile_quark | ( | Quark * | quark | ) |
Definition at line 238 of file core_dlaswp.c.
References A, CORE_dlaswp_ontile(), and quark_unpack_args_7.


| void CORE_dlaswp_quark | ( | Quark * | quark | ) |
Definition at line 61 of file core_dlaswp.c.
References A, and quark_unpack_args_7.

| int CORE_dlaswpc_ontile | ( | PLASMA_desc | descA, |
| int | i1, | ||
| int | i2, | ||
| int * | ipiv, | ||
| int | inc | ||
| ) |
CORE_dlaswpc_ontile apply the dlaswp function on a matrix stored in tile layout
| [in,out] | A | The descriptor of the matrix A to permute. |
| [in] | i1 | The first element of IPIV for which a column interchange will be done. |
| [in] | i2 | The last element of IPIV for which a column interchange will be done. |
| [in] | ipiv | The pivot indices; Only the element in position i1 to i2 are accessed. The pivot are offset by A.i. |
| [in] | inc | The increment between successive values of IPIV. If IPIV is negative, the pivots are applied in reverse order. |
Definition at line 430 of file core_dlaswp.c.
References A, BLKLDD, cblas_dswap(), coreblas_error, plasma_desc_t::j, plasma_desc_t::m, plasma_desc_t::mt, plasma_desc_t::n, plasma_desc_t::nb, and PLASMA_SUCCESS.


| void CORE_dlaswpc_ontile_quark | ( | Quark * | quark | ) |
Definition at line 516 of file core_dlaswp.c.
References A, CORE_dlaswpc_ontile(), and quark_unpack_args_7.


| void CORE_dlauum | ( | int | uplo, |
| int | N, | ||
| double * | A, | ||
| int | LDA | ||
| ) |
Definition at line 29 of file core_dlauum.c.
References lapack_const.
| void CORE_dlauum_quark | ( | Quark * | quark | ) |
Definition at line 57 of file core_dlauum.c.
References A, lapack_const, quark_unpack_args_4, and uplo.

| int CORE_dormlq | ( | int | side, |
| int | trans, | ||
| int | M, | ||
| int | N, | ||
| int | K, | ||
| int | IB, | ||
| double * | A, | ||
| int | LDA, | ||
| double * | T, | ||
| int | LDT, | ||
| double * | C, | ||
| int | LDC, | ||
| double * | WORK, | ||
| int | LDWORK | ||
| ) |
CORE_dormlq overwrites the general complex M-by-N tile C with
SIDE = 'L' SIDE = 'R'
TRANS = 'N': Q * C C * Q TRANS = 'C': Q**T * C C * Q**T
where Q is a complex unitary matrix defined as the product of k elementary reflectors
Q = H(k) . . . H(2) H(1)
as returned by CORE_dgelqt. Q is of order M if SIDE = 'L' and of order N if SIDE = 'R'.
| [in] | side |
|
| [in] | trans |
|
| [in] | M | The number of rows of the tile C. M >= 0. |
| [in] | N | The number of columns of the tile C. N >= 0. |
| [in] | K | The number of elementary reflectors whose product defines the matrix Q. If SIDE = PlasmaLeft, M >= K >= 0; if SIDE = PlasmaRight, N >= K >= 0. |
| [in] | IB | The inner-blocking size. IB >= 0. |
| [in] | A | Dimension: (LDA,M) if SIDE = PlasmaLeft, (LDA,N) if SIDE = PlasmaRight, The i-th row must contain the vector which defines the elementary reflector H(i), for i = 1,2,...,k, as returned by CORE_dgelqt in the first k rows of its array argument A. |
| [in] | LDA | The leading dimension of the array A. LDA >= max(1,K). |
| [out] | T | The IB-by-K triangular factor T of the block reflector. T is upper triangular by block (economic storage); The rest of the array is not referenced. |
| [in] | LDT | The leading dimension of the array T. LDT >= IB. |
| [in,out] | C | On entry, the M-by-N tile C. On exit, C is overwritten by Q*C or Q**T*C or C*Q**T or C*Q. |
| [in] | LDC | The leading dimension of the array C. LDC >= max(1,M). |
| [in,out] | WORK | On exit, if INFO = 0, WORK(1) returns the optimal LDWORK. |
| [in] | LDWORK | The dimension of the array WORK. If SIDE = PlasmaLeft, LDWORK >= max(1,N); if SIDE = PlasmaRight, LDWORK >= max(1,M). |
| PLASMA_SUCCESS | successful exit |
| <0 | if -i, the i-th argument had an illegal value |
Definition at line 108 of file core_dormlq.c.
References coreblas_error, lapack_const, max, min, PLASMA_SUCCESS, PlasmaForward, PlasmaLeft, PlasmaNoTrans, PlasmaRight, PlasmaRowwise, and PlasmaTrans.

| void CORE_dormlq_quark | ( | Quark * | quark | ) |
Definition at line 264 of file core_dormlq.c.
References A, C, CORE_dormlq(), quark_unpack_args_14, side, T, and trans.


| int CORE_dormqr | ( | int | side, |
| int | trans, | ||
| int | M, | ||
| int | N, | ||
| int | K, | ||
| int | IB, | ||
| double * | A, | ||
| int | LDA, | ||
| double * | T, | ||
| int | LDT, | ||
| double * | C, | ||
| int | LDC, | ||
| double * | WORK, | ||
| int | LDWORK | ||
| ) |
CORE_dormqr overwrites the general complex M-by-N tile C with
SIDE = 'L' SIDE = 'R'
TRANS = 'N': Q * C C * Q TRANS = 'C': Q**T * C C * Q**T
where Q is a complex unitary matrix defined as the product of k elementary reflectors
Q = H(1) H(2) . . . H(k)
as returned by CORE_dgeqrt. Q is of order M if SIDE = 'L' and of order N if SIDE = 'R'.
| [in] | side |
|
| [in] | trans |
|
| [in] | M | The number of rows of the tile C. M >= 0. |
| [in] | N | The number of columns of the tile C. N >= 0. |
| [in] | K | The number of elementary reflectors whose product defines the matrix Q. If SIDE = PlasmaLeft, M >= K >= 0; if SIDE = PlasmaRight, N >= K >= 0. |
| [in] | IB | The inner-blocking size. IB >= 0. |
| [in] | A | Dimension: (LDA,K) The i-th column must contain the vector which defines the elementary reflector H(i), for i = 1,2,...,k, as returned by CORE_dgeqrt in the first k columns of its array argument A. |
| [in] | LDA | The leading dimension of the array A. If SIDE = PlasmaLeft, LDA >= max(1,M); if SIDE = PlasmaRight, LDA >= max(1,N). |
| [out] | T | The IB-by-K triangular factor T of the block reflector. T is upper triangular by block (economic storage); The rest of the array is not referenced. |
| [in] | LDT | The leading dimension of the array T. LDT >= IB. |
| [in,out] | C | On entry, the M-by-N tile C. On exit, C is overwritten by Q*C or Q**T*C or C*Q**T or C*Q. |
| [in] | LDC | The leading dimension of the array C. LDC >= max(1,M). |
| [in,out] | WORK | On exit, if INFO = 0, WORK(1) returns the optimal LDWORK. |
| [in] | LDWORK | The dimension of the array WORK. If SIDE = PlasmaLeft, LDWORK >= max(1,N); if SIDE = PlasmaRight, LDWORK >= max(1,M). |
| PLASMA_SUCCESS | successful exit |
| <0 | if -i, the i-th argument had an illegal value |
Definition at line 108 of file core_dormqr.c.
References coreblas_error, lapack_const, max, min, PLASMA_SUCCESS, PlasmaColumnwise, PlasmaForward, PlasmaLeft, PlasmaNoTrans, PlasmaRight, and PlasmaTrans.

| void CORE_dormqr_quark | ( | Quark * | quark | ) |
Definition at line 257 of file core_dormqr.c.
References A, C, CORE_dormqr(), quark_unpack_args_14, side, T, and trans.


| int CORE_dpamm | ( | int | op, |
| int | side, | ||
| int | storev, | ||
| int | M, | ||
| int | N, | ||
| int | K, | ||
| int | L, | ||
| double * | A1, | ||
| int | LDA1, | ||
| double * | A2, | ||
| int | LDA2, | ||
| double * | V, | ||
| int | LDV, | ||
| double * | W, | ||
| int | LDW | ||
| ) |
ZPAMM performs one of the matrix-matrix operations
LEFT RIGHT
OP PlasmaW : W = A1 + op(V) * A2 or W = A1 + A2 * op(V) OP PlasmaA2 : A2 = A2 - op(V) * W or A2 = A2 - W * op(V)
where op( V ) is one of
op( V ) = V or op( V ) = V**T or op( V ) = V**T,
A1, A2 and W are general matrices, and V is:
l = k: rectangle + triangle l < k: rectangle + trapezoid l = 0: rectangle
Size of V, both rowwise and columnwise, is:
left N M x K T K x M right N K x N
LEFT (columnwise and rowwise):
| K | | M |
_ __________ _ _______________ _
| | | | | \
V: | | | V': |_____________|___\ K | | | M-L | | M | | | |__________________| _ |____| | _ \ | | | M - L | L | \ | | L _ \|____| _
RIGHT (columnwise and rowwise):
| K | | N |
_______________ _ _ __________ _
| | \ | | |
V': |_____________|___\ N V: | | | | | | | | K-L |__________________| _ K | | | |____| | _ | K - L | L | \ | | \ | | L _ \|____| _
| [in] | OP | OP specifies which operation to perform:
@arg PlasmaW : W = A1 + op(V) * A2 or W = A1 + A2 * op(V)
@arg PlasmaA2 : A2 = A2 - op(V) * W or A2 = A2 - W * op(V)
|
| [in] | SIDE | SIDE specifies whether op( V ) multiplies A2
or W from the left or right as follows:
@arg PlasmaLeft : multiply op( V ) from the left
OP PlasmaW : W = A1 + op(V) * A2
OP PlasmaA2 : A2 = A2 - op(V) * W
@arg PlasmaRight : multiply op( V ) from the right
OP PlasmaW : W = A1 + A2 * op(V)
OP PlasmaA2 : A2 = A2 - W * op(V)
|
| [in] | STOREV | Indicates how the vectors which define the elementary
reflectors are stored in V:
@arg PlasmaColumnwise
@arg PlasmaRowwise
|
| [in] | M | The number of rows of the A1, A2 and W If SIDE is PlasmaLeft, the number of rows of op( V ) |
| [in] | N | The number of columns of the A1, A2 and W If SIDE is PlasmaRight, the number of columns of op( V ) |
| [in] | K | If SIDE is PlasmaLeft, the number of columns of op( V ) If SIDE is PlasmaRight, the number of rows of op( V ) |
| [in] | L | The size of the triangular part of V |
| [in] | A1 | On entry, the M-by-N tile A1. |
| [in] | LDA1 | The leading dimension of the array A1. LDA1 >= max(1,M). |
| [in,out] | A2 | On entry, the M-by-N tile A2. On exit, if OP is PlasmaA2 A2 is overwritten |
| [in] | LDA2 | The leading dimension of the tile A2. LDA2 >= max(1,M). |
| [in] | V | The matrix V as described above. If SIDE is PlasmaLeft : op( V ) is M-by-K If SIDE is PlasmaRight: op( V ) is K-by-N |
| [in] | LDV | The leading dimension of the array V. |
| [in,out] | W | On entry, the M-by-N matrix W. On exit, W is overwritten either if OP is PlasmaA2 or PlasmaW. If OP is PlasmaA2, W is an input and is used as a workspace. |
| [in] | LDW | The leading dimension of array WORK. |
| PLASMA_SUCCESS | successful exit |
| <0 | if -i, the i-th argument had an illegal value |
Definition at line 174 of file core_dpamm.c.
References CblasLower, CblasUpper, coreblas_error, L, PLASMA_SUCCESS, PlasmaA2, PlasmaColumnwise, PlasmaLeft, PlasmaNoTrans, PlasmaRight, PlasmaRowwise, PlasmaTrans, PlasmaW, trans, and uplo.

| void CORE_dpamm_quark | ( | Quark * | quark | ) |
Definition at line 600 of file core_dpamm.c.
References CORE_dpamm(), L, quark_unpack_args_15, side, storev, V, and W.


| int CORE_dparfb | ( | int | side, |
| int | trans, | ||
| int | direct, | ||
| int | storev, | ||
| int | M1, | ||
| int | N1, | ||
| int | M2, | ||
| int | N2, | ||
| int | K, | ||
| int | L, | ||
| double * | A1, | ||
| int | LDA1, | ||
| double * | A2, | ||
| int | LDA2, | ||
| double * | V, | ||
| int | LDV, | ||
| double * | T, | ||
| int | LDT, | ||
| double * | WORK, | ||
| int | LDWORK | ||
| ) |
CORE_dparfb applies a complex upper triangular block reflector H or its transpose H' to a complex rectangular matrix formed by coupling two tiles A1 and A2. Matrix V is:
COLUMNWISE ROWWISE | K | | N2-L | L | __ _____________ __ __ _________________ __ | | | | | \ | | | | | \ L
M2-L | | | K |_______________|_____\ __ | | | M2 | | __ |____| | | | K-L \ | | __ |______________________| __ L \ | | __ \|______| __ | N2 |
| L | K-L |
| [in] | side |
|
| [in] | trans |
|
| [in] | direct | Indicates how H is formed from a product of elementary reflectors
|
| [in] | storev | Indicates how the vectors which define the elementary reflectors are stored:
|
| [in] | M1 | The number of columns of the tile A1. M1 >= 0. |
| [in] | N1 | The number of rows of the tile A1. N1 >= 0. |
| [in] | M2 | The number of columns of the tile A2. M2 >= 0. |
| [in] | N2 | The number of rows of the tile A2. N2 >= 0. |
| [in] | K | The order of the matrix T (= the number of elementary reflectors whose product defines the block reflector). |
| [in] | L | The size of the triangular part of V |
| [in,out] | A1 | On entry, the M1-by-N1 tile A1. On exit, A1 is overwritten by the application of Q. |
| [in] | LDA1 | The leading dimension of the array A1. LDA1 >= max(1,N1). |
| [in,out] | A2 | On entry, the M2-by-N2 tile A2. On exit, A2 is overwritten by the application of Q. |
| [in] | LDA2 | The leading dimension of the tile A2. LDA2 >= max(1,N2). |
| [in] | V | (LDV,K) if STOREV = 'C' (LDV,M2) if STOREV = 'R' and SIDE = 'L' (LDV,N2) if STOREV = 'R' and SIDE = 'R' Matrix V. |
| [in] | LDV | The leading dimension of the array V. If STOREV = 'C' and SIDE = 'L', LDV >= max(1,M2); if STOREV = 'C' and SIDE = 'R', LDV >= max(1,N2); if STOREV = 'R', LDV >= K. |
| [out] | T | The triangular K-by-K matrix T in the representation of the block reflector. T is upper triangular by block (economic storage); The rest of the array is not referenced. |
| [in] | LDT | The leading dimension of the array T. LDT >= K. |
| [in,out] | WORK | |
| [in] | LDWORK | The dimension of the array WORK. |
| PLASMA_SUCCESS | successful exit |
| <0 | if -i, the i-th argument had an illegal value |
Definition at line 131 of file core_dparfb.c.
References cblas_daxpy(), cblas_dtrmm(), CblasColMajor, CblasLeft, CblasNonUnit, CblasRight, CblasUpper, CORE_dpamm(), coreblas_error, PLASMA_ERR_NOT_SUPPORTED, PLASMA_SUCCESS, PlasmaA2, PlasmaBackward, PlasmaColumnwise, PlasmaForward, PlasmaLeft, PlasmaNoTrans, PlasmaRight, PlasmaRowwise, PlasmaTrans, and PlasmaW.


| int CORE_dpemv | ( | int | trans, |
| int | storev, | ||
| int | M, | ||
| int | N, | ||
| int | L, | ||
| double | ALPHA, | ||
| double * | A, | ||
| int | LDA, | ||
| double * | X, | ||
| int | INCX, | ||
| double | BETA, | ||
| double * | Y, | ||
| int | INCY, | ||
| double * | WORK | ||
| ) |
DPEMV performs one of the matrix-vector operations
y = alpha*op( A )*x + beta*y
where op( A ) is one of
op( A ) = A or op( A ) = A**T or op( A ) = A**T,
alpha and beta are scalars, x and y are vectors and A is a pentagonal matrix (see further details).
| [in] | storev | @arg PlasmaColumnwise : array A stored columwise
@arg PlasmaRowwise : array A stored rowwise
|
| [in] | trans | @arg PlasmaNoTrans : y := alpha*A*x + beta*y.
@arg PlasmaTrans : y := alpha*A**T*x + beta*y.
@arg PlasmaTrans : y := alpha*A**T*x + beta*y.
|
| [in] | M | Number of rows of the matrix A. M must be at least zero. |
| [in] | N | Number of columns of the matrix A. N must be at least zero. |
| [in] | L | Order of triangle within the matrix A (L specifies the shape of the matrix A; see further details). |
| [in] | ALPHA | Scalar alpha. |
| [in] | A | Array of size LDA-by-N. On entry, the leading M by N part of the array A must contain the matrix of coefficients. |
| [in] | LDA | Leading dimension of array A. |
| [in] | X | On entry, the incremented array X must contain the vector x. |
| [in] | INCX | Increment for the elements of X. INCX must not be zero. |
| [in] | BETA | Scalar beta. |
| [in,out] | Y | On entry, the incremented array Y must contain the vector y. |
| [out] | INCY | Increment for the elements of Y. INCY must not be zero. |
| [in] | WORK | Workspace array of size at least L. |
| N |
_ ___________ _
| |
A: | | M-L | | | | M _ |..... | \ : | L \ : | _ \:_____| _
| L | N-L |
| PLASMA_SUCCESS | successful exit |
| <0 | if -i, the i-th argument had an illegal value |
Definition at line 118 of file core_dpemv.c.
References cblas_daxpy(), cblas_dcopy(), cblas_dgemv(), cblas_dscal(), cblas_dtrmv(), CblasColMajor, coreblas_error, L, max, min, PLASMA_SUCCESS, PlasmaColumnwise, PlasmaLower, PlasmaNonUnit, PlasmaNoTrans, PlasmaRowwise, PlasmaTrans, and PlasmaUpper.


| void CORE_dplgsy | ( | double | bump, |
| int | m, | ||
| int | n, | ||
| double * | A, | ||
| int | lda, | ||
| int | bigM, | ||
| int | m0, | ||
| int | n0, | ||
| unsigned long long int | seed | ||
| ) |
Definition at line 64 of file core_dplgsy.c.
References A, NBELEM, Rnd64_A, Rnd64_C, and RndF_Mul.

| void CORE_dplgsy_quark | ( | Quark * | quark | ) |
Definition at line 172 of file core_dplgsy.c.
References A, CORE_dplgsy(), and quark_unpack_args_9.


| void CORE_dplrnt | ( | int | m, |
| int | n, | ||
| double * | A, | ||
| int | lda, | ||
| int | bigM, | ||
| int | m0, | ||
| int | n0, | ||
| unsigned long long int | seed | ||
| ) |
Definition at line 64 of file core_dplrnt.c.
References A, NBELEM, Rnd64_A, Rnd64_C, and RndF_Mul.

| void CORE_dplrnt_quark | ( | Quark * | quark | ) |
Definition at line 116 of file core_dplrnt.c.
References A, CORE_dplrnt(), and quark_unpack_args_8.


| void CORE_dpotrf | ( | int | uplo, |
| int | N, | ||
| double * | A, | ||
| int | LDA, | ||
| int * | INFO | ||
| ) |
Definition at line 29 of file core_dpotrf.c.
References lapack_const.

| void CORE_dpotrf_quark | ( | Quark * | quark | ) |
Definition at line 65 of file core_dpotrf.c.
References A, lapack_const, plasma_sequence_flush(), PLASMA_SUCCESS, quark_unpack_args_7, plasma_sequence_t::status, and uplo.


| void CORE_dshift | ( | int | s, |
| int | m, | ||
| int | n, | ||
| int | L, | ||
| double * | A | ||
| ) |
CORE_dshift Shift a cycle of block. Same as core_dshiftw but you don't need to provide the workspace. As a matter of fact, the cycle cannot be split anymore to keep data coherency.
| [in] | s | Start value in the cycle |
| [in] | m | Number of lines of tile A |
| [in] | n | Number of columns of tile A |
| [in] | L | Length of each block of data to move |
| [in,out] | A | Matrix of size m-by-n with each element of size L. On exit, A = A', where A' contains the permutations |
Definition at line 175 of file core_dshift.c.
References CORE_dshiftw(), and W.

| void CORE_dshift_quark | ( | Quark * | quark | ) |
Definition at line 208 of file core_dshift.c.
References A, CORE_dshiftw(), L, quark_unpack_args_6, and W.


| void CORE_dshiftw | ( | int | s, |
| int | cl, | ||
| int | m, | ||
| int | n, | ||
| int | L, | ||
| double * | A, | ||
| double * | W | ||
| ) |
CORE_dshiftw Shift a linear chain of block using a supplied workspace by following the cycle defined by: k_(i+1) = (k_i * m) % q;
| [in] | s | Start value in the cycle |
| [in] | cl | Cycle length if cl == 0, all the permutations from the cycle are done else the cycle is split onto several threads and the number of permutation to do has to be specified to not get overlap |
| [in] | m | Number of lines of tile A |
| [in] | n | Number of columns of tile A |
| [in] | L | Length of each block of data to move |
| [in,out] | A | Matrix of size m-by-n with each element of size L. On exit, A = A', where A' contains the permutations |
| [in] | W | Array of size L. On entry, must contain: W(:) = A(s*L:s*L+L-1) |
Definition at line 66 of file core_dshift.c.
References L.

| void CORE_dshiftw_quark | ( | Quark * | quark | ) |
Definition at line 130 of file core_dshift.c.
References A, CORE_dshiftw(), L, quark_unpack_args_7, and W.


| int CORE_dssssm | ( | int | M1, |
| int | N1, | ||
| int | M2, | ||
| int | N2, | ||
| int | K, | ||
| int | IB, | ||
| double * | A1, | ||
| int | LDA1, | ||
| double * | A2, | ||
| int | LDA2, | ||
| double * | L1, | ||
| int | LDL1, | ||
| double * | L2, | ||
| int | LDL2, | ||
| int * | IPIV | ||
| ) |
CORE_dtstrf computes an LU factorization of a complex matrix formed by an upper triangular M1-by-N1 tile U on top of a M2-by-N2 tile A (N1 == N2) using partial pivoting with row interchanges.
This is the right-looking Level 2.5 BLAS version of the algorithm.
| [in] | M1 | The number of rows of the tile A1. M1 >= 0. |
| [in] | N1 | The number of columns of the tile A1. N1 >= 0. |
| [in] | M2 | The number of rows of the tile A2. M2 >= 0. |
| [in] | N2 | The number of columns of the tile A2. N2 >= 0. |
| [in] | K | The number of columns of the tiles L1 and L2. K >= 0. |
| [in] | IB | The inner-blocking size. IB >= 0. |
| [in,out] | A1 | On entry, the M1-by-N1 tile A1. On exit, A1 is overwritten by the application of L. |
| [in] | LDA1 | The leading dimension of the array A1. LDA1 >= max(1,M1). |
| [in,out] | A2 | On entry, the M2-by-N2 tile A2. On exit, A2 is overwritten by the application of L. |
| [in] | LDA2 | The leading dimension of the array A2. LDA2 >= max(1,M2). |
| [in] | L1 | The IB-by-K lower triangular tile as returned by CORE_dtstrf. |
| [in] | LDL1 | The leading dimension of the array L1. LDL1 >= max(1,IB). |
| [in] | L2 | The M2-by-N2 tile as returned by CORE_dtstrf. |
| [in] | LDL2 | The leading dimension of the array L2. LDL2 >= max(1,M2). |
| [in] | IPIV | as returned by CORE_dtstrf. |
| PLASMA_SUCCESS | successful exit |
| <0 | if INFO = -k, the k-th argument had an illegal value |
Definition at line 90 of file core_dssssm.c.
References cblas_dgemm(), cblas_dswap(), cblas_dtrsm(), CblasColMajor, CblasLeft, CblasLower, CblasNoTrans, CblasUnit, coreblas_error, max, min, and PLASMA_SUCCESS.


| void CORE_dssssm_quark | ( | Quark * | quark | ) |
Definition at line 219 of file core_dssssm.c.
References CORE_dssssm(), IPIV, and quark_unpack_args_15.


| void CORE_dswpab | ( | int | i, |
| int | n1, | ||
| int | n2, | ||
| double * | A, | ||
| double * | work | ||
| ) |
CORE_dswpab swaps two adjacent contiguous blocks of data.
n1 n2
+————-+——————————-+
become : n2 n1 +——————————-+————-+
| [in,out] | A | Array of size i+n1+n2. On entry, a block of size n1 followed by a block of size n2. On exit, the block of size n1 follows the block of size n2. |
| [in] | i | First block starts at A[i]. |
| [in] | n1 | Size of the first block to swap. |
| [in] | n2 | Size of the second block to swap. |
| [out] | work | Workspace array of size min(n1, n2). |
Definition at line 63 of file core_dswpab.c.

| void CORE_dswpab_quark | ( | Quark * | quark | ) |
Definition at line 107 of file core_dswpab.c.
References A, CORE_dswpab(), and quark_unpack_args_5.


| int CORE_dswptr_ontile | ( | PLASMA_desc | descA, |
| int | i1, | ||
| int | i2, | ||
| int * | ipiv, | ||
| int | inc, | ||
| double * | Akk, | ||
| int | ldak | ||
| ) |
CORE_dswptr_ontile apply the dlaswp function on a matrix stored in tile layout, followed by a dtrsm on the first tile of the panel.
| [in,out] | A | The descriptor of the matrix A to permute. |
| [in] | i1 | The first element of IPIV for which a row interchange will be done. |
| [in] | i2 | The last element of IPIV for which a row interchange will be done. |
| [in] | ipiv | The pivot indices; Only the element in position i1 to i2 are accessed. The pivot are offset by A.i. |
| [in] | inc | The increment between successive values of IPIV. If IPIV is negative, the pivots are applied in reverse order. |
Definition at line 325 of file core_dlaswp.c.
References A, BLKLDD, cblas_dtrsm(), CblasColMajor, CblasLeft, CblasLower, CblasNoTrans, CblasUnit, CORE_dlaswp_ontile(), coreblas_error, plasma_desc_t::m, plasma_desc_t::mb, plasma_desc_t::mt, plasma_desc_t::n, plasma_desc_t::nt, and PLASMA_SUCCESS.


| void CORE_dswptr_ontile_quark | ( | Quark * | quark | ) |
Definition at line 385 of file core_dlaswp.c.
References A, CORE_dswptr_ontile(), and quark_unpack_args_8.


| void CORE_dsygst_quark | ( | Quark * | quark | ) |
Definition at line 67 of file core_dsygst.c.
References A, B, itype, lapack_const, plasma_sequence_flush(), PLASMA_SUCCESS, quark_unpack_args_10, plasma_sequence_t::status, and uplo.


| void CORE_dsymm | ( | int | side, |
| int | uplo, | ||
| int | M, | ||
| int | N, | ||
| double | alpha, | ||
| double * | A, | ||
| int | LDA, | ||
| double * | B, | ||
| int | LDB, | ||
| double | beta, | ||
| double * | C, | ||
| int | LDC | ||
| ) |
Definition at line 28 of file core_dsymm.c.
References cblas_dsymm(), and CblasColMajor.


| void CORE_dsymm_quark | ( | Quark * | quark | ) |
Definition at line 77 of file core_dsymm.c.
References A, B, C, cblas_dsymm(), CblasColMajor, quark_unpack_args_12, side, and uplo.


| void CORE_dsyr2k | ( | int | uplo, |
| int | trans, | ||
| int | N, | ||
| int | K, | ||
| double | alpha, | ||
| double * | A, | ||
| int | LDA, | ||
| double * | B, | ||
| int | LDB, | ||
| double | beta, | ||
| double * | C, | ||
| int | LDC | ||
| ) |
Definition at line 28 of file core_dsyr2k.c.
References cblas_dsyr2k(), and CblasColMajor.


| void CORE_dsyr2k_quark | ( | Quark * | quark | ) |
Definition at line 76 of file core_dsyr2k.c.
References A, B, C, CORE_dsyr2k(), quark_unpack_args_12, trans, and uplo.


| void CORE_dsyrfb_quark | ( | Quark * | quark | ) |
Definition at line 215 of file core_dsyrfb.c.
References A, C, CORE_dsyrfb(), quark_unpack_args_13, T, and uplo.


| void CORE_dsyrk | ( | int | uplo, |
| int | trans, | ||
| int | N, | ||
| int | K, | ||
| double | alpha, | ||
| double * | A, | ||
| int | LDA, | ||
| double | beta, | ||
| double * | C, | ||
| int | LDC | ||
| ) |
Definition at line 28 of file core_dsyrk.c.
References cblas_dsyrk(), and CblasColMajor.


| void CORE_dsyrk_quark | ( | Quark * | quark | ) |
Definition at line 72 of file core_dsyrk.c.
References A, C, cblas_dsyrk(), CblasColMajor, quark_unpack_args_10, trans, and uplo.


| void CORE_dtrdalg | ( | PLASMA_enum | uplo, |
| int | N, | ||
| int | NB, | ||
| PLASMA_desc * | pA, | ||
| double * | V, | ||
| double * | TAU, | ||
| int | i, | ||
| int | j, | ||
| int | m, | ||
| int | grsiz | ||
| ) |
CORE_dtrdalg is a part of the tridiagonal reduction algorithm (bulgechasing) It correspond to a local driver of the kernels that should be executed on a single core.
| [in] | uplo |
|
| [in] | N | The order of the matrix A. N >= 0. |
| [in] | NB | The size of the Bandwidth of the matrix A, which correspond to the tile size. NB >= 0. |
| [in] | pA | A pointer to the descriptor of the matrix A. |
| [out] | V | double array, dimension (N). The scalar elementary reflectors are written in this array. So it is used as a workspace for V at each step of the bulge chasing algorithm. |
| [out] | TAU | double array, dimension (N). The scalar factors of the elementary reflectors are written in thisarray. So it is used as a workspace for TAU at each step of the bulge chasing algorithm. |
| [in] | i | Integer that refer to the current sweep. (outer loop). |
| [in] | j | Integer that refer to the sweep to chase.(inner loop). |
| [in] | m | Integer that refer to a sweep step, to ensure order dependencies. |
| [in] | grsiz | Integer that refer to the size of a group. group mean the number of kernel that should be executed sequentially on the same core. group size is a trade-off between locality (cache reuse) and parallelism. a small group size increase parallelism while a large group size increase cache reuse. |
| PLASMA_SUCCESS | successful exit |
| <0 | if -i, the i-th argument had an illegal value |
Definition at line 82 of file core_dtrdalg.c.
References A, CORE_dhbelr(), CORE_dhblrx(), CORE_dhbrce(), plasma_desc_t::dtyp, min, and plasma_element_size().


| void CORE_dtrdalg_quark | ( | Quark * | quark | ) |
Definition at line 160 of file core_dtrdalg.c.
References CORE_dtrdalg(), quark_unpack_args_10, TAU, uplo, and V.


| void CORE_dtrmm | ( | int | side, |
| int | uplo, | ||
| int | transA, | ||
| int | diag, | ||
| int | M, | ||
| int | N, | ||
| double | alpha, | ||
| double * | A, | ||
| int | LDA, | ||
| double * | B, | ||
| int | LDB | ||
| ) |
Definition at line 28 of file core_dtrmm.c.
References cblas_dtrmm(), and CblasColMajor.

| void CORE_dtrmm_p2_quark | ( | Quark * | quark | ) |
Definition at line 132 of file core_dtrmm.c.
References A, B, cblas_dtrmm(), CblasColMajor, diag, quark_unpack_args_11, side, and uplo.


| void CORE_dtrmm_quark | ( | Quark * | quark | ) |
Definition at line 76 of file core_dtrmm.c.
References A, B, cblas_dtrmm(), CblasColMajor, diag, quark_unpack_args_11, side, and uplo.


| void CORE_dtrsm | ( | int | side, |
| int | uplo, | ||
| int | transA, | ||
| int | diag, | ||
| int | M, | ||
| int | N, | ||
| double | alpha, | ||
| double * | A, | ||
| int | LDA, | ||
| double * | B, | ||
| int | LDB | ||
| ) |
Definition at line 28 of file core_dtrsm.c.
References cblas_dtrsm(), and CblasColMajor.


| void CORE_dtrsm_quark | ( | Quark * | quark | ) |
Definition at line 75 of file core_dtrsm.c.
References A, B, cblas_dtrsm(), CblasColMajor, diag, quark_unpack_args_11, side, and uplo.


| void CORE_dtrtri | ( | int | uplo, |
| int | diag, | ||
| int | N, | ||
| double * | A, | ||
| int | LDA, | ||
| int * | info | ||
| ) |
Definition at line 29 of file core_dtrtri.c.
References lapack_const.
| void CORE_dtrtri_quark | ( | Quark * | quark | ) |
Definition at line 67 of file core_dtrtri.c.
References A, diag, lapack_const, plasma_sequence_flush(), PLASMA_SUCCESS, quark_unpack_args_8, plasma_sequence_t::status, and uplo.


| int CORE_dtslqt | ( | int | M, |
| int | N, | ||
| int | IB, | ||
| double * | A1, | ||
| int | LDA1, | ||
| double * | A2, | ||
| int | LDA2, | ||
| double * | T, | ||
| int | LDT, | ||
| double * | TAU, | ||
| double * | WORK | ||
| ) |
CORE_dtslqt computes a LQ factorization of a rectangular matrix formed by coupling side-by-side a complex M-by-M lower triangular tile A1 and a complex M-by-N tile A2:
| A1 A2 | = L * Q
The tile Q is represented as a product of elementary reflectors
Q = H(k)' . . . H(2)' H(1)', where k = min(M,N).
Each H(i) has the form
H(i) = I - tau * v * v'
where tau is a complex scalar, and v is a complex vector with v(1:i-1) = 0 and v(i) = 1; g(v(i+1:n)) is stored on exit in A2(i,1:n), and tau in TAU(i).
| [in] | M | The number of rows of the tile A1 and A2. M >= 0. The number of columns of the tile A1. |
| [in] | N | The number of columns of the tile A2. N >= 0. |
| [in] | IB | The inner-blocking size. IB >= 0. |
| [in,out] | A1 | On entry, the M-by-M tile A1. On exit, the elements on and below the diagonal of the array contain the M-by-M lower trapezoidal tile L; the elements above the diagonal are not referenced. |
| [in] | LDA1 | The leading dimension of the array A1. LDA1 >= max(1,M). |
| [in,out] | A2 | On entry, the M-by-N tile A2. On exit, all the elements with the array TAU, represent the unitary tile Q as a product of elementary reflectors (see Further Details). |
| [in] | LDA2 | The leading dimension of the tile A2. LDA2 >= max(1,M). |
| [out] | T | The IB-by-N triangular factor T of the block reflector. T is upper triangular by block (economic storage); The rest of the array is not referenced. |
| [in] | LDT | The leading dimension of the array T. LDT >= IB. |
| [out] | TAU | The scalar factors of the elementary reflectors (see Further Details). |
| [out] | WORK |
| PLASMA_SUCCESS | successful exit |
| <0 | if -i, the i-th argument had an illegal value |
Definition at line 107 of file core_dtslqt.c.
References cblas_daxpy(), cblas_dcopy(), cblas_dgemv(), cblas_dger(), cblas_dtrmv(), CblasColMajor, CORE_dtsmlq(), coreblas_error, max, min, PLASMA_SUCCESS, PlasmaNonUnit, PlasmaNoTrans, PlasmaRight, PlasmaTrans, and PlasmaUpper.


| void CORE_dtslqt_quark | ( | Quark * | quark | ) |
Definition at line 247 of file core_dtslqt.c.
References CORE_dtslqt(), quark_unpack_args_11, T, and TAU.


| int CORE_dtsmlq | ( | int | side, |
| int | trans, | ||
| int | M1, | ||
| int | N1, | ||
| int | M2, | ||
| int | N2, | ||
| int | K, | ||
| int | IB, | ||
| double * | A1, | ||
| int | LDA1, | ||
| double * | A2, | ||
| int | LDA2, | ||
| double * | V, | ||
| int | LDV, | ||
| double * | T, | ||
| int | LDT, | ||
| double * | WORK, | ||
| int | LDWORK | ||
| ) |
CORE_dtsmlq overwrites the general complex M1-by-N1 tile A1 and M2-by-N2 tile A2 with
SIDE = 'L' SIDE = 'R'
TRANS = 'N': Q * | A1 | | A1 A2 | * Q | A2 |
TRANS = 'C': Q**T * | A1 | | A1 A2 | * Q**T | A2 |
where Q is a complex unitary matrix defined as the product of k elementary reflectors
Q = H(k)' . . . H(2)' H(1)'
as returned by CORE_DTSLQT.
| [in] | side |
|
| [in] | trans |
|
| [in] | M1 | The number of rows of the tile A1. M1 >= 0. |
| [in] | N1 | The number of columns of the tile A1. N1 >= 0. |
| [in] | M2 | The number of rows of the tile A2. M2 >= 0. M2 = M1 if side == PlasmaRight. |
| [in] | N2 | The number of columns of the tile A2. N2 >= 0. N2 = N1 if side == PlasmaLeft. |
| [in] | K | The number of elementary reflectors whose product defines the matrix Q. |
| [in] | IB | The inner-blocking size. IB >= 0. |
| [in,out] | A1 | On entry, the M1-by-N1 tile A1. On exit, A1 is overwritten by the application of Q. |
| [in] | LDA1 | The leading dimension of the array A1. LDA1 >= max(1,M1). |
| [in,out] | A2 | On entry, the M2-by-N2 tile A2. On exit, A2 is overwritten by the application of Q. |
| [in] | LDA2 | The leading dimension of the tile A2. LDA2 >= max(1,M2). |
| [in] | V | The i-th row must contain the vector which defines the elementary reflector H(i), for i = 1,2,...,k, as returned by CORE_DTSLQT in the first k rows of its array argument V. |
| [in] | LDV | The leading dimension of the array V. LDV >= max(1,K). |
| [out] | T | The IB-by-N1 triangular factor T of the block reflector. T is upper triangular by block (economic storage); The rest of the array is not referenced. |
| [in] | LDT | The leading dimension of the array T. LDT >= IB. |
| [out] | WORK | Workspace array of size LDWORK-by-M1 if side == PlasmaLeft LDWORK-by-IB if side == PlasmaRight |
| [in] | LDWORK | The leading dimension of the array WORK. LDWORK >= max(1,IB) if side == PlasmaLeft LDWORK >= max(1,N1) if side == PlasmaRight |
| PLASMA_SUCCESS | successful exit |
| <0 | if -i, the i-th argument had an illegal value |
Definition at line 124 of file core_dtsmlq.c.
References CORE_dparfb(), coreblas_error, max, min, PLASMA_SUCCESS, PlasmaForward, PlasmaLeft, PlasmaNoTrans, PlasmaRight, PlasmaRowwise, and PlasmaTrans.


| int CORE_dtsmlq_corner | ( | int | m1, |
| int | n1, | ||
| int | m2, | ||
| int | n2, | ||
| int | m3, | ||
| int | n3, | ||
| int | k, | ||
| int | ib, | ||
| int | nb, | ||
| double * | A1, | ||
| int | lda1, | ||
| double * | A2, | ||
| int | lda2, | ||
| double * | A3, | ||
| int | lda3, | ||
| double * | V, | ||
| int | ldv, | ||
| double * | T, | ||
| int | ldt, | ||
| double * | WORK, | ||
| int | ldwork | ||
| ) |
CORE_dtsmlq_corner: see CORE_dtsmlq
This kernel applies left and right transformations as depicted below: |I -VTV'| * | A1 A2 | * |I - VT'V'| | A2' A3 | where A1 and A3 are symmetric matrices. Only the lower part is referenced. This is an adhoc implementation, can be further optimized...
| [in] | side |
|
| [in] | trans |
|
| [in] | M1 | The number of rows of the tile A1. M1 >= 0. |
| [in] | N1 | The number of columns of the tile A1. N1 >= 0. |
| [in] | M2 | The number of rows of the tile A2. M2 >= 0. M2 = M1 if side == PlasmaRight. |
| [in] | N2 | The number of columns of the tile A2. N2 >= 0. N2 = N1 if side == PlasmaLeft. |
| [in] | K | The number of elementary reflectors whose product defines the matrix Q. |
| [in] | IB | The inner-blocking size. IB >= 0. |
| [in,out] | A1 | On entry, the M1-by-N1 tile A1. On exit, A1 is overwritten by the application of Q. |
| [in] | LDA1 | The leading dimension of the array A1. LDA1 >= max(1,M1). |
| [in,out] | A2 | On entry, the M2-by-N2 tile A2. On exit, A2 is overwritten by the application of Q. |
| [in] | LDA2 | The leading dimension of the tile A2. LDA2 >= max(1,M2). |
| [in] | V | The i-th row must contain the vector which defines the elementary reflector H(i), for i = 1,2,...,k, as returned by CORE_DTSLQT in the first k rows of its array argument V. |
| [in] | LDV | The leading dimension of the array V. LDV >= max(1,K). |
| [out] | T | The IB-by-N1 triangular factor T of the block reflector. T is upper triangular by block (economic storage); The rest of the array is not referenced. |
| [in] | LDT | The leading dimension of the array T. LDT >= IB. |
| [out] | WORK | Workspace array of size LDWORK-by-M1 if side == PlasmaLeft LDWORK-by-IB if side == PlasmaRight |
| [in] | LDWORK | The leading dimension of the array WORK. LDWORK >= max(1,IB) if side == PlasmaLeft LDWORK >= max(1,N1) if side == PlasmaRight |
| PLASMA_SUCCESS | successful exit |
| <0 | if -i, the i-th argument had an illegal value |
Definition at line 125 of file core_dtsmlq_corner.c.
References CORE_dtsmlq(), coreblas_error, PLASMA_SUCCESS, PlasmaLeft, PlasmaNoTrans, PlasmaRight, PlasmaTrans, side, and trans.


| void CORE_dtsmlq_corner_quark | ( | Quark * | quark | ) |
This kernel applies right and left transformations as depicted below: |I -VTV'| * | A1 A2| * |I - VT'V'| | A2' A3 | where A1 and A3 are symmetric matrices. Only the upper part is referenced. This is an adhoc implementation, can be further optimized...
Definition at line 266 of file core_dtsmlq_corner.c.
References CORE_dtsmlq_corner(), quark_unpack_args_21, T, and V.


| void CORE_dtsmlq_quark | ( | Quark * | quark | ) |
Definition at line 303 of file core_dtsmlq.c.
References CORE_dtsmlq(), quark_unpack_args_18, side, T, trans, and V.


| int CORE_dtsmlq_sytra1 | ( | int | side, |
| int | trans, | ||
| int | m1, | ||
| int | n1, | ||
| int | m2, | ||
| int | n2, | ||
| int | k, | ||
| int | ib, | ||
| double * | A1, | ||
| int | lda1, | ||
| double * | A2, | ||
| int | lda2, | ||
| double * | V, | ||
| int | ldv, | ||
| double * | T, | ||
| int | ldt, | ||
| double * | WORK, | ||
| int | ldwork | ||
| ) |
CORE_dtsmlq_sytra1: see CORE_dtsmlq
This kernel applies a Right transformation on | A1' A2 | and does not handle the transpose of A1. Needs therefore to make the explicit transpose of A1 before and after the application of the block of reflectors Can be further optimized by changing accordingly the underneath kernel ztsrfb!
| [in] | side |
|
| [in] | trans |
|
| [in] | M1 | The number of rows of the tile A1. M1 >= 0. |
| [in] | N1 | The number of columns of the tile A1. N1 >= 0. |
| [in] | M2 | The number of rows of the tile A2. M2 >= 0. M2 = M1 if side == PlasmaRight. |
| [in] | N2 | The number of columns of the tile A2. N2 >= 0. N2 = N1 if side == PlasmaLeft. |
| [in] | K | The number of elementary reflectors whose product defines the matrix Q. |
| [in] | IB | The inner-blocking size. IB >= 0. |
| [in,out] | A1 | On entry, the M1-by-N1 tile A1. On exit, A1 is overwritten by the application of Q. |
| [in] | LDA1 | The leading dimension of the array A1. LDA1 >= max(1,M1). |
| [in,out] | A2 | On entry, the M2-by-N2 tile A2. On exit, A2 is overwritten by the application of Q. |
| [in] | LDA2 | The leading dimension of the tile A2. LDA2 >= max(1,M2). |
| [in] | V | The i-th row must contain the vector which defines the elementary reflector H(i), for i = 1,2,...,k, as returned by CORE_DTSLQT in the first k rows of its array argument V. |
| [in] | LDV | The leading dimension of the array V. LDV >= max(1,K). |
| [out] | T | The IB-by-N1 triangular factor T of the block reflector. T is upper triangular by block (economic storage); The rest of the array is not referenced. |
| [in] | LDT | The leading dimension of the array T. LDT >= IB. |
| [out] | WORK | Workspace array of size LDWORK-by-M1 if side == PlasmaLeft LDWORK-by-IB if side == PlasmaRight |
| [in] | LDWORK | The leading dimension of the array WORK. LDWORK >= max(1,IB) if side == PlasmaLeft LDWORK >= max(1,N1) if side == PlasmaRight |
| PLASMA_SUCCESS | successful exit |
| <0 | if -i, the i-th argument had an illegal value |
Definition at line 125 of file core_dtsmlq_sytra1.c.
References CORE_dtsmlq(), coreblas_error, and PLASMA_SUCCESS.


| void CORE_dtsmlq_sytra1_quark | ( | Quark * | quark | ) |
This kernel applies a Right transformation on | A1' A2 | and does not handle the transpose of A1. Needs therefore to make the explicit transpose of A1 before and after the application of the block of reflectors Can be further optimized by changing accordingly the underneath kernel ztsrfb!
Definition at line 218 of file core_dtsmlq_sytra1.c.
References CORE_dtsmlq_sytra1(), quark_unpack_args_18, side, T, trans, and V.


| int CORE_dtsmqr | ( | int | side, |
| int | trans, | ||
| int | M1, | ||
| int | N1, | ||
| int | M2, | ||
| int | N2, | ||
| int | K, | ||
| int | IB, | ||
| double * | A1, | ||
| int | LDA1, | ||
| double * | A2, | ||
| int | LDA2, | ||
| double * | V, | ||
| int | LDV, | ||
| double * | T, | ||
| int | LDT, | ||
| double * | WORK, | ||
| int | LDWORK | ||
| ) |
CORE_dtsmqr overwrites the general complex M1-by-N1 tile A1 and M2-by-N2 tile A2 with
SIDE = 'L' SIDE = 'R'
TRANS = 'N': Q * | A1 | | A1 A2 | * Q | A2 |
TRANS = 'C': Q**T * | A1 | | A1 A2 | * Q**T | A2 |
where Q is a complex unitary matrix defined as the product of k elementary reflectors
Q = H(1) H(2) . . . H(k)
as returned by CORE_DTSQRT.
| [in] | side |
|
| [in] | trans |
|
| [in] | M1 | The number of rows of the tile A1. M1 >= 0. |
| [in] | N1 | The number of columns of the tile A1. N1 >= 0. |
| [in] | M2 | The number of rows of the tile A2. M2 >= 0. M2 = M1 if side == PlasmaRight. |
| [in] | N2 | The number of columns of the tile A2. N2 >= 0. N2 = N1 if side == PlasmaLeft. |
| [in] | K | The number of elementary reflectors whose product defines the matrix Q. |
| [in] | IB | The inner-blocking size. IB >= 0. |
| [in,out] | A1 | On entry, the M1-by-N1 tile A1. On exit, A1 is overwritten by the application of Q. |
| [in] | LDA1 | The leading dimension of the array A1. LDA1 >= max(1,M1). |
| [in,out] | A2 | On entry, the M2-by-N2 tile A2. On exit, A2 is overwritten by the application of Q. |
| [in] | LDA2 | The leading dimension of the tile A2. LDA2 >= max(1,M2). |
| [in] | V | The i-th row must contain the vector which defines the elementary reflector H(i), for i = 1,2,...,k, as returned by CORE_DTSQRT in the first k columns of its array argument V. |
| [in] | LDV | The leading dimension of the array V. LDV >= max(1,K). |
| [out] | T | The IB-by-N1 triangular factor T of the block reflector. T is upper triangular by block (economic storage); The rest of the array is not referenced. |
| [in] | LDT | The leading dimension of the array T. LDT >= IB. |
| [out] | WORK | Workspace array of size LDWORK-by-N1 if side == PlasmaLeft LDWORK-by-IB if side == PlasmaRight |
| [in] | LDWORK | The leading dimension of the array WORK. LDWORK >= max(1,IB) if side == PlasmaLeft LDWORK >= max(1,M1) if side == PlasmaRight |
| PLASMA_SUCCESS | successful exit |
| <0 | if -i, the i-th argument had an illegal value |
Definition at line 124 of file core_dtsmqr.c.
References CORE_dparfb(), coreblas_error, max, min, PLASMA_SUCCESS, PlasmaColumnwise, PlasmaForward, PlasmaLeft, PlasmaNoTrans, PlasmaRight, and PlasmaTrans.


| int CORE_dtsmqr_corner | ( | int | m1, |
| int | n1, | ||
| int | m2, | ||
| int | n2, | ||
| int | m3, | ||
| int | n3, | ||
| int | k, | ||
| int | ib, | ||
| int | nb, | ||
| double * | A1, | ||
| int | lda1, | ||
| double * | A2, | ||
| int | lda2, | ||
| double * | A3, | ||
| int | lda3, | ||
| double * | V, | ||
| int | ldv, | ||
| double * | T, | ||
| int | ldt, | ||
| double * | WORK, | ||
| int | ldwork | ||
| ) |
CORE_dtsmqr_corner: see CORE_dtsmqr
This kernel applies left and right transformations as depicted below: |I -VT'V'| * | A1 A2'| * |I - VTV'| | A2 A3 | where A1 and A3 are symmetric matrices. Only the lower part is referenced. This is an adhoc implementation, can be further optimized...
| [in] | side |
|
| [in] | trans |
|
| [in] | M1 | The number of rows of the tile A1. M1 >= 0. |
| [in] | N1 | The number of columns of the tile A1. N1 >= 0. |
| [in] | M2 | The number of rows of the tile A2. M2 >= 0. M2 = M1 if side == PlasmaRight. |
| [in] | N2 | The number of columns of the tile A2. N2 >= 0. N2 = N1 if side == PlasmaLeft. |
| [in] | K | The number of elementary reflectors whose product defines the matrix Q. |
| [in] | IB | The inner-blocking size. IB >= 0. |
| [in,out] | A1 | On entry, the M1-by-N1 tile A1. On exit, A1 is overwritten by the application of Q. |
| [in] | LDA1 | The leading dimension of the array A1. LDA1 >= max(1,M1). |
| [in,out] | A2 | On entry, the M2-by-N2 tile A2. On exit, A2 is overwritten by the application of Q. |
| [in] | LDA2 | The leading dimension of the tile A2. LDA2 >= max(1,M2). |
| [in] | V | The i-th row must contain the vector which defines the elementary reflector H(i), for i = 1,2,...,k, as returned by CORE_DTSQRT in the first k columns of its array argument V. |
| [in] | LDV | The leading dimension of the array V. LDV >= max(1,K). |
| [out] | T | The IB-by-N1 triangular factor T of the block reflector. T is upper triangular by block (economic storage); The rest of the array is not referenced. |
| [in] | LDT | The leading dimension of the array T. LDT >= IB. |
| [out] | WORK | Workspace array of size LDWORK-by-N1 if side == PlasmaLeft LDWORK-by-IB if side == PlasmaRight |
| [in] | LDWORK | The leading dimension of the array WORK. LDWORK >= max(1,IB) if side == PlasmaLeft LDWORK >= max(1,M1) if side == PlasmaRight |
| PLASMA_SUCCESS | successful exit |
| <0 | if -i, the i-th argument had an illegal value |
Definition at line 125 of file core_dtsmqr_corner.c.
References CORE_dtsmqr(), coreblas_error, PLASMA_SUCCESS, PlasmaLeft, PlasmaNoTrans, PlasmaRight, PlasmaTrans, side, and trans.


| void CORE_dtsmqr_corner_quark | ( | Quark * | quark | ) |
Definition at line 254 of file core_dtsmqr_corner.c.
References CORE_dtsmqr_corner(), quark_unpack_args_21, T, and V.


| void CORE_dtsmqr_quark | ( | Quark * | quark | ) |
Definition at line 298 of file core_dtsmqr.c.
References CORE_dtsmqr(), quark_unpack_args_18, side, T, trans, and V.


| int CORE_dtsmqr_sytra1 | ( | int | side, |
| int | trans, | ||
| int | m1, | ||
| int | n1, | ||
| int | m2, | ||
| int | n2, | ||
| int | k, | ||
| int | ib, | ||
| double * | A1, | ||
| int | lda1, | ||
| double * | A2, | ||
| int | lda2, | ||
| double * | V, | ||
| int | ldv, | ||
| double * | T, | ||
| int | ldt, | ||
| double * | WORK, | ||
| int | ldwork | ||
| ) |
CORE_dtsmqr_sytra1: see CORE_dtsmqr
This kernel applies a left transformation on | A1'| | A2 |
Needs therefore to make the explicit transpose of A1 before and after the application of the block of reflectors Can be further optimized by changing accordingly the underneath kernel ztsrfb!
| [in] | side |
|
| [in] | trans |
|
| [in] | m1 | The number of rows of the tile A1. M1 >= 0. |
| [in] | n1 | The number of columns of the tile A1. N1 >= 0. |
| [in] | m2 | The number of rows of the tile A2. M2 >= 0. M2 = M1 if side == PlasmaRight. |
| [in] | n2 | The number of columns of the tile A2. N2 >= 0. N2 = N1 if side == PlasmaLeft. |
| [in] | k | The number of elementary reflectors whose product defines the matrix Q. |
| [in] | ib | The inner-blocking size. IB >= 0. |
| [in,out] | A1 | On entry, the M1-by-N1 tile A1. On exit, A1 is overwritten by the application of Q. |
| [in] | lda1 | The leading dimension of the array A1. LDA1 >= max(1,M1). |
| [in,out] | A2 | On entry, the M2-by-N2 tile A2. On exit, A2 is overwritten by the application of Q. |
| [in] | lda2 | The leading dimension of the tile A2. LDA2 >= max(1,M2). |
| [in] | V | The i-th row must contain the vector which defines the elementary reflector H(i), for i = 1,2,...,k, as returned by CORE_DTSQRT in the first k columns of its array argument V. |
| [in] | ldv | The leading dimension of the array V. LDV >= max(1,K). |
| [out] | T | The IB-by-N1 triangular factor T of the block reflector. T is upper triangular by block (economic storage); The rest of the array is not referenced. |
| [in] | ldt | The leading dimension of the array T. LDT >= IB. |
| [out] | WORK | Workspace array of size LDWORK-by-N1 if side == PlasmaLeft LDWORK-by-IB if side == PlasmaRight |
| [in] | ldwork | The leading dimension of the array WORK. LDWORK >= max(1,IB) if side == PlasmaLeft LDWORK >= max(1,M1) if side == PlasmaRight |
| PLASMA_SUCCESS | successful exit |
| <0 | if -i, the i-th argument had an illegal value |
Definition at line 127 of file core_dtsmqr_sytra1.c.
References CORE_dtsmqr(), coreblas_error, and PLASMA_SUCCESS.


| void CORE_dtsmqr_sytra1_quark | ( | Quark * | quark | ) |
Definition at line 212 of file core_dtsmqr_sytra1.c.
References CORE_dtsmqr_sytra1(), quark_unpack_args_18, side, T, trans, and V.


| int CORE_dtsqrt | ( | int | M, |
| int | N, | ||
| int | IB, | ||
| double * | A1, | ||
| int | LDA1, | ||
| double * | A2, | ||
| int | LDA2, | ||
| double * | T, | ||
| int | LDT, | ||
| double * | TAU, | ||
| double * | WORK | ||
| ) |
CORE_dtsqrt computes a QR factorization of a rectangular matrix formed by coupling a complex N-by-N upper triangular tile A1 on top of a complex M-by-N tile A2:
| A1 | = Q * R | A2 |
| [in] | M | The number of columns of the tile A2. M >= 0. |
| [in] | N | The number of rows of the tile A1. The number of columns of the tiles A1 and A2. N >= 0. |
| [in] | IB | The inner-blocking size. IB >= 0. |
| [in,out] | A1 | On entry, the N-by-N tile A1. On exit, the elements on and above the diagonal of the array contain the N-by-N upper trapezoidal tile R; the elements below the diagonal are not referenced. |
| [in] | LDA1 | The leading dimension of the array A1. LDA1 >= max(1,N). |
| [in,out] | A2 | On entry, the M-by-N tile A2. On exit, all the elements with the array TAU, represent the unitary tile Q as a product of elementary reflectors (see Further Details). |
| [in] | LDA2 | The leading dimension of the tile A2. LDA2 >= max(1,M). |
| [out] | T | The IB-by-N triangular factor T of the block reflector. T is upper triangular by block (economic storage); The rest of the array is not referenced. |
| [in] | LDT | The leading dimension of the array T. LDT >= IB. |
| [out] | TAU | The scalar factors of the elementary reflectors (see Further Details). |
| [out] | WORK |
| PLASMA_SUCCESS | successful exit |
| <0 | if -i, the i-th argument had an illegal value |
Definition at line 97 of file core_dtsqrt.c.
References cblas_daxpy(), cblas_dcopy(), cblas_dgemv(), cblas_dger(), cblas_dtrmv(), CblasColMajor, CORE_dtsmqr(), coreblas_error, max, min, PLASMA_SUCCESS, PlasmaLeft, PlasmaNonUnit, PlasmaNoTrans, PlasmaTrans, and PlasmaUpper.


| void CORE_dtsqrt_quark | ( | Quark * | quark | ) |
Definition at line 238 of file core_dtsqrt.c.
References CORE_dtsqrt(), quark_unpack_args_11, T, and TAU.


| int CORE_dtstrf | ( | int | M, |
| int | N, | ||
| int | IB, | ||
| int | NB, | ||
| double * | U, | ||
| int | LDU, | ||
| double * | A, | ||
| int | LDA, | ||
| double * | L, | ||
| int | LDL, | ||
| int * | IPIV, | ||
| double * | WORK, | ||
| int | LDWORK, | ||
| int * | INFO | ||
| ) |
CORE_dtstrf computes an LU factorization of a complex matrix formed by an upper triangular NB-by-N tile U on top of a M-by-N tile A using partial pivoting with row interchanges.
This is the right-looking Level 2.5 BLAS version of the algorithm.
| [in] | M | The number of rows of the tile A. M >= 0. |
| [in] | N | The number of columns of the tile A. N >= 0. |
| [in] | IB | The inner-blocking size. IB >= 0. |
| [in] | NB | |
| [in,out] | U | On entry, the NB-by-N upper triangular tile. On exit, the new factor U from the factorization |
| [in] | LDU | The leading dimension of the array U. LDU >= max(1,NB). |
| [in,out] | A | On entry, the M-by-N tile to be factored. On exit, the factor L from the factorization |
| [in] | LDA | The leading dimension of the array A. LDA >= max(1,M). |
| [in,out] | L | On entry, the IB-by-N lower triangular tile. On exit, the interchanged rows form the tile A in case of pivoting. |
| [in] | LDL | The leading dimension of the array L. LDL >= max(1,IB). |
| [out] | IPIV | The pivot indices; for 1 <= i <= min(M,N), row i of the tile U was interchanged with row IPIV(i) of the tile A. |
| [in,out] | WORK | |
| [in] | LDWORK | The dimension of the array WORK. |
| [out] | INFO |
| PLASMA_SUCCESS | successful exit |
| <0 | if INFO = -k, the k-th argument had an illegal value |
| >0 | if INFO = k, U(k,k) is exactly zero. The factorization has been completed, but the factor U is exactly singular, and division by zero will occur if it is used to solve a system of equations. |
Definition at line 99 of file core_dtstrf.c.
References cblas_dcopy(), cblas_dger(), cblas_dscal(), cblas_dswap(), cblas_idamax(), CblasColMajor, CORE_dssssm(), coreblas_error, max, min, and PLASMA_SUCCESS.


| void CORE_dtstrf_quark | ( | Quark * | quark | ) |
Definition at line 258 of file core_dtstrf.c.
References A, CORE_dtstrf(), IPIV, L, plasma_sequence_flush(), PLASMA_SUCCESS, and quark_unpack_args_17.


| int CORE_dttlqt | ( | int | M, |
| int | N, | ||
| int | IB, | ||
| double * | A1, | ||
| int | LDA1, | ||
| double * | A2, | ||
| int | LDA2, | ||
| double * | T, | ||
| int | LDT, | ||
| double * | TAU, | ||
| double * | WORK | ||
| ) |
CORE_dttlqt computes a LQ factorization of a rectangular matrix formed by coupling side-by-side a complex M-by-M lower triangular tile A1 and a complex M-by-N lower triangular tile A2:
| A1 A2 | = L * Q
The tile Q is represented as a product of elementary reflectors
Q = H(k)' . . . H(2)' H(1)', where k = min(M,N).
Each H(i) has the form
H(i) = I - tau * v * v'
where tau is a complex scalar, and v is a complex vector with v(1:i-1) = 0 and v(i) = 1; g(v(i+1:n)) is stored on exit in A2(i,1:n), and tau in TAU(i).
| [in] | M | The number of rows of the tile A1 and A2. M >= 0. The number of columns of the tile A1. |
| [in] | N | The number of columns of the tile A2. N >= 0. |
| [in] | IB | The inner-blocking size. IB >= 0. |
| [in,out] | A1 | On entry, the M-by-M tile A1. On exit, the elements on and below the diagonal of the array contain the M-by-M lower trapezoidal tile L; the elements above the diagonal are not referenced. |
| [in] | LDA1 | The leading dimension of the array A1. LDA1 >= max(1,N). |
| [in,out] | A2 | On entry, the M-by-N lower triangular tile A2. On exit, the elements on and below the diagonal of the array with the array TAU, represent the unitary tile Q as a product of elementary reflectors (see Further Details). |
| [in] | LDA2 | The leading dimension of the array A2. LDA2 >= max(1,M). |
| [out] | T | The IB-by-N triangular factor T of the block reflector. T is upper triangular by block (economic storage); The rest of the array is not referenced. |
| [in] | LDT | The leading dimension of the array T. LDT >= IB. |
| [out] | TAU | The scalar factors of the elementary reflectors (see Further Details). |
| [in,out] | WORK |
| PLASMA_SUCCESS | successful exit |
| <0 | if -i, the i-th argument had an illegal value |
Definition at line 100 of file core_dttlqt.c.
References cblas_daxpy(), cblas_dcopy(), cblas_dgemv(), cblas_dger(), cblas_dtrmv(), CblasColMajor, CORE_dlaset(), CORE_dparfb(), CORE_dpemv(), coreblas_error, max, min, PLASMA_SUCCESS, PlasmaForward, PlasmaNonUnit, PlasmaNoTrans, PlasmaRight, PlasmaRowwise, PlasmaUpper, and PlasmaUpperLower.


| void CORE_dttlqt_quark | ( | Quark * | quark | ) |
Definition at line 273 of file core_dttlqt.c.
References CORE_dttlqt(), quark_unpack_args_11, T, and TAU.


| int CORE_dttmlq | ( | int | side, |
| int | trans, | ||
| int | M1, | ||
| int | N1, | ||
| int | M2, | ||
| int | N2, | ||
| int | K, | ||
| int | IB, | ||
| double * | A1, | ||
| int | LDA1, | ||
| double * | A2, | ||
| int | LDA2, | ||
| double * | V, | ||
| int | LDV, | ||
| double * | T, | ||
| int | LDT, | ||
| double * | WORK, | ||
| int | LDWORK | ||
| ) |
CORE_dttmlq overwrites the general complex M1-by-N1 tile A1 and M2-by-N2 tile A2 (N1 == N2) with
SIDE = 'L' SIDE = 'R'
TRANS = 'N': Q * | A1 | | A1 | * Q | A2 | | A2 |
TRANS = 'C': Q**T * | A1 | | A1 | * Q**T | A2 | | A2 |
where Q is a complex unitary matrix defined as the product of k elementary reflectors
Q = H(1) H(2) . . . H(k)
as returned by CORE_dttqrt.
| [in] | side |
|
| [in] | trans |
|
| [in] | M1 | The number of rows of the tile A1. M1 >= 0. |
| [in] | N1 | The number of columns of the tile A1. N1 >= 0. |
| [in] | M2 | The number of rows of the tile A2. M2 >= 0. |
| [in] | N2 | The number of columns of the tile A2. N2 >= 0. |
| [in] | K | The number of elementary reflectors whose product defines the matrix Q. |
| [in] | IB | The inner-blocking size. IB >= 0. |
| [in,out] | A1 | On entry, the M1-by-N1 tile A1. On exit, A1 is overwritten by the application of Q. |
| [in] | LDA1 | The leading dimension of the array A1. LDA1 >= max(1,M1). |
| [in,out] | A2 | On entry, the M2-by-N2 tile A2. On exit, A2 is overwritten by the application of Q. |
| [in] | LDA2 | The leading dimension of the tile A2. LDA2 >= max(1,M2). |
| [in] | V | The i-th row must contain the vector which defines the elementary reflector H(i), for i = 1,2,...,k, as returned by CORE_DTTQRT in the first k rows of its array argument V. |
| [in] | LDV | The leading dimension of the array V. LDV >= max(1,K). |
| [out] | T | The IB-by-N1 triangular factor T of the block reflector. T is upper triangular by block (economic storage); The rest of the array is not referenced. |
| [in] | LDT | The leading dimension of the array T. LDT >= IB. |
| [out] | WORK | Workspace array of size LDWORK-by-N1. |
| [in] | LDWORK | The dimension of the array WORK. LDWORK >= max(1,IB). |
| PLASMA_SUCCESS | successful exit |
| <0 | if -i, the i-th argument had an illegal value |
Definition at line 116 of file core_dttmlq.c.
References CORE_dparfb(), coreblas_error, max, min, PLASMA_SUCCESS, PlasmaForward, PlasmaLeft, PlasmaNoTrans, PlasmaRight, PlasmaRowwise, and PlasmaTrans.


| void CORE_dttmlq_quark | ( | Quark * | quark | ) |
Definition at line 299 of file core_dttmlq.c.
References CORE_dttmlq(), quark_unpack_args_18, side, T, trans, and V.


| int CORE_dttmqr | ( | int | side, |
| int | trans, | ||
| int | M1, | ||
| int | N1, | ||
| int | M2, | ||
| int | N2, | ||
| int | K, | ||
| int | IB, | ||
| double * | A1, | ||
| int | LDA1, | ||
| double * | A2, | ||
| int | LDA2, | ||
| double * | V, | ||
| int | LDV, | ||
| double * | T, | ||
| int | LDT, | ||
| double * | WORK, | ||
| int | LDWORK | ||
| ) |
CORE_dttmqr overwrites the general complex M1-by-N1 tile A1 and M2-by-N2 tile A2 (N1 == N2) with
SIDE = 'L' SIDE = 'R'
TRANS = 'N': Q * | A1 | | A1 | * Q | A2 | | A2 |
TRANS = 'C': Q**T * | A1 | | A1 | * Q**T | A2 | | A2 |
where Q is a complex unitary matrix defined as the product of k elementary reflectors
Q = H(1) H(2) . . . H(k)
as returned by CORE_dttqrt.
| [in] | side |
|
| [in] | trans |
|
| [in] | M1 | The number of rows of the tile A1. M1 >= 0. |
| [in] | N1 | The number of columns of the tile A1. N1 >= 0. |
| [in] | M2 | The number of rows of the tile A2. M2 >= 0. |
| [in] | N2 | The number of columns of the tile A2. N2 >= 0. |
| [in] | K | The number of elementary reflectors whose product defines the matrix Q. |
| [in] | IB | The inner-blocking size. IB >= 0. |
| [in,out] | A1 | On entry, the M1-by-N1 tile A1. On exit, A1 is overwritten by the application of Q. |
| [in] | LDA1 | The leading dimension of the array A1. LDA1 >= max(1,M1). |
| [in,out] | A2 | On entry, the M2-by-N2 tile A2. On exit, A2 is overwritten by the application of Q. |
| [in] | LDA2 | The leading dimension of the tile A2. LDA2 >= max(1,M2). |
| [in] | V | The i-th row must contain the vector which defines the elementary reflector H(i), for i = 1,2,...,k, as returned by CORE_DTTQRT in the first k rows of its array argument V. |
| [in] | LDV | The leading dimension of the array V. LDV >= max(1,K). |
| [out] | T | The IB-by-N1 triangular factor T of the block reflector. T is upper triangular by block (economic storage); The rest of the array is not referenced. |
| [in] | LDT | The leading dimension of the array T. LDT >= IB. |
| [out] | WORK | Workspace array of size LDWORK-by-N1. |
| [in] | LDWORK | The dimension of the array WORK. LDWORK >= max(1,IB). |
| PLASMA_SUCCESS | successful exit |
| <0 | if -i, the i-th argument had an illegal value |
Definition at line 116 of file core_dttmqr.c.
References CORE_dparfb(), coreblas_error, max, min, PLASMA_SUCCESS, PlasmaColumnwise, PlasmaForward, PlasmaLeft, PlasmaNoTrans, PlasmaRight, and PlasmaTrans.


| void CORE_dttmqr_quark | ( | Quark * | quark | ) |
Definition at line 291 of file core_dttmqr.c.
References CORE_dttmqr(), quark_unpack_args_18, side, T, trans, and V.


| int CORE_dttqrt | ( | int | M, |
| int | N, | ||
| int | IB, | ||
| double * | A1, | ||
| int | LDA1, | ||
| double * | A2, | ||
| int | LDA2, | ||
| double * | T, | ||
| int | LDT, | ||
| double * | TAU, | ||
| double * | WORK | ||
| ) |
CORE_dttqrt computes a QR factorization of a rectangular matrix formed by coupling a complex N-by-N upper triangular tile A1 on top of a complex M-by-N upper trapezoidal tile A2:
| A1 | = Q * R | A2 |
The tile Q is represented as a product of elementary reflectors
Q = H(1) H(2) . . . H(k), where k = min(M,N).
Each H(i) has the form
H(i) = I - tau * v * v'
where tau is a complex scalar, and v is a complex vector with v(1:i-1) = 0 and v(i) = 1; v(i+1:m) is stored on exit in A2(1:m,i), and tau in TAU(i).
| [in] | M | The number of rows of the tile A2. M >= 0. |
| [in] | N | The number of columns of the tile A1 and A2. N >= 0. |
| [in] | IB | The inner-blocking size. IB >= 0. |
| [in,out] | A1 | On entry, the N-by-N tile A1. On exit, the elements on and above the diagonal of the array contain the N-by-N upper trapezoidal tile R; the elements below the diagonal are not referenced. |
| [in] | LDA1 | The leading dimension of the array A1. LDA1 >= max(1,N). |
| [in,out] | A2 | On entry, the M-by-N upper triangular tile A2. On exit, the elements on and above the diagonal of the array with the array TAU, represent the unitary tile Q as a product of elementary reflectors (see Further Details). |
| [in] | LDA2 | The leading dimension of the array A2. LDA2 >= max(1,M). |
| [out] | T | The IB-by-N triangular factor T of the block reflector. T is upper triangular by block (economic storage); The rest of the array is not referenced. |
| [in] | LDT | The leading dimension of the array T. LDT >= IB. |
| [out] | TAU | The scalar factors of the elementary reflectors (see Further Details). |
| [in,out] | WORK |
| PLASMA_SUCCESS | successful exit |
| <0 | if -i, the i-th argument had an illegal value |
Definition at line 100 of file core_dttqrt.c.
References cblas_daxpy(), cblas_dcopy(), cblas_dgemv(), cblas_dger(), cblas_dtrmv(), CblasColMajor, CORE_dlaset(), CORE_dparfb(), CORE_dpemv(), coreblas_error, max, min, PLASMA_SUCCESS, PlasmaColumnwise, PlasmaForward, PlasmaLeft, PlasmaNonUnit, PlasmaNoTrans, PlasmaTrans, PlasmaUpper, and PlasmaUpperLower.


| void CORE_dttqrt_quark | ( | Quark * | quark | ) |
Definition at line 273 of file core_dttqrt.c.
References CORE_dttqrt(), quark_unpack_args_11, T, and TAU.


| void QUARK_CORE_dasum | ( | Quark * | quark, |
| Quark_Task_Flags * | task_flags, | ||
| PLASMA_enum | storev, | ||
| PLASMA_enum | uplo, | ||
| int | m, | ||
| int | n, | ||
| double * | A, | ||
| int | lda, | ||
| int | szeA, | ||
| double * | work, | ||
| int | szeW | ||
| ) |
Definition at line 95 of file core_dasum.c.
References CORE_dasum_quark(), INOUT, INPUT, QUARK_Insert_Task(), and VALUE.

| void QUARK_CORE_dasum_f1 | ( | Quark * | quark, |
| Quark_Task_Flags * | task_flags, | ||
| PLASMA_enum | storev, | ||
| PLASMA_enum | uplo, | ||
| int | m, | ||
| int | n, | ||
| double * | A, | ||
| int | lda, | ||
| int | szeA, | ||
| double * | work, | ||
| int | szeW, | ||
| double * | fake, | ||
| int | szeF | ||
| ) |
Definition at line 136 of file core_dasum.c.
References CORE_dasum_f1_quark(), DAG_CORE_ASUM, GATHERV, INOUT, INPUT, OUTPUT, QUARK_Insert_Task(), and VALUE.


| void QUARK_CORE_dbrdalg | ( | Quark * | quark, |
| Quark_Task_Flags * | task_flags, | ||
| int | uplo, | ||
| int | N, | ||
| int | NB, | ||
| PLASMA_desc * | A, | ||
| double * | C, | ||
| double * | S, | ||
| int | i, | ||
| int | j, | ||
| int | m, | ||
| int | grsiz, | ||
| int | BAND, | ||
| int * | PCOL, | ||
| int * | ACOL, | ||
| int * | MCOL | ||
| ) |
Definition at line 127 of file core_dbrdalg.c.
References CORE_dbrdalg_quark(), INPUT, LOCALITY, NODEP, OUTPUT, QUARK_Insert_Task(), and VALUE.


| void QUARK_CORE_dgeadd | ( | Quark * | quark, |
| Quark_Task_Flags * | task_flags, | ||
| int | m, | ||
| int | n, | ||
| int | nb, | ||
| double | alpha, | ||
| double * | A, | ||
| int | lda, | ||
| double * | B, | ||
| int | ldb | ||
| ) |
Definition at line 43 of file core_dgeadd.c.
References CORE_dgeadd_quark(), DAG_CORE_GEADD, INOUT, INPUT, QUARK_Insert_Task(), and VALUE.


| void QUARK_CORE_dgelqt | ( | Quark * | quark, |
| Quark_Task_Flags * | task_flags, | ||
| int | m, | ||
| int | n, | ||
| int | ib, | ||
| int | nb, | ||
| double * | A, | ||
| int | lda, | ||
| double * | T, | ||
| int | ldt | ||
| ) |
Definition at line 154 of file core_dgelqt.c.
References CORE_dgelqt_quark(), DAG_CORE_GELQT, INOUT, OUTPUT, QUARK_Insert_Task(), SCRATCH, and VALUE.


| void QUARK_CORE_dgemm | ( | Quark * | quark, |
| Quark_Task_Flags * | task_flags, | ||
| int | transA, | ||
| int | transB, | ||
| int | m, | ||
| int | n, | ||
| int | k, | ||
| int | nb, | ||
| double | alpha, | ||
| double * | A, | ||
| int | lda, | ||
| double * | B, | ||
| int | ldb, | ||
| double | beta, | ||
| double * | C, | ||
| int | ldc | ||
| ) |
Definition at line 46 of file core_dgemm.c.
References CORE_dgemm_quark(), DAG_CORE_GEMM, INOUT, INPUT, QUARK_Insert_Task(), and VALUE.


| void QUARK_CORE_dgemm2 | ( | Quark * | quark, |
| Quark_Task_Flags * | task_flags, | ||
| int | transA, | ||
| int | transB, | ||
| int | m, | ||
| int | n, | ||
| int | k, | ||
| int | nb, | ||
| double | alpha, | ||
| double * | A, | ||
| int | lda, | ||
| double * | B, | ||
| int | ldb, | ||
| double | beta, | ||
| double * | C, | ||
| int | ldc | ||
| ) |
Definition at line 74 of file core_dgemm.c.
References CORE_dgemm_quark(), DAG_CORE_GEMM, GATHERV, INOUT, INPUT, LOCALITY, QUARK_Insert_Task(), and VALUE.


| void QUARK_CORE_dgemm_f2 | ( | Quark * | quark, |
| Quark_Task_Flags * | task_flags, | ||
| int | transA, | ||
| int | transB, | ||
| int | m, | ||
| int | n, | ||
| int | k, | ||
| int | nb, | ||
| double | alpha, | ||
| double * | A, | ||
| int | lda, | ||
| double * | B, | ||
| int | ldb, | ||
| double | beta, | ||
| double * | C, | ||
| int | ldc, | ||
| double * | fake1, | ||
| int | szefake1, | ||
| int | flag1, | ||
| double * | fake2, | ||
| int | szefake2, | ||
| int | flag2 | ||
| ) |
Definition at line 135 of file core_dgemm.c.
References CORE_dgemm_f2_quark(), DAG_CORE_GEMM, INOUT, INPUT, LOCALITY, QUARK_Insert_Task(), and VALUE.


| void QUARK_CORE_dgemm_p2 | ( | Quark * | quark, |
| Quark_Task_Flags * | task_flags, | ||
| int | transA, | ||
| int | transB, | ||
| int | m, | ||
| int | n, | ||
| int | k, | ||
| int | nb, | ||
| double | alpha, | ||
| double * | A, | ||
| int | lda, | ||
| double ** | B, | ||
| int | ldb, | ||
| double | beta, | ||
| double * | C, | ||
| int | ldc | ||
| ) |
Definition at line 202 of file core_dgemm.c.
References CORE_dgemm_p2_quark(), DAG_CORE_GEMM, INOUT, INPUT, LOCALITY, QUARK_Insert_Task(), and VALUE.

| void QUARK_CORE_dgemm_p2f1 | ( | Quark * | quark, |
| Quark_Task_Flags * | task_flags, | ||
| int | transA, | ||
| int | transB, | ||
| int | m, | ||
| int | n, | ||
| int | k, | ||
| int | nb, | ||
| double | alpha, | ||
| double * | A, | ||
| int | lda, | ||
| double ** | B, | ||
| int | ldb, | ||
| double | beta, | ||
| double * | C, | ||
| int | ldc, | ||
| double * | fake1, | ||
| int | szefake1, | ||
| int | flag1 | ||
| ) |
Definition at line 326 of file core_dgemm.c.
References CORE_dgemm_p2f1_quark(), DAG_CORE_GEMM, INOUT, INPUT, LOCALITY, QUARK_Insert_Task(), and VALUE.

| void QUARK_CORE_dgemm_p3 | ( | Quark * | quark, |
| Quark_Task_Flags * | task_flags, | ||
| int | transA, | ||
| int | transB, | ||
| int | m, | ||
| int | n, | ||
| int | k, | ||
| int | nb, | ||
| double | alpha, | ||
| double * | A, | ||
| int | lda, | ||
| double * | B, | ||
| int | ldb, | ||
| double | beta, | ||
| double ** | C, | ||
| int | ldc | ||
| ) |
Definition at line 264 of file core_dgemm.c.
References CORE_dgemm_p3_quark(), DAG_CORE_GEMM, INOUT, INPUT, LOCALITY, QUARK_Insert_Task(), and VALUE.

| void QUARK_CORE_dgeqrt | ( | Quark * | quark, |
| Quark_Task_Flags * | task_flags, | ||
| int | m, | ||
| int | n, | ||
| int | ib, | ||
| int | nb, | ||
| double * | A, | ||
| int | lda, | ||
| double * | T, | ||
| int | ldt | ||
| ) |
Definition at line 155 of file core_dgeqrt.c.
References CORE_dgeqrt_quark(), DAG_CORE_GEQRT, INOUT, OUTPUT, QUARK_Insert_Task(), SCRATCH, and VALUE.


| void QUARK_CORE_dgessm | ( | Quark * | quark, |
| Quark_Task_Flags * | task_flags, | ||
| int | m, | ||
| int | n, | ||
| int | k, | ||
| int | ib, | ||
| int | nb, | ||
| int * | IPIV, | ||
| double * | L, | ||
| int | ldl, | ||
| double * | A, | ||
| int | lda | ||
| ) |
Definition at line 145 of file core_dgessm.c.
References CORE_dgessm_quark(), DAG_CORE_GESSM, INOUT, INPUT, QUARK_Insert_Task(), QUARK_REGION_L, and VALUE.


| void QUARK_CORE_dgetrf | ( | Quark * | quark, |
| Quark_Task_Flags * | task_flags, | ||
| int | m, | ||
| int | n, | ||
| int | nb, | ||
| double * | A, | ||
| int | lda, | ||
| int * | IPIV, | ||
| PLASMA_sequence * | sequence, | ||
| PLASMA_request * | request, | ||
| PLASMA_bool | check_info, | ||
| int | iinfo | ||
| ) |
Definition at line 33 of file core_dgetrf.c.
References CORE_dgetrf_quark(), DAG_CORE_GETRF, INOUT, LOCALITY, OUTPUT, QUARK_Insert_Task(), and VALUE.


| void QUARK_CORE_dgetrf_incpiv | ( | Quark * | quark, |
| Quark_Task_Flags * | task_flags, | ||
| int | m, | ||
| int | n, | ||
| int | ib, | ||
| int | nb, | ||
| double * | A, | ||
| int | lda, | ||
| int * | IPIV, | ||
| PLASMA_sequence * | sequence, | ||
| PLASMA_request * | request, | ||
| PLASMA_bool | check_info, | ||
| int | iinfo | ||
| ) |
Definition at line 145 of file core_dgetrf_incpiv.c.
References CORE_dgetrf_incpiv_quark(), DAG_CORE_GETRF, INOUT, OUTPUT, QUARK_Insert_Task(), and VALUE.


| void QUARK_CORE_dgetrf_reclap | ( | Quark * | quark, |
| Quark_Task_Flags * | task_flags, | ||
| int | m, | ||
| int | n, | ||
| int | nb, | ||
| double * | A, | ||
| int | lda, | ||
| int * | IPIV, | ||
| PLASMA_sequence * | sequence, | ||
| PLASMA_request * | request, | ||
| PLASMA_bool | check_info, | ||
| int | iinfo, | ||
| int | nbthread | ||
| ) |
Definition at line 351 of file core_dgetrf_reclap.c.
References CORE_dgetrf_reclap_quark(), DAG_CORE_GETRF, INOUT, OUTPUT, QUARK_Insert_Task(), and VALUE.


| void QUARK_CORE_dgetrf_rectil | ( | Quark * | quark, |
| Quark_Task_Flags * | task_flags, | ||
| PLASMA_desc | A, | ||
| double * | Amn, | ||
| int | size, | ||
| int * | IPIV, | ||
| PLASMA_sequence * | sequence, | ||
| PLASMA_request * | request, | ||
| PLASMA_bool | check_info, | ||
| int | iinfo, | ||
| int | nbthread | ||
| ) |
Definition at line 699 of file core_dgetrf_rectil.c.
References CORE_dgetrf_rectil_quark(), DAG_CORE_GETRF, INOUT, plasma_desc_t::n, OUTPUT, QUARK_Insert_Task(), and VALUE.


| void QUARK_CORE_dgetrip | ( | Quark * | quark, |
| Quark_Task_Flags * | task_flags, | ||
| int | m, | ||
| int | n, | ||
| double * | A, | ||
| int | szeA | ||
| ) |
Definition at line 82 of file core_dgetrip.c.
References CORE_dgetrip_quark(), DAG_CORE_GETRIP, INOUT, QUARK_Insert_Task(), SCRATCH, and VALUE.


| void QUARK_CORE_dgetrip_f1 | ( | Quark * | quark, |
| Quark_Task_Flags * | task_flags, | ||
| int | m, | ||
| int | n, | ||
| double * | A, | ||
| int | szeA, | ||
| double * | fake, | ||
| int | szeF, | ||
| int | paramF | ||
| ) |
Definition at line 115 of file core_dgetrip.c.
References CORE_dgetrip_f1_quark(), DAG_CORE_GETRIP, INOUT, QUARK_Insert_Task(), SCRATCH, and VALUE.


| void QUARK_CORE_dgetrip_f2 | ( | Quark * | quark, |
| Quark_Task_Flags * | task_flags, | ||
| int | m, | ||
| int | n, | ||
| double * | A, | ||
| int | szeA, | ||
| double * | fake1, | ||
| int | szeF1, | ||
| int | paramF1, | ||
| double * | fake2, | ||
| int | szeF2, | ||
| int | paramF2 | ||
| ) |
Definition at line 153 of file core_dgetrip.c.
References CORE_dgetrip_f2_quark(), DAG_CORE_GETRIP, INOUT, QUARK_Insert_Task(), SCRATCH, and VALUE.


| void QUARK_CORE_dlacpy | ( | Quark * | quark, |
| Quark_Task_Flags * | task_flags, | ||
| PLASMA_enum | uplo, | ||
| int | m, | ||
| int | n, | ||
| int | mb, | ||
| double * | A, | ||
| int | lda, | ||
| double * | B, | ||
| int | ldb | ||
| ) |
Definition at line 42 of file core_dlacpy.c.
References CORE_dlacpy_quark(), DAG_CORE_LACPY, INPUT, OUTPUT, QUARK_Insert_Task(), and VALUE.


| void QUARK_CORE_dlange | ( | Quark * | quark, |
| Quark_Task_Flags * | task_flags, | ||
| int | norm, | ||
| int | M, | ||
| int | N, | ||
| double * | A, | ||
| int | LDA, | ||
| int | szeA, | ||
| int | szeW, | ||
| double * | result | ||
| ) |
Definition at line 42 of file core_dlange.c.
References CORE_dlange_quark(), DAG_CORE_LANGE, INPUT, max, OUTPUT, QUARK_Insert_Task(), SCRATCH, and VALUE.


| void QUARK_CORE_dlange_f1 | ( | Quark * | quark, |
| Quark_Task_Flags * | task_flags, | ||
| int | norm, | ||
| int | M, | ||
| int | N, | ||
| double * | A, | ||
| int | LDA, | ||
| int | szeA, | ||
| int | szeW, | ||
| double * | result, | ||
| double * | fake, | ||
| int | szeF | ||
| ) |
Definition at line 87 of file core_dlange.c.
References CORE_dlange_f1_quark(), DAG_CORE_LANGE, GATHERV, INPUT, max, OUTPUT, QUARK_Insert_Task(), SCRATCH, and VALUE.


| void QUARK_CORE_dlansy | ( | Quark * | quark, |
| Quark_Task_Flags * | task_flags, | ||
| int | norm, | ||
| int | uplo, | ||
| int | N, | ||
| double * | A, | ||
| int | LDA, | ||
| int | szeA, | ||
| int | szeW, | ||
| double * | result | ||
| ) |
Definition at line 42 of file core_dlansy.c.
References CORE_dlansy_quark(), DAG_CORE_LANSY, INPUT, max, OUTPUT, QUARK_Insert_Task(), SCRATCH, and VALUE.

| void QUARK_CORE_dlansy_f1 | ( | Quark * | quark, |
| Quark_Task_Flags * | task_flags, | ||
| int | norm, | ||
| int | uplo, | ||
| int | N, | ||
| double * | A, | ||
| int | LDA, | ||
| int | szeA, | ||
| int | szeW, | ||
| double * | result, | ||
| double * | fake, | ||
| int | szeF | ||
| ) |
Definition at line 87 of file core_dlansy.c.
References CORE_dlansy_f1_quark(), DAG_CORE_LANSY, GATHERV, INPUT, max, OUTPUT, QUARK_Insert_Task(), SCRATCH, and VALUE.


| void QUARK_CORE_dlaset | ( | Quark * | quark, |
| Quark_Task_Flags * | task_flags, | ||
| PLASMA_enum | uplo, | ||
| int | n1, | ||
| int | n2, | ||
| double | alpha, | ||
| double | beta, | ||
| double * | tileA, | ||
| int | ldtilea | ||
| ) |
Definition at line 71 of file core_dlaset.c.
References CORE_dlaset_quark(), DAG_CORE_LASET, OUTPUT, QUARK_Insert_Task(), and VALUE.


| void QUARK_CORE_dlaset2 | ( | Quark * | quark, |
| Quark_Task_Flags * | task_flags, | ||
| PLASMA_enum | uplo, | ||
| int | n1, | ||
| int | n2, | ||
| double | alpha, | ||
| double * | tileA, | ||
| int | ldtilea | ||
| ) |
Definition at line 82 of file core_dlaset2.c.
References CORE_dlaset2_quark(), OUTPUT, QUARK_Insert_Task(), and VALUE.


| void QUARK_CORE_dlaswp | ( | Quark * | quark, |
| Quark_Task_Flags * | task_flags, | ||
| int | n, | ||
| double * | A, | ||
| int | lda, | ||
| int | i1, | ||
| int | i2, | ||
| int * | ipiv, | ||
| int | inc | ||
| ) |
Definition at line 37 of file core_dlaswp.c.
References CORE_dlaswp_quark(), DAG_CORE_LASWP, INOUT, INPUT, LOCALITY, QUARK_Insert_Task(), and VALUE.


| void QUARK_CORE_dlaswp_f2 | ( | Quark * | quark, |
| Quark_Task_Flags * | task_flags, | ||
| int | n, | ||
| double * | A, | ||
| int | lda, | ||
| int | i1, | ||
| int | i2, | ||
| int * | ipiv, | ||
| int | inc, | ||
| double * | fake1, | ||
| int | szefake1, | ||
| int | flag1, | ||
| double * | fake2, | ||
| int | szefake2, | ||
| int | flag2 | ||
| ) |
Definition at line 74 of file core_dlaswp.c.
References CORE_dlaswp_f2_quark(), DAG_CORE_LASWP, INOUT, INPUT, LOCALITY, QUARK_Insert_Task(), and VALUE.


| void QUARK_CORE_dlaswp_ontile | ( | Quark * | quark, |
| Quark_Task_Flags * | task_flags, | ||
| PLASMA_desc | descA, | ||
| double * | A, | ||
| int | i1, | ||
| int | i2, | ||
| int * | ipiv, | ||
| int | inc, | ||
| double * | fakepanel | ||
| ) |
Definition at line 214 of file core_dlaswp.c.
References CORE_dlaswp_ontile_quark(), DAG_CORE_LASWP, INOUT, INPUT, LOCALITY, QUARK_Insert_Task(), and VALUE.


| void QUARK_CORE_dlaswp_ontile_f2 | ( | Quark * | quark, |
| Quark_Task_Flags * | task_flags, | ||
| PLASMA_desc | descA, | ||
| double * | A, | ||
| int | i1, | ||
| int | i2, | ||
| int * | ipiv, | ||
| int | inc, | ||
| double * | fake1, | ||
| int | szefake1, | ||
| int | flag1, | ||
| double * | fake2, | ||
| int | szefake2, | ||
| int | flag2 | ||
| ) |
Definition at line 252 of file core_dlaswp.c.
References CORE_dlaswp_ontile_f2_quark(), DAG_CORE_LASWP, INOUT, INPUT, LOCALITY, QUARK_Insert_Task(), and VALUE.


| void QUARK_CORE_dlaswpc_ontile | ( | Quark * | quark, |
| Quark_Task_Flags * | task_flags, | ||
| PLASMA_desc | descA, | ||
| double * | A, | ||
| int | i1, | ||
| int | i2, | ||
| int * | ipiv, | ||
| int | inc, | ||
| double * | fakepanel | ||
| ) |
Definition at line 492 of file core_dlaswp.c.
References CORE_dlaswpc_ontile_quark(), DAG_CORE_LASWP, INOUT, INPUT, LOCALITY, QUARK_Insert_Task(), and VALUE.


| void QUARK_CORE_dlauum | ( | Quark * | quark, |
| Quark_Task_Flags * | task_flags, | ||
| int | uplo, | ||
| int | n, | ||
| int | nb, | ||
| double * | A, | ||
| int | lda | ||
| ) |
Definition at line 37 of file core_dlauum.c.
References CORE_dlauum_quark(), DAG_CORE_LAUUM, INOUT, QUARK_Insert_Task(), and VALUE.


| void QUARK_CORE_dormlq | ( | Quark * | quark, |
| Quark_Task_Flags * | task_flags, | ||
| int | side, | ||
| int | trans, | ||
| int | m, | ||
| int | n, | ||
| int | ib, | ||
| int | nb, | ||
| int | k, | ||
| double * | A, | ||
| int | lda, | ||
| double * | T, | ||
| int | ldt, | ||
| double * | C, | ||
| int | ldc | ||
| ) |
Definition at line 231 of file core_dormlq.c.
References CORE_dormlq_quark(), DAG_CORE_UNMLQ, INOUT, INPUT, QUARK_Insert_Task(), QUARK_REGION_U, SCRATCH, and VALUE.


| void QUARK_CORE_dormqr | ( | Quark * | quark, |
| Quark_Task_Flags * | task_flags, | ||
| int | side, | ||
| int | trans, | ||
| int | m, | ||
| int | n, | ||
| int | k, | ||
| int | ib, | ||
| int | nb, | ||
| double * | A, | ||
| int | lda, | ||
| double * | T, | ||
| int | ldt, | ||
| double * | C, | ||
| int | ldc | ||
| ) |
Definition at line 224 of file core_dormqr.c.
References CORE_dormqr_quark(), DAG_CORE_UNMQR, INOUT, INPUT, QUARK_Insert_Task(), QUARK_REGION_L, SCRATCH, and VALUE.


| void QUARK_CORE_dpamm | ( | Quark * | quark, |
| Quark_Task_Flags * | task_flags, | ||
| int | op, | ||
| int | side, | ||
| int | storev, | ||
| int | m, | ||
| int | n, | ||
| int | k, | ||
| int | l, | ||
| double * | A1, | ||
| int | lda1, | ||
| double * | A2, | ||
| int | lda2, | ||
| double * | V, | ||
| int | ldv, | ||
| double * | W, | ||
| int | ldw | ||
| ) |
Definition at line 569 of file core_dpamm.c.
References CORE_dpamm_quark(), INOUT, INPUT, QUARK_Insert_Task(), and VALUE.

| void QUARK_CORE_dplgsy | ( | Quark * | quark, |
| Quark_Task_Flags * | task_flags, | ||
| double | bump, | ||
| int | m, | ||
| int | n, | ||
| double * | A, | ||
| int | lda, | ||
| int | bigM, | ||
| int | m0, | ||
| int | n0, | ||
| unsigned long long int | seed | ||
| ) |
Definition at line 147 of file core_dplgsy.c.
References CORE_dplgsy_quark(), DAG_CORE_PLGSY, OUTPUT, QUARK_Insert_Task(), and VALUE.


| void QUARK_CORE_dplrnt | ( | Quark * | quark, |
| Quark_Task_Flags * | task_flags, | ||
| int | m, | ||
| int | n, | ||
| double * | A, | ||
| int | lda, | ||
| int | bigM, | ||
| int | m0, | ||
| int | n0, | ||
| unsigned long long int | seed | ||
| ) |
Definition at line 92 of file core_dplrnt.c.
References CORE_dplrnt_quark(), DAG_CORE_PLRNT, OUTPUT, QUARK_Insert_Task(), and VALUE.


| void QUARK_CORE_dpotrf | ( | Quark * | quark, |
| Quark_Task_Flags * | task_flags, | ||
| int | uplo, | ||
| int | n, | ||
| int | nb, | ||
| double * | A, | ||
| int | lda, | ||
| PLASMA_sequence * | sequence, | ||
| PLASMA_request * | request, | ||
| int | iinfo | ||
| ) |
Definition at line 40 of file core_dpotrf.c.
References CORE_dpotrf_quark(), DAG_CORE_POTRF, INOUT, QUARK_Insert_Task(), and VALUE.


| void QUARK_CORE_dshift | ( | Quark * | quark, |
| Quark_Task_Flags * | task_flags, | ||
| int | s, | ||
| int | m, | ||
| int | n, | ||
| int | L, | ||
| double * | A | ||
| ) |
Definition at line 187 of file core_dshift.c.
References CORE_dshift_quark(), DAG_CORE_SHIFT, GATHERV, INOUT, QUARK_Insert_Task(), SCRATCH, and VALUE.


| void QUARK_CORE_dshiftw | ( | Quark * | quark, |
| Quark_Task_Flags * | task_flags, | ||
| int | s, | ||
| int | cl, | ||
| int | m, | ||
| int | n, | ||
| int | L, | ||
| double * | A, | ||
| double * | W | ||
| ) |
Definition at line 108 of file core_dshift.c.
References CORE_dshiftw_quark(), DAG_CORE_SHIFTW, INOUT, INPUT, QUARK_Insert_Task(), and VALUE.

| void QUARK_CORE_dssssm | ( | Quark * | quark, |
| Quark_Task_Flags * | task_flags, | ||
| int | m1, | ||
| int | n1, | ||
| int | m2, | ||
| int | n2, | ||
| int | k, | ||
| int | ib, | ||
| int | nb, | ||
| double * | A1, | ||
| int | lda1, | ||
| double * | A2, | ||
| int | lda2, | ||
| double * | L1, | ||
| int | ldl1, | ||
| double * | L2, | ||
| int | ldl2, | ||
| int * | IPIV | ||
| ) |
Definition at line 184 of file core_dssssm.c.
References CORE_dssssm_quark(), DAG_CORE_SSSSM, INOUT, INPUT, LOCALITY, QUARK_Insert_Task(), and VALUE.


| void QUARK_CORE_dswpab | ( | Quark * | quark, |
| Quark_Task_Flags * | task_flags, | ||
| int | i, | ||
| int | n1, | ||
| int | n2, | ||
| double * | A, | ||
| int | szeA | ||
| ) |
Definition at line 85 of file core_dswpab.c.
References CORE_dswpab_quark(), DAG_CORE_SWPAB, INOUT, min, QUARK_Insert_Task(), SCRATCH, and VALUE.

| void QUARK_CORE_dswptr_ontile | ( | Quark * | quark, |
| Quark_Task_Flags * | task_flags, | ||
| PLASMA_desc | descA, | ||
| double * | Aij, | ||
| int | i1, | ||
| int | i2, | ||
| int * | ipiv, | ||
| int | inc, | ||
| double * | Akk, | ||
| int | ldak | ||
| ) |
Definition at line 359 of file core_dlaswp.c.
References CORE_dswptr_ontile_quark(), DAG_CORE_TRSM, INOUT, INPUT, LOCALITY, QUARK_Insert_Task(), and VALUE.


| void QUARK_CORE_dsygst | ( | Quark * | quark, |
| Quark_Task_Flags * | task_flags, | ||
| int | itype, | ||
| int | uplo, | ||
| int | N, | ||
| double * | A, | ||
| int | LDA, | ||
| double * | B, | ||
| int | LDB, | ||
| PLASMA_sequence * | sequence, | ||
| PLASMA_request * | request, | ||
| int | iinfo | ||
| ) |
Definition at line 39 of file core_dsygst.c.
References CORE_dsygst_quark(), INOUT, QUARK_Insert_Task(), and VALUE.


| void QUARK_CORE_dsymm | ( | Quark * | quark, |
| Quark_Task_Flags * | task_flags, | ||
| int | side, | ||
| int | uplo, | ||
| int | m, | ||
| int | n, | ||
| int | nb, | ||
| double | alpha, | ||
| double * | A, | ||
| int | lda, | ||
| double * | B, | ||
| int | ldb, | ||
| double | beta, | ||
| double * | C, | ||
| int | ldc | ||
| ) |
Definition at line 46 of file core_dsymm.c.
References CORE_dsymm_quark(), DAG_CORE_SYMM, INOUT, INPUT, QUARK_Insert_Task(), and VALUE.


| void QUARK_CORE_dsyr2k | ( | Quark * | quark, |
| Quark_Task_Flags * | task_flags, | ||
| int | uplo, | ||
| int | trans, | ||
| int | n, | ||
| int | k, | ||
| int | nb, | ||
| double | alpha, | ||
| double * | A, | ||
| int | lda, | ||
| double * | B, | ||
| int | LDB, | ||
| double | beta, | ||
| double * | C, | ||
| int | ldc | ||
| ) |
Definition at line 45 of file core_dsyr2k.c.
References CORE_dsyr2k_quark(), DAG_CORE_SYR2K, INOUT, INPUT, QUARK_Insert_Task(), and VALUE.


| void QUARK_CORE_dsyrfb | ( | Quark * | quark, |
| Quark_Task_Flags * | task_flags, | ||
| PLASMA_enum | uplo, | ||
| int | n, | ||
| int | k, | ||
| int | ib, | ||
| int | nb, | ||
| double * | A, | ||
| int | lda, | ||
| double * | T, | ||
| int | ldt, | ||
| double * | C, | ||
| int | ldc | ||
| ) |
This kernel is just a workaround for now... will be deleted eventually and replaced by the one above (Piotr's Task)
Definition at line 183 of file core_dsyrfb.c.
References CORE_dsyrfb_quark(), INOUT, INPUT, PlasmaUpper, QUARK_Insert_Task(), QUARK_REGION_D, QUARK_REGION_L, QUARK_REGION_U, SCRATCH, and VALUE.


| void QUARK_CORE_dsyrk | ( | Quark * | quark, |
| Quark_Task_Flags * | task_flags, | ||
| int | uplo, | ||
| int | trans, | ||
| int | n, | ||
| int | k, | ||
| int | nb, | ||
| double | alpha, | ||
| double * | A, | ||
| int | lda, | ||
| double | beta, | ||
| double * | C, | ||
| int | ldc | ||
| ) |
Definition at line 44 of file core_dsyrk.c.
References CORE_dsyrk_quark(), DAG_CORE_SYRK, INOUT, INPUT, QUARK_Insert_Task(), and VALUE.


| void QUARK_CORE_dtrdalg | ( | Quark * | quark, |
| Quark_Task_Flags * | task_flags, | ||
| int | uplo, | ||
| int | N, | ||
| int | NB, | ||
| PLASMA_desc * | A, | ||
| double * | C, | ||
| double * | S, | ||
| int | i, | ||
| int | j, | ||
| int | m, | ||
| int | grsiz, | ||
| int | BAND, | ||
| int * | PCOL, | ||
| int * | ACOL, | ||
| int * | MCOL | ||
| ) |
Definition at line 126 of file core_dtrdalg.c.
References CORE_dtrdalg_quark(), INPUT, LOCALITY, NODEP, OUTPUT, QUARK_Insert_Task(), and VALUE.


| void QUARK_CORE_dtrmm | ( | Quark * | quark, |
| Quark_Task_Flags * | task_flags, | ||
| int | side, | ||
| int | uplo, | ||
| int | transA, | ||
| int | diag, | ||
| int | m, | ||
| int | n, | ||
| int | nb, | ||
| double | alpha, | ||
| double * | A, | ||
| int | lda, | ||
| double * | B, | ||
| int | ldb | ||
| ) |
Definition at line 47 of file core_dtrmm.c.
References CORE_dtrmm_quark(), DAG_CORE_TRMM, INOUT, INPUT, QUARK_Insert_Task(), and VALUE.


| void QUARK_CORE_dtrmm_p2 | ( | Quark * | quark, |
| Quark_Task_Flags * | task_flags, | ||
| int | side, | ||
| int | uplo, | ||
| int | transA, | ||
| int | diag, | ||
| int | m, | ||
| int | n, | ||
| int | nb, | ||
| double | alpha, | ||
| double * | A, | ||
| int | lda, | ||
| double ** | B, | ||
| int | ldb | ||
| ) |
Definition at line 103 of file core_dtrmm.c.
References CORE_dtrmm_p2_quark(), DAG_CORE_TRMM, INOUT, INPUT, QUARK_Insert_Task(), and VALUE.

| void QUARK_CORE_dtrsm | ( | Quark * | quark, |
| Quark_Task_Flags * | task_flags, | ||
| int | side, | ||
| int | uplo, | ||
| int | transA, | ||
| int | diag, | ||
| int | m, | ||
| int | n, | ||
| int | nb, | ||
| double | alpha, | ||
| double * | A, | ||
| int | lda, | ||
| double * | B, | ||
| int | ldb | ||
| ) |
Definition at line 46 of file core_dtrsm.c.
References CORE_dtrsm_quark(), DAG_CORE_TRSM, INOUT, INPUT, LOCALITY, QUARK_Insert_Task(), and VALUE.


| void QUARK_CORE_dtrtri | ( | Quark * | quark, |
| Quark_Task_Flags * | task_flags, | ||
| int | uplo, | ||
| int | diag, | ||
| int | n, | ||
| int | nb, | ||
| double * | A, | ||
| int | lda, | ||
| PLASMA_sequence * | sequence, | ||
| PLASMA_request * | request, | ||
| int | iinfo | ||
| ) |
Definition at line 40 of file core_dtrtri.c.
References CORE_dtrtri_quark(), INOUT, QUARK_Insert_Task(), and VALUE.


| void QUARK_CORE_dtslqt | ( | Quark * | quark, |
| Quark_Task_Flags * | task_flags, | ||
| int | m, | ||
| int | n, | ||
| int | ib, | ||
| int | nb, | ||
| double * | A1, | ||
| int | lda1, | ||
| double * | A2, | ||
| int | lda2, | ||
| double * | T, | ||
| int | ldt | ||
| ) |
Definition at line 218 of file core_dtslqt.c.
References CORE_dtslqt_quark(), DAG_CORE_TSLQT, INOUT, LOCALITY, OUTPUT, QUARK_Insert_Task(), QUARK_REGION_D, QUARK_REGION_L, SCRATCH, and VALUE.


| void QUARK_CORE_dtsmlq | ( | Quark * | quark, |
| Quark_Task_Flags * | task_flags, | ||
| int | side, | ||
| int | trans, | ||
| int | m1, | ||
| int | n1, | ||
| int | m2, | ||
| int | n2, | ||
| int | k, | ||
| int | ib, | ||
| int | nb, | ||
| double * | A1, | ||
| int | lda1, | ||
| double * | A2, | ||
| int | lda2, | ||
| double * | V, | ||
| int | ldv, | ||
| double * | T, | ||
| int | ldt | ||
| ) |
Definition at line 263 of file core_dtsmlq.c.
References CORE_dtsmlq_quark(), DAG_CORE_TSMLQ, INOUT, INPUT, LOCALITY, PlasmaLeft, QUARK_Insert_Task(), SCRATCH, and VALUE.


| void QUARK_CORE_dtsmlq_corner | ( | Quark * | quark, |
| Quark_Task_Flags * | task_flags, | ||
| int | m1, | ||
| int | n1, | ||
| int | m2, | ||
| int | n2, | ||
| int | m3, | ||
| int | n3, | ||
| int | k, | ||
| int | ib, | ||
| int | nb, | ||
| double * | A1, | ||
| int | lda1, | ||
| double * | A2, | ||
| int | lda2, | ||
| double * | A3, | ||
| int | lda3, | ||
| double * | V, | ||
| int | ldv, | ||
| double * | T, | ||
| int | ldt | ||
| ) |
Definition at line 219 of file core_dtsmlq_corner.c.
References CORE_dtsmlq_corner_quark(), INOUT, INPUT, QUARK_Insert_Task(), QUARK_REGION_D, QUARK_REGION_U, SCRATCH, and VALUE.


| void QUARK_CORE_dtsmlq_sytra1 | ( | Quark * | quark, |
| Quark_Task_Flags * | task_flags, | ||
| int | side, | ||
| int | trans, | ||
| int | m1, | ||
| int | n1, | ||
| int | m2, | ||
| int | n2, | ||
| int | k, | ||
| int | ib, | ||
| int | nb, | ||
| double * | A1, | ||
| int | lda1, | ||
| double * | A2, | ||
| int | lda2, | ||
| double * | V, | ||
| int | ldv, | ||
| double * | T, | ||
| int | ldt | ||
| ) |
Definition at line 174 of file core_dtsmlq_sytra1.c.
References CORE_dtsmlq_sytra1_quark(), INOUT, INPUT, PlasmaLeft, QUARK_Insert_Task(), QUARK_REGION_D, QUARK_REGION_U, SCRATCH, and VALUE.


| void QUARK_CORE_dtsmqr | ( | Quark * | quark, |
| Quark_Task_Flags * | task_flags, | ||
| int | side, | ||
| int | trans, | ||
| int | m1, | ||
| int | n1, | ||
| int | m2, | ||
| int | n2, | ||
| int | k, | ||
| int | ib, | ||
| int | nb, | ||
| double * | A1, | ||
| int | lda1, | ||
| double * | A2, | ||
| int | lda2, | ||
| double * | V, | ||
| int | ldv, | ||
| double * | T, | ||
| int | ldt | ||
| ) |
Definition at line 258 of file core_dtsmqr.c.
References CORE_dtsmqr_quark(), DAG_CORE_TSMQR, INOUT, INPUT, LOCALITY, PlasmaLeft, QUARK_Insert_Task(), SCRATCH, and VALUE.


| void QUARK_CORE_dtsmqr_corner | ( | Quark * | quark, |
| Quark_Task_Flags * | task_flags, | ||
| int | m1, | ||
| int | n1, | ||
| int | m2, | ||
| int | n2, | ||
| int | m3, | ||
| int | n3, | ||
| int | k, | ||
| int | ib, | ||
| int | nb, | ||
| double * | A1, | ||
| int | lda1, | ||
| double * | A2, | ||
| int | lda2, | ||
| double * | A3, | ||
| int | lda3, | ||
| double * | V, | ||
| int | ldv, | ||
| double * | T, | ||
| int | ldt | ||
| ) |
Definition at line 214 of file core_dtsmqr_corner.c.
References CORE_dtsmqr_corner_quark(), INOUT, INPUT, QUARK_Insert_Task(), QUARK_REGION_D, QUARK_REGION_L, SCRATCH, and VALUE.


| void QUARK_CORE_dtsmqr_sytra1 | ( | Quark * | quark, |
| Quark_Task_Flags * | task_flags, | ||
| int | side, | ||
| int | trans, | ||
| int | m1, | ||
| int | n1, | ||
| int | m2, | ||
| int | n2, | ||
| int | k, | ||
| int | ib, | ||
| int | nb, | ||
| double * | A1, | ||
| int | lda1, | ||
| double * | A2, | ||
| int | lda2, | ||
| double * | V, | ||
| int | ldv, | ||
| double * | T, | ||
| int | ldt | ||
| ) |
Definition at line 173 of file core_dtsmqr_sytra1.c.
References CORE_dtsmqr_sytra1_quark(), INOUT, INPUT, PlasmaLeft, QUARK_Insert_Task(), QUARK_REGION_D, QUARK_REGION_L, SCRATCH, and VALUE.


| void QUARK_CORE_dtsqrt | ( | Quark * | quark, |
| Quark_Task_Flags * | task_flags, | ||
| int | m, | ||
| int | n, | ||
| int | ib, | ||
| int | nb, | ||
| double * | A1, | ||
| int | lda1, | ||
| double * | A2, | ||
| int | lda2, | ||
| double * | T, | ||
| int | ldt | ||
| ) |
Definition at line 209 of file core_dtsqrt.c.
References CORE_dtsqrt_quark(), DAG_CORE_TSQRT, INOUT, LOCALITY, OUTPUT, QUARK_Insert_Task(), QUARK_REGION_D, QUARK_REGION_U, SCRATCH, and VALUE.


| void QUARK_CORE_dtstrf | ( | Quark * | quark, |
| Quark_Task_Flags * | task_flags, | ||
| int | m, | ||
| int | n, | ||
| int | ib, | ||
| int | nb, | ||
| double * | U, | ||
| int | ldu, | ||
| double * | A, | ||
| int | lda, | ||
| double * | L, | ||
| int | ldl, | ||
| int * | IPIV, | ||
| PLASMA_sequence * | sequence, | ||
| PLASMA_request * | request, | ||
| PLASMA_bool | check_info, | ||
| int | iinfo | ||
| ) |
Definition at line 220 of file core_dtstrf.c.
References CORE_dtstrf_quark(), DAG_CORE_TSTRF, INOUT, LOCALITY, OUTPUT, QUARK_Insert_Task(), QUARK_REGION_D, QUARK_REGION_U, SCRATCH, and VALUE.


| void QUARK_CORE_dttlqt | ( | Quark * | quark, |
| Quark_Task_Flags * | task_flags, | ||
| int | m, | ||
| int | n, | ||
| int | ib, | ||
| int | nb, | ||
| double * | A1, | ||
| int | lda1, | ||
| double * | A2, | ||
| int | lda2, | ||
| double * | T, | ||
| int | ldt | ||
| ) |
Definition at line 244 of file core_dttlqt.c.
References CORE_dttlqt_quark(), DAG_CORE_TTLQT, INOUT, LOCALITY, OUTPUT, QUARK_Insert_Task(), QUARK_REGION_D, QUARK_REGION_L, SCRATCH, and VALUE.


| void QUARK_CORE_dttmlq | ( | Quark * | quark, |
| Quark_Task_Flags * | task_flags, | ||
| int | side, | ||
| int | trans, | ||
| int | m1, | ||
| int | n1, | ||
| int | m2, | ||
| int | n2, | ||
| int | k, | ||
| int | ib, | ||
| int | nb, | ||
| double * | A1, | ||
| int | lda1, | ||
| double * | A2, | ||
| int | lda2, | ||
| double * | V, | ||
| int | ldv, | ||
| double * | T, | ||
| int | ldt | ||
| ) |
Definition at line 259 of file core_dttmlq.c.
References CORE_dttmlq_quark(), DAG_CORE_TTMLQ, INOUT, INPUT, PlasmaLeft, QUARK_Insert_Task(), QUARK_REGION_D, QUARK_REGION_L, SCRATCH, and VALUE.


| void QUARK_CORE_dttmqr | ( | Quark * | quark, |
| Quark_Task_Flags * | task_flags, | ||
| int | side, | ||
| int | trans, | ||
| int | m1, | ||
| int | n1, | ||
| int | m2, | ||
| int | n2, | ||
| int | k, | ||
| int | ib, | ||
| int | nb, | ||
| double * | A1, | ||
| int | lda1, | ||
| double * | A2, | ||
| int | lda2, | ||
| double * | V, | ||
| int | ldv, | ||
| double * | T, | ||
| int | ldt | ||
| ) |
Definition at line 251 of file core_dttmqr.c.
References CORE_dttmqr_quark(), DAG_CORE_TTMQR, INOUT, INPUT, PlasmaLeft, QUARK_Insert_Task(), QUARK_REGION_D, QUARK_REGION_U, SCRATCH, and VALUE.


| void QUARK_CORE_dttqrt | ( | Quark * | quark, |
| Quark_Task_Flags * | task_flags, | ||
| int | m, | ||
| int | n, | ||
| int | ib, | ||
| int | nb, | ||
| double * | A1, | ||
| int | lda1, | ||
| double * | A2, | ||
| int | lda2, | ||
| double * | T, | ||
| int | ldt | ||
| ) |
Definition at line 244 of file core_dttqrt.c.
References CORE_dttqrt_quark(), DAG_CORE_TTQRT, INOUT, LOCALITY, OUTPUT, QUARK_Insert_Task(), QUARK_REGION_D, QUARK_REGION_U, SCRATCH, and VALUE.

