|
PLASMA
2.4.5
PLASMA - Parallel Linear Algebra for Scalable Multi-core Architectures
|

Go to the source code of this file.
Macros | |
| #define | REAL |
Functions | |
| int | CORE_dtsqrt (int M, int N, int IB, double *A1, int LDA1, double *A2, int LDA2, double *T, int LDT, double *TAU, double *WORK) |
| void | QUARK_CORE_dtsqrt (Quark *quark, Quark_Task_Flags *task_flags, int m, int n, int ib, int nb, double *A1, int lda1, double *A2, int lda2, double *T, int ldt) |
| void | CORE_dtsqrt_quark (Quark *quark) |
PLASMA core_blas kernel PLASMA is a software package provided by Univ. of Tennessee, Univ. of California Berkeley and Univ. of Colorado Denver
Definition in file core_dtsqrt.c.
| #define REAL |
Definition at line 20 of file core_dtsqrt.c.
| int CORE_dtsqrt | ( | int | M, |
| int | N, | ||
| int | IB, | ||
| double * | A1, | ||
| int | LDA1, | ||
| double * | A2, | ||
| int | LDA2, | ||
| double * | T, | ||
| int | LDT, | ||
| double * | TAU, | ||
| double * | WORK | ||
| ) |
CORE_dtsqrt computes a QR factorization of a rectangular matrix formed by coupling a complex N-by-N upper triangular tile A1 on top of a complex M-by-N tile A2:
| A1 | = Q * R | A2 |
| [in] | M | The number of columns of the tile A2. M >= 0. |
| [in] | N | The number of rows of the tile A1. The number of columns of the tiles A1 and A2. N >= 0. |
| [in] | IB | The inner-blocking size. IB >= 0. |
| [in,out] | A1 | On entry, the N-by-N tile A1. On exit, the elements on and above the diagonal of the array contain the N-by-N upper trapezoidal tile R; the elements below the diagonal are not referenced. |
| [in] | LDA1 | The leading dimension of the array A1. LDA1 >= max(1,N). |
| [in,out] | A2 | On entry, the M-by-N tile A2. On exit, all the elements with the array TAU, represent the unitary tile Q as a product of elementary reflectors (see Further Details). |
| [in] | LDA2 | The leading dimension of the tile A2. LDA2 >= max(1,M). |
| [out] | T | The IB-by-N triangular factor T of the block reflector. T is upper triangular by block (economic storage); The rest of the array is not referenced. |
| [in] | LDT | The leading dimension of the array T. LDT >= IB. |
| [out] | TAU | The scalar factors of the elementary reflectors (see Further Details). |
| [out] | WORK |
| PLASMA_SUCCESS | successful exit |
| <0 | if -i, the i-th argument had an illegal value |
Definition at line 97 of file core_dtsqrt.c.
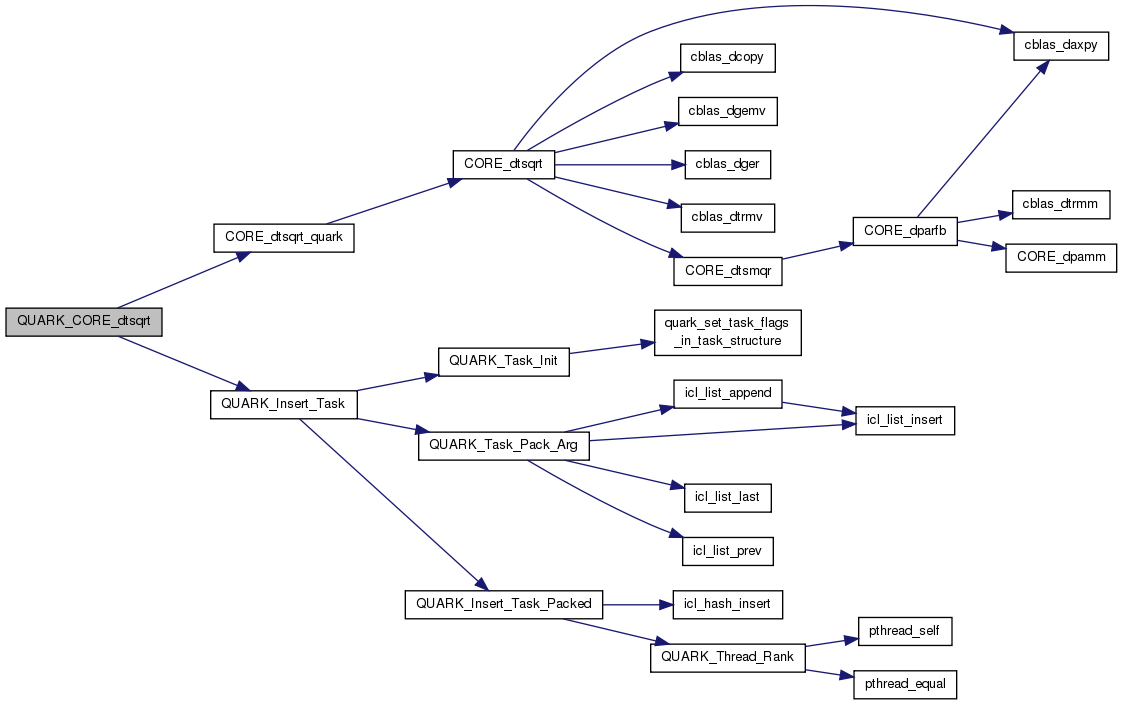
References cblas_daxpy(), cblas_dcopy(), cblas_dgemv(), cblas_dger(), cblas_dtrmv(), CblasColMajor, CORE_dtsmqr(), coreblas_error, max, min, PLASMA_SUCCESS, PlasmaLeft, PlasmaNonUnit, PlasmaNoTrans, PlasmaTrans, and PlasmaUpper.


| void CORE_dtsqrt_quark | ( | Quark * | quark | ) |
Definition at line 238 of file core_dtsqrt.c.
References CORE_dtsqrt(), quark_unpack_args_11, T, and TAU.


| void QUARK_CORE_dtsqrt | ( | Quark * | quark, |
| Quark_Task_Flags * | task_flags, | ||
| int | m, | ||
| int | n, | ||
| int | ib, | ||
| int | nb, | ||
| double * | A1, | ||
| int | lda1, | ||
| double * | A2, | ||
| int | lda2, | ||
| double * | T, | ||
| int | ldt | ||
| ) |
Definition at line 209 of file core_dtsqrt.c.
References CORE_dtsqrt_quark(), DAG_CORE_TSQRT, INOUT, LOCALITY, OUTPUT, QUARK_Insert_Task(), QUARK_REGION_D, QUARK_REGION_U, SCRATCH, and VALUE.

