|
PLASMA
2.4.5
PLASMA - Parallel Linear Algebra for Scalable Multi-core Architectures
|

Go to the source code of this file.
Macros | |
| #define | REAL |
Functions | |
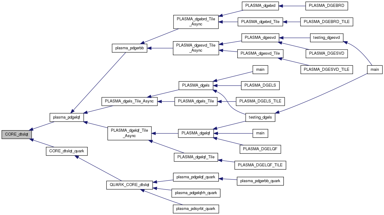
| int | CORE_dtslqt (int M, int N, int IB, double *A1, int LDA1, double *A2, int LDA2, double *T, int LDT, double *TAU, double *WORK) |
| void | QUARK_CORE_dtslqt (Quark *quark, Quark_Task_Flags *task_flags, int m, int n, int ib, int nb, double *A1, int lda1, double *A2, int lda2, double *T, int ldt) |
| void | CORE_dtslqt_quark (Quark *quark) |
PLASMA core_blas kernel PLASMA is a software package provided by Univ. of Tennessee, Univ. of California Berkeley and Univ. of Colorado Denver
Definition in file core_dtslqt.c.
| #define REAL |
Definition at line 20 of file core_dtslqt.c.
| int CORE_dtslqt | ( | int | M, |
| int | N, | ||
| int | IB, | ||
| double * | A1, | ||
| int | LDA1, | ||
| double * | A2, | ||
| int | LDA2, | ||
| double * | T, | ||
| int | LDT, | ||
| double * | TAU, | ||
| double * | WORK | ||
| ) |
CORE_dtslqt computes a LQ factorization of a rectangular matrix formed by coupling side-by-side a complex M-by-M lower triangular tile A1 and a complex M-by-N tile A2:
| A1 A2 | = L * Q
The tile Q is represented as a product of elementary reflectors
Q = H(k)' . . . H(2)' H(1)', where k = min(M,N).
Each H(i) has the form
H(i) = I - tau * v * v'
where tau is a complex scalar, and v is a complex vector with v(1:i-1) = 0 and v(i) = 1; g(v(i+1:n)) is stored on exit in A2(i,1:n), and tau in TAU(i).
| [in] | M | The number of rows of the tile A1 and A2. M >= 0. The number of columns of the tile A1. |
| [in] | N | The number of columns of the tile A2. N >= 0. |
| [in] | IB | The inner-blocking size. IB >= 0. |
| [in,out] | A1 | On entry, the M-by-M tile A1. On exit, the elements on and below the diagonal of the array contain the M-by-M lower trapezoidal tile L; the elements above the diagonal are not referenced. |
| [in] | LDA1 | The leading dimension of the array A1. LDA1 >= max(1,M). |
| [in,out] | A2 | On entry, the M-by-N tile A2. On exit, all the elements with the array TAU, represent the unitary tile Q as a product of elementary reflectors (see Further Details). |
| [in] | LDA2 | The leading dimension of the tile A2. LDA2 >= max(1,M). |
| [out] | T | The IB-by-N triangular factor T of the block reflector. T is upper triangular by block (economic storage); The rest of the array is not referenced. |
| [in] | LDT | The leading dimension of the array T. LDT >= IB. |
| [out] | TAU | The scalar factors of the elementary reflectors (see Further Details). |
| [out] | WORK |
| PLASMA_SUCCESS | successful exit |
| <0 | if -i, the i-th argument had an illegal value |
Definition at line 107 of file core_dtslqt.c.
References cblas_daxpy(), cblas_dcopy(), cblas_dgemv(), cblas_dger(), cblas_dtrmv(), CblasColMajor, CORE_dtsmlq(), coreblas_error, max, min, PLASMA_SUCCESS, PlasmaNonUnit, PlasmaNoTrans, PlasmaRight, PlasmaTrans, and PlasmaUpper.


| void CORE_dtslqt_quark | ( | Quark * | quark | ) |
Definition at line 247 of file core_dtslqt.c.
References CORE_dtslqt(), quark_unpack_args_11, T, and TAU.


| void QUARK_CORE_dtslqt | ( | Quark * | quark, |
| Quark_Task_Flags * | task_flags, | ||
| int | m, | ||
| int | n, | ||
| int | ib, | ||
| int | nb, | ||
| double * | A1, | ||
| int | lda1, | ||
| double * | A2, | ||
| int | lda2, | ||
| double * | T, | ||
| int | ldt | ||
| ) |
Definition at line 218 of file core_dtslqt.c.
References CORE_dtslqt_quark(), DAG_CORE_TSLQT, INOUT, LOCALITY, OUTPUT, QUARK_Insert_Task(), QUARK_REGION_D, QUARK_REGION_L, SCRATCH, and VALUE.

