|
PLASMA
2.4.5
PLASMA - Parallel Linear Algebra for Scalable Multi-core Architectures
|

Go to the source code of this file.
Macros | |
| #define | COMPLEX |
| #define | PLASMA_ZGEBRD PLASMA_FNAME(zgebrd, ZGEBRD ) |
| #define | PLASMA_ZGEEV PLASMA_FNAME(zgeev, ZGEEV ) |
| #define | PLASMA_ZGEHRD PLASMA_FNAME(zgehrd, ZGEHRD ) |
| #define | PLASMA_ZGELQF PLASMA_FNAME(zgelqf, ZGELQF ) |
| #define | PLASMA_ZGELQS PLASMA_FNAME(zgelqs, ZGELQS ) |
| #define | PLASMA_ZGELS PLASMA_FNAME(zgels, ZGELS ) |
| #define | PLASMA_ZGEQRF PLASMA_FNAME(zgeqrf, ZGEQRF ) |
| #define | PLASMA_ZGEQRS PLASMA_FNAME(zgeqrs, ZGEQRS ) |
| #define | PLASMA_ZGESV PLASMA_FNAME(zgesv, ZGESV ) |
| #define | PLASMA_ZGESVD PLASMA_FNAME(zgesvd, ZGESVD ) |
| #define | PLASMA_ZGETRF PLASMA_FNAME(zgetrf, ZGETRF ) |
| #define | PLASMA_ZGETRS PLASMA_FNAME(zgetrs, ZGETRS ) |
| #define | PLASMA_ZGESV_INCPIV PLASMA_FNAME(zgesv_incpiv, ZGESV_INCPIV ) |
| #define | PLASMA_ZGETRF_INCPIV PLASMA_FNAME(zgetrf_incpiv, ZGETRF_INCPIV ) |
| #define | PLASMA_ZGETRS_INCPIV PLASMA_FNAME(zgetrs_incpiv, ZGETRS_INCPIV ) |
| #define | PLASMA_ZHEEV PLASMA_FNAME(zheev, ZHEEV ) |
| #define | PLASMA_ZHEGV PLASMA_FNAME(zhegv, ZHEGV ) |
| #define | PLASMA_ZHEGST PLASMA_FNAME(zhegst, ZHEGST ) |
| #define | PLASMA_ZHETRD PLASMA_FNAME(zhetrd, ZHETRD ) |
| #define | PLASMA_ZPOSV PLASMA_FNAME(zposv, ZPOSV ) |
| #define | PLASMA_ZPOTRF PLASMA_FNAME(zpotrf, ZPOTRF ) |
| #define | PLASMA_ZPOTRI PLASMA_FNAME(zpotri, ZPOTRI ) |
| #define | PLASMA_ZPOTRS PLASMA_FNAME(zpotrs, ZPOTRS ) |
| #define | PLASMA_ZTRSMPL PLASMA_FNAME(ztrsmpl, ZTRSMPL) |
| #define | PLASMA_ZUNGBR PLASMA_FNAME(zungbr, ZUNGBR ) |
| #define | PLASMA_ZUNGHR PLASMA_FNAME(zunghr, ZUNGHR ) |
| #define | PLASMA_ZUNGLQ PLASMA_FNAME(zunglq, ZUNGLQ ) |
| #define | PLASMA_ZUNGQR PLASMA_FNAME(zungqr, ZUNGQR ) |
| #define | PLASMA_ZUNGTR PLASMA_FNAME(zungtr, ZUNGTR ) |
| #define | PLASMA_ZUNMLQ PLASMA_FNAME(zunmlq, ZUNMLQ ) |
| #define | PLASMA_ZUNMQR PLASMA_FNAME(zunmqr, ZUNMQR ) |
| #define | PLASMA_ZTRSM PLASMA_FNAME(ztrsm, ZTRSM ) |
| #define | PLASMA_ZGEMM PLASMA_FNAME(zgemm, ZGEMM ) |
| #define | PLASMA_ZSYMM PLASMA_FNAME(zsymm, ZSYMM ) |
| #define | PLASMA_ZSYRK PLASMA_FNAME(zsyrk, ZSYRK ) |
| #define | PLASMA_ZHEMM PLASMA_FNAME(zhemm, ZHEMM ) |
| #define | PLASMA_ZHERK PLASMA_FNAME(zherk, ZHERK ) |
| #define | PLASMA_ZGEBRD_TILE PLASMA_TILE_FNAME(zgebrd, ZGEBRD ) |
| #define | PLASMA_ZGEEV_TILE PLASMA_TILE_FNAME(zgeev, ZGEEV ) |
| #define | PLASMA_ZGEHRD_TILE PLASMA_TILE_FNAME(zgehrd, ZGEHRD ) |
| #define | PLASMA_ZGELQF_TILE PLASMA_TILE_FNAME(zgelqf, ZGELQF ) |
| #define | PLASMA_ZGELQS_TILE PLASMA_TILE_FNAME(zgelqs, ZGELQS ) |
| #define | PLASMA_ZGELS_TILE PLASMA_TILE_FNAME(zgels, ZGELS ) |
| #define | PLASMA_ZGEQRF_TILE PLASMA_TILE_FNAME(zgeqrf, ZGEQRF ) |
| #define | PLASMA_ZGEQRS_TILE PLASMA_TILE_FNAME(zgeqrs, ZGEQRS ) |
| #define | PLASMA_ZGESV_TILE PLASMA_TILE_FNAME(zgesv, ZGESV ) |
| #define | PLASMA_ZGESVD_TILE PLASMA_TILE_FNAME(zgesvd, ZGESVD ) |
| #define | PLASMA_ZGETRF_TILE PLASMA_TILE_FNAME(zgetrf, ZGETRF ) |
| #define | PLASMA_ZGETRS_TILE PLASMA_TILE_FNAME(zgetrs, ZGETRS ) |
| #define | PLASMA_ZGESV_INCPIV_TILE PLASMA_TILE_FNAME(zgesv_incpiv, ZGESV_INCPIV ) |
| #define | PLASMA_ZGETRF_INCPIV_TILE PLASMA_TILE_FNAME(zgetrf_incpiv, ZGETRF_INCPIV ) |
| #define | PLASMA_ZGETRS_INCPIV_TILE PLASMA_TILE_FNAME(zgetrs_incpiv, ZGETRS_INCPIV ) |
| #define | PLASMA_ZHEEV_TILE PLASMA_TILE_FNAME(zheev, ZHEEV ) |
| #define | PLASMA_ZHEGV_TILE PLASMA_TILE_FNAME(zhegv, ZHEGV ) |
| #define | PLASMA_ZHEGST_TILE PLASMA_TILE_FNAME(zhegst, ZHEGST ) |
| #define | PLASMA_ZHETRD_TILE PLASMA_TILE_FNAME(zhetrd, ZHETRD ) |
| #define | PLASMA_ZPOSV_TILE PLASMA_TILE_FNAME(zposv, ZPOSV ) |
| #define | PLASMA_ZPOTRF_TILE PLASMA_TILE_FNAME(zpotrf, ZPOTRF ) |
| #define | PLASMA_ZPOTRI_TILE PLASMA_TILE_FNAME(zpotri, ZPOTRI ) |
| #define | PLASMA_ZPOTRS_TILE PLASMA_TILE_FNAME(zpotrs, ZPOTRS ) |
| #define | PLASMA_ZTRSM_TILE PLASMA_TILE_FNAME(ztrsm, ZTRSM ) |
| #define | PLASMA_ZTRSMPL_TILE PLASMA_TILE_FNAME(ztrsmpl, ZTRSMPL) |
| #define | PLASMA_ZUNGBR_TILE PLASMA_TILE_FNAME(zungbr, ZUNGBR ) |
| #define | PLASMA_ZUNGHR_TILE PLASMA_TILE_FNAME(zunghr, ZUNGHR ) |
| #define | PLASMA_ZUNGLQ_TILE PLASMA_TILE_FNAME(zunglq, ZUNGLQ ) |
| #define | PLASMA_ZUNGQR_TILE PLASMA_TILE_FNAME(zungqr, ZUNGQR ) |
| #define | PLASMA_ZUNGTR_TILE PLASMA_TILE_FNAME(zungtr, ZUNGTR ) |
| #define | PLASMA_ZUNMLQ_TILE PLASMA_TILE_FNAME(zunmlq, ZUNMLQ ) |
| #define | PLASMA_ZUNMQR_TILE PLASMA_TILE_FNAME(zunmqr, ZUNMQR ) |
| #define | PLASMA_ZGEMM_TILE PLASMA_TILE_FNAME(zgemm, ZGEMM ) |
| #define | PLASMA_ZSYMM_TILE PLASMA_TILE_FNAME(zsymm, ZSYMM ) |
| #define | PLASMA_ZSYRK_TILE PLASMA_TILE_FNAME(zsyrk, ZSYRK ) |
| #define | PLASMA_ZHEMM_TILE PLASMA_TILE_FNAME(zhemm, ZHEMM ) |
| #define | PLASMA_ZHERK_TILE PLASMA_TILE_FNAME(zherk, ZHERK ) |
| #define | PLASMA_ALLOC_WORKSPACE_ZGEBRD PLASMA_WS_FNAME(zgehrd, ZGEBRD) |
| #define | PLASMA_ALLOC_WORKSPACE_ZGEEV PLASMA_WS_FNAME(zgeev, ZGEEV ) |
| #define | PLASMA_ALLOC_WORKSPACE_ZGEHRD PLASMA_WS_FNAME(zgehrd, ZGEHRD) |
| #define | PLASMA_ALLOC_WORKSPACE_ZGELQF PLASMA_WS_FNAME(zgelqf, ZGELQF) |
| #define | PLASMA_ALLOC_WORKSPACE_ZGELS PLASMA_WS_FNAME(zgels, ZGELS ) |
| #define | PLASMA_ALLOC_WORKSPACE_ZGEQRF PLASMA_WS_FNAME(zgeqrf, ZGEQRF) |
| #define | PLASMA_ALLOC_WORKSPACE_ZGESV_INCPIV PLASMA_WS_FNAME(zgesv_incpiv, ZGESV_INCPIV ) |
| #define | PLASMA_ALLOC_WORKSPACE_ZGETRF_INCPIV PLASMA_WS_FNAME(zgetrf_incpiv, ZGETRF_INCPIV) |
| #define | PLASMA_ALLOC_WORKSPACE_ZGESVD PLASMA_WS_FNAME(zgesvd, ZGESVD) |
| #define | PLASMA_ALLOC_WORKSPACE_ZHEEV PLASMA_WS_FNAME(zheev, ZHEEV ) |
| #define | PLASMA_ALLOC_WORKSPACE_ZHEGV PLASMA_WS_FNAME(zhegv, ZHEGV ) |
| #define | PLASMA_ALLOC_WORKSPACE_ZHETRD PLASMA_WS_FNAME(zhetrd, ZHETRD) |
| #define | PLASMA_ALLOC_WORKSPACE_ZGELQF_TILE PLASMA_WST_FNAME(zgelqf, ZGELQF ) |
| #define | PLASMA_ALLOC_WORKSPACE_ZGELS_TILE PLASMA_WST_FNAME(zgels, ZGELS ) |
| #define | PLASMA_ALLOC_WORKSPACE_ZGEQRF_TILE PLASMA_WST_FNAME(zgeqrf, ZGEQRF ) |
| #define | PLASMA_ALLOC_WORKSPACE_ZGESV_INCPIV_TILE PLASMA_WST_FNAME(zgesv_incpiv, ZGESV_INCPIV ) |
| #define | PLASMA_ALLOC_WORKSPACE_ZGETRF_INCPIV_TILE PLASMA_WST_FNAME(zgetrf_incpiv, ZGETRF_INCPIV) |
| #define | PLASMA_ZLAPACK_TO_TILE PLASMA_FNAME(zlapack_to_tile, ZLAPACK_TO_TILE) |
| #define | PLASMA_ZTILE_TO_LAPACK PLASMA_FNAME(ztile_to_lapack, ZTILE_TO_LAPACK) |
Functions | |
| void | PLASMA_ZGEBRD (PLASMA_enum *jobu, PLASMA_enum *jobvt, int *M, int *N, PLASMA_Complex64_t *A, int *LDA, double *D, double *E, PLASMA_Complex64_t *U, int *LDU, PLASMA_Complex64_t *VT, int *LDVT, intptr_t *descT, int *INFO) |
| void | PLASMA_ZGELQF (int *M, int *N, PLASMA_Complex64_t *A, int *LDA, PLASMA_Complex64_t **T, int *INFO) |
| void | PLASMA_ZGELQS (int *M, int *N, int *NRHS, PLASMA_Complex64_t *A, int *LDA, PLASMA_Complex64_t **T, PLASMA_Complex64_t *B, int *LDB, int *INFO) |
| void | PLASMA_ZGELS (PLASMA_enum *trans, int *M, int *N, int *NRHS, PLASMA_Complex64_t *A, int *LDA, PLASMA_Complex64_t **T, PLASMA_Complex64_t *B, int *LDB, int *INFO) |
| void | PLASMA_ZGEQRF (int *M, int *N, PLASMA_Complex64_t *A, int *LDA, PLASMA_Complex64_t **T, int *INFO) |
| void | PLASMA_ZGEQRS (int *M, int *N, int *NRHS, PLASMA_Complex64_t *A, int *LDA, PLASMA_Complex64_t **T, PLASMA_Complex64_t *B, int *LDB, int *INFO) |
| void | PLASMA_ZGESV (int *N, int *NRHS, PLASMA_Complex64_t *A, int *LDA, int *IPIV, PLASMA_Complex64_t *B, int *LDB, int *INFO) |
| void | PLASMA_ZGESVD (PLASMA_enum *jobu, PLASMA_enum *jobvt, int *M, int *N, PLASMA_Complex64_t *A, int *LDA, double *S, PLASMA_Complex64_t *U, int *LDU, PLASMA_Complex64_t *VT, int *LDVT, intptr_t *T, int *INFO) |
| void | PLASMA_ZGETRF (int *M, int *N, PLASMA_Complex64_t *A, int *LDA, int *IPIV, int *INFO) |
| void | PLASMA_ZGETRS (PLASMA_enum *trans, int *N, int *NRHS, PLASMA_Complex64_t *A, int *LDA, int *IPIV, PLASMA_Complex64_t *B, int *LDB, int *INFO) |
| void | PLASMA_ZGESV_INCPIV (int *N, int *NRHS, PLASMA_Complex64_t *A, int *LDA, PLASMA_Complex64_t **LH, int **IPIVH, PLASMA_Complex64_t *B, int *LDB, int *INFO) |
| void | PLASMA_ZGETRF_INCPIV (int *M, int *N, PLASMA_Complex64_t *A, int *LDA, PLASMA_Complex64_t **LH, int **IPIVH, int *INFO) |
| void | PLASMA_ZGETRS_INCPIV (PLASMA_enum *uplo, int *N, int *NRHS, PLASMA_Complex64_t *A, int *LDA, PLASMA_Complex64_t **LH, int **IPIVH, PLASMA_Complex64_t *B, int *LDB, int *INFO) |
| void | PLASMA_ZHEEV (PLASMA_enum *jobz, PLASMA_enum *uplo, int *N, PLASMA_Complex64_t *A, int *LDA, double *W, intptr_t *T, PLASMA_Complex64_t *Q, int *LDQ, int *INFO) |
| void | PLASMA_ZHEGV (PLASMA_enum *itype, PLASMA_enum *jobz, PLASMA_enum *uplo, int *N, PLASMA_Complex64_t *A, int *LDA, PLASMA_Complex64_t *B, int *LDB, double *W, intptr_t *T, PLASMA_Complex64_t *Q, int *LDQ, int *INFO) |
| void | PLASMA_ZHEGST (PLASMA_enum *itype, PLASMA_enum *uplo, int *N, PLASMA_Complex64_t *A, int *LDA, PLASMA_Complex64_t *B, int *LDB, int *INFO) |
| void | PLASMA_ZHETRD (PLASMA_enum *jobz, PLASMA_enum *uplo, int *N, PLASMA_Complex64_t *A, int *LDA, double *D, double *E, intptr_t *T, PLASMA_Complex64_t *Q, int *LDQ, int *INFO) |
| void | PLASMA_ZPOSV (PLASMA_enum *uplo, int *N, int *NRHS, PLASMA_Complex64_t *A, int *LDA, PLASMA_Complex64_t *B, int *LDB, int *INFO) |
| void | PLASMA_ZPOTRF (PLASMA_enum *uplo, int *N, PLASMA_Complex64_t *A, int *LDA, int *INFO) |
| void | PLASMA_ZPOTRI (PLASMA_enum *uplo, int *N, PLASMA_Complex64_t *A, int *LDA, int *INFO) |
| void | PLASMA_ZPOTRS (PLASMA_enum *uplo, int *N, int *NRHS, PLASMA_Complex64_t *A, int *LDA, PLASMA_Complex64_t *B, int *LDB, int *INFO) |
| void | PLASMA_ZTRSMPL (int *N, int *NRHS, PLASMA_Complex64_t *A, int *LDA, PLASMA_Complex64_t **LH, int **IPIVH, PLASMA_Complex64_t *B, int *LDB, int *INFO) |
| void | PLASMA_ZUNGLQ (int *M, int *N, int *K, PLASMA_Complex64_t *A, int *LDA, PLASMA_Complex64_t **T, PLASMA_Complex64_t *B, int *LDB, int *INFO) |
| void | PLASMA_ZUNGQR (int *M, int *N, int *K, PLASMA_Complex64_t *A, int *LDA, PLASMA_Complex64_t **T, PLASMA_Complex64_t *B, int *LDB, int *INFO) |
| void | PLASMA_ZUNMLQ (PLASMA_enum *side, PLASMA_enum *trans, int *M, int *N, int *K, PLASMA_Complex64_t *A, int *LDA, PLASMA_Complex64_t **T, PLASMA_Complex64_t *B, int *LDB, int *INFO) |
| void | PLASMA_ZUNMQR (PLASMA_enum *side, PLASMA_enum *trans, int *M, int *N, int *K, PLASMA_Complex64_t *A, int *LDA, PLASMA_Complex64_t **T, PLASMA_Complex64_t *B, int *LDB, int *INFO) |
| void | PLASMA_ZTRSM (PLASMA_enum *side, PLASMA_enum *uplo, PLASMA_enum *transA, PLASMA_enum *diag, int *N, int *NRHS, PLASMA_Complex64_t *alpha, PLASMA_Complex64_t *A, int *LDA, PLASMA_Complex64_t *B, int *LDB, int *INFO) |
| void | PLASMA_ZGEMM (PLASMA_enum *transA, PLASMA_enum *transB, int *M, int *N, int *K, PLASMA_Complex64_t *alpha, PLASMA_Complex64_t *A, int *LDA, PLASMA_Complex64_t *B, int *LDB, PLASMA_Complex64_t *beta, PLASMA_Complex64_t *C, int *LDC, int *INFO) |
| void | PLASMA_ZSYMM (PLASMA_enum *side, PLASMA_enum *uplo, int *M, int *N, PLASMA_Complex64_t *alpha, PLASMA_Complex64_t *A, int *LDA, PLASMA_Complex64_t *B, int *LDB, PLASMA_Complex64_t *beta, PLASMA_Complex64_t *C, int *LDC, int *INFO) |
| void | PLASMA_ZSYRK (PLASMA_enum *uplo, PLASMA_enum *trans, int *N, int *K, PLASMA_Complex64_t *alpha, PLASMA_Complex64_t *A, int *LDA, PLASMA_Complex64_t *beta, PLASMA_Complex64_t *C, int *LDC, int *INFO) |
| void | PLASMA_ZHEMM (PLASMA_enum *side, PLASMA_enum *uplo, int *M, int *N, PLASMA_Complex64_t *alpha, PLASMA_Complex64_t *A, int *LDA, PLASMA_Complex64_t *B, int *LDB, PLASMA_Complex64_t *beta, PLASMA_Complex64_t *C, int *LDC, int *INFO) |
| void | PLASMA_ZHERK (PLASMA_enum *uplo, PLASMA_enum *trans, int *N, int *K, PLASMA_Complex64_t *alpha, PLASMA_Complex64_t *A, int *LDA, double *beta, PLASMA_Complex64_t *C, int *LDC, int *INFO) |
| void | PLASMA_ZGEBRD_TILE (PLASMA_enum *jobu, PLASMA_enum *jobvt, intptr_t *A, double *D, double *E, intptr_t *U, intptr_t *VT, intptr_t *T, int *INFO) |
| void | PLASMA_ZGELQF_TILE (intptr_t *A, intptr_t *T, int *INFO) |
| void | PLASMA_ZGELQS_TILE (intptr_t *A, intptr_t *B, intptr_t *T, int *INFO) |
| void | PLASMA_ZGELS_TILE (PLASMA_enum *trans, intptr_t *A, intptr_t *B, intptr_t *T, int *INFO) |
| void | PLASMA_ZGEQRF_TILE (intptr_t *A, intptr_t *T, int *INFO) |
| void | PLASMA_ZGEQRS_TILE (intptr_t *A, intptr_t *B, intptr_t *T, int *INFO) |
| void | PLASMA_ZGESV_TILE (intptr_t *A, int *IPIV, intptr_t *B, int *INFO) |
| void | PLASMA_ZGESVD_TILE (PLASMA_enum *jobu, PLASMA_enum *jobvt, intptr_t *A, double *S, intptr_t *U, intptr_t *VT, intptr_t *T, int *INFO) |
| void | PLASMA_ZGETRF_TILE (intptr_t *A, int *IPIV, int *INFO) |
| void | PLASMA_ZGETRS_TILE (PLASMA_enum *trans, intptr_t *A, int *IPIV, intptr_t *B, int *INFO) |
| void | PLASMA_ZGESV_INCPIV_TILE (intptr_t *A, intptr_t *L, int **IPIVH, intptr_t *B, int *INFO) |
| void | PLASMA_ZGETRF_INCPIV_TILE (intptr_t *A, intptr_t *L, int **IPIVH, int *INFO) |
| void | PLASMA_ZGETRS_INCPIV_TILE (intptr_t *A, intptr_t *L, int **IPIVH, intptr_t *B, int *INFO) |
| void | PLASMA_ZHEEV_TILE (PLASMA_enum *jobz, PLASMA_enum *uplo, intptr_t *A, double *W, intptr_t *T, intptr_t *Q, int *INFO) |
| void | PLASMA_ZHEGV_TILE (PLASMA_enum *itype, PLASMA_enum *jobz, PLASMA_enum *uplo, intptr_t *A, intptr_t *B, double *W, intptr_t *T, intptr_t *Q, int *INFO) |
| void | PLASMA_ZHEGST_TILE (PLASMA_enum *itype, PLASMA_enum *uplo, intptr_t *A, intptr_t *B, int *INFO) |
| void | PLASMA_ZHETRD_TILE (PLASMA_enum *jobz, PLASMA_enum *uplo, intptr_t *A, double *D, double *E, intptr_t *T, intptr_t *Q, int *INFO) |
| void | PLASMA_ZPOSV_TILE (PLASMA_enum *uplo, intptr_t *A, intptr_t *B, int *INFO) |
| void | PLASMA_ZPOTRF_TILE (PLASMA_enum *uplo, intptr_t *A, int *INFO) |
| void | PLASMA_ZPOTRS_TILE (PLASMA_enum *uplo, intptr_t *A, intptr_t *B, int *INFO) |
| void | PLASMA_ZTRSMPL_TILE (intptr_t *A, intptr_t *L, int **IPIVH, intptr_t *B, int *INFO) |
| void | PLASMA_ZUNGLQ_TILE (intptr_t *A, intptr_t *T, intptr_t *B, int *INFO) |
| void | PLASMA_ZUNGQR_TILE (intptr_t *A, intptr_t *T, intptr_t *B, int *INFO) |
| void | PLASMA_ZUNMLQ_TILE (PLASMA_enum *side, PLASMA_enum *trans, intptr_t *A, intptr_t *T, intptr_t *B, int *INFO) |
| void | PLASMA_ZUNMQR_TILE (PLASMA_enum *side, PLASMA_enum *trans, intptr_t *A, intptr_t *T, intptr_t *B, int *INFO) |
| void | PLASMA_ZTRSM_TILE (PLASMA_enum *side, PLASMA_enum *uplo, PLASMA_enum *transA, PLASMA_enum *diag, PLASMA_Complex64_t *alpha, intptr_t *A, intptr_t *B, int *INFO) |
| void | PLASMA_ZGEMM_TILE (PLASMA_enum *transA, PLASMA_enum *transB, int *alpha, intptr_t *A, intptr_t *B, int *beta, intptr_t *C, int *INFO) |
| void | PLASMA_ZSYMM_TILE (PLASMA_enum *side, PLASMA_enum *uplo, PLASMA_Complex64_t *alpha, intptr_t *A, intptr_t *B, PLASMA_Complex64_t *beta, intptr_t *C, int *INFO) |
| void | PLASMA_ZSYRK_TILE (PLASMA_enum *uplo, PLASMA_enum *trans, PLASMA_Complex64_t *alpha, intptr_t *A, PLASMA_Complex64_t *beta, intptr_t *C, int *INFO) |
| void | PLASMA_ZHEMM_TILE (PLASMA_enum *side, PLASMA_enum *uplo, PLASMA_Complex64_t *alpha, intptr_t *A, intptr_t *B, PLASMA_Complex64_t *beta, intptr_t *C, int *INFO) |
| void | PLASMA_ZHERK_TILE (PLASMA_enum *uplo, PLASMA_enum *trans, PLASMA_Complex64_t *alpha, intptr_t *A, double *beta, intptr_t *C, int *INFO) |
| void | PLASMA_ALLOC_WORKSPACE_ZGEBRD (int *M, int *N, intptr_t **T, int *INFO) |
| void | PLASMA_ALLOC_WORKSPACE_ZGELQF (int *M, int *N, PLASMA_Complex64_t **T, int *INFO) |
| void | PLASMA_ALLOC_WORKSPACE_ZGELS (int *M, int *N, PLASMA_Complex64_t **T, int *INFO) |
| void | PLASMA_ALLOC_WORKSPACE_ZGEQRF (int *M, int *N, PLASMA_Complex64_t **T, int *INFO) |
| void | PLASMA_ALLOC_WORKSPACE_ZGESV_INCPIV (int *N, PLASMA_Complex64_t **L, int **IPIV, int *INFO) |
| void | PLASMA_ALLOC_WORKSPACE_ZGESVD (int *M, int *N, intptr_t **T, int *INFO) |
| void | PLASMA_ALLOC_WORKSPACE_ZGETRF_INCPIV (int *M, int *N, PLASMA_Complex64_t **L, int **IPIV, int *INFO) |
| void | PLASMA_ALLOC_WORKSPACE_ZHEEV (int *M, int *N, intptr_t **T, int *INFO) |
| void | PLASMA_ALLOC_WORKSPACE_ZHEGV (int *M, int *N, intptr_t **T, int *INFO) |
| void | PLASMA_ALLOC_WORKSPACE_ZHETRD (int *M, int *N, intptr_t **T, int *INFO) |
| void | PLASMA_ALLOC_WORKSPACE_ZGELQF_TILE (int *M, int *N, intptr_t **T, int *INFO) |
| void | PLASMA_ALLOC_WORKSPACE_ZGELS_TILE (int *M, int *N, intptr_t **T, int *INFO) |
| void | PLASMA_ALLOC_WORKSPACE_ZGEQRF_TILE (int *M, int *N, intptr_t **T, int *INFO) |
| void | PLASMA_ALLOC_WORKSPACE_ZGESV_INCPIV_TILE (int *N, intptr_t **L, int **IPIV, int *INFO) |
| void | PLASMA_ALLOC_WORKSPACE_ZGETRF_INCPIV_TILE (int *N, intptr_t **L, int **IPIV, int *INFO) |
| void | PLASMA_ZLAPACK_TO_TILE (PLASMA_Complex64_t **Af77, int *LDA, intptr_t *A, int *INFO) |
| void | PLASMA_ZTILE_TO_LAPACK (intptr_t *A, PLASMA_Complex64_t **Af77, int *LDA, int *INFO) |
PLASMA computational routines PLASMA is a software package provided by Univ. of Tennessee, Univ. of California Berkeley and Univ. of Colorado Denver
Definition in file plasma_zf77.c.
| #define COMPLEX |
Definition at line 18 of file plasma_zf77.c.
| #define PLASMA_ALLOC_WORKSPACE_ZGEBRD PLASMA_WS_FNAME(zgehrd, ZGEBRD) |
Definition at line 109 of file plasma_zf77.c.
| #define PLASMA_ALLOC_WORKSPACE_ZGEEV PLASMA_WS_FNAME(zgeev, ZGEEV ) |
Definition at line 110 of file plasma_zf77.c.
| #define PLASMA_ALLOC_WORKSPACE_ZGEHRD PLASMA_WS_FNAME(zgehrd, ZGEHRD) |
Definition at line 111 of file plasma_zf77.c.
| #define PLASMA_ALLOC_WORKSPACE_ZGELQF PLASMA_WS_FNAME(zgelqf, ZGELQF) |
Definition at line 112 of file plasma_zf77.c.
| #define PLASMA_ALLOC_WORKSPACE_ZGELQF_TILE PLASMA_WST_FNAME(zgelqf, ZGELQF ) |
Definition at line 125 of file plasma_zf77.c.
| #define PLASMA_ALLOC_WORKSPACE_ZGELS PLASMA_WS_FNAME(zgels, ZGELS ) |
Definition at line 113 of file plasma_zf77.c.
| #define PLASMA_ALLOC_WORKSPACE_ZGELS_TILE PLASMA_WST_FNAME(zgels, ZGELS ) |
Definition at line 126 of file plasma_zf77.c.
| #define PLASMA_ALLOC_WORKSPACE_ZGEQRF PLASMA_WS_FNAME(zgeqrf, ZGEQRF) |
Definition at line 114 of file plasma_zf77.c.
| #define PLASMA_ALLOC_WORKSPACE_ZGEQRF_TILE PLASMA_WST_FNAME(zgeqrf, ZGEQRF ) |
Definition at line 127 of file plasma_zf77.c.
| #define PLASMA_ALLOC_WORKSPACE_ZGESV_INCPIV PLASMA_WS_FNAME(zgesv_incpiv, ZGESV_INCPIV ) |
Definition at line 115 of file plasma_zf77.c.
| #define PLASMA_ALLOC_WORKSPACE_ZGESV_INCPIV_TILE PLASMA_WST_FNAME(zgesv_incpiv, ZGESV_INCPIV ) |
Definition at line 128 of file plasma_zf77.c.
| #define PLASMA_ALLOC_WORKSPACE_ZGESVD PLASMA_WS_FNAME(zgesvd, ZGESVD) |
Definition at line 117 of file plasma_zf77.c.
| #define PLASMA_ALLOC_WORKSPACE_ZGETRF_INCPIV PLASMA_WS_FNAME(zgetrf_incpiv, ZGETRF_INCPIV) |
Definition at line 116 of file plasma_zf77.c.
| #define PLASMA_ALLOC_WORKSPACE_ZGETRF_INCPIV_TILE PLASMA_WST_FNAME(zgetrf_incpiv, ZGETRF_INCPIV) |
Definition at line 129 of file plasma_zf77.c.
| #define PLASMA_ALLOC_WORKSPACE_ZHEEV PLASMA_WS_FNAME(zheev, ZHEEV ) |
Definition at line 118 of file plasma_zf77.c.
| #define PLASMA_ALLOC_WORKSPACE_ZHEGV PLASMA_WS_FNAME(zhegv, ZHEGV ) |
Definition at line 119 of file plasma_zf77.c.
| #define PLASMA_ALLOC_WORKSPACE_ZHETRD PLASMA_WS_FNAME(zhetrd, ZHETRD) |
Definition at line 120 of file plasma_zf77.c.
| #define PLASMA_ZGEBRD PLASMA_FNAME(zgebrd, ZGEBRD ) |
Definition at line 23 of file plasma_zf77.c.
| #define PLASMA_ZGEBRD_TILE PLASMA_TILE_FNAME(zgebrd, ZGEBRD ) |
Definition at line 66 of file plasma_zf77.c.
| #define PLASMA_ZGEEV PLASMA_FNAME(zgeev, ZGEEV ) |
Definition at line 24 of file plasma_zf77.c.
| #define PLASMA_ZGEEV_TILE PLASMA_TILE_FNAME(zgeev, ZGEEV ) |
Definition at line 67 of file plasma_zf77.c.
| #define PLASMA_ZGEHRD PLASMA_FNAME(zgehrd, ZGEHRD ) |
Definition at line 25 of file plasma_zf77.c.
| #define PLASMA_ZGEHRD_TILE PLASMA_TILE_FNAME(zgehrd, ZGEHRD ) |
Definition at line 68 of file plasma_zf77.c.
| #define PLASMA_ZGELQF PLASMA_FNAME(zgelqf, ZGELQF ) |
Definition at line 26 of file plasma_zf77.c.
| #define PLASMA_ZGELQF_TILE PLASMA_TILE_FNAME(zgelqf, ZGELQF ) |
Definition at line 69 of file plasma_zf77.c.
| #define PLASMA_ZGELQS PLASMA_FNAME(zgelqs, ZGELQS ) |
Definition at line 27 of file plasma_zf77.c.
| #define PLASMA_ZGELQS_TILE PLASMA_TILE_FNAME(zgelqs, ZGELQS ) |
Definition at line 70 of file plasma_zf77.c.
| #define PLASMA_ZGELS PLASMA_FNAME(zgels, ZGELS ) |
Definition at line 28 of file plasma_zf77.c.
| #define PLASMA_ZGELS_TILE PLASMA_TILE_FNAME(zgels, ZGELS ) |
Definition at line 71 of file plasma_zf77.c.
| #define PLASMA_ZGEMM PLASMA_FNAME(zgemm, ZGEMM ) |
Definition at line 55 of file plasma_zf77.c.
| #define PLASMA_ZGEMM_TILE PLASMA_TILE_FNAME(zgemm, ZGEMM ) |
Definition at line 98 of file plasma_zf77.c.
| #define PLASMA_ZGEQRF PLASMA_FNAME(zgeqrf, ZGEQRF ) |
Definition at line 29 of file plasma_zf77.c.
| #define PLASMA_ZGEQRF_TILE PLASMA_TILE_FNAME(zgeqrf, ZGEQRF ) |
Definition at line 72 of file plasma_zf77.c.
| #define PLASMA_ZGEQRS PLASMA_FNAME(zgeqrs, ZGEQRS ) |
Definition at line 30 of file plasma_zf77.c.
| #define PLASMA_ZGEQRS_TILE PLASMA_TILE_FNAME(zgeqrs, ZGEQRS ) |
Definition at line 73 of file plasma_zf77.c.
| #define PLASMA_ZGESV PLASMA_FNAME(zgesv, ZGESV ) |
Definition at line 31 of file plasma_zf77.c.
| #define PLASMA_ZGESV_INCPIV PLASMA_FNAME(zgesv_incpiv, ZGESV_INCPIV ) |
Definition at line 35 of file plasma_zf77.c.
| #define PLASMA_ZGESV_INCPIV_TILE PLASMA_TILE_FNAME(zgesv_incpiv, ZGESV_INCPIV ) |
Definition at line 78 of file plasma_zf77.c.
| #define PLASMA_ZGESV_TILE PLASMA_TILE_FNAME(zgesv, ZGESV ) |
Definition at line 74 of file plasma_zf77.c.
| #define PLASMA_ZGESVD PLASMA_FNAME(zgesvd, ZGESVD ) |
Definition at line 32 of file plasma_zf77.c.
| #define PLASMA_ZGESVD_TILE PLASMA_TILE_FNAME(zgesvd, ZGESVD ) |
Definition at line 75 of file plasma_zf77.c.
| #define PLASMA_ZGETRF PLASMA_FNAME(zgetrf, ZGETRF ) |
Definition at line 33 of file plasma_zf77.c.
| #define PLASMA_ZGETRF_INCPIV PLASMA_FNAME(zgetrf_incpiv, ZGETRF_INCPIV ) |
Definition at line 36 of file plasma_zf77.c.
| #define PLASMA_ZGETRF_INCPIV_TILE PLASMA_TILE_FNAME(zgetrf_incpiv, ZGETRF_INCPIV ) |
Definition at line 79 of file plasma_zf77.c.
| #define PLASMA_ZGETRF_TILE PLASMA_TILE_FNAME(zgetrf, ZGETRF ) |
Definition at line 76 of file plasma_zf77.c.
| #define PLASMA_ZGETRS PLASMA_FNAME(zgetrs, ZGETRS ) |
Definition at line 34 of file plasma_zf77.c.
| #define PLASMA_ZGETRS_INCPIV PLASMA_FNAME(zgetrs_incpiv, ZGETRS_INCPIV ) |
Definition at line 37 of file plasma_zf77.c.
| #define PLASMA_ZGETRS_INCPIV_TILE PLASMA_TILE_FNAME(zgetrs_incpiv, ZGETRS_INCPIV ) |
Definition at line 80 of file plasma_zf77.c.
| #define PLASMA_ZGETRS_TILE PLASMA_TILE_FNAME(zgetrs, ZGETRS ) |
Definition at line 77 of file plasma_zf77.c.
| #define PLASMA_ZHEEV PLASMA_FNAME(zheev, ZHEEV ) |
Definition at line 38 of file plasma_zf77.c.
| #define PLASMA_ZHEEV_TILE PLASMA_TILE_FNAME(zheev, ZHEEV ) |
Definition at line 81 of file plasma_zf77.c.
| #define PLASMA_ZHEGST PLASMA_FNAME(zhegst, ZHEGST ) |
Definition at line 40 of file plasma_zf77.c.
| #define PLASMA_ZHEGST_TILE PLASMA_TILE_FNAME(zhegst, ZHEGST ) |
Definition at line 83 of file plasma_zf77.c.
| #define PLASMA_ZHEGV PLASMA_FNAME(zhegv, ZHEGV ) |
Definition at line 39 of file plasma_zf77.c.
| #define PLASMA_ZHEGV_TILE PLASMA_TILE_FNAME(zhegv, ZHEGV ) |
Definition at line 82 of file plasma_zf77.c.
| #define PLASMA_ZHEMM PLASMA_FNAME(zhemm, ZHEMM ) |
Definition at line 59 of file plasma_zf77.c.
| #define PLASMA_ZHEMM_TILE PLASMA_TILE_FNAME(zhemm, ZHEMM ) |
Definition at line 102 of file plasma_zf77.c.
| #define PLASMA_ZHERK PLASMA_FNAME(zherk, ZHERK ) |
Definition at line 60 of file plasma_zf77.c.
| #define PLASMA_ZHERK_TILE PLASMA_TILE_FNAME(zherk, ZHERK ) |
Definition at line 103 of file plasma_zf77.c.
| #define PLASMA_ZHETRD PLASMA_FNAME(zhetrd, ZHETRD ) |
Definition at line 41 of file plasma_zf77.c.
| #define PLASMA_ZHETRD_TILE PLASMA_TILE_FNAME(zhetrd, ZHETRD ) |
Definition at line 84 of file plasma_zf77.c.
| #define PLASMA_ZLAPACK_TO_TILE PLASMA_FNAME(zlapack_to_tile, ZLAPACK_TO_TILE) |
Definition at line 131 of file plasma_zf77.c.
| #define PLASMA_ZPOSV PLASMA_FNAME(zposv, ZPOSV ) |
Definition at line 42 of file plasma_zf77.c.
| #define PLASMA_ZPOSV_TILE PLASMA_TILE_FNAME(zposv, ZPOSV ) |
Definition at line 85 of file plasma_zf77.c.
| #define PLASMA_ZPOTRF PLASMA_FNAME(zpotrf, ZPOTRF ) |
Definition at line 43 of file plasma_zf77.c.
| #define PLASMA_ZPOTRF_TILE PLASMA_TILE_FNAME(zpotrf, ZPOTRF ) |
Definition at line 86 of file plasma_zf77.c.
| #define PLASMA_ZPOTRI PLASMA_FNAME(zpotri, ZPOTRI ) |
Definition at line 44 of file plasma_zf77.c.
| #define PLASMA_ZPOTRI_TILE PLASMA_TILE_FNAME(zpotri, ZPOTRI ) |
Definition at line 87 of file plasma_zf77.c.
| #define PLASMA_ZPOTRS PLASMA_FNAME(zpotrs, ZPOTRS ) |
Definition at line 45 of file plasma_zf77.c.
| #define PLASMA_ZPOTRS_TILE PLASMA_TILE_FNAME(zpotrs, ZPOTRS ) |
Definition at line 88 of file plasma_zf77.c.
| #define PLASMA_ZSYMM PLASMA_FNAME(zsymm, ZSYMM ) |
Definition at line 56 of file plasma_zf77.c.
| #define PLASMA_ZSYMM_TILE PLASMA_TILE_FNAME(zsymm, ZSYMM ) |
Definition at line 99 of file plasma_zf77.c.
| #define PLASMA_ZSYRK PLASMA_FNAME(zsyrk, ZSYRK ) |
Definition at line 57 of file plasma_zf77.c.
| #define PLASMA_ZSYRK_TILE PLASMA_TILE_FNAME(zsyrk, ZSYRK ) |
Definition at line 100 of file plasma_zf77.c.
| #define PLASMA_ZTILE_TO_LAPACK PLASMA_FNAME(ztile_to_lapack, ZTILE_TO_LAPACK) |
Definition at line 132 of file plasma_zf77.c.
| #define PLASMA_ZTRSM PLASMA_FNAME(ztrsm, ZTRSM ) |
Definition at line 54 of file plasma_zf77.c.
| #define PLASMA_ZTRSM_TILE PLASMA_TILE_FNAME(ztrsm, ZTRSM ) |
Definition at line 89 of file plasma_zf77.c.
| #define PLASMA_ZTRSMPL PLASMA_FNAME(ztrsmpl, ZTRSMPL) |
Definition at line 46 of file plasma_zf77.c.
| #define PLASMA_ZTRSMPL_TILE PLASMA_TILE_FNAME(ztrsmpl, ZTRSMPL) |
Definition at line 90 of file plasma_zf77.c.
| #define PLASMA_ZUNGBR PLASMA_FNAME(zungbr, ZUNGBR ) |
Definition at line 47 of file plasma_zf77.c.
| #define PLASMA_ZUNGBR_TILE PLASMA_TILE_FNAME(zungbr, ZUNGBR ) |
Definition at line 91 of file plasma_zf77.c.
| #define PLASMA_ZUNGHR PLASMA_FNAME(zunghr, ZUNGHR ) |
Definition at line 48 of file plasma_zf77.c.
| #define PLASMA_ZUNGHR_TILE PLASMA_TILE_FNAME(zunghr, ZUNGHR ) |
Definition at line 92 of file plasma_zf77.c.
| #define PLASMA_ZUNGLQ PLASMA_FNAME(zunglq, ZUNGLQ ) |
Definition at line 49 of file plasma_zf77.c.
| #define PLASMA_ZUNGLQ_TILE PLASMA_TILE_FNAME(zunglq, ZUNGLQ ) |
Definition at line 93 of file plasma_zf77.c.
| #define PLASMA_ZUNGQR PLASMA_FNAME(zungqr, ZUNGQR ) |
Definition at line 50 of file plasma_zf77.c.
| #define PLASMA_ZUNGQR_TILE PLASMA_TILE_FNAME(zungqr, ZUNGQR ) |
Definition at line 94 of file plasma_zf77.c.
| #define PLASMA_ZUNGTR PLASMA_FNAME(zungtr, ZUNGTR ) |
Definition at line 51 of file plasma_zf77.c.
| #define PLASMA_ZUNGTR_TILE PLASMA_TILE_FNAME(zungtr, ZUNGTR ) |
Definition at line 95 of file plasma_zf77.c.
| #define PLASMA_ZUNMLQ PLASMA_FNAME(zunmlq, ZUNMLQ ) |
Definition at line 52 of file plasma_zf77.c.
| #define PLASMA_ZUNMLQ_TILE PLASMA_TILE_FNAME(zunmlq, ZUNMLQ ) |
Definition at line 96 of file plasma_zf77.c.
| #define PLASMA_ZUNMQR PLASMA_FNAME(zunmqr, ZUNMQR ) |
Definition at line 53 of file plasma_zf77.c.
| #define PLASMA_ZUNMQR_TILE PLASMA_TILE_FNAME(zunmqr, ZUNMQR ) |
Definition at line 97 of file plasma_zf77.c.
| void PLASMA_ALLOC_WORKSPACE_ZGEBRD | ( | int * | M, |
| int * | N, | ||
| intptr_t ** | T, | ||
| int * | INFO | ||
| ) |
FORTRAN API - workspace allocation
Definition at line 340 of file plasma_zf77.c.
References PLASMA_Alloc_Workspace_zgebrd().

| void PLASMA_ALLOC_WORKSPACE_ZGELQF | ( | int * | M, |
| int * | N, | ||
| PLASMA_Complex64_t ** | T, | ||
| int * | INFO | ||
| ) |
Definition at line 343 of file plasma_zf77.c.
References PLASMA_Alloc_Workspace_zgelqf().

| void PLASMA_ALLOC_WORKSPACE_ZGELQF_TILE | ( | int * | M, |
| int * | N, | ||
| intptr_t ** | T, | ||
| int * | INFO | ||
| ) |
FORTRAN API - tiled workspace allocation
Definition at line 374 of file plasma_zf77.c.
References PLASMA_Alloc_Workspace_zgelqf_Tile().

| void PLASMA_ALLOC_WORKSPACE_ZGELS | ( | int * | M, |
| int * | N, | ||
| PLASMA_Complex64_t ** | T, | ||
| int * | INFO | ||
| ) |
Definition at line 346 of file plasma_zf77.c.
References PLASMA_Alloc_Workspace_zgels().

| void PLASMA_ALLOC_WORKSPACE_ZGELS_TILE | ( | int * | M, |
| int * | N, | ||
| intptr_t ** | T, | ||
| int * | INFO | ||
| ) |
Definition at line 377 of file plasma_zf77.c.
References PLASMA_Alloc_Workspace_zgels_Tile().

| void PLASMA_ALLOC_WORKSPACE_ZGEQRF | ( | int * | M, |
| int * | N, | ||
| PLASMA_Complex64_t ** | T, | ||
| int * | INFO | ||
| ) |
Definition at line 349 of file plasma_zf77.c.
References PLASMA_Alloc_Workspace_zgeqrf().

| void PLASMA_ALLOC_WORKSPACE_ZGEQRF_TILE | ( | int * | M, |
| int * | N, | ||
| intptr_t ** | T, | ||
| int * | INFO | ||
| ) |
Definition at line 380 of file plasma_zf77.c.
References PLASMA_Alloc_Workspace_zgeqrf_Tile().

| void PLASMA_ALLOC_WORKSPACE_ZGESV_INCPIV | ( | int * | N, |
| PLASMA_Complex64_t ** | L, | ||
| int ** | IPIV, | ||
| int * | INFO | ||
| ) |
Definition at line 352 of file plasma_zf77.c.
References PLASMA_Alloc_Workspace_zgesv_incpiv().

| void PLASMA_ALLOC_WORKSPACE_ZGESV_INCPIV_TILE | ( | int * | N, |
| intptr_t ** | L, | ||
| int ** | IPIV, | ||
| int * | INFO | ||
| ) |
Definition at line 383 of file plasma_zf77.c.
References PLASMA_Alloc_Workspace_zgesv_incpiv_Tile().

| void PLASMA_ALLOC_WORKSPACE_ZGESVD | ( | int * | M, |
| int * | N, | ||
| intptr_t ** | T, | ||
| int * | INFO | ||
| ) |
Definition at line 355 of file plasma_zf77.c.
References PLASMA_Alloc_Workspace_zgesvd().

| void PLASMA_ALLOC_WORKSPACE_ZGETRF_INCPIV | ( | int * | M, |
| int * | N, | ||
| PLASMA_Complex64_t ** | L, | ||
| int ** | IPIV, | ||
| int * | INFO | ||
| ) |
Definition at line 358 of file plasma_zf77.c.
References PLASMA_Alloc_Workspace_zgetrf_incpiv().

| void PLASMA_ALLOC_WORKSPACE_ZGETRF_INCPIV_TILE | ( | int * | N, |
| intptr_t ** | L, | ||
| int ** | IPIV, | ||
| int * | INFO | ||
| ) |
Definition at line 386 of file plasma_zf77.c.
References PLASMA_Alloc_Workspace_zgetrf_incpiv_Tile().

| void PLASMA_ALLOC_WORKSPACE_ZHEEV | ( | int * | M, |
| int * | N, | ||
| intptr_t ** | T, | ||
| int * | INFO | ||
| ) |
Definition at line 361 of file plasma_zf77.c.
References PLASMA_Alloc_Workspace_zheev().

| void PLASMA_ALLOC_WORKSPACE_ZHEGV | ( | int * | M, |
| int * | N, | ||
| intptr_t ** | T, | ||
| int * | INFO | ||
| ) |
Definition at line 364 of file plasma_zf77.c.
References PLASMA_Alloc_Workspace_zhegv().

| void PLASMA_ALLOC_WORKSPACE_ZHETRD | ( | int * | M, |
| int * | N, | ||
| intptr_t ** | T, | ||
| int * | INFO | ||
| ) |
Definition at line 367 of file plasma_zf77.c.
References PLASMA_Alloc_Workspace_zhetrd().

| void PLASMA_ZGEBRD | ( | PLASMA_enum * | jobu, |
| PLASMA_enum * | jobvt, | ||
| int * | M, | ||
| int * | N, | ||
| PLASMA_Complex64_t * | A, | ||
| int * | LDA, | ||
| double * | D, | ||
| double * | E, | ||
| PLASMA_Complex64_t * | U, | ||
| int * | LDU, | ||
| PLASMA_Complex64_t * | VT, | ||
| int * | LDVT, | ||
| intptr_t * | descT, | ||
| int * | INFO | ||
| ) |
FORTRAN API - math functions (simple interface)
Definition at line 141 of file plasma_zf77.c.
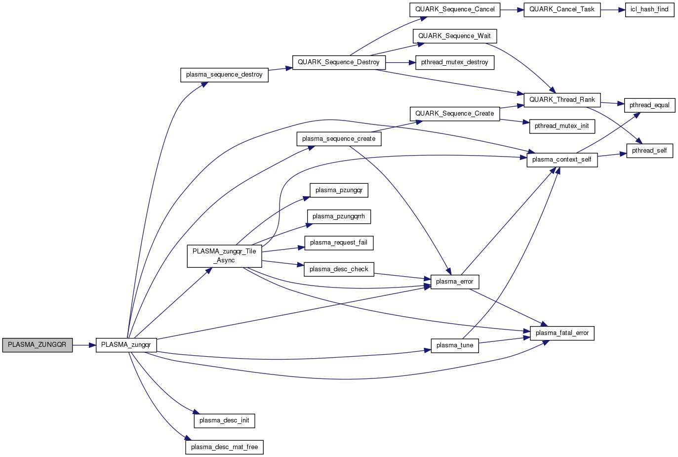
References PLASMA_zgebrd().

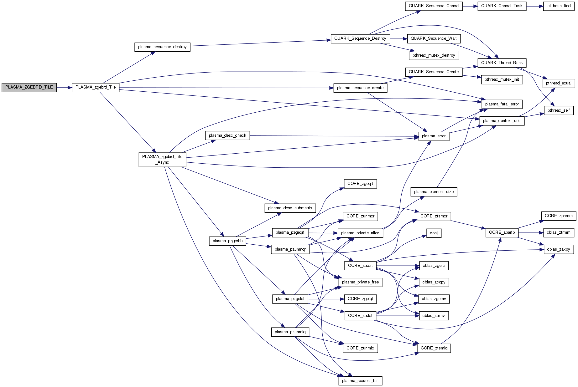
| void PLASMA_ZGEBRD_TILE | ( | PLASMA_enum * | jobu, |
| PLASMA_enum * | jobvt, | ||
| intptr_t * | A, | ||
| double * | D, | ||
| double * | E, | ||
| intptr_t * | U, | ||
| intptr_t * | VT, | ||
| intptr_t * | T, | ||
| int * | INFO | ||
| ) |
FORTRAN API - math functions (native interface)
Definition at line 242 of file plasma_zf77.c.
References PLASMA_zgebrd_Tile().

| void PLASMA_ZGELQF | ( | int * | M, |
| int * | N, | ||
| PLASMA_Complex64_t * | A, | ||
| int * | LDA, | ||
| PLASMA_Complex64_t ** | T, | ||
| int * | INFO | ||
| ) |
Definition at line 144 of file plasma_zf77.c.
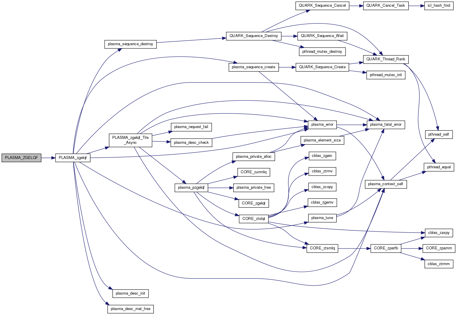
References PLASMA_zgelqf().

| void PLASMA_ZGELQF_TILE | ( | intptr_t * | A, |
| intptr_t * | T, | ||
| int * | INFO | ||
| ) |
Definition at line 245 of file plasma_zf77.c.
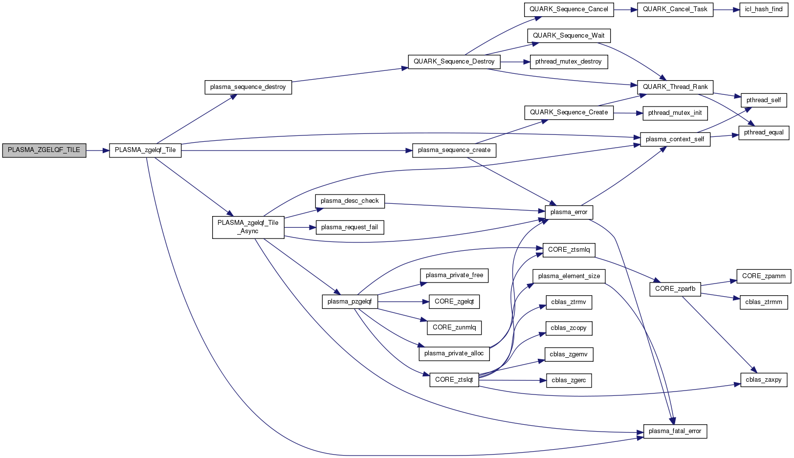
References PLASMA_zgelqf_Tile().

| void PLASMA_ZGELQS | ( | int * | M, |
| int * | N, | ||
| int * | NRHS, | ||
| PLASMA_Complex64_t * | A, | ||
| int * | LDA, | ||
| PLASMA_Complex64_t ** | T, | ||
| PLASMA_Complex64_t * | B, | ||
| int * | LDB, | ||
| int * | INFO | ||
| ) |
Definition at line 147 of file plasma_zf77.c.
References PLASMA_zgelqs().

| void PLASMA_ZGELQS_TILE | ( | intptr_t * | A, |
| intptr_t * | B, | ||
| intptr_t * | T, | ||
| int * | INFO | ||
| ) |
Definition at line 248 of file plasma_zf77.c.
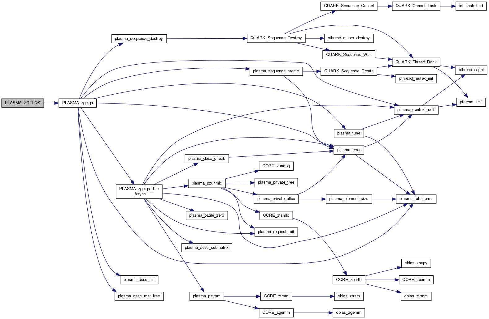
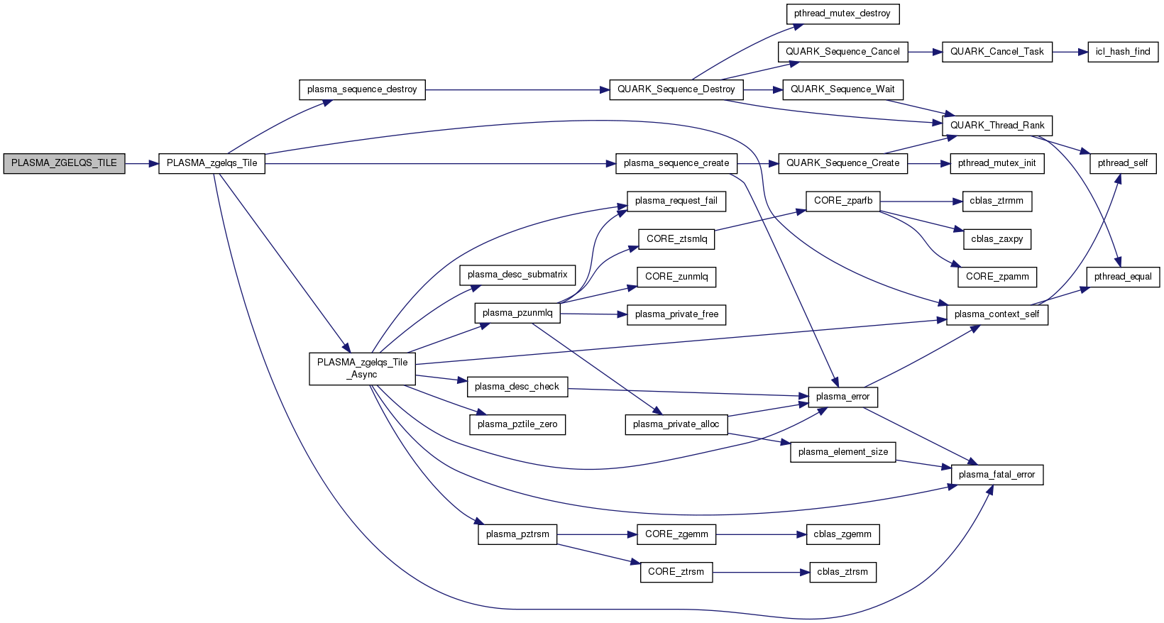
References PLASMA_zgelqs_Tile().

| void PLASMA_ZGELS | ( | PLASMA_enum * | trans, |
| int * | M, | ||
| int * | N, | ||
| int * | NRHS, | ||
| PLASMA_Complex64_t * | A, | ||
| int * | LDA, | ||
| PLASMA_Complex64_t ** | T, | ||
| PLASMA_Complex64_t * | B, | ||
| int * | LDB, | ||
| int * | INFO | ||
| ) |
Definition at line 150 of file plasma_zf77.c.
References PLASMA_zgels().

| void PLASMA_ZGELS_TILE | ( | PLASMA_enum * | trans, |
| intptr_t * | A, | ||
| intptr_t * | B, | ||
| intptr_t * | T, | ||
| int * | INFO | ||
| ) |
Definition at line 251 of file plasma_zf77.c.
References PLASMA_zgels_Tile().

| void PLASMA_ZGEMM | ( | PLASMA_enum * | transA, |
| PLASMA_enum * | transB, | ||
| int * | M, | ||
| int * | N, | ||
| int * | K, | ||
| PLASMA_Complex64_t * | alpha, | ||
| PLASMA_Complex64_t * | A, | ||
| int * | LDA, | ||
| PLASMA_Complex64_t * | B, | ||
| int * | LDB, | ||
| PLASMA_Complex64_t * | beta, | ||
| PLASMA_Complex64_t * | C, | ||
| int * | LDC, | ||
| int * | INFO | ||
| ) |
Definition at line 222 of file plasma_zf77.c.
References PLASMA_zgemm().

| void PLASMA_ZGEMM_TILE | ( | PLASMA_enum * | transA, |
| PLASMA_enum * | transB, | ||
| int * | alpha, | ||
| intptr_t * | A, | ||
| intptr_t * | B, | ||
| int * | beta, | ||
| intptr_t * | C, | ||
| int * | INFO | ||
| ) |
Definition at line 320 of file plasma_zf77.c.
References PLASMA_zgemm_Tile().

| void PLASMA_ZGEQRF | ( | int * | M, |
| int * | N, | ||
| PLASMA_Complex64_t * | A, | ||
| int * | LDA, | ||
| PLASMA_Complex64_t ** | T, | ||
| int * | INFO | ||
| ) |
Definition at line 153 of file plasma_zf77.c.
References PLASMA_zgeqrf().

| void PLASMA_ZGEQRF_TILE | ( | intptr_t * | A, |
| intptr_t * | T, | ||
| int * | INFO | ||
| ) |
Definition at line 254 of file plasma_zf77.c.
References PLASMA_zgeqrf_Tile().

| void PLASMA_ZGEQRS | ( | int * | M, |
| int * | N, | ||
| int * | NRHS, | ||
| PLASMA_Complex64_t * | A, | ||
| int * | LDA, | ||
| PLASMA_Complex64_t ** | T, | ||
| PLASMA_Complex64_t * | B, | ||
| int * | LDB, | ||
| int * | INFO | ||
| ) |
Definition at line 156 of file plasma_zf77.c.
References PLASMA_zgeqrs().

| void PLASMA_ZGEQRS_TILE | ( | intptr_t * | A, |
| intptr_t * | B, | ||
| intptr_t * | T, | ||
| int * | INFO | ||
| ) |
Definition at line 257 of file plasma_zf77.c.
References PLASMA_zgeqrs_Tile().

| void PLASMA_ZGESV | ( | int * | N, |
| int * | NRHS, | ||
| PLASMA_Complex64_t * | A, | ||
| int * | LDA, | ||
| int * | IPIV, | ||
| PLASMA_Complex64_t * | B, | ||
| int * | LDB, | ||
| int * | INFO | ||
| ) |
Definition at line 159 of file plasma_zf77.c.
References PLASMA_zgesv().

| void PLASMA_ZGESV_INCPIV | ( | int * | N, |
| int * | NRHS, | ||
| PLASMA_Complex64_t * | A, | ||
| int * | LDA, | ||
| PLASMA_Complex64_t ** | LH, | ||
| int ** | IPIVH, | ||
| PLASMA_Complex64_t * | B, | ||
| int * | LDB, | ||
| int * | INFO | ||
| ) |
Definition at line 171 of file plasma_zf77.c.
References PLASMA_zgesv_incpiv().

| void PLASMA_ZGESV_INCPIV_TILE | ( | intptr_t * | A, |
| intptr_t * | L, | ||
| int ** | IPIVH, | ||
| intptr_t * | B, | ||
| int * | INFO | ||
| ) |
Definition at line 272 of file plasma_zf77.c.
References PLASMA_zgesv_incpiv_Tile().

| void PLASMA_ZGESV_TILE | ( | intptr_t * | A, |
| int * | IPIV, | ||
| intptr_t * | B, | ||
| int * | INFO | ||
| ) |
Definition at line 260 of file plasma_zf77.c.
References PLASMA_zgesv_Tile().

| void PLASMA_ZGESVD | ( | PLASMA_enum * | jobu, |
| PLASMA_enum * | jobvt, | ||
| int * | M, | ||
| int * | N, | ||
| PLASMA_Complex64_t * | A, | ||
| int * | LDA, | ||
| double * | S, | ||
| PLASMA_Complex64_t * | U, | ||
| int * | LDU, | ||
| PLASMA_Complex64_t * | VT, | ||
| int * | LDVT, | ||
| intptr_t * | T, | ||
| int * | INFO | ||
| ) |
Definition at line 162 of file plasma_zf77.c.
References PLASMA_zgesvd().

| void PLASMA_ZGESVD_TILE | ( | PLASMA_enum * | jobu, |
| PLASMA_enum * | jobvt, | ||
| intptr_t * | A, | ||
| double * | S, | ||
| intptr_t * | U, | ||
| intptr_t * | VT, | ||
| intptr_t * | T, | ||
| int * | INFO | ||
| ) |
Definition at line 263 of file plasma_zf77.c.
References PLASMA_zgesvd_Tile().

| void PLASMA_ZGETRF | ( | int * | M, |
| int * | N, | ||
| PLASMA_Complex64_t * | A, | ||
| int * | LDA, | ||
| int * | IPIV, | ||
| int * | INFO | ||
| ) |
Definition at line 165 of file plasma_zf77.c.
References PLASMA_zgetrf().

| void PLASMA_ZGETRF_INCPIV | ( | int * | M, |
| int * | N, | ||
| PLASMA_Complex64_t * | A, | ||
| int * | LDA, | ||
| PLASMA_Complex64_t ** | LH, | ||
| int ** | IPIVH, | ||
| int * | INFO | ||
| ) |
Definition at line 174 of file plasma_zf77.c.
References PLASMA_zgetrf_incpiv().

| void PLASMA_ZGETRF_INCPIV_TILE | ( | intptr_t * | A, |
| intptr_t * | L, | ||
| int ** | IPIVH, | ||
| int * | INFO | ||
| ) |
Definition at line 275 of file plasma_zf77.c.
References PLASMA_zgetrf_incpiv_Tile().

| void PLASMA_ZGETRF_TILE | ( | intptr_t * | A, |
| int * | IPIV, | ||
| int * | INFO | ||
| ) |
Definition at line 266 of file plasma_zf77.c.
References PLASMA_zgetrf_Tile().

| void PLASMA_ZGETRS | ( | PLASMA_enum * | trans, |
| int * | N, | ||
| int * | NRHS, | ||
| PLASMA_Complex64_t * | A, | ||
| int * | LDA, | ||
| int * | IPIV, | ||
| PLASMA_Complex64_t * | B, | ||
| int * | LDB, | ||
| int * | INFO | ||
| ) |
| void PLASMA_ZGETRS_INCPIV | ( | PLASMA_enum * | uplo, |
| int * | N, | ||
| int * | NRHS, | ||
| PLASMA_Complex64_t * | A, | ||
| int * | LDA, | ||
| PLASMA_Complex64_t ** | LH, | ||
| int ** | IPIVH, | ||
| PLASMA_Complex64_t * | B, | ||
| int * | LDB, | ||
| int * | INFO | ||
| ) |
Definition at line 177 of file plasma_zf77.c.
References PLASMA_zgetrs_incpiv().

| void PLASMA_ZGETRS_INCPIV_TILE | ( | intptr_t * | A, |
| intptr_t * | L, | ||
| int ** | IPIVH, | ||
| intptr_t * | B, | ||
| int * | INFO | ||
| ) |
Definition at line 278 of file plasma_zf77.c.
References PLASMA_zgetrs_incpiv_Tile().

| void PLASMA_ZGETRS_TILE | ( | PLASMA_enum * | trans, |
| intptr_t * | A, | ||
| int * | IPIV, | ||
| intptr_t * | B, | ||
| int * | INFO | ||
| ) |
Definition at line 269 of file plasma_zf77.c.
References PLASMA_zgetrs_Tile().

| void PLASMA_ZHEEV | ( | PLASMA_enum * | jobz, |
| PLASMA_enum * | uplo, | ||
| int * | N, | ||
| PLASMA_Complex64_t * | A, | ||
| int * | LDA, | ||
| double * | W, | ||
| intptr_t * | T, | ||
| PLASMA_Complex64_t * | Q, | ||
| int * | LDQ, | ||
| int * | INFO | ||
| ) |
Definition at line 180 of file plasma_zf77.c.
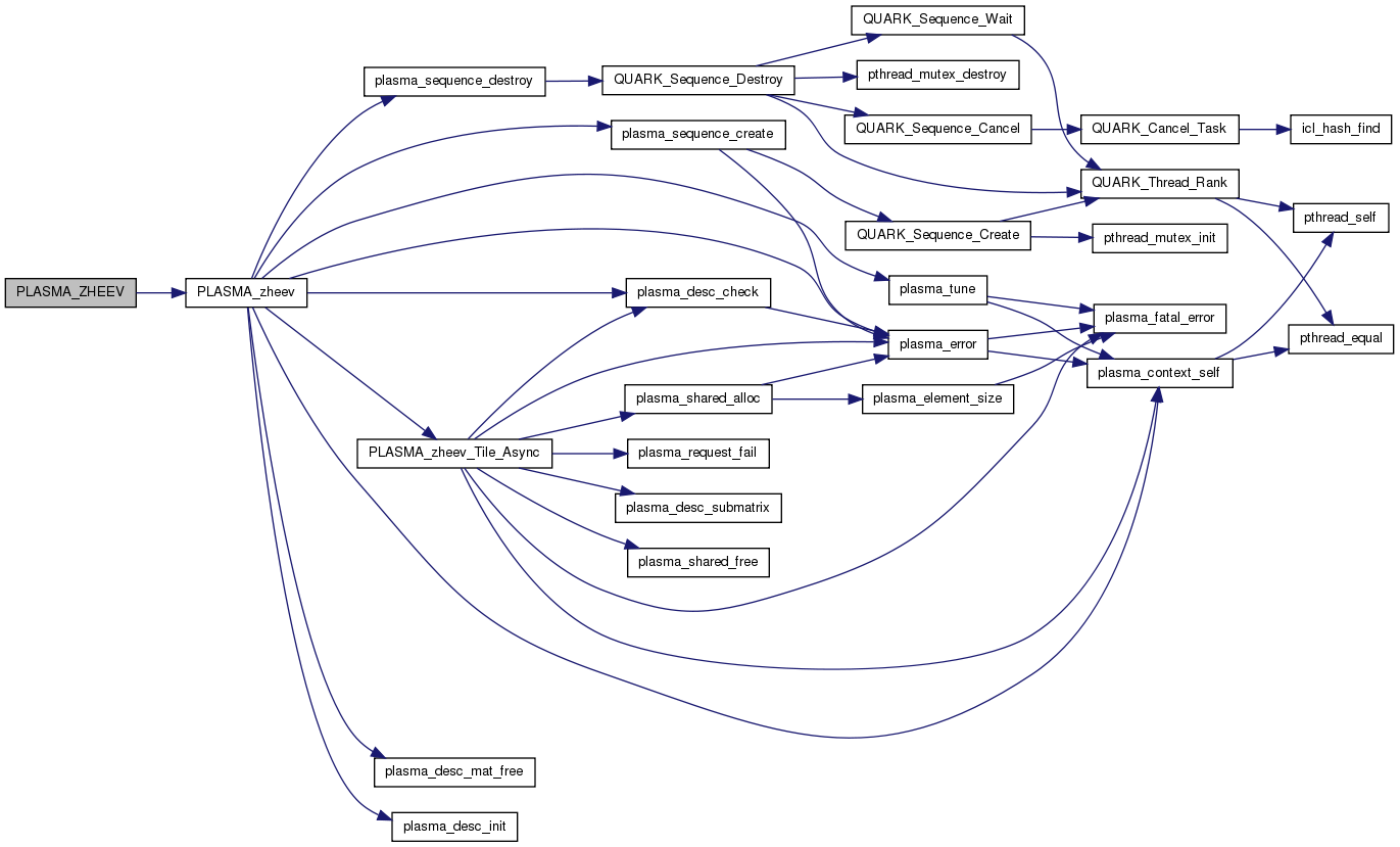
References PLASMA_zheev().

| void PLASMA_ZHEEV_TILE | ( | PLASMA_enum * | jobz, |
| PLASMA_enum * | uplo, | ||
| intptr_t * | A, | ||
| double * | W, | ||
| intptr_t * | T, | ||
| intptr_t * | Q, | ||
| int * | INFO | ||
| ) |
Definition at line 281 of file plasma_zf77.c.
References PLASMA_zheev_Tile().

| void PLASMA_ZHEGST | ( | PLASMA_enum * | itype, |
| PLASMA_enum * | uplo, | ||
| int * | N, | ||
| PLASMA_Complex64_t * | A, | ||
| int * | LDA, | ||
| PLASMA_Complex64_t * | B, | ||
| int * | LDB, | ||
| int * | INFO | ||
| ) |
Definition at line 186 of file plasma_zf77.c.
References PLASMA_zhegst().

| void PLASMA_ZHEGST_TILE | ( | PLASMA_enum * | itype, |
| PLASMA_enum * | uplo, | ||
| intptr_t * | A, | ||
| intptr_t * | B, | ||
| int * | INFO | ||
| ) |
Definition at line 287 of file plasma_zf77.c.
References PLASMA_zhegst_Tile().

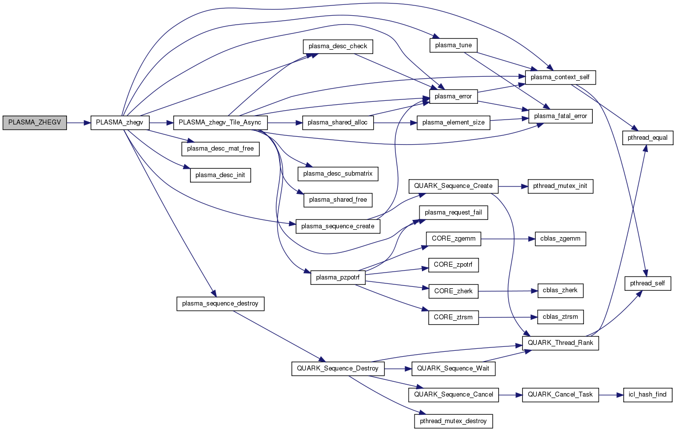
| void PLASMA_ZHEGV | ( | PLASMA_enum * | itype, |
| PLASMA_enum * | jobz, | ||
| PLASMA_enum * | uplo, | ||
| int * | N, | ||
| PLASMA_Complex64_t * | A, | ||
| int * | LDA, | ||
| PLASMA_Complex64_t * | B, | ||
| int * | LDB, | ||
| double * | W, | ||
| intptr_t * | T, | ||
| PLASMA_Complex64_t * | Q, | ||
| int * | LDQ, | ||
| int * | INFO | ||
| ) |
Definition at line 183 of file plasma_zf77.c.
References PLASMA_zhegv().

| void PLASMA_ZHEGV_TILE | ( | PLASMA_enum * | itype, |
| PLASMA_enum * | jobz, | ||
| PLASMA_enum * | uplo, | ||
| intptr_t * | A, | ||
| intptr_t * | B, | ||
| double * | W, | ||
| intptr_t * | T, | ||
| intptr_t * | Q, | ||
| int * | INFO | ||
| ) |
Definition at line 284 of file plasma_zf77.c.
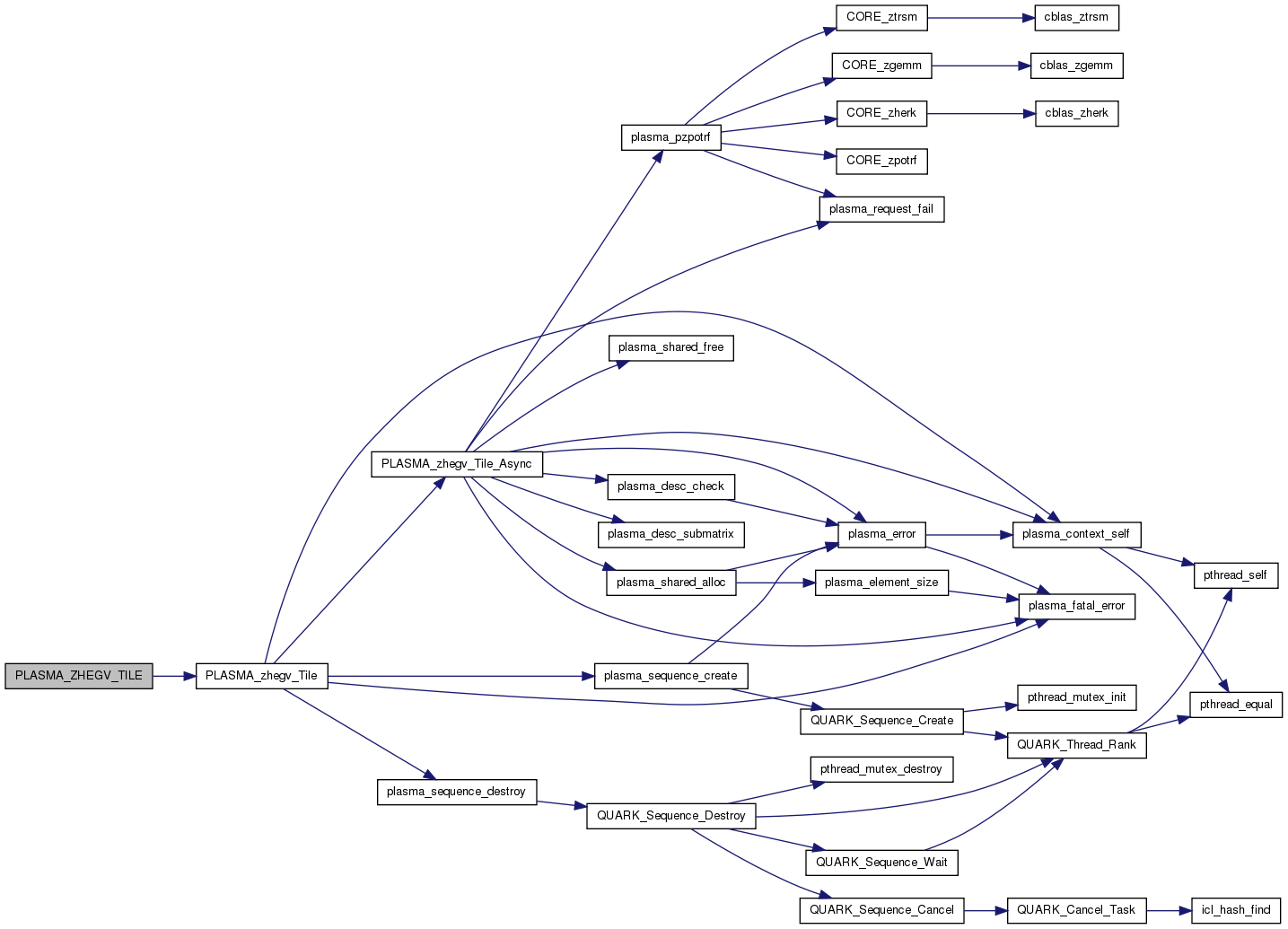
References PLASMA_zhegv_Tile().

| void PLASMA_ZHEMM | ( | PLASMA_enum * | side, |
| PLASMA_enum * | uplo, | ||
| int * | M, | ||
| int * | N, | ||
| PLASMA_Complex64_t * | alpha, | ||
| PLASMA_Complex64_t * | A, | ||
| int * | LDA, | ||
| PLASMA_Complex64_t * | B, | ||
| int * | LDB, | ||
| PLASMA_Complex64_t * | beta, | ||
| PLASMA_Complex64_t * | C, | ||
| int * | LDC, | ||
| int * | INFO | ||
| ) |
Definition at line 232 of file plasma_zf77.c.
References PLASMA_zhemm().

| void PLASMA_ZHEMM_TILE | ( | PLASMA_enum * | side, |
| PLASMA_enum * | uplo, | ||
| PLASMA_Complex64_t * | alpha, | ||
| intptr_t * | A, | ||
| intptr_t * | B, | ||
| PLASMA_Complex64_t * | beta, | ||
| intptr_t * | C, | ||
| int * | INFO | ||
| ) |
Definition at line 330 of file plasma_zf77.c.
References PLASMA_zhemm_Tile().

| void PLASMA_ZHERK | ( | PLASMA_enum * | uplo, |
| PLASMA_enum * | trans, | ||
| int * | N, | ||
| int * | K, | ||
| PLASMA_Complex64_t * | alpha, | ||
| PLASMA_Complex64_t * | A, | ||
| int * | LDA, | ||
| double * | beta, | ||
| PLASMA_Complex64_t * | C, | ||
| int * | LDC, | ||
| int * | INFO | ||
| ) |
Definition at line 235 of file plasma_zf77.c.
References PLASMA_zherk().

| void PLASMA_ZHERK_TILE | ( | PLASMA_enum * | uplo, |
| PLASMA_enum * | trans, | ||
| PLASMA_Complex64_t * | alpha, | ||
| intptr_t * | A, | ||
| double * | beta, | ||
| intptr_t * | C, | ||
| int * | INFO | ||
| ) |
Definition at line 333 of file plasma_zf77.c.
References PLASMA_zherk_Tile().

| void PLASMA_ZHETRD | ( | PLASMA_enum * | jobz, |
| PLASMA_enum * | uplo, | ||
| int * | N, | ||
| PLASMA_Complex64_t * | A, | ||
| int * | LDA, | ||
| double * | D, | ||
| double * | E, | ||
| intptr_t * | T, | ||
| PLASMA_Complex64_t * | Q, | ||
| int * | LDQ, | ||
| int * | INFO | ||
| ) |
Definition at line 189 of file plasma_zf77.c.
References PLASMA_zhetrd().

| void PLASMA_ZHETRD_TILE | ( | PLASMA_enum * | jobz, |
| PLASMA_enum * | uplo, | ||
| intptr_t * | A, | ||
| double * | D, | ||
| double * | E, | ||
| intptr_t * | T, | ||
| intptr_t * | Q, | ||
| int * | INFO | ||
| ) |
Definition at line 290 of file plasma_zf77.c.
References PLASMA_zhetrd_Tile().

| void PLASMA_ZLAPACK_TO_TILE | ( | PLASMA_Complex64_t ** | Af77, |
| int * | LDA, | ||
| intptr_t * | A, | ||
| int * | INFO | ||
| ) |
FORTRAN API - conversion from LAPACK F77 matrix layout to tile layout
Definition at line 392 of file plasma_zf77.c.
References PLASMA_zLapack_to_Tile().

| void PLASMA_ZPOSV | ( | PLASMA_enum * | uplo, |
| int * | N, | ||
| int * | NRHS, | ||
| PLASMA_Complex64_t * | A, | ||
| int * | LDA, | ||
| PLASMA_Complex64_t * | B, | ||
| int * | LDB, | ||
| int * | INFO | ||
| ) |
Definition at line 192 of file plasma_zf77.c.
References PLASMA_zposv().

| void PLASMA_ZPOSV_TILE | ( | PLASMA_enum * | uplo, |
| intptr_t * | A, | ||
| intptr_t * | B, | ||
| int * | INFO | ||
| ) |
Definition at line 293 of file plasma_zf77.c.
References PLASMA_zposv_Tile().

| void PLASMA_ZPOTRF | ( | PLASMA_enum * | uplo, |
| int * | N, | ||
| PLASMA_Complex64_t * | A, | ||
| int * | LDA, | ||
| int * | INFO | ||
| ) |
Definition at line 195 of file plasma_zf77.c.
References PLASMA_zpotrf().

| void PLASMA_ZPOTRF_TILE | ( | PLASMA_enum * | uplo, |
| intptr_t * | A, | ||
| int * | INFO | ||
| ) |
Definition at line 296 of file plasma_zf77.c.
References PLASMA_zpotrf_Tile().

| void PLASMA_ZPOTRI | ( | PLASMA_enum * | uplo, |
| int * | N, | ||
| PLASMA_Complex64_t * | A, | ||
| int * | LDA, | ||
| int * | INFO | ||
| ) |
Definition at line 198 of file plasma_zf77.c.
References PLASMA_zpotri().

| void PLASMA_ZPOTRS | ( | PLASMA_enum * | uplo, |
| int * | N, | ||
| int * | NRHS, | ||
| PLASMA_Complex64_t * | A, | ||
| int * | LDA, | ||
| PLASMA_Complex64_t * | B, | ||
| int * | LDB, | ||
| int * | INFO | ||
| ) |
Definition at line 201 of file plasma_zf77.c.
References PLASMA_zpotrs().

| void PLASMA_ZPOTRS_TILE | ( | PLASMA_enum * | uplo, |
| intptr_t * | A, | ||
| intptr_t * | B, | ||
| int * | INFO | ||
| ) |
Definition at line 299 of file plasma_zf77.c.
References PLASMA_zpotrs_Tile().

| void PLASMA_ZSYMM | ( | PLASMA_enum * | side, |
| PLASMA_enum * | uplo, | ||
| int * | M, | ||
| int * | N, | ||
| PLASMA_Complex64_t * | alpha, | ||
| PLASMA_Complex64_t * | A, | ||
| int * | LDA, | ||
| PLASMA_Complex64_t * | B, | ||
| int * | LDB, | ||
| PLASMA_Complex64_t * | beta, | ||
| PLASMA_Complex64_t * | C, | ||
| int * | LDC, | ||
| int * | INFO | ||
| ) |
Definition at line 225 of file plasma_zf77.c.
References PLASMA_zsymm().

| void PLASMA_ZSYMM_TILE | ( | PLASMA_enum * | side, |
| PLASMA_enum * | uplo, | ||
| PLASMA_Complex64_t * | alpha, | ||
| intptr_t * | A, | ||
| intptr_t * | B, | ||
| PLASMA_Complex64_t * | beta, | ||
| intptr_t * | C, | ||
| int * | INFO | ||
| ) |
Definition at line 323 of file plasma_zf77.c.
References PLASMA_zsymm_Tile().

| void PLASMA_ZSYRK | ( | PLASMA_enum * | uplo, |
| PLASMA_enum * | trans, | ||
| int * | N, | ||
| int * | K, | ||
| PLASMA_Complex64_t * | alpha, | ||
| PLASMA_Complex64_t * | A, | ||
| int * | LDA, | ||
| PLASMA_Complex64_t * | beta, | ||
| PLASMA_Complex64_t * | C, | ||
| int * | LDC, | ||
| int * | INFO | ||
| ) |
Definition at line 228 of file plasma_zf77.c.
References PLASMA_zsyrk().

| void PLASMA_ZSYRK_TILE | ( | PLASMA_enum * | uplo, |
| PLASMA_enum * | trans, | ||
| PLASMA_Complex64_t * | alpha, | ||
| intptr_t * | A, | ||
| PLASMA_Complex64_t * | beta, | ||
| intptr_t * | C, | ||
| int * | INFO | ||
| ) |
Definition at line 326 of file plasma_zf77.c.
References PLASMA_zsyrk_Tile().

| void PLASMA_ZTILE_TO_LAPACK | ( | intptr_t * | A, |
| PLASMA_Complex64_t ** | Af77, | ||
| int * | LDA, | ||
| int * | INFO | ||
| ) |
Definition at line 395 of file plasma_zf77.c.
References PLASMA_zTile_to_Lapack().

| void PLASMA_ZTRSM | ( | PLASMA_enum * | side, |
| PLASMA_enum * | uplo, | ||
| PLASMA_enum * | transA, | ||
| PLASMA_enum * | diag, | ||
| int * | N, | ||
| int * | NRHS, | ||
| PLASMA_Complex64_t * | alpha, | ||
| PLASMA_Complex64_t * | A, | ||
| int * | LDA, | ||
| PLASMA_Complex64_t * | B, | ||
| int * | LDB, | ||
| int * | INFO | ||
| ) |
Definition at line 219 of file plasma_zf77.c.
References PLASMA_ztrsm().

| void PLASMA_ZTRSM_TILE | ( | PLASMA_enum * | side, |
| PLASMA_enum * | uplo, | ||
| PLASMA_enum * | transA, | ||
| PLASMA_enum * | diag, | ||
| PLASMA_Complex64_t * | alpha, | ||
| intptr_t * | A, | ||
| intptr_t * | B, | ||
| int * | INFO | ||
| ) |
Definition at line 317 of file plasma_zf77.c.
References PLASMA_ztrsm_Tile().

| void PLASMA_ZTRSMPL | ( | int * | N, |
| int * | NRHS, | ||
| PLASMA_Complex64_t * | A, | ||
| int * | LDA, | ||
| PLASMA_Complex64_t ** | LH, | ||
| int ** | IPIVH, | ||
| PLASMA_Complex64_t * | B, | ||
| int * | LDB, | ||
| int * | INFO | ||
| ) |
Definition at line 204 of file plasma_zf77.c.
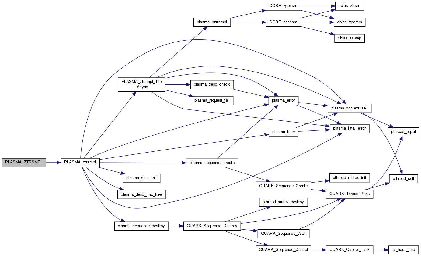
References PLASMA_ztrsmpl().

| void PLASMA_ZTRSMPL_TILE | ( | intptr_t * | A, |
| intptr_t * | L, | ||
| int ** | IPIVH, | ||
| intptr_t * | B, | ||
| int * | INFO | ||
| ) |
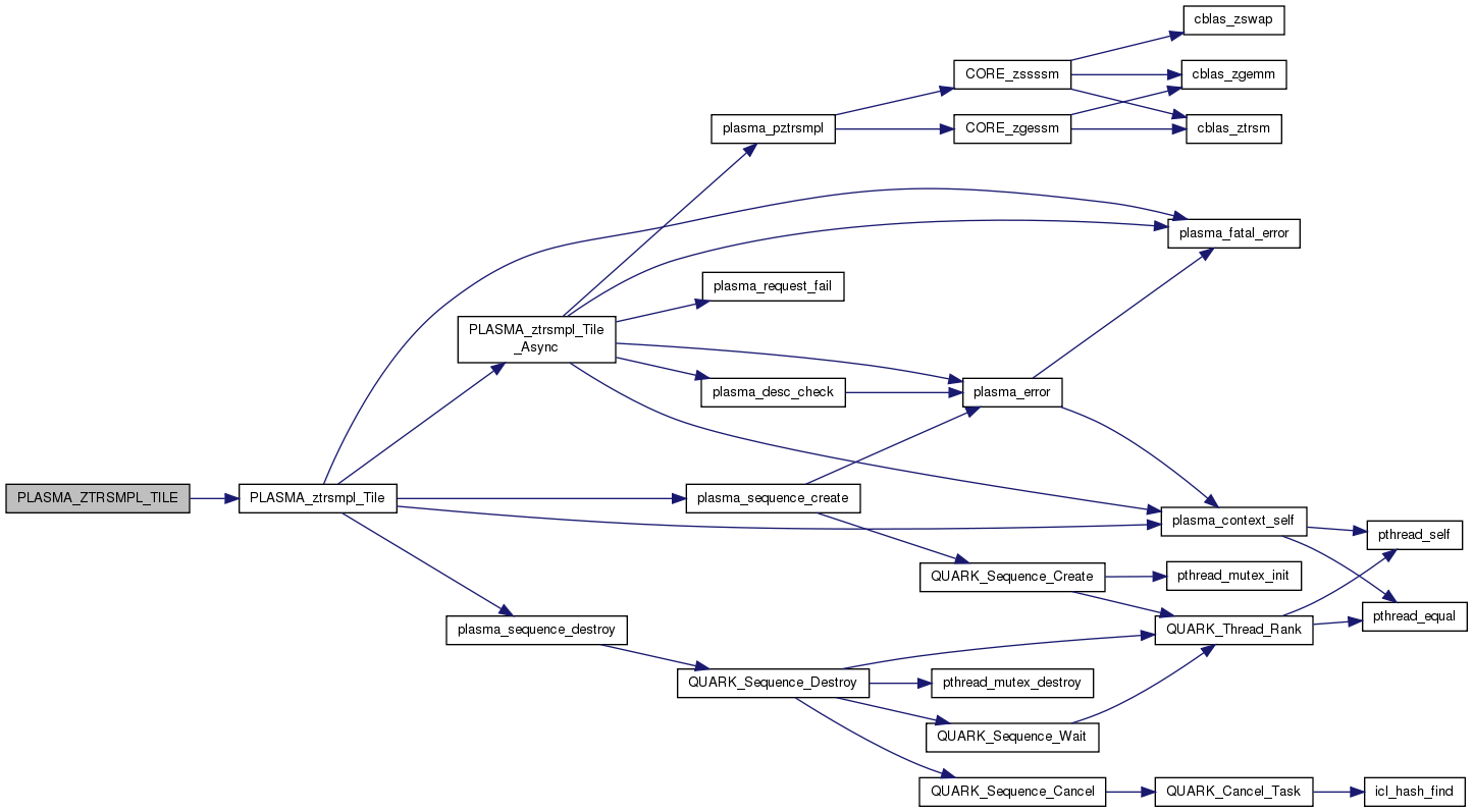
Definition at line 302 of file plasma_zf77.c.
References PLASMA_ztrsmpl_Tile().

| void PLASMA_ZUNGLQ | ( | int * | M, |
| int * | N, | ||
| int * | K, | ||
| PLASMA_Complex64_t * | A, | ||
| int * | LDA, | ||
| PLASMA_Complex64_t ** | T, | ||
| PLASMA_Complex64_t * | B, | ||
| int * | LDB, | ||
| int * | INFO | ||
| ) |
Definition at line 207 of file plasma_zf77.c.
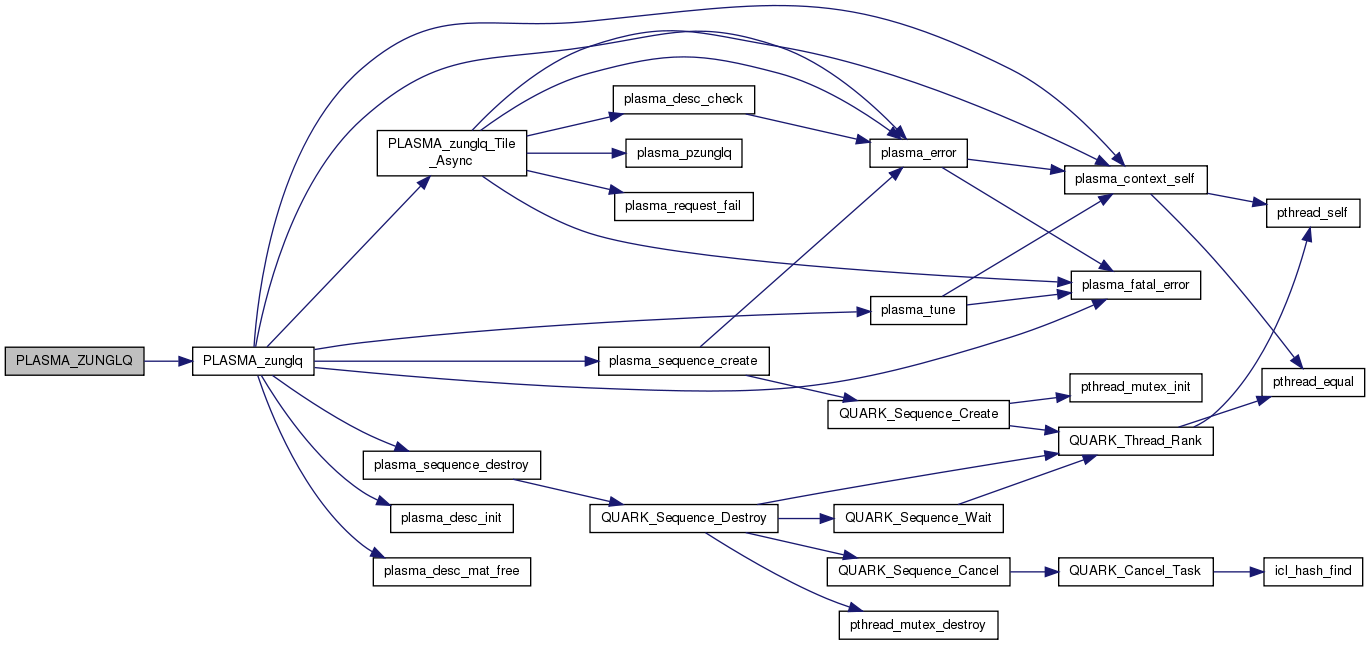
References PLASMA_zunglq().

| void PLASMA_ZUNGLQ_TILE | ( | intptr_t * | A, |
| intptr_t * | T, | ||
| intptr_t * | B, | ||
| int * | INFO | ||
| ) |
Definition at line 305 of file plasma_zf77.c.
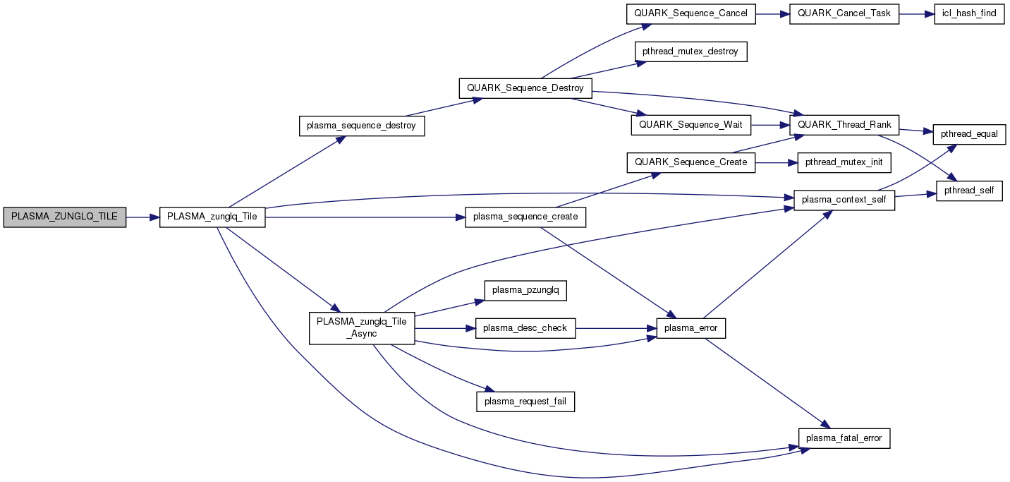
References PLASMA_zunglq_Tile().

| void PLASMA_ZUNGQR | ( | int * | M, |
| int * | N, | ||
| int * | K, | ||
| PLASMA_Complex64_t * | A, | ||
| int * | LDA, | ||
| PLASMA_Complex64_t ** | T, | ||
| PLASMA_Complex64_t * | B, | ||
| int * | LDB, | ||
| int * | INFO | ||
| ) |
Definition at line 210 of file plasma_zf77.c.
References PLASMA_zungqr().

| void PLASMA_ZUNGQR_TILE | ( | intptr_t * | A, |
| intptr_t * | T, | ||
| intptr_t * | B, | ||
| int * | INFO | ||
| ) |
Definition at line 308 of file plasma_zf77.c.
References PLASMA_zungqr_Tile().

| void PLASMA_ZUNMLQ | ( | PLASMA_enum * | side, |
| PLASMA_enum * | trans, | ||
| int * | M, | ||
| int * | N, | ||
| int * | K, | ||
| PLASMA_Complex64_t * | A, | ||
| int * | LDA, | ||
| PLASMA_Complex64_t ** | T, | ||
| PLASMA_Complex64_t * | B, | ||
| int * | LDB, | ||
| int * | INFO | ||
| ) |
Definition at line 213 of file plasma_zf77.c.
References PLASMA_zunmlq().

| void PLASMA_ZUNMLQ_TILE | ( | PLASMA_enum * | side, |
| PLASMA_enum * | trans, | ||
| intptr_t * | A, | ||
| intptr_t * | T, | ||
| intptr_t * | B, | ||
| int * | INFO | ||
| ) |
Definition at line 311 of file plasma_zf77.c.
References PLASMA_zunmlq_Tile().

| void PLASMA_ZUNMQR | ( | PLASMA_enum * | side, |
| PLASMA_enum * | trans, | ||
| int * | M, | ||
| int * | N, | ||
| int * | K, | ||
| PLASMA_Complex64_t * | A, | ||
| int * | LDA, | ||
| PLASMA_Complex64_t ** | T, | ||
| PLASMA_Complex64_t * | B, | ||
| int * | LDB, | ||
| int * | INFO | ||
| ) |
Definition at line 216 of file plasma_zf77.c.
References PLASMA_zunmqr().

| void PLASMA_ZUNMQR_TILE | ( | PLASMA_enum * | side, |
| PLASMA_enum * | trans, | ||
| intptr_t * | A, | ||
| intptr_t * | T, | ||
| intptr_t * | B, | ||
| int * | INFO | ||
| ) |
Definition at line 314 of file plasma_zf77.c.
References PLASMA_zunmqr_Tile().
