|
PLASMA
2.4.5
PLASMA - Parallel Linear Algebra for Scalable Multi-core Architectures
|

Go to the source code of this file.
Macros | |
| #define | COMPLEX |
| #define | PLASMA_CGEBRD PLASMA_FNAME(cgebrd, CGEBRD ) |
| #define | PLASMA_CGEEV PLASMA_FNAME(cgeev, CGEEV ) |
| #define | PLASMA_CGEHRD PLASMA_FNAME(cgehrd, CGEHRD ) |
| #define | PLASMA_CGELQF PLASMA_FNAME(cgelqf, CGELQF ) |
| #define | PLASMA_CGELQS PLASMA_FNAME(cgelqs, CGELQS ) |
| #define | PLASMA_CGELS PLASMA_FNAME(cgels, CGELS ) |
| #define | PLASMA_CGEQRF PLASMA_FNAME(cgeqrf, CGEQRF ) |
| #define | PLASMA_CGEQRS PLASMA_FNAME(cgeqrs, CGEQRS ) |
| #define | PLASMA_CGESV PLASMA_FNAME(cgesv, CGESV ) |
| #define | PLASMA_CGESVD PLASMA_FNAME(cgesvd, CGESVD ) |
| #define | PLASMA_CGETRF PLASMA_FNAME(cgetrf, CGETRF ) |
| #define | PLASMA_CGETRS PLASMA_FNAME(cgetrs, CGETRS ) |
| #define | PLASMA_CGESV_INCPIV PLASMA_FNAME(cgesv_incpiv, CGESV_INCPIV ) |
| #define | PLASMA_CGETRF_INCPIV PLASMA_FNAME(cgetrf_incpiv, CGETRF_INCPIV ) |
| #define | PLASMA_CGETRS_INCPIV PLASMA_FNAME(cgetrs_incpiv, CGETRS_INCPIV ) |
| #define | PLASMA_CHEEV PLASMA_FNAME(cheev, CHEEV ) |
| #define | PLASMA_CHEGV PLASMA_FNAME(chegv, CHEGV ) |
| #define | PLASMA_CHEGST PLASMA_FNAME(chegst, CHEGST ) |
| #define | PLASMA_CHETRD PLASMA_FNAME(chetrd, CHETRD ) |
| #define | PLASMA_CPOSV PLASMA_FNAME(cposv, CPOSV ) |
| #define | PLASMA_CPOTRF PLASMA_FNAME(cpotrf, CPOTRF ) |
| #define | PLASMA_CPOTRI PLASMA_FNAME(cpotri, CPOTRI ) |
| #define | PLASMA_CPOTRS PLASMA_FNAME(cpotrs, CPOTRS ) |
| #define | PLASMA_CTRSMPL PLASMA_FNAME(ctrsmpl, CTRSMPL) |
| #define | PLASMA_CUNGBR PLASMA_FNAME(cungbr, CUNGBR ) |
| #define | PLASMA_CUNGHR PLASMA_FNAME(cunghr, CUNGHR ) |
| #define | PLASMA_CUNGLQ PLASMA_FNAME(cunglq, CUNGLQ ) |
| #define | PLASMA_CUNGQR PLASMA_FNAME(cungqr, CUNGQR ) |
| #define | PLASMA_CUNGTR PLASMA_FNAME(cungtr, CUNGTR ) |
| #define | PLASMA_CUNMLQ PLASMA_FNAME(cunmlq, CUNMLQ ) |
| #define | PLASMA_CUNMQR PLASMA_FNAME(cunmqr, CUNMQR ) |
| #define | PLASMA_CTRSM PLASMA_FNAME(ctrsm, CTRSM ) |
| #define | PLASMA_CGEMM PLASMA_FNAME(cgemm, CGEMM ) |
| #define | PLASMA_CSYMM PLASMA_FNAME(csymm, CSYMM ) |
| #define | PLASMA_CSYRK PLASMA_FNAME(csyrk, CSYRK ) |
| #define | PLASMA_CHEMM PLASMA_FNAME(chemm, CHEMM ) |
| #define | PLASMA_CHERK PLASMA_FNAME(cherk, CHERK ) |
| #define | PLASMA_CGEBRD_TILE PLASMA_TILE_FNAME(cgebrd, CGEBRD ) |
| #define | PLASMA_CGEEV_TILE PLASMA_TILE_FNAME(cgeev, CGEEV ) |
| #define | PLASMA_CGEHRD_TILE PLASMA_TILE_FNAME(cgehrd, CGEHRD ) |
| #define | PLASMA_CGELQF_TILE PLASMA_TILE_FNAME(cgelqf, CGELQF ) |
| #define | PLASMA_CGELQS_TILE PLASMA_TILE_FNAME(cgelqs, CGELQS ) |
| #define | PLASMA_CGELS_TILE PLASMA_TILE_FNAME(cgels, CGELS ) |
| #define | PLASMA_CGEQRF_TILE PLASMA_TILE_FNAME(cgeqrf, CGEQRF ) |
| #define | PLASMA_CGEQRS_TILE PLASMA_TILE_FNAME(cgeqrs, CGEQRS ) |
| #define | PLASMA_CGESV_TILE PLASMA_TILE_FNAME(cgesv, CGESV ) |
| #define | PLASMA_CGESVD_TILE PLASMA_TILE_FNAME(cgesvd, CGESVD ) |
| #define | PLASMA_CGETRF_TILE PLASMA_TILE_FNAME(cgetrf, CGETRF ) |
| #define | PLASMA_CGETRS_TILE PLASMA_TILE_FNAME(cgetrs, CGETRS ) |
| #define | PLASMA_CGESV_INCPIV_TILE PLASMA_TILE_FNAME(cgesv_incpiv, CGESV_INCPIV ) |
| #define | PLASMA_CGETRF_INCPIV_TILE PLASMA_TILE_FNAME(cgetrf_incpiv, CGETRF_INCPIV ) |
| #define | PLASMA_CGETRS_INCPIV_TILE PLASMA_TILE_FNAME(cgetrs_incpiv, CGETRS_INCPIV ) |
| #define | PLASMA_CHEEV_TILE PLASMA_TILE_FNAME(cheev, CHEEV ) |
| #define | PLASMA_CHEGV_TILE PLASMA_TILE_FNAME(chegv, CHEGV ) |
| #define | PLASMA_CHEGST_TILE PLASMA_TILE_FNAME(chegst, CHEGST ) |
| #define | PLASMA_CHETRD_TILE PLASMA_TILE_FNAME(chetrd, CHETRD ) |
| #define | PLASMA_CPOSV_TILE PLASMA_TILE_FNAME(cposv, CPOSV ) |
| #define | PLASMA_CPOTRF_TILE PLASMA_TILE_FNAME(cpotrf, CPOTRF ) |
| #define | PLASMA_CPOTRI_TILE PLASMA_TILE_FNAME(cpotri, CPOTRI ) |
| #define | PLASMA_CPOTRS_TILE PLASMA_TILE_FNAME(cpotrs, CPOTRS ) |
| #define | PLASMA_CTRSM_TILE PLASMA_TILE_FNAME(ctrsm, CTRSM ) |
| #define | PLASMA_CTRSMPL_TILE PLASMA_TILE_FNAME(ctrsmpl, CTRSMPL) |
| #define | PLASMA_CUNGBR_TILE PLASMA_TILE_FNAME(cungbr, CUNGBR ) |
| #define | PLASMA_CUNGHR_TILE PLASMA_TILE_FNAME(cunghr, CUNGHR ) |
| #define | PLASMA_CUNGLQ_TILE PLASMA_TILE_FNAME(cunglq, CUNGLQ ) |
| #define | PLASMA_CUNGQR_TILE PLASMA_TILE_FNAME(cungqr, CUNGQR ) |
| #define | PLASMA_CUNGTR_TILE PLASMA_TILE_FNAME(cungtr, CUNGTR ) |
| #define | PLASMA_CUNMLQ_TILE PLASMA_TILE_FNAME(cunmlq, CUNMLQ ) |
| #define | PLASMA_CUNMQR_TILE PLASMA_TILE_FNAME(cunmqr, CUNMQR ) |
| #define | PLASMA_CGEMM_TILE PLASMA_TILE_FNAME(cgemm, CGEMM ) |
| #define | PLASMA_CSYMM_TILE PLASMA_TILE_FNAME(csymm, CSYMM ) |
| #define | PLASMA_CSYRK_TILE PLASMA_TILE_FNAME(csyrk, CSYRK ) |
| #define | PLASMA_CHEMM_TILE PLASMA_TILE_FNAME(chemm, CHEMM ) |
| #define | PLASMA_CHERK_TILE PLASMA_TILE_FNAME(cherk, CHERK ) |
| #define | PLASMA_ALLOC_WORKSPACE_CGEBRD PLASMA_WS_FNAME(cgehrd, CGEBRD) |
| #define | PLASMA_ALLOC_WORKSPACE_CGEEV PLASMA_WS_FNAME(cgeev, CGEEV ) |
| #define | PLASMA_ALLOC_WORKSPACE_CGEHRD PLASMA_WS_FNAME(cgehrd, CGEHRD) |
| #define | PLASMA_ALLOC_WORKSPACE_CGELQF PLASMA_WS_FNAME(cgelqf, CGELQF) |
| #define | PLASMA_ALLOC_WORKSPACE_CGELS PLASMA_WS_FNAME(cgels, CGELS ) |
| #define | PLASMA_ALLOC_WORKSPACE_CGEQRF PLASMA_WS_FNAME(cgeqrf, CGEQRF) |
| #define | PLASMA_ALLOC_WORKSPACE_CGESV_INCPIV PLASMA_WS_FNAME(cgesv_incpiv, CGESV_INCPIV ) |
| #define | PLASMA_ALLOC_WORKSPACE_CGETRF_INCPIV PLASMA_WS_FNAME(cgetrf_incpiv, CGETRF_INCPIV) |
| #define | PLASMA_ALLOC_WORKSPACE_CGESVD PLASMA_WS_FNAME(cgesvd, CGESVD) |
| #define | PLASMA_ALLOC_WORKSPACE_CHEEV PLASMA_WS_FNAME(cheev, CHEEV ) |
| #define | PLASMA_ALLOC_WORKSPACE_CHEGV PLASMA_WS_FNAME(chegv, CHEGV ) |
| #define | PLASMA_ALLOC_WORKSPACE_CHETRD PLASMA_WS_FNAME(chetrd, CHETRD) |
| #define | PLASMA_ALLOC_WORKSPACE_CGELQF_TILE PLASMA_WST_FNAME(cgelqf, CGELQF ) |
| #define | PLASMA_ALLOC_WORKSPACE_CGELS_TILE PLASMA_WST_FNAME(cgels, CGELS ) |
| #define | PLASMA_ALLOC_WORKSPACE_CGEQRF_TILE PLASMA_WST_FNAME(cgeqrf, CGEQRF ) |
| #define | PLASMA_ALLOC_WORKSPACE_CGESV_INCPIV_TILE PLASMA_WST_FNAME(cgesv_incpiv, CGESV_INCPIV ) |
| #define | PLASMA_ALLOC_WORKSPACE_CGETRF_INCPIV_TILE PLASMA_WST_FNAME(cgetrf_incpiv, CGETRF_INCPIV) |
| #define | PLASMA_CLAPACK_TO_TILE PLASMA_FNAME(clapack_to_tile, CLAPACK_TO_TILE) |
| #define | PLASMA_CTILE_TO_LAPACK PLASMA_FNAME(ctile_to_lapack, CTILE_TO_LAPACK) |
Functions | |
| void | PLASMA_CGEBRD (PLASMA_enum *jobu, PLASMA_enum *jobvt, int *M, int *N, PLASMA_Complex32_t *A, int *LDA, float *D, float *E, PLASMA_Complex32_t *U, int *LDU, PLASMA_Complex32_t *VT, int *LDVT, intptr_t *descT, int *INFO) |
| void | PLASMA_CGELQF (int *M, int *N, PLASMA_Complex32_t *A, int *LDA, PLASMA_Complex32_t **T, int *INFO) |
| void | PLASMA_CGELQS (int *M, int *N, int *NRHS, PLASMA_Complex32_t *A, int *LDA, PLASMA_Complex32_t **T, PLASMA_Complex32_t *B, int *LDB, int *INFO) |
| void | PLASMA_CGELS (PLASMA_enum *trans, int *M, int *N, int *NRHS, PLASMA_Complex32_t *A, int *LDA, PLASMA_Complex32_t **T, PLASMA_Complex32_t *B, int *LDB, int *INFO) |
| void | PLASMA_CGEQRF (int *M, int *N, PLASMA_Complex32_t *A, int *LDA, PLASMA_Complex32_t **T, int *INFO) |
| void | PLASMA_CGEQRS (int *M, int *N, int *NRHS, PLASMA_Complex32_t *A, int *LDA, PLASMA_Complex32_t **T, PLASMA_Complex32_t *B, int *LDB, int *INFO) |
| void | PLASMA_CGESV (int *N, int *NRHS, PLASMA_Complex32_t *A, int *LDA, int *IPIV, PLASMA_Complex32_t *B, int *LDB, int *INFO) |
| void | PLASMA_CGESVD (PLASMA_enum *jobu, PLASMA_enum *jobvt, int *M, int *N, PLASMA_Complex32_t *A, int *LDA, float *S, PLASMA_Complex32_t *U, int *LDU, PLASMA_Complex32_t *VT, int *LDVT, intptr_t *T, int *INFO) |
| void | PLASMA_CGETRF (int *M, int *N, PLASMA_Complex32_t *A, int *LDA, int *IPIV, int *INFO) |
| void | PLASMA_CGETRS (PLASMA_enum *trans, int *N, int *NRHS, PLASMA_Complex32_t *A, int *LDA, int *IPIV, PLASMA_Complex32_t *B, int *LDB, int *INFO) |
| void | PLASMA_CGESV_INCPIV (int *N, int *NRHS, PLASMA_Complex32_t *A, int *LDA, PLASMA_Complex32_t **LH, int **IPIVH, PLASMA_Complex32_t *B, int *LDB, int *INFO) |
| void | PLASMA_CGETRF_INCPIV (int *M, int *N, PLASMA_Complex32_t *A, int *LDA, PLASMA_Complex32_t **LH, int **IPIVH, int *INFO) |
| void | PLASMA_CGETRS_INCPIV (PLASMA_enum *uplo, int *N, int *NRHS, PLASMA_Complex32_t *A, int *LDA, PLASMA_Complex32_t **LH, int **IPIVH, PLASMA_Complex32_t *B, int *LDB, int *INFO) |
| void | PLASMA_CHEEV (PLASMA_enum *jobz, PLASMA_enum *uplo, int *N, PLASMA_Complex32_t *A, int *LDA, float *W, intptr_t *T, PLASMA_Complex32_t *Q, int *LDQ, int *INFO) |
| void | PLASMA_CHEGV (PLASMA_enum *itype, PLASMA_enum *jobz, PLASMA_enum *uplo, int *N, PLASMA_Complex32_t *A, int *LDA, PLASMA_Complex32_t *B, int *LDB, float *W, intptr_t *T, PLASMA_Complex32_t *Q, int *LDQ, int *INFO) |
| void | PLASMA_CHEGST (PLASMA_enum *itype, PLASMA_enum *uplo, int *N, PLASMA_Complex32_t *A, int *LDA, PLASMA_Complex32_t *B, int *LDB, int *INFO) |
| void | PLASMA_CHETRD (PLASMA_enum *jobz, PLASMA_enum *uplo, int *N, PLASMA_Complex32_t *A, int *LDA, float *D, float *E, intptr_t *T, PLASMA_Complex32_t *Q, int *LDQ, int *INFO) |
| void | PLASMA_CPOSV (PLASMA_enum *uplo, int *N, int *NRHS, PLASMA_Complex32_t *A, int *LDA, PLASMA_Complex32_t *B, int *LDB, int *INFO) |
| void | PLASMA_CPOTRF (PLASMA_enum *uplo, int *N, PLASMA_Complex32_t *A, int *LDA, int *INFO) |
| void | PLASMA_CPOTRI (PLASMA_enum *uplo, int *N, PLASMA_Complex32_t *A, int *LDA, int *INFO) |
| void | PLASMA_CPOTRS (PLASMA_enum *uplo, int *N, int *NRHS, PLASMA_Complex32_t *A, int *LDA, PLASMA_Complex32_t *B, int *LDB, int *INFO) |
| void | PLASMA_CTRSMPL (int *N, int *NRHS, PLASMA_Complex32_t *A, int *LDA, PLASMA_Complex32_t **LH, int **IPIVH, PLASMA_Complex32_t *B, int *LDB, int *INFO) |
| void | PLASMA_CUNGLQ (int *M, int *N, int *K, PLASMA_Complex32_t *A, int *LDA, PLASMA_Complex32_t **T, PLASMA_Complex32_t *B, int *LDB, int *INFO) |
| void | PLASMA_CUNGQR (int *M, int *N, int *K, PLASMA_Complex32_t *A, int *LDA, PLASMA_Complex32_t **T, PLASMA_Complex32_t *B, int *LDB, int *INFO) |
| void | PLASMA_CUNMLQ (PLASMA_enum *side, PLASMA_enum *trans, int *M, int *N, int *K, PLASMA_Complex32_t *A, int *LDA, PLASMA_Complex32_t **T, PLASMA_Complex32_t *B, int *LDB, int *INFO) |
| void | PLASMA_CUNMQR (PLASMA_enum *side, PLASMA_enum *trans, int *M, int *N, int *K, PLASMA_Complex32_t *A, int *LDA, PLASMA_Complex32_t **T, PLASMA_Complex32_t *B, int *LDB, int *INFO) |
| void | PLASMA_CTRSM (PLASMA_enum *side, PLASMA_enum *uplo, PLASMA_enum *transA, PLASMA_enum *diag, int *N, int *NRHS, PLASMA_Complex32_t *alpha, PLASMA_Complex32_t *A, int *LDA, PLASMA_Complex32_t *B, int *LDB, int *INFO) |
| void | PLASMA_CGEMM (PLASMA_enum *transA, PLASMA_enum *transB, int *M, int *N, int *K, PLASMA_Complex32_t *alpha, PLASMA_Complex32_t *A, int *LDA, PLASMA_Complex32_t *B, int *LDB, PLASMA_Complex32_t *beta, PLASMA_Complex32_t *C, int *LDC, int *INFO) |
| void | PLASMA_CSYMM (PLASMA_enum *side, PLASMA_enum *uplo, int *M, int *N, PLASMA_Complex32_t *alpha, PLASMA_Complex32_t *A, int *LDA, PLASMA_Complex32_t *B, int *LDB, PLASMA_Complex32_t *beta, PLASMA_Complex32_t *C, int *LDC, int *INFO) |
| void | PLASMA_CSYRK (PLASMA_enum *uplo, PLASMA_enum *trans, int *N, int *K, PLASMA_Complex32_t *alpha, PLASMA_Complex32_t *A, int *LDA, PLASMA_Complex32_t *beta, PLASMA_Complex32_t *C, int *LDC, int *INFO) |
| void | PLASMA_CHEMM (PLASMA_enum *side, PLASMA_enum *uplo, int *M, int *N, PLASMA_Complex32_t *alpha, PLASMA_Complex32_t *A, int *LDA, PLASMA_Complex32_t *B, int *LDB, PLASMA_Complex32_t *beta, PLASMA_Complex32_t *C, int *LDC, int *INFO) |
| void | PLASMA_CHERK (PLASMA_enum *uplo, PLASMA_enum *trans, int *N, int *K, PLASMA_Complex32_t *alpha, PLASMA_Complex32_t *A, int *LDA, float *beta, PLASMA_Complex32_t *C, int *LDC, int *INFO) |
| void | PLASMA_CGEBRD_TILE (PLASMA_enum *jobu, PLASMA_enum *jobvt, intptr_t *A, float *D, float *E, intptr_t *U, intptr_t *VT, intptr_t *T, int *INFO) |
| void | PLASMA_CGELQF_TILE (intptr_t *A, intptr_t *T, int *INFO) |
| void | PLASMA_CGELQS_TILE (intptr_t *A, intptr_t *B, intptr_t *T, int *INFO) |
| void | PLASMA_CGELS_TILE (PLASMA_enum *trans, intptr_t *A, intptr_t *B, intptr_t *T, int *INFO) |
| void | PLASMA_CGEQRF_TILE (intptr_t *A, intptr_t *T, int *INFO) |
| void | PLASMA_CGEQRS_TILE (intptr_t *A, intptr_t *B, intptr_t *T, int *INFO) |
| void | PLASMA_CGESV_TILE (intptr_t *A, int *IPIV, intptr_t *B, int *INFO) |
| void | PLASMA_CGESVD_TILE (PLASMA_enum *jobu, PLASMA_enum *jobvt, intptr_t *A, float *S, intptr_t *U, intptr_t *VT, intptr_t *T, int *INFO) |
| void | PLASMA_CGETRF_TILE (intptr_t *A, int *IPIV, int *INFO) |
| void | PLASMA_CGETRS_TILE (PLASMA_enum *trans, intptr_t *A, int *IPIV, intptr_t *B, int *INFO) |
| void | PLASMA_CGESV_INCPIV_TILE (intptr_t *A, intptr_t *L, int **IPIVH, intptr_t *B, int *INFO) |
| void | PLASMA_CGETRF_INCPIV_TILE (intptr_t *A, intptr_t *L, int **IPIVH, int *INFO) |
| void | PLASMA_CGETRS_INCPIV_TILE (intptr_t *A, intptr_t *L, int **IPIVH, intptr_t *B, int *INFO) |
| void | PLASMA_CHEEV_TILE (PLASMA_enum *jobz, PLASMA_enum *uplo, intptr_t *A, float *W, intptr_t *T, intptr_t *Q, int *INFO) |
| void | PLASMA_CHEGV_TILE (PLASMA_enum *itype, PLASMA_enum *jobz, PLASMA_enum *uplo, intptr_t *A, intptr_t *B, float *W, intptr_t *T, intptr_t *Q, int *INFO) |
| void | PLASMA_CHEGST_TILE (PLASMA_enum *itype, PLASMA_enum *uplo, intptr_t *A, intptr_t *B, int *INFO) |
| void | PLASMA_CHETRD_TILE (PLASMA_enum *jobz, PLASMA_enum *uplo, intptr_t *A, float *D, float *E, intptr_t *T, intptr_t *Q, int *INFO) |
| void | PLASMA_CPOSV_TILE (PLASMA_enum *uplo, intptr_t *A, intptr_t *B, int *INFO) |
| void | PLASMA_CPOTRF_TILE (PLASMA_enum *uplo, intptr_t *A, int *INFO) |
| void | PLASMA_CPOTRS_TILE (PLASMA_enum *uplo, intptr_t *A, intptr_t *B, int *INFO) |
| void | PLASMA_CTRSMPL_TILE (intptr_t *A, intptr_t *L, int **IPIVH, intptr_t *B, int *INFO) |
| void | PLASMA_CUNGLQ_TILE (intptr_t *A, intptr_t *T, intptr_t *B, int *INFO) |
| void | PLASMA_CUNGQR_TILE (intptr_t *A, intptr_t *T, intptr_t *B, int *INFO) |
| void | PLASMA_CUNMLQ_TILE (PLASMA_enum *side, PLASMA_enum *trans, intptr_t *A, intptr_t *T, intptr_t *B, int *INFO) |
| void | PLASMA_CUNMQR_TILE (PLASMA_enum *side, PLASMA_enum *trans, intptr_t *A, intptr_t *T, intptr_t *B, int *INFO) |
| void | PLASMA_CTRSM_TILE (PLASMA_enum *side, PLASMA_enum *uplo, PLASMA_enum *transA, PLASMA_enum *diag, PLASMA_Complex32_t *alpha, intptr_t *A, intptr_t *B, int *INFO) |
| void | PLASMA_CGEMM_TILE (PLASMA_enum *transA, PLASMA_enum *transB, int *alpha, intptr_t *A, intptr_t *B, int *beta, intptr_t *C, int *INFO) |
| void | PLASMA_CSYMM_TILE (PLASMA_enum *side, PLASMA_enum *uplo, PLASMA_Complex32_t *alpha, intptr_t *A, intptr_t *B, PLASMA_Complex32_t *beta, intptr_t *C, int *INFO) |
| void | PLASMA_CSYRK_TILE (PLASMA_enum *uplo, PLASMA_enum *trans, PLASMA_Complex32_t *alpha, intptr_t *A, PLASMA_Complex32_t *beta, intptr_t *C, int *INFO) |
| void | PLASMA_CHEMM_TILE (PLASMA_enum *side, PLASMA_enum *uplo, PLASMA_Complex32_t *alpha, intptr_t *A, intptr_t *B, PLASMA_Complex32_t *beta, intptr_t *C, int *INFO) |
| void | PLASMA_CHERK_TILE (PLASMA_enum *uplo, PLASMA_enum *trans, PLASMA_Complex32_t *alpha, intptr_t *A, float *beta, intptr_t *C, int *INFO) |
| void | PLASMA_ALLOC_WORKSPACE_CGEBRD (int *M, int *N, intptr_t **T, int *INFO) |
| void | PLASMA_ALLOC_WORKSPACE_CGELQF (int *M, int *N, PLASMA_Complex32_t **T, int *INFO) |
| void | PLASMA_ALLOC_WORKSPACE_CGELS (int *M, int *N, PLASMA_Complex32_t **T, int *INFO) |
| void | PLASMA_ALLOC_WORKSPACE_CGEQRF (int *M, int *N, PLASMA_Complex32_t **T, int *INFO) |
| void | PLASMA_ALLOC_WORKSPACE_CGESV_INCPIV (int *N, PLASMA_Complex32_t **L, int **IPIV, int *INFO) |
| void | PLASMA_ALLOC_WORKSPACE_CGESVD (int *M, int *N, intptr_t **T, int *INFO) |
| void | PLASMA_ALLOC_WORKSPACE_CGETRF_INCPIV (int *M, int *N, PLASMA_Complex32_t **L, int **IPIV, int *INFO) |
| void | PLASMA_ALLOC_WORKSPACE_CHEEV (int *M, int *N, intptr_t **T, int *INFO) |
| void | PLASMA_ALLOC_WORKSPACE_CHEGV (int *M, int *N, intptr_t **T, int *INFO) |
| void | PLASMA_ALLOC_WORKSPACE_CHETRD (int *M, int *N, intptr_t **T, int *INFO) |
| void | PLASMA_ALLOC_WORKSPACE_CGELQF_TILE (int *M, int *N, intptr_t **T, int *INFO) |
| void | PLASMA_ALLOC_WORKSPACE_CGELS_TILE (int *M, int *N, intptr_t **T, int *INFO) |
| void | PLASMA_ALLOC_WORKSPACE_CGEQRF_TILE (int *M, int *N, intptr_t **T, int *INFO) |
| void | PLASMA_ALLOC_WORKSPACE_CGESV_INCPIV_TILE (int *N, intptr_t **L, int **IPIV, int *INFO) |
| void | PLASMA_ALLOC_WORKSPACE_CGETRF_INCPIV_TILE (int *N, intptr_t **L, int **IPIV, int *INFO) |
| void | PLASMA_CLAPACK_TO_TILE (PLASMA_Complex32_t **Af77, int *LDA, intptr_t *A, int *INFO) |
| void | PLASMA_CTILE_TO_LAPACK (intptr_t *A, PLASMA_Complex32_t **Af77, int *LDA, int *INFO) |
PLASMA computational routines PLASMA is a software package provided by Univ. of Tennessee, Univ. of California Berkeley and Univ. of Colorado Denver
Definition in file plasma_cf77.c.
| #define COMPLEX |
Definition at line 18 of file plasma_cf77.c.
| #define PLASMA_ALLOC_WORKSPACE_CGEBRD PLASMA_WS_FNAME(cgehrd, CGEBRD) |
Definition at line 109 of file plasma_cf77.c.
| #define PLASMA_ALLOC_WORKSPACE_CGEEV PLASMA_WS_FNAME(cgeev, CGEEV ) |
Definition at line 110 of file plasma_cf77.c.
| #define PLASMA_ALLOC_WORKSPACE_CGEHRD PLASMA_WS_FNAME(cgehrd, CGEHRD) |
Definition at line 111 of file plasma_cf77.c.
| #define PLASMA_ALLOC_WORKSPACE_CGELQF PLASMA_WS_FNAME(cgelqf, CGELQF) |
Definition at line 112 of file plasma_cf77.c.
| #define PLASMA_ALLOC_WORKSPACE_CGELQF_TILE PLASMA_WST_FNAME(cgelqf, CGELQF ) |
Definition at line 125 of file plasma_cf77.c.
| #define PLASMA_ALLOC_WORKSPACE_CGELS PLASMA_WS_FNAME(cgels, CGELS ) |
Definition at line 113 of file plasma_cf77.c.
| #define PLASMA_ALLOC_WORKSPACE_CGELS_TILE PLASMA_WST_FNAME(cgels, CGELS ) |
Definition at line 126 of file plasma_cf77.c.
| #define PLASMA_ALLOC_WORKSPACE_CGEQRF PLASMA_WS_FNAME(cgeqrf, CGEQRF) |
Definition at line 114 of file plasma_cf77.c.
| #define PLASMA_ALLOC_WORKSPACE_CGEQRF_TILE PLASMA_WST_FNAME(cgeqrf, CGEQRF ) |
Definition at line 127 of file plasma_cf77.c.
| #define PLASMA_ALLOC_WORKSPACE_CGESV_INCPIV PLASMA_WS_FNAME(cgesv_incpiv, CGESV_INCPIV ) |
Definition at line 115 of file plasma_cf77.c.
| #define PLASMA_ALLOC_WORKSPACE_CGESV_INCPIV_TILE PLASMA_WST_FNAME(cgesv_incpiv, CGESV_INCPIV ) |
Definition at line 128 of file plasma_cf77.c.
| #define PLASMA_ALLOC_WORKSPACE_CGESVD PLASMA_WS_FNAME(cgesvd, CGESVD) |
Definition at line 117 of file plasma_cf77.c.
| #define PLASMA_ALLOC_WORKSPACE_CGETRF_INCPIV PLASMA_WS_FNAME(cgetrf_incpiv, CGETRF_INCPIV) |
Definition at line 116 of file plasma_cf77.c.
| #define PLASMA_ALLOC_WORKSPACE_CGETRF_INCPIV_TILE PLASMA_WST_FNAME(cgetrf_incpiv, CGETRF_INCPIV) |
Definition at line 129 of file plasma_cf77.c.
| #define PLASMA_ALLOC_WORKSPACE_CHEEV PLASMA_WS_FNAME(cheev, CHEEV ) |
Definition at line 118 of file plasma_cf77.c.
| #define PLASMA_ALLOC_WORKSPACE_CHEGV PLASMA_WS_FNAME(chegv, CHEGV ) |
Definition at line 119 of file plasma_cf77.c.
| #define PLASMA_ALLOC_WORKSPACE_CHETRD PLASMA_WS_FNAME(chetrd, CHETRD) |
Definition at line 120 of file plasma_cf77.c.
| #define PLASMA_CGEBRD PLASMA_FNAME(cgebrd, CGEBRD ) |
Definition at line 23 of file plasma_cf77.c.
| #define PLASMA_CGEBRD_TILE PLASMA_TILE_FNAME(cgebrd, CGEBRD ) |
Definition at line 66 of file plasma_cf77.c.
| #define PLASMA_CGEEV PLASMA_FNAME(cgeev, CGEEV ) |
Definition at line 24 of file plasma_cf77.c.
| #define PLASMA_CGEEV_TILE PLASMA_TILE_FNAME(cgeev, CGEEV ) |
Definition at line 67 of file plasma_cf77.c.
| #define PLASMA_CGEHRD PLASMA_FNAME(cgehrd, CGEHRD ) |
Definition at line 25 of file plasma_cf77.c.
| #define PLASMA_CGEHRD_TILE PLASMA_TILE_FNAME(cgehrd, CGEHRD ) |
Definition at line 68 of file plasma_cf77.c.
| #define PLASMA_CGELQF PLASMA_FNAME(cgelqf, CGELQF ) |
Definition at line 26 of file plasma_cf77.c.
| #define PLASMA_CGELQF_TILE PLASMA_TILE_FNAME(cgelqf, CGELQF ) |
Definition at line 69 of file plasma_cf77.c.
| #define PLASMA_CGELQS PLASMA_FNAME(cgelqs, CGELQS ) |
Definition at line 27 of file plasma_cf77.c.
| #define PLASMA_CGELQS_TILE PLASMA_TILE_FNAME(cgelqs, CGELQS ) |
Definition at line 70 of file plasma_cf77.c.
| #define PLASMA_CGELS PLASMA_FNAME(cgels, CGELS ) |
Definition at line 28 of file plasma_cf77.c.
| #define PLASMA_CGELS_TILE PLASMA_TILE_FNAME(cgels, CGELS ) |
Definition at line 71 of file plasma_cf77.c.
| #define PLASMA_CGEMM PLASMA_FNAME(cgemm, CGEMM ) |
Definition at line 55 of file plasma_cf77.c.
| #define PLASMA_CGEMM_TILE PLASMA_TILE_FNAME(cgemm, CGEMM ) |
Definition at line 98 of file plasma_cf77.c.
| #define PLASMA_CGEQRF PLASMA_FNAME(cgeqrf, CGEQRF ) |
Definition at line 29 of file plasma_cf77.c.
| #define PLASMA_CGEQRF_TILE PLASMA_TILE_FNAME(cgeqrf, CGEQRF ) |
Definition at line 72 of file plasma_cf77.c.
| #define PLASMA_CGEQRS PLASMA_FNAME(cgeqrs, CGEQRS ) |
Definition at line 30 of file plasma_cf77.c.
| #define PLASMA_CGEQRS_TILE PLASMA_TILE_FNAME(cgeqrs, CGEQRS ) |
Definition at line 73 of file plasma_cf77.c.
| #define PLASMA_CGESV PLASMA_FNAME(cgesv, CGESV ) |
Definition at line 31 of file plasma_cf77.c.
| #define PLASMA_CGESV_INCPIV PLASMA_FNAME(cgesv_incpiv, CGESV_INCPIV ) |
Definition at line 35 of file plasma_cf77.c.
| #define PLASMA_CGESV_INCPIV_TILE PLASMA_TILE_FNAME(cgesv_incpiv, CGESV_INCPIV ) |
Definition at line 78 of file plasma_cf77.c.
| #define PLASMA_CGESV_TILE PLASMA_TILE_FNAME(cgesv, CGESV ) |
Definition at line 74 of file plasma_cf77.c.
| #define PLASMA_CGESVD PLASMA_FNAME(cgesvd, CGESVD ) |
Definition at line 32 of file plasma_cf77.c.
| #define PLASMA_CGESVD_TILE PLASMA_TILE_FNAME(cgesvd, CGESVD ) |
Definition at line 75 of file plasma_cf77.c.
| #define PLASMA_CGETRF PLASMA_FNAME(cgetrf, CGETRF ) |
Definition at line 33 of file plasma_cf77.c.
| #define PLASMA_CGETRF_INCPIV PLASMA_FNAME(cgetrf_incpiv, CGETRF_INCPIV ) |
Definition at line 36 of file plasma_cf77.c.
| #define PLASMA_CGETRF_INCPIV_TILE PLASMA_TILE_FNAME(cgetrf_incpiv, CGETRF_INCPIV ) |
Definition at line 79 of file plasma_cf77.c.
| #define PLASMA_CGETRF_TILE PLASMA_TILE_FNAME(cgetrf, CGETRF ) |
Definition at line 76 of file plasma_cf77.c.
| #define PLASMA_CGETRS PLASMA_FNAME(cgetrs, CGETRS ) |
Definition at line 34 of file plasma_cf77.c.
| #define PLASMA_CGETRS_INCPIV PLASMA_FNAME(cgetrs_incpiv, CGETRS_INCPIV ) |
Definition at line 37 of file plasma_cf77.c.
| #define PLASMA_CGETRS_INCPIV_TILE PLASMA_TILE_FNAME(cgetrs_incpiv, CGETRS_INCPIV ) |
Definition at line 80 of file plasma_cf77.c.
| #define PLASMA_CGETRS_TILE PLASMA_TILE_FNAME(cgetrs, CGETRS ) |
Definition at line 77 of file plasma_cf77.c.
| #define PLASMA_CHEEV PLASMA_FNAME(cheev, CHEEV ) |
Definition at line 38 of file plasma_cf77.c.
| #define PLASMA_CHEEV_TILE PLASMA_TILE_FNAME(cheev, CHEEV ) |
Definition at line 81 of file plasma_cf77.c.
| #define PLASMA_CHEGST PLASMA_FNAME(chegst, CHEGST ) |
Definition at line 40 of file plasma_cf77.c.
| #define PLASMA_CHEGST_TILE PLASMA_TILE_FNAME(chegst, CHEGST ) |
Definition at line 83 of file plasma_cf77.c.
| #define PLASMA_CHEGV PLASMA_FNAME(chegv, CHEGV ) |
Definition at line 39 of file plasma_cf77.c.
| #define PLASMA_CHEGV_TILE PLASMA_TILE_FNAME(chegv, CHEGV ) |
Definition at line 82 of file plasma_cf77.c.
| #define PLASMA_CHEMM PLASMA_FNAME(chemm, CHEMM ) |
Definition at line 59 of file plasma_cf77.c.
| #define PLASMA_CHEMM_TILE PLASMA_TILE_FNAME(chemm, CHEMM ) |
Definition at line 102 of file plasma_cf77.c.
| #define PLASMA_CHERK PLASMA_FNAME(cherk, CHERK ) |
Definition at line 60 of file plasma_cf77.c.
| #define PLASMA_CHERK_TILE PLASMA_TILE_FNAME(cherk, CHERK ) |
Definition at line 103 of file plasma_cf77.c.
| #define PLASMA_CHETRD PLASMA_FNAME(chetrd, CHETRD ) |
Definition at line 41 of file plasma_cf77.c.
| #define PLASMA_CHETRD_TILE PLASMA_TILE_FNAME(chetrd, CHETRD ) |
Definition at line 84 of file plasma_cf77.c.
| #define PLASMA_CLAPACK_TO_TILE PLASMA_FNAME(clapack_to_tile, CLAPACK_TO_TILE) |
Definition at line 131 of file plasma_cf77.c.
| #define PLASMA_CPOSV PLASMA_FNAME(cposv, CPOSV ) |
Definition at line 42 of file plasma_cf77.c.
| #define PLASMA_CPOSV_TILE PLASMA_TILE_FNAME(cposv, CPOSV ) |
Definition at line 85 of file plasma_cf77.c.
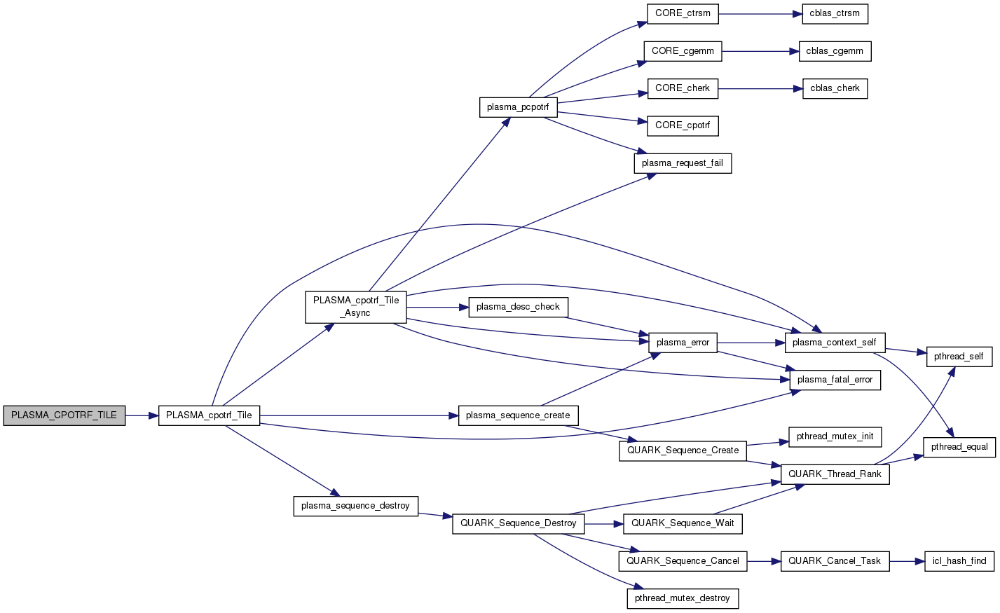
| #define PLASMA_CPOTRF PLASMA_FNAME(cpotrf, CPOTRF ) |
Definition at line 43 of file plasma_cf77.c.
| #define PLASMA_CPOTRF_TILE PLASMA_TILE_FNAME(cpotrf, CPOTRF ) |
Definition at line 86 of file plasma_cf77.c.
| #define PLASMA_CPOTRI PLASMA_FNAME(cpotri, CPOTRI ) |
Definition at line 44 of file plasma_cf77.c.
| #define PLASMA_CPOTRI_TILE PLASMA_TILE_FNAME(cpotri, CPOTRI ) |
Definition at line 87 of file plasma_cf77.c.
| #define PLASMA_CPOTRS PLASMA_FNAME(cpotrs, CPOTRS ) |
Definition at line 45 of file plasma_cf77.c.
| #define PLASMA_CPOTRS_TILE PLASMA_TILE_FNAME(cpotrs, CPOTRS ) |
Definition at line 88 of file plasma_cf77.c.
| #define PLASMA_CSYMM PLASMA_FNAME(csymm, CSYMM ) |
Definition at line 56 of file plasma_cf77.c.
| #define PLASMA_CSYMM_TILE PLASMA_TILE_FNAME(csymm, CSYMM ) |
Definition at line 99 of file plasma_cf77.c.
| #define PLASMA_CSYRK PLASMA_FNAME(csyrk, CSYRK ) |
Definition at line 57 of file plasma_cf77.c.
| #define PLASMA_CSYRK_TILE PLASMA_TILE_FNAME(csyrk, CSYRK ) |
Definition at line 100 of file plasma_cf77.c.
| #define PLASMA_CTILE_TO_LAPACK PLASMA_FNAME(ctile_to_lapack, CTILE_TO_LAPACK) |
Definition at line 132 of file plasma_cf77.c.
| #define PLASMA_CTRSM PLASMA_FNAME(ctrsm, CTRSM ) |
Definition at line 54 of file plasma_cf77.c.
| #define PLASMA_CTRSM_TILE PLASMA_TILE_FNAME(ctrsm, CTRSM ) |
Definition at line 89 of file plasma_cf77.c.
| #define PLASMA_CTRSMPL PLASMA_FNAME(ctrsmpl, CTRSMPL) |
Definition at line 46 of file plasma_cf77.c.
| #define PLASMA_CTRSMPL_TILE PLASMA_TILE_FNAME(ctrsmpl, CTRSMPL) |
Definition at line 90 of file plasma_cf77.c.
| #define PLASMA_CUNGBR PLASMA_FNAME(cungbr, CUNGBR ) |
Definition at line 47 of file plasma_cf77.c.
| #define PLASMA_CUNGBR_TILE PLASMA_TILE_FNAME(cungbr, CUNGBR ) |
Definition at line 91 of file plasma_cf77.c.
| #define PLASMA_CUNGHR PLASMA_FNAME(cunghr, CUNGHR ) |
Definition at line 48 of file plasma_cf77.c.
| #define PLASMA_CUNGHR_TILE PLASMA_TILE_FNAME(cunghr, CUNGHR ) |
Definition at line 92 of file plasma_cf77.c.
| #define PLASMA_CUNGLQ PLASMA_FNAME(cunglq, CUNGLQ ) |
Definition at line 49 of file plasma_cf77.c.
| #define PLASMA_CUNGLQ_TILE PLASMA_TILE_FNAME(cunglq, CUNGLQ ) |
Definition at line 93 of file plasma_cf77.c.
| #define PLASMA_CUNGQR PLASMA_FNAME(cungqr, CUNGQR ) |
Definition at line 50 of file plasma_cf77.c.
| #define PLASMA_CUNGQR_TILE PLASMA_TILE_FNAME(cungqr, CUNGQR ) |
Definition at line 94 of file plasma_cf77.c.
| #define PLASMA_CUNGTR PLASMA_FNAME(cungtr, CUNGTR ) |
Definition at line 51 of file plasma_cf77.c.
| #define PLASMA_CUNGTR_TILE PLASMA_TILE_FNAME(cungtr, CUNGTR ) |
Definition at line 95 of file plasma_cf77.c.
| #define PLASMA_CUNMLQ PLASMA_FNAME(cunmlq, CUNMLQ ) |
Definition at line 52 of file plasma_cf77.c.
| #define PLASMA_CUNMLQ_TILE PLASMA_TILE_FNAME(cunmlq, CUNMLQ ) |
Definition at line 96 of file plasma_cf77.c.
| #define PLASMA_CUNMQR PLASMA_FNAME(cunmqr, CUNMQR ) |
Definition at line 53 of file plasma_cf77.c.
| #define PLASMA_CUNMQR_TILE PLASMA_TILE_FNAME(cunmqr, CUNMQR ) |
Definition at line 97 of file plasma_cf77.c.
| void PLASMA_ALLOC_WORKSPACE_CGEBRD | ( | int * | M, |
| int * | N, | ||
| intptr_t ** | T, | ||
| int * | INFO | ||
| ) |
FORTRAN API - workspace allocation
Definition at line 340 of file plasma_cf77.c.
References PLASMA_Alloc_Workspace_cgebrd().

| void PLASMA_ALLOC_WORKSPACE_CGELQF | ( | int * | M, |
| int * | N, | ||
| PLASMA_Complex32_t ** | T, | ||
| int * | INFO | ||
| ) |
Definition at line 343 of file plasma_cf77.c.
References PLASMA_Alloc_Workspace_cgelqf().

| void PLASMA_ALLOC_WORKSPACE_CGELQF_TILE | ( | int * | M, |
| int * | N, | ||
| intptr_t ** | T, | ||
| int * | INFO | ||
| ) |
FORTRAN API - tiled workspace allocation
Definition at line 374 of file plasma_cf77.c.
References PLASMA_Alloc_Workspace_cgelqf_Tile().

| void PLASMA_ALLOC_WORKSPACE_CGELS | ( | int * | M, |
| int * | N, | ||
| PLASMA_Complex32_t ** | T, | ||
| int * | INFO | ||
| ) |
Definition at line 346 of file plasma_cf77.c.
References PLASMA_Alloc_Workspace_cgels().

| void PLASMA_ALLOC_WORKSPACE_CGELS_TILE | ( | int * | M, |
| int * | N, | ||
| intptr_t ** | T, | ||
| int * | INFO | ||
| ) |
Definition at line 377 of file plasma_cf77.c.
References PLASMA_Alloc_Workspace_cgels_Tile().

| void PLASMA_ALLOC_WORKSPACE_CGEQRF | ( | int * | M, |
| int * | N, | ||
| PLASMA_Complex32_t ** | T, | ||
| int * | INFO | ||
| ) |
Definition at line 349 of file plasma_cf77.c.
References PLASMA_Alloc_Workspace_cgeqrf().

| void PLASMA_ALLOC_WORKSPACE_CGEQRF_TILE | ( | int * | M, |
| int * | N, | ||
| intptr_t ** | T, | ||
| int * | INFO | ||
| ) |
Definition at line 380 of file plasma_cf77.c.
References PLASMA_Alloc_Workspace_cgeqrf_Tile().

| void PLASMA_ALLOC_WORKSPACE_CGESV_INCPIV | ( | int * | N, |
| PLASMA_Complex32_t ** | L, | ||
| int ** | IPIV, | ||
| int * | INFO | ||
| ) |
Definition at line 352 of file plasma_cf77.c.
References PLASMA_Alloc_Workspace_cgesv_incpiv().

| void PLASMA_ALLOC_WORKSPACE_CGESV_INCPIV_TILE | ( | int * | N, |
| intptr_t ** | L, | ||
| int ** | IPIV, | ||
| int * | INFO | ||
| ) |
Definition at line 383 of file plasma_cf77.c.
References PLASMA_Alloc_Workspace_cgesv_incpiv_Tile().

| void PLASMA_ALLOC_WORKSPACE_CGESVD | ( | int * | M, |
| int * | N, | ||
| intptr_t ** | T, | ||
| int * | INFO | ||
| ) |
Definition at line 355 of file plasma_cf77.c.
References PLASMA_Alloc_Workspace_cgesvd().

| void PLASMA_ALLOC_WORKSPACE_CGETRF_INCPIV | ( | int * | M, |
| int * | N, | ||
| PLASMA_Complex32_t ** | L, | ||
| int ** | IPIV, | ||
| int * | INFO | ||
| ) |
Definition at line 358 of file plasma_cf77.c.
References PLASMA_Alloc_Workspace_cgetrf_incpiv().

| void PLASMA_ALLOC_WORKSPACE_CGETRF_INCPIV_TILE | ( | int * | N, |
| intptr_t ** | L, | ||
| int ** | IPIV, | ||
| int * | INFO | ||
| ) |
Definition at line 386 of file plasma_cf77.c.
References PLASMA_Alloc_Workspace_cgetrf_incpiv_Tile().

| void PLASMA_ALLOC_WORKSPACE_CHEEV | ( | int * | M, |
| int * | N, | ||
| intptr_t ** | T, | ||
| int * | INFO | ||
| ) |
Definition at line 361 of file plasma_cf77.c.
References PLASMA_Alloc_Workspace_cheev().

| void PLASMA_ALLOC_WORKSPACE_CHEGV | ( | int * | M, |
| int * | N, | ||
| intptr_t ** | T, | ||
| int * | INFO | ||
| ) |
Definition at line 364 of file plasma_cf77.c.
References PLASMA_Alloc_Workspace_chegv().

| void PLASMA_ALLOC_WORKSPACE_CHETRD | ( | int * | M, |
| int * | N, | ||
| intptr_t ** | T, | ||
| int * | INFO | ||
| ) |
Definition at line 367 of file plasma_cf77.c.
References PLASMA_Alloc_Workspace_chetrd().

| void PLASMA_CGEBRD | ( | PLASMA_enum * | jobu, |
| PLASMA_enum * | jobvt, | ||
| int * | M, | ||
| int * | N, | ||
| PLASMA_Complex32_t * | A, | ||
| int * | LDA, | ||
| float * | D, | ||
| float * | E, | ||
| PLASMA_Complex32_t * | U, | ||
| int * | LDU, | ||
| PLASMA_Complex32_t * | VT, | ||
| int * | LDVT, | ||
| intptr_t * | descT, | ||
| int * | INFO | ||
| ) |
FORTRAN API - math functions (simple interface)
Definition at line 141 of file plasma_cf77.c.
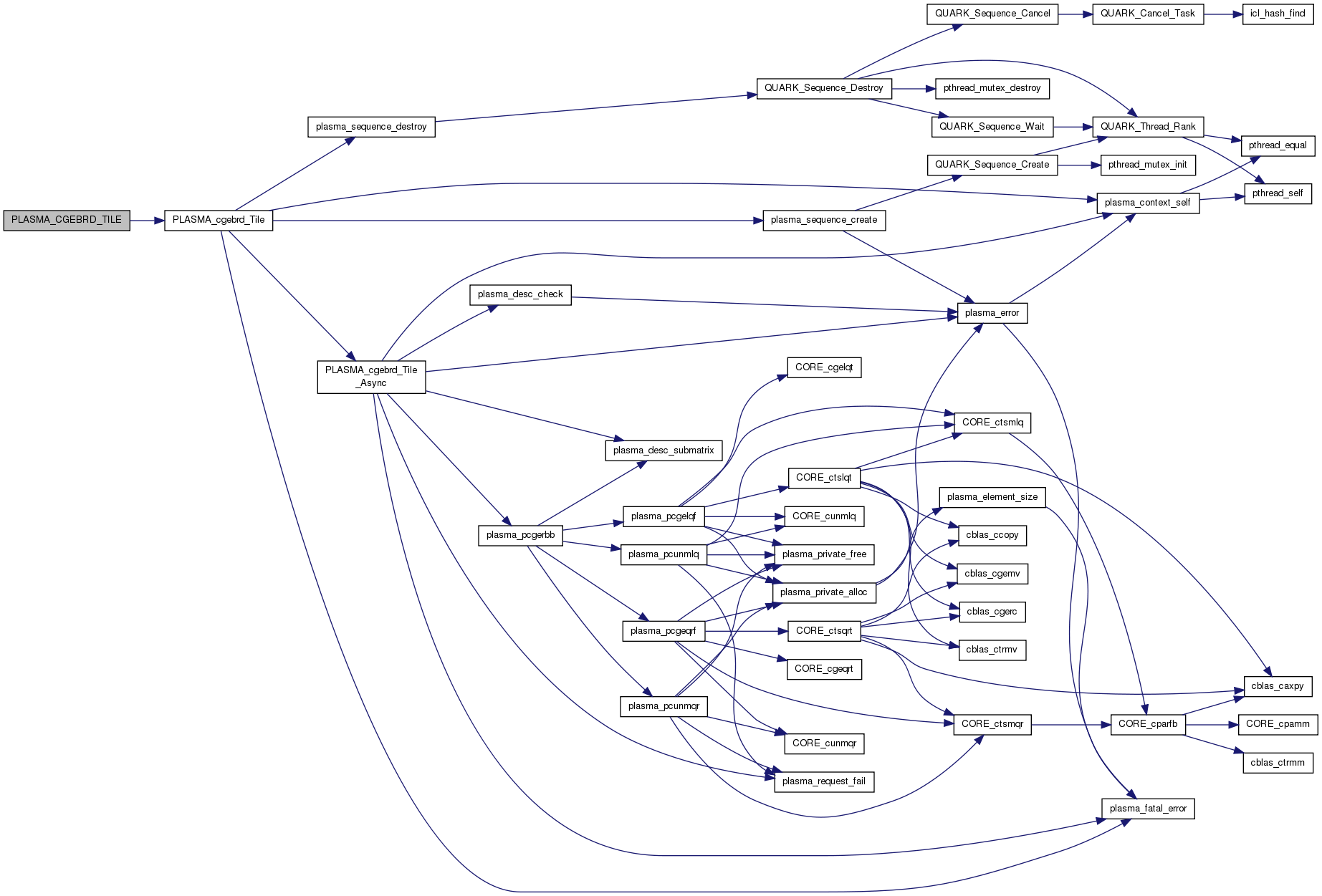
References PLASMA_cgebrd().

| void PLASMA_CGEBRD_TILE | ( | PLASMA_enum * | jobu, |
| PLASMA_enum * | jobvt, | ||
| intptr_t * | A, | ||
| float * | D, | ||
| float * | E, | ||
| intptr_t * | U, | ||
| intptr_t * | VT, | ||
| intptr_t * | T, | ||
| int * | INFO | ||
| ) |
FORTRAN API - math functions (native interface)
Definition at line 242 of file plasma_cf77.c.
References PLASMA_cgebrd_Tile().

| void PLASMA_CGELQF | ( | int * | M, |
| int * | N, | ||
| PLASMA_Complex32_t * | A, | ||
| int * | LDA, | ||
| PLASMA_Complex32_t ** | T, | ||
| int * | INFO | ||
| ) |
Definition at line 144 of file plasma_cf77.c.
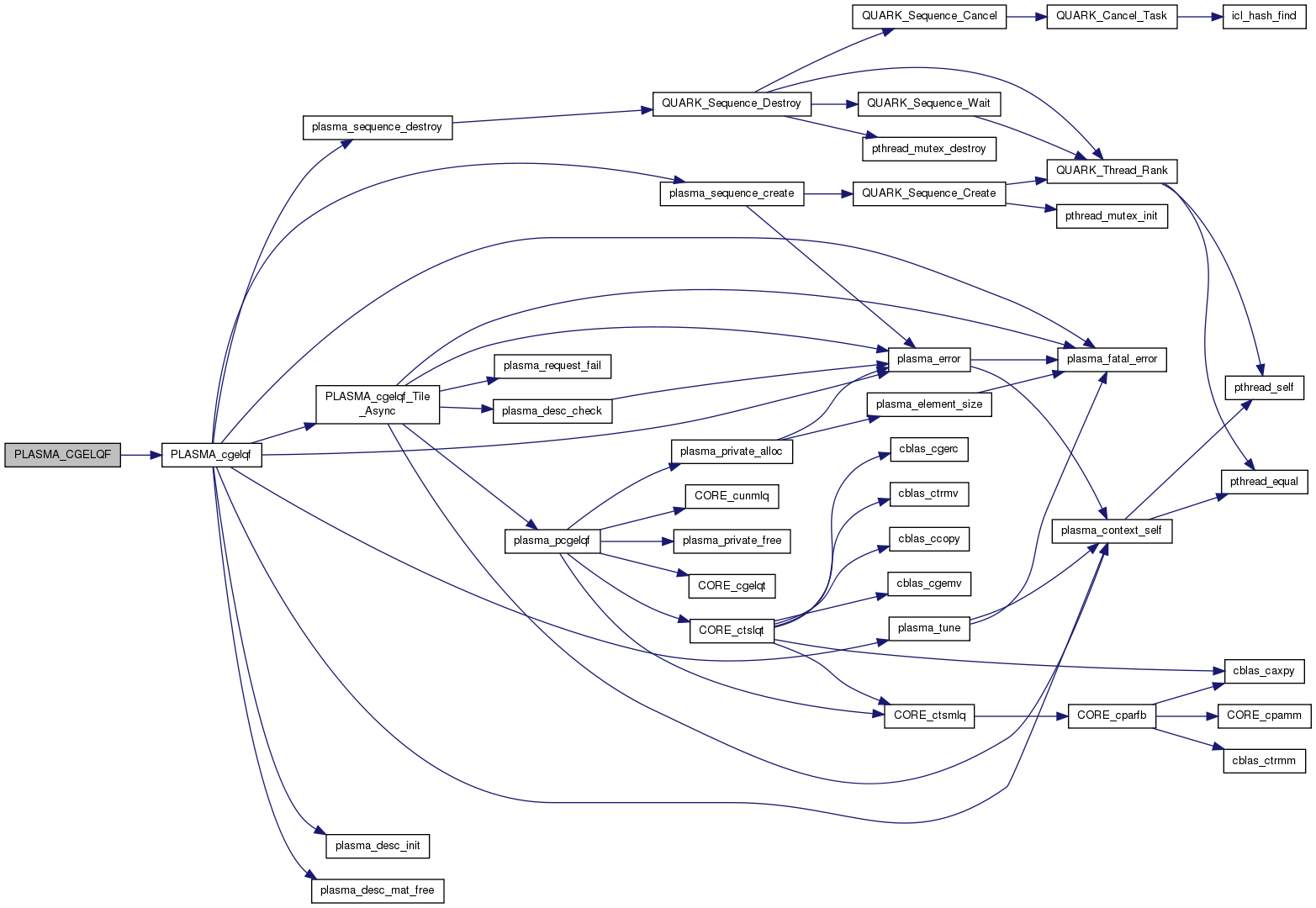
References PLASMA_cgelqf().

| void PLASMA_CGELQF_TILE | ( | intptr_t * | A, |
| intptr_t * | T, | ||
| int * | INFO | ||
| ) |
Definition at line 245 of file plasma_cf77.c.
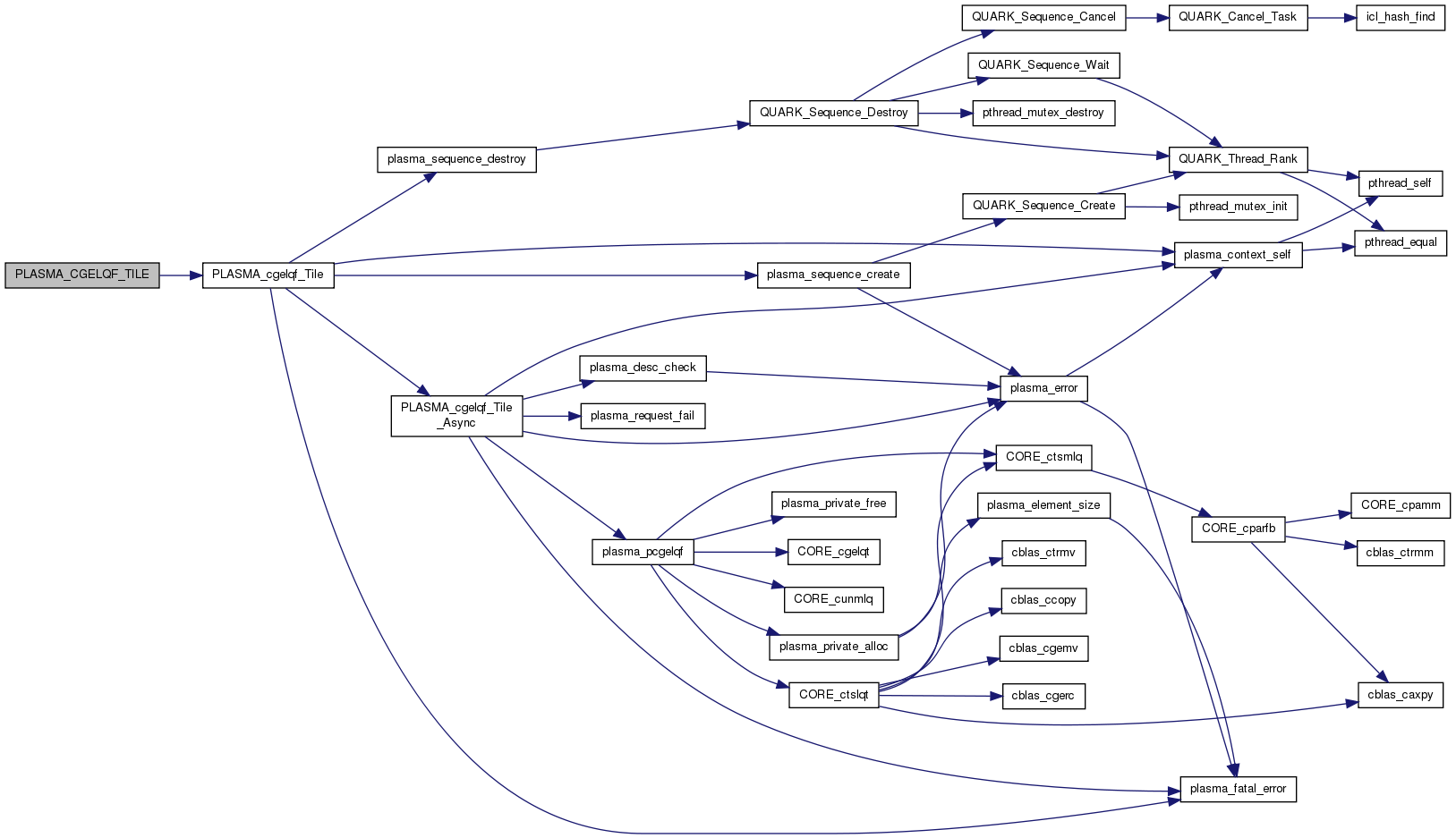
References PLASMA_cgelqf_Tile().

| void PLASMA_CGELQS | ( | int * | M, |
| int * | N, | ||
| int * | NRHS, | ||
| PLASMA_Complex32_t * | A, | ||
| int * | LDA, | ||
| PLASMA_Complex32_t ** | T, | ||
| PLASMA_Complex32_t * | B, | ||
| int * | LDB, | ||
| int * | INFO | ||
| ) |
Definition at line 147 of file plasma_cf77.c.
References PLASMA_cgelqs().

| void PLASMA_CGELQS_TILE | ( | intptr_t * | A, |
| intptr_t * | B, | ||
| intptr_t * | T, | ||
| int * | INFO | ||
| ) |
Definition at line 248 of file plasma_cf77.c.
References PLASMA_cgelqs_Tile().

| void PLASMA_CGELS | ( | PLASMA_enum * | trans, |
| int * | M, | ||
| int * | N, | ||
| int * | NRHS, | ||
| PLASMA_Complex32_t * | A, | ||
| int * | LDA, | ||
| PLASMA_Complex32_t ** | T, | ||
| PLASMA_Complex32_t * | B, | ||
| int * | LDB, | ||
| int * | INFO | ||
| ) |
Definition at line 150 of file plasma_cf77.c.
References PLASMA_cgels().

| void PLASMA_CGELS_TILE | ( | PLASMA_enum * | trans, |
| intptr_t * | A, | ||
| intptr_t * | B, | ||
| intptr_t * | T, | ||
| int * | INFO | ||
| ) |
Definition at line 251 of file plasma_cf77.c.
References PLASMA_cgels_Tile().

| void PLASMA_CGEMM | ( | PLASMA_enum * | transA, |
| PLASMA_enum * | transB, | ||
| int * | M, | ||
| int * | N, | ||
| int * | K, | ||
| PLASMA_Complex32_t * | alpha, | ||
| PLASMA_Complex32_t * | A, | ||
| int * | LDA, | ||
| PLASMA_Complex32_t * | B, | ||
| int * | LDB, | ||
| PLASMA_Complex32_t * | beta, | ||
| PLASMA_Complex32_t * | C, | ||
| int * | LDC, | ||
| int * | INFO | ||
| ) |
Definition at line 222 of file plasma_cf77.c.
References PLASMA_cgemm().

| void PLASMA_CGEMM_TILE | ( | PLASMA_enum * | transA, |
| PLASMA_enum * | transB, | ||
| int * | alpha, | ||
| intptr_t * | A, | ||
| intptr_t * | B, | ||
| int * | beta, | ||
| intptr_t * | C, | ||
| int * | INFO | ||
| ) |
Definition at line 320 of file plasma_cf77.c.
References PLASMA_cgemm_Tile().

| void PLASMA_CGEQRF | ( | int * | M, |
| int * | N, | ||
| PLASMA_Complex32_t * | A, | ||
| int * | LDA, | ||
| PLASMA_Complex32_t ** | T, | ||
| int * | INFO | ||
| ) |
Definition at line 153 of file plasma_cf77.c.
References PLASMA_cgeqrf().

| void PLASMA_CGEQRF_TILE | ( | intptr_t * | A, |
| intptr_t * | T, | ||
| int * | INFO | ||
| ) |
Definition at line 254 of file plasma_cf77.c.
References PLASMA_cgeqrf_Tile().

| void PLASMA_CGEQRS | ( | int * | M, |
| int * | N, | ||
| int * | NRHS, | ||
| PLASMA_Complex32_t * | A, | ||
| int * | LDA, | ||
| PLASMA_Complex32_t ** | T, | ||
| PLASMA_Complex32_t * | B, | ||
| int * | LDB, | ||
| int * | INFO | ||
| ) |
Definition at line 156 of file plasma_cf77.c.
References PLASMA_cgeqrs().

| void PLASMA_CGEQRS_TILE | ( | intptr_t * | A, |
| intptr_t * | B, | ||
| intptr_t * | T, | ||
| int * | INFO | ||
| ) |
Definition at line 257 of file plasma_cf77.c.
References PLASMA_cgeqrs_Tile().

| void PLASMA_CGESV | ( | int * | N, |
| int * | NRHS, | ||
| PLASMA_Complex32_t * | A, | ||
| int * | LDA, | ||
| int * | IPIV, | ||
| PLASMA_Complex32_t * | B, | ||
| int * | LDB, | ||
| int * | INFO | ||
| ) |
Definition at line 159 of file plasma_cf77.c.
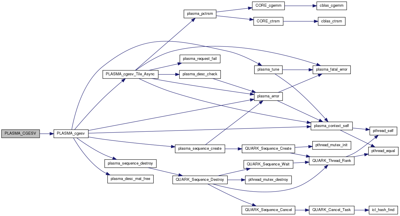
References PLASMA_cgesv().

| void PLASMA_CGESV_INCPIV | ( | int * | N, |
| int * | NRHS, | ||
| PLASMA_Complex32_t * | A, | ||
| int * | LDA, | ||
| PLASMA_Complex32_t ** | LH, | ||
| int ** | IPIVH, | ||
| PLASMA_Complex32_t * | B, | ||
| int * | LDB, | ||
| int * | INFO | ||
| ) |
Definition at line 171 of file plasma_cf77.c.
References PLASMA_cgesv_incpiv().

| void PLASMA_CGESV_INCPIV_TILE | ( | intptr_t * | A, |
| intptr_t * | L, | ||
| int ** | IPIVH, | ||
| intptr_t * | B, | ||
| int * | INFO | ||
| ) |
Definition at line 272 of file plasma_cf77.c.
References PLASMA_cgesv_incpiv_Tile().

| void PLASMA_CGESV_TILE | ( | intptr_t * | A, |
| int * | IPIV, | ||
| intptr_t * | B, | ||
| int * | INFO | ||
| ) |
Definition at line 260 of file plasma_cf77.c.
References PLASMA_cgesv_Tile().

| void PLASMA_CGESVD | ( | PLASMA_enum * | jobu, |
| PLASMA_enum * | jobvt, | ||
| int * | M, | ||
| int * | N, | ||
| PLASMA_Complex32_t * | A, | ||
| int * | LDA, | ||
| float * | S, | ||
| PLASMA_Complex32_t * | U, | ||
| int * | LDU, | ||
| PLASMA_Complex32_t * | VT, | ||
| int * | LDVT, | ||
| intptr_t * | T, | ||
| int * | INFO | ||
| ) |
Definition at line 162 of file plasma_cf77.c.
References PLASMA_cgesvd().

| void PLASMA_CGESVD_TILE | ( | PLASMA_enum * | jobu, |
| PLASMA_enum * | jobvt, | ||
| intptr_t * | A, | ||
| float * | S, | ||
| intptr_t * | U, | ||
| intptr_t * | VT, | ||
| intptr_t * | T, | ||
| int * | INFO | ||
| ) |
Definition at line 263 of file plasma_cf77.c.
References PLASMA_cgesvd_Tile().

| void PLASMA_CGETRF | ( | int * | M, |
| int * | N, | ||
| PLASMA_Complex32_t * | A, | ||
| int * | LDA, | ||
| int * | IPIV, | ||
| int * | INFO | ||
| ) |
Definition at line 165 of file plasma_cf77.c.
References PLASMA_cgetrf().

| void PLASMA_CGETRF_INCPIV | ( | int * | M, |
| int * | N, | ||
| PLASMA_Complex32_t * | A, | ||
| int * | LDA, | ||
| PLASMA_Complex32_t ** | LH, | ||
| int ** | IPIVH, | ||
| int * | INFO | ||
| ) |
Definition at line 174 of file plasma_cf77.c.
References PLASMA_cgetrf_incpiv().

| void PLASMA_CGETRF_INCPIV_TILE | ( | intptr_t * | A, |
| intptr_t * | L, | ||
| int ** | IPIVH, | ||
| int * | INFO | ||
| ) |
Definition at line 275 of file plasma_cf77.c.
References PLASMA_cgetrf_incpiv_Tile().

| void PLASMA_CGETRF_TILE | ( | intptr_t * | A, |
| int * | IPIV, | ||
| int * | INFO | ||
| ) |
Definition at line 266 of file plasma_cf77.c.
References PLASMA_cgetrf_Tile().

| void PLASMA_CGETRS | ( | PLASMA_enum * | trans, |
| int * | N, | ||
| int * | NRHS, | ||
| PLASMA_Complex32_t * | A, | ||
| int * | LDA, | ||
| int * | IPIV, | ||
| PLASMA_Complex32_t * | B, | ||
| int * | LDB, | ||
| int * | INFO | ||
| ) |
| void PLASMA_CGETRS_INCPIV | ( | PLASMA_enum * | uplo, |
| int * | N, | ||
| int * | NRHS, | ||
| PLASMA_Complex32_t * | A, | ||
| int * | LDA, | ||
| PLASMA_Complex32_t ** | LH, | ||
| int ** | IPIVH, | ||
| PLASMA_Complex32_t * | B, | ||
| int * | LDB, | ||
| int * | INFO | ||
| ) |
Definition at line 177 of file plasma_cf77.c.
References PLASMA_cgetrs_incpiv().

| void PLASMA_CGETRS_INCPIV_TILE | ( | intptr_t * | A, |
| intptr_t * | L, | ||
| int ** | IPIVH, | ||
| intptr_t * | B, | ||
| int * | INFO | ||
| ) |
Definition at line 278 of file plasma_cf77.c.
References PLASMA_cgetrs_incpiv_Tile().

| void PLASMA_CGETRS_TILE | ( | PLASMA_enum * | trans, |
| intptr_t * | A, | ||
| int * | IPIV, | ||
| intptr_t * | B, | ||
| int * | INFO | ||
| ) |
Definition at line 269 of file plasma_cf77.c.
References PLASMA_cgetrs_Tile().

| void PLASMA_CHEEV | ( | PLASMA_enum * | jobz, |
| PLASMA_enum * | uplo, | ||
| int * | N, | ||
| PLASMA_Complex32_t * | A, | ||
| int * | LDA, | ||
| float * | W, | ||
| intptr_t * | T, | ||
| PLASMA_Complex32_t * | Q, | ||
| int * | LDQ, | ||
| int * | INFO | ||
| ) |
Definition at line 180 of file plasma_cf77.c.
References PLASMA_cheev().

| void PLASMA_CHEEV_TILE | ( | PLASMA_enum * | jobz, |
| PLASMA_enum * | uplo, | ||
| intptr_t * | A, | ||
| float * | W, | ||
| intptr_t * | T, | ||
| intptr_t * | Q, | ||
| int * | INFO | ||
| ) |
Definition at line 281 of file plasma_cf77.c.
References PLASMA_cheev_Tile().

| void PLASMA_CHEGST | ( | PLASMA_enum * | itype, |
| PLASMA_enum * | uplo, | ||
| int * | N, | ||
| PLASMA_Complex32_t * | A, | ||
| int * | LDA, | ||
| PLASMA_Complex32_t * | B, | ||
| int * | LDB, | ||
| int * | INFO | ||
| ) |
Definition at line 186 of file plasma_cf77.c.
References PLASMA_chegst().

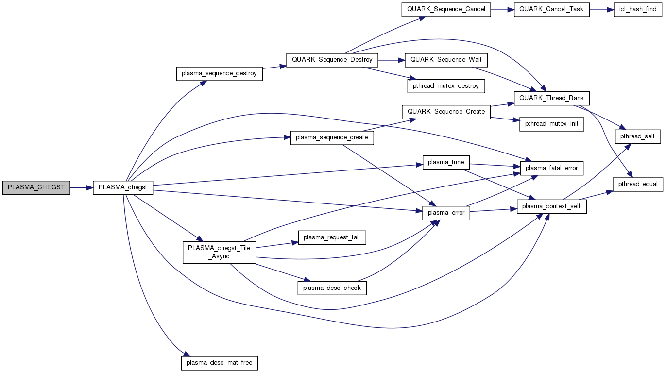
| void PLASMA_CHEGST_TILE | ( | PLASMA_enum * | itype, |
| PLASMA_enum * | uplo, | ||
| intptr_t * | A, | ||
| intptr_t * | B, | ||
| int * | INFO | ||
| ) |
Definition at line 287 of file plasma_cf77.c.
References PLASMA_chegst_Tile().

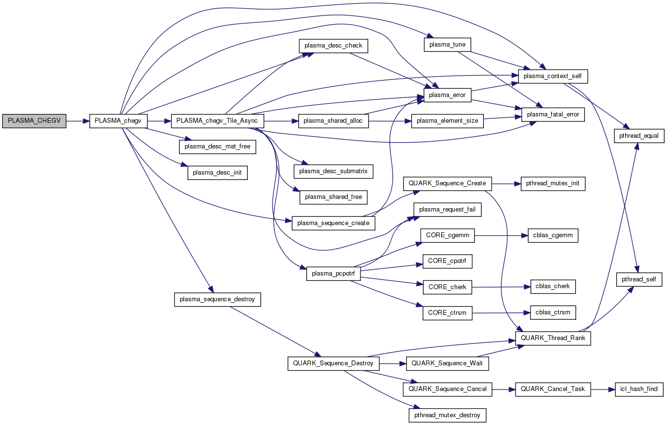
| void PLASMA_CHEGV | ( | PLASMA_enum * | itype, |
| PLASMA_enum * | jobz, | ||
| PLASMA_enum * | uplo, | ||
| int * | N, | ||
| PLASMA_Complex32_t * | A, | ||
| int * | LDA, | ||
| PLASMA_Complex32_t * | B, | ||
| int * | LDB, | ||
| float * | W, | ||
| intptr_t * | T, | ||
| PLASMA_Complex32_t * | Q, | ||
| int * | LDQ, | ||
| int * | INFO | ||
| ) |
Definition at line 183 of file plasma_cf77.c.
References PLASMA_chegv().

| void PLASMA_CHEGV_TILE | ( | PLASMA_enum * | itype, |
| PLASMA_enum * | jobz, | ||
| PLASMA_enum * | uplo, | ||
| intptr_t * | A, | ||
| intptr_t * | B, | ||
| float * | W, | ||
| intptr_t * | T, | ||
| intptr_t * | Q, | ||
| int * | INFO | ||
| ) |
Definition at line 284 of file plasma_cf77.c.
References PLASMA_chegv_Tile().

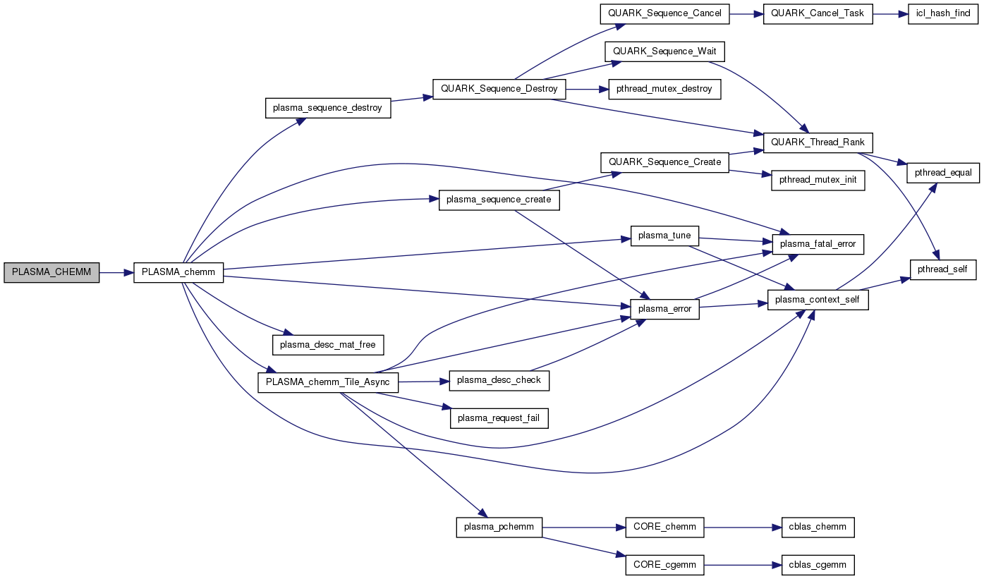
| void PLASMA_CHEMM | ( | PLASMA_enum * | side, |
| PLASMA_enum * | uplo, | ||
| int * | M, | ||
| int * | N, | ||
| PLASMA_Complex32_t * | alpha, | ||
| PLASMA_Complex32_t * | A, | ||
| int * | LDA, | ||
| PLASMA_Complex32_t * | B, | ||
| int * | LDB, | ||
| PLASMA_Complex32_t * | beta, | ||
| PLASMA_Complex32_t * | C, | ||
| int * | LDC, | ||
| int * | INFO | ||
| ) |
Definition at line 232 of file plasma_cf77.c.
References PLASMA_chemm().

| void PLASMA_CHEMM_TILE | ( | PLASMA_enum * | side, |
| PLASMA_enum * | uplo, | ||
| PLASMA_Complex32_t * | alpha, | ||
| intptr_t * | A, | ||
| intptr_t * | B, | ||
| PLASMA_Complex32_t * | beta, | ||
| intptr_t * | C, | ||
| int * | INFO | ||
| ) |
Definition at line 330 of file plasma_cf77.c.
References PLASMA_chemm_Tile().

| void PLASMA_CHERK | ( | PLASMA_enum * | uplo, |
| PLASMA_enum * | trans, | ||
| int * | N, | ||
| int * | K, | ||
| PLASMA_Complex32_t * | alpha, | ||
| PLASMA_Complex32_t * | A, | ||
| int * | LDA, | ||
| float * | beta, | ||
| PLASMA_Complex32_t * | C, | ||
| int * | LDC, | ||
| int * | INFO | ||
| ) |
Definition at line 235 of file plasma_cf77.c.
References PLASMA_cherk().

| void PLASMA_CHERK_TILE | ( | PLASMA_enum * | uplo, |
| PLASMA_enum * | trans, | ||
| PLASMA_Complex32_t * | alpha, | ||
| intptr_t * | A, | ||
| float * | beta, | ||
| intptr_t * | C, | ||
| int * | INFO | ||
| ) |
Definition at line 333 of file plasma_cf77.c.
References PLASMA_cherk_Tile().

| void PLASMA_CHETRD | ( | PLASMA_enum * | jobz, |
| PLASMA_enum * | uplo, | ||
| int * | N, | ||
| PLASMA_Complex32_t * | A, | ||
| int * | LDA, | ||
| float * | D, | ||
| float * | E, | ||
| intptr_t * | T, | ||
| PLASMA_Complex32_t * | Q, | ||
| int * | LDQ, | ||
| int * | INFO | ||
| ) |
Definition at line 189 of file plasma_cf77.c.
References PLASMA_chetrd().

| void PLASMA_CHETRD_TILE | ( | PLASMA_enum * | jobz, |
| PLASMA_enum * | uplo, | ||
| intptr_t * | A, | ||
| float * | D, | ||
| float * | E, | ||
| intptr_t * | T, | ||
| intptr_t * | Q, | ||
| int * | INFO | ||
| ) |
Definition at line 290 of file plasma_cf77.c.
References PLASMA_chetrd_Tile().

| void PLASMA_CLAPACK_TO_TILE | ( | PLASMA_Complex32_t ** | Af77, |
| int * | LDA, | ||
| intptr_t * | A, | ||
| int * | INFO | ||
| ) |
FORTRAN API - conversion from LAPACK F77 matrix layout to tile layout
Definition at line 392 of file plasma_cf77.c.
References PLASMA_cLapack_to_Tile().

| void PLASMA_CPOSV | ( | PLASMA_enum * | uplo, |
| int * | N, | ||
| int * | NRHS, | ||
| PLASMA_Complex32_t * | A, | ||
| int * | LDA, | ||
| PLASMA_Complex32_t * | B, | ||
| int * | LDB, | ||
| int * | INFO | ||
| ) |
Definition at line 192 of file plasma_cf77.c.
References PLASMA_cposv().

| void PLASMA_CPOSV_TILE | ( | PLASMA_enum * | uplo, |
| intptr_t * | A, | ||
| intptr_t * | B, | ||
| int * | INFO | ||
| ) |
Definition at line 293 of file plasma_cf77.c.
References PLASMA_cposv_Tile().

| void PLASMA_CPOTRF | ( | PLASMA_enum * | uplo, |
| int * | N, | ||
| PLASMA_Complex32_t * | A, | ||
| int * | LDA, | ||
| int * | INFO | ||
| ) |
Definition at line 195 of file plasma_cf77.c.
References PLASMA_cpotrf().

| void PLASMA_CPOTRF_TILE | ( | PLASMA_enum * | uplo, |
| intptr_t * | A, | ||
| int * | INFO | ||
| ) |
Definition at line 296 of file plasma_cf77.c.
References PLASMA_cpotrf_Tile().

| void PLASMA_CPOTRI | ( | PLASMA_enum * | uplo, |
| int * | N, | ||
| PLASMA_Complex32_t * | A, | ||
| int * | LDA, | ||
| int * | INFO | ||
| ) |
Definition at line 198 of file plasma_cf77.c.
References PLASMA_cpotri().

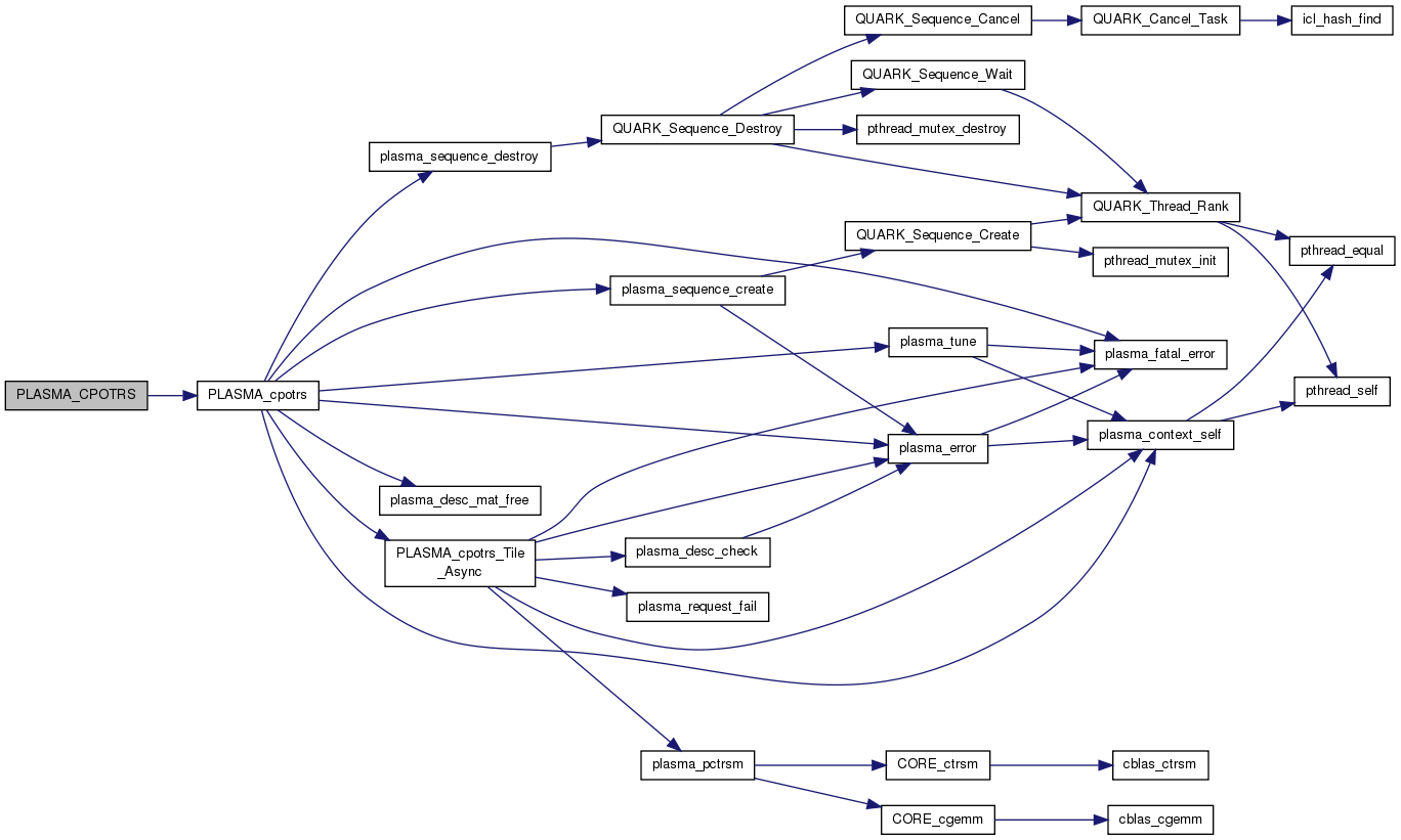
| void PLASMA_CPOTRS | ( | PLASMA_enum * | uplo, |
| int * | N, | ||
| int * | NRHS, | ||
| PLASMA_Complex32_t * | A, | ||
| int * | LDA, | ||
| PLASMA_Complex32_t * | B, | ||
| int * | LDB, | ||
| int * | INFO | ||
| ) |
Definition at line 201 of file plasma_cf77.c.
References PLASMA_cpotrs().

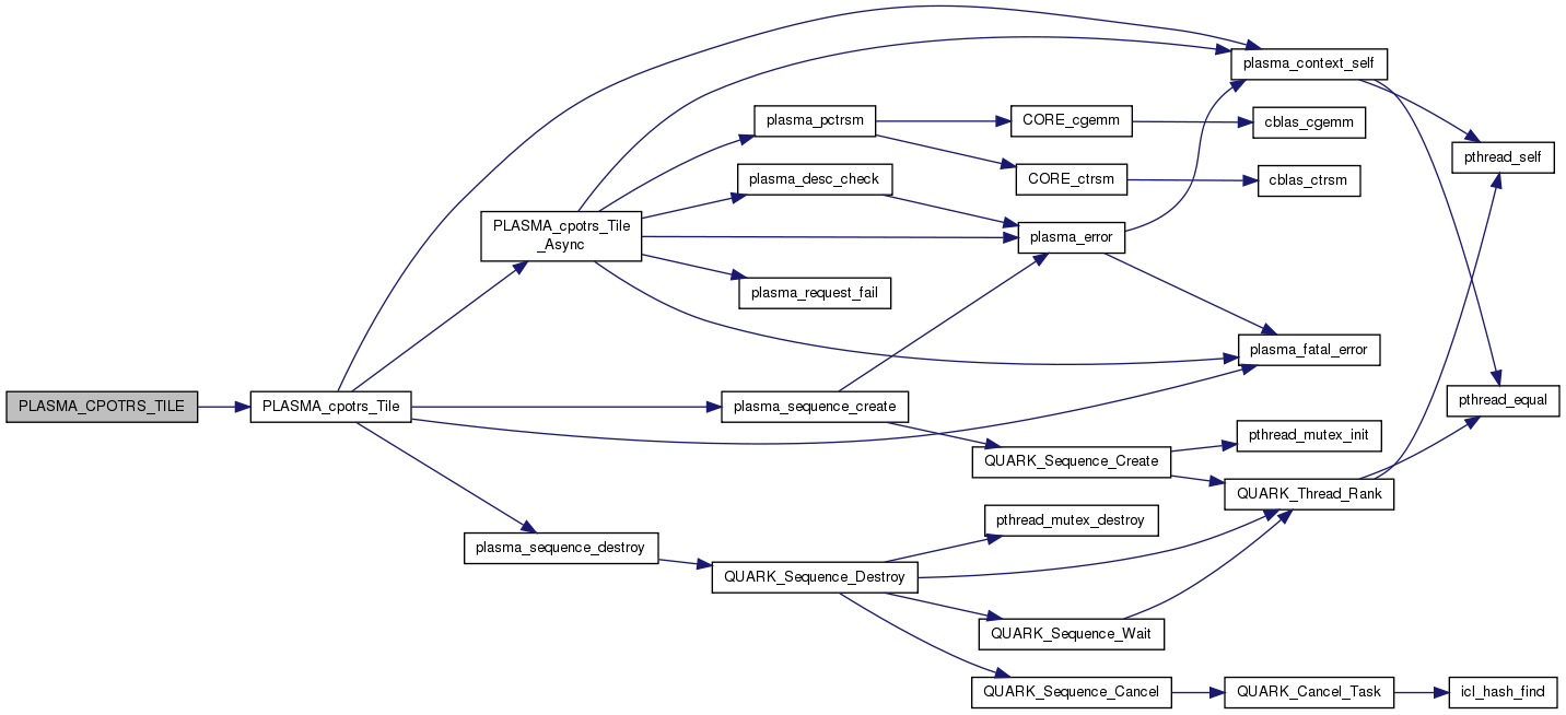
| void PLASMA_CPOTRS_TILE | ( | PLASMA_enum * | uplo, |
| intptr_t * | A, | ||
| intptr_t * | B, | ||
| int * | INFO | ||
| ) |
Definition at line 299 of file plasma_cf77.c.
References PLASMA_cpotrs_Tile().

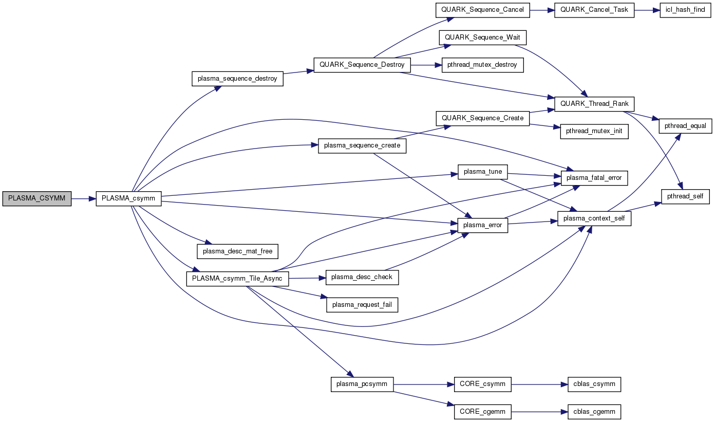
| void PLASMA_CSYMM | ( | PLASMA_enum * | side, |
| PLASMA_enum * | uplo, | ||
| int * | M, | ||
| int * | N, | ||
| PLASMA_Complex32_t * | alpha, | ||
| PLASMA_Complex32_t * | A, | ||
| int * | LDA, | ||
| PLASMA_Complex32_t * | B, | ||
| int * | LDB, | ||
| PLASMA_Complex32_t * | beta, | ||
| PLASMA_Complex32_t * | C, | ||
| int * | LDC, | ||
| int * | INFO | ||
| ) |
Definition at line 225 of file plasma_cf77.c.
References PLASMA_csymm().

| void PLASMA_CSYMM_TILE | ( | PLASMA_enum * | side, |
| PLASMA_enum * | uplo, | ||
| PLASMA_Complex32_t * | alpha, | ||
| intptr_t * | A, | ||
| intptr_t * | B, | ||
| PLASMA_Complex32_t * | beta, | ||
| intptr_t * | C, | ||
| int * | INFO | ||
| ) |
Definition at line 323 of file plasma_cf77.c.
References PLASMA_csymm_Tile().

| void PLASMA_CSYRK | ( | PLASMA_enum * | uplo, |
| PLASMA_enum * | trans, | ||
| int * | N, | ||
| int * | K, | ||
| PLASMA_Complex32_t * | alpha, | ||
| PLASMA_Complex32_t * | A, | ||
| int * | LDA, | ||
| PLASMA_Complex32_t * | beta, | ||
| PLASMA_Complex32_t * | C, | ||
| int * | LDC, | ||
| int * | INFO | ||
| ) |
Definition at line 228 of file plasma_cf77.c.
References PLASMA_csyrk().

| void PLASMA_CSYRK_TILE | ( | PLASMA_enum * | uplo, |
| PLASMA_enum * | trans, | ||
| PLASMA_Complex32_t * | alpha, | ||
| intptr_t * | A, | ||
| PLASMA_Complex32_t * | beta, | ||
| intptr_t * | C, | ||
| int * | INFO | ||
| ) |
Definition at line 326 of file plasma_cf77.c.
References PLASMA_csyrk_Tile().

| void PLASMA_CTILE_TO_LAPACK | ( | intptr_t * | A, |
| PLASMA_Complex32_t ** | Af77, | ||
| int * | LDA, | ||
| int * | INFO | ||
| ) |
Definition at line 395 of file plasma_cf77.c.
References PLASMA_cTile_to_Lapack().

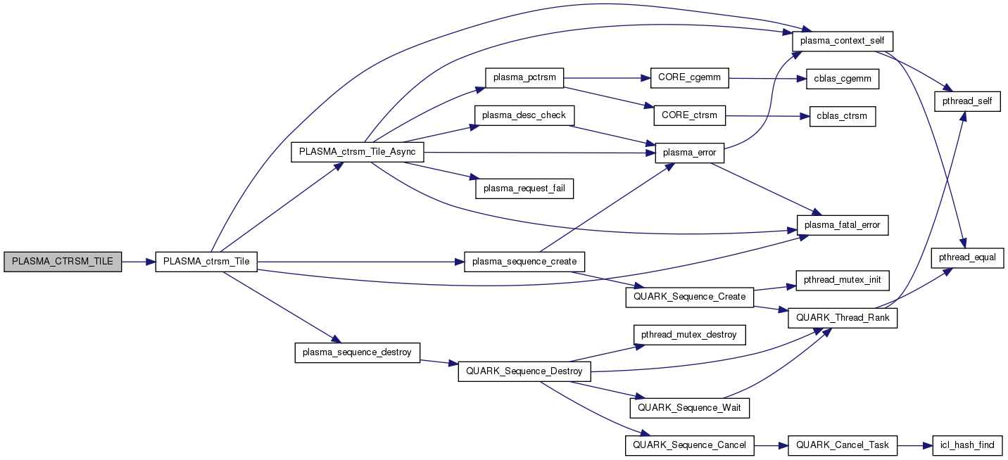
| void PLASMA_CTRSM | ( | PLASMA_enum * | side, |
| PLASMA_enum * | uplo, | ||
| PLASMA_enum * | transA, | ||
| PLASMA_enum * | diag, | ||
| int * | N, | ||
| int * | NRHS, | ||
| PLASMA_Complex32_t * | alpha, | ||
| PLASMA_Complex32_t * | A, | ||
| int * | LDA, | ||
| PLASMA_Complex32_t * | B, | ||
| int * | LDB, | ||
| int * | INFO | ||
| ) |
Definition at line 219 of file plasma_cf77.c.
References PLASMA_ctrsm().

| void PLASMA_CTRSM_TILE | ( | PLASMA_enum * | side, |
| PLASMA_enum * | uplo, | ||
| PLASMA_enum * | transA, | ||
| PLASMA_enum * | diag, | ||
| PLASMA_Complex32_t * | alpha, | ||
| intptr_t * | A, | ||
| intptr_t * | B, | ||
| int * | INFO | ||
| ) |
Definition at line 317 of file plasma_cf77.c.
References PLASMA_ctrsm_Tile().

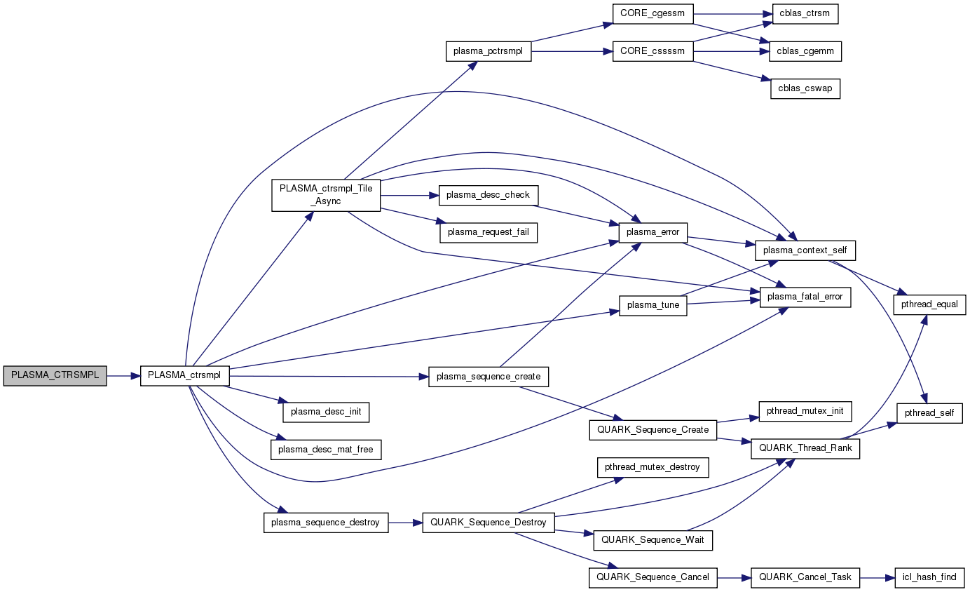
| void PLASMA_CTRSMPL | ( | int * | N, |
| int * | NRHS, | ||
| PLASMA_Complex32_t * | A, | ||
| int * | LDA, | ||
| PLASMA_Complex32_t ** | LH, | ||
| int ** | IPIVH, | ||
| PLASMA_Complex32_t * | B, | ||
| int * | LDB, | ||
| int * | INFO | ||
| ) |
Definition at line 204 of file plasma_cf77.c.
References PLASMA_ctrsmpl().

| void PLASMA_CTRSMPL_TILE | ( | intptr_t * | A, |
| intptr_t * | L, | ||
| int ** | IPIVH, | ||
| intptr_t * | B, | ||
| int * | INFO | ||
| ) |
Definition at line 302 of file plasma_cf77.c.
References PLASMA_ctrsmpl_Tile().

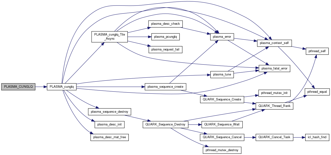
| void PLASMA_CUNGLQ | ( | int * | M, |
| int * | N, | ||
| int * | K, | ||
| PLASMA_Complex32_t * | A, | ||
| int * | LDA, | ||
| PLASMA_Complex32_t ** | T, | ||
| PLASMA_Complex32_t * | B, | ||
| int * | LDB, | ||
| int * | INFO | ||
| ) |
Definition at line 207 of file plasma_cf77.c.
References PLASMA_cunglq().

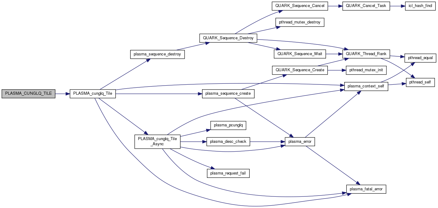
| void PLASMA_CUNGLQ_TILE | ( | intptr_t * | A, |
| intptr_t * | T, | ||
| intptr_t * | B, | ||
| int * | INFO | ||
| ) |
Definition at line 305 of file plasma_cf77.c.
References PLASMA_cunglq_Tile().

| void PLASMA_CUNGQR | ( | int * | M, |
| int * | N, | ||
| int * | K, | ||
| PLASMA_Complex32_t * | A, | ||
| int * | LDA, | ||
| PLASMA_Complex32_t ** | T, | ||
| PLASMA_Complex32_t * | B, | ||
| int * | LDB, | ||
| int * | INFO | ||
| ) |
Definition at line 210 of file plasma_cf77.c.
References PLASMA_cungqr().

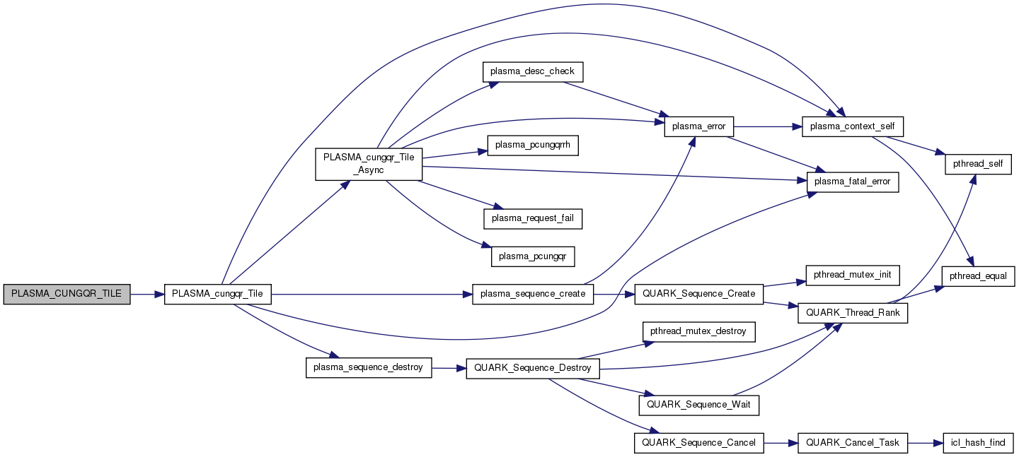
| void PLASMA_CUNGQR_TILE | ( | intptr_t * | A, |
| intptr_t * | T, | ||
| intptr_t * | B, | ||
| int * | INFO | ||
| ) |
Definition at line 308 of file plasma_cf77.c.
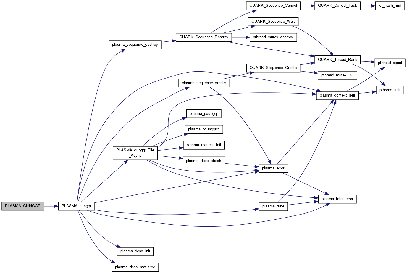
References PLASMA_cungqr_Tile().

| void PLASMA_CUNMLQ | ( | PLASMA_enum * | side, |
| PLASMA_enum * | trans, | ||
| int * | M, | ||
| int * | N, | ||
| int * | K, | ||
| PLASMA_Complex32_t * | A, | ||
| int * | LDA, | ||
| PLASMA_Complex32_t ** | T, | ||
| PLASMA_Complex32_t * | B, | ||
| int * | LDB, | ||
| int * | INFO | ||
| ) |
Definition at line 213 of file plasma_cf77.c.
References PLASMA_cunmlq().

| void PLASMA_CUNMLQ_TILE | ( | PLASMA_enum * | side, |
| PLASMA_enum * | trans, | ||
| intptr_t * | A, | ||
| intptr_t * | T, | ||
| intptr_t * | B, | ||
| int * | INFO | ||
| ) |
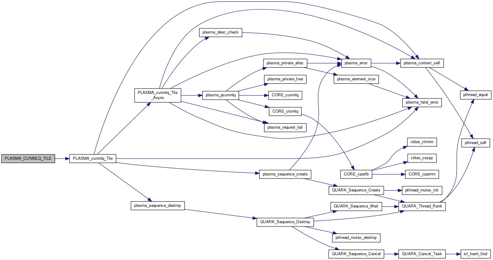
Definition at line 311 of file plasma_cf77.c.
References PLASMA_cunmlq_Tile().

| void PLASMA_CUNMQR | ( | PLASMA_enum * | side, |
| PLASMA_enum * | trans, | ||
| int * | M, | ||
| int * | N, | ||
| int * | K, | ||
| PLASMA_Complex32_t * | A, | ||
| int * | LDA, | ||
| PLASMA_Complex32_t ** | T, | ||
| PLASMA_Complex32_t * | B, | ||
| int * | LDB, | ||
| int * | INFO | ||
| ) |
Definition at line 216 of file plasma_cf77.c.
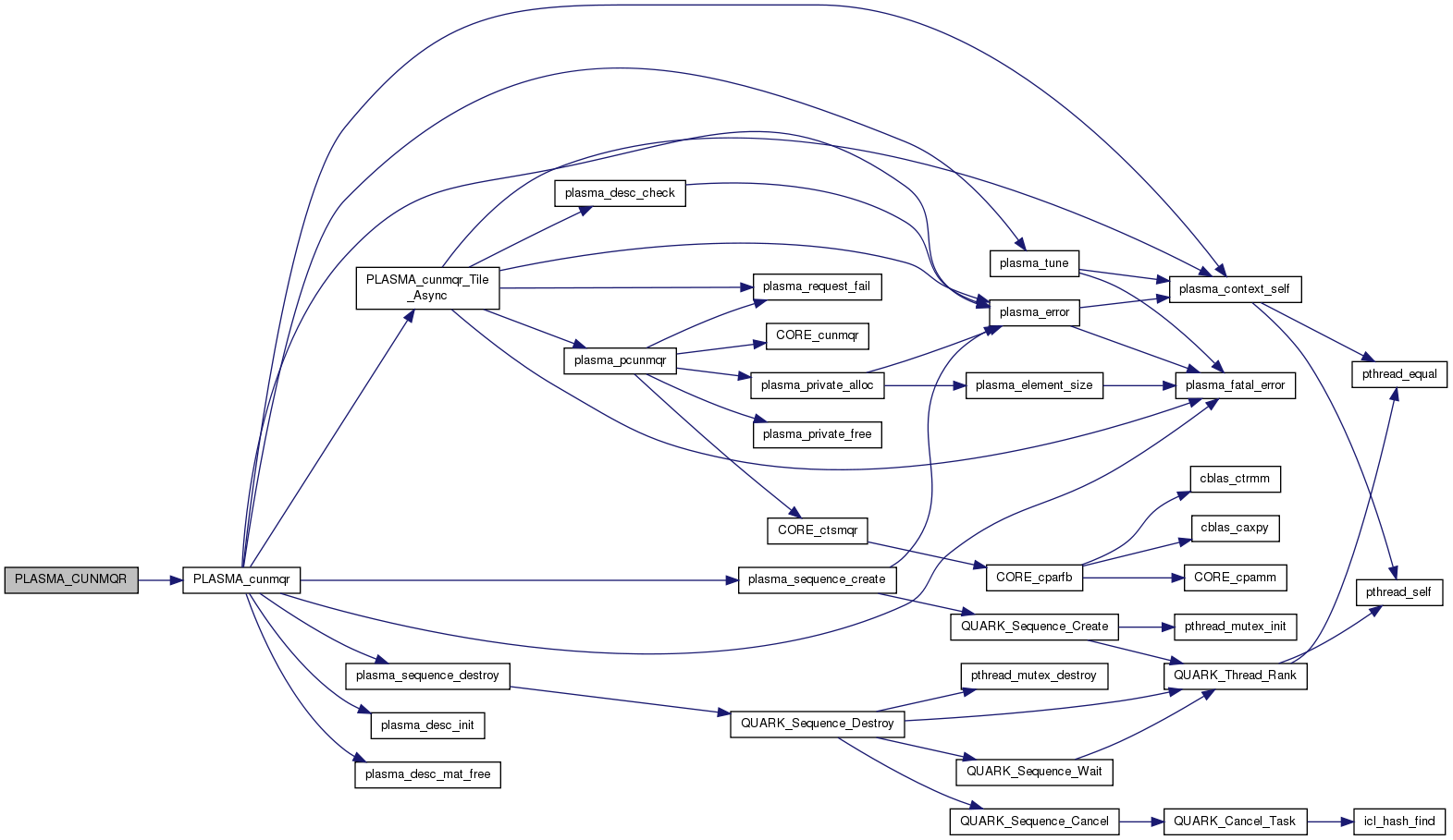
References PLASMA_cunmqr().

| void PLASMA_CUNMQR_TILE | ( | PLASMA_enum * | side, |
| PLASMA_enum * | trans, | ||
| intptr_t * | A, | ||
| intptr_t * | T, | ||
| intptr_t * | B, | ||
| int * | INFO | ||
| ) |
Definition at line 314 of file plasma_cf77.c.
References PLASMA_cunmqr_Tile().
