|
PLASMA
2.4.5
PLASMA - Parallel Linear Algebra for Scalable Multi-core Architectures
|

Go to the source code of this file.
PLASMA auxiliary routines PLASMA is a software package provided by Univ. of Tennessee, Univ. of California Berkeley and Univ. of Colorado Denver
Definition in file workspace_c.c.
| int PLASMA_Alloc_Workspace_cgebrd | ( | int | M, |
| int | N, | ||
| PLASMA_desc ** | descT | ||
| ) |
PLASMA_Alloc_Workspace_cgebrd - Allocates workspace for PLASMA_cgebrd or PLASMA_cgebrd_Tile routine.
| [in] | M | The number of rows of the matrix A. M >= 0. |
| [in] | N | The number of columns of the matrix A. N >= 0. |
| [out] | T | On exit, workspace handle for storage of the extra T factors required by the tile BRD. |
| PLASMA_SUCCESS | successful exit |
Definition at line 89 of file workspace_c.c.
References plasma_alloc_ibnb_tile(), PLASMA_FUNC_CGEBRD, and PlasmaComplexFloat.


| int PLASMA_Alloc_Workspace_cgeev | ( | int | N, |
| PLASMA_desc ** | descT | ||
| ) |
PLASMA_Alloc_Workspace_cgeev - Allocates workspace for PLASMA_cgeev or PLASMA_cgeev_Tile routine.
| [in] | N | The order of the matrix A. N >= 0. |
| [out] | T | On exit, workspace handle for storage of the extra T factors required by the tile Hessenberg. |
| PLASMA_SUCCESS | successful exit |
Definition at line 40 of file workspace_c.c.
References plasma_alloc_ibnb_tile(), PLASMA_FUNC_CGEEV, and PlasmaComplexFloat.

| int PLASMA_Alloc_Workspace_cgehrd | ( | int | N, |
| PLASMA_desc ** | descT | ||
| ) |
PLASMA_Alloc_Workspace_cgehrd - Allocates workspace for PLASMA_cgehrd or PLASMA_cgehrd_Tile routine.
| [in] | N | The number of columns of the matrix A. N >= 0. |
| [out] | T | On exit, workspace handle for storage of the extra T factors required by the tile Hessenberg. |
| PLASMA_SUCCESS | successful exit |
Definition at line 63 of file workspace_c.c.
References plasma_alloc_ibnb_tile(), PLASMA_FUNC_CGEHRD, and PlasmaComplexFloat.

| int PLASMA_Alloc_Workspace_cgelqf | ( | int | M, |
| int | N, | ||
| PLASMA_Complex32_t ** | T | ||
| ) |
PLASMA_Alloc_Workspace_cgelqf - Allocates workspace for PLASMA_cgelqf or PLASMA_cgelqf_Tile routines.
| [in] | M | The number of rows of the matrix A. M >= 0. |
| [in] | N | The number of columns of the matrix A. N >= 0. |
| [out] | T | On exit, workspace handle for storage of the extra T factors required by the tile LQ factorization. |
| PLASMA_SUCCESS | successful exit |
Definition at line 225 of file workspace_c.c.
References plasma_alloc_ibnb(), PLASMA_FUNC_CGELS, and PlasmaComplexFloat.


| int PLASMA_Alloc_Workspace_cgelqf_Tile | ( | int | M, |
| int | N, | ||
| PLASMA_desc ** | descT | ||
| ) |
PLASMA_Alloc_Workspace_cgelqf_Tile - Allocates tile workspace for PLASMA_cgels_Tile routine.
| [in] | M | The number of rows of the matrix A. M >= 0. |
| [in] | N | The number of columns of the matrix A. N >= 0. |
| [out] | descT | On exit, PLASMA_desc on workspace handle for storage of the extra T factors required by the tile QR or the tile LQ factorization. |
| PLASMA_SUCCESS | successful exit |
Definition at line 252 of file workspace_c.c.
References plasma_alloc_ibnb_tile(), PLASMA_FUNC_CGELS, and PlasmaComplexFloat.


| int PLASMA_Alloc_Workspace_cgels | ( | int | M, |
| int | N, | ||
| PLASMA_Complex32_t ** | T | ||
| ) |
PLASMA_Alloc_Workspace_cgels - Allocates workspace for PLASMA_cgels or PLASMA_cgels_Tile routine.
| [in] | M | The number of rows of the matrix A. M >= 0. |
| [in] | N | The number of columns of the matrix A. N >= 0. |
| [out] | T | On exit, workspace handle for storage of the extra T factors required by the tile QR or the tile LQ factorization. |
| PLASMA_SUCCESS | successful exit |
Definition at line 116 of file workspace_c.c.
References plasma_alloc_ibnb(), PLASMA_FUNC_CGELS, and PlasmaComplexFloat.


| int PLASMA_Alloc_Workspace_cgels_Tile | ( | int | M, |
| int | N, | ||
| PLASMA_desc ** | descT | ||
| ) |
@ -192,33 +120,6 @
PLASMA_Alloc_Workspace_cgels_Tile - Allocates tile workspace for PLASMA_cgels_Tile routine.
| [in] | M | The number of rows of the matrix A. M >= 0. |
| [in] | N | The number of columns of the matrix A. N >= 0. |
| [out] | descT | On exit, PLASMA_desc on workspace handle for storage of the extra T factors required by the tile QR or the tile LQ factorization. |
| PLASMA_SUCCESS | successful exit |
Definition at line 144 of file workspace_c.c.
References plasma_alloc_ibnb_tile(), PLASMA_FUNC_CGELS, and PlasmaComplexFloat.


| int PLASMA_Alloc_Workspace_cgeqrf | ( | int | M, |
| int | N, | ||
| PLASMA_Complex32_t ** | T | ||
| ) |
PLASMA_Alloc_Workspace_cgeqrf - Allocates workspace for PLASMA_cgeqrf or PLASMA_cgeqrf_Tile routine.
| [in] | M | The number of rows of the matrix A. M >= 0. |
| [in] | N | The number of columns of the matrix A. N >= 0. |
| [out] | T | On exit, workspace handle for storage of the extra T factors required by the tile QR factorization. |
| PLASMA_SUCCESS | successful exit |
Definition at line 171 of file workspace_c.c.
References plasma_alloc_ibnb(), PLASMA_FUNC_CGELS, and PlasmaComplexFloat.


| int PLASMA_Alloc_Workspace_cgeqrf_Tile | ( | int | M, |
| int | N, | ||
| PLASMA_desc ** | descT | ||
| ) |
PLASMA_Alloc_Workspace_cgeqrf_Tile - Allocates tile workspace for PLASMA_cgels_Tile routine.
| [in] | M | The number of rows of the matrix A. M >= 0. |
| [in] | N | The number of columns of the matrix A. N >= 0. |
| [out] | descT | On exit, PLASMA_desc on workspace handle for storage of the extra T factors required by the tile QR or the tile LQ factorization. |
| PLASMA_SUCCESS | successful exit |
Definition at line 198 of file workspace_c.c.
References plasma_alloc_ibnb_tile(), PLASMA_FUNC_CGELS, and PlasmaComplexFloat.


| int PLASMA_Alloc_Workspace_cgesv_incpiv | ( | int | N, |
| PLASMA_Complex32_t ** | L, | ||
| int ** | IPIV | ||
| ) |
PLASMA_Alloc_Workspace_cgesv - Allocates workspace for PLASMA_cgesv or PLASMA_cgesv_Tile routines.
| [in] | N | The number of linear equations, i.e., the order of the matrix A. N >= 0. |
| [out] | L | On exit, workspace handle for storage of the extra L factors required by the tile LU factorization. |
| [out] | IPIV | On exit, workspace handle for storage of pivot indexes required by the tile LU factorization (not equivalent to LAPACK). |
| PLASMA_SUCCESS | successful exit |
Definition at line 280 of file workspace_c.c.
References plasma_alloc_ibnb(), plasma_alloc_ipiv(), PLASMA_FUNC_CGESV, PLASMA_SUCCESS, and PlasmaComplexFloat.


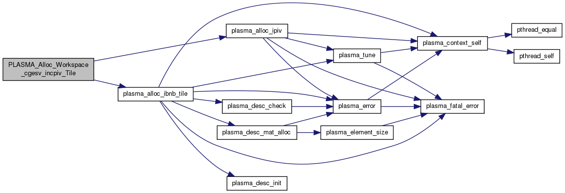
| int PLASMA_Alloc_Workspace_cgesv_incpiv_Tile | ( | int | N, |
| PLASMA_desc ** | descL, | ||
| int ** | IPIV | ||
| ) |
PLASMA_Alloc_Workspace_cgesv_Tile - Allocates workspace for PLASMA_cgesv_Tile routines.
| [in] | N | The number of linear equations, i.e., the order of the matrix A. N >= 0. |
| [out] | descL | On exit, PLASMA descriptor on workspace handle for storage of the extra L factors required by the tile LU factorization. |
| [out] | IPIV | On exit, workspace handle for storage of pivot indexes required by the tile LU factorization (not equivalent to LAPACK). |
| PLASMA_SUCCESS | successful exit |
Definition at line 311 of file workspace_c.c.
References plasma_alloc_ibnb_tile(), plasma_alloc_ipiv(), PLASMA_FUNC_CGESV, PLASMA_SUCCESS, and PlasmaComplexFloat.


| int PLASMA_Alloc_Workspace_cgesvd | ( | int | M, |
| int | N, | ||
| PLASMA_desc ** | descT | ||
| ) |
PLASMA_Alloc_Workspace_cgesvd - Allocates workspace for PLASMA_cgesvd or PLASMA_cgesvd_Tile routine.
| [in] | M | The number of rows of the matrix A. M >= 0. |
| [in] | N | The number of columns of the matrix A. N >= 0. |
| [out] | T | On exit, workspace handle for storage of the extra T factors required by the tile BRD. |
| PLASMA_SUCCESS | successful exit |
Definition at line 341 of file workspace_c.c.
References plasma_alloc_ibnb_tile(), PLASMA_FUNC_CGESVD, and PlasmaComplexFloat.


| int PLASMA_Alloc_Workspace_cgetrf_incpiv | ( | int | M, |
| int | N, | ||
| PLASMA_Complex32_t ** | L, | ||
| int ** | IPIV | ||
| ) |
PLASMA_Alloc_Workspace_cgetrf_incpiv - Allocates workspace for PLASMA_cgetrf_incpiv or PLASMA_cgetrf_incpiv_Tile or PLASMA_cgetrf_incpiv_Tile_Async routines.
| [in] | M | The number of rows of the matrix A. M >= 0. |
| [in] | N | The number of columns of the matrix A. N >= 0. |
| [out] | L | On exit, workspace handle for storage of the extra L factors required by the tile LU factorization. |
| [out] | IPIV | On exit, workspace handle for storage of pivot indexes required by the tile LU factorization (not equivalent to LAPACK). |
| PLASMA_SUCCESS | successful exit |
Definition at line 379 of file workspace_c.c.
References plasma_alloc_ibnb(), plasma_alloc_ipiv(), PLASMA_FUNC_CGESV, PLASMA_SUCCESS, and PlasmaComplexFloat.


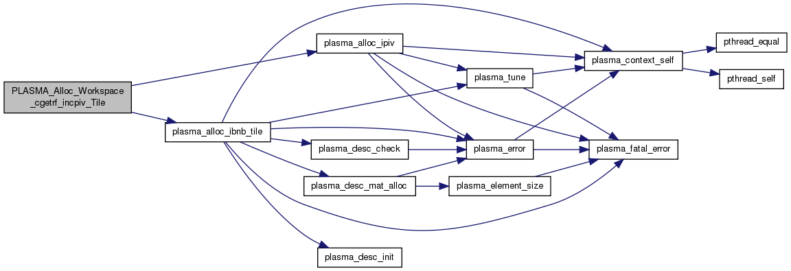
| int PLASMA_Alloc_Workspace_cgetrf_incpiv_Tile | ( | int | N, |
| PLASMA_desc ** | descL, | ||
| int ** | IPIV | ||
| ) |
PLASMA_Alloc_Workspace_cgetrf_incpiv_Tile - Allocates workspace for PLASMA_cgesv_incpiv_Tile or PLASMA_cgesv_incpiv_Tile_Async routines.
| [in] | N | The number of linear equations, i.e., the order of the matrix A. N >= 0. |
| [out] | descL | On exit, PLASMA descriptor on workspace handle for storage of the extra L factors required by the tile LU factorization. |
| [out] | IPIV | On exit, workspace handle for storage of pivot indexes required by the tile LU factorization (not equivalent to LAPACK). |
| PLASMA_SUCCESS | successful exit |
Definition at line 411 of file workspace_c.c.
References plasma_alloc_ibnb_tile(), plasma_alloc_ipiv(), PLASMA_FUNC_CGESV, PLASMA_SUCCESS, and PlasmaComplexFloat.


| int PLASMA_Alloc_Workspace_cheev | ( | int | M, |
| int | N, | ||
| PLASMA_desc ** | descT | ||
| ) |
PLASMA_Alloc_Workspace_cheev - Allocates workspace for PLASMA_cheev or PLASMA_cheev_Tile routine.
| [in] | M | The number of rows of the matrix A. M >= 0. |
| [in] | N | The number of columns of the matrix A. N >= 0. |
| [out] | T | On exit, workspace handle for storage of the extra T factors required by the tile TRD. |
| PLASMA_SUCCESS | successful exit |
Definition at line 441 of file workspace_c.c.
References plasma_alloc_ibnb_tile(), PLASMA_FUNC_CHEEV, and PlasmaComplexFloat.


| int PLASMA_Alloc_Workspace_chegv | ( | int | M, |
| int | N, | ||
| PLASMA_desc ** | descT | ||
| ) |
PLASMA_Alloc_Workspace_chegv - Allocates workspace for PLASMA_chegv or PLASMA_chegv_Tile routine.
| [in] | M | The number of rows of the matrix A. M >= 0. |
| [in] | N | The number of columns of the matrix A. N >= 0. |
| [out] | T | On exit, workspace handle for storage of the extra T factors required by the tile TRD. |
| PLASMA_SUCCESS | successful exit |
Definition at line 467 of file workspace_c.c.
References plasma_alloc_ibnb_tile(), PLASMA_FUNC_CHEGV, and PlasmaComplexFloat.


| int PLASMA_Alloc_Workspace_chetrd | ( | int | M, |
| int | N, | ||
| PLASMA_desc ** | descT | ||
| ) |
PLASMA_Alloc_Workspace_chetrd - Allocates workspace for PLASMA_chetrd or PLASMA_chetrd_Tile routine.
| [in] | M | The number of rows of the matrix A. M >= 0. |
| [in] | N | The number of columns of the matrix A. N >= 0. |
| [out] | T | On exit, workspace handle for storage of the extra T factors required by the tile TRD. |
| PLASMA_SUCCESS | successful exit |
Definition at line 493 of file workspace_c.c.
References plasma_alloc_ibnb_tile(), PLASMA_FUNC_CHETRD, and PlasmaComplexFloat.

