|
PLASMA
2.4.5
PLASMA - Parallel Linear Algebra for Scalable Multi-core Architectures
|

Go to the source code of this file.
Macros | |
| #define | REAL |
| #define | PLASMA_SGEBRD PLASMA_FNAME(sgebrd, SGEBRD ) |
| #define | PLASMA_SGEEV PLASMA_FNAME(sgeev, SGEEV ) |
| #define | PLASMA_SGEHRD PLASMA_FNAME(sgehrd, SGEHRD ) |
| #define | PLASMA_SGELQF PLASMA_FNAME(sgelqf, SGELQF ) |
| #define | PLASMA_SGELQS PLASMA_FNAME(sgelqs, SGELQS ) |
| #define | PLASMA_SGELS PLASMA_FNAME(sgels, SGELS ) |
| #define | PLASMA_SGEQRF PLASMA_FNAME(sgeqrf, SGEQRF ) |
| #define | PLASMA_SGEQRS PLASMA_FNAME(sgeqrs, SGEQRS ) |
| #define | PLASMA_SGESV PLASMA_FNAME(sgesv, SGESV ) |
| #define | PLASMA_SGESVD PLASMA_FNAME(sgesvd, SGESVD ) |
| #define | PLASMA_SGETRF PLASMA_FNAME(sgetrf, SGETRF ) |
| #define | PLASMA_SGETRS PLASMA_FNAME(sgetrs, SGETRS ) |
| #define | PLASMA_SGESV_INCPIV PLASMA_FNAME(sgesv_incpiv, SGESV_INCPIV ) |
| #define | PLASMA_SGETRF_INCPIV PLASMA_FNAME(sgetrf_incpiv, SGETRF_INCPIV ) |
| #define | PLASMA_SGETRS_INCPIV PLASMA_FNAME(sgetrs_incpiv, SGETRS_INCPIV ) |
| #define | PLASMA_SSYEV PLASMA_FNAME(ssyev, SSYEV ) |
| #define | PLASMA_SSYGV PLASMA_FNAME(ssygv, SSYGV ) |
| #define | PLASMA_SSYGST PLASMA_FNAME(ssygst, SSYGST ) |
| #define | PLASMA_SSYTRD PLASMA_FNAME(ssytrd, SSYTRD ) |
| #define | PLASMA_SPOSV PLASMA_FNAME(sposv, SPOSV ) |
| #define | PLASMA_SPOTRF PLASMA_FNAME(spotrf, SPOTRF ) |
| #define | PLASMA_SPOTRI PLASMA_FNAME(spotri, SPOTRI ) |
| #define | PLASMA_SPOTRS PLASMA_FNAME(spotrs, SPOTRS ) |
| #define | PLASMA_STRSMPL PLASMA_FNAME(strsmpl, STRSMPL) |
| #define | PLASMA_SORGBR PLASMA_FNAME(sorgbr, SORGBR ) |
| #define | PLASMA_SORGHR PLASMA_FNAME(sorghr, SORGHR ) |
| #define | PLASMA_SORGLQ PLASMA_FNAME(sorglq, SORGLQ ) |
| #define | PLASMA_SORGQR PLASMA_FNAME(sorgqr, SORGQR ) |
| #define | PLASMA_SORGTR PLASMA_FNAME(sorgtr, SORGTR ) |
| #define | PLASMA_SORMLQ PLASMA_FNAME(sormlq, SORMLQ ) |
| #define | PLASMA_SORMQR PLASMA_FNAME(sormqr, SORMQR ) |
| #define | PLASMA_STRSM PLASMA_FNAME(strsm, STRSM ) |
| #define | PLASMA_SGEMM PLASMA_FNAME(sgemm, SGEMM ) |
| #define | PLASMA_SSYMM PLASMA_FNAME(ssymm, SSYMM ) |
| #define | PLASMA_SSYRK PLASMA_FNAME(ssyrk, SSYRK ) |
| #define | PLASMA_SSYMM PLASMA_FNAME(ssymm, SSYMM ) |
| #define | PLASMA_SSYRK PLASMA_FNAME(ssyrk, SSYRK ) |
| #define | PLASMA_SGEBRD_TILE PLASMA_TILE_FNAME(sgebrd, SGEBRD ) |
| #define | PLASMA_SGEEV_TILE PLASMA_TILE_FNAME(sgeev, SGEEV ) |
| #define | PLASMA_SGEHRD_TILE PLASMA_TILE_FNAME(sgehrd, SGEHRD ) |
| #define | PLASMA_SGELQF_TILE PLASMA_TILE_FNAME(sgelqf, SGELQF ) |
| #define | PLASMA_SGELQS_TILE PLASMA_TILE_FNAME(sgelqs, SGELQS ) |
| #define | PLASMA_SGELS_TILE PLASMA_TILE_FNAME(sgels, SGELS ) |
| #define | PLASMA_SGEQRF_TILE PLASMA_TILE_FNAME(sgeqrf, SGEQRF ) |
| #define | PLASMA_SGEQRS_TILE PLASMA_TILE_FNAME(sgeqrs, SGEQRS ) |
| #define | PLASMA_SGESV_TILE PLASMA_TILE_FNAME(sgesv, SGESV ) |
| #define | PLASMA_SGESVD_TILE PLASMA_TILE_FNAME(sgesvd, SGESVD ) |
| #define | PLASMA_SGETRF_TILE PLASMA_TILE_FNAME(sgetrf, SGETRF ) |
| #define | PLASMA_SGETRS_TILE PLASMA_TILE_FNAME(sgetrs, SGETRS ) |
| #define | PLASMA_SGESV_INCPIV_TILE PLASMA_TILE_FNAME(sgesv_incpiv, SGESV_INCPIV ) |
| #define | PLASMA_SGETRF_INCPIV_TILE PLASMA_TILE_FNAME(sgetrf_incpiv, SGETRF_INCPIV ) |
| #define | PLASMA_SGETRS_INCPIV_TILE PLASMA_TILE_FNAME(sgetrs_incpiv, SGETRS_INCPIV ) |
| #define | PLASMA_SSYEV_TILE PLASMA_TILE_FNAME(ssyev, SSYEV ) |
| #define | PLASMA_SSYGV_TILE PLASMA_TILE_FNAME(ssygv, SSYGV ) |
| #define | PLASMA_SSYGST_TILE PLASMA_TILE_FNAME(ssygst, SSYGST ) |
| #define | PLASMA_SSYTRD_TILE PLASMA_TILE_FNAME(ssytrd, SSYTRD ) |
| #define | PLASMA_SPOSV_TILE PLASMA_TILE_FNAME(sposv, SPOSV ) |
| #define | PLASMA_SPOTRF_TILE PLASMA_TILE_FNAME(spotrf, SPOTRF ) |
| #define | PLASMA_SPOTRI_TILE PLASMA_TILE_FNAME(spotri, SPOTRI ) |
| #define | PLASMA_SPOTRS_TILE PLASMA_TILE_FNAME(spotrs, SPOTRS ) |
| #define | PLASMA_STRSM_TILE PLASMA_TILE_FNAME(strsm, STRSM ) |
| #define | PLASMA_STRSMPL_TILE PLASMA_TILE_FNAME(strsmpl, STRSMPL) |
| #define | PLASMA_SORGBR_TILE PLASMA_TILE_FNAME(sorgbr, SORGBR ) |
| #define | PLASMA_SORGHR_TILE PLASMA_TILE_FNAME(sorghr, SORGHR ) |
| #define | PLASMA_SORGLQ_TILE PLASMA_TILE_FNAME(sorglq, SORGLQ ) |
| #define | PLASMA_SORGQR_TILE PLASMA_TILE_FNAME(sorgqr, SORGQR ) |
| #define | PLASMA_SORGTR_TILE PLASMA_TILE_FNAME(sorgtr, SORGTR ) |
| #define | PLASMA_SORMLQ_TILE PLASMA_TILE_FNAME(sormlq, SORMLQ ) |
| #define | PLASMA_SORMQR_TILE PLASMA_TILE_FNAME(sormqr, SORMQR ) |
| #define | PLASMA_SGEMM_TILE PLASMA_TILE_FNAME(sgemm, SGEMM ) |
| #define | PLASMA_SSYMM_TILE PLASMA_TILE_FNAME(ssymm, SSYMM ) |
| #define | PLASMA_SSYRK_TILE PLASMA_TILE_FNAME(ssyrk, SSYRK ) |
| #define | PLASMA_SSYMM_TILE PLASMA_TILE_FNAME(ssymm, SSYMM ) |
| #define | PLASMA_SSYRK_TILE PLASMA_TILE_FNAME(ssyrk, SSYRK ) |
| #define | PLASMA_ALLOC_WORKSPACE_SGEBRD PLASMA_WS_FNAME(sgehrd, SGEBRD) |
| #define | PLASMA_ALLOC_WORKSPACE_SGEEV PLASMA_WS_FNAME(sgeev, SGEEV ) |
| #define | PLASMA_ALLOC_WORKSPACE_SGEHRD PLASMA_WS_FNAME(sgehrd, SGEHRD) |
| #define | PLASMA_ALLOC_WORKSPACE_SGELQF PLASMA_WS_FNAME(sgelqf, SGELQF) |
| #define | PLASMA_ALLOC_WORKSPACE_SGELS PLASMA_WS_FNAME(sgels, SGELS ) |
| #define | PLASMA_ALLOC_WORKSPACE_SGEQRF PLASMA_WS_FNAME(sgeqrf, SGEQRF) |
| #define | PLASMA_ALLOC_WORKSPACE_SGESV_INCPIV PLASMA_WS_FNAME(sgesv_incpiv, SGESV_INCPIV ) |
| #define | PLASMA_ALLOC_WORKSPACE_SGETRF_INCPIV PLASMA_WS_FNAME(sgetrf_incpiv, SGETRF_INCPIV) |
| #define | PLASMA_ALLOC_WORKSPACE_SGESVD PLASMA_WS_FNAME(sgesvd, SGESVD) |
| #define | PLASMA_ALLOC_WORKSPACE_SSYEV PLASMA_WS_FNAME(ssyev, SSYEV ) |
| #define | PLASMA_ALLOC_WORKSPACE_SSYGV PLASMA_WS_FNAME(ssygv, SSYGV ) |
| #define | PLASMA_ALLOC_WORKSPACE_SSYTRD PLASMA_WS_FNAME(ssytrd, SSYTRD) |
| #define | PLASMA_ALLOC_WORKSPACE_SGELQF_TILE PLASMA_WST_FNAME(sgelqf, SGELQF ) |
| #define | PLASMA_ALLOC_WORKSPACE_SGELS_TILE PLASMA_WST_FNAME(sgels, SGELS ) |
| #define | PLASMA_ALLOC_WORKSPACE_SGEQRF_TILE PLASMA_WST_FNAME(sgeqrf, SGEQRF ) |
| #define | PLASMA_ALLOC_WORKSPACE_SGESV_INCPIV_TILE PLASMA_WST_FNAME(sgesv_incpiv, SGESV_INCPIV ) |
| #define | PLASMA_ALLOC_WORKSPACE_SGETRF_INCPIV_TILE PLASMA_WST_FNAME(sgetrf_incpiv, SGETRF_INCPIV) |
| #define | PLASMA_SLAPACK_TO_TILE PLASMA_FNAME(slapack_to_tile, SLAPACK_TO_TILE) |
| #define | PLASMA_STILE_TO_LAPACK PLASMA_FNAME(stile_to_lapack, STILE_TO_LAPACK) |
Functions | |
| void | PLASMA_SGEBRD (PLASMA_enum *jobu, PLASMA_enum *jobvt, int *M, int *N, float *A, int *LDA, float *D, float *E, float *U, int *LDU, float *VT, int *LDVT, intptr_t *descT, int *INFO) |
| void | PLASMA_SGELQF (int *M, int *N, float *A, int *LDA, float **T, int *INFO) |
| void | PLASMA_SGELQS (int *M, int *N, int *NRHS, float *A, int *LDA, float **T, float *B, int *LDB, int *INFO) |
| void | PLASMA_SGELS (PLASMA_enum *trans, int *M, int *N, int *NRHS, float *A, int *LDA, float **T, float *B, int *LDB, int *INFO) |
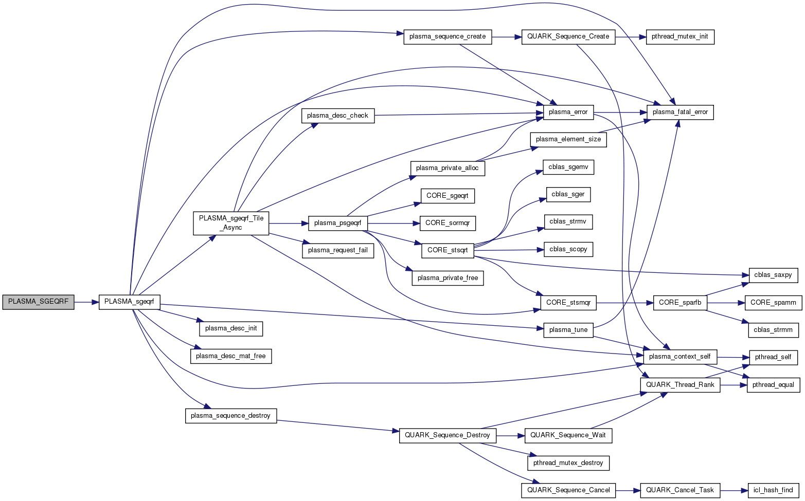
| void | PLASMA_SGEQRF (int *M, int *N, float *A, int *LDA, float **T, int *INFO) |
| void | PLASMA_SGEQRS (int *M, int *N, int *NRHS, float *A, int *LDA, float **T, float *B, int *LDB, int *INFO) |
| void | PLASMA_SGESV (int *N, int *NRHS, float *A, int *LDA, int *IPIV, float *B, int *LDB, int *INFO) |
| void | PLASMA_SGESVD (PLASMA_enum *jobu, PLASMA_enum *jobvt, int *M, int *N, float *A, int *LDA, float *S, float *U, int *LDU, float *VT, int *LDVT, intptr_t *T, int *INFO) |
| void | PLASMA_SGETRF (int *M, int *N, float *A, int *LDA, int *IPIV, int *INFO) |
| void | PLASMA_SGETRS (PLASMA_enum *trans, int *N, int *NRHS, float *A, int *LDA, int *IPIV, float *B, int *LDB, int *INFO) |
| void | PLASMA_SGESV_INCPIV (int *N, int *NRHS, float *A, int *LDA, float **LH, int **IPIVH, float *B, int *LDB, int *INFO) |
| void | PLASMA_SGETRF_INCPIV (int *M, int *N, float *A, int *LDA, float **LH, int **IPIVH, int *INFO) |
| void | PLASMA_SGETRS_INCPIV (PLASMA_enum *uplo, int *N, int *NRHS, float *A, int *LDA, float **LH, int **IPIVH, float *B, int *LDB, int *INFO) |
| void | PLASMA_SSYEV (PLASMA_enum *jobz, PLASMA_enum *uplo, int *N, float *A, int *LDA, float *W, intptr_t *T, float *Q, int *LDQ, int *INFO) |
| void | PLASMA_SSYGV (PLASMA_enum *itype, PLASMA_enum *jobz, PLASMA_enum *uplo, int *N, float *A, int *LDA, float *B, int *LDB, float *W, intptr_t *T, float *Q, int *LDQ, int *INFO) |
| void | PLASMA_SSYGST (PLASMA_enum *itype, PLASMA_enum *uplo, int *N, float *A, int *LDA, float *B, int *LDB, int *INFO) |
| void | PLASMA_SSYTRD (PLASMA_enum *jobz, PLASMA_enum *uplo, int *N, float *A, int *LDA, float *D, float *E, intptr_t *T, float *Q, int *LDQ, int *INFO) |
| void | PLASMA_SPOSV (PLASMA_enum *uplo, int *N, int *NRHS, float *A, int *LDA, float *B, int *LDB, int *INFO) |
| void | PLASMA_SPOTRF (PLASMA_enum *uplo, int *N, float *A, int *LDA, int *INFO) |
| void | PLASMA_SPOTRI (PLASMA_enum *uplo, int *N, float *A, int *LDA, int *INFO) |
| void | PLASMA_SPOTRS (PLASMA_enum *uplo, int *N, int *NRHS, float *A, int *LDA, float *B, int *LDB, int *INFO) |
| void | PLASMA_STRSMPL (int *N, int *NRHS, float *A, int *LDA, float **LH, int **IPIVH, float *B, int *LDB, int *INFO) |
| void | PLASMA_SORGLQ (int *M, int *N, int *K, float *A, int *LDA, float **T, float *B, int *LDB, int *INFO) |
| void | PLASMA_SORGQR (int *M, int *N, int *K, float *A, int *LDA, float **T, float *B, int *LDB, int *INFO) |
| void | PLASMA_SORMLQ (PLASMA_enum *side, PLASMA_enum *trans, int *M, int *N, int *K, float *A, int *LDA, float **T, float *B, int *LDB, int *INFO) |
| void | PLASMA_SORMQR (PLASMA_enum *side, PLASMA_enum *trans, int *M, int *N, int *K, float *A, int *LDA, float **T, float *B, int *LDB, int *INFO) |
| void | PLASMA_STRSM (PLASMA_enum *side, PLASMA_enum *uplo, PLASMA_enum *transA, PLASMA_enum *diag, int *N, int *NRHS, float *alpha, float *A, int *LDA, float *B, int *LDB, int *INFO) |
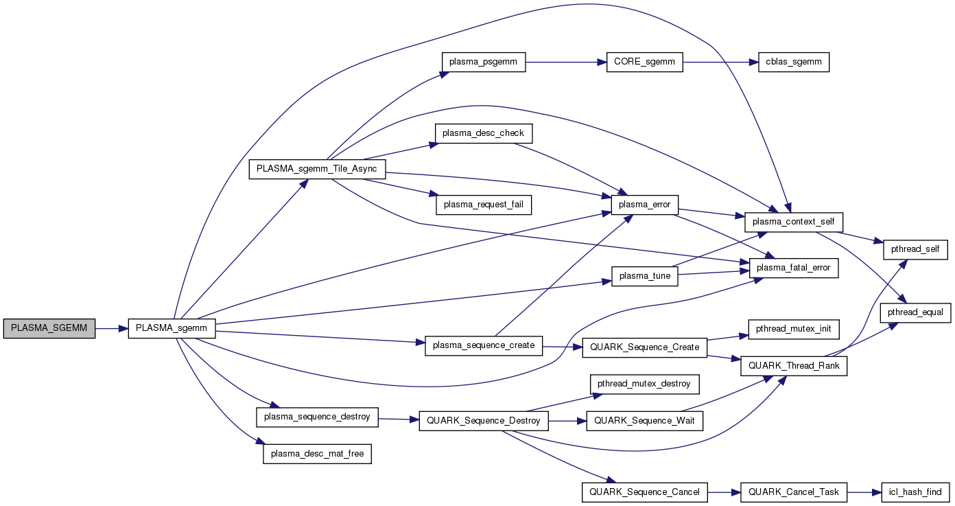
| void | PLASMA_SGEMM (PLASMA_enum *transA, PLASMA_enum *transB, int *M, int *N, int *K, float *alpha, float *A, int *LDA, float *B, int *LDB, float *beta, float *C, int *LDC, int *INFO) |
| void | PLASMA_SSYMM (PLASMA_enum *side, PLASMA_enum *uplo, int *M, int *N, float *alpha, float *A, int *LDA, float *B, int *LDB, float *beta, float *C, int *LDC, int *INFO) |
| void | PLASMA_SSYRK (PLASMA_enum *uplo, PLASMA_enum *trans, int *N, int *K, float *alpha, float *A, int *LDA, float *beta, float *C, int *LDC, int *INFO) |
| void | PLASMA_SGEBRD_TILE (PLASMA_enum *jobu, PLASMA_enum *jobvt, intptr_t *A, float *D, float *E, intptr_t *U, intptr_t *VT, intptr_t *T, int *INFO) |
| void | PLASMA_SGELQF_TILE (intptr_t *A, intptr_t *T, int *INFO) |
| void | PLASMA_SGELQS_TILE (intptr_t *A, intptr_t *B, intptr_t *T, int *INFO) |
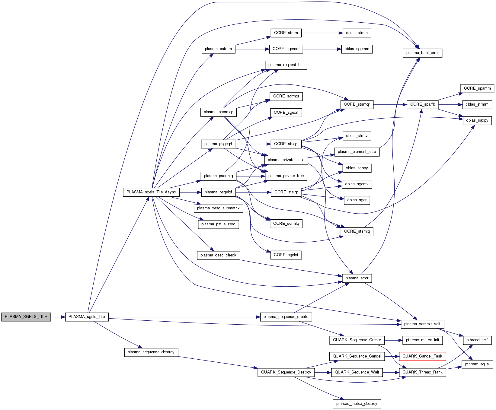
| void | PLASMA_SGELS_TILE (PLASMA_enum *trans, intptr_t *A, intptr_t *B, intptr_t *T, int *INFO) |
| void | PLASMA_SGEQRF_TILE (intptr_t *A, intptr_t *T, int *INFO) |
| void | PLASMA_SGEQRS_TILE (intptr_t *A, intptr_t *B, intptr_t *T, int *INFO) |
| void | PLASMA_SGESV_TILE (intptr_t *A, int *IPIV, intptr_t *B, int *INFO) |
| void | PLASMA_SGESVD_TILE (PLASMA_enum *jobu, PLASMA_enum *jobvt, intptr_t *A, float *S, intptr_t *U, intptr_t *VT, intptr_t *T, int *INFO) |
| void | PLASMA_SGETRF_TILE (intptr_t *A, int *IPIV, int *INFO) |
| void | PLASMA_SGETRS_TILE (PLASMA_enum *trans, intptr_t *A, int *IPIV, intptr_t *B, int *INFO) |
| void | PLASMA_SGESV_INCPIV_TILE (intptr_t *A, intptr_t *L, int **IPIVH, intptr_t *B, int *INFO) |
| void | PLASMA_SGETRF_INCPIV_TILE (intptr_t *A, intptr_t *L, int **IPIVH, int *INFO) |
| void | PLASMA_SGETRS_INCPIV_TILE (intptr_t *A, intptr_t *L, int **IPIVH, intptr_t *B, int *INFO) |
| void | PLASMA_SSYEV_TILE (PLASMA_enum *jobz, PLASMA_enum *uplo, intptr_t *A, float *W, intptr_t *T, intptr_t *Q, int *INFO) |
| void | PLASMA_SSYGV_TILE (PLASMA_enum *itype, PLASMA_enum *jobz, PLASMA_enum *uplo, intptr_t *A, intptr_t *B, float *W, intptr_t *T, intptr_t *Q, int *INFO) |
| void | PLASMA_SSYGST_TILE (PLASMA_enum *itype, PLASMA_enum *uplo, intptr_t *A, intptr_t *B, int *INFO) |
| void | PLASMA_SSYTRD_TILE (PLASMA_enum *jobz, PLASMA_enum *uplo, intptr_t *A, float *D, float *E, intptr_t *T, intptr_t *Q, int *INFO) |
| void | PLASMA_SPOSV_TILE (PLASMA_enum *uplo, intptr_t *A, intptr_t *B, int *INFO) |
| void | PLASMA_SPOTRF_TILE (PLASMA_enum *uplo, intptr_t *A, int *INFO) |
| void | PLASMA_SPOTRS_TILE (PLASMA_enum *uplo, intptr_t *A, intptr_t *B, int *INFO) |
| void | PLASMA_STRSMPL_TILE (intptr_t *A, intptr_t *L, int **IPIVH, intptr_t *B, int *INFO) |
| void | PLASMA_SORGLQ_TILE (intptr_t *A, intptr_t *T, intptr_t *B, int *INFO) |
| void | PLASMA_SORGQR_TILE (intptr_t *A, intptr_t *T, intptr_t *B, int *INFO) |
| void | PLASMA_SORMLQ_TILE (PLASMA_enum *side, PLASMA_enum *trans, intptr_t *A, intptr_t *T, intptr_t *B, int *INFO) |
| void | PLASMA_SORMQR_TILE (PLASMA_enum *side, PLASMA_enum *trans, intptr_t *A, intptr_t *T, intptr_t *B, int *INFO) |
| void | PLASMA_STRSM_TILE (PLASMA_enum *side, PLASMA_enum *uplo, PLASMA_enum *transA, PLASMA_enum *diag, float *alpha, intptr_t *A, intptr_t *B, int *INFO) |
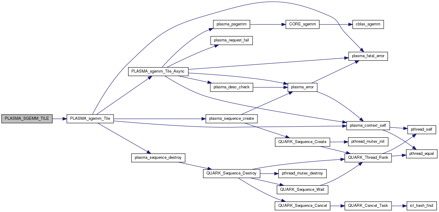
| void | PLASMA_SGEMM_TILE (PLASMA_enum *transA, PLASMA_enum *transB, int *alpha, intptr_t *A, intptr_t *B, int *beta, intptr_t *C, int *INFO) |
| void | PLASMA_SSYMM_TILE (PLASMA_enum *side, PLASMA_enum *uplo, float *alpha, intptr_t *A, intptr_t *B, float *beta, intptr_t *C, int *INFO) |
| void | PLASMA_SSYRK_TILE (PLASMA_enum *uplo, PLASMA_enum *trans, float *alpha, intptr_t *A, float *beta, intptr_t *C, int *INFO) |
| void | PLASMA_ALLOC_WORKSPACE_SGEBRD (int *M, int *N, intptr_t **T, int *INFO) |
| void | PLASMA_ALLOC_WORKSPACE_SGELQF (int *M, int *N, float **T, int *INFO) |
| void | PLASMA_ALLOC_WORKSPACE_SGELS (int *M, int *N, float **T, int *INFO) |
| void | PLASMA_ALLOC_WORKSPACE_SGEQRF (int *M, int *N, float **T, int *INFO) |
| void | PLASMA_ALLOC_WORKSPACE_SGESV_INCPIV (int *N, float **L, int **IPIV, int *INFO) |
| void | PLASMA_ALLOC_WORKSPACE_SGESVD (int *M, int *N, intptr_t **T, int *INFO) |
| void | PLASMA_ALLOC_WORKSPACE_SGETRF_INCPIV (int *M, int *N, float **L, int **IPIV, int *INFO) |
| void | PLASMA_ALLOC_WORKSPACE_SSYEV (int *M, int *N, intptr_t **T, int *INFO) |
| void | PLASMA_ALLOC_WORKSPACE_SSYGV (int *M, int *N, intptr_t **T, int *INFO) |
| void | PLASMA_ALLOC_WORKSPACE_SSYTRD (int *M, int *N, intptr_t **T, int *INFO) |
| void | PLASMA_ALLOC_WORKSPACE_SGELQF_TILE (int *M, int *N, intptr_t **T, int *INFO) |
| void | PLASMA_ALLOC_WORKSPACE_SGELS_TILE (int *M, int *N, intptr_t **T, int *INFO) |
| void | PLASMA_ALLOC_WORKSPACE_SGEQRF_TILE (int *M, int *N, intptr_t **T, int *INFO) |
| void | PLASMA_ALLOC_WORKSPACE_SGESV_INCPIV_TILE (int *N, intptr_t **L, int **IPIV, int *INFO) |
| void | PLASMA_ALLOC_WORKSPACE_SGETRF_INCPIV_TILE (int *N, intptr_t **L, int **IPIV, int *INFO) |
| void | PLASMA_SLAPACK_TO_TILE (float **Af77, int *LDA, intptr_t *A, int *INFO) |
| void | PLASMA_STILE_TO_LAPACK (intptr_t *A, float **Af77, int *LDA, int *INFO) |
PLASMA computational routines PLASMA is a software package provided by Univ. of Tennessee, Univ. of California Berkeley and Univ. of Colorado Denver
Definition in file plasma_sf77.c.
| #define PLASMA_ALLOC_WORKSPACE_SGEBRD PLASMA_WS_FNAME(sgehrd, SGEBRD) |
Definition at line 109 of file plasma_sf77.c.
| #define PLASMA_ALLOC_WORKSPACE_SGEEV PLASMA_WS_FNAME(sgeev, SGEEV ) |
Definition at line 110 of file plasma_sf77.c.
| #define PLASMA_ALLOC_WORKSPACE_SGEHRD PLASMA_WS_FNAME(sgehrd, SGEHRD) |
Definition at line 111 of file plasma_sf77.c.
| #define PLASMA_ALLOC_WORKSPACE_SGELQF PLASMA_WS_FNAME(sgelqf, SGELQF) |
Definition at line 112 of file plasma_sf77.c.
| #define PLASMA_ALLOC_WORKSPACE_SGELQF_TILE PLASMA_WST_FNAME(sgelqf, SGELQF ) |
Definition at line 125 of file plasma_sf77.c.
| #define PLASMA_ALLOC_WORKSPACE_SGELS PLASMA_WS_FNAME(sgels, SGELS ) |
Definition at line 113 of file plasma_sf77.c.
| #define PLASMA_ALLOC_WORKSPACE_SGELS_TILE PLASMA_WST_FNAME(sgels, SGELS ) |
Definition at line 126 of file plasma_sf77.c.
| #define PLASMA_ALLOC_WORKSPACE_SGEQRF PLASMA_WS_FNAME(sgeqrf, SGEQRF) |
Definition at line 114 of file plasma_sf77.c.
| #define PLASMA_ALLOC_WORKSPACE_SGEQRF_TILE PLASMA_WST_FNAME(sgeqrf, SGEQRF ) |
Definition at line 127 of file plasma_sf77.c.
| #define PLASMA_ALLOC_WORKSPACE_SGESV_INCPIV PLASMA_WS_FNAME(sgesv_incpiv, SGESV_INCPIV ) |
Definition at line 115 of file plasma_sf77.c.
| #define PLASMA_ALLOC_WORKSPACE_SGESV_INCPIV_TILE PLASMA_WST_FNAME(sgesv_incpiv, SGESV_INCPIV ) |
Definition at line 128 of file plasma_sf77.c.
| #define PLASMA_ALLOC_WORKSPACE_SGESVD PLASMA_WS_FNAME(sgesvd, SGESVD) |
Definition at line 117 of file plasma_sf77.c.
| #define PLASMA_ALLOC_WORKSPACE_SGETRF_INCPIV PLASMA_WS_FNAME(sgetrf_incpiv, SGETRF_INCPIV) |
Definition at line 116 of file plasma_sf77.c.
| #define PLASMA_ALLOC_WORKSPACE_SGETRF_INCPIV_TILE PLASMA_WST_FNAME(sgetrf_incpiv, SGETRF_INCPIV) |
Definition at line 129 of file plasma_sf77.c.
| #define PLASMA_ALLOC_WORKSPACE_SSYEV PLASMA_WS_FNAME(ssyev, SSYEV ) |
Definition at line 118 of file plasma_sf77.c.
| #define PLASMA_ALLOC_WORKSPACE_SSYGV PLASMA_WS_FNAME(ssygv, SSYGV ) |
Definition at line 119 of file plasma_sf77.c.
| #define PLASMA_ALLOC_WORKSPACE_SSYTRD PLASMA_WS_FNAME(ssytrd, SSYTRD) |
Definition at line 120 of file plasma_sf77.c.
| #define PLASMA_SGEBRD PLASMA_FNAME(sgebrd, SGEBRD ) |
Definition at line 23 of file plasma_sf77.c.
| #define PLASMA_SGEBRD_TILE PLASMA_TILE_FNAME(sgebrd, SGEBRD ) |
Definition at line 66 of file plasma_sf77.c.
| #define PLASMA_SGEEV PLASMA_FNAME(sgeev, SGEEV ) |
Definition at line 24 of file plasma_sf77.c.
| #define PLASMA_SGEEV_TILE PLASMA_TILE_FNAME(sgeev, SGEEV ) |
Definition at line 67 of file plasma_sf77.c.
| #define PLASMA_SGEHRD PLASMA_FNAME(sgehrd, SGEHRD ) |
Definition at line 25 of file plasma_sf77.c.
| #define PLASMA_SGEHRD_TILE PLASMA_TILE_FNAME(sgehrd, SGEHRD ) |
Definition at line 68 of file plasma_sf77.c.
| #define PLASMA_SGELQF PLASMA_FNAME(sgelqf, SGELQF ) |
Definition at line 26 of file plasma_sf77.c.
| #define PLASMA_SGELQF_TILE PLASMA_TILE_FNAME(sgelqf, SGELQF ) |
Definition at line 69 of file plasma_sf77.c.
| #define PLASMA_SGELQS PLASMA_FNAME(sgelqs, SGELQS ) |
Definition at line 27 of file plasma_sf77.c.
| #define PLASMA_SGELQS_TILE PLASMA_TILE_FNAME(sgelqs, SGELQS ) |
Definition at line 70 of file plasma_sf77.c.
| #define PLASMA_SGELS PLASMA_FNAME(sgels, SGELS ) |
Definition at line 28 of file plasma_sf77.c.
| #define PLASMA_SGELS_TILE PLASMA_TILE_FNAME(sgels, SGELS ) |
Definition at line 71 of file plasma_sf77.c.
| #define PLASMA_SGEMM PLASMA_FNAME(sgemm, SGEMM ) |
Definition at line 55 of file plasma_sf77.c.
| #define PLASMA_SGEMM_TILE PLASMA_TILE_FNAME(sgemm, SGEMM ) |
Definition at line 98 of file plasma_sf77.c.
| #define PLASMA_SGEQRF PLASMA_FNAME(sgeqrf, SGEQRF ) |
Definition at line 29 of file plasma_sf77.c.
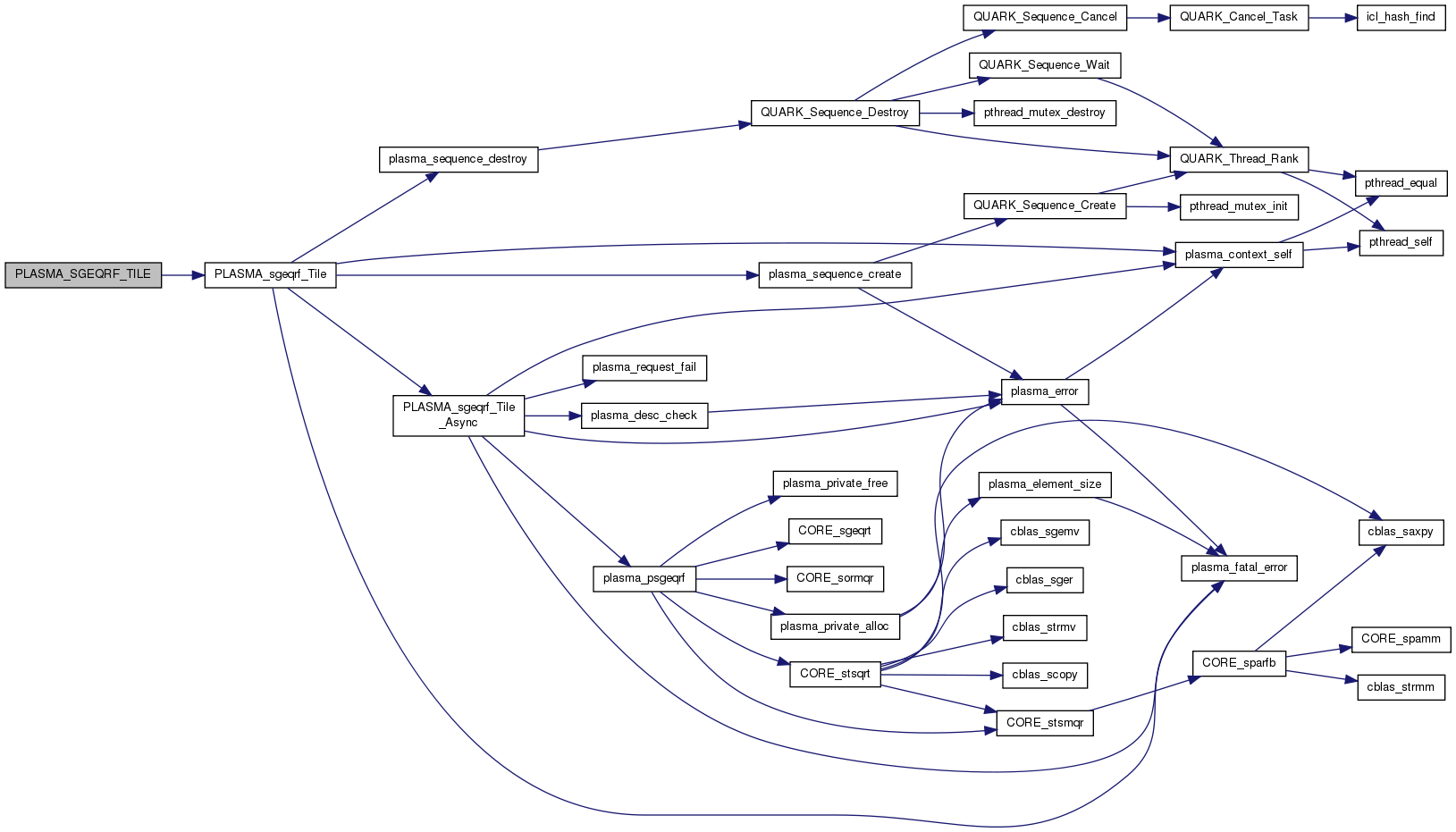
| #define PLASMA_SGEQRF_TILE PLASMA_TILE_FNAME(sgeqrf, SGEQRF ) |
Definition at line 72 of file plasma_sf77.c.
| #define PLASMA_SGEQRS PLASMA_FNAME(sgeqrs, SGEQRS ) |
Definition at line 30 of file plasma_sf77.c.
| #define PLASMA_SGEQRS_TILE PLASMA_TILE_FNAME(sgeqrs, SGEQRS ) |
Definition at line 73 of file plasma_sf77.c.
| #define PLASMA_SGESV PLASMA_FNAME(sgesv, SGESV ) |
Definition at line 31 of file plasma_sf77.c.
| #define PLASMA_SGESV_INCPIV PLASMA_FNAME(sgesv_incpiv, SGESV_INCPIV ) |
Definition at line 35 of file plasma_sf77.c.
| #define PLASMA_SGESV_INCPIV_TILE PLASMA_TILE_FNAME(sgesv_incpiv, SGESV_INCPIV ) |
Definition at line 78 of file plasma_sf77.c.
| #define PLASMA_SGESV_TILE PLASMA_TILE_FNAME(sgesv, SGESV ) |
Definition at line 74 of file plasma_sf77.c.
| #define PLASMA_SGESVD PLASMA_FNAME(sgesvd, SGESVD ) |
Definition at line 32 of file plasma_sf77.c.
| #define PLASMA_SGESVD_TILE PLASMA_TILE_FNAME(sgesvd, SGESVD ) |
Definition at line 75 of file plasma_sf77.c.
| #define PLASMA_SGETRF PLASMA_FNAME(sgetrf, SGETRF ) |
Definition at line 33 of file plasma_sf77.c.
| #define PLASMA_SGETRF_INCPIV PLASMA_FNAME(sgetrf_incpiv, SGETRF_INCPIV ) |
Definition at line 36 of file plasma_sf77.c.
| #define PLASMA_SGETRF_INCPIV_TILE PLASMA_TILE_FNAME(sgetrf_incpiv, SGETRF_INCPIV ) |
Definition at line 79 of file plasma_sf77.c.
| #define PLASMA_SGETRF_TILE PLASMA_TILE_FNAME(sgetrf, SGETRF ) |
Definition at line 76 of file plasma_sf77.c.
| #define PLASMA_SGETRS PLASMA_FNAME(sgetrs, SGETRS ) |
Definition at line 34 of file plasma_sf77.c.
| #define PLASMA_SGETRS_INCPIV PLASMA_FNAME(sgetrs_incpiv, SGETRS_INCPIV ) |
Definition at line 37 of file plasma_sf77.c.
| #define PLASMA_SGETRS_INCPIV_TILE PLASMA_TILE_FNAME(sgetrs_incpiv, SGETRS_INCPIV ) |
Definition at line 80 of file plasma_sf77.c.
| #define PLASMA_SGETRS_TILE PLASMA_TILE_FNAME(sgetrs, SGETRS ) |
Definition at line 77 of file plasma_sf77.c.
| #define PLASMA_SLAPACK_TO_TILE PLASMA_FNAME(slapack_to_tile, SLAPACK_TO_TILE) |
Definition at line 131 of file plasma_sf77.c.
| #define PLASMA_SORGBR PLASMA_FNAME(sorgbr, SORGBR ) |
Definition at line 47 of file plasma_sf77.c.
| #define PLASMA_SORGBR_TILE PLASMA_TILE_FNAME(sorgbr, SORGBR ) |
Definition at line 91 of file plasma_sf77.c.
| #define PLASMA_SORGHR PLASMA_FNAME(sorghr, SORGHR ) |
Definition at line 48 of file plasma_sf77.c.
| #define PLASMA_SORGHR_TILE PLASMA_TILE_FNAME(sorghr, SORGHR ) |
Definition at line 92 of file plasma_sf77.c.
| #define PLASMA_SORGLQ PLASMA_FNAME(sorglq, SORGLQ ) |
Definition at line 49 of file plasma_sf77.c.
| #define PLASMA_SORGLQ_TILE PLASMA_TILE_FNAME(sorglq, SORGLQ ) |
Definition at line 93 of file plasma_sf77.c.
| #define PLASMA_SORGQR PLASMA_FNAME(sorgqr, SORGQR ) |
Definition at line 50 of file plasma_sf77.c.
| #define PLASMA_SORGQR_TILE PLASMA_TILE_FNAME(sorgqr, SORGQR ) |
Definition at line 94 of file plasma_sf77.c.
| #define PLASMA_SORGTR PLASMA_FNAME(sorgtr, SORGTR ) |
Definition at line 51 of file plasma_sf77.c.
| #define PLASMA_SORGTR_TILE PLASMA_TILE_FNAME(sorgtr, SORGTR ) |
Definition at line 95 of file plasma_sf77.c.
| #define PLASMA_SORMLQ PLASMA_FNAME(sormlq, SORMLQ ) |
Definition at line 52 of file plasma_sf77.c.
| #define PLASMA_SORMLQ_TILE PLASMA_TILE_FNAME(sormlq, SORMLQ ) |
Definition at line 96 of file plasma_sf77.c.
| #define PLASMA_SORMQR PLASMA_FNAME(sormqr, SORMQR ) |
Definition at line 53 of file plasma_sf77.c.
| #define PLASMA_SORMQR_TILE PLASMA_TILE_FNAME(sormqr, SORMQR ) |
Definition at line 97 of file plasma_sf77.c.
| #define PLASMA_SPOSV PLASMA_FNAME(sposv, SPOSV ) |
Definition at line 42 of file plasma_sf77.c.
| #define PLASMA_SPOSV_TILE PLASMA_TILE_FNAME(sposv, SPOSV ) |
Definition at line 85 of file plasma_sf77.c.
| #define PLASMA_SPOTRF PLASMA_FNAME(spotrf, SPOTRF ) |
Definition at line 43 of file plasma_sf77.c.
| #define PLASMA_SPOTRF_TILE PLASMA_TILE_FNAME(spotrf, SPOTRF ) |
Definition at line 86 of file plasma_sf77.c.
| #define PLASMA_SPOTRI PLASMA_FNAME(spotri, SPOTRI ) |
Definition at line 44 of file plasma_sf77.c.
| #define PLASMA_SPOTRI_TILE PLASMA_TILE_FNAME(spotri, SPOTRI ) |
Definition at line 87 of file plasma_sf77.c.
| #define PLASMA_SPOTRS PLASMA_FNAME(spotrs, SPOTRS ) |
Definition at line 45 of file plasma_sf77.c.
| #define PLASMA_SPOTRS_TILE PLASMA_TILE_FNAME(spotrs, SPOTRS ) |
Definition at line 88 of file plasma_sf77.c.
| #define PLASMA_SSYEV PLASMA_FNAME(ssyev, SSYEV ) |
Definition at line 38 of file plasma_sf77.c.
| #define PLASMA_SSYEV_TILE PLASMA_TILE_FNAME(ssyev, SSYEV ) |
Definition at line 81 of file plasma_sf77.c.
| #define PLASMA_SSYGST PLASMA_FNAME(ssygst, SSYGST ) |
Definition at line 40 of file plasma_sf77.c.
| #define PLASMA_SSYGST_TILE PLASMA_TILE_FNAME(ssygst, SSYGST ) |
Definition at line 83 of file plasma_sf77.c.
| #define PLASMA_SSYGV PLASMA_FNAME(ssygv, SSYGV ) |
Definition at line 39 of file plasma_sf77.c.
| #define PLASMA_SSYGV_TILE PLASMA_TILE_FNAME(ssygv, SSYGV ) |
Definition at line 82 of file plasma_sf77.c.
| #define PLASMA_SSYMM PLASMA_FNAME(ssymm, SSYMM ) |
Definition at line 59 of file plasma_sf77.c.
| #define PLASMA_SSYMM PLASMA_FNAME(ssymm, SSYMM ) |
Definition at line 59 of file plasma_sf77.c.
| #define PLASMA_SSYMM_TILE PLASMA_TILE_FNAME(ssymm, SSYMM ) |
Definition at line 102 of file plasma_sf77.c.
| #define PLASMA_SSYMM_TILE PLASMA_TILE_FNAME(ssymm, SSYMM ) |
Definition at line 102 of file plasma_sf77.c.
| #define PLASMA_SSYRK PLASMA_FNAME(ssyrk, SSYRK ) |
Definition at line 60 of file plasma_sf77.c.
| #define PLASMA_SSYRK PLASMA_FNAME(ssyrk, SSYRK ) |
Definition at line 60 of file plasma_sf77.c.
| #define PLASMA_SSYRK_TILE PLASMA_TILE_FNAME(ssyrk, SSYRK ) |
Definition at line 103 of file plasma_sf77.c.
| #define PLASMA_SSYRK_TILE PLASMA_TILE_FNAME(ssyrk, SSYRK ) |
Definition at line 103 of file plasma_sf77.c.
| #define PLASMA_SSYTRD PLASMA_FNAME(ssytrd, SSYTRD ) |
Definition at line 41 of file plasma_sf77.c.
| #define PLASMA_SSYTRD_TILE PLASMA_TILE_FNAME(ssytrd, SSYTRD ) |
Definition at line 84 of file plasma_sf77.c.
| #define PLASMA_STILE_TO_LAPACK PLASMA_FNAME(stile_to_lapack, STILE_TO_LAPACK) |
Definition at line 132 of file plasma_sf77.c.
| #define PLASMA_STRSM PLASMA_FNAME(strsm, STRSM ) |
Definition at line 54 of file plasma_sf77.c.
| #define PLASMA_STRSM_TILE PLASMA_TILE_FNAME(strsm, STRSM ) |
Definition at line 89 of file plasma_sf77.c.
| #define PLASMA_STRSMPL PLASMA_FNAME(strsmpl, STRSMPL) |
Definition at line 46 of file plasma_sf77.c.
| #define PLASMA_STRSMPL_TILE PLASMA_TILE_FNAME(strsmpl, STRSMPL) |
Definition at line 90 of file plasma_sf77.c.
| #define REAL |
Definition at line 18 of file plasma_sf77.c.
| void PLASMA_ALLOC_WORKSPACE_SGEBRD | ( | int * | M, |
| int * | N, | ||
| intptr_t ** | T, | ||
| int * | INFO | ||
| ) |
FORTRAN API - workspace allocation
Definition at line 340 of file plasma_sf77.c.
References PLASMA_Alloc_Workspace_sgebrd().

| void PLASMA_ALLOC_WORKSPACE_SGELQF | ( | int * | M, |
| int * | N, | ||
| float ** | T, | ||
| int * | INFO | ||
| ) |
Definition at line 343 of file plasma_sf77.c.
References PLASMA_Alloc_Workspace_sgelqf().

| void PLASMA_ALLOC_WORKSPACE_SGELQF_TILE | ( | int * | M, |
| int * | N, | ||
| intptr_t ** | T, | ||
| int * | INFO | ||
| ) |
FORTRAN API - tiled workspace allocation
Definition at line 374 of file plasma_sf77.c.
References PLASMA_Alloc_Workspace_sgelqf_Tile().

| void PLASMA_ALLOC_WORKSPACE_SGELS | ( | int * | M, |
| int * | N, | ||
| float ** | T, | ||
| int * | INFO | ||
| ) |
Definition at line 346 of file plasma_sf77.c.
References PLASMA_Alloc_Workspace_sgels().

| void PLASMA_ALLOC_WORKSPACE_SGELS_TILE | ( | int * | M, |
| int * | N, | ||
| intptr_t ** | T, | ||
| int * | INFO | ||
| ) |
Definition at line 377 of file plasma_sf77.c.
References PLASMA_Alloc_Workspace_sgels_Tile().

| void PLASMA_ALLOC_WORKSPACE_SGEQRF | ( | int * | M, |
| int * | N, | ||
| float ** | T, | ||
| int * | INFO | ||
| ) |
Definition at line 349 of file plasma_sf77.c.
References PLASMA_Alloc_Workspace_sgeqrf().

| void PLASMA_ALLOC_WORKSPACE_SGEQRF_TILE | ( | int * | M, |
| int * | N, | ||
| intptr_t ** | T, | ||
| int * | INFO | ||
| ) |
Definition at line 380 of file plasma_sf77.c.
References PLASMA_Alloc_Workspace_sgeqrf_Tile().

| void PLASMA_ALLOC_WORKSPACE_SGESV_INCPIV | ( | int * | N, |
| float ** | L, | ||
| int ** | IPIV, | ||
| int * | INFO | ||
| ) |
Definition at line 352 of file plasma_sf77.c.
References PLASMA_Alloc_Workspace_sgesv_incpiv().

| void PLASMA_ALLOC_WORKSPACE_SGESV_INCPIV_TILE | ( | int * | N, |
| intptr_t ** | L, | ||
| int ** | IPIV, | ||
| int * | INFO | ||
| ) |
Definition at line 383 of file plasma_sf77.c.
References PLASMA_Alloc_Workspace_sgesv_incpiv_Tile().

| void PLASMA_ALLOC_WORKSPACE_SGESVD | ( | int * | M, |
| int * | N, | ||
| intptr_t ** | T, | ||
| int * | INFO | ||
| ) |
Definition at line 355 of file plasma_sf77.c.
References PLASMA_Alloc_Workspace_sgesvd().

| void PLASMA_ALLOC_WORKSPACE_SGETRF_INCPIV | ( | int * | M, |
| int * | N, | ||
| float ** | L, | ||
| int ** | IPIV, | ||
| int * | INFO | ||
| ) |
Definition at line 358 of file plasma_sf77.c.
References PLASMA_Alloc_Workspace_sgetrf_incpiv().

| void PLASMA_ALLOC_WORKSPACE_SGETRF_INCPIV_TILE | ( | int * | N, |
| intptr_t ** | L, | ||
| int ** | IPIV, | ||
| int * | INFO | ||
| ) |
Definition at line 386 of file plasma_sf77.c.
References PLASMA_Alloc_Workspace_sgetrf_incpiv_Tile().

| void PLASMA_ALLOC_WORKSPACE_SSYEV | ( | int * | M, |
| int * | N, | ||
| intptr_t ** | T, | ||
| int * | INFO | ||
| ) |
Definition at line 361 of file plasma_sf77.c.
References PLASMA_Alloc_Workspace_ssyev().

| void PLASMA_ALLOC_WORKSPACE_SSYGV | ( | int * | M, |
| int * | N, | ||
| intptr_t ** | T, | ||
| int * | INFO | ||
| ) |
Definition at line 364 of file plasma_sf77.c.
References PLASMA_Alloc_Workspace_ssygv().

| void PLASMA_ALLOC_WORKSPACE_SSYTRD | ( | int * | M, |
| int * | N, | ||
| intptr_t ** | T, | ||
| int * | INFO | ||
| ) |
Definition at line 367 of file plasma_sf77.c.
References PLASMA_Alloc_Workspace_ssytrd().

| void PLASMA_SGEBRD | ( | PLASMA_enum * | jobu, |
| PLASMA_enum * | jobvt, | ||
| int * | M, | ||
| int * | N, | ||
| float * | A, | ||
| int * | LDA, | ||
| float * | D, | ||
| float * | E, | ||
| float * | U, | ||
| int * | LDU, | ||
| float * | VT, | ||
| int * | LDVT, | ||
| intptr_t * | descT, | ||
| int * | INFO | ||
| ) |
FORTRAN API - math functions (simple interface)
Definition at line 141 of file plasma_sf77.c.
References PLASMA_sgebrd().

| void PLASMA_SGEBRD_TILE | ( | PLASMA_enum * | jobu, |
| PLASMA_enum * | jobvt, | ||
| intptr_t * | A, | ||
| float * | D, | ||
| float * | E, | ||
| intptr_t * | U, | ||
| intptr_t * | VT, | ||
| intptr_t * | T, | ||
| int * | INFO | ||
| ) |
FORTRAN API - math functions (native interface)
Definition at line 242 of file plasma_sf77.c.
References PLASMA_sgebrd_Tile().

| void PLASMA_SGELQF | ( | int * | M, |
| int * | N, | ||
| float * | A, | ||
| int * | LDA, | ||
| float ** | T, | ||
| int * | INFO | ||
| ) |
Definition at line 144 of file plasma_sf77.c.
References PLASMA_sgelqf().

| void PLASMA_SGELQF_TILE | ( | intptr_t * | A, |
| intptr_t * | T, | ||
| int * | INFO | ||
| ) |
Definition at line 245 of file plasma_sf77.c.
References PLASMA_sgelqf_Tile().

| void PLASMA_SGELQS | ( | int * | M, |
| int * | N, | ||
| int * | NRHS, | ||
| float * | A, | ||
| int * | LDA, | ||
| float ** | T, | ||
| float * | B, | ||
| int * | LDB, | ||
| int * | INFO | ||
| ) |
Definition at line 147 of file plasma_sf77.c.
References PLASMA_sgelqs().

| void PLASMA_SGELQS_TILE | ( | intptr_t * | A, |
| intptr_t * | B, | ||
| intptr_t * | T, | ||
| int * | INFO | ||
| ) |
Definition at line 248 of file plasma_sf77.c.
References PLASMA_sgelqs_Tile().

| void PLASMA_SGELS | ( | PLASMA_enum * | trans, |
| int * | M, | ||
| int * | N, | ||
| int * | NRHS, | ||
| float * | A, | ||
| int * | LDA, | ||
| float ** | T, | ||
| float * | B, | ||
| int * | LDB, | ||
| int * | INFO | ||
| ) |
Definition at line 150 of file plasma_sf77.c.
References PLASMA_sgels().

| void PLASMA_SGELS_TILE | ( | PLASMA_enum * | trans, |
| intptr_t * | A, | ||
| intptr_t * | B, | ||
| intptr_t * | T, | ||
| int * | INFO | ||
| ) |
Definition at line 251 of file plasma_sf77.c.
References PLASMA_sgels_Tile().

| void PLASMA_SGEMM | ( | PLASMA_enum * | transA, |
| PLASMA_enum * | transB, | ||
| int * | M, | ||
| int * | N, | ||
| int * | K, | ||
| float * | alpha, | ||
| float * | A, | ||
| int * | LDA, | ||
| float * | B, | ||
| int * | LDB, | ||
| float * | beta, | ||
| float * | C, | ||
| int * | LDC, | ||
| int * | INFO | ||
| ) |
Definition at line 222 of file plasma_sf77.c.
References PLASMA_sgemm().

| void PLASMA_SGEMM_TILE | ( | PLASMA_enum * | transA, |
| PLASMA_enum * | transB, | ||
| int * | alpha, | ||
| intptr_t * | A, | ||
| intptr_t * | B, | ||
| int * | beta, | ||
| intptr_t * | C, | ||
| int * | INFO | ||
| ) |
Definition at line 320 of file plasma_sf77.c.
References PLASMA_sgemm_Tile().

| void PLASMA_SGEQRF | ( | int * | M, |
| int * | N, | ||
| float * | A, | ||
| int * | LDA, | ||
| float ** | T, | ||
| int * | INFO | ||
| ) |
Definition at line 153 of file plasma_sf77.c.
References PLASMA_sgeqrf().

| void PLASMA_SGEQRF_TILE | ( | intptr_t * | A, |
| intptr_t * | T, | ||
| int * | INFO | ||
| ) |
Definition at line 254 of file plasma_sf77.c.
References PLASMA_sgeqrf_Tile().

| void PLASMA_SGEQRS | ( | int * | M, |
| int * | N, | ||
| int * | NRHS, | ||
| float * | A, | ||
| int * | LDA, | ||
| float ** | T, | ||
| float * | B, | ||
| int * | LDB, | ||
| int * | INFO | ||
| ) |
Definition at line 156 of file plasma_sf77.c.
References PLASMA_sgeqrs().

| void PLASMA_SGEQRS_TILE | ( | intptr_t * | A, |
| intptr_t * | B, | ||
| intptr_t * | T, | ||
| int * | INFO | ||
| ) |
Definition at line 257 of file plasma_sf77.c.
References PLASMA_sgeqrs_Tile().

| void PLASMA_SGESV | ( | int * | N, |
| int * | NRHS, | ||
| float * | A, | ||
| int * | LDA, | ||
| int * | IPIV, | ||
| float * | B, | ||
| int * | LDB, | ||
| int * | INFO | ||
| ) |
Definition at line 159 of file plasma_sf77.c.
References PLASMA_sgesv().

| void PLASMA_SGESV_INCPIV | ( | int * | N, |
| int * | NRHS, | ||
| float * | A, | ||
| int * | LDA, | ||
| float ** | LH, | ||
| int ** | IPIVH, | ||
| float * | B, | ||
| int * | LDB, | ||
| int * | INFO | ||
| ) |
Definition at line 171 of file plasma_sf77.c.
References PLASMA_sgesv_incpiv().

| void PLASMA_SGESV_INCPIV_TILE | ( | intptr_t * | A, |
| intptr_t * | L, | ||
| int ** | IPIVH, | ||
| intptr_t * | B, | ||
| int * | INFO | ||
| ) |
Definition at line 272 of file plasma_sf77.c.
References PLASMA_sgesv_incpiv_Tile().

| void PLASMA_SGESV_TILE | ( | intptr_t * | A, |
| int * | IPIV, | ||
| intptr_t * | B, | ||
| int * | INFO | ||
| ) |
Definition at line 260 of file plasma_sf77.c.
References PLASMA_sgesv_Tile().

| void PLASMA_SGESVD | ( | PLASMA_enum * | jobu, |
| PLASMA_enum * | jobvt, | ||
| int * | M, | ||
| int * | N, | ||
| float * | A, | ||
| int * | LDA, | ||
| float * | S, | ||
| float * | U, | ||
| int * | LDU, | ||
| float * | VT, | ||
| int * | LDVT, | ||
| intptr_t * | T, | ||
| int * | INFO | ||
| ) |
Definition at line 162 of file plasma_sf77.c.
References PLASMA_sgesvd().

| void PLASMA_SGESVD_TILE | ( | PLASMA_enum * | jobu, |
| PLASMA_enum * | jobvt, | ||
| intptr_t * | A, | ||
| float * | S, | ||
| intptr_t * | U, | ||
| intptr_t * | VT, | ||
| intptr_t * | T, | ||
| int * | INFO | ||
| ) |
Definition at line 263 of file plasma_sf77.c.
References PLASMA_sgesvd_Tile().

| void PLASMA_SGETRF | ( | int * | M, |
| int * | N, | ||
| float * | A, | ||
| int * | LDA, | ||
| int * | IPIV, | ||
| int * | INFO | ||
| ) |
Definition at line 165 of file plasma_sf77.c.
References PLASMA_sgetrf().

| void PLASMA_SGETRF_INCPIV | ( | int * | M, |
| int * | N, | ||
| float * | A, | ||
| int * | LDA, | ||
| float ** | LH, | ||
| int ** | IPIVH, | ||
| int * | INFO | ||
| ) |
Definition at line 174 of file plasma_sf77.c.
References PLASMA_sgetrf_incpiv().

| void PLASMA_SGETRF_INCPIV_TILE | ( | intptr_t * | A, |
| intptr_t * | L, | ||
| int ** | IPIVH, | ||
| int * | INFO | ||
| ) |
Definition at line 275 of file plasma_sf77.c.
References PLASMA_sgetrf_incpiv_Tile().

| void PLASMA_SGETRF_TILE | ( | intptr_t * | A, |
| int * | IPIV, | ||
| int * | INFO | ||
| ) |
Definition at line 266 of file plasma_sf77.c.
References PLASMA_sgetrf_Tile().

| void PLASMA_SGETRS | ( | PLASMA_enum * | trans, |
| int * | N, | ||
| int * | NRHS, | ||
| float * | A, | ||
| int * | LDA, | ||
| int * | IPIV, | ||
| float * | B, | ||
| int * | LDB, | ||
| int * | INFO | ||
| ) |
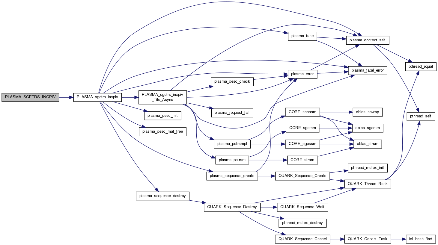
| void PLASMA_SGETRS_INCPIV | ( | PLASMA_enum * | uplo, |
| int * | N, | ||
| int * | NRHS, | ||
| float * | A, | ||
| int * | LDA, | ||
| float ** | LH, | ||
| int ** | IPIVH, | ||
| float * | B, | ||
| int * | LDB, | ||
| int * | INFO | ||
| ) |
Definition at line 177 of file plasma_sf77.c.
References PLASMA_sgetrs_incpiv().

| void PLASMA_SGETRS_INCPIV_TILE | ( | intptr_t * | A, |
| intptr_t * | L, | ||
| int ** | IPIVH, | ||
| intptr_t * | B, | ||
| int * | INFO | ||
| ) |
Definition at line 278 of file plasma_sf77.c.
References PLASMA_sgetrs_incpiv_Tile().

| void PLASMA_SGETRS_TILE | ( | PLASMA_enum * | trans, |
| intptr_t * | A, | ||
| int * | IPIV, | ||
| intptr_t * | B, | ||
| int * | INFO | ||
| ) |
Definition at line 269 of file plasma_sf77.c.
References PLASMA_sgetrs_Tile().

| void PLASMA_SLAPACK_TO_TILE | ( | float ** | Af77, |
| int * | LDA, | ||
| intptr_t * | A, | ||
| int * | INFO | ||
| ) |
FORTRAN API - conversion from LAPACK F77 matrix layout to tile layout
Definition at line 392 of file plasma_sf77.c.
References PLASMA_sLapack_to_Tile().

| void PLASMA_SORGLQ | ( | int * | M, |
| int * | N, | ||
| int * | K, | ||
| float * | A, | ||
| int * | LDA, | ||
| float ** | T, | ||
| float * | B, | ||
| int * | LDB, | ||
| int * | INFO | ||
| ) |
Definition at line 207 of file plasma_sf77.c.
References PLASMA_sorglq().

| void PLASMA_SORGLQ_TILE | ( | intptr_t * | A, |
| intptr_t * | T, | ||
| intptr_t * | B, | ||
| int * | INFO | ||
| ) |
Definition at line 305 of file plasma_sf77.c.
References PLASMA_sorglq_Tile().

| void PLASMA_SORGQR | ( | int * | M, |
| int * | N, | ||
| int * | K, | ||
| float * | A, | ||
| int * | LDA, | ||
| float ** | T, | ||
| float * | B, | ||
| int * | LDB, | ||
| int * | INFO | ||
| ) |
Definition at line 210 of file plasma_sf77.c.
References PLASMA_sorgqr().

| void PLASMA_SORGQR_TILE | ( | intptr_t * | A, |
| intptr_t * | T, | ||
| intptr_t * | B, | ||
| int * | INFO | ||
| ) |
Definition at line 308 of file plasma_sf77.c.
References PLASMA_sorgqr_Tile().

| void PLASMA_SORMLQ | ( | PLASMA_enum * | side, |
| PLASMA_enum * | trans, | ||
| int * | M, | ||
| int * | N, | ||
| int * | K, | ||
| float * | A, | ||
| int * | LDA, | ||
| float ** | T, | ||
| float * | B, | ||
| int * | LDB, | ||
| int * | INFO | ||
| ) |
Definition at line 213 of file plasma_sf77.c.
References PLASMA_sormlq().

| void PLASMA_SORMLQ_TILE | ( | PLASMA_enum * | side, |
| PLASMA_enum * | trans, | ||
| intptr_t * | A, | ||
| intptr_t * | T, | ||
| intptr_t * | B, | ||
| int * | INFO | ||
| ) |
Definition at line 311 of file plasma_sf77.c.
References PLASMA_sormlq_Tile().

| void PLASMA_SORMQR | ( | PLASMA_enum * | side, |
| PLASMA_enum * | trans, | ||
| int * | M, | ||
| int * | N, | ||
| int * | K, | ||
| float * | A, | ||
| int * | LDA, | ||
| float ** | T, | ||
| float * | B, | ||
| int * | LDB, | ||
| int * | INFO | ||
| ) |
Definition at line 216 of file plasma_sf77.c.
References PLASMA_sormqr().

| void PLASMA_SORMQR_TILE | ( | PLASMA_enum * | side, |
| PLASMA_enum * | trans, | ||
| intptr_t * | A, | ||
| intptr_t * | T, | ||
| intptr_t * | B, | ||
| int * | INFO | ||
| ) |
Definition at line 314 of file plasma_sf77.c.
References PLASMA_sormqr_Tile().

| void PLASMA_SPOSV | ( | PLASMA_enum * | uplo, |
| int * | N, | ||
| int * | NRHS, | ||
| float * | A, | ||
| int * | LDA, | ||
| float * | B, | ||
| int * | LDB, | ||
| int * | INFO | ||
| ) |
Definition at line 192 of file plasma_sf77.c.
References PLASMA_sposv().

| void PLASMA_SPOSV_TILE | ( | PLASMA_enum * | uplo, |
| intptr_t * | A, | ||
| intptr_t * | B, | ||
| int * | INFO | ||
| ) |
Definition at line 293 of file plasma_sf77.c.
References PLASMA_sposv_Tile().

| void PLASMA_SPOTRF | ( | PLASMA_enum * | uplo, |
| int * | N, | ||
| float * | A, | ||
| int * | LDA, | ||
| int * | INFO | ||
| ) |
Definition at line 195 of file plasma_sf77.c.
References PLASMA_spotrf().

| void PLASMA_SPOTRF_TILE | ( | PLASMA_enum * | uplo, |
| intptr_t * | A, | ||
| int * | INFO | ||
| ) |
Definition at line 296 of file plasma_sf77.c.
References PLASMA_spotrf_Tile().

| void PLASMA_SPOTRI | ( | PLASMA_enum * | uplo, |
| int * | N, | ||
| float * | A, | ||
| int * | LDA, | ||
| int * | INFO | ||
| ) |
Definition at line 198 of file plasma_sf77.c.
References PLASMA_spotri().

| void PLASMA_SPOTRS | ( | PLASMA_enum * | uplo, |
| int * | N, | ||
| int * | NRHS, | ||
| float * | A, | ||
| int * | LDA, | ||
| float * | B, | ||
| int * | LDB, | ||
| int * | INFO | ||
| ) |
Definition at line 201 of file plasma_sf77.c.
References PLASMA_spotrs().

| void PLASMA_SPOTRS_TILE | ( | PLASMA_enum * | uplo, |
| intptr_t * | A, | ||
| intptr_t * | B, | ||
| int * | INFO | ||
| ) |
Definition at line 299 of file plasma_sf77.c.
References PLASMA_spotrs_Tile().

| void PLASMA_SSYEV | ( | PLASMA_enum * | jobz, |
| PLASMA_enum * | uplo, | ||
| int * | N, | ||
| float * | A, | ||
| int * | LDA, | ||
| float * | W, | ||
| intptr_t * | T, | ||
| float * | Q, | ||
| int * | LDQ, | ||
| int * | INFO | ||
| ) |
Definition at line 180 of file plasma_sf77.c.
References PLASMA_ssyev().

| void PLASMA_SSYEV_TILE | ( | PLASMA_enum * | jobz, |
| PLASMA_enum * | uplo, | ||
| intptr_t * | A, | ||
| float * | W, | ||
| intptr_t * | T, | ||
| intptr_t * | Q, | ||
| int * | INFO | ||
| ) |
Definition at line 281 of file plasma_sf77.c.
References PLASMA_ssyev_Tile().

| void PLASMA_SSYGST | ( | PLASMA_enum * | itype, |
| PLASMA_enum * | uplo, | ||
| int * | N, | ||
| float * | A, | ||
| int * | LDA, | ||
| float * | B, | ||
| int * | LDB, | ||
| int * | INFO | ||
| ) |
Definition at line 186 of file plasma_sf77.c.
References PLASMA_ssygst().

| void PLASMA_SSYGST_TILE | ( | PLASMA_enum * | itype, |
| PLASMA_enum * | uplo, | ||
| intptr_t * | A, | ||
| intptr_t * | B, | ||
| int * | INFO | ||
| ) |
Definition at line 287 of file plasma_sf77.c.
References PLASMA_ssygst_Tile().

| void PLASMA_SSYGV | ( | PLASMA_enum * | itype, |
| PLASMA_enum * | jobz, | ||
| PLASMA_enum * | uplo, | ||
| int * | N, | ||
| float * | A, | ||
| int * | LDA, | ||
| float * | B, | ||
| int * | LDB, | ||
| float * | W, | ||
| intptr_t * | T, | ||
| float * | Q, | ||
| int * | LDQ, | ||
| int * | INFO | ||
| ) |
Definition at line 183 of file plasma_sf77.c.
References PLASMA_ssygv().

| void PLASMA_SSYGV_TILE | ( | PLASMA_enum * | itype, |
| PLASMA_enum * | jobz, | ||
| PLASMA_enum * | uplo, | ||
| intptr_t * | A, | ||
| intptr_t * | B, | ||
| float * | W, | ||
| intptr_t * | T, | ||
| intptr_t * | Q, | ||
| int * | INFO | ||
| ) |
Definition at line 284 of file plasma_sf77.c.
References PLASMA_ssygv_Tile().

| void PLASMA_SSYMM | ( | PLASMA_enum * | side, |
| PLASMA_enum * | uplo, | ||
| int * | M, | ||
| int * | N, | ||
| float * | alpha, | ||
| float * | A, | ||
| int * | LDA, | ||
| float * | B, | ||
| int * | LDB, | ||
| float * | beta, | ||
| float * | C, | ||
| int * | LDC, | ||
| int * | INFO | ||
| ) |
Definition at line 225 of file plasma_sf77.c.
References PLASMA_ssymm().

| void PLASMA_SSYMM_TILE | ( | PLASMA_enum * | side, |
| PLASMA_enum * | uplo, | ||
| float * | alpha, | ||
| intptr_t * | A, | ||
| intptr_t * | B, | ||
| float * | beta, | ||
| intptr_t * | C, | ||
| int * | INFO | ||
| ) |
Definition at line 323 of file plasma_sf77.c.
References PLASMA_ssymm_Tile().

| void PLASMA_SSYRK | ( | PLASMA_enum * | uplo, |
| PLASMA_enum * | trans, | ||
| int * | N, | ||
| int * | K, | ||
| float * | alpha, | ||
| float * | A, | ||
| int * | LDA, | ||
| float * | beta, | ||
| float * | C, | ||
| int * | LDC, | ||
| int * | INFO | ||
| ) |
Definition at line 228 of file plasma_sf77.c.
References PLASMA_ssyrk().

| void PLASMA_SSYRK_TILE | ( | PLASMA_enum * | uplo, |
| PLASMA_enum * | trans, | ||
| float * | alpha, | ||
| intptr_t * | A, | ||
| float * | beta, | ||
| intptr_t * | C, | ||
| int * | INFO | ||
| ) |
Definition at line 326 of file plasma_sf77.c.
References PLASMA_ssyrk_Tile().

| void PLASMA_SSYTRD | ( | PLASMA_enum * | jobz, |
| PLASMA_enum * | uplo, | ||
| int * | N, | ||
| float * | A, | ||
| int * | LDA, | ||
| float * | D, | ||
| float * | E, | ||
| intptr_t * | T, | ||
| float * | Q, | ||
| int * | LDQ, | ||
| int * | INFO | ||
| ) |
Definition at line 189 of file plasma_sf77.c.
References PLASMA_ssytrd().

| void PLASMA_SSYTRD_TILE | ( | PLASMA_enum * | jobz, |
| PLASMA_enum * | uplo, | ||
| intptr_t * | A, | ||
| float * | D, | ||
| float * | E, | ||
| intptr_t * | T, | ||
| intptr_t * | Q, | ||
| int * | INFO | ||
| ) |
Definition at line 290 of file plasma_sf77.c.
References PLASMA_ssytrd_Tile().

| void PLASMA_STILE_TO_LAPACK | ( | intptr_t * | A, |
| float ** | Af77, | ||
| int * | LDA, | ||
| int * | INFO | ||
| ) |
Definition at line 395 of file plasma_sf77.c.
References PLASMA_sTile_to_Lapack().

| void PLASMA_STRSM | ( | PLASMA_enum * | side, |
| PLASMA_enum * | uplo, | ||
| PLASMA_enum * | transA, | ||
| PLASMA_enum * | diag, | ||
| int * | N, | ||
| int * | NRHS, | ||
| float * | alpha, | ||
| float * | A, | ||
| int * | LDA, | ||
| float * | B, | ||
| int * | LDB, | ||
| int * | INFO | ||
| ) |
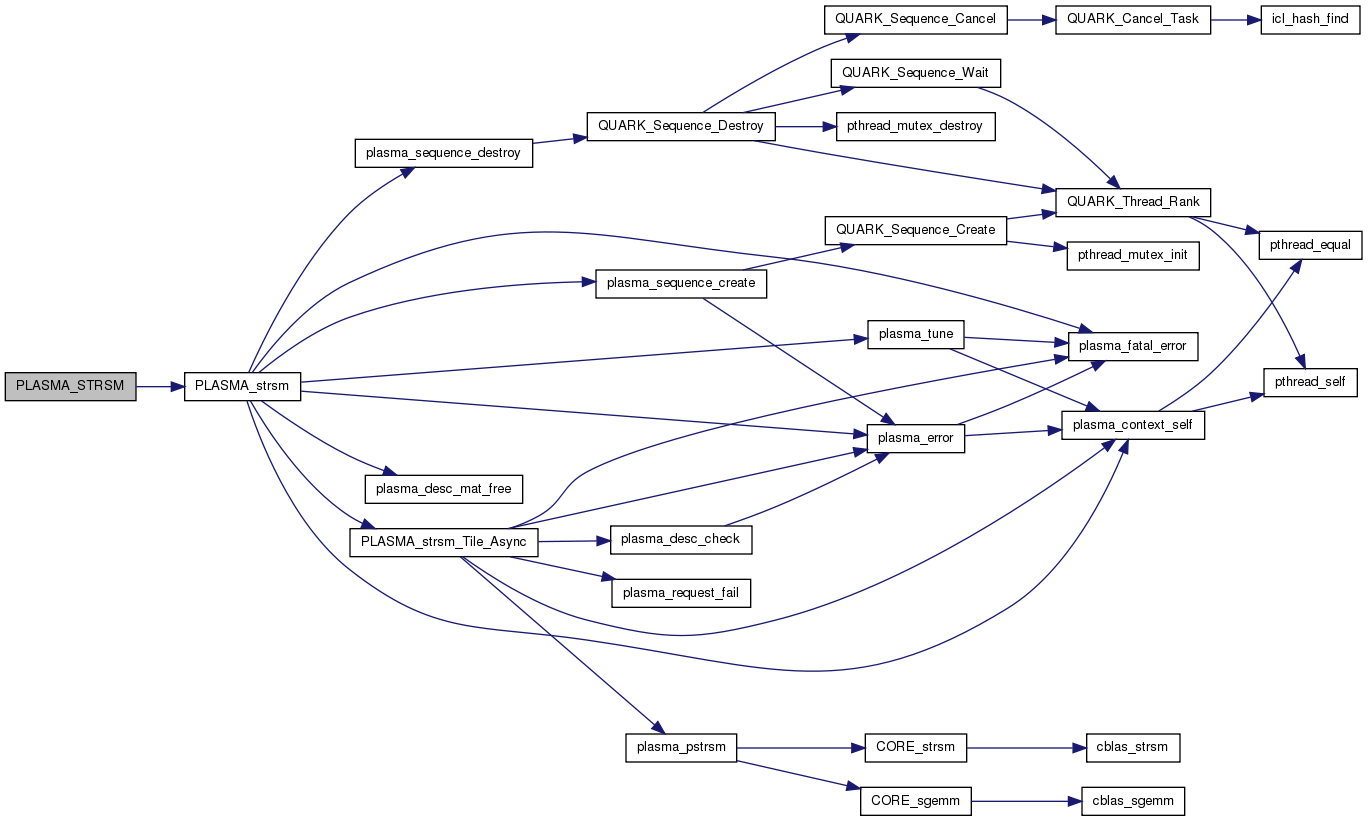
Definition at line 219 of file plasma_sf77.c.
References PLASMA_strsm().

| void PLASMA_STRSM_TILE | ( | PLASMA_enum * | side, |
| PLASMA_enum * | uplo, | ||
| PLASMA_enum * | transA, | ||
| PLASMA_enum * | diag, | ||
| float * | alpha, | ||
| intptr_t * | A, | ||
| intptr_t * | B, | ||
| int * | INFO | ||
| ) |
Definition at line 317 of file plasma_sf77.c.
References PLASMA_strsm_Tile().

| void PLASMA_STRSMPL | ( | int * | N, |
| int * | NRHS, | ||
| float * | A, | ||
| int * | LDA, | ||
| float ** | LH, | ||
| int ** | IPIVH, | ||
| float * | B, | ||
| int * | LDB, | ||
| int * | INFO | ||
| ) |
Definition at line 204 of file plasma_sf77.c.
References PLASMA_strsmpl().

| void PLASMA_STRSMPL_TILE | ( | intptr_t * | A, |
| intptr_t * | L, | ||
| int ** | IPIVH, | ||
| intptr_t * | B, | ||
| int * | INFO | ||
| ) |
Definition at line 302 of file plasma_sf77.c.
References PLASMA_strsmpl_Tile().
