|
PLASMA
2.4.5
PLASMA - Parallel Linear Algebra for Scalable Multi-core Architectures
|

Go to the source code of this file.
PLASMA auxiliary routines PLASMA is a software package provided by Univ. of Tennessee, Univ. of California Berkeley and Univ. of Colorado Denver
Definition in file workspace_s.c.
| int PLASMA_Alloc_Workspace_sgebrd | ( | int | M, |
| int | N, | ||
| PLASMA_desc ** | descT | ||
| ) |
PLASMA_Alloc_Workspace_sgebrd - Allocates workspace for PLASMA_sgebrd or PLASMA_sgebrd_Tile routine.
| [in] | M | The number of rows of the matrix A. M >= 0. |
| [in] | N | The number of columns of the matrix A. N >= 0. |
| [out] | T | On exit, workspace handle for storage of the extra T factors required by the tile BRD. |
| PLASMA_SUCCESS | successful exit |
Definition at line 89 of file workspace_s.c.
References plasma_alloc_ibnb_tile(), PLASMA_FUNC_SGEBRD, and PlasmaRealFloat.


| int PLASMA_Alloc_Workspace_sgeev | ( | int | N, |
| PLASMA_desc ** | descT | ||
| ) |
PLASMA_Alloc_Workspace_sgeev - Allocates workspace for PLASMA_sgeev or PLASMA_sgeev_Tile routine.
| [in] | N | The order of the matrix A. N >= 0. |
| [out] | T | On exit, workspace handle for storage of the extra T factors required by the tile Hessenberg. |
| PLASMA_SUCCESS | successful exit |
Definition at line 40 of file workspace_s.c.
References plasma_alloc_ibnb_tile(), PLASMA_FUNC_SGEEV, and PlasmaRealFloat.

| int PLASMA_Alloc_Workspace_sgehrd | ( | int | N, |
| PLASMA_desc ** | descT | ||
| ) |
PLASMA_Alloc_Workspace_sgehrd - Allocates workspace for PLASMA_sgehrd or PLASMA_sgehrd_Tile routine.
| [in] | N | The number of columns of the matrix A. N >= 0. |
| [out] | T | On exit, workspace handle for storage of the extra T factors required by the tile Hessenberg. |
| PLASMA_SUCCESS | successful exit |
Definition at line 63 of file workspace_s.c.
References plasma_alloc_ibnb_tile(), PLASMA_FUNC_SGEHRD, and PlasmaRealFloat.

| int PLASMA_Alloc_Workspace_sgelqf | ( | int | M, |
| int | N, | ||
| float ** | T | ||
| ) |
PLASMA_Alloc_Workspace_sgelqf - Allocates workspace for PLASMA_sgelqf or PLASMA_sgelqf_Tile routines.
| [in] | M | The number of rows of the matrix A. M >= 0. |
| [in] | N | The number of columns of the matrix A. N >= 0. |
| [out] | T | On exit, workspace handle for storage of the extra T factors required by the tile LQ factorization. |
| PLASMA_SUCCESS | successful exit |
Definition at line 225 of file workspace_s.c.
References plasma_alloc_ibnb(), PLASMA_FUNC_SGELS, and PlasmaRealFloat.


| int PLASMA_Alloc_Workspace_sgelqf_Tile | ( | int | M, |
| int | N, | ||
| PLASMA_desc ** | descT | ||
| ) |
PLASMA_Alloc_Workspace_sgelqf_Tile - Allocates tile workspace for PLASMA_sgels_Tile routine.
| [in] | M | The number of rows of the matrix A. M >= 0. |
| [in] | N | The number of columns of the matrix A. N >= 0. |
| [out] | descT | On exit, PLASMA_desc on workspace handle for storage of the extra T factors required by the tile QR or the tile LQ factorization. |
| PLASMA_SUCCESS | successful exit |
Definition at line 252 of file workspace_s.c.
References plasma_alloc_ibnb_tile(), PLASMA_FUNC_SGELS, and PlasmaRealFloat.


| int PLASMA_Alloc_Workspace_sgels | ( | int | M, |
| int | N, | ||
| float ** | T | ||
| ) |
PLASMA_Alloc_Workspace_sgels - Allocates workspace for PLASMA_sgels or PLASMA_sgels_Tile routine.
| [in] | M | The number of rows of the matrix A. M >= 0. |
| [in] | N | The number of columns of the matrix A. N >= 0. |
| [out] | T | On exit, workspace handle for storage of the extra T factors required by the tile QR or the tile LQ factorization. |
| PLASMA_SUCCESS | successful exit |
Definition at line 116 of file workspace_s.c.
References plasma_alloc_ibnb(), PLASMA_FUNC_SGELS, and PlasmaRealFloat.


| int PLASMA_Alloc_Workspace_sgels_Tile | ( | int | M, |
| int | N, | ||
| PLASMA_desc ** | descT | ||
| ) |
@ -192,33 +120,6 @
PLASMA_Alloc_Workspace_sgels_Tile - Allocates tile workspace for PLASMA_sgels_Tile routine.
| [in] | M | The number of rows of the matrix A. M >= 0. |
| [in] | N | The number of columns of the matrix A. N >= 0. |
| [out] | descT | On exit, PLASMA_desc on workspace handle for storage of the extra T factors required by the tile QR or the tile LQ factorization. |
| PLASMA_SUCCESS | successful exit |
Definition at line 144 of file workspace_s.c.
References plasma_alloc_ibnb_tile(), PLASMA_FUNC_SGELS, and PlasmaRealFloat.


| int PLASMA_Alloc_Workspace_sgeqrf | ( | int | M, |
| int | N, | ||
| float ** | T | ||
| ) |
PLASMA_Alloc_Workspace_sgeqrf - Allocates workspace for PLASMA_sgeqrf or PLASMA_sgeqrf_Tile routine.
| [in] | M | The number of rows of the matrix A. M >= 0. |
| [in] | N | The number of columns of the matrix A. N >= 0. |
| [out] | T | On exit, workspace handle for storage of the extra T factors required by the tile QR factorization. |
| PLASMA_SUCCESS | successful exit |
Definition at line 171 of file workspace_s.c.
References plasma_alloc_ibnb(), PLASMA_FUNC_SGELS, and PlasmaRealFloat.


| int PLASMA_Alloc_Workspace_sgeqrf_Tile | ( | int | M, |
| int | N, | ||
| PLASMA_desc ** | descT | ||
| ) |
PLASMA_Alloc_Workspace_sgeqrf_Tile - Allocates tile workspace for PLASMA_sgels_Tile routine.
| [in] | M | The number of rows of the matrix A. M >= 0. |
| [in] | N | The number of columns of the matrix A. N >= 0. |
| [out] | descT | On exit, PLASMA_desc on workspace handle for storage of the extra T factors required by the tile QR or the tile LQ factorization. |
| PLASMA_SUCCESS | successful exit |
Definition at line 198 of file workspace_s.c.
References plasma_alloc_ibnb_tile(), PLASMA_FUNC_SGELS, and PlasmaRealFloat.


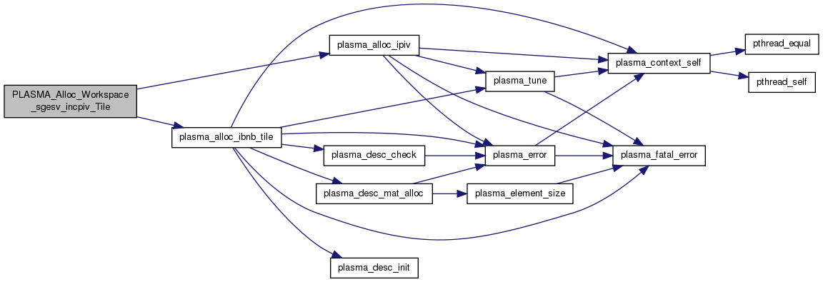
| int PLASMA_Alloc_Workspace_sgesv_incpiv | ( | int | N, |
| float ** | L, | ||
| int ** | IPIV | ||
| ) |
PLASMA_Alloc_Workspace_sgesv - Allocates workspace for PLASMA_sgesv or PLASMA_sgesv_Tile routines.
| [in] | N | The number of linear equations, i.e., the order of the matrix A. N >= 0. |
| [out] | L | On exit, workspace handle for storage of the extra L factors required by the tile LU factorization. |
| [out] | IPIV | On exit, workspace handle for storage of pivot indexes required by the tile LU factorization (not equivalent to LAPACK). |
| PLASMA_SUCCESS | successful exit |
Definition at line 280 of file workspace_s.c.
References plasma_alloc_ibnb(), plasma_alloc_ipiv(), PLASMA_FUNC_SGESV, PLASMA_SUCCESS, and PlasmaRealFloat.


| int PLASMA_Alloc_Workspace_sgesv_incpiv_Tile | ( | int | N, |
| PLASMA_desc ** | descL, | ||
| int ** | IPIV | ||
| ) |
PLASMA_Alloc_Workspace_sgesv_Tile - Allocates workspace for PLASMA_sgesv_Tile routines.
| [in] | N | The number of linear equations, i.e., the order of the matrix A. N >= 0. |
| [out] | descL | On exit, PLASMA descriptor on workspace handle for storage of the extra L factors required by the tile LU factorization. |
| [out] | IPIV | On exit, workspace handle for storage of pivot indexes required by the tile LU factorization (not equivalent to LAPACK). |
| PLASMA_SUCCESS | successful exit |
Definition at line 311 of file workspace_s.c.
References plasma_alloc_ibnb_tile(), plasma_alloc_ipiv(), PLASMA_FUNC_SGESV, PLASMA_SUCCESS, and PlasmaRealFloat.


| int PLASMA_Alloc_Workspace_sgesvd | ( | int | M, |
| int | N, | ||
| PLASMA_desc ** | descT | ||
| ) |
PLASMA_Alloc_Workspace_sgesvd - Allocates workspace for PLASMA_sgesvd or PLASMA_sgesvd_Tile routine.
| [in] | M | The number of rows of the matrix A. M >= 0. |
| [in] | N | The number of columns of the matrix A. N >= 0. |
| [out] | T | On exit, workspace handle for storage of the extra T factors required by the tile BRD. |
| PLASMA_SUCCESS | successful exit |
Definition at line 341 of file workspace_s.c.
References plasma_alloc_ibnb_tile(), PLASMA_FUNC_SGESVD, and PlasmaRealFloat.


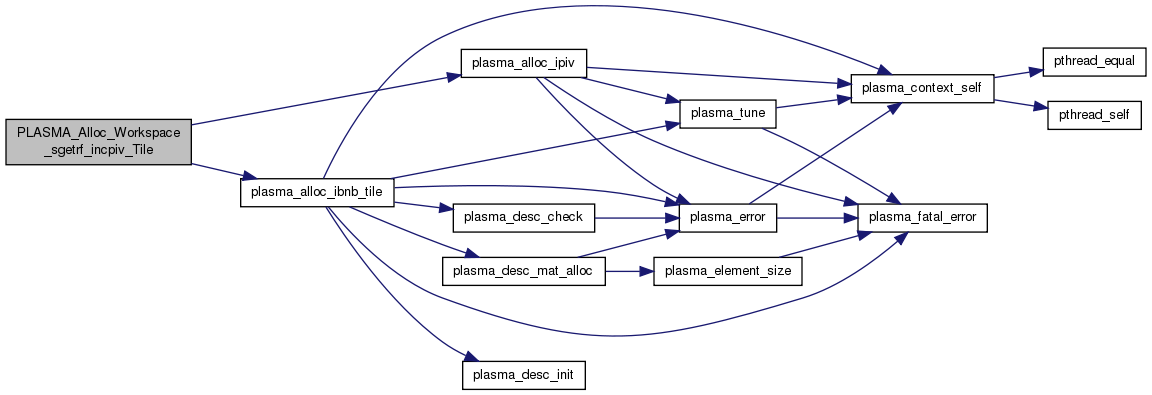
| int PLASMA_Alloc_Workspace_sgetrf_incpiv | ( | int | M, |
| int | N, | ||
| float ** | L, | ||
| int ** | IPIV | ||
| ) |
PLASMA_Alloc_Workspace_sgetrf_incpiv - Allocates workspace for PLASMA_sgetrf_incpiv or PLASMA_sgetrf_incpiv_Tile or PLASMA_sgetrf_incpiv_Tile_Async routines.
| [in] | M | The number of rows of the matrix A. M >= 0. |
| [in] | N | The number of columns of the matrix A. N >= 0. |
| [out] | L | On exit, workspace handle for storage of the extra L factors required by the tile LU factorization. |
| [out] | IPIV | On exit, workspace handle for storage of pivot indexes required by the tile LU factorization (not equivalent to LAPACK). |
| PLASMA_SUCCESS | successful exit |
Definition at line 379 of file workspace_s.c.
References plasma_alloc_ibnb(), plasma_alloc_ipiv(), PLASMA_FUNC_SGESV, PLASMA_SUCCESS, and PlasmaRealFloat.


| int PLASMA_Alloc_Workspace_sgetrf_incpiv_Tile | ( | int | N, |
| PLASMA_desc ** | descL, | ||
| int ** | IPIV | ||
| ) |
PLASMA_Alloc_Workspace_sgetrf_incpiv_Tile - Allocates workspace for PLASMA_sgesv_incpiv_Tile or PLASMA_sgesv_incpiv_Tile_Async routines.
| [in] | N | The number of linear equations, i.e., the order of the matrix A. N >= 0. |
| [out] | descL | On exit, PLASMA descriptor on workspace handle for storage of the extra L factors required by the tile LU factorization. |
| [out] | IPIV | On exit, workspace handle for storage of pivot indexes required by the tile LU factorization (not equivalent to LAPACK). |
| PLASMA_SUCCESS | successful exit |
Definition at line 411 of file workspace_s.c.
References plasma_alloc_ibnb_tile(), plasma_alloc_ipiv(), PLASMA_FUNC_SGESV, PLASMA_SUCCESS, and PlasmaRealFloat.


| int PLASMA_Alloc_Workspace_ssyev | ( | int | M, |
| int | N, | ||
| PLASMA_desc ** | descT | ||
| ) |
PLASMA_Alloc_Workspace_ssyev - Allocates workspace for PLASMA_ssyev or PLASMA_ssyev_Tile routine.
| [in] | M | The number of rows of the matrix A. M >= 0. |
| [in] | N | The number of columns of the matrix A. N >= 0. |
| [out] | T | On exit, workspace handle for storage of the extra T factors required by the tile TRD. |
| PLASMA_SUCCESS | successful exit |
Definition at line 441 of file workspace_s.c.
References plasma_alloc_ibnb_tile(), PLASMA_FUNC_SSYEV, and PlasmaRealFloat.


| int PLASMA_Alloc_Workspace_ssygv | ( | int | M, |
| int | N, | ||
| PLASMA_desc ** | descT | ||
| ) |
PLASMA_Alloc_Workspace_ssygv - Allocates workspace for PLASMA_ssygv or PLASMA_ssygv_Tile routine.
| [in] | M | The number of rows of the matrix A. M >= 0. |
| [in] | N | The number of columns of the matrix A. N >= 0. |
| [out] | T | On exit, workspace handle for storage of the extra T factors required by the tile TRD. |
| PLASMA_SUCCESS | successful exit |
Definition at line 467 of file workspace_s.c.
References plasma_alloc_ibnb_tile(), PLASMA_FUNC_SSYGV, and PlasmaRealFloat.


| int PLASMA_Alloc_Workspace_ssytrd | ( | int | M, |
| int | N, | ||
| PLASMA_desc ** | descT | ||
| ) |
PLASMA_Alloc_Workspace_ssytrd - Allocates workspace for PLASMA_ssytrd or PLASMA_ssytrd_Tile routine.
| [in] | M | The number of rows of the matrix A. M >= 0. |
| [in] | N | The number of columns of the matrix A. N >= 0. |
| [out] | T | On exit, workspace handle for storage of the extra T factors required by the tile TRD. |
| PLASMA_SUCCESS | successful exit |
Definition at line 493 of file workspace_s.c.
References plasma_alloc_ibnb_tile(), PLASMA_FUNC_SSYTRD, and PlasmaRealFloat.

