|
PLASMA
2.4.5
PLASMA - Parallel Linear Algebra for Scalable Multi-core Architectures
|

Go to the source code of this file.
Macros | |
| #define | REAL |
| #define | PLASMA_DGEBRD PLASMA_FNAME(dgebrd, DGEBRD ) |
| #define | PLASMA_DGEEV PLASMA_FNAME(dgeev, DGEEV ) |
| #define | PLASMA_DGEHRD PLASMA_FNAME(dgehrd, DGEHRD ) |
| #define | PLASMA_DGELQF PLASMA_FNAME(dgelqf, DGELQF ) |
| #define | PLASMA_DGELQS PLASMA_FNAME(dgelqs, DGELQS ) |
| #define | PLASMA_DGELS PLASMA_FNAME(dgels, DGELS ) |
| #define | PLASMA_DGEQRF PLASMA_FNAME(dgeqrf, DGEQRF ) |
| #define | PLASMA_DGEQRS PLASMA_FNAME(dgeqrs, DGEQRS ) |
| #define | PLASMA_DGESV PLASMA_FNAME(dgesv, DGESV ) |
| #define | PLASMA_DGESVD PLASMA_FNAME(dgesvd, DGESVD ) |
| #define | PLASMA_DGETRF PLASMA_FNAME(dgetrf, DGETRF ) |
| #define | PLASMA_DGETRS PLASMA_FNAME(dgetrs, DGETRS ) |
| #define | PLASMA_DGESV_INCPIV PLASMA_FNAME(dgesv_incpiv, DGESV_INCPIV ) |
| #define | PLASMA_DGETRF_INCPIV PLASMA_FNAME(dgetrf_incpiv, DGETRF_INCPIV ) |
| #define | PLASMA_DGETRS_INCPIV PLASMA_FNAME(dgetrs_incpiv, DGETRS_INCPIV ) |
| #define | PLASMA_DSYEV PLASMA_FNAME(dsyev, DSYEV ) |
| #define | PLASMA_DSYGV PLASMA_FNAME(dsygv, DSYGV ) |
| #define | PLASMA_DSYGST PLASMA_FNAME(dsygst, DSYGST ) |
| #define | PLASMA_DSYTRD PLASMA_FNAME(dsytrd, DSYTRD ) |
| #define | PLASMA_DPOSV PLASMA_FNAME(dposv, DPOSV ) |
| #define | PLASMA_DPOTRF PLASMA_FNAME(dpotrf, DPOTRF ) |
| #define | PLASMA_DPOTRI PLASMA_FNAME(dpotri, DPOTRI ) |
| #define | PLASMA_DPOTRS PLASMA_FNAME(dpotrs, DPOTRS ) |
| #define | PLASMA_DTRSMPL PLASMA_FNAME(dtrsmpl, DTRSMPL) |
| #define | PLASMA_DORGBR PLASMA_FNAME(dorgbr, DORGBR ) |
| #define | PLASMA_DORGHR PLASMA_FNAME(dorghr, DORGHR ) |
| #define | PLASMA_DORGLQ PLASMA_FNAME(dorglq, DORGLQ ) |
| #define | PLASMA_DORGQR PLASMA_FNAME(dorgqr, DORGQR ) |
| #define | PLASMA_DORGTR PLASMA_FNAME(dorgtr, DORGTR ) |
| #define | PLASMA_DORMLQ PLASMA_FNAME(dormlq, DORMLQ ) |
| #define | PLASMA_DORMQR PLASMA_FNAME(dormqr, DORMQR ) |
| #define | PLASMA_DTRSM PLASMA_FNAME(dtrsm, DTRSM ) |
| #define | PLASMA_DGEMM PLASMA_FNAME(dgemm, DGEMM ) |
| #define | PLASMA_DSYMM PLASMA_FNAME(dsymm, DSYMM ) |
| #define | PLASMA_DSYRK PLASMA_FNAME(dsyrk, DSYRK ) |
| #define | PLASMA_DSYMM PLASMA_FNAME(dsymm, DSYMM ) |
| #define | PLASMA_DSYRK PLASMA_FNAME(dsyrk, DSYRK ) |
| #define | PLASMA_DGEBRD_TILE PLASMA_TILE_FNAME(dgebrd, DGEBRD ) |
| #define | PLASMA_DGEEV_TILE PLASMA_TILE_FNAME(dgeev, DGEEV ) |
| #define | PLASMA_DGEHRD_TILE PLASMA_TILE_FNAME(dgehrd, DGEHRD ) |
| #define | PLASMA_DGELQF_TILE PLASMA_TILE_FNAME(dgelqf, DGELQF ) |
| #define | PLASMA_DGELQS_TILE PLASMA_TILE_FNAME(dgelqs, DGELQS ) |
| #define | PLASMA_DGELS_TILE PLASMA_TILE_FNAME(dgels, DGELS ) |
| #define | PLASMA_DGEQRF_TILE PLASMA_TILE_FNAME(dgeqrf, DGEQRF ) |
| #define | PLASMA_DGEQRS_TILE PLASMA_TILE_FNAME(dgeqrs, DGEQRS ) |
| #define | PLASMA_DGESV_TILE PLASMA_TILE_FNAME(dgesv, DGESV ) |
| #define | PLASMA_DGESVD_TILE PLASMA_TILE_FNAME(dgesvd, DGESVD ) |
| #define | PLASMA_DGETRF_TILE PLASMA_TILE_FNAME(dgetrf, DGETRF ) |
| #define | PLASMA_DGETRS_TILE PLASMA_TILE_FNAME(dgetrs, DGETRS ) |
| #define | PLASMA_DGESV_INCPIV_TILE PLASMA_TILE_FNAME(dgesv_incpiv, DGESV_INCPIV ) |
| #define | PLASMA_DGETRF_INCPIV_TILE PLASMA_TILE_FNAME(dgetrf_incpiv, DGETRF_INCPIV ) |
| #define | PLASMA_DGETRS_INCPIV_TILE PLASMA_TILE_FNAME(dgetrs_incpiv, DGETRS_INCPIV ) |
| #define | PLASMA_DSYEV_TILE PLASMA_TILE_FNAME(dsyev, DSYEV ) |
| #define | PLASMA_DSYGV_TILE PLASMA_TILE_FNAME(dsygv, DSYGV ) |
| #define | PLASMA_DSYGST_TILE PLASMA_TILE_FNAME(dsygst, DSYGST ) |
| #define | PLASMA_DSYTRD_TILE PLASMA_TILE_FNAME(dsytrd, DSYTRD ) |
| #define | PLASMA_DPOSV_TILE PLASMA_TILE_FNAME(dposv, DPOSV ) |
| #define | PLASMA_DPOTRF_TILE PLASMA_TILE_FNAME(dpotrf, DPOTRF ) |
| #define | PLASMA_DPOTRI_TILE PLASMA_TILE_FNAME(dpotri, DPOTRI ) |
| #define | PLASMA_DPOTRS_TILE PLASMA_TILE_FNAME(dpotrs, DPOTRS ) |
| #define | PLASMA_DTRSM_TILE PLASMA_TILE_FNAME(dtrsm, DTRSM ) |
| #define | PLASMA_DTRSMPL_TILE PLASMA_TILE_FNAME(dtrsmpl, DTRSMPL) |
| #define | PLASMA_DORGBR_TILE PLASMA_TILE_FNAME(dorgbr, DORGBR ) |
| #define | PLASMA_DORGHR_TILE PLASMA_TILE_FNAME(dorghr, DORGHR ) |
| #define | PLASMA_DORGLQ_TILE PLASMA_TILE_FNAME(dorglq, DORGLQ ) |
| #define | PLASMA_DORGQR_TILE PLASMA_TILE_FNAME(dorgqr, DORGQR ) |
| #define | PLASMA_DORGTR_TILE PLASMA_TILE_FNAME(dorgtr, DORGTR ) |
| #define | PLASMA_DORMLQ_TILE PLASMA_TILE_FNAME(dormlq, DORMLQ ) |
| #define | PLASMA_DORMQR_TILE PLASMA_TILE_FNAME(dormqr, DORMQR ) |
| #define | PLASMA_DGEMM_TILE PLASMA_TILE_FNAME(dgemm, DGEMM ) |
| #define | PLASMA_DSYMM_TILE PLASMA_TILE_FNAME(dsymm, DSYMM ) |
| #define | PLASMA_DSYRK_TILE PLASMA_TILE_FNAME(dsyrk, DSYRK ) |
| #define | PLASMA_DSYMM_TILE PLASMA_TILE_FNAME(dsymm, DSYMM ) |
| #define | PLASMA_DSYRK_TILE PLASMA_TILE_FNAME(dsyrk, DSYRK ) |
| #define | PLASMA_ALLOC_WORKSPACE_DGEBRD PLASMA_WS_FNAME(dgehrd, DGEBRD) |
| #define | PLASMA_ALLOC_WORKSPACE_DGEEV PLASMA_WS_FNAME(dgeev, DGEEV ) |
| #define | PLASMA_ALLOC_WORKSPACE_DGEHRD PLASMA_WS_FNAME(dgehrd, DGEHRD) |
| #define | PLASMA_ALLOC_WORKSPACE_DGELQF PLASMA_WS_FNAME(dgelqf, DGELQF) |
| #define | PLASMA_ALLOC_WORKSPACE_DGELS PLASMA_WS_FNAME(dgels, DGELS ) |
| #define | PLASMA_ALLOC_WORKSPACE_DGEQRF PLASMA_WS_FNAME(dgeqrf, DGEQRF) |
| #define | PLASMA_ALLOC_WORKSPACE_DGESV_INCPIV PLASMA_WS_FNAME(dgesv_incpiv, DGESV_INCPIV ) |
| #define | PLASMA_ALLOC_WORKSPACE_DGETRF_INCPIV PLASMA_WS_FNAME(dgetrf_incpiv, DGETRF_INCPIV) |
| #define | PLASMA_ALLOC_WORKSPACE_DGESVD PLASMA_WS_FNAME(dgesvd, DGESVD) |
| #define | PLASMA_ALLOC_WORKSPACE_DSYEV PLASMA_WS_FNAME(dsyev, DSYEV ) |
| #define | PLASMA_ALLOC_WORKSPACE_DSYGV PLASMA_WS_FNAME(dsygv, DSYGV ) |
| #define | PLASMA_ALLOC_WORKSPACE_DSYTRD PLASMA_WS_FNAME(dsytrd, DSYTRD) |
| #define | PLASMA_ALLOC_WORKSPACE_DGELQF_TILE PLASMA_WST_FNAME(dgelqf, DGELQF ) |
| #define | PLASMA_ALLOC_WORKSPACE_DGELS_TILE PLASMA_WST_FNAME(dgels, DGELS ) |
| #define | PLASMA_ALLOC_WORKSPACE_DGEQRF_TILE PLASMA_WST_FNAME(dgeqrf, DGEQRF ) |
| #define | PLASMA_ALLOC_WORKSPACE_DGESV_INCPIV_TILE PLASMA_WST_FNAME(dgesv_incpiv, DGESV_INCPIV ) |
| #define | PLASMA_ALLOC_WORKSPACE_DGETRF_INCPIV_TILE PLASMA_WST_FNAME(dgetrf_incpiv, DGETRF_INCPIV) |
| #define | PLASMA_DLAPACK_TO_TILE PLASMA_FNAME(dlapack_to_tile, DLAPACK_TO_TILE) |
| #define | PLASMA_DTILE_TO_LAPACK PLASMA_FNAME(dtile_to_lapack, DTILE_TO_LAPACK) |
Functions | |
| void | PLASMA_DGEBRD (PLASMA_enum *jobu, PLASMA_enum *jobvt, int *M, int *N, double *A, int *LDA, double *D, double *E, double *U, int *LDU, double *VT, int *LDVT, intptr_t *descT, int *INFO) |
| void | PLASMA_DGELQF (int *M, int *N, double *A, int *LDA, double **T, int *INFO) |
| void | PLASMA_DGELQS (int *M, int *N, int *NRHS, double *A, int *LDA, double **T, double *B, int *LDB, int *INFO) |
| void | PLASMA_DGELS (PLASMA_enum *trans, int *M, int *N, int *NRHS, double *A, int *LDA, double **T, double *B, int *LDB, int *INFO) |
| void | PLASMA_DGEQRF (int *M, int *N, double *A, int *LDA, double **T, int *INFO) |
| void | PLASMA_DGEQRS (int *M, int *N, int *NRHS, double *A, int *LDA, double **T, double *B, int *LDB, int *INFO) |
| void | PLASMA_DGESV (int *N, int *NRHS, double *A, int *LDA, int *IPIV, double *B, int *LDB, int *INFO) |
| void | PLASMA_DGESVD (PLASMA_enum *jobu, PLASMA_enum *jobvt, int *M, int *N, double *A, int *LDA, double *S, double *U, int *LDU, double *VT, int *LDVT, intptr_t *T, int *INFO) |
| void | PLASMA_DGETRF (int *M, int *N, double *A, int *LDA, int *IPIV, int *INFO) |
| void | PLASMA_DGETRS (PLASMA_enum *trans, int *N, int *NRHS, double *A, int *LDA, int *IPIV, double *B, int *LDB, int *INFO) |
| void | PLASMA_DGESV_INCPIV (int *N, int *NRHS, double *A, int *LDA, double **LH, int **IPIVH, double *B, int *LDB, int *INFO) |
| void | PLASMA_DGETRF_INCPIV (int *M, int *N, double *A, int *LDA, double **LH, int **IPIVH, int *INFO) |
| void | PLASMA_DGETRS_INCPIV (PLASMA_enum *uplo, int *N, int *NRHS, double *A, int *LDA, double **LH, int **IPIVH, double *B, int *LDB, int *INFO) |
| void | PLASMA_DSYEV (PLASMA_enum *jobz, PLASMA_enum *uplo, int *N, double *A, int *LDA, double *W, intptr_t *T, double *Q, int *LDQ, int *INFO) |
| void | PLASMA_DSYGV (PLASMA_enum *itype, PLASMA_enum *jobz, PLASMA_enum *uplo, int *N, double *A, int *LDA, double *B, int *LDB, double *W, intptr_t *T, double *Q, int *LDQ, int *INFO) |
| void | PLASMA_DSYGST (PLASMA_enum *itype, PLASMA_enum *uplo, int *N, double *A, int *LDA, double *B, int *LDB, int *INFO) |
| void | PLASMA_DSYTRD (PLASMA_enum *jobz, PLASMA_enum *uplo, int *N, double *A, int *LDA, double *D, double *E, intptr_t *T, double *Q, int *LDQ, int *INFO) |
| void | PLASMA_DPOSV (PLASMA_enum *uplo, int *N, int *NRHS, double *A, int *LDA, double *B, int *LDB, int *INFO) |
| void | PLASMA_DPOTRF (PLASMA_enum *uplo, int *N, double *A, int *LDA, int *INFO) |
| void | PLASMA_DPOTRI (PLASMA_enum *uplo, int *N, double *A, int *LDA, int *INFO) |
| void | PLASMA_DPOTRS (PLASMA_enum *uplo, int *N, int *NRHS, double *A, int *LDA, double *B, int *LDB, int *INFO) |
| void | PLASMA_DTRSMPL (int *N, int *NRHS, double *A, int *LDA, double **LH, int **IPIVH, double *B, int *LDB, int *INFO) |
| void | PLASMA_DORGLQ (int *M, int *N, int *K, double *A, int *LDA, double **T, double *B, int *LDB, int *INFO) |
| void | PLASMA_DORGQR (int *M, int *N, int *K, double *A, int *LDA, double **T, double *B, int *LDB, int *INFO) |
| void | PLASMA_DORMLQ (PLASMA_enum *side, PLASMA_enum *trans, int *M, int *N, int *K, double *A, int *LDA, double **T, double *B, int *LDB, int *INFO) |
| void | PLASMA_DORMQR (PLASMA_enum *side, PLASMA_enum *trans, int *M, int *N, int *K, double *A, int *LDA, double **T, double *B, int *LDB, int *INFO) |
| void | PLASMA_DTRSM (PLASMA_enum *side, PLASMA_enum *uplo, PLASMA_enum *transA, PLASMA_enum *diag, int *N, int *NRHS, double *alpha, double *A, int *LDA, double *B, int *LDB, int *INFO) |
| void | PLASMA_DGEMM (PLASMA_enum *transA, PLASMA_enum *transB, int *M, int *N, int *K, double *alpha, double *A, int *LDA, double *B, int *LDB, double *beta, double *C, int *LDC, int *INFO) |
| void | PLASMA_DSYMM (PLASMA_enum *side, PLASMA_enum *uplo, int *M, int *N, double *alpha, double *A, int *LDA, double *B, int *LDB, double *beta, double *C, int *LDC, int *INFO) |
| void | PLASMA_DSYRK (PLASMA_enum *uplo, PLASMA_enum *trans, int *N, int *K, double *alpha, double *A, int *LDA, double *beta, double *C, int *LDC, int *INFO) |
| void | PLASMA_DGEBRD_TILE (PLASMA_enum *jobu, PLASMA_enum *jobvt, intptr_t *A, double *D, double *E, intptr_t *U, intptr_t *VT, intptr_t *T, int *INFO) |
| void | PLASMA_DGELQF_TILE (intptr_t *A, intptr_t *T, int *INFO) |
| void | PLASMA_DGELQS_TILE (intptr_t *A, intptr_t *B, intptr_t *T, int *INFO) |
| void | PLASMA_DGELS_TILE (PLASMA_enum *trans, intptr_t *A, intptr_t *B, intptr_t *T, int *INFO) |
| void | PLASMA_DGEQRF_TILE (intptr_t *A, intptr_t *T, int *INFO) |
| void | PLASMA_DGEQRS_TILE (intptr_t *A, intptr_t *B, intptr_t *T, int *INFO) |
| void | PLASMA_DGESV_TILE (intptr_t *A, int *IPIV, intptr_t *B, int *INFO) |
| void | PLASMA_DGESVD_TILE (PLASMA_enum *jobu, PLASMA_enum *jobvt, intptr_t *A, double *S, intptr_t *U, intptr_t *VT, intptr_t *T, int *INFO) |
| void | PLASMA_DGETRF_TILE (intptr_t *A, int *IPIV, int *INFO) |
| void | PLASMA_DGETRS_TILE (PLASMA_enum *trans, intptr_t *A, int *IPIV, intptr_t *B, int *INFO) |
| void | PLASMA_DGESV_INCPIV_TILE (intptr_t *A, intptr_t *L, int **IPIVH, intptr_t *B, int *INFO) |
| void | PLASMA_DGETRF_INCPIV_TILE (intptr_t *A, intptr_t *L, int **IPIVH, int *INFO) |
| void | PLASMA_DGETRS_INCPIV_TILE (intptr_t *A, intptr_t *L, int **IPIVH, intptr_t *B, int *INFO) |
| void | PLASMA_DSYEV_TILE (PLASMA_enum *jobz, PLASMA_enum *uplo, intptr_t *A, double *W, intptr_t *T, intptr_t *Q, int *INFO) |
| void | PLASMA_DSYGV_TILE (PLASMA_enum *itype, PLASMA_enum *jobz, PLASMA_enum *uplo, intptr_t *A, intptr_t *B, double *W, intptr_t *T, intptr_t *Q, int *INFO) |
| void | PLASMA_DSYGST_TILE (PLASMA_enum *itype, PLASMA_enum *uplo, intptr_t *A, intptr_t *B, int *INFO) |
| void | PLASMA_DSYTRD_TILE (PLASMA_enum *jobz, PLASMA_enum *uplo, intptr_t *A, double *D, double *E, intptr_t *T, intptr_t *Q, int *INFO) |
| void | PLASMA_DPOSV_TILE (PLASMA_enum *uplo, intptr_t *A, intptr_t *B, int *INFO) |
| void | PLASMA_DPOTRF_TILE (PLASMA_enum *uplo, intptr_t *A, int *INFO) |
| void | PLASMA_DPOTRS_TILE (PLASMA_enum *uplo, intptr_t *A, intptr_t *B, int *INFO) |
| void | PLASMA_DTRSMPL_TILE (intptr_t *A, intptr_t *L, int **IPIVH, intptr_t *B, int *INFO) |
| void | PLASMA_DORGLQ_TILE (intptr_t *A, intptr_t *T, intptr_t *B, int *INFO) |
| void | PLASMA_DORGQR_TILE (intptr_t *A, intptr_t *T, intptr_t *B, int *INFO) |
| void | PLASMA_DORMLQ_TILE (PLASMA_enum *side, PLASMA_enum *trans, intptr_t *A, intptr_t *T, intptr_t *B, int *INFO) |
| void | PLASMA_DORMQR_TILE (PLASMA_enum *side, PLASMA_enum *trans, intptr_t *A, intptr_t *T, intptr_t *B, int *INFO) |
| void | PLASMA_DTRSM_TILE (PLASMA_enum *side, PLASMA_enum *uplo, PLASMA_enum *transA, PLASMA_enum *diag, double *alpha, intptr_t *A, intptr_t *B, int *INFO) |
| void | PLASMA_DGEMM_TILE (PLASMA_enum *transA, PLASMA_enum *transB, int *alpha, intptr_t *A, intptr_t *B, int *beta, intptr_t *C, int *INFO) |
| void | PLASMA_DSYMM_TILE (PLASMA_enum *side, PLASMA_enum *uplo, double *alpha, intptr_t *A, intptr_t *B, double *beta, intptr_t *C, int *INFO) |
| void | PLASMA_DSYRK_TILE (PLASMA_enum *uplo, PLASMA_enum *trans, double *alpha, intptr_t *A, double *beta, intptr_t *C, int *INFO) |
| void | PLASMA_ALLOC_WORKSPACE_DGEBRD (int *M, int *N, intptr_t **T, int *INFO) |
| void | PLASMA_ALLOC_WORKSPACE_DGELQF (int *M, int *N, double **T, int *INFO) |
| void | PLASMA_ALLOC_WORKSPACE_DGELS (int *M, int *N, double **T, int *INFO) |
| void | PLASMA_ALLOC_WORKSPACE_DGEQRF (int *M, int *N, double **T, int *INFO) |
| void | PLASMA_ALLOC_WORKSPACE_DGESV_INCPIV (int *N, double **L, int **IPIV, int *INFO) |
| void | PLASMA_ALLOC_WORKSPACE_DGESVD (int *M, int *N, intptr_t **T, int *INFO) |
| void | PLASMA_ALLOC_WORKSPACE_DGETRF_INCPIV (int *M, int *N, double **L, int **IPIV, int *INFO) |
| void | PLASMA_ALLOC_WORKSPACE_DSYEV (int *M, int *N, intptr_t **T, int *INFO) |
| void | PLASMA_ALLOC_WORKSPACE_DSYGV (int *M, int *N, intptr_t **T, int *INFO) |
| void | PLASMA_ALLOC_WORKSPACE_DSYTRD (int *M, int *N, intptr_t **T, int *INFO) |
| void | PLASMA_ALLOC_WORKSPACE_DGELQF_TILE (int *M, int *N, intptr_t **T, int *INFO) |
| void | PLASMA_ALLOC_WORKSPACE_DGELS_TILE (int *M, int *N, intptr_t **T, int *INFO) |
| void | PLASMA_ALLOC_WORKSPACE_DGEQRF_TILE (int *M, int *N, intptr_t **T, int *INFO) |
| void | PLASMA_ALLOC_WORKSPACE_DGESV_INCPIV_TILE (int *N, intptr_t **L, int **IPIV, int *INFO) |
| void | PLASMA_ALLOC_WORKSPACE_DGETRF_INCPIV_TILE (int *N, intptr_t **L, int **IPIV, int *INFO) |
| void | PLASMA_DLAPACK_TO_TILE (double **Af77, int *LDA, intptr_t *A, int *INFO) |
| void | PLASMA_DTILE_TO_LAPACK (intptr_t *A, double **Af77, int *LDA, int *INFO) |
PLASMA computational routines PLASMA is a software package provided by Univ. of Tennessee, Univ. of California Berkeley and Univ. of Colorado Denver
Definition in file plasma_df77.c.
| #define PLASMA_ALLOC_WORKSPACE_DGEBRD PLASMA_WS_FNAME(dgehrd, DGEBRD) |
Definition at line 109 of file plasma_df77.c.
| #define PLASMA_ALLOC_WORKSPACE_DGEEV PLASMA_WS_FNAME(dgeev, DGEEV ) |
Definition at line 110 of file plasma_df77.c.
| #define PLASMA_ALLOC_WORKSPACE_DGEHRD PLASMA_WS_FNAME(dgehrd, DGEHRD) |
Definition at line 111 of file plasma_df77.c.
| #define PLASMA_ALLOC_WORKSPACE_DGELQF PLASMA_WS_FNAME(dgelqf, DGELQF) |
Definition at line 112 of file plasma_df77.c.
| #define PLASMA_ALLOC_WORKSPACE_DGELQF_TILE PLASMA_WST_FNAME(dgelqf, DGELQF ) |
Definition at line 125 of file plasma_df77.c.
| #define PLASMA_ALLOC_WORKSPACE_DGELS PLASMA_WS_FNAME(dgels, DGELS ) |
Definition at line 113 of file plasma_df77.c.
| #define PLASMA_ALLOC_WORKSPACE_DGELS_TILE PLASMA_WST_FNAME(dgels, DGELS ) |
Definition at line 126 of file plasma_df77.c.
| #define PLASMA_ALLOC_WORKSPACE_DGEQRF PLASMA_WS_FNAME(dgeqrf, DGEQRF) |
Definition at line 114 of file plasma_df77.c.
| #define PLASMA_ALLOC_WORKSPACE_DGEQRF_TILE PLASMA_WST_FNAME(dgeqrf, DGEQRF ) |
Definition at line 127 of file plasma_df77.c.
| #define PLASMA_ALLOC_WORKSPACE_DGESV_INCPIV PLASMA_WS_FNAME(dgesv_incpiv, DGESV_INCPIV ) |
Definition at line 115 of file plasma_df77.c.
| #define PLASMA_ALLOC_WORKSPACE_DGESV_INCPIV_TILE PLASMA_WST_FNAME(dgesv_incpiv, DGESV_INCPIV ) |
Definition at line 128 of file plasma_df77.c.
| #define PLASMA_ALLOC_WORKSPACE_DGESVD PLASMA_WS_FNAME(dgesvd, DGESVD) |
Definition at line 117 of file plasma_df77.c.
| #define PLASMA_ALLOC_WORKSPACE_DGETRF_INCPIV PLASMA_WS_FNAME(dgetrf_incpiv, DGETRF_INCPIV) |
Definition at line 116 of file plasma_df77.c.
| #define PLASMA_ALLOC_WORKSPACE_DGETRF_INCPIV_TILE PLASMA_WST_FNAME(dgetrf_incpiv, DGETRF_INCPIV) |
Definition at line 129 of file plasma_df77.c.
| #define PLASMA_ALLOC_WORKSPACE_DSYEV PLASMA_WS_FNAME(dsyev, DSYEV ) |
Definition at line 118 of file plasma_df77.c.
| #define PLASMA_ALLOC_WORKSPACE_DSYGV PLASMA_WS_FNAME(dsygv, DSYGV ) |
Definition at line 119 of file plasma_df77.c.
| #define PLASMA_ALLOC_WORKSPACE_DSYTRD PLASMA_WS_FNAME(dsytrd, DSYTRD) |
Definition at line 120 of file plasma_df77.c.
| #define PLASMA_DGEBRD PLASMA_FNAME(dgebrd, DGEBRD ) |
Definition at line 23 of file plasma_df77.c.
| #define PLASMA_DGEBRD_TILE PLASMA_TILE_FNAME(dgebrd, DGEBRD ) |
Definition at line 66 of file plasma_df77.c.
| #define PLASMA_DGEEV PLASMA_FNAME(dgeev, DGEEV ) |
Definition at line 24 of file plasma_df77.c.
| #define PLASMA_DGEEV_TILE PLASMA_TILE_FNAME(dgeev, DGEEV ) |
Definition at line 67 of file plasma_df77.c.
| #define PLASMA_DGEHRD PLASMA_FNAME(dgehrd, DGEHRD ) |
Definition at line 25 of file plasma_df77.c.
| #define PLASMA_DGEHRD_TILE PLASMA_TILE_FNAME(dgehrd, DGEHRD ) |
Definition at line 68 of file plasma_df77.c.
| #define PLASMA_DGELQF PLASMA_FNAME(dgelqf, DGELQF ) |
Definition at line 26 of file plasma_df77.c.
| #define PLASMA_DGELQF_TILE PLASMA_TILE_FNAME(dgelqf, DGELQF ) |
Definition at line 69 of file plasma_df77.c.
| #define PLASMA_DGELQS PLASMA_FNAME(dgelqs, DGELQS ) |
Definition at line 27 of file plasma_df77.c.
| #define PLASMA_DGELQS_TILE PLASMA_TILE_FNAME(dgelqs, DGELQS ) |
Definition at line 70 of file plasma_df77.c.
| #define PLASMA_DGELS PLASMA_FNAME(dgels, DGELS ) |
Definition at line 28 of file plasma_df77.c.
| #define PLASMA_DGELS_TILE PLASMA_TILE_FNAME(dgels, DGELS ) |
Definition at line 71 of file plasma_df77.c.
| #define PLASMA_DGEMM PLASMA_FNAME(dgemm, DGEMM ) |
Definition at line 55 of file plasma_df77.c.
| #define PLASMA_DGEMM_TILE PLASMA_TILE_FNAME(dgemm, DGEMM ) |
Definition at line 98 of file plasma_df77.c.
| #define PLASMA_DGEQRF PLASMA_FNAME(dgeqrf, DGEQRF ) |
Definition at line 29 of file plasma_df77.c.
| #define PLASMA_DGEQRF_TILE PLASMA_TILE_FNAME(dgeqrf, DGEQRF ) |
Definition at line 72 of file plasma_df77.c.
| #define PLASMA_DGEQRS PLASMA_FNAME(dgeqrs, DGEQRS ) |
Definition at line 30 of file plasma_df77.c.
| #define PLASMA_DGEQRS_TILE PLASMA_TILE_FNAME(dgeqrs, DGEQRS ) |
Definition at line 73 of file plasma_df77.c.
| #define PLASMA_DGESV PLASMA_FNAME(dgesv, DGESV ) |
Definition at line 31 of file plasma_df77.c.
| #define PLASMA_DGESV_INCPIV PLASMA_FNAME(dgesv_incpiv, DGESV_INCPIV ) |
Definition at line 35 of file plasma_df77.c.
| #define PLASMA_DGESV_INCPIV_TILE PLASMA_TILE_FNAME(dgesv_incpiv, DGESV_INCPIV ) |
Definition at line 78 of file plasma_df77.c.
| #define PLASMA_DGESV_TILE PLASMA_TILE_FNAME(dgesv, DGESV ) |
Definition at line 74 of file plasma_df77.c.
| #define PLASMA_DGESVD PLASMA_FNAME(dgesvd, DGESVD ) |
Definition at line 32 of file plasma_df77.c.
| #define PLASMA_DGESVD_TILE PLASMA_TILE_FNAME(dgesvd, DGESVD ) |
Definition at line 75 of file plasma_df77.c.
| #define PLASMA_DGETRF PLASMA_FNAME(dgetrf, DGETRF ) |
Definition at line 33 of file plasma_df77.c.
| #define PLASMA_DGETRF_INCPIV PLASMA_FNAME(dgetrf_incpiv, DGETRF_INCPIV ) |
Definition at line 36 of file plasma_df77.c.
| #define PLASMA_DGETRF_INCPIV_TILE PLASMA_TILE_FNAME(dgetrf_incpiv, DGETRF_INCPIV ) |
Definition at line 79 of file plasma_df77.c.
| #define PLASMA_DGETRF_TILE PLASMA_TILE_FNAME(dgetrf, DGETRF ) |
Definition at line 76 of file plasma_df77.c.
| #define PLASMA_DGETRS PLASMA_FNAME(dgetrs, DGETRS ) |
Definition at line 34 of file plasma_df77.c.
| #define PLASMA_DGETRS_INCPIV PLASMA_FNAME(dgetrs_incpiv, DGETRS_INCPIV ) |
Definition at line 37 of file plasma_df77.c.
| #define PLASMA_DGETRS_INCPIV_TILE PLASMA_TILE_FNAME(dgetrs_incpiv, DGETRS_INCPIV ) |
Definition at line 80 of file plasma_df77.c.
| #define PLASMA_DGETRS_TILE PLASMA_TILE_FNAME(dgetrs, DGETRS ) |
Definition at line 77 of file plasma_df77.c.
| #define PLASMA_DLAPACK_TO_TILE PLASMA_FNAME(dlapack_to_tile, DLAPACK_TO_TILE) |
Definition at line 131 of file plasma_df77.c.
| #define PLASMA_DORGBR PLASMA_FNAME(dorgbr, DORGBR ) |
Definition at line 47 of file plasma_df77.c.
| #define PLASMA_DORGBR_TILE PLASMA_TILE_FNAME(dorgbr, DORGBR ) |
Definition at line 91 of file plasma_df77.c.
| #define PLASMA_DORGHR PLASMA_FNAME(dorghr, DORGHR ) |
Definition at line 48 of file plasma_df77.c.
| #define PLASMA_DORGHR_TILE PLASMA_TILE_FNAME(dorghr, DORGHR ) |
Definition at line 92 of file plasma_df77.c.
| #define PLASMA_DORGLQ PLASMA_FNAME(dorglq, DORGLQ ) |
Definition at line 49 of file plasma_df77.c.
| #define PLASMA_DORGLQ_TILE PLASMA_TILE_FNAME(dorglq, DORGLQ ) |
Definition at line 93 of file plasma_df77.c.
| #define PLASMA_DORGQR PLASMA_FNAME(dorgqr, DORGQR ) |
Definition at line 50 of file plasma_df77.c.
| #define PLASMA_DORGQR_TILE PLASMA_TILE_FNAME(dorgqr, DORGQR ) |
Definition at line 94 of file plasma_df77.c.
| #define PLASMA_DORGTR PLASMA_FNAME(dorgtr, DORGTR ) |
Definition at line 51 of file plasma_df77.c.
| #define PLASMA_DORGTR_TILE PLASMA_TILE_FNAME(dorgtr, DORGTR ) |
Definition at line 95 of file plasma_df77.c.
| #define PLASMA_DORMLQ PLASMA_FNAME(dormlq, DORMLQ ) |
Definition at line 52 of file plasma_df77.c.
| #define PLASMA_DORMLQ_TILE PLASMA_TILE_FNAME(dormlq, DORMLQ ) |
Definition at line 96 of file plasma_df77.c.
| #define PLASMA_DORMQR PLASMA_FNAME(dormqr, DORMQR ) |
Definition at line 53 of file plasma_df77.c.
| #define PLASMA_DORMQR_TILE PLASMA_TILE_FNAME(dormqr, DORMQR ) |
Definition at line 97 of file plasma_df77.c.
| #define PLASMA_DPOSV PLASMA_FNAME(dposv, DPOSV ) |
Definition at line 42 of file plasma_df77.c.
| #define PLASMA_DPOSV_TILE PLASMA_TILE_FNAME(dposv, DPOSV ) |
Definition at line 85 of file plasma_df77.c.
| #define PLASMA_DPOTRF PLASMA_FNAME(dpotrf, DPOTRF ) |
Definition at line 43 of file plasma_df77.c.
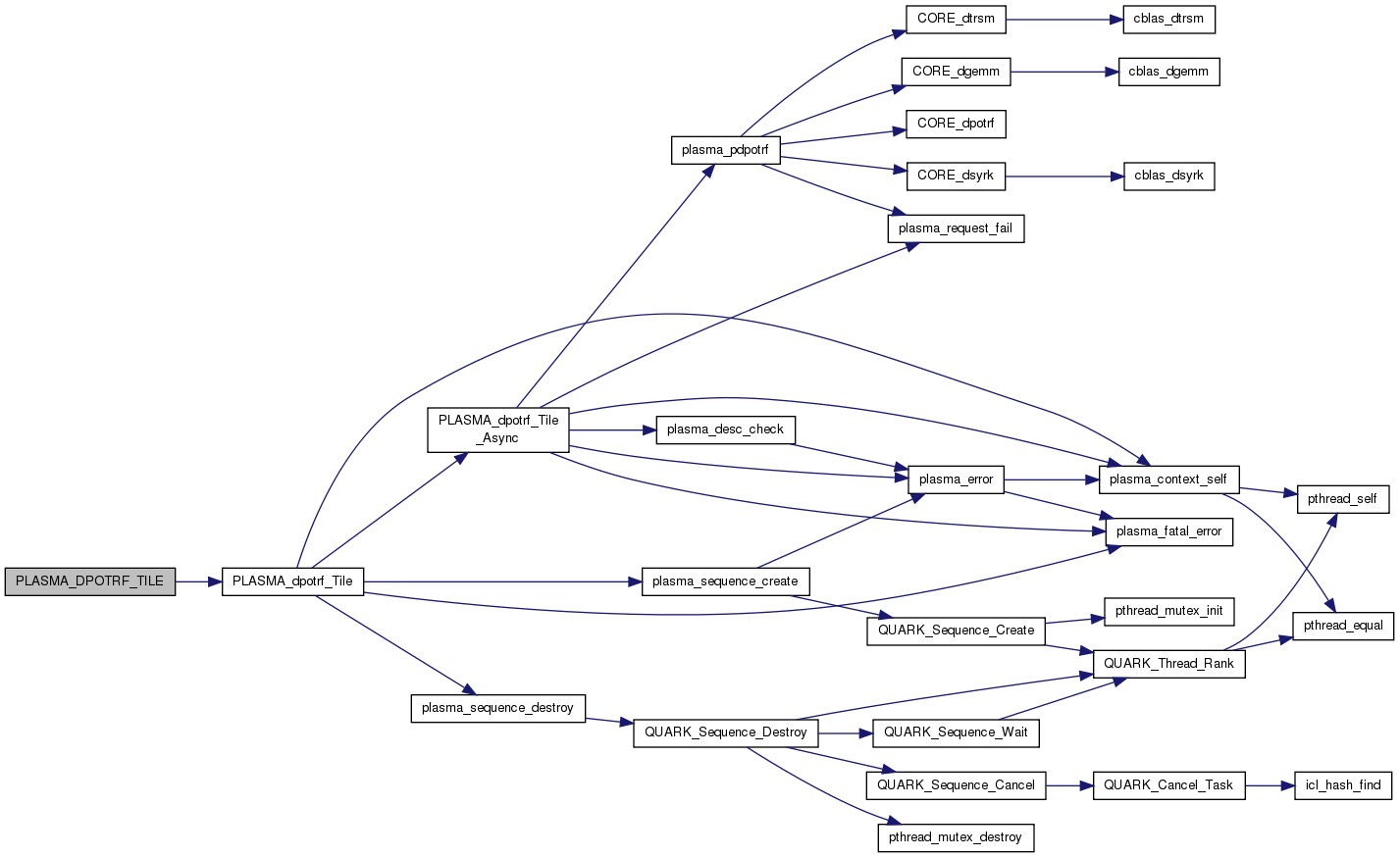
| #define PLASMA_DPOTRF_TILE PLASMA_TILE_FNAME(dpotrf, DPOTRF ) |
Definition at line 86 of file plasma_df77.c.
| #define PLASMA_DPOTRI PLASMA_FNAME(dpotri, DPOTRI ) |
Definition at line 44 of file plasma_df77.c.
| #define PLASMA_DPOTRI_TILE PLASMA_TILE_FNAME(dpotri, DPOTRI ) |
Definition at line 87 of file plasma_df77.c.
| #define PLASMA_DPOTRS PLASMA_FNAME(dpotrs, DPOTRS ) |
Definition at line 45 of file plasma_df77.c.
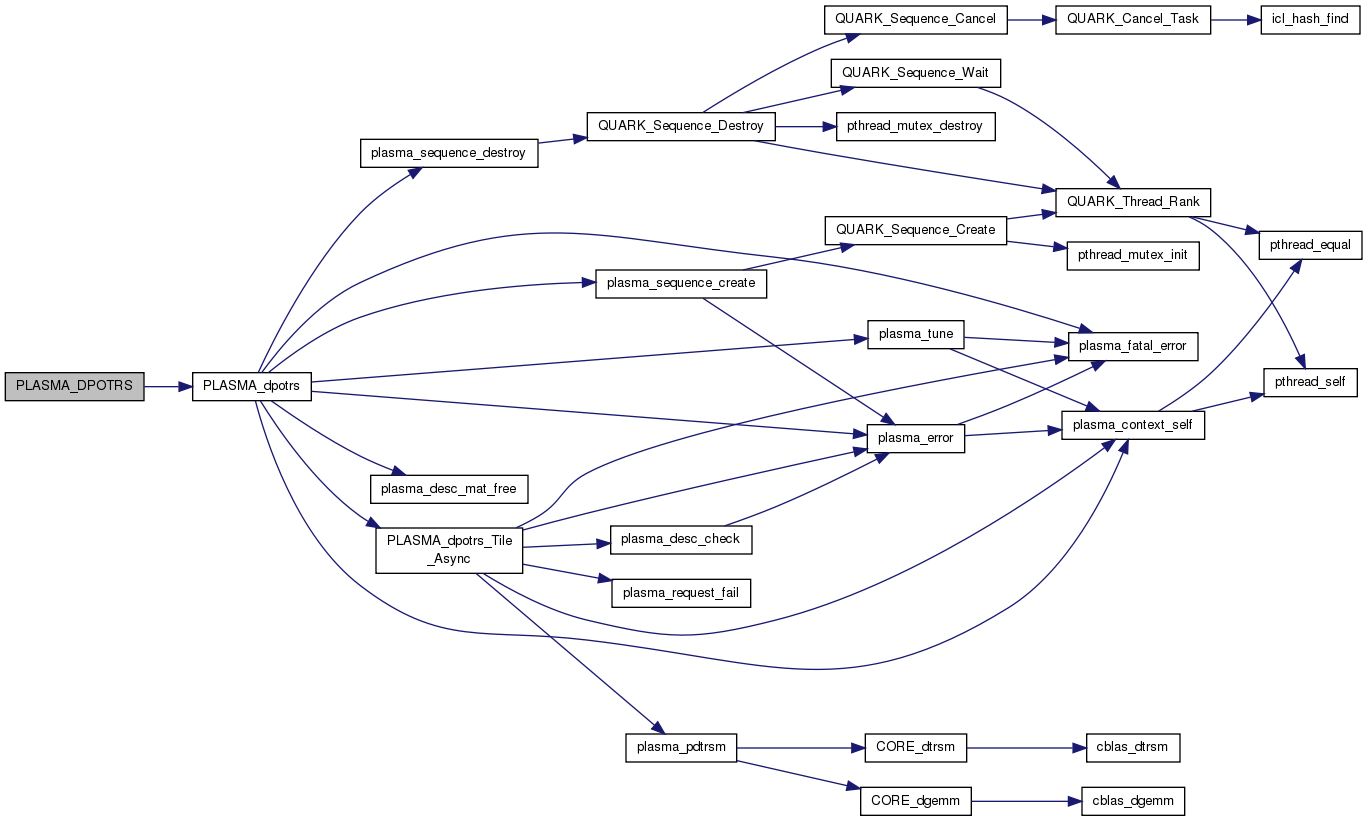
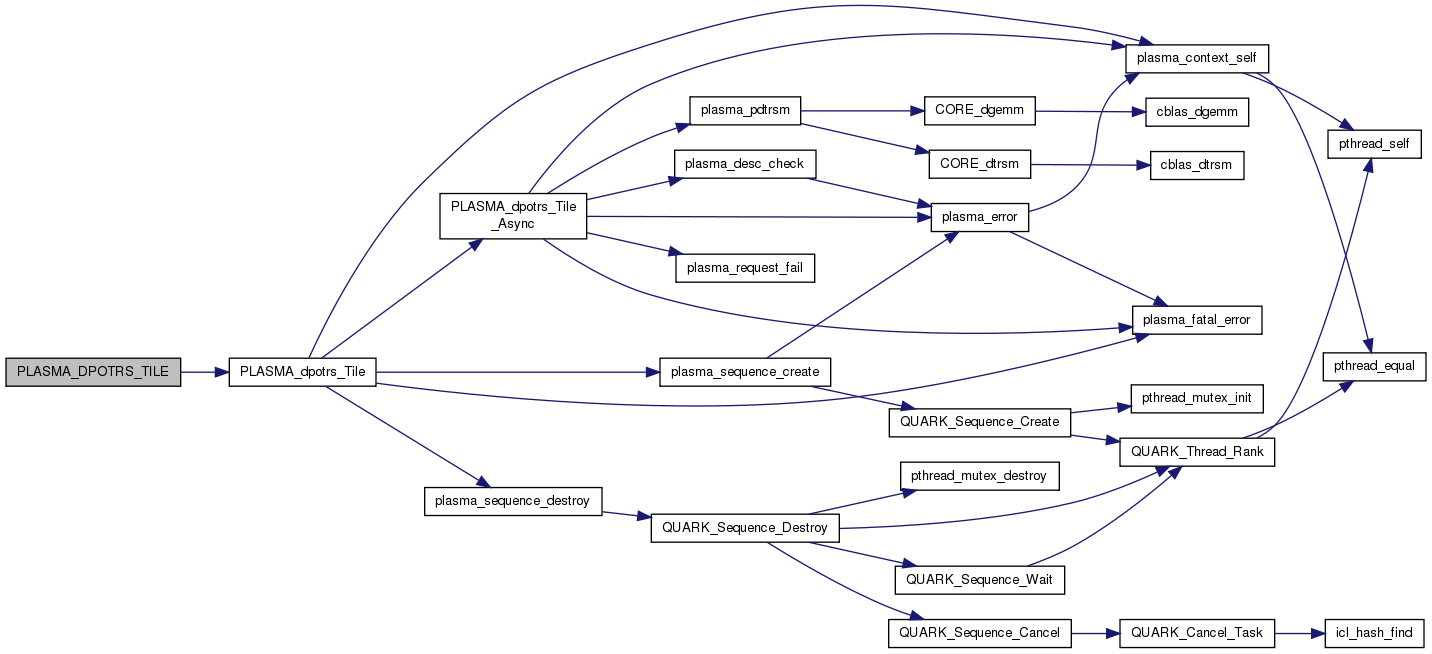
| #define PLASMA_DPOTRS_TILE PLASMA_TILE_FNAME(dpotrs, DPOTRS ) |
Definition at line 88 of file plasma_df77.c.
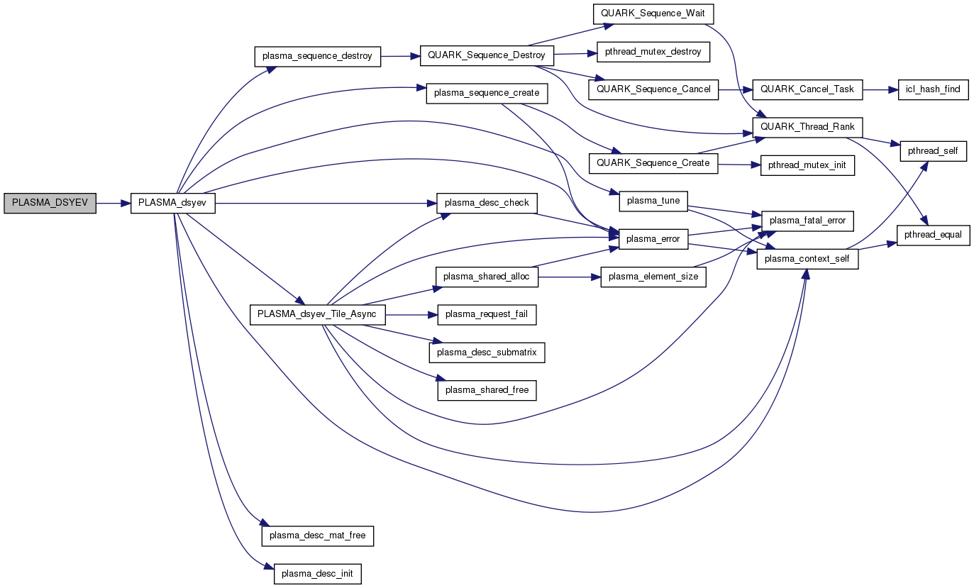
| #define PLASMA_DSYEV PLASMA_FNAME(dsyev, DSYEV ) |
Definition at line 38 of file plasma_df77.c.
| #define PLASMA_DSYEV_TILE PLASMA_TILE_FNAME(dsyev, DSYEV ) |
Definition at line 81 of file plasma_df77.c.
| #define PLASMA_DSYGST PLASMA_FNAME(dsygst, DSYGST ) |
Definition at line 40 of file plasma_df77.c.
| #define PLASMA_DSYGST_TILE PLASMA_TILE_FNAME(dsygst, DSYGST ) |
Definition at line 83 of file plasma_df77.c.
| #define PLASMA_DSYGV PLASMA_FNAME(dsygv, DSYGV ) |
Definition at line 39 of file plasma_df77.c.
| #define PLASMA_DSYGV_TILE PLASMA_TILE_FNAME(dsygv, DSYGV ) |
Definition at line 82 of file plasma_df77.c.
| #define PLASMA_DSYMM PLASMA_FNAME(dsymm, DSYMM ) |
Definition at line 59 of file plasma_df77.c.
| #define PLASMA_DSYMM PLASMA_FNAME(dsymm, DSYMM ) |
Definition at line 59 of file plasma_df77.c.
| #define PLASMA_DSYMM_TILE PLASMA_TILE_FNAME(dsymm, DSYMM ) |
Definition at line 102 of file plasma_df77.c.
| #define PLASMA_DSYMM_TILE PLASMA_TILE_FNAME(dsymm, DSYMM ) |
Definition at line 102 of file plasma_df77.c.
| #define PLASMA_DSYRK PLASMA_FNAME(dsyrk, DSYRK ) |
Definition at line 60 of file plasma_df77.c.
| #define PLASMA_DSYRK PLASMA_FNAME(dsyrk, DSYRK ) |
Definition at line 60 of file plasma_df77.c.
| #define PLASMA_DSYRK_TILE PLASMA_TILE_FNAME(dsyrk, DSYRK ) |
Definition at line 103 of file plasma_df77.c.
| #define PLASMA_DSYRK_TILE PLASMA_TILE_FNAME(dsyrk, DSYRK ) |
Definition at line 103 of file plasma_df77.c.
| #define PLASMA_DSYTRD PLASMA_FNAME(dsytrd, DSYTRD ) |
Definition at line 41 of file plasma_df77.c.
| #define PLASMA_DSYTRD_TILE PLASMA_TILE_FNAME(dsytrd, DSYTRD ) |
Definition at line 84 of file plasma_df77.c.
| #define PLASMA_DTILE_TO_LAPACK PLASMA_FNAME(dtile_to_lapack, DTILE_TO_LAPACK) |
Definition at line 132 of file plasma_df77.c.
| #define PLASMA_DTRSM PLASMA_FNAME(dtrsm, DTRSM ) |
Definition at line 54 of file plasma_df77.c.
| #define PLASMA_DTRSM_TILE PLASMA_TILE_FNAME(dtrsm, DTRSM ) |
Definition at line 89 of file plasma_df77.c.
| #define PLASMA_DTRSMPL PLASMA_FNAME(dtrsmpl, DTRSMPL) |
Definition at line 46 of file plasma_df77.c.
| #define PLASMA_DTRSMPL_TILE PLASMA_TILE_FNAME(dtrsmpl, DTRSMPL) |
Definition at line 90 of file plasma_df77.c.
| #define REAL |
Definition at line 18 of file plasma_df77.c.
| void PLASMA_ALLOC_WORKSPACE_DGEBRD | ( | int * | M, |
| int * | N, | ||
| intptr_t ** | T, | ||
| int * | INFO | ||
| ) |
FORTRAN API - workspace allocation
Definition at line 340 of file plasma_df77.c.
References PLASMA_Alloc_Workspace_dgebrd().

| void PLASMA_ALLOC_WORKSPACE_DGELQF | ( | int * | M, |
| int * | N, | ||
| double ** | T, | ||
| int * | INFO | ||
| ) |
Definition at line 343 of file plasma_df77.c.
References PLASMA_Alloc_Workspace_dgelqf().

| void PLASMA_ALLOC_WORKSPACE_DGELQF_TILE | ( | int * | M, |
| int * | N, | ||
| intptr_t ** | T, | ||
| int * | INFO | ||
| ) |
FORTRAN API - tiled workspace allocation
Definition at line 374 of file plasma_df77.c.
References PLASMA_Alloc_Workspace_dgelqf_Tile().

| void PLASMA_ALLOC_WORKSPACE_DGELS | ( | int * | M, |
| int * | N, | ||
| double ** | T, | ||
| int * | INFO | ||
| ) |
Definition at line 346 of file plasma_df77.c.
References PLASMA_Alloc_Workspace_dgels().

| void PLASMA_ALLOC_WORKSPACE_DGELS_TILE | ( | int * | M, |
| int * | N, | ||
| intptr_t ** | T, | ||
| int * | INFO | ||
| ) |
Definition at line 377 of file plasma_df77.c.
References PLASMA_Alloc_Workspace_dgels_Tile().

| void PLASMA_ALLOC_WORKSPACE_DGEQRF | ( | int * | M, |
| int * | N, | ||
| double ** | T, | ||
| int * | INFO | ||
| ) |
Definition at line 349 of file plasma_df77.c.
References PLASMA_Alloc_Workspace_dgeqrf().

| void PLASMA_ALLOC_WORKSPACE_DGEQRF_TILE | ( | int * | M, |
| int * | N, | ||
| intptr_t ** | T, | ||
| int * | INFO | ||
| ) |
Definition at line 380 of file plasma_df77.c.
References PLASMA_Alloc_Workspace_dgeqrf_Tile().

| void PLASMA_ALLOC_WORKSPACE_DGESV_INCPIV | ( | int * | N, |
| double ** | L, | ||
| int ** | IPIV, | ||
| int * | INFO | ||
| ) |
Definition at line 352 of file plasma_df77.c.
References PLASMA_Alloc_Workspace_dgesv_incpiv().

| void PLASMA_ALLOC_WORKSPACE_DGESV_INCPIV_TILE | ( | int * | N, |
| intptr_t ** | L, | ||
| int ** | IPIV, | ||
| int * | INFO | ||
| ) |
Definition at line 383 of file plasma_df77.c.
References PLASMA_Alloc_Workspace_dgesv_incpiv_Tile().

| void PLASMA_ALLOC_WORKSPACE_DGESVD | ( | int * | M, |
| int * | N, | ||
| intptr_t ** | T, | ||
| int * | INFO | ||
| ) |
Definition at line 355 of file plasma_df77.c.
References PLASMA_Alloc_Workspace_dgesvd().

| void PLASMA_ALLOC_WORKSPACE_DGETRF_INCPIV | ( | int * | M, |
| int * | N, | ||
| double ** | L, | ||
| int ** | IPIV, | ||
| int * | INFO | ||
| ) |
Definition at line 358 of file plasma_df77.c.
References PLASMA_Alloc_Workspace_dgetrf_incpiv().

| void PLASMA_ALLOC_WORKSPACE_DGETRF_INCPIV_TILE | ( | int * | N, |
| intptr_t ** | L, | ||
| int ** | IPIV, | ||
| int * | INFO | ||
| ) |
Definition at line 386 of file plasma_df77.c.
References PLASMA_Alloc_Workspace_dgetrf_incpiv_Tile().

| void PLASMA_ALLOC_WORKSPACE_DSYEV | ( | int * | M, |
| int * | N, | ||
| intptr_t ** | T, | ||
| int * | INFO | ||
| ) |
Definition at line 361 of file plasma_df77.c.
References PLASMA_Alloc_Workspace_dsyev().

| void PLASMA_ALLOC_WORKSPACE_DSYGV | ( | int * | M, |
| int * | N, | ||
| intptr_t ** | T, | ||
| int * | INFO | ||
| ) |
Definition at line 364 of file plasma_df77.c.
References PLASMA_Alloc_Workspace_dsygv().

| void PLASMA_ALLOC_WORKSPACE_DSYTRD | ( | int * | M, |
| int * | N, | ||
| intptr_t ** | T, | ||
| int * | INFO | ||
| ) |
Definition at line 367 of file plasma_df77.c.
References PLASMA_Alloc_Workspace_dsytrd().

| void PLASMA_DGEBRD | ( | PLASMA_enum * | jobu, |
| PLASMA_enum * | jobvt, | ||
| int * | M, | ||
| int * | N, | ||
| double * | A, | ||
| int * | LDA, | ||
| double * | D, | ||
| double * | E, | ||
| double * | U, | ||
| int * | LDU, | ||
| double * | VT, | ||
| int * | LDVT, | ||
| intptr_t * | descT, | ||
| int * | INFO | ||
| ) |
FORTRAN API - math functions (simple interface)
Definition at line 141 of file plasma_df77.c.
References PLASMA_dgebrd().

| void PLASMA_DGEBRD_TILE | ( | PLASMA_enum * | jobu, |
| PLASMA_enum * | jobvt, | ||
| intptr_t * | A, | ||
| double * | D, | ||
| double * | E, | ||
| intptr_t * | U, | ||
| intptr_t * | VT, | ||
| intptr_t * | T, | ||
| int * | INFO | ||
| ) |
FORTRAN API - math functions (native interface)
Definition at line 242 of file plasma_df77.c.
References PLASMA_dgebrd_Tile().

| void PLASMA_DGELQF | ( | int * | M, |
| int * | N, | ||
| double * | A, | ||
| int * | LDA, | ||
| double ** | T, | ||
| int * | INFO | ||
| ) |
Definition at line 144 of file plasma_df77.c.
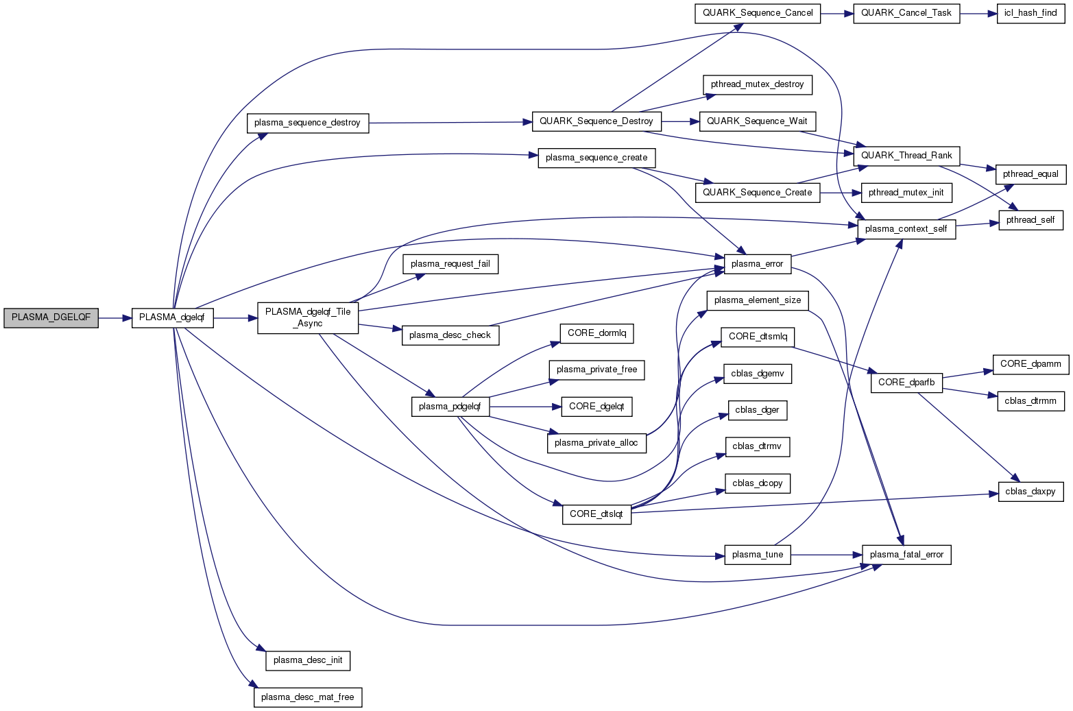
References PLASMA_dgelqf().

| void PLASMA_DGELQF_TILE | ( | intptr_t * | A, |
| intptr_t * | T, | ||
| int * | INFO | ||
| ) |
Definition at line 245 of file plasma_df77.c.
References PLASMA_dgelqf_Tile().

| void PLASMA_DGELQS | ( | int * | M, |
| int * | N, | ||
| int * | NRHS, | ||
| double * | A, | ||
| int * | LDA, | ||
| double ** | T, | ||
| double * | B, | ||
| int * | LDB, | ||
| int * | INFO | ||
| ) |
Definition at line 147 of file plasma_df77.c.
References PLASMA_dgelqs().

| void PLASMA_DGELQS_TILE | ( | intptr_t * | A, |
| intptr_t * | B, | ||
| intptr_t * | T, | ||
| int * | INFO | ||
| ) |
Definition at line 248 of file plasma_df77.c.
References PLASMA_dgelqs_Tile().

| void PLASMA_DGELS | ( | PLASMA_enum * | trans, |
| int * | M, | ||
| int * | N, | ||
| int * | NRHS, | ||
| double * | A, | ||
| int * | LDA, | ||
| double ** | T, | ||
| double * | B, | ||
| int * | LDB, | ||
| int * | INFO | ||
| ) |
Definition at line 150 of file plasma_df77.c.
References PLASMA_dgels().

| void PLASMA_DGELS_TILE | ( | PLASMA_enum * | trans, |
| intptr_t * | A, | ||
| intptr_t * | B, | ||
| intptr_t * | T, | ||
| int * | INFO | ||
| ) |
Definition at line 251 of file plasma_df77.c.
References PLASMA_dgels_Tile().

| void PLASMA_DGEMM | ( | PLASMA_enum * | transA, |
| PLASMA_enum * | transB, | ||
| int * | M, | ||
| int * | N, | ||
| int * | K, | ||
| double * | alpha, | ||
| double * | A, | ||
| int * | LDA, | ||
| double * | B, | ||
| int * | LDB, | ||
| double * | beta, | ||
| double * | C, | ||
| int * | LDC, | ||
| int * | INFO | ||
| ) |
Definition at line 222 of file plasma_df77.c.
References PLASMA_dgemm().

| void PLASMA_DGEMM_TILE | ( | PLASMA_enum * | transA, |
| PLASMA_enum * | transB, | ||
| int * | alpha, | ||
| intptr_t * | A, | ||
| intptr_t * | B, | ||
| int * | beta, | ||
| intptr_t * | C, | ||
| int * | INFO | ||
| ) |
Definition at line 320 of file plasma_df77.c.
References PLASMA_dgemm_Tile().

| void PLASMA_DGEQRF | ( | int * | M, |
| int * | N, | ||
| double * | A, | ||
| int * | LDA, | ||
| double ** | T, | ||
| int * | INFO | ||
| ) |
Definition at line 153 of file plasma_df77.c.
References PLASMA_dgeqrf().

| void PLASMA_DGEQRF_TILE | ( | intptr_t * | A, |
| intptr_t * | T, | ||
| int * | INFO | ||
| ) |
Definition at line 254 of file plasma_df77.c.
References PLASMA_dgeqrf_Tile().

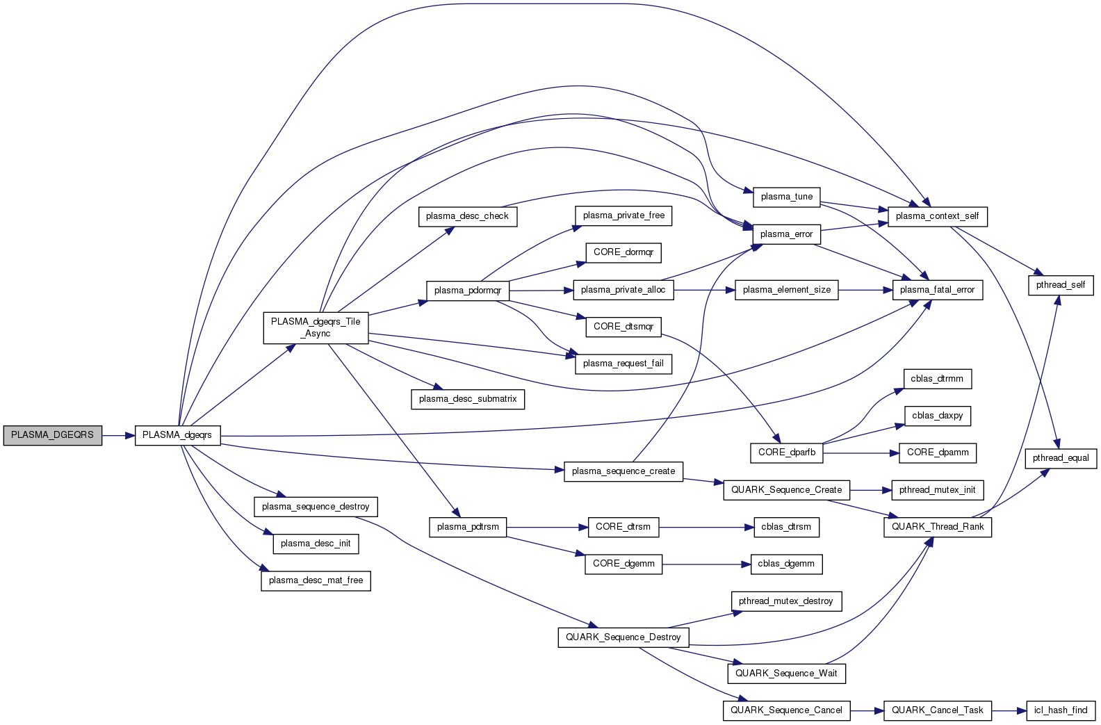
| void PLASMA_DGEQRS | ( | int * | M, |
| int * | N, | ||
| int * | NRHS, | ||
| double * | A, | ||
| int * | LDA, | ||
| double ** | T, | ||
| double * | B, | ||
| int * | LDB, | ||
| int * | INFO | ||
| ) |
Definition at line 156 of file plasma_df77.c.
References PLASMA_dgeqrs().

| void PLASMA_DGEQRS_TILE | ( | intptr_t * | A, |
| intptr_t * | B, | ||
| intptr_t * | T, | ||
| int * | INFO | ||
| ) |
Definition at line 257 of file plasma_df77.c.
References PLASMA_dgeqrs_Tile().

| void PLASMA_DGESV | ( | int * | N, |
| int * | NRHS, | ||
| double * | A, | ||
| int * | LDA, | ||
| int * | IPIV, | ||
| double * | B, | ||
| int * | LDB, | ||
| int * | INFO | ||
| ) |
Definition at line 159 of file plasma_df77.c.
References PLASMA_dgesv().

| void PLASMA_DGESV_INCPIV | ( | int * | N, |
| int * | NRHS, | ||
| double * | A, | ||
| int * | LDA, | ||
| double ** | LH, | ||
| int ** | IPIVH, | ||
| double * | B, | ||
| int * | LDB, | ||
| int * | INFO | ||
| ) |
Definition at line 171 of file plasma_df77.c.
References PLASMA_dgesv_incpiv().

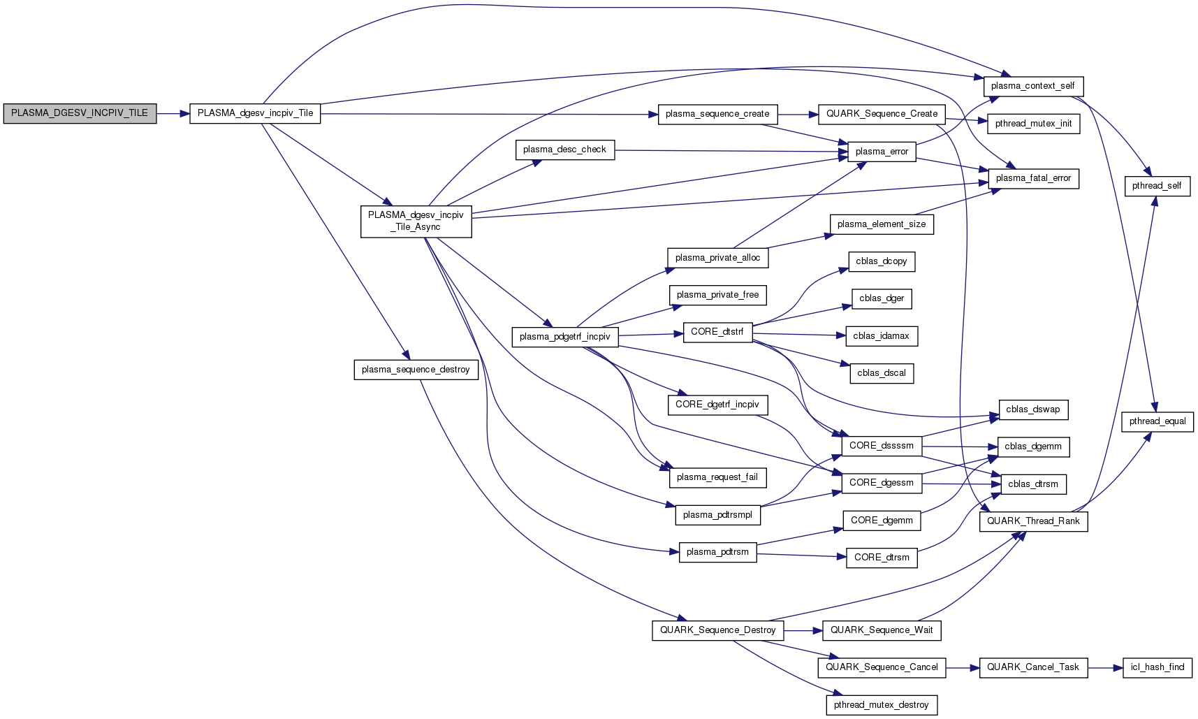
| void PLASMA_DGESV_INCPIV_TILE | ( | intptr_t * | A, |
| intptr_t * | L, | ||
| int ** | IPIVH, | ||
| intptr_t * | B, | ||
| int * | INFO | ||
| ) |
Definition at line 272 of file plasma_df77.c.
References PLASMA_dgesv_incpiv_Tile().

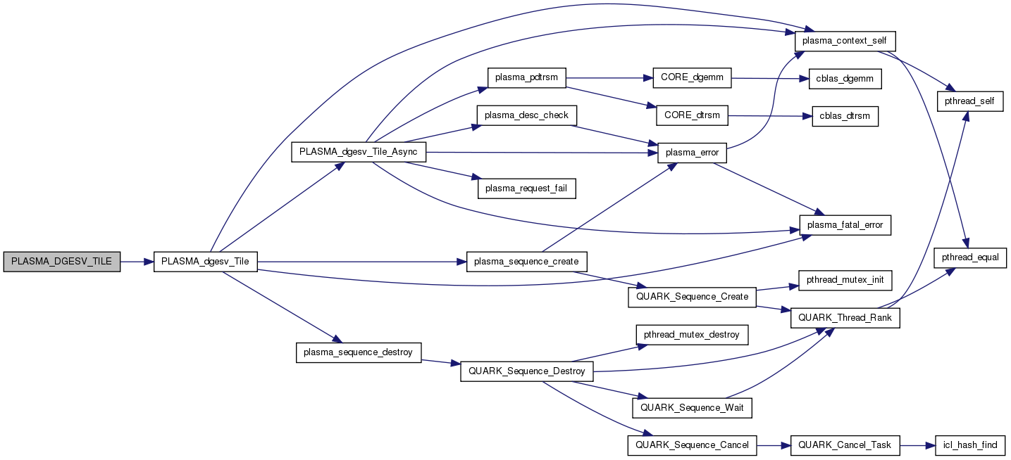
| void PLASMA_DGESV_TILE | ( | intptr_t * | A, |
| int * | IPIV, | ||
| intptr_t * | B, | ||
| int * | INFO | ||
| ) |
Definition at line 260 of file plasma_df77.c.
References PLASMA_dgesv_Tile().

| void PLASMA_DGESVD | ( | PLASMA_enum * | jobu, |
| PLASMA_enum * | jobvt, | ||
| int * | M, | ||
| int * | N, | ||
| double * | A, | ||
| int * | LDA, | ||
| double * | S, | ||
| double * | U, | ||
| int * | LDU, | ||
| double * | VT, | ||
| int * | LDVT, | ||
| intptr_t * | T, | ||
| int * | INFO | ||
| ) |
Definition at line 162 of file plasma_df77.c.
References PLASMA_dgesvd().

| void PLASMA_DGESVD_TILE | ( | PLASMA_enum * | jobu, |
| PLASMA_enum * | jobvt, | ||
| intptr_t * | A, | ||
| double * | S, | ||
| intptr_t * | U, | ||
| intptr_t * | VT, | ||
| intptr_t * | T, | ||
| int * | INFO | ||
| ) |
Definition at line 263 of file plasma_df77.c.
References PLASMA_dgesvd_Tile().

| void PLASMA_DGETRF | ( | int * | M, |
| int * | N, | ||
| double * | A, | ||
| int * | LDA, | ||
| int * | IPIV, | ||
| int * | INFO | ||
| ) |
Definition at line 165 of file plasma_df77.c.
References PLASMA_dgetrf().

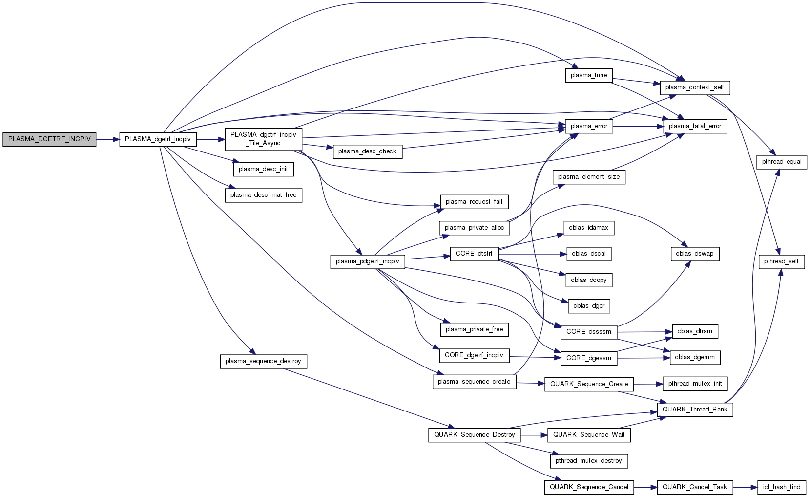
| void PLASMA_DGETRF_INCPIV | ( | int * | M, |
| int * | N, | ||
| double * | A, | ||
| int * | LDA, | ||
| double ** | LH, | ||
| int ** | IPIVH, | ||
| int * | INFO | ||
| ) |
Definition at line 174 of file plasma_df77.c.
References PLASMA_dgetrf_incpiv().

| void PLASMA_DGETRF_INCPIV_TILE | ( | intptr_t * | A, |
| intptr_t * | L, | ||
| int ** | IPIVH, | ||
| int * | INFO | ||
| ) |
Definition at line 275 of file plasma_df77.c.
References PLASMA_dgetrf_incpiv_Tile().

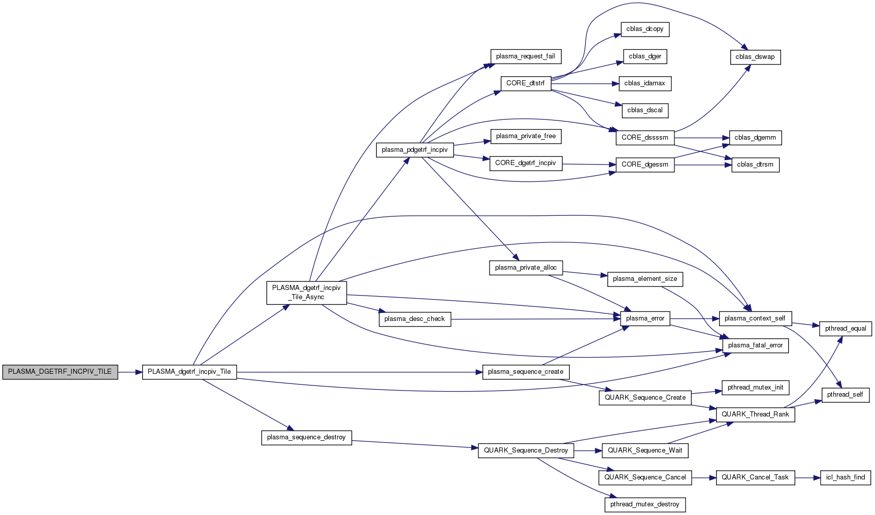
| void PLASMA_DGETRF_TILE | ( | intptr_t * | A, |
| int * | IPIV, | ||
| int * | INFO | ||
| ) |
Definition at line 266 of file plasma_df77.c.
References PLASMA_dgetrf_Tile().

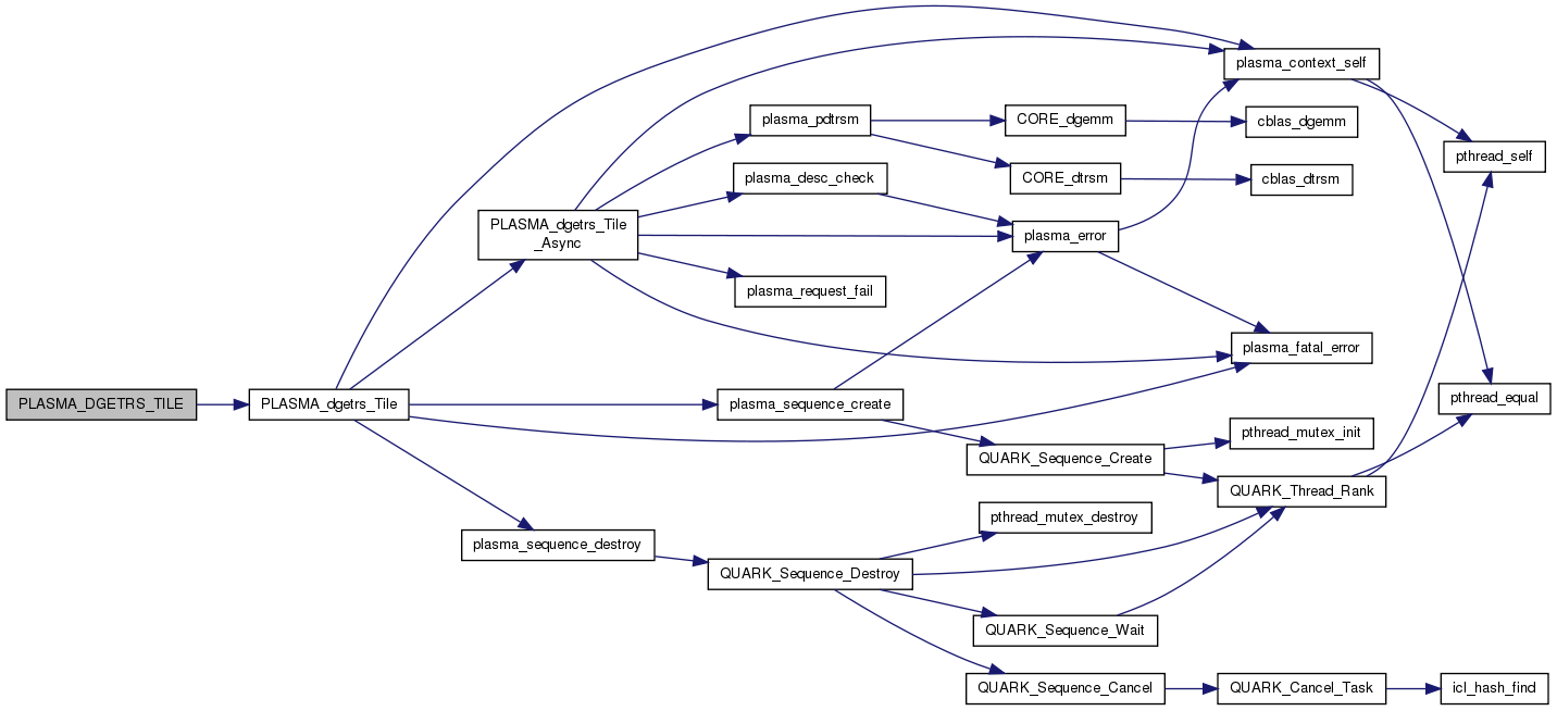
| void PLASMA_DGETRS | ( | PLASMA_enum * | trans, |
| int * | N, | ||
| int * | NRHS, | ||
| double * | A, | ||
| int * | LDA, | ||
| int * | IPIV, | ||
| double * | B, | ||
| int * | LDB, | ||
| int * | INFO | ||
| ) |
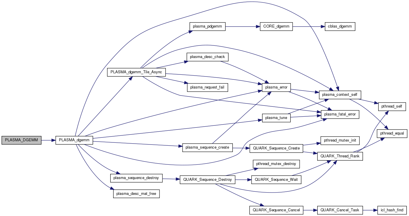
| void PLASMA_DGETRS_INCPIV | ( | PLASMA_enum * | uplo, |
| int * | N, | ||
| int * | NRHS, | ||
| double * | A, | ||
| int * | LDA, | ||
| double ** | LH, | ||
| int ** | IPIVH, | ||
| double * | B, | ||
| int * | LDB, | ||
| int * | INFO | ||
| ) |
Definition at line 177 of file plasma_df77.c.
References PLASMA_dgetrs_incpiv().

| void PLASMA_DGETRS_INCPIV_TILE | ( | intptr_t * | A, |
| intptr_t * | L, | ||
| int ** | IPIVH, | ||
| intptr_t * | B, | ||
| int * | INFO | ||
| ) |
Definition at line 278 of file plasma_df77.c.
References PLASMA_dgetrs_incpiv_Tile().

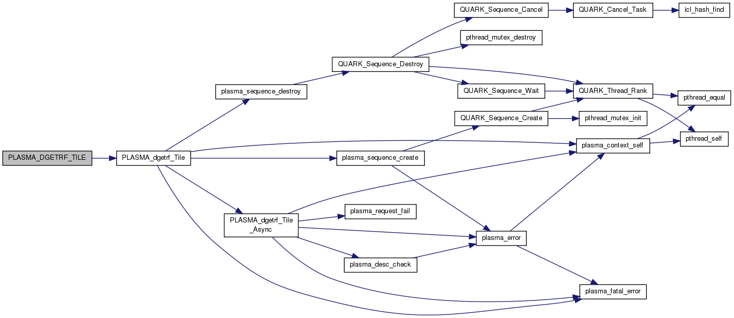
| void PLASMA_DGETRS_TILE | ( | PLASMA_enum * | trans, |
| intptr_t * | A, | ||
| int * | IPIV, | ||
| intptr_t * | B, | ||
| int * | INFO | ||
| ) |
Definition at line 269 of file plasma_df77.c.
References PLASMA_dgetrs_Tile().

| void PLASMA_DLAPACK_TO_TILE | ( | double ** | Af77, |
| int * | LDA, | ||
| intptr_t * | A, | ||
| int * | INFO | ||
| ) |
FORTRAN API - conversion from LAPACK F77 matrix layout to tile layout
Definition at line 392 of file plasma_df77.c.
References PLASMA_dLapack_to_Tile().

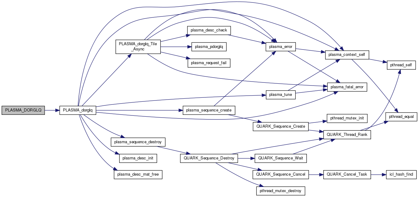
| void PLASMA_DORGLQ | ( | int * | M, |
| int * | N, | ||
| int * | K, | ||
| double * | A, | ||
| int * | LDA, | ||
| double ** | T, | ||
| double * | B, | ||
| int * | LDB, | ||
| int * | INFO | ||
| ) |
Definition at line 207 of file plasma_df77.c.
References PLASMA_dorglq().

| void PLASMA_DORGLQ_TILE | ( | intptr_t * | A, |
| intptr_t * | T, | ||
| intptr_t * | B, | ||
| int * | INFO | ||
| ) |
Definition at line 305 of file plasma_df77.c.
References PLASMA_dorglq_Tile().

| void PLASMA_DORGQR | ( | int * | M, |
| int * | N, | ||
| int * | K, | ||
| double * | A, | ||
| int * | LDA, | ||
| double ** | T, | ||
| double * | B, | ||
| int * | LDB, | ||
| int * | INFO | ||
| ) |
Definition at line 210 of file plasma_df77.c.
References PLASMA_dorgqr().

| void PLASMA_DORGQR_TILE | ( | intptr_t * | A, |
| intptr_t * | T, | ||
| intptr_t * | B, | ||
| int * | INFO | ||
| ) |
Definition at line 308 of file plasma_df77.c.
References PLASMA_dorgqr_Tile().

| void PLASMA_DORMLQ | ( | PLASMA_enum * | side, |
| PLASMA_enum * | trans, | ||
| int * | M, | ||
| int * | N, | ||
| int * | K, | ||
| double * | A, | ||
| int * | LDA, | ||
| double ** | T, | ||
| double * | B, | ||
| int * | LDB, | ||
| int * | INFO | ||
| ) |
Definition at line 213 of file plasma_df77.c.
References PLASMA_dormlq().

| void PLASMA_DORMLQ_TILE | ( | PLASMA_enum * | side, |
| PLASMA_enum * | trans, | ||
| intptr_t * | A, | ||
| intptr_t * | T, | ||
| intptr_t * | B, | ||
| int * | INFO | ||
| ) |
Definition at line 311 of file plasma_df77.c.
References PLASMA_dormlq_Tile().

| void PLASMA_DORMQR | ( | PLASMA_enum * | side, |
| PLASMA_enum * | trans, | ||
| int * | M, | ||
| int * | N, | ||
| int * | K, | ||
| double * | A, | ||
| int * | LDA, | ||
| double ** | T, | ||
| double * | B, | ||
| int * | LDB, | ||
| int * | INFO | ||
| ) |
Definition at line 216 of file plasma_df77.c.
References PLASMA_dormqr().

| void PLASMA_DORMQR_TILE | ( | PLASMA_enum * | side, |
| PLASMA_enum * | trans, | ||
| intptr_t * | A, | ||
| intptr_t * | T, | ||
| intptr_t * | B, | ||
| int * | INFO | ||
| ) |
Definition at line 314 of file plasma_df77.c.
References PLASMA_dormqr_Tile().

| void PLASMA_DPOSV | ( | PLASMA_enum * | uplo, |
| int * | N, | ||
| int * | NRHS, | ||
| double * | A, | ||
| int * | LDA, | ||
| double * | B, | ||
| int * | LDB, | ||
| int * | INFO | ||
| ) |
Definition at line 192 of file plasma_df77.c.
References PLASMA_dposv().

| void PLASMA_DPOSV_TILE | ( | PLASMA_enum * | uplo, |
| intptr_t * | A, | ||
| intptr_t * | B, | ||
| int * | INFO | ||
| ) |
Definition at line 293 of file plasma_df77.c.
References PLASMA_dposv_Tile().

| void PLASMA_DPOTRF | ( | PLASMA_enum * | uplo, |
| int * | N, | ||
| double * | A, | ||
| int * | LDA, | ||
| int * | INFO | ||
| ) |
Definition at line 195 of file plasma_df77.c.
References PLASMA_dpotrf().

| void PLASMA_DPOTRF_TILE | ( | PLASMA_enum * | uplo, |
| intptr_t * | A, | ||
| int * | INFO | ||
| ) |
Definition at line 296 of file plasma_df77.c.
References PLASMA_dpotrf_Tile().

| void PLASMA_DPOTRI | ( | PLASMA_enum * | uplo, |
| int * | N, | ||
| double * | A, | ||
| int * | LDA, | ||
| int * | INFO | ||
| ) |
Definition at line 198 of file plasma_df77.c.
References PLASMA_dpotri().

| void PLASMA_DPOTRS | ( | PLASMA_enum * | uplo, |
| int * | N, | ||
| int * | NRHS, | ||
| double * | A, | ||
| int * | LDA, | ||
| double * | B, | ||
| int * | LDB, | ||
| int * | INFO | ||
| ) |
Definition at line 201 of file plasma_df77.c.
References PLASMA_dpotrs().

| void PLASMA_DPOTRS_TILE | ( | PLASMA_enum * | uplo, |
| intptr_t * | A, | ||
| intptr_t * | B, | ||
| int * | INFO | ||
| ) |
Definition at line 299 of file plasma_df77.c.
References PLASMA_dpotrs_Tile().

| void PLASMA_DSYEV | ( | PLASMA_enum * | jobz, |
| PLASMA_enum * | uplo, | ||
| int * | N, | ||
| double * | A, | ||
| int * | LDA, | ||
| double * | W, | ||
| intptr_t * | T, | ||
| double * | Q, | ||
| int * | LDQ, | ||
| int * | INFO | ||
| ) |
Definition at line 180 of file plasma_df77.c.
References PLASMA_dsyev().

| void PLASMA_DSYEV_TILE | ( | PLASMA_enum * | jobz, |
| PLASMA_enum * | uplo, | ||
| intptr_t * | A, | ||
| double * | W, | ||
| intptr_t * | T, | ||
| intptr_t * | Q, | ||
| int * | INFO | ||
| ) |
Definition at line 281 of file plasma_df77.c.
References PLASMA_dsyev_Tile().

| void PLASMA_DSYGST | ( | PLASMA_enum * | itype, |
| PLASMA_enum * | uplo, | ||
| int * | N, | ||
| double * | A, | ||
| int * | LDA, | ||
| double * | B, | ||
| int * | LDB, | ||
| int * | INFO | ||
| ) |
Definition at line 186 of file plasma_df77.c.
References PLASMA_dsygst().

| void PLASMA_DSYGST_TILE | ( | PLASMA_enum * | itype, |
| PLASMA_enum * | uplo, | ||
| intptr_t * | A, | ||
| intptr_t * | B, | ||
| int * | INFO | ||
| ) |
Definition at line 287 of file plasma_df77.c.
References PLASMA_dsygst_Tile().

| void PLASMA_DSYGV | ( | PLASMA_enum * | itype, |
| PLASMA_enum * | jobz, | ||
| PLASMA_enum * | uplo, | ||
| int * | N, | ||
| double * | A, | ||
| int * | LDA, | ||
| double * | B, | ||
| int * | LDB, | ||
| double * | W, | ||
| intptr_t * | T, | ||
| double * | Q, | ||
| int * | LDQ, | ||
| int * | INFO | ||
| ) |
Definition at line 183 of file plasma_df77.c.
References PLASMA_dsygv().

| void PLASMA_DSYGV_TILE | ( | PLASMA_enum * | itype, |
| PLASMA_enum * | jobz, | ||
| PLASMA_enum * | uplo, | ||
| intptr_t * | A, | ||
| intptr_t * | B, | ||
| double * | W, | ||
| intptr_t * | T, | ||
| intptr_t * | Q, | ||
| int * | INFO | ||
| ) |
Definition at line 284 of file plasma_df77.c.
References PLASMA_dsygv_Tile().

| void PLASMA_DSYMM | ( | PLASMA_enum * | side, |
| PLASMA_enum * | uplo, | ||
| int * | M, | ||
| int * | N, | ||
| double * | alpha, | ||
| double * | A, | ||
| int * | LDA, | ||
| double * | B, | ||
| int * | LDB, | ||
| double * | beta, | ||
| double * | C, | ||
| int * | LDC, | ||
| int * | INFO | ||
| ) |
Definition at line 225 of file plasma_df77.c.
References PLASMA_dsymm().

| void PLASMA_DSYMM_TILE | ( | PLASMA_enum * | side, |
| PLASMA_enum * | uplo, | ||
| double * | alpha, | ||
| intptr_t * | A, | ||
| intptr_t * | B, | ||
| double * | beta, | ||
| intptr_t * | C, | ||
| int * | INFO | ||
| ) |
Definition at line 323 of file plasma_df77.c.
References PLASMA_dsymm_Tile().

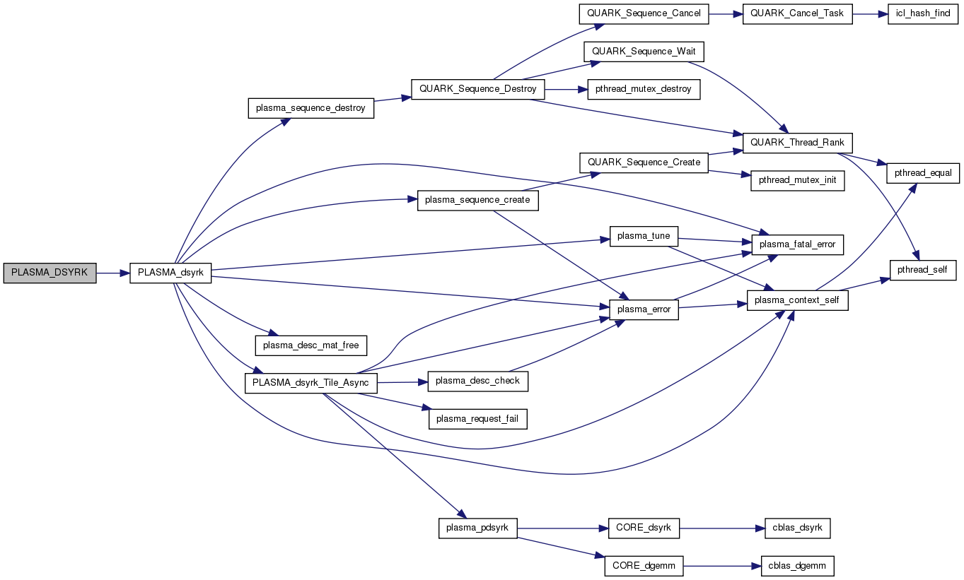
| void PLASMA_DSYRK | ( | PLASMA_enum * | uplo, |
| PLASMA_enum * | trans, | ||
| int * | N, | ||
| int * | K, | ||
| double * | alpha, | ||
| double * | A, | ||
| int * | LDA, | ||
| double * | beta, | ||
| double * | C, | ||
| int * | LDC, | ||
| int * | INFO | ||
| ) |
Definition at line 228 of file plasma_df77.c.
References PLASMA_dsyrk().

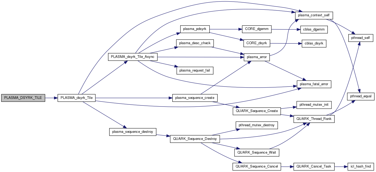
| void PLASMA_DSYRK_TILE | ( | PLASMA_enum * | uplo, |
| PLASMA_enum * | trans, | ||
| double * | alpha, | ||
| intptr_t * | A, | ||
| double * | beta, | ||
| intptr_t * | C, | ||
| int * | INFO | ||
| ) |
Definition at line 326 of file plasma_df77.c.
References PLASMA_dsyrk_Tile().

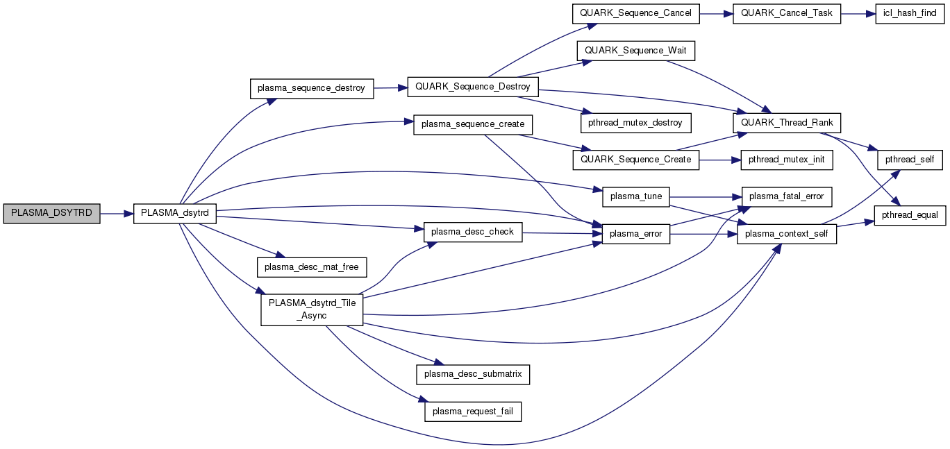
| void PLASMA_DSYTRD | ( | PLASMA_enum * | jobz, |
| PLASMA_enum * | uplo, | ||
| int * | N, | ||
| double * | A, | ||
| int * | LDA, | ||
| double * | D, | ||
| double * | E, | ||
| intptr_t * | T, | ||
| double * | Q, | ||
| int * | LDQ, | ||
| int * | INFO | ||
| ) |
Definition at line 189 of file plasma_df77.c.
References PLASMA_dsytrd().

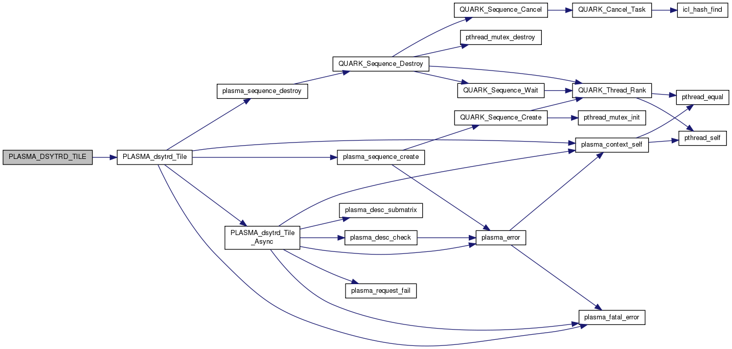
| void PLASMA_DSYTRD_TILE | ( | PLASMA_enum * | jobz, |
| PLASMA_enum * | uplo, | ||
| intptr_t * | A, | ||
| double * | D, | ||
| double * | E, | ||
| intptr_t * | T, | ||
| intptr_t * | Q, | ||
| int * | INFO | ||
| ) |
Definition at line 290 of file plasma_df77.c.
References PLASMA_dsytrd_Tile().

| void PLASMA_DTILE_TO_LAPACK | ( | intptr_t * | A, |
| double ** | Af77, | ||
| int * | LDA, | ||
| int * | INFO | ||
| ) |
Definition at line 395 of file plasma_df77.c.
References PLASMA_dTile_to_Lapack().

| void PLASMA_DTRSM | ( | PLASMA_enum * | side, |
| PLASMA_enum * | uplo, | ||
| PLASMA_enum * | transA, | ||
| PLASMA_enum * | diag, | ||
| int * | N, | ||
| int * | NRHS, | ||
| double * | alpha, | ||
| double * | A, | ||
| int * | LDA, | ||
| double * | B, | ||
| int * | LDB, | ||
| int * | INFO | ||
| ) |
Definition at line 219 of file plasma_df77.c.
References PLASMA_dtrsm().

| void PLASMA_DTRSM_TILE | ( | PLASMA_enum * | side, |
| PLASMA_enum * | uplo, | ||
| PLASMA_enum * | transA, | ||
| PLASMA_enum * | diag, | ||
| double * | alpha, | ||
| intptr_t * | A, | ||
| intptr_t * | B, | ||
| int * | INFO | ||
| ) |
Definition at line 317 of file plasma_df77.c.
References PLASMA_dtrsm_Tile().

| void PLASMA_DTRSMPL | ( | int * | N, |
| int * | NRHS, | ||
| double * | A, | ||
| int * | LDA, | ||
| double ** | LH, | ||
| int ** | IPIVH, | ||
| double * | B, | ||
| int * | LDB, | ||
| int * | INFO | ||
| ) |
Definition at line 204 of file plasma_df77.c.
References PLASMA_dtrsmpl().

| void PLASMA_DTRSMPL_TILE | ( | intptr_t * | A, |
| intptr_t * | L, | ||
| int ** | IPIVH, | ||
| intptr_t * | B, | ||
| int * | INFO | ||
| ) |
Definition at line 302 of file plasma_df77.c.
References PLASMA_dtrsmpl_Tile().
