|
PLASMA
2.4.5
PLASMA - Parallel Linear Algebra for Scalable Multi-core Architectures
|

Go to the source code of this file.
PLASMA auxiliary routines PLASMA is a software package provided by Univ. of Tennessee, Univ. of California Berkeley and Univ. of Colorado Denver
Definition in file workspace_d.c.
| int PLASMA_Alloc_Workspace_dgebrd | ( | int | M, |
| int | N, | ||
| PLASMA_desc ** | descT | ||
| ) |
PLASMA_Alloc_Workspace_dgebrd - Allocates workspace for PLASMA_dgebrd or PLASMA_dgebrd_Tile routine.
| [in] | M | The number of rows of the matrix A. M >= 0. |
| [in] | N | The number of columns of the matrix A. N >= 0. |
| [out] | T | On exit, workspace handle for storage of the extra T factors required by the tile BRD. |
| PLASMA_SUCCESS | successful exit |
Definition at line 89 of file workspace_d.c.
References plasma_alloc_ibnb_tile(), PLASMA_FUNC_DGEBRD, and PlasmaRealDouble.


| int PLASMA_Alloc_Workspace_dgeev | ( | int | N, |
| PLASMA_desc ** | descT | ||
| ) |
PLASMA_Alloc_Workspace_dgeev - Allocates workspace for PLASMA_dgeev or PLASMA_dgeev_Tile routine.
| [in] | N | The order of the matrix A. N >= 0. |
| [out] | T | On exit, workspace handle for storage of the extra T factors required by the tile Hessenberg. |
| PLASMA_SUCCESS | successful exit |
Definition at line 40 of file workspace_d.c.
References plasma_alloc_ibnb_tile(), PLASMA_FUNC_DGEEV, and PlasmaRealDouble.

| int PLASMA_Alloc_Workspace_dgehrd | ( | int | N, |
| PLASMA_desc ** | descT | ||
| ) |
PLASMA_Alloc_Workspace_dgehrd - Allocates workspace for PLASMA_dgehrd or PLASMA_dgehrd_Tile routine.
| [in] | N | The number of columns of the matrix A. N >= 0. |
| [out] | T | On exit, workspace handle for storage of the extra T factors required by the tile Hessenberg. |
| PLASMA_SUCCESS | successful exit |
Definition at line 63 of file workspace_d.c.
References plasma_alloc_ibnb_tile(), PLASMA_FUNC_DGEHRD, and PlasmaRealDouble.

| int PLASMA_Alloc_Workspace_dgelqf | ( | int | M, |
| int | N, | ||
| double ** | T | ||
| ) |
PLASMA_Alloc_Workspace_dgelqf - Allocates workspace for PLASMA_dgelqf or PLASMA_dgelqf_Tile routines.
| [in] | M | The number of rows of the matrix A. M >= 0. |
| [in] | N | The number of columns of the matrix A. N >= 0. |
| [out] | T | On exit, workspace handle for storage of the extra T factors required by the tile LQ factorization. |
| PLASMA_SUCCESS | successful exit |
Definition at line 225 of file workspace_d.c.
References plasma_alloc_ibnb(), PLASMA_FUNC_DGELS, and PlasmaRealDouble.


| int PLASMA_Alloc_Workspace_dgelqf_Tile | ( | int | M, |
| int | N, | ||
| PLASMA_desc ** | descT | ||
| ) |
PLASMA_Alloc_Workspace_dgelqf_Tile - Allocates tile workspace for PLASMA_dgels_Tile routine.
| [in] | M | The number of rows of the matrix A. M >= 0. |
| [in] | N | The number of columns of the matrix A. N >= 0. |
| [out] | descT | On exit, PLASMA_desc on workspace handle for storage of the extra T factors required by the tile QR or the tile LQ factorization. |
| PLASMA_SUCCESS | successful exit |
Definition at line 252 of file workspace_d.c.
References plasma_alloc_ibnb_tile(), PLASMA_FUNC_DGELS, and PlasmaRealDouble.


| int PLASMA_Alloc_Workspace_dgels | ( | int | M, |
| int | N, | ||
| double ** | T | ||
| ) |
PLASMA_Alloc_Workspace_dgels - Allocates workspace for PLASMA_dgels or PLASMA_dgels_Tile routine.
| [in] | M | The number of rows of the matrix A. M >= 0. |
| [in] | N | The number of columns of the matrix A. N >= 0. |
| [out] | T | On exit, workspace handle for storage of the extra T factors required by the tile QR or the tile LQ factorization. |
| PLASMA_SUCCESS | successful exit |
Definition at line 116 of file workspace_d.c.
References plasma_alloc_ibnb(), PLASMA_FUNC_DGELS, and PlasmaRealDouble.


| int PLASMA_Alloc_Workspace_dgels_Tile | ( | int | M, |
| int | N, | ||
| PLASMA_desc ** | descT | ||
| ) |
@ -192,33 +120,6 @
PLASMA_Alloc_Workspace_dgels_Tile - Allocates tile workspace for PLASMA_dgels_Tile routine.
| [in] | M | The number of rows of the matrix A. M >= 0. |
| [in] | N | The number of columns of the matrix A. N >= 0. |
| [out] | descT | On exit, PLASMA_desc on workspace handle for storage of the extra T factors required by the tile QR or the tile LQ factorization. |
| PLASMA_SUCCESS | successful exit |
Definition at line 144 of file workspace_d.c.
References plasma_alloc_ibnb_tile(), PLASMA_FUNC_DGELS, and PlasmaRealDouble.


| int PLASMA_Alloc_Workspace_dgeqrf | ( | int | M, |
| int | N, | ||
| double ** | T | ||
| ) |
PLASMA_Alloc_Workspace_dgeqrf - Allocates workspace for PLASMA_dgeqrf or PLASMA_dgeqrf_Tile routine.
| [in] | M | The number of rows of the matrix A. M >= 0. |
| [in] | N | The number of columns of the matrix A. N >= 0. |
| [out] | T | On exit, workspace handle for storage of the extra T factors required by the tile QR factorization. |
| PLASMA_SUCCESS | successful exit |
Definition at line 171 of file workspace_d.c.
References plasma_alloc_ibnb(), PLASMA_FUNC_DGELS, and PlasmaRealDouble.


| int PLASMA_Alloc_Workspace_dgeqrf_Tile | ( | int | M, |
| int | N, | ||
| PLASMA_desc ** | descT | ||
| ) |
PLASMA_Alloc_Workspace_dgeqrf_Tile - Allocates tile workspace for PLASMA_dgels_Tile routine.
| [in] | M | The number of rows of the matrix A. M >= 0. |
| [in] | N | The number of columns of the matrix A. N >= 0. |
| [out] | descT | On exit, PLASMA_desc on workspace handle for storage of the extra T factors required by the tile QR or the tile LQ factorization. |
| PLASMA_SUCCESS | successful exit |
Definition at line 198 of file workspace_d.c.
References plasma_alloc_ibnb_tile(), PLASMA_FUNC_DGELS, and PlasmaRealDouble.


| int PLASMA_Alloc_Workspace_dgesv_incpiv | ( | int | N, |
| double ** | L, | ||
| int ** | IPIV | ||
| ) |
PLASMA_Alloc_Workspace_dgesv - Allocates workspace for PLASMA_dgesv or PLASMA_dgesv_Tile routines.
| [in] | N | The number of linear equations, i.e., the order of the matrix A. N >= 0. |
| [out] | L | On exit, workspace handle for storage of the extra L factors required by the tile LU factorization. |
| [out] | IPIV | On exit, workspace handle for storage of pivot indexes required by the tile LU factorization (not equivalent to LAPACK). |
| PLASMA_SUCCESS | successful exit |
Definition at line 280 of file workspace_d.c.
References plasma_alloc_ibnb(), plasma_alloc_ipiv(), PLASMA_FUNC_DGESV, PLASMA_SUCCESS, and PlasmaRealDouble.


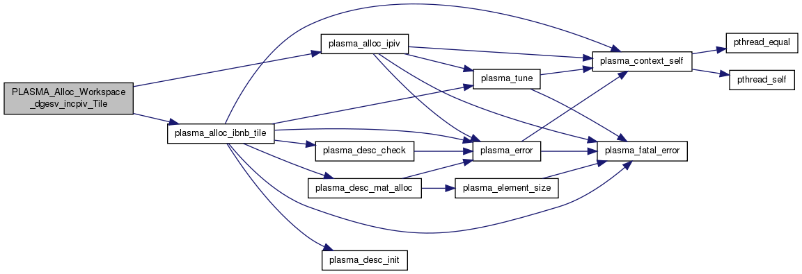
| int PLASMA_Alloc_Workspace_dgesv_incpiv_Tile | ( | int | N, |
| PLASMA_desc ** | descL, | ||
| int ** | IPIV | ||
| ) |
PLASMA_Alloc_Workspace_dgesv_Tile - Allocates workspace for PLASMA_dgesv_Tile routines.
| [in] | N | The number of linear equations, i.e., the order of the matrix A. N >= 0. |
| [out] | descL | On exit, PLASMA descriptor on workspace handle for storage of the extra L factors required by the tile LU factorization. |
| [out] | IPIV | On exit, workspace handle for storage of pivot indexes required by the tile LU factorization (not equivalent to LAPACK). |
| PLASMA_SUCCESS | successful exit |
Definition at line 311 of file workspace_d.c.
References plasma_alloc_ibnb_tile(), plasma_alloc_ipiv(), PLASMA_FUNC_DGESV, PLASMA_SUCCESS, and PlasmaRealDouble.


| int PLASMA_Alloc_Workspace_dgesvd | ( | int | M, |
| int | N, | ||
| PLASMA_desc ** | descT | ||
| ) |
PLASMA_Alloc_Workspace_dgesvd - Allocates workspace for PLASMA_dgesvd or PLASMA_dgesvd_Tile routine.
| [in] | M | The number of rows of the matrix A. M >= 0. |
| [in] | N | The number of columns of the matrix A. N >= 0. |
| [out] | T | On exit, workspace handle for storage of the extra T factors required by the tile BRD. |
| PLASMA_SUCCESS | successful exit |
Definition at line 341 of file workspace_d.c.
References plasma_alloc_ibnb_tile(), PLASMA_FUNC_DGESVD, and PlasmaRealDouble.


| int PLASMA_Alloc_Workspace_dgetrf_incpiv | ( | int | M, |
| int | N, | ||
| double ** | L, | ||
| int ** | IPIV | ||
| ) |
PLASMA_Alloc_Workspace_dgetrf_incpiv - Allocates workspace for PLASMA_dgetrf_incpiv or PLASMA_dgetrf_incpiv_Tile or PLASMA_dgetrf_incpiv_Tile_Async routines.
| [in] | M | The number of rows of the matrix A. M >= 0. |
| [in] | N | The number of columns of the matrix A. N >= 0. |
| [out] | L | On exit, workspace handle for storage of the extra L factors required by the tile LU factorization. |
| [out] | IPIV | On exit, workspace handle for storage of pivot indexes required by the tile LU factorization (not equivalent to LAPACK). |
| PLASMA_SUCCESS | successful exit |
Definition at line 379 of file workspace_d.c.
References plasma_alloc_ibnb(), plasma_alloc_ipiv(), PLASMA_FUNC_DGESV, PLASMA_SUCCESS, and PlasmaRealDouble.


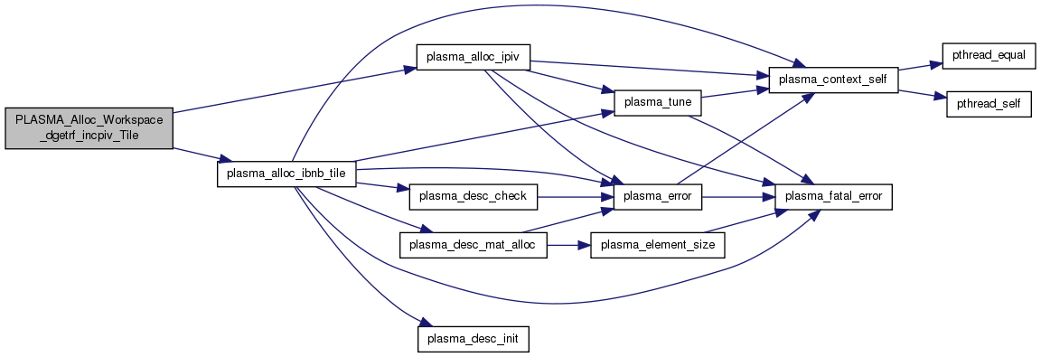
| int PLASMA_Alloc_Workspace_dgetrf_incpiv_Tile | ( | int | N, |
| PLASMA_desc ** | descL, | ||
| int ** | IPIV | ||
| ) |
PLASMA_Alloc_Workspace_dgetrf_incpiv_Tile - Allocates workspace for PLASMA_dgesv_incpiv_Tile or PLASMA_dgesv_incpiv_Tile_Async routines.
| [in] | N | The number of linear equations, i.e., the order of the matrix A. N >= 0. |
| [out] | descL | On exit, PLASMA descriptor on workspace handle for storage of the extra L factors required by the tile LU factorization. |
| [out] | IPIV | On exit, workspace handle for storage of pivot indexes required by the tile LU factorization (not equivalent to LAPACK). |
| PLASMA_SUCCESS | successful exit |
Definition at line 411 of file workspace_d.c.
References plasma_alloc_ibnb_tile(), plasma_alloc_ipiv(), PLASMA_FUNC_DGESV, PLASMA_SUCCESS, and PlasmaRealDouble.


| int PLASMA_Alloc_Workspace_dsyev | ( | int | M, |
| int | N, | ||
| PLASMA_desc ** | descT | ||
| ) |
PLASMA_Alloc_Workspace_dsyev - Allocates workspace for PLASMA_dsyev or PLASMA_dsyev_Tile routine.
| [in] | M | The number of rows of the matrix A. M >= 0. |
| [in] | N | The number of columns of the matrix A. N >= 0. |
| [out] | T | On exit, workspace handle for storage of the extra T factors required by the tile TRD. |
| PLASMA_SUCCESS | successful exit |
Definition at line 441 of file workspace_d.c.
References plasma_alloc_ibnb_tile(), PLASMA_FUNC_DSYEV, and PlasmaRealDouble.


| int PLASMA_Alloc_Workspace_dsygv | ( | int | M, |
| int | N, | ||
| PLASMA_desc ** | descT | ||
| ) |
PLASMA_Alloc_Workspace_dsygv - Allocates workspace for PLASMA_dsygv or PLASMA_dsygv_Tile routine.
| [in] | M | The number of rows of the matrix A. M >= 0. |
| [in] | N | The number of columns of the matrix A. N >= 0. |
| [out] | T | On exit, workspace handle for storage of the extra T factors required by the tile TRD. |
| PLASMA_SUCCESS | successful exit |
Definition at line 467 of file workspace_d.c.
References plasma_alloc_ibnb_tile(), PLASMA_FUNC_DSYGV, and PlasmaRealDouble.


| int PLASMA_Alloc_Workspace_dsytrd | ( | int | M, |
| int | N, | ||
| PLASMA_desc ** | descT | ||
| ) |
PLASMA_Alloc_Workspace_dsytrd - Allocates workspace for PLASMA_dsytrd or PLASMA_dsytrd_Tile routine.
| [in] | M | The number of rows of the matrix A. M >= 0. |
| [in] | N | The number of columns of the matrix A. N >= 0. |
| [out] | T | On exit, workspace handle for storage of the extra T factors required by the tile TRD. |
| PLASMA_SUCCESS | successful exit |
Definition at line 493 of file workspace_d.c.
References plasma_alloc_ibnb_tile(), PLASMA_FUNC_DSYTRD, and PlasmaRealDouble.

