|
PLASMA
2.4.5
PLASMA - Parallel Linear Algebra for Scalable Multi-core Architectures
|
#include "common.h"
Go to the source code of this file.
Macros | |
| #define | A(m, n) BLKADDR(A, double, m, n) |
| #define | B(m, n) BLKADDR(B, double, m, n) |
Functions | |
| void | plasma_pdsygst_quark (PLASMA_enum itype, PLASMA_enum uplo, PLASMA_desc A, PLASMA_desc B, PLASMA_sequence *sequence, PLASMA_request *request) |
PLASMA auxiliary routines PLASMA is a software package provided by Univ. of Tennessee, Univ. of California Berkeley and Univ. of Colorado Denver
Definition in file pdsygst.c.
| void plasma_pdsygst_quark | ( | PLASMA_enum | itype, |
| PLASMA_enum | uplo, | ||
| PLASMA_desc | A, | ||
| PLASMA_desc | B, | ||
| PLASMA_sequence * | sequence, | ||
| PLASMA_request * | request | ||
| ) |
Parallel Transformation to standard eigenvalue problem - dynamic scheduler
Definition at line 22 of file pdsygst.c.
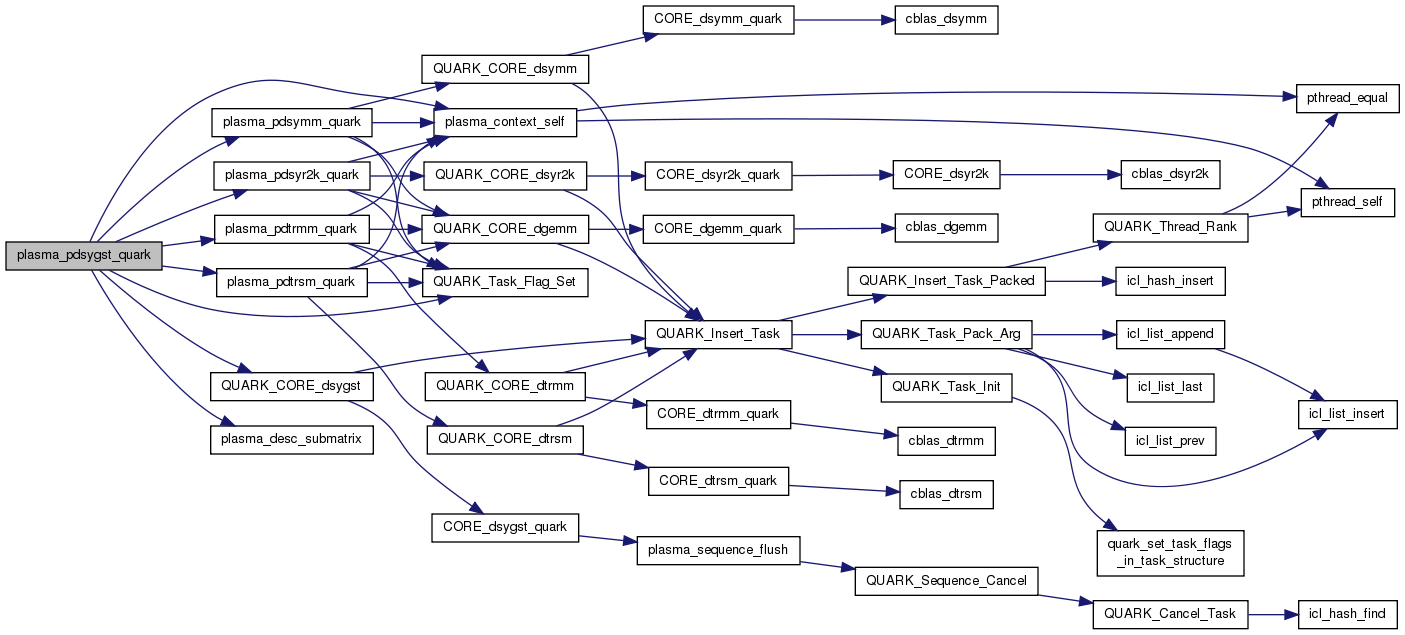
References B, BLKLDD, plasma_desc_t::n, plasma_desc_t::nb, plasma_desc_t::nt, plasma_context_self(), plasma_desc_submatrix(), plasma_pdsymm_quark(), plasma_pdsyr2k_quark(), plasma_pdtrmm_quark(), plasma_pdtrsm_quark(), PLASMA_SUCCESS, PlasmaLeft, PlasmaLower, PlasmaNonUnit, PlasmaNoTrans, PlasmaRight, PlasmaTrans, plasma_context_struct::quark, QUARK_CORE_dsygst(), plasma_sequence_t::quark_sequence, QUARK_Task_Flag_Set(), Quark_Task_Flags_Initializer, plasma_sequence_t::status, and TASK_SEQUENCE.
