|
PLASMA
2.4.5
PLASMA - Parallel Linear Algebra for Scalable Multi-core Architectures
|

Go to the source code of this file.
Functions | |
| int | PLASMA_Lapack_to_Tile (void *Af77, int LDA, PLASMA_desc *A) |
| int | PLASMA_Tile_to_Lapack (PLASMA_desc *A, void *Af77, int LDA) |
PLASMA auxiliary routines PLASMA is a software package provided by Univ. of Tennessee, Univ. of California Berkeley and Univ. of Colorado Denver
Definition in file tile.c.
| int PLASMA_Lapack_to_Tile | ( | void * | Af77, |
| int | LDA, | ||
| PLASMA_desc * | A | ||
| ) |
PLASMA_Lapack_to_Tile - Conversion from LAPACK layout to tile layout.
| [in] | Af77 | LAPACK matrix. |
| [in] | LDA | The leading dimension of the matrix Af77. |
| [out] | A | Descriptor of the PLASMA matrix in tile layout. |
| PLASMA_SUCCESS | successful exit |
Definition at line 41 of file tile.c.
References A, plasma_desc_t::dtyp, plasma_context_self(), plasma_desc_check(), plasma_dynamic_sync, PLASMA_ERR_ILLEGAL_VALUE, PLASMA_ERR_NOT_INITIALIZED, plasma_error(), plasma_fatal_error(), plasma_parallel_call_5, plasma_pclapack_to_tile(), plasma_pdlapack_to_tile(), plasma_pslapack_to_tile(), plasma_pzlapack_to_tile(), plasma_sequence_create(), plasma_sequence_destroy(), PLASMA_SUCCESS, PlasmaComplexDouble, PlasmaComplexFloat, PlasmaRealDouble, PlasmaRealFloat, and plasma_sequence_t::status.


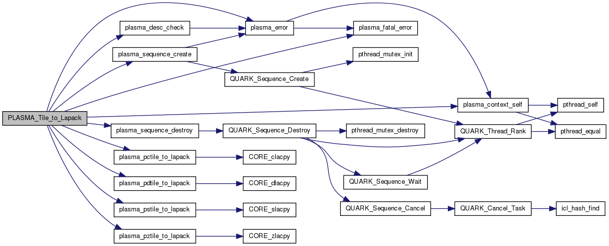
| int PLASMA_Tile_to_Lapack | ( | PLASMA_desc * | A, |
| void * | Af77, | ||
| int | LDA | ||
| ) |
PLASMA_Tile_to_Lapack - Conversion from tile layout to LAPACK layout.
| [out] | A | Descriptor of the PLASMA matrix in tile layout. |
| [in] | Af77 | LAPACK matrix. |
| [in] | LDA | The leading dimension of the matrix Af77. |
| PLASMA_SUCCESS | successful exit |
Definition at line 129 of file tile.c.
References A, plasma_desc_t::dtyp, plasma_context_self(), plasma_desc_check(), plasma_dynamic_sync, PLASMA_ERR_ILLEGAL_VALUE, PLASMA_ERR_NOT_INITIALIZED, plasma_error(), plasma_fatal_error(), plasma_parallel_call_5, plasma_pctile_to_lapack(), plasma_pdtile_to_lapack(), plasma_pstile_to_lapack(), plasma_pztile_to_lapack(), plasma_sequence_create(), plasma_sequence_destroy(), PLASMA_SUCCESS, PlasmaComplexDouble, PlasmaComplexFloat, PlasmaRealDouble, PlasmaRealFloat, and plasma_sequence_t::status.

