|
PLASMA
2.4.5
PLASMA - Parallel Linear Algebra for Scalable Multi-core Architectures
|

Go to the source code of this file.
Macros | |
| #define | USAGE(name, args, details) |
| #define | max(a, b) ((a) > (b) ? (a) : (b)) |
| #define | min(a, b) ((a) < (b) ? (a) : (b)) |
Functions | |
| int | map_CM (int m, int n, int mb, int nb, int i, int j) |
| int | map_CCRB (int m, int n, int mb, int nb, int i, int j) |
| int | map_CRRB (int m, int n, int mb, int nb, int i, int j) |
| int | map_RCRB (int m, int n, int mb, int nb, int i, int j) |
| int | map_RRRB (int m, int n, int mb, int nb, int i, int j) |
| int | map_RM (int m, int n, int mb, int nb, int i, int j) |
| int | testing_sgemm (int argc, char **argv) |
| int | testing_ssymm (int argc, char **argv) |
| int | testing_ssyrk (int argc, char **argv) |
| int | testing_ssyr2k (int argc, char **argv) |
| int | testing_strmm (int argc, char **argv) |
| int | testing_strsm (int argc, char **argv) |
| int | testing_spemv (int argc, char **argv) |
| int | testing_sposv (int argc, char **argv) |
| int | testing_sgels (int argc, char **argv) |
| int | testing_sgesv (int argc, char **argv) |
| int | testing_spotri (int argc, char **argv) |
| int | testing_sgetri (int argc, char **argv) |
| int | testing_sgeev (int argc, char **argv) |
| int | testing_sgesvd (int argc, char **argv) |
| int | testing_ssyev (int argc, char **argv) |
| int | testing_ssygv (int argc, char **argv) |
| int | testing_ssygst (int argc, char **argv) |
| int | testing_sgecfi (int argc, char **argv) |
| int | testing_sgetmi (int argc, char **argv) |
| int | testing_slange (int argc, char **argv) |
Variables | |
| int | IONE |
| int | ISEED [4] |
| int | format [6] |
| int | trans [3] |
| int | uplo [2] |
| int | side [2] |
| int | diag [2] |
| int | itype [3] |
| int | storev [2] |
| char * | formatstr [6] |
| char * | transstr [3] |
| char * | uplostr [2] |
| char * | sidestr [2] |
| char * | diagstr [2] |
| char * | itypestr [3] |
| char * | storevstr [2] |
| void * | formatmap [6] |
PLASMA testing routines PLASMA is a software package provided by Univ. of Tennessee, Univ. of California Berkeley and Univ. of Colorado Denver
Definition in file testing_smain.h.
| #define max | ( | a, | |
| b | |||
| ) | ((a) > (b) ? (a) : (b)) |
Definition at line 31 of file testing_smain.h.
| #define min | ( | a, | |
| b | |||
| ) | ((a) < (b) ? (a) : (b)) |
Definition at line 34 of file testing_smain.h.
| #define USAGE | ( | name, | |
| args, | |||
| details | |||
| ) |
Definition at line 18 of file testing_smain.h.
| int map_CCRB | ( | int | m, |
| int | n, | ||
| int | mb, | ||
| int | nb, | ||
| int | i, | ||
| int | j | ||
| ) |
Definition at line 49 of file testing_cmain.c.
| int map_CM | ( | int | m, |
| int | n, | ||
| int | mb, | ||
| int | nb, | ||
| int | i, | ||
| int | j | ||
| ) |
Definition at line 47 of file testing_cmain.c.
| int map_CRRB | ( | int | m, |
| int | n, | ||
| int | mb, | ||
| int | nb, | ||
| int | i, | ||
| int | j | ||
| ) |
Definition at line 68 of file testing_cmain.c.
| int map_RCRB | ( | int | m, |
| int | n, | ||
| int | mb, | ||
| int | nb, | ||
| int | i, | ||
| int | j | ||
| ) |
Definition at line 87 of file testing_cmain.c.
| int map_RM | ( | int | m, |
| int | n, | ||
| int | mb, | ||
| int | nb, | ||
| int | i, | ||
| int | j | ||
| ) |
Definition at line 48 of file testing_cmain.c.
| int map_RRRB | ( | int | m, |
| int | n, | ||
| int | mb, | ||
| int | nb, | ||
| int | i, | ||
| int | j | ||
| ) |
Definition at line 106 of file testing_cmain.c.
| int testing_sgecfi | ( | int | argc, |
| char ** | argv | ||
| ) |
Definition at line 89 of file testing_sgecfi.c.
References A, B, check_solution(), formatmap, formatstr, ISEED, PLASMA_DYNAMIC_SCHEDULING, PLASMA_Finalize(), PLASMA_Init(), PLASMA_SCHEDULING_MODE, PLASMA_Set(), PLASMA_sgecfi(), PLASMA_SUCCESS, PlasmaCM, and USAGE.


| int testing_sgeev | ( | int | argc, |
| char ** | argv | ||
| ) |
| int testing_sgels | ( | int | argc, |
| char ** | argv | ||
| ) |
Definition at line 198 of file testing_sgels.c.
References blas_eps, check_factorization(), check_orthogonality(), check_solution(), IONE, ISEED, min, PLASMA_Alloc_Workspace_sgels(), PLASMA_HOUSEHOLDER_MODE, PLASMA_HOUSEHOLDER_SIZE, PLASMA_Set(), PLASMA_sgelqf(), PLASMA_sgelqs(), PLASMA_sgels(), PLASMA_sgeqrf(), PLASMA_sgeqrs(), PLASMA_sorglq(), PLASMA_sorgqr(), PLASMA_sormlq(), PLASMA_sormqr(), PLASMA_strsm(), PLASMA_TREE_HOUSEHOLDER, PlasmaLeft, PlasmaLower, PlasmaNonUnit, PlasmaNoTrans, PlasmaTrans, PlasmaUpper, Q, T, and USAGE.


| int testing_sgemm | ( | int | argc, |
| char ** | argv | ||
| ) |
Definition at line 35 of file testing_sgemm.c.
References A, B, C, check_solution(), IONE, ISEED, max, PLASMA_sgemm(), trans, transstr, and USAGE.


| int testing_sgesv | ( | int | argc, |
| char ** | argv | ||
| ) |
Definition at line 155 of file testing_sgesv.c.
References blas_eps, check_solution(), IONE, IPIV, ISEED, PLASMA_sgesv(), PLASMA_sgetrf(), PLASMA_sgetrs, PLASMA_slaswp(), PLASMA_strsm(), PlasmaLeft, PlasmaLower, PlasmaNonUnit, PlasmaNoTrans, PlasmaUnit, PlasmaUpper, and USAGE.


| int testing_sgesvd | ( | int | argc, |
| char ** | argv | ||
| ) |
Definition at line 33 of file testing_sgesvd.c.
References check_orthogonality(), check_solution(), ISEED, lapack_const, max, min, PLASMA_Alloc_Workspace_sgesvd(), PLASMA_Dealloc_Handle_Tile(), PLASMA_Enable(), PLASMA_ERRORS, PLASMA_HOUSEHOLDER_MODE, PLASMA_HOUSEHOLDER_SIZE, PLASMA_Set(), PLASMA_sgesvd(), PLASMA_TREE_HOUSEHOLDER, PLASMA_WARNINGS, PlasmaDistUniform, PlasmaLeft, PlasmaNonsymPosv, PlasmaNoPacking, PlasmaNoVec, PlasmaRight, PlasmaVec, T, and USAGE.


| int testing_sgetmi | ( | int | argc, |
| char ** | argv | ||
| ) |
Definition at line 46 of file testing_sgetmi.c.
References A, B, check_solution(), format, formatmap, formatstr, ISEED, PLASMA_sgetmi(), PLASMA_SUCCESS, and USAGE.


| int testing_sgetri | ( | int | argc, |
| char ** | argv | ||
| ) |
Definition at line 29 of file testing_sgetri.c.
References check_factorization(), IPIV, PLASMA_sgetrf(), PLASMA_sgetri(), PLASMA_splrnt(), and USAGE.


| int testing_slange | ( | int | argc, |
| char ** | argv | ||
| ) |
Definition at line 34 of file testing_slange.c.
References A, IONE, ISEED, lapack_const, max, min, norm, normstr, PLASMA_slange(), PLASMA_slansy(), uplo, uplostr, and USAGE.


| int testing_spemv | ( | int | argc, |
| char ** | argv | ||
| ) |
Definition at line 79 of file testing_spemv.c.
References A, cblas_scopy(), check_solution(), CORE_spemv(), ISEED, PLASMA_splrnt(), PlasmaColumnwise, PlasmaNoTrans, PlasmaRowwise, storev, storevstr, trans, transstr, and USAGE.


| int testing_sposv | ( | int | argc, |
| char ** | argv | ||
| ) |
Definition at line 154 of file testing_sposv.c.
References blas_eps, check_factorization(), check_solution(), PLASMA_slacpy(), PLASMA_splgsy(), PLASMA_splrnt(), PLASMA_sposv(), PLASMA_spotrf(), PLASMA_spotrs(), PLASMA_strsm(), PlasmaLeft, PlasmaNonUnit, PlasmaNoTrans, PlasmaTrans, PlasmaUpper, PlasmaUpperLower, uplo, and USAGE.


| int testing_spotri | ( | int | argc, |
| char ** | argv | ||
| ) |
Definition at line 164 of file testing_spotri.c.
References blas_eps, check_factorization(), PLASMA_slacpy(), PLASMA_splgsy(), PLASMA_spotrf(), PLASMA_spotri(), PlasmaUpper, PlasmaUpperLower, uplo, and USAGE.


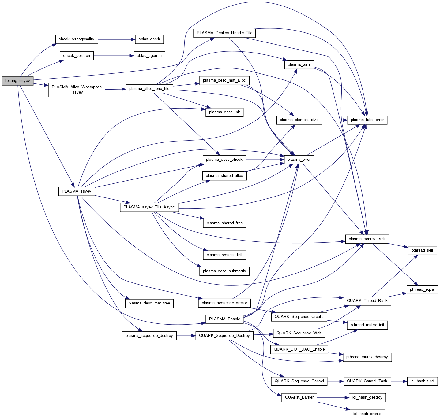
| int testing_ssyev | ( | int | argc, |
| char ** | argv | ||
| ) |
Definition at line 35 of file testing_ssyev.c.
References check_orthogonality(), check_solution(), ISEED, lapack_const, min, PLASMA_Alloc_Workspace_ssyev(), PLASMA_Dealloc_Handle_Tile(), PLASMA_Enable(), PLASMA_ERRORS, PLASMA_ssyev(), PLASMA_WARNINGS, PlasmaDistSymmetric, PlasmaHermGeev, PlasmaLower, PlasmaNoPacking, PlasmaNoVec, PlasmaVec, Q, T, uplo, and USAGE.


| int testing_ssygst | ( | int | argc, |
| char ** | argv | ||
| ) |
Definition at line 32 of file testing_ssygst.c.
References check_factorization(), itype, itypestr, PLASMA_splgsy(), PLASMA_spotrf(), PLASMA_ssygst(), uplo, uplostr, and USAGE.


| int testing_ssygv | ( | int | argc, |
| char ** | argv | ||
| ) |
Definition at line 36 of file testing_ssygv.c.
References check_orthogonality(), check_solution(), itype, itypestr, lapack_const, PLASMA_Alloc_Workspace_ssygv(), PLASMA_Dealloc_Handle_Tile(), PLASMA_Enable(), PLASMA_ERRORS, PLASMA_splgsy(), PLASMA_ssygv(), PLASMA_WARNINGS, PlasmaNoVec, PlasmaVec, Q, T, uplo, uplostr, and USAGE.


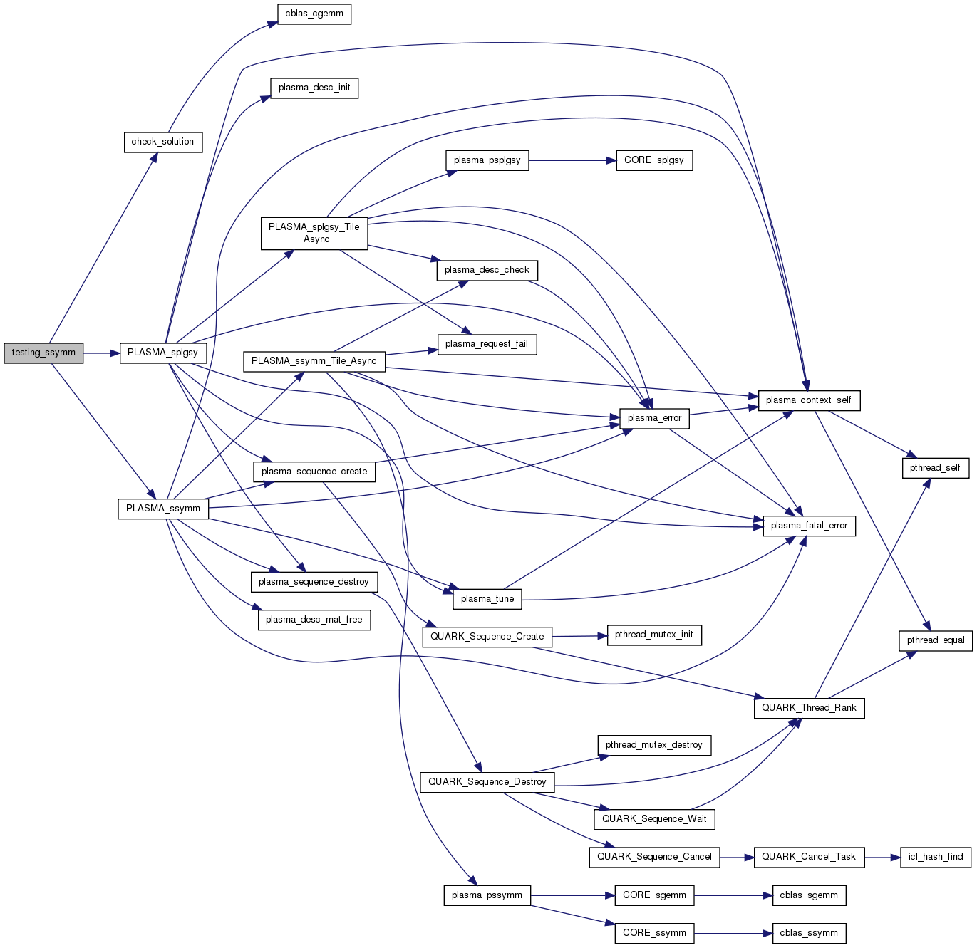
| int testing_ssymm | ( | int | argc, |
| char ** | argv | ||
| ) |
Definition at line 31 of file testing_ssymm.c.
References A, B, C, check_solution(), IONE, ISEED, max, PLASMA_splgsy(), PLASMA_ssymm(), side, sidestr, uplo, uplostr, and USAGE.


| int testing_ssyr2k | ( | int | argc, |
| char ** | argv | ||
| ) |
Definition at line 32 of file testing_ssyr2k.c.
References A, B, C, check_solution(), IONE, ISEED, max, PLASMA_splgsy(), PLASMA_ssyr2k(), trans, transstr, uplo, uplostr, and USAGE.


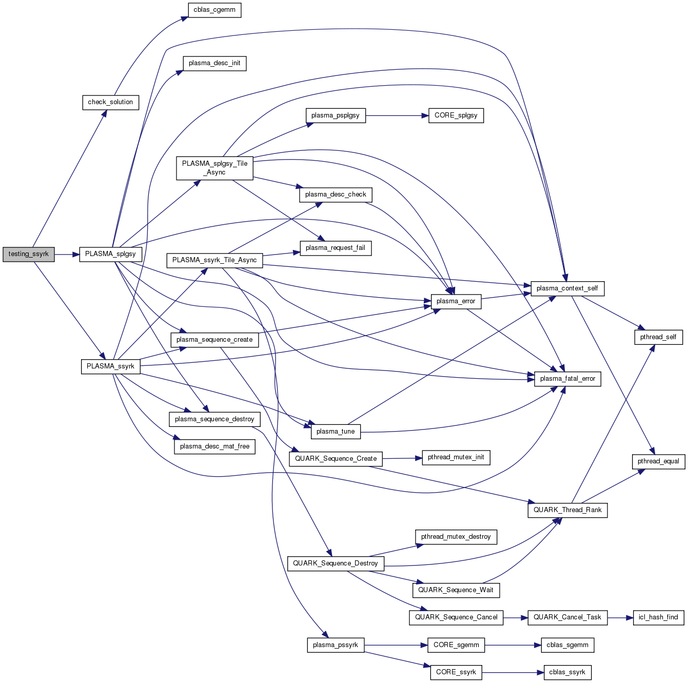
| int testing_ssyrk | ( | int | argc, |
| char ** | argv | ||
| ) |
Definition at line 31 of file testing_ssyrk.c.
References A, C, check_solution(), IONE, ISEED, max, PLASMA_splgsy(), PLASMA_ssyrk(), trans, transstr, uplo, uplostr, and USAGE.


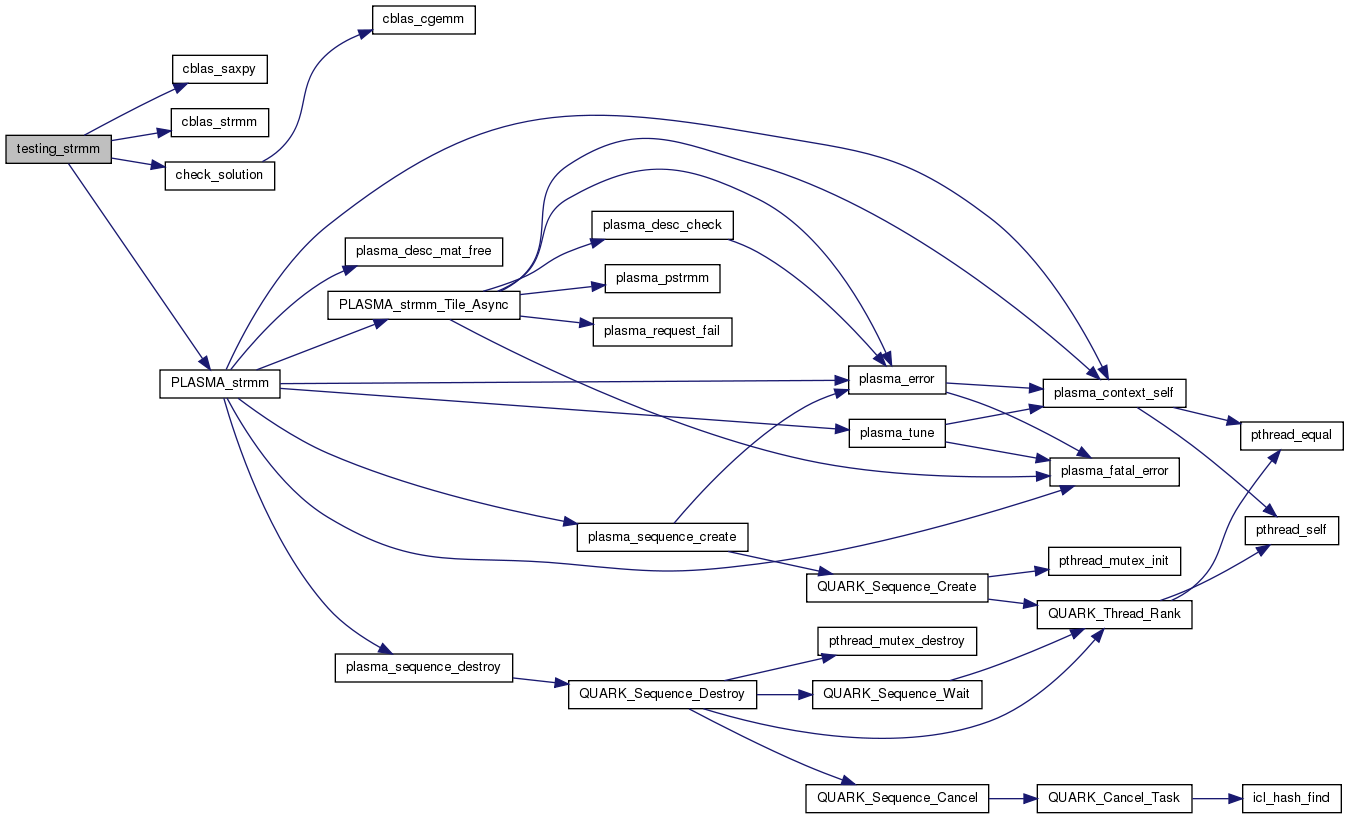
| int testing_strmm | ( | int | argc, |
| char ** | argv | ||
| ) |
Definition at line 34 of file testing_strmm.c.
References A, B, cblas_saxpy(), cblas_strmm(), CblasColMajor, check_solution(), diag, diagstr, IONE, ISEED, lapack_const, max, PLASMA_strmm(), PlasmaInfNorm, PlasmaLeft, side, sidestr, trans, transstr, uplo, uplostr, and USAGE.


| int testing_strsm | ( | int | argc, |
| char ** | argv | ||
| ) |
Definition at line 34 of file testing_strsm.c.
References A, B, cblas_saxpy(), cblas_strsm(), CblasColMajor, check_solution(), diag, diagstr, IONE, ISEED, lapack_const, max, PLASMA_strsm(), PlasmaInfNorm, PlasmaLeft, side, sidestr, trans, transstr, uplo, uplostr, and USAGE.


| int diag[2] |
Definition at line 31 of file testing_cmain.c.
| char* diagstr[2] |
Definition at line 39 of file testing_cmain.c.
| int format[6] |
Definition at line 28 of file testing_cmain.c.
| void* formatmap[6] |
Definition at line 125 of file testing_cmain.c.
| char* formatstr[6] |
Definition at line 36 of file testing_cmain.c.
| int IONE |
Definition at line 37 of file example_cgelqf.c.
| int ISEED[4] |
Definition at line 38 of file example_cgelqf.c.
| int itype[3] |
Definition at line 33 of file testing_cmain.c.
| char* itypestr[3] |
Definition at line 41 of file testing_cmain.c.
| int side[2] |
Definition at line 29 of file testing_cmain.c.
| char* sidestr[2] |
Definition at line 37 of file testing_cmain.c.
| int storev[2] |
Definition at line 34 of file testing_cmain.c.
| char* storevstr[2] |
Definition at line 42 of file testing_cmain.c.
| int trans[3] |
Definition at line 32 of file testing_cmain.c.
| char* transstr[3] |
Definition at line 40 of file testing_cmain.c.
| int uplo[2] |
Definition at line 30 of file testing_cmain.c.
| char* uplostr[2] |
Definition at line 38 of file testing_cmain.c.