|
PLASMA
2.4.5
PLASMA - Parallel Linear Algebra for Scalable Multi-core Architectures
|

Go to the source code of this file.
Macros | |
| #define | PLASMA_ZCGESV PLASMA_FNAME(zcgesv, ZCGESV) |
| #define | PLASMA_DSGESV PLASMA_FNAME(dsgesv, DSGESV) |
| #define | PLASMA_ZCPOSV PLASMA_FNAME(zcposv, ZCPOSV) |
| #define | PLASMA_DSPOSV PLASMA_FNAME(dsposv, DSPOSV) |
| #define | PLASMA_ZCGELS PLASMA_FNAME(zcgels, ZCGELS) |
| #define | PLASMA_DSGELS PLASMA_FNAME(dsgels, DSGELS) |
| #define | PLASMA_ZCUNGESV PLASMA_FNAME(zcungesv, ZCUNGESV) |
| #define | PLASMA_DSUNGESV PLASMA_FNAME(dsungesv, DSUNGESV) |
| #define | PLASMA_ZCGESV_TILE PLASMA_TILE_FNAME(zcgesv, ZCGESV) |
| #define | PLASMA_DSGESV_TILE PLASMA_TILE_FNAME(dsgesv, DSGESV) |
| #define | PLASMA_ZCPOSV_TILE PLASMA_TILE_FNAME(zcposv, ZCPOSV) |
| #define | PLASMA_DSPOSV_TILE PLASMA_TILE_FNAME(dsposv, DSPOSV) |
| #define | PLASMA_ZCGELS_TILE PLASMA_TILE_FNAME(zcgels, ZCGELS) |
| #define | PLASMA_DSGELS_TILE PLASMA_TILE_FNAME(dsgels, DSGELS) |
| #define | PLASMA_ZCUNGESV_TILE PLASMA_TILE_FNAME(zcungesv, ZCUNGESV) |
| #define | PLASMA_DSUNGESV_TILE PLASMA_TILE_FNAME(dsungesv, DSUNGESV) |
Functions | |
| void | PLASMA_ZCGESV (int *N, int *NRHS, PLASMA_Complex64_t *A, int *LDA, int *IPIV, PLASMA_Complex64_t *B, int *LDB, PLASMA_Complex64_t *X, int *LDX, int *ITER, int *INFO) |
| void | PLASMA_DSGESV (int *N, int *NRHS, double *A, int *LDA, int *IPIV, double *B, int *LDB, double *X, int *LDX, int *ITER, int *INFO) |
| void | PLASMA_ZCPOSV (PLASMA_enum *uplo, int *N, int *NRHS, PLASMA_Complex64_t *A, int *LDA, PLASMA_Complex64_t *B, int *LDB, PLASMA_Complex64_t *X, int *LDX, int *ITER, int *INFO) |
| void | PLASMA_DSPOSV (PLASMA_enum *uplo, int *N, int *NRHS, double *A, int *LDA, double *B, int *LDB, double *X, int *LDX, int *ITER, int *INFO) |
| void | PLASMA_ZCUNGESV (PLASMA_enum *trans, int *N, int *NRHS, PLASMA_Complex64_t *A, int *LDA, PLASMA_Complex64_t *B, int *LDB, PLASMA_Complex64_t *X, int *LDX, int *ITER, int *INFO) |
| void | PLASMA_DSUNGESV (PLASMA_enum *trans, int *N, int *NRHS, double *A, int *LDA, double *B, int *LDB, double *X, int *LDX, int *ITER, int *INFO) |
| void | PLASMA_ZCGESV_TILE (intptr_t *A, int *IPIV, intptr_t *B, intptr_t *X, int *ITER, int *INFO) |
| void | PLASMA_DSGESV_TILE (intptr_t *A, int *IPIV, intptr_t *B, intptr_t *X, int *ITER, int *INFO) |
| void | PLASMA_ZCPOSV_TILE (PLASMA_enum *uplo, intptr_t *A, intptr_t *B, intptr_t *X, int *ITER, int *INFO) |
| void | PLASMA_DSPOSV_TILE (PLASMA_enum *uplo, intptr_t *A, intptr_t *B, intptr_t *X, int *ITER, int *INFO) |
| void | PLASMA_ZCUNGESV_TILE (PLASMA_enum *trans, intptr_t *A, intptr_t *T, intptr_t *B, intptr_t *X, int *ITER, int *INFO) |
| void | PLASMA_DSUNGESV_TILE (PLASMA_enum *trans, intptr_t *A, intptr_t *T, intptr_t *B, intptr_t *X, int *ITER, int *INFO) |
PLASMA mixed-precision computational routines PLASMA is a software package provided by Univ. of Tennessee, Univ. of California Berkeley and Univ. of Colorado Denver
Definition in file plasma_mf77.c.
| #define PLASMA_DSGELS PLASMA_FNAME(dsgels, DSGELS) |
Definition at line 22 of file plasma_mf77.c.
| #define PLASMA_DSGELS_TILE PLASMA_TILE_FNAME(dsgels, DSGELS) |
Definition at line 31 of file plasma_mf77.c.
| #define PLASMA_DSGESV PLASMA_FNAME(dsgesv, DSGESV) |
Definition at line 18 of file plasma_mf77.c.
| #define PLASMA_DSGESV_TILE PLASMA_TILE_FNAME(dsgesv, DSGESV) |
Definition at line 27 of file plasma_mf77.c.
| #define PLASMA_DSPOSV PLASMA_FNAME(dsposv, DSPOSV) |
Definition at line 20 of file plasma_mf77.c.
| #define PLASMA_DSPOSV_TILE PLASMA_TILE_FNAME(dsposv, DSPOSV) |
Definition at line 29 of file plasma_mf77.c.
| #define PLASMA_DSUNGESV PLASMA_FNAME(dsungesv, DSUNGESV) |
Definition at line 24 of file plasma_mf77.c.
| #define PLASMA_DSUNGESV_TILE PLASMA_TILE_FNAME(dsungesv, DSUNGESV) |
Definition at line 33 of file plasma_mf77.c.
| #define PLASMA_ZCGELS PLASMA_FNAME(zcgels, ZCGELS) |
Definition at line 21 of file plasma_mf77.c.
| #define PLASMA_ZCGELS_TILE PLASMA_TILE_FNAME(zcgels, ZCGELS) |
Definition at line 30 of file plasma_mf77.c.
| #define PLASMA_ZCGESV PLASMA_FNAME(zcgesv, ZCGESV) |
Definition at line 17 of file plasma_mf77.c.
| #define PLASMA_ZCGESV_TILE PLASMA_TILE_FNAME(zcgesv, ZCGESV) |
Definition at line 26 of file plasma_mf77.c.
| #define PLASMA_ZCPOSV PLASMA_FNAME(zcposv, ZCPOSV) |
Definition at line 19 of file plasma_mf77.c.
| #define PLASMA_ZCPOSV_TILE PLASMA_TILE_FNAME(zcposv, ZCPOSV) |
Definition at line 28 of file plasma_mf77.c.
| #define PLASMA_ZCUNGESV PLASMA_FNAME(zcungesv, ZCUNGESV) |
Definition at line 23 of file plasma_mf77.c.
| #define PLASMA_ZCUNGESV_TILE PLASMA_TILE_FNAME(zcungesv, ZCUNGESV) |
Definition at line 32 of file plasma_mf77.c.
| void PLASMA_DSGESV | ( | int * | N, |
| int * | NRHS, | ||
| double * | A, | ||
| int * | LDA, | ||
| int * | IPIV, | ||
| double * | B, | ||
| int * | LDB, | ||
| double * | X, | ||
| int * | LDX, | ||
| int * | ITER, | ||
| int * | INFO | ||
| ) |
Definition at line 45 of file plasma_mf77.c.
References PLASMA_dsgesv().

| void PLASMA_DSGESV_TILE | ( | intptr_t * | A, |
| int * | IPIV, | ||
| intptr_t * | B, | ||
| intptr_t * | X, | ||
| int * | ITER, | ||
| int * | INFO | ||
| ) |
Definition at line 76 of file plasma_mf77.c.
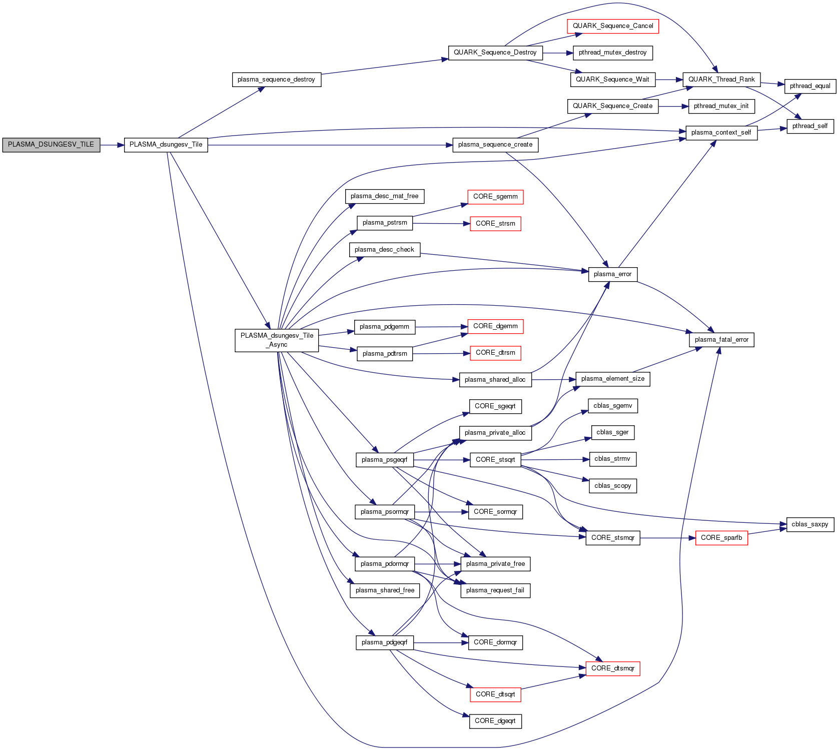
References PLASMA_zcgesv_Tile().

| void PLASMA_DSPOSV | ( | PLASMA_enum * | uplo, |
| int * | N, | ||
| int * | NRHS, | ||
| double * | A, | ||
| int * | LDA, | ||
| double * | B, | ||
| int * | LDB, | ||
| double * | X, | ||
| int * | LDX, | ||
| int * | ITER, | ||
| int * | INFO | ||
| ) |
Definition at line 51 of file plasma_mf77.c.
References PLASMA_dsposv().

| void PLASMA_DSPOSV_TILE | ( | PLASMA_enum * | uplo, |
| intptr_t * | A, | ||
| intptr_t * | B, | ||
| intptr_t * | X, | ||
| int * | ITER, | ||
| int * | INFO | ||
| ) |
Definition at line 82 of file plasma_mf77.c.
References PLASMA_dsposv_Tile().

| void PLASMA_DSUNGESV | ( | PLASMA_enum * | trans, |
| int * | N, | ||
| int * | NRHS, | ||
| double * | A, | ||
| int * | LDA, | ||
| double * | B, | ||
| int * | LDB, | ||
| double * | X, | ||
| int * | LDX, | ||
| int * | ITER, | ||
| int * | INFO | ||
| ) |
Definition at line 63 of file plasma_mf77.c.
References PLASMA_dsungesv().

| void PLASMA_DSUNGESV_TILE | ( | PLASMA_enum * | trans, |
| intptr_t * | A, | ||
| intptr_t * | T, | ||
| intptr_t * | B, | ||
| intptr_t * | X, | ||
| int * | ITER, | ||
| int * | INFO | ||
| ) |
Definition at line 94 of file plasma_mf77.c.
References PLASMA_dsungesv_Tile().

| void PLASMA_ZCGESV | ( | int * | N, |
| int * | NRHS, | ||
| PLASMA_Complex64_t * | A, | ||
| int * | LDA, | ||
| int * | IPIV, | ||
| PLASMA_Complex64_t * | B, | ||
| int * | LDB, | ||
| PLASMA_Complex64_t * | X, | ||
| int * | LDX, | ||
| int * | ITER, | ||
| int * | INFO | ||
| ) |
FORTRAN API - math functions (simple interface)
Definition at line 42 of file plasma_mf77.c.
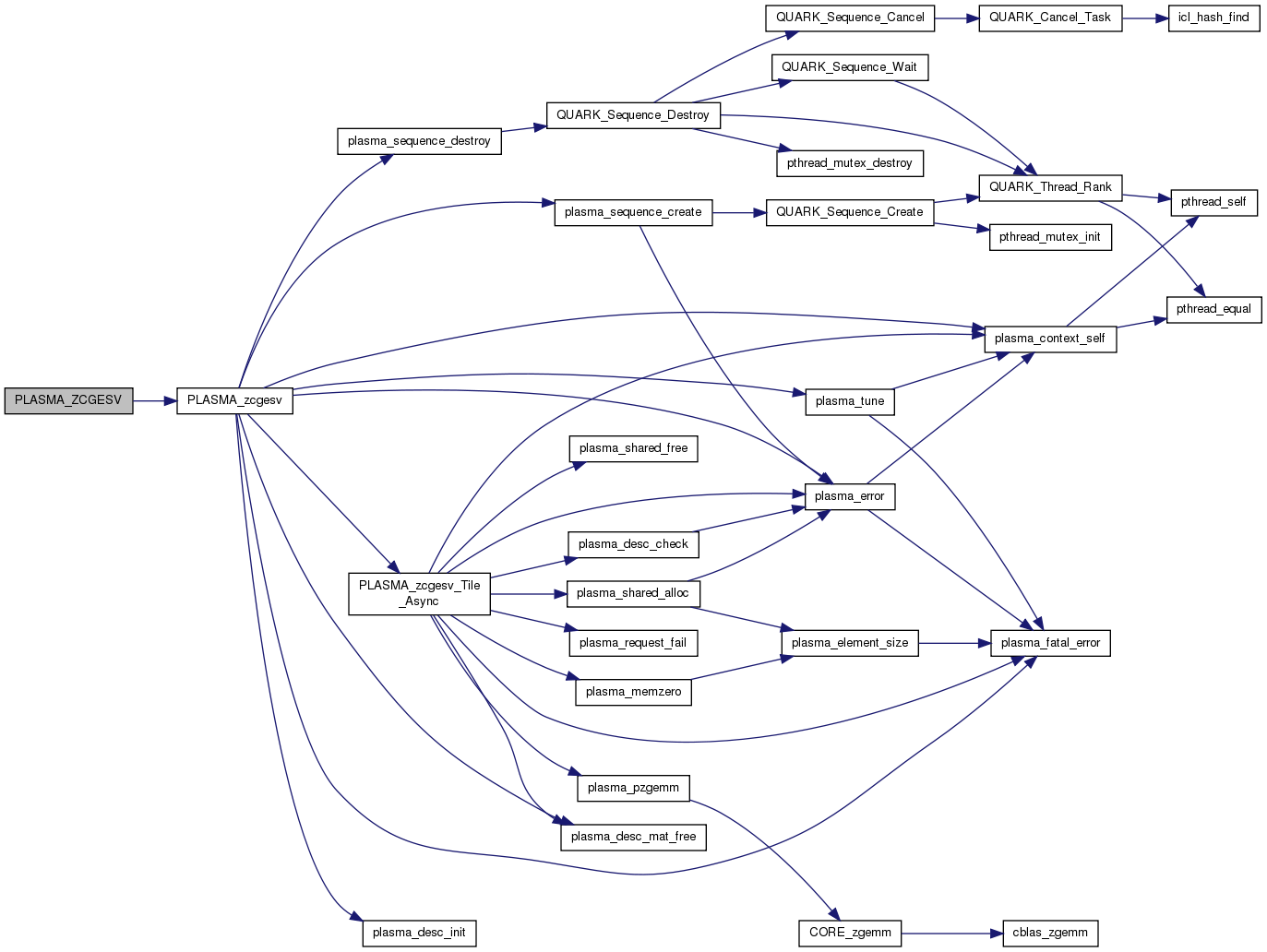
References PLASMA_zcgesv().

| void PLASMA_ZCGESV_TILE | ( | intptr_t * | A, |
| int * | IPIV, | ||
| intptr_t * | B, | ||
| intptr_t * | X, | ||
| int * | ITER, | ||
| int * | INFO | ||
| ) |
FORTRAN API - math functions (native interface)
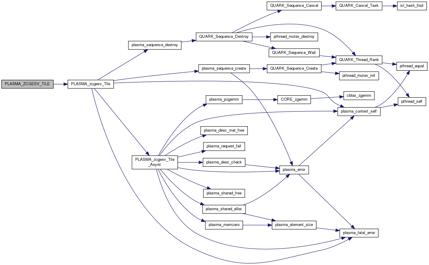
Definition at line 73 of file plasma_mf77.c.
References PLASMA_zcgesv_Tile().

| void PLASMA_ZCPOSV | ( | PLASMA_enum * | uplo, |
| int * | N, | ||
| int * | NRHS, | ||
| PLASMA_Complex64_t * | A, | ||
| int * | LDA, | ||
| PLASMA_Complex64_t * | B, | ||
| int * | LDB, | ||
| PLASMA_Complex64_t * | X, | ||
| int * | LDX, | ||
| int * | ITER, | ||
| int * | INFO | ||
| ) |
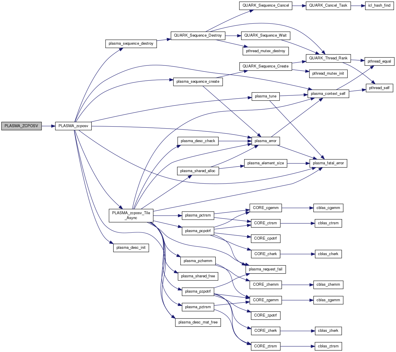
Definition at line 48 of file plasma_mf77.c.
References PLASMA_zcposv().

| void PLASMA_ZCPOSV_TILE | ( | PLASMA_enum * | uplo, |
| intptr_t * | A, | ||
| intptr_t * | B, | ||
| intptr_t * | X, | ||
| int * | ITER, | ||
| int * | INFO | ||
| ) |
Definition at line 79 of file plasma_mf77.c.
References PLASMA_zcposv_Tile().

| void PLASMA_ZCUNGESV | ( | PLASMA_enum * | trans, |
| int * | N, | ||
| int * | NRHS, | ||
| PLASMA_Complex64_t * | A, | ||
| int * | LDA, | ||
| PLASMA_Complex64_t * | B, | ||
| int * | LDB, | ||
| PLASMA_Complex64_t * | X, | ||
| int * | LDX, | ||
| int * | ITER, | ||
| int * | INFO | ||
| ) |
Definition at line 60 of file plasma_mf77.c.
References PLASMA_zcungesv().

| void PLASMA_ZCUNGESV_TILE | ( | PLASMA_enum * | trans, |
| intptr_t * | A, | ||
| intptr_t * | T, | ||
| intptr_t * | B, | ||
| intptr_t * | X, | ||
| int * | ITER, | ||
| int * | INFO | ||
| ) |
Definition at line 91 of file plasma_mf77.c.
References PLASMA_zcungesv_Tile().
