|
PLASMA
2.4.5
PLASMA - Parallel Linear Algebra for Scalable Multi-core Architectures
|
#include "common.h"
Go to the source code of this file.
Macros | |
| #define | A(m, n) BLKADDR(A, double, (m), (n)) |
| #define | T(m, n) BLKADDR(T, double, (m), (n)) |
| #define | T2(m, n) BLKADDR(T, double, (m), (n)+A.nt) |
Functions | |
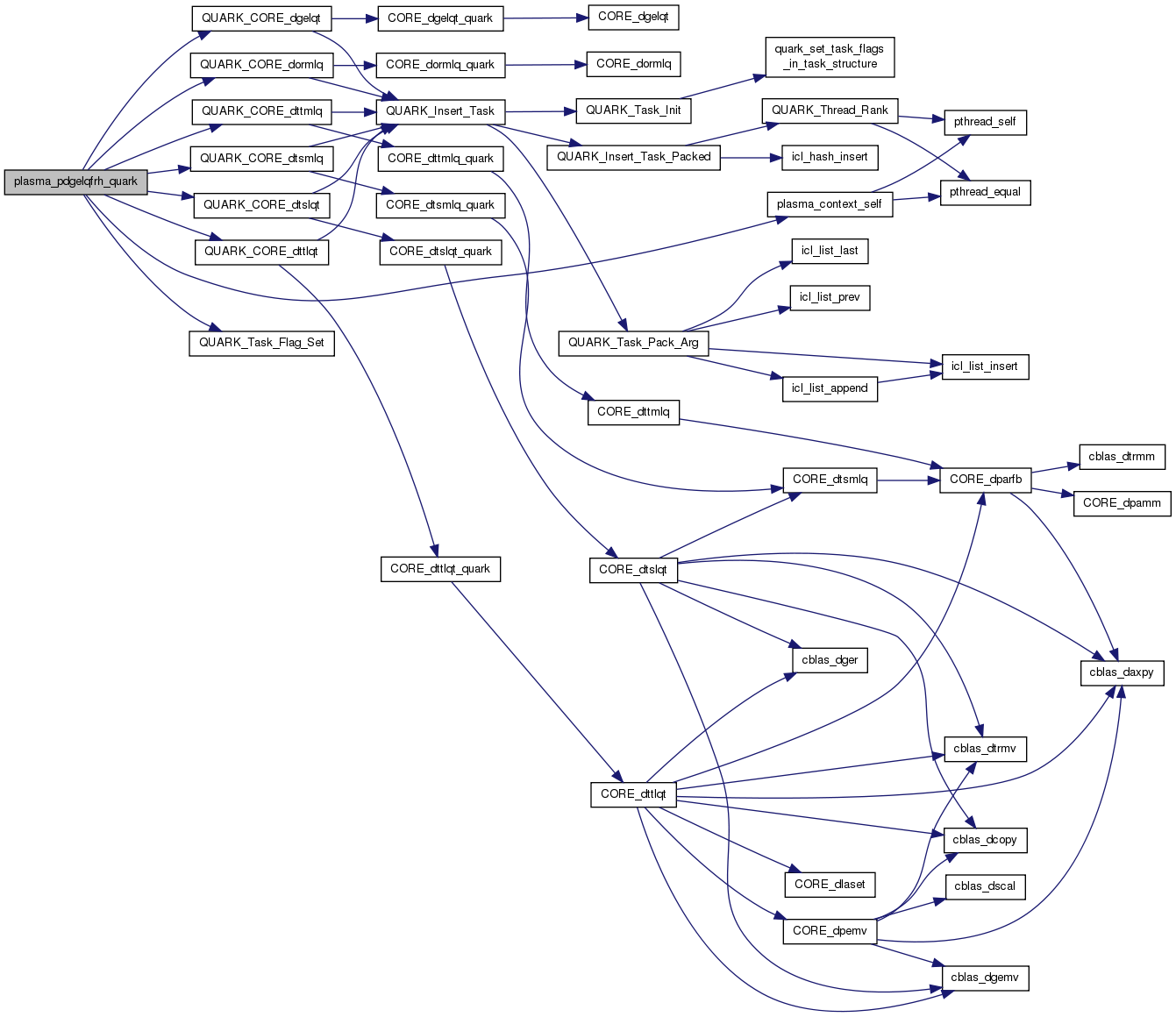
| void | plasma_pdgelqfrh_quark (PLASMA_desc A, PLASMA_desc T, int BS, PLASMA_sequence *sequence, PLASMA_request *request) |
PLASMA auxiliary routines PLASMA is a software package provided by Univ. of Tennessee, Univ. of California Berkeley and Univ. of Colorado Denver
Definition in file pdgelqfrh.c.
| #define A | ( | m, | |
| n | |||
| ) | BLKADDR(A, double, (m), (n)) |
Definition at line 19 of file pdgelqfrh.c.
| #define T | ( | m, | |
| n | |||
| ) | BLKADDR(T, double, (m), (n)) |
Definition at line 20 of file pdgelqfrh.c.
Definition at line 21 of file pdgelqfrh.c.
| void plasma_pdgelqfrh_quark | ( | PLASMA_desc | A, |
| PLASMA_desc | T, | ||
| int | BS, | ||
| PLASMA_sequence * | sequence, | ||
| PLASMA_request * | request | ||
| ) |
Parallel tile LQ factorization (reduction Householder) - dynamic scheduling
Definition at line 25 of file pdgelqfrh.c.
References A, BLKLDD, plasma_desc_t::m, plasma_desc_t::mb, min, plasma_desc_t::mt, plasma_desc_t::n, plasma_desc_t::nb, plasma_desc_t::nt, plasma_context_self(), PLASMA_IB, PLASMA_SUCCESS, PlasmaRight, PlasmaTrans, plasma_context_struct::quark, QUARK_CORE_dgelqt(), QUARK_CORE_dormlq(), QUARK_CORE_dtslqt(), QUARK_CORE_dtsmlq(), QUARK_CORE_dttlqt(), QUARK_CORE_dttmlq(), plasma_sequence_t::quark_sequence, QUARK_Task_Flag_Set(), Quark_Task_Flags_Initializer, plasma_sequence_t::status, T, T2, and TASK_SEQUENCE.
