|
PLASMA
2.4.5
PLASMA - Parallel Linear Algebra for Scalable Multi-core Architectures
|
#include "common.h"
Go to the source code of this file.
Macros | |
| #define | A(m, n) BLKADDR(A, PLASMA_Complex32_t, m, n) |
| #define | T(m, n) BLKADDR(T, PLASMA_Complex32_t, m, n) |
Functions | |
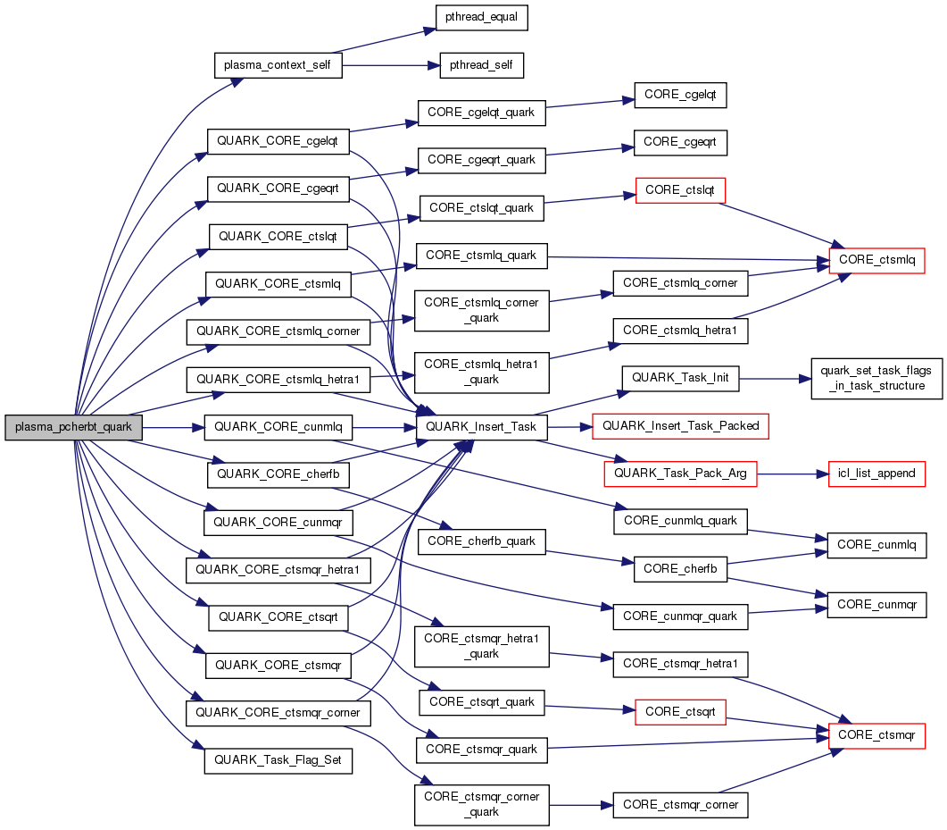
| void | plasma_pcherbt_quark (PLASMA_enum uplo, PLASMA_desc A, PLASMA_desc T, PLASMA_sequence *sequence, PLASMA_request *request) |
PLASMA auxiliary routines PLASMA is a software package provided by Univ. of Tennessee, Univ. of California Berkeley and Univ. of Colorado Denver
Definition in file pcherbt.c.
| #define A | ( | m, | |
| n | |||
| ) | BLKADDR(A, PLASMA_Complex32_t, m, n) |
| #define T | ( | m, | |
| n | |||
| ) | BLKADDR(T, PLASMA_Complex32_t, m, n) |
| void plasma_pcherbt_quark | ( | PLASMA_enum | uplo, |
| PLASMA_desc | A, | ||
| PLASMA_desc | T, | ||
| PLASMA_sequence * | sequence, | ||
| PLASMA_request * | request | ||
| ) |
Parallel tile BAND Tridiagonal Reduction - dynamic scheduler
Definition at line 23 of file pcherbt.c.
References A, BLKLDD, plasma_desc_t::m, plasma_desc_t::mb, plasma_desc_t::mt, plasma_desc_t::n, plasma_desc_t::nb, plasma_desc_t::nt, plasma_context_self(), PLASMA_IB, PLASMA_SUCCESS, PlasmaConjTrans, PlasmaLeft, PlasmaLower, PlasmaNoTrans, PlasmaRight, PlasmaUpper, plasma_context_struct::quark, QUARK_CORE_cgelqt(), QUARK_CORE_cgeqrt(), QUARK_CORE_cherfb(), QUARK_CORE_ctslqt(), QUARK_CORE_ctsmlq(), QUARK_CORE_ctsmlq_corner(), QUARK_CORE_ctsmlq_hetra1(), QUARK_CORE_ctsmqr(), QUARK_CORE_ctsmqr_corner(), QUARK_CORE_ctsmqr_hetra1(), QUARK_CORE_ctsqrt(), QUARK_CORE_cunmlq(), QUARK_CORE_cunmqr(), plasma_sequence_t::quark_sequence, QUARK_Task_Flag_Set(), Quark_Task_Flags_Initializer, plasma_sequence_t::status, T, and TASK_SEQUENCE.
