|
PLASMA
2.4.5
PLASMA - Parallel Linear Algebra for Scalable Multi-core Architectures
|
Example for solving a system of linear equations using LU factorization. More...
#include <stdlib.h>#include <stdio.h>#include <string.h>#include <math.h>#include <plasma.h>#include <cblas.h>#include <lapacke.h>#include <core_blas.h>
Go to the source code of this file.
Functions | |
| int | check_solution (int, int, float *, int, float *, float *, int) |
| int | main () |
Variables | |
| int | IONE = 1 |
| int | ISEED [4] = {0,0,0,1} |
Example for solving a system of linear equations using LU factorization.
PLASMA testing routines PLASMA is a software package provided by Univ. of Tennessee, Univ. of California Berkeley and Univ. of Colorado Denver
Definition in file example_sgesv.c.
| int check_solution | ( | int | N, |
| int | NRHS, | ||
| float * | A1, | ||
| int | LDA, | ||
| float * | B1, | ||
| float * | B2, | ||
| int | LDB | ||
| ) |
Definition at line 98 of file example_sgesv.c.
References cblas_sgemm(), CblasColMajor, CblasNoTrans, lapack_const, and PlasmaInfNorm.

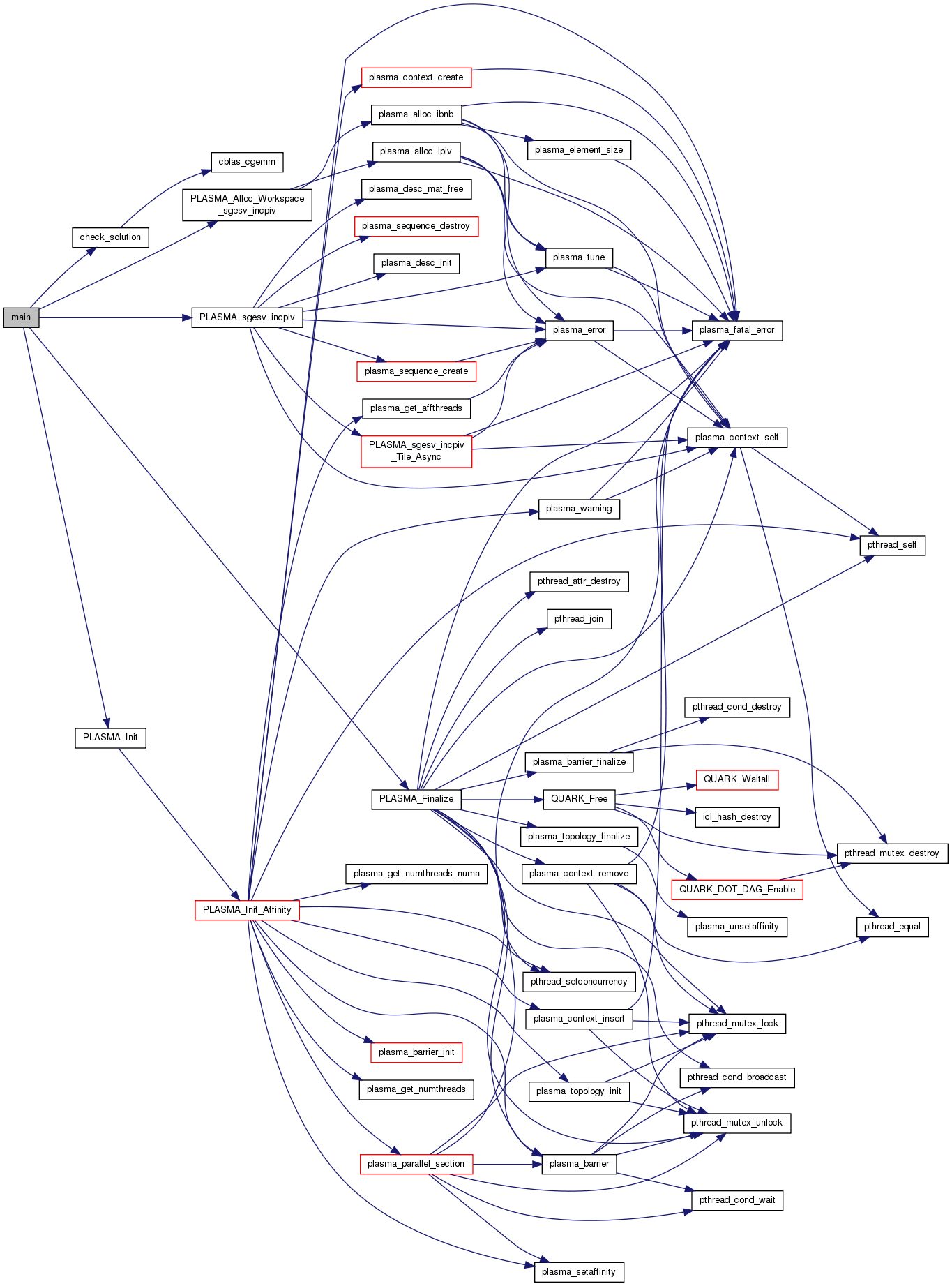
| int main | ( | ) |
Definition at line 32 of file example_sgesv.c.
References check_solution(), IONE, IPIV, ISEED, L, PLASMA_Alloc_Workspace_sgesv_incpiv(), PLASMA_Finalize(), PLASMA_Init(), and PLASMA_sgesv_incpiv().

| int IONE = 1 |
Definition at line 29 of file example_sgesv.c.
| int ISEED[4] = {0,0,0,1} |
Definition at line 30 of file example_sgesv.c.