|
PAPI 7.1.0.0
|
This file contains the 'high level' interface to PAPI. BASIC is a high level language. ;-) More...

Go to the source code of this file.
Data Structures | |
| struct | components_t |
| struct | local_components_t |
| struct | reads_t |
| struct | value_t |
| struct | regions_t |
| struct | threads_t |
| struct | binary_tree_t |
Macros | |
| #define | verbose_fprintf if (verbosity == 1) fprintf |
| #define | PAPIHL_NUM_OF_COMPONENTS 10 |
| #define | PAPIHL_NUM_OF_EVENTS_PER_COMPONENT 10 |
| #define | PAPIHL_ACTIVE 1 |
| #define | PAPIHL_DEACTIVATED 0 |
| #define | PAPIHL_MAX_STACK_SIZE 10 |
Enumerations | |
| enum | region_type { REGION_BEGIN , REGION_READ , REGION_END } |
Definition in file papi_hl.c.
| enum region_type |
Definition at line 1416 of file papi_hl.c.


|
static |
Definition at line 523 of file papi_hl.c.

|
inlinestatic |
Definition at line 856 of file papi_hl.c.


|
static |
Definition at line 1741 of file papi_hl.c.

|
static |
|
static |
Definition at line 1688 of file papi_hl.c.


|
static |
Definition at line 1637 of file papi_hl.c.


|
static |
Definition at line 1608 of file papi_hl.c.


|
static |
|
static |
Definition at line 569 of file papi_hl.c.


|
static |
Definition at line 732 of file papi_hl.c.

|
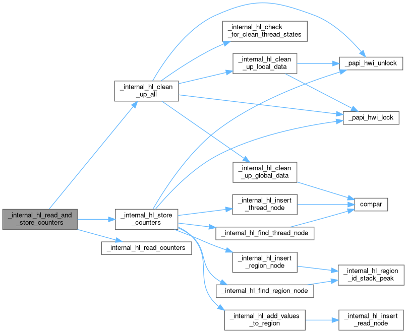
static |
Definition at line 1095 of file papi_hl.c.

|
static |
Definition at line 366 of file papi_hl.c.


|
static |
Definition at line 1149 of file papi_hl.c.


|
static |
Definition at line 332 of file papi_hl.c.

|
inlinestatic |
Definition at line 955 of file papi_hl.c.


Definition at line 834 of file papi_hl.c.

|
inlinestatic |
Definition at line 913 of file papi_hl.c.


|
static |
Definition at line 1224 of file papi_hl.c.


|
static |
|
static |
Definition at line 1260 of file papi_hl.c.


|
static |
Definition at line 1337 of file papi_hl.c.


|
static |
Definition at line 1371 of file papi_hl.c.


|
static |
Definition at line 224 of file papi_hl.c.


|
static |
Definition at line 1106 of file papi_hl.c.

|
static |
Definition at line 470 of file papi_hl.c.

|
static |
Definition at line 284 of file papi_hl.c.


|
static |
Definition at line 1075 of file papi_hl.c.


|
static |
Definition at line 1054 of file papi_hl.c.

|
static |
Definition at line 680 of file papi_hl.c.


|
static |
Definition at line 1474 of file papi_hl.c.


|
static |

|
static |
Definition at line 409 of file papi_hl.c.

|
static |
Definition at line 807 of file papi_hl.c.

|
static |
Definition at line 816 of file papi_hl.c.

|
static |
|
static |
Definition at line 349 of file papi_hl.c.

|
static |
Definition at line 786 of file papi_hl.c.

|
static |
Definition at line 992 of file papi_hl.c.


Definition at line 1436 of file papi_hl.c.


|
static |
Definition at line 1489 of file papi_hl.c.


| int _internal_PAPI_hl_cleanup_thread | ( | ) |
clean local-thread event sets
Definition at line 1773 of file papi_hl.c.

| int _internal_PAPI_hl_finalize | ( | ) |
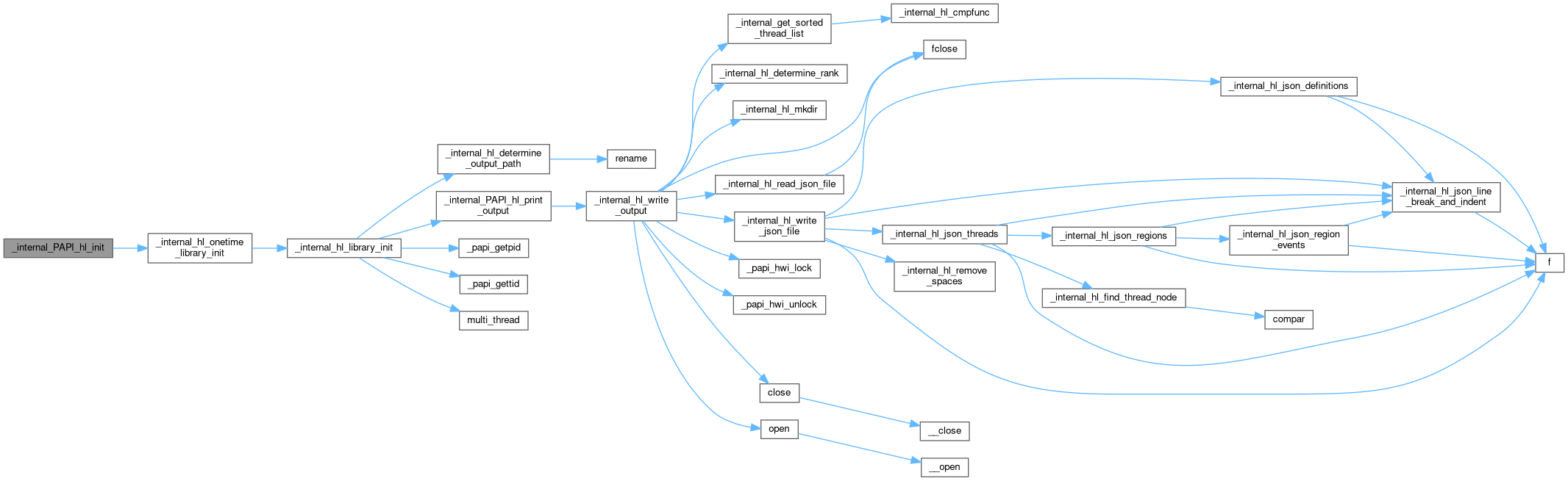
| int _internal_PAPI_hl_init | ( | ) |
intialize high level library
Definition at line 1758 of file papi_hl.c.


| void _internal_PAPI_hl_print_output | ( | ) |
generate output
Definition at line 1836 of file papi_hl.c.


| int _internal_PAPI_hl_set_events | ( | const char * | events | ) |
set specfic events to be recorded
Definition at line 1796 of file papi_hl.c.


| int compar | ( | const void * | l, |
| const void * | r | ||
| ) |
| THREAD_LOCAL_STORAGE_KEYWORD local_components_t* _local_components = NULL |
| THREAD_LOCAL_STORAGE_KEYWORD long_long _local_cycles |
| THREAD_LOCAL_STORAGE_KEYWORD unsigned int _local_region_begin_cnt = 0 |
Count each PAPI_hl_region_begin call
| THREAD_LOCAL_STORAGE_KEYWORD unsigned int _local_region_end_cnt = 0 |
Count each PAPI_hl_region_end call
| THREAD_LOCAL_STORAGE_KEYWORD unsigned int _local_region_id_stack[PAPIHL_MAX_STACK_SIZE] |
| THREAD_LOCAL_STORAGE_KEYWORD int _local_region_id_top = -1 |
| THREAD_LOCAL_STORAGE_KEYWORD volatile bool _local_state = PAPIHL_ACTIVE |
| binary_tree_t* binary_tree = NULL |
| components_t* components = NULL |
| bool events_determined = false |
| bool hl_finalized = false |
| bool hl_initiated = false |
| unsigned long master_thread_id = -1 |
| int max_num_of_components = PAPIHL_NUM_OF_COMPONENTS |
|
static |
| bool output_generated = false |
|
static |
Count each PAPI_hl_region_begin call
|
static |
Count each PAPI_hl_region_end call
| char** requested_event_names = NULL |
| bool state = PAPIHL_ACTIVE |