|
PLASMA
2.4.5
PLASMA - Parallel Linear Algebra for Scalable Multi-core Architectures
|
Go to the source code of this file.
Functions | |
| subroutine | zdrvpo (DOTYPE, NN, NVAL, NRHS, THRESH, TSTERR, NMAX, A, AFAC, ASAV, B, BSAV, X, XACT, S, WORK, RWORK, NOUT) |
| subroutine zdrvpo | ( | logical, dimension( * ) | DOTYPE, |
| integer | NN, | ||
| integer, dimension( * ) | NVAL, | ||
| integer | NRHS, | ||
| double precision | THRESH, | ||
| logical | TSTERR, | ||
| integer | NMAX, | ||
| complex*16, dimension( * ) | A, | ||
| complex*16, dimension( * ) | AFAC, | ||
| complex*16, dimension( * ) | ASAV, | ||
| complex*16, dimension( * ) | B, | ||
| complex*16, dimension( * ) | BSAV, | ||
| complex*16, dimension( * ) | X, | ||
| complex*16, dimension( * ) | XACT, | ||
| double precision, dimension( * ) | S, | ||
| complex*16, dimension( * ) | WORK, | ||
| double precision, dimension( * ) | RWORK, | ||
| integer | NOUT | ||
| ) |
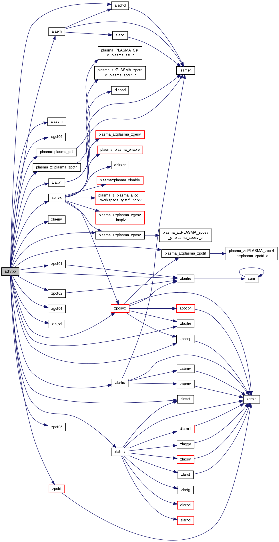
Definition at line 1 of file zdrvpo.f.
References aladhd(), alaerh(), alasvm(), dget06(), format, max, plasma::plasma_set(), plasma_z::plasma_zposv(), plasma_z::plasma_zpotrf(), plasma_z::plasma_zpotri(), uplo, xlaenv(), zerrvx(), zget04(), zlaipd(), zlanhe(), zlaqhe(), zlarhs(), zlaset(), zlatb4(), zlatms(), zpoequ(), zposvx(), zpot01(), zpot02(), zpot05(), and zpotri().

