|
PLASMA
2.4.5
PLASMA - Parallel Linear Algebra for Scalable Multi-core Architectures
|
#include <stdlib.h>#include <stdio.h>#include <string.h>#include <math.h>#include <plasma.h>#include <cblas.h>#include <lapacke.h>#include <core_blas.h>#include "testing_zmain.h"
Go to the source code of this file.
Macros | |
| #define | COMPLEX |
Functions | |
| int | testing_zhegv (int argc, char **argv) |
PLASMA testing routines PLASMA is a software package provided by Univ. of Tennessee, Univ. of California Berkeley and Univ. of Colorado Denver
Definition in file testing_zhegv.c.
| #define COMPLEX |
Definition at line 27 of file testing_zhegv.c.
| int testing_zhegv | ( | int | argc, |
| char ** | argv | ||
| ) |
Definition at line 36 of file testing_zhegv.c.
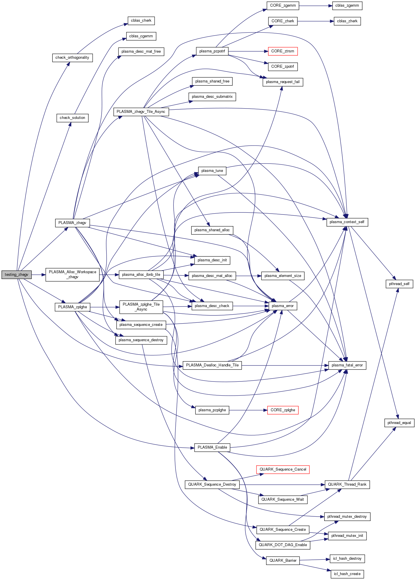
References check_orthogonality(), check_solution(), itype, itypestr, lapack_const, PLASMA_Alloc_Workspace_zhegv(), PLASMA_Dealloc_Handle_Tile(), PLASMA_Enable(), PLASMA_ERRORS, PLASMA_WARNINGS, PLASMA_zhegv(), PLASMA_zplghe(), PlasmaNoVec, PlasmaVec, Q, T, uplo, uplostr, and USAGE.

